茶楼营销策划
- 格式:doc
- 大小:24.00 KB
- 文档页数:4
茶楼营销策划方案篇一:茶楼具体营销方案茶楼营销策划方案成员:谌丁主、胡平贞、倪雅敏、李玉一、茶楼介绍1、茶楼选址:我们选择三一大道,抽样调查门面数4家,面积从40—100平方不等,月租金40—60元每月,大多无物业管理费,税务支出均300元每店每月,近国防科大和喻家冲地带租金比其他地方稍高,总体来说人流量一般,车流量较大,交通方便,具有升值发展空间。
而且三一大道附集美容、健身、西餐、商场、酒店、医院和几家著名企业。
所以不管是租金还是人流量都符合要求。
2、茶楼文化:茶楼的文化是以安静、温馨、古典为主,我们茶楼的核心是:把每个来的顾客当做是自己的朋友,送每个顾客走的顾客当做自己的家人。
开这个茶楼的目的就是要提供一个不一样的环境,让人们来我们店里面消费的时候,都可以享受到一个相对安静的环境,星巴克咖啡的喊出的口号是第三空间,不想回家和工作,就来星巴克,这就是星巴克的服务有特色的地方。
中国是个茶大国,有不少的茶爱好者,希望可以到一个专门的地方,喝一口正经的茶,我们就提供这样的一个环境,我们的口号是:想喝茶,想喝好茶,想安静的喝好茶,就来我们店里。
我们的目标顾客一般是喜欢喝茶的,休闲的,是想来这里静心休闲的,我们就会提供一个相对安静的环境,服务员也是有专业的茶艺技能的,可以保证我们的质量。
我们茶楼的核心是:把每个来的顾客当做是自己的朋友,送每个顾客走的顾客当做自己的家人。
来的时候,把顾客当做自己的朋友,以朋友的礼仪相待,微笑服务,满足顾客任何合理的需求,让顾客在这里花钱享受服务,直到满意为止;把要走的顾客当做自己的家人,微笑送别,热情欢迎他们下次再来。
我们的定位是中档的,人家来这里消费了,就不会在乎那几十块钱,只要我们的服务到位了,再加上其他的营销方式,我们就能抓住顾客的心。
茶楼规划和选址:茶楼大小,茶楼的大小差不多是一百平米左右,由于资金的关系,只能是这样的一个大小;规划:茶楼会分为三个部分,吧台(茶艺师泡茶的地方以及摆茶具等等物品的地方)收银台,还有主场是喝茶区域。
茶馆茶楼营销策划方案一、营销定位1、品牌定位:高端轻奢生活茶文化体验2、目标客户:20-50岁年轻人,追求高品质生活和文化体验,对茶文化有一定的了解和追求3、服务定位:提供高品质的茶叶,精选茶点和舒适的店铺环境,同时传递茶文化的知识和精髓,提供高品质的服务和体验二、市场调研1、茶文化的受欢迎程度不断提升,茶叶市场规模不断扩大2、茶馆和茶楼的生意不断火爆,消费者需求不断涌现,其中以20-50岁的年轻人为主力消费群体3、市场上价格波动较大,品牌和地理位置成为消费者考虑的重要因素4、现代人的追求更加注重个性化和多元化,茶馆和茶楼的经营需求转型和升级,加强自身品牌文化打造和服务水平提升三、营销策略1、店铺开发(1)店铺位置选择,一般来说选择商业繁华区,在学校、车站、公园,主要消费人群的经常出没的地方开设茶馆和茶楼(2)店铺装修。
店铺充满动感和活力,尤其是营造精致雅致的茶文化氛围,充满美感艺术感。
(3)增加景观物品。
可以在店里面放置一些古董式的茶具等物品,能够展示出店铺中的文化元素。
2、品牌打造(1)品牌定位,推行高端品牌形象,通过广告、传媒和海报的传播来树立品牌形象。
可以与当地政府及商圈进行联合促销活动。
(2)打造品牌文化。
推行茶文化,可以开办一些茶文化讲座、展出并向客户免费赠送茶叶让客户品尝,以此吸引客户。
可以通过微信公众号等平台开展线上品牌宣传。
3、产品创新为了更好的满足客户的需求,在经营茶楼和茶馆的时候,要坚持产品创新,给客户带来全新的茶文化体验。
(1)提供精致的茶点。
现代人不仅追求美味的食物,也要追求精致的外观和健康食品的概念。
(2)提供优质的茶。
茶叶的品质是吸引客户的关键,最好选择好的绿茶、红茶和茶寿司等佳品加入到茶点菜单中,用于提升顾客的体验。
(3)开设茶点DIY活动。
这种活动能够吸引茶文化爱好者,让他们亲自参与茶点的做法,让客户更深入地了解茶点制作过程。
4、联盟合作与周边的商圈、文化场所等进行联盟合作,进行促销、活动的策划,提高被消费者所认知和了解的程度,这样的合作形式能够带来相互的宣传效应。
茶楼营销策划活动方案第一章:活动概述1.1 活动背景茶文化作为中国传统文化的重要组成部分,具有悠久历史和深厚底蕴。
随着社会的发展,茶文化也在不断创新和演变。
茶楼作为传承和推广茶文化的场所,在当今市场竞争激烈的环境下,需要通过营销策划活动吸引更多的消费者。
1.2 活动目标本次活动的目标是提升茶楼知名度,增加顾客黏性,提高销售量和利润,并树立良好的品牌形象。
1.3 活动内容本次活动计划通过以下几个方面来推广茶楼:(1)茶文化主题营销:开展茶艺表演、茶叶知识讲座等活动,让消费者了解茶文化并增加对茶楼的兴趣。
(2)新品推广活动:定期引入新品茶饮,推出特别活动和套餐,吸引消费者前来品尝。
(3)线上推广:通过微博、微信公众号、地方论坛等社交媒体平台,定期发布茶楼相关信息,增加品牌曝光率。
(4)会员制度:设立会员制度,提供多个等级的会员服务,如优惠折扣、生日礼品等,吸引顾客成为忠实会员。
1.4 活动时机和地点活动时间选择在周末或节假日,地点为茶楼的室内和室外场地。
第二章:营销策略2.1 目标市场分析本次活动的目标市场主要是消费者群体,包括茶文化爱好者、年轻人和情侣等。
茶文化爱好者通常更加了解和欣赏茶文化,他们更有意愿来茶楼品茶。
年轻人注重新鲜和时尚元素,对茶楼的环境和服务要求较高。
情侣关注浪漫和情调,茶楼的氛围和特色是吸引他们的重要因素。
2.2 价值主张茶楼的价值主张包括:提供高品质的茶饮和茶叶产品、优质的服务、专业的茶艺表演、舒适的环境和浓厚的茶文化氛围。
2.3 竞争策略(1)产品策略:茶楼选择高品质的茶叶和茶饮作为核心产品,注重产品的独特性和创新性,不断推出新品茶饮。
同时,茶楼还提供茶叶销售和订制服务,满足消费者的个性化需求。
(2)价格策略:通过定价的合理性和适中性来增加消费者的购买意愿。
茶楼可以在一定周期内推出低价促销活动,吸引消费者前来购买。
(3)推广策略:茶楼通过线上和线下多样化的推广活动来提高品牌知名度和曝光率。
茶楼餐饮会所营销策划方案一、背景分析茶楼餐饮会所一直以来作为城市生活中的休闲消费场所,受到了广大顾客的喜爱。
然而,随着消费者需求的不断变化以及竞争的加剧,茶楼餐饮会所要想在市场上站稳脚跟,就必须进行有针对性的营销策划,以保持或扩大市场份额,并增强品牌价值。
二、目标顾客分析1. 大学生群体:大学生是茶楼餐饮会所的重要目标顾客,他们经济条件较为殷实,注重消费体验,同时也是潜在的长期忠实顾客。
2. 白领阶层:白领阶层人群常常在工作之余选择茶楼餐饮会所放松心情,享受休闲时光。
他们对服务质量和环境要求较高,可成为茶楼餐饮会所的重要客户群。
3. 家庭聚会群体:茶楼餐饮会所以其独特的环境和专业的服务吸引了家庭聚会的消费群体,这些顾客通常人数较多,并且消费额度较高。
三、SWOT分析1. 优势:(1)地理位置优越:茶楼餐饮会所位于繁华地段,交通便利,位置优越,有利于吸引目标顾客群体。
(2)独特的环境和氛围:茶楼餐饮会所以其独特的装修风格、精心设计的座椅以及温馨舒适的氛围为顾客提供了愉悦的用餐环境。
2. 劣势:(1)竞争激烈:茶楼餐饮会所所在地区有多家竞争对手,各家餐饮会所在服务、环境以及产品品质方面与茶楼存在较大的竞争压力。
(2)服务和产品更新不及时:茶楼的服务和产品更新相对滞后,未能顺应快速变化的市场需求。
3. 机会:(1)新产品推出:茶楼餐饮会所可通过推出一些新奇的特色菜品或饮品,以吸引更多的顾客尝试。
(2)线上线下融合:利用互联网平台,结合线下优势,进行在线订餐、预定等服务,增加顾客的粘性和黏度。
4. 威胁:(1)新竞争对手进入:随着经济发展,更多的餐饮会所涌入市场,给茶楼带来了竞争压力。
(2)经济下行影响消费能力:经济下行会影响顾客的消费能力,导致消费者对茶楼的需求减少。
四、营销目标通过策划方案的推行和实施,茶楼餐饮会所的营销目标如下:1. 增加顾客群体:吸引更多的大学生、白领阶层和家庭聚会群体成为顾客。
茶楼营销策划方案背景茶楼是中国特色的饮食文化场所,以茶为主要饮品,同时提供各种小吃和糕点。
茶楼不仅是老百姓放松身心的场所,也是商务谈判和社交的重要场所。
随着餐饮市场的竞争越来越激烈,茶楼需要针对市场进行营销策划,提高品牌知名度和销售额。
目标茶楼的营销策划的目标是:1.提高品牌知名度和影响力;2.吸引更多顾客,增加销售额;3.提升顾客的消费满意度;4.建立稳定的顾客群体。
方案茶楼的营销策划方案主要包括以下几个方面:品牌营销1.定位品牌形象:茶楼以清新、质朴的形象打造品牌,传递轻松愉悦的用餐体验。
2.加强宣传:利用社交媒体、电子媒体以及平面媒体传播茶文化,提高品牌曝光率。
3.推出特色产品:推出茶楼特色饮品、小吃或主题套餐,吸引顾客品尝和购买。
服务营销1.客户服务:加强顾客与茶楼之间的沟通,不断改进服务质量和提供更好的餐饮体验。
2.贴近顾客需求:了解顾客需求,针对性推出具有吸引力的产品和服务。
3.优惠活动:推出节假日和特殊场合的优惠活动,提升销售额和客户回头率。
店面营销1.扩大茶楼经营面积:改造门面或者增加茶楼经营面积,扩大顾客接待能力和提高茶楼知名度。
2.创建良好的氛围:巧妙运用音乐和装修等手段,塑造温馨、舒适的用餐环境和氛围。
3.突出经典菜品:推荐和展示茶楼经典菜品,提高顾客对经典菜品的知晓度和购买欲望。
实施计划茶楼营销策划方案的实施计划如下:1.第一步:明确定位茶楼品牌形象和市场需求,制定策略方案。
2.第二步:突出茶楼特色产品和经典菜品,进行宣传和推广,吸引顾客关注和品尝。
3.第三步:加强客户服务,满足顾客需求,建立良好的客户关系。
4.第四步:扩大茶楼经营面积,改善和优化店面环境和氛围,提高顾客满意度。
5.第五步:推出各种形式的优惠活动,促进销售增长和客户回头率。
6.第六步:不断收集和分析市场趋势和顾客反馈,优化和改进营销策划方案。
结论茶楼作为传统的餐饮产业,在现代餐饮市场中依然有其特殊的定位和市场需求。
茶馆营销策划方案茶馆营销策划方案(通用6篇)为了确保工作或事情能有条不紊地开展,常常需要提前准备一份具体、详细、针对性强的方案,方案属于计划类文书的一种。
我们应该怎么制定方案呢?以下是店铺为大家整理的茶馆营销策划方案,希望对大家有所帮助。
茶馆营销策划方案篇1一、茶楼摘要我国是一个茶叶大国。
将茶楼安排在繁华的市区中心,让喧闹繁华的城市间有一个安逸的、幽雅的,气氛几乎自然地倾向休闲、雅致、豁达的风格。
二、经营指南喝茶的本性是安逸的、幽雅的,茶楼的气氛几乎自然地倾向休闲、雅致、豁达的风格,所以茶楼必须是精致而典雅的场所。
这样的场所符合休闲娱乐的心情外这些地方要求茶叶品位高一些,要注意品牌、名茶品种要丰富,与茶叶有关的茶具、茶书要配套,如紫砂、瓷器、玻璃茶具等。
三、茶楼业务描述以人人平等为宗旨,我茶楼气氛一定要安逸。
人群从公司大老板到学生。
从少年到老年。
我茶楼既可以是学习看书的场所,也可以是商场业务交谈场所。
为了避免别人的打扰,我会增加包厢的数量,每个包厢气氛一定要幽雅,安逸。
四,营业员的素质1、具有吸引力的仪表:着装整齐干净,款式适时、美观大方、表情朴实坦诚。
2、具有对品茶深有研究的人员优先录用,以便为一些品茶高的人服务。
五、目标定位1、面对竞争我必须发扬我公司的优点,定期派我公司的员工到各国好的茶馆吸取经验。
我公司人员必须相处融洽,以为客人服务为宗旨。
管理科学化、经营连锁化。
2、为打好我公司的`名声,我决定花一部分基金在广告上,如街边路牌标志,我还决定成立我的小蜜蜂团队。
就是逢节日高活动,以及与一些高级公司联系,给她们一些优惠劵,提高我茶楼的名声。
为我茶楼进一步提供客源。
茶馆营销策划方案篇2茶楼业对经营管理的要求越来越高。
社会的进步,同行的竞争,顾客的挑剔,使经营管理的难度和压力日益加大。
成功的茶楼业对成功的说法有很多成功的茶楼均需要着重抓五个要素:一、正确的经营路线成功的茶楼投资者,非常看重前期的投资策划,肯在市场调查方面下大功夫。
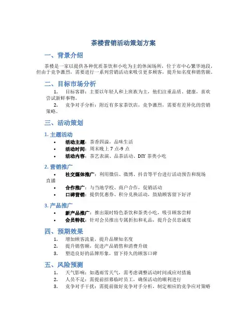
茶楼营销活动策划方案
一、背景介绍
茶楼是一家以提供各种优质茶饮和小吃为主的休闲场所,位于市中心繁华地段,但由于竞争激烈,需要进行一系列营销活动来吸引更多顾客,提升知名度和销售额。
二、目标市场分析
1.目标客群:主要以年轻人和上班族为主,他们注重品质、健康,喜欢
尝试新鲜事物。
2.竞争对手分析:附近有多家茶饮店,竞争激烈,需要有差异化的营销
策略。
三、活动策划
1. 主题活动
•活动主题:茶香四溢,品味生活
•活动时间:周末晚上7点-9点
•活动内容:茶艺表演、品茶活动、DIY茶类小吃
2. 营销推广
•社交媒体推广:利用微信、微博、抖音等平台进行活动预告和现场直播
•合作推广:与当地学校、商户合作,促销活动
•口碑营销:提供优惠券、积分兑换活动,鼓励顾客留下好评
3. 产品推广
•新产品推广:推出限时特色茶饮和茶类小吃,吸引顾客尝鲜
•会员特权:针对会员推出专属折扣和礼品,提升会员忠诚度
四、预期效果
1.增加顾客流量,提升品牌知名度
2.提升销售额,促进产品销售和消费升级
3.塑造良好的品牌形象,留下持久的顾客口碑
五、风险预测
1.天气影响:如遇雨雪天气,需考虑调整活动时间或应对措施
2.人员不足:需提前招募临时员工,确保活动的顺利进行
3.竞争对手干扰:需提前做好竞争对手分析,制定相应的竞争应对策略
六、总结
通过本次茶楼营销活动策划方案,将为茶楼带来更多顾客、提升品牌形象和销量,实现良好的营销效果。
以上为茶楼营销活动策划方案,希望能为茶楼的发展带来积极的推动。
感谢阅读!。
茶楼营销活动策划方案营销活动目标:本次茶楼营销活动的目标是提升茶楼的品牌知名度、吸引新客户、增加销售额,并与现有客户建立更紧密的关系。
活动时间及地点:活动将在每周末的下午2点至5点举行,持续3个月。
地点为茶楼内设置的专门区域。
活动内容:1.精品茶品展示在活动现场设置茶艺师专门为客户展示精选的茶品,并介绍茶的种类、产地以及泡茶的技巧。
这将帮助客户更好地了解茶的知识,增加对茶楼产品的兴趣和购买意愿。
2.限时特价优惠活动期间,茶楼将推出限时特价优惠,吸引客户前来品尝茶品。
例如,在指定时间段内购买指定茶品可享受折扣或赠送小礼品等优惠措施。
3.互动游戏设计有趣的茶文化知识问答游戏和茶道表演,参与游戏并回答正确的客户将有机会获得茶楼赠送的礼品。
通过互动游戏,茶楼与客户之间的联系得以增强,同时提高活动的趣味性。
4.赠送小吃为了增加客户的体验感和满意度,茶楼将在活动期间赠送特色小吃,如茶点、点心等,与茶品搭配,为客户提供全方位的享受。
5.客户积分奖励针对活动期间的新客户,茶楼将设立积分奖励计划。
客户在活动期间每消费一定金额,将获得相应积分,积分可以在后续的消费中抵扣,并可以兑换特定的茶楼商品。
这将促使客户多次光顾茶楼,增加销售额并建立忠诚度。
宣传策略:1.线上宣传在社交媒体平台上发布活动宣传海报和相关信息,吸引潜在客户的关注。
可以通过微博、微信公众号等渠道进行推广,并且可以针对茶爱好者和时尚人群进行定向广告投放。
2.线下宣传在茶楼周边设置活动宣传牌和海报,吸引过往行人的目光。
茶楼工作人员可以主动向路人派发活动传单,介绍活动的内容和时间。
3.口碑营销通过客户口碑传播,邀请客户邀请朋友一同参加活动。
茶楼可以提供相应的奖励,如折扣券、积分奖励等,作为客户引荐的鼓励。
市场竞争分析:茶楼营销活动在竞争激烈的市场环境中需要制定切实可行的策略。
我们将密切关注竞争对手的活动,了解其营销手段与效果,并通过与市场趋势结合,优化我们的策略。
茶楼营销活动策划方案茶楼是一种传统的文化娱乐场所,为吸引更多的顾客,提高茶楼的知名度和竞争力,制定一套营销活动策划方案是非常重要的。
以下是茶楼营销活动策划方案的具体内容:一、目标:1. 提高茶楼的知名度,增加顾客流量;2. 增加顾客粘性,提升复购率;3. 提高消费者的满意度和忠诚度。
二、活动策划:1. 开展茶文化宣讲活动:邀请专业茶艺师进行茶文化讲解和茶艺表演,向顾客介绍茶叶的种类、泡法、茶艺的魅力等,增加顾客对茶文化的认知和兴趣。
2. 举办茶艺培训班:邀请茶艺师开设茶艺培训班,提供系统的茶艺培训课程,吸引顾客参与学习,增加顾客对茶楼的依赖度和美誉度。
3. 推出会员制度:制定会员制度,通过积分兑换礼品、折扣消费等方式,增加顾客消费的满足感和归属感,提高顾客的忠诚度。
4. 举办茶文化沙龙:定期举办茶文化沙龙活动,邀请知名茶艺师或茶文化专家进行讲座,与顾客共同探讨茶文化的魅力,提高顾客对茶文化的认同感。
5. 开展店庆活动:在特定的节日或茶楼成立周年纪念日等时间节点,组织店庆活动,推出特价优惠、赠品活动等,吸引更多顾客前来消费,增加茶楼的知名度和影响力。
6. 引入联合营销:与周边商家、茶叶生产商等进行合作,推出茶叶礼品套装,通过联合促销活动,实现互利共赢,提高茶楼的销售额。
7. 实施网络营销:在互联网上开设茶楼官方网站和社交媒体账号,发布茶文化知识、茶叶产品介绍、优惠信息等内容,增加茶楼在网络上的曝光率,吸引更多顾客关注和消费。
三、推广:1. 利用传统媒体:在报纸、电视等传统媒体上发布广告和新闻稿,宣传茶楼的活动和优惠信息,提高茶楼的知名度。
2. 利用网络媒体:在茶楼官方网站和社交媒体上发布活动信息和优惠促销,通过网络媒体的传播渠道,扩大茶楼的影响力。
3. 利用口碑营销:通过提供优质的服务和产品,培养顾客口碑,引导顾客进行口口相传,增加顾客的复购率和茶楼的知名度。
四、评估:定期对活动的效果进行评估,包括顾客参与度、销售额的增长等指标。
茶楼营销活动策划方案1. 活动目标本次茶楼营销活动的主要目标是提高品牌知名度,吸引更多的顾客,增加销售额,并建立稳定的顾客群体。
2. 活动时间和地点活动将在每周六的下午2点至5点举行,持续一个月。
地点选在茶楼内部,在茶楼的二楼大厅进行。
3. 活动内容3.1 品茶体验茶楼将提供各种不同的茶叶供顾客品尝。
通过品茶体验,顾客能够了解到不同种类的茶叶的特点和功效,增进对茶叶的认识。
3.2 专业茶艺表演邀请专业的茶艺师进行茶艺表演,展示传统的茶艺技巧和精湛的操作。
这不仅能吸引顾客的注意力,还能给顾客留下深刻的印象。
3.3 抽奖活动每位来参与活动的顾客都将获得一张抽奖券,参与抽奖活动。
茶楼准备了丰富的奖品,包括茶叶礼盒、茶具套装等。
抽奖活动不仅能够增加顾客的参与度,还能为茶楼带来更多的顾客流量。
3.4 优惠券发放在活动期间,茶楼将发放优惠券给参与活动的顾客。
顾客可以在下次购买时使用优惠券,享受打折或赠品等优惠。
3.5 合作推广茶楼将与周边的商场、学校等进行合作推广活动。
与商场合作,在商场内设立宣传摊位,发放茶楼宣传册和优惠券。
与学校合作,举办茶文化讲座,吸引更多的学生参与。
4. 营销渠道4.1 宣传册茶楼准备精美的宣传册,详细介绍茶楼的特点和活动内容,并附上优惠券。
宣传册将在茶楼和合作伙伴的场所进行发放。
4.2 社交媒体推广茶楼将在社交媒体上开设官方账号,并发布活动相关的内容和图片,吸引更多的用户关注并分享。
茶楼还将与一些茶叶博主合作,在他们的账号上发布茶楼的宣传信息。
4.3 线下宣传茶楼将在茶楼入口和周边商场的门口悬挂宣传条幅,吸引路过顾客的注意。
同时,在茶楼附近的交通要道上放置路牌,引导顾客找到茶楼。
4.4 合作推广茶楼与周边商场、学校等进行合作推广,例如商场内宣传摊位、学校内讲座等。
通过合作推广,茶楼能够扩大宣传范围,吸引更多潜在顾客。
5. 活动预算茶楼将拿出10000元用于本次活动的预算,包括活动场地费、茶叶采购费、奖品费用等。
茶馆茶楼营销策划方案一、市场分析与竞争对手分析茶文化作为中国特色的饮品文化,一直以来都深受人们的喜爱。
如今,随着生活水平的提高和人们对于品质生活的追求,茶馆茶楼的市场需求也越来越旺盛。
然而,茶馆茶楼市场竞争也日趋激烈,特别是在大城市,茶馆茶楼纷纷涌现,消费者的选择空间越来越大。
目前市场上的主要竞争对手可以分为两大类:一类是知名品牌连锁茶楼,如鲜芋仙、一点点、喜茶等;另一类是地方性茶馆茶楼,如当地特色茶馆、私人茶楼等。
这些竞争对手都有自己的特色和优势,我们这家新开的茶馆茶楼需要有明确的定位,并提供与其他竞争对手不同的产品和服务。
二、定位与目标市场我们的茶馆茶楼定位为高端休闲茶馆,注重文化内涵和品质体验。
我们的目标市场主要是年龄在20-40岁,追求品质生活的城市白领和知识青年。
这部分人群对茶文化有一定了解和兴趣,愿意为一杯高品质的茶花费一些额外的金钱。
三、产品与服务1. 产品:我们的茶馆茶楼将提供多种品质茶叶,包括传统红茶、绿茶、花茶、白茶等,并强调茶叶的原产地和工艺。
同时,我们也会推出一些特色茶饮和茶点,以满足消费者的需求。
2. 服务:a) 专业的茶艺师:我们会聘请专业的茶艺师,为客人现场冲泡茶水,并讲解茶叶的知识和茶道文化。
b) 茶道表演:每天定时举办茶道表演,以展示传统茶道文化的魅力。
c) 悠闲环境:店内精心装修,营造出舒适、简约、雅致的环境,为客人提供一个悠闲放松的空间。
d) 客户定制:根据客人的需求,可以提供茶艺培训、茶叶选购等个性化服务。
四、营销策略1. 品牌宣传:a) 建立品牌形象,注重茶文化和品质。
b) 在社交媒体上展开广告宣传,如微信公众号、抖音、微博等,通过精美的图片和文字,传递茶馆茶楼的特色和优势。
c) 与当地媒体合作,提供新闻稿,进行品牌推广。
2. 优惠活动:a) 开业期间推出特价茶饮,吸引顾客光顾。
b) 推出会员制度,优惠待遇。
c) 定期举办品茶会、茶道讲座等活动,吸引茶文化爱好者。
茶楼广告营销文案策划方案一、品牌背景茶楼作为一种传统的饮食场所,在中国有着悠久的历史和文化底蕴。
作为一种具有浓厚地方特色的餐饮形式,茶楼一直以其独特的饮食风味和愉悦的氛围吸引着大批消费者。
随着人们生活水平的提高和饮食习惯的变化,茶楼也逐渐向现代化、时尚化发展,通过不断变革和创新,吸引更多的消费者。
二、市场分析茶楼市场在中国已经相当成熟,竞争也非常激烈。
因此,要在茶楼市场中脱颖而出,需要具备以下几个特点:1. 独特的饮食文化底蕴:茶楼作为一种传统的饮食场所,应该有着独特的饮食文化底蕴,吸引消费者的眼球。
2. 创新的经营理念:茶楼的经营理念应该是不断创新,不断超越自我,以满足消费者不断变化的需求。
3. 优质的服务品质:茶楼作为餐饮场所,服务品质至关重要。
要在激烈的竞争中脱颖而出,必须提供优质的服务。
4. 多元化的营销模式:除了传统的线下营销模式,还需要借助网络营销等新颖方式来吸引更多消费者。
三、目标群体定位1. 时尚青年:时尚青年是茶楼的主要消费群体,他们追求新鲜、时尚、有品位的生活方式,对于食品的口味和氛围有着较高的要求。
2. 家庭消费者:家庭消费者是茶楼的重要消费群体,他们注重家庭聚餐的氛围和品质,对于食品的口味和卫生安全有着较高的要求。
3. 商务人士:商务人士是茶楼的另一个重要消费群体,他们注重用餐的环境和用餐的效率,提供优质的服务和菜品是吸引他们的关键。
四、品牌定位与文案策略1. 品牌定位:我们的茶楼将定位于一个融合传统和现代的时尚地方餐厅,提供优质的茶点、饮品和服务,力求让消费者有一种宾至如归的感觉。
2. 文案策略:我们的文案将以“品味生活,尽在茶楼”为主题,突出茶楼的时尚、品质和服务,通过广告、宣传、促销等多种方式吸引更多消费者。
五、广告与宣传策略1. 传统媒体广告:在报纸、电视、广播等传统媒体上发布广告,提升品牌知名度,吸引更多消费者。
2. 网络营销:借助互联网平台,如微博、微信、抖音等,开展线上宣传,打造品牌形象,吸引更多年轻消费者。
茶楼营销策划方案介绍茶楼作为一种餐饮场所,近年来在市场上越来越受欢迎。
然而,面对激烈的竞争,茶楼需要制定出有效的营销策划方案,以吸引更多的顾客并提高销售业绩。
本文将提供一套茶楼营销策划方案,帮助茶楼提升知名度和盈利能力。
目标受众首先,我们需要确定茶楼的目标受众。
茶楼的受众可以包括: - 办公室白领:茶楼位于市中心或商业区,可以吸引办公室白领在工作时间或休息时间来享受茶点和放松身心。
- 学生群体:茶楼靠近学校或大学,可以吸引学生群体在课余时间来聚会或学习。
- 家庭聚会:茶楼提供舒适的环境和各种茶点,适合家庭聚会或朋友聚会。
营销策略根据目标受众的不同需求,我们可以制定以下营销策略:1.网络宣传:创建一个专门的官方网站和社交媒体账号,展示茶楼的环境、菜单和服务。
定期发布优惠信息、活动和促销,吸引潜在顾客关注和参与。
2.与学校合作:与附近的学校建立合作关系,提供特别优惠给学生群体。
可以提供学生打折或定期举办学生活动,吸引学生群体前来消费。
3.主题活动:定期举办各种主题活动,如茶艺表演、茶叶知识讲座、茶文化展览等。
通过这些活动,吸引顾客前来参与并了解茶文化,提高茶楼的知名度和口碑。
4.会员制度:建立茶楼的会员制度,在消费满一定金额后,顾客可以享受免费茶水或其他优惠。
通过会员制度,激励顾客多次光顾茶楼,提高顾客忠诚度和回头率。
5.口碑营销:重视顾客的口碑,提供高品质的茶点和服务,确保顾客的满意度。
积极回应顾客的评价和建议,解决问题并改进服务。
同时,鼓励顾客在社交媒体上分享他们的茶楼体验,增加口碑推广效果。
6.合作伙伴关系:与周围的商家建立合作伙伴关系,如咖啡馆、书店、花店等。
互相推荐顾客,共同举办活动,增加顾客流量和销售。
7.线上订购服务:提供线上订购服务,方便顾客随时随地订购茶点。
可以通过茶楼的官方网站或第三方平台提供在线购买。
同时,提供外卖服务,使茶楼的茶点可以上门送达。
营销预算营销策划需要有一定的预算支持,以下是茶楼营销预算的一个示例:1.网络宣传:包括网站和社交媒体的建设和维护费用,预计每年需要5000元。
茶楼营销策划方案案例分享引言:茶楼是中国饮食文化的一个重要组成部分,在消费者中享有很高的声誉。
然而,在市场竞争激烈的环境下,茶楼需要制定有效的营销策划方案,以保持竞争优势并吸引更多的消费者。
本文将分享一种茶楼营销策划方案案例,重点介绍了几项关键策略和措施,并分析了实施过程中的效果。
一、市场分析与定位1.1 市场分析茶楼行业市场潜力巨大,消费者对高品质茶饮以及有特色的茶文化体验需求强烈。
然而,茶楼市场竞争激烈,新兴茶楼的崛起不断增加了市场的竞争压力。
1.2 市场定位茶楼通过对目标消费者的分析,决定将茶楼定位为“高品质茶饮与文化体验的场所”。
茶楼要提供优质的茶饮产品,突出茶文化的特色,并营造出舒适、放松的环境,吸引消费者来品尝茶饮、感受茶文化。
二、关键策略与措施2.1 产品策略茶楼规划出多款特色茶饮产品,包括常规的绿茶、红茶等传统茶饮,也推出一些创新的茶饮产品。
通过与茶叶种植商合作,确保茶叶的质量和来源,并根据不同消费者需求进行定制。
2.2 价值策略茶楼要推出高品质茶饮产品,但也要定价合理,以吸引更多的消费者。
为了增加消费者对茶饮产品的价值认可,茶楼可以考虑提供优惠套餐、会员制度等。
此外,茶楼还可以开展茶文化体验课程,增加消费者的价值感。
2.3 客户关系管理策略茶楼通过建立客户管理系统,记录顾客的消费偏好和个人信息。
茶楼将定期向顾客发送最新优惠信息、推广活动等,以增加顾客的忠诚度和回头率。
茶楼还可以定期举办茶文化交流沙龙活动等,增强与顾客之间的互动。
2.4 渠道策略茶楼要选择合适的渠道来推广和销售茶饮产品。
除了传统的门店销售,茶楼还可以利用线上渠道开展销售,如通过社交媒体平台展示产品和促销信息,与消费者进行互动。
2.5 促销策略茶楼可定期开展促销活动,如周年庆、节日促销等。
促销活动可以包括特价折扣、赠送礼品或优惠券等,以吸引消费者的关注并增加购买欲望。
此外,茶楼还可以与其他相关行业合作,进行跨界合作促销,如与花店合作推出情人节套餐等。
茶楼营销策划文案一、背景分析随着人们生活水平的提高,茶楼已经不再是简单的饮茶场所,更是成为社交、休闲的重要场所。
茶楼成为人们休闲放松的好去处,也成为了商务洽谈的场所。
茶楼的经营也不再只是提供茶水,更要提供优质的服务和舒适的环境。
因此,茶楼必须不断创新,拓展业务,进行有效的营销策划,吸引更多的顾客。
二、目标定位1. 提升品牌知名度:通过线上线下广告宣传,提升茶楼品牌知名度,吸引更多的顾客。
2. 提高服务质量:培训员工,提高服务质量,提供更加优质的服务体验。
3. 拓展客户群体:通过各种活动,吸引更多不同年龄、不同需求的顾客。
4. 增加营业额:制定不同的营销方案,大力促销,提高茶楼的盈利能力。
三、营销策略1. 优质的产品:茶楼作为主要提供茶水的场所,产品质量是首要保障。
茶楼需要提供具有特色的茶品,各类口味的茶水可供选择,以满足不同顾客需求。
2. 提供优质的服务:茶楼员工需要接受专业培训,提高服务质量,让每一位顾客都感受到贴心的服务。
3. 多样化的活动:茶楼可以举办各种各样的活动,如茶艺表演、茶文化讲座、茶会等,吸引更多的顾客参与。
4. 联合营销:与周边商家、社区合作,联合推广,共同吸引更多的顾客。
5. 线上线下结合:通过微信、微博等社交媒体平台推广,与线下实体店结合,扩大宣传覆盖范围。
6. 会员制度:建立健全的会员制度,吸引顾客成为会员,享受更多的优惠和服务。
四、实施计划1. 第一步:提升品牌知名度- 制作专业的品牌宣传册,发放到周边商家、社区。
- 在当地知名网站、APP等平台投放广告,提升曝光率。
- 参加当地商业展会、活动,展示茶楼特色。
2. 第二步:提高服务质量- 培训员工,提高服务意识与技能。
- 定期进行顾客满意度调查,及时改进服务不足之处。
- 开展员工激励计划,激励员工提高服务质量。
3. 第三步:拓展客户群体- 开展茶艺表演、茶文化讲座等活动,吸引不同年龄层的顾客。
- 推出针对不同需求的套餐,如下午茶套餐、商务套餐等。
一、活动背景随着生活节奏的加快,人们越来越注重生活品质,茶楼作为传统与现代结合的休闲场所,深受消费者喜爱。
为了提高茶楼的市场竞争力,吸引更多顾客,特制定以下营销活动策划方案。
二、活动主题“品味茶香,享受生活——茶楼主题活动周”三、活动目标1. 提高茶楼知名度和品牌形象;2. 吸引新顾客,提高老顾客回头率;3. 增加茶楼营业额,提高经济效益;4. 促进茶楼与其他行业的合作交流。
四、活动时间活动周:每周五至周日五、活动内容1. 优惠活动(1)消费满100元,赠送价值30元茶点一份;(2)消费满200元,赠送价值50元茶点一份;(3)充值500元,赠送价值100元茶点一份;(4)推荐新顾客成功消费,双方各赠送价值50元茶点一份。
2. 特色茶艺表演(1)邀请专业茶艺师进行现场表演,展示茶艺的魅力;(2)开展茶艺知识讲座,让顾客了解茶文化,提升品茶技巧;(3)举办茶艺比赛,评选出最佳茶艺师。
3. 互动活动(1)开展“茶楼故事”征集活动,鼓励顾客分享自己的茶楼故事;(2)举办“茶艺达人”评选,评选出茶艺知识丰富、品茶技巧高超的顾客;(3)设立“幸运抽奖”环节,顾客凭消费小票参与抽奖,奖品包括茶具、茶点等。
4. 合作活动(1)与周边餐饮、娱乐等行业合作,推出优惠套餐;(2)与企事业单位合作,举办茶艺体验活动,提升茶楼形象;(3)与其他茶楼开展交流,互相学习,共同提高。
六、活动宣传1. 制作活动海报、宣传单页,在茶楼门口、周边小区、商圈等地张贴;2. 利用微信公众号、朋友圈等新媒体平台进行宣传;3. 与当地媒体合作,报道活动盛况;4. 邀请网红、意见领袖等进行现场直播,扩大活动影响力。
七、活动预算1. 优惠活动:礼品、茶点等成本约10000元;2. 茶艺表演、知识讲座:邀请专业茶艺师费用约5000元;3. 互动活动:奖品、活动用品等成本约5000元;4. 宣传费用:制作海报、宣传单页、新媒体推广等成本约5000元;5. 其他费用:活动场地布置、人员工资等成本约5000元。
茶楼营销活动策划方案一、背景分析茶楼作为中国传统饮食文化的代表之一,在当今社会依然有着不可忽视的影响力。
茶楼的独特魅力吸引了许多消费者,也成为了众多人们聚会闲谈的场所。
然而,伴随着社会的发展,茶楼市场面临着激烈的竞争,如何吸引更多的消费者成为了茶楼经营者们必须要面对的问题。
因此,本文将从市场营销的角度出发,为茶楼制定一系列的营销活动策划方案,以帮助茶楼吸引更多的消费者。
二、目标定位1. 目标消费者:茶楼的目标消费者主要包括年轻人、白领、家庭主妇等,他们注重健康饮食,追求时尚潮流,注重社交活动。
2. 目标市场:目标市场主要是城市居民,尤其是一二线城市,由于这些地区的消费水平较高,更容易接受新鲜事物,对茶楼的消费需求也相对较高。
3. 目标销售额:在活动策划实施的一年内,力争实现茶楼销售额增长20%以上。
三、营销策略1. 产品定位:茶楼的产品定位以茶点主打,注重茶文化和茶道传统。
产品以轻奢茶点为主,且具有鲜明的地域特色。
2. 价格策略:实行差异化的价格策略,根据产品的不同特色和成本来制定不同的价格,以满足不同层次消费者的需求。
3. 推广策略:采用多元化的推广方式,如线上推广和线下活动相结合,以增加推广的广度和深度。
四、活动策划1. 活动主题(1)茶艺体验活动:邀请专业的茶艺师在茶楼进行花式茶艺表演,并举办茶艺学习课程,让消费者感受到茶文化的魅力。
(2)茶点美食节:推出不同地域特色的美食节,如江南水乡美食节、粤式茶点美食节等,吸引不同口味的消费者。
(3)茶文化讲座:邀请知名茶文化专家进行茶文化讲座,增加顾客对茶文化的了解,增加茶楼的知名度。
2. 活动时间根据不同活动的特点和消费者的购物习惯,合理安排活动时间。
一般情况下,周末或者节假日是开展活动的最佳时间。
3. 活动地点根据不同活动的特点选择合适的地点,如茶艺体验活动可以在茶楼内部进行,而茶点美食节可以在室外场地举办。
要根据实际情况选择合适的场地,以确保活动能够顺利进行。
茶楼营销策划
一.? 策划背景及目的
望湖茶楼位于江苏省张家港市暨阳湖南面(暨阳湖是张家港最大的生态公园,东面是张家港最富裕小区湖滨国际等富裕小区。
西面就是暨阳湖大酒店),茶楼2层,面积------平米于20--年-月-日开业,茶楼在张家港近年开了很多家,生意较好有名气的有湖韵、丰硕等茶楼。
望湖楼的最大优点是环境优越、装修档次较高。
望湖楼的行业硬性竞争如环境、规模、档次等方面都很不错,但是我认为如果想做得更好,营销起到决定性的关键。
茶楼主要经营以茶为主体,集品茗、棋牌、会友、商谈为一体的综合性服务休闲会所。
重在建立顾客忠诚
(注:4R理论的四个因素
第一,关联(Relevancy),即认为企业与顾客是一个命运共同体。
建立并发展与顾客之间的长期关系是企业经营的核心理念和最重要的内容。
第二,反映(Respond),如何站在顾客的角度及时地倾听和测性商业模式转移成为高度回应需求的商业模式。
第三,关系(Relation),占市场的关键已转变为与顾客建立长期而稳固的关系。
5个转向:从一次性交易转向强调建立长期友好合作关系;从着眼于短期利益转向重视长期利益;从顾客被动适应企业单一销售转向顾客主动参与到经营过程中来;从相互的利益冲突转向共同的和谐发展;从管理营销组合转向管理企业与顾客的互动关系。
第四,回报(Return),任何交易与合作关系的巩固和发展,都是经济利益问题。
因此,一定的合理回报既是正确处理营销活动中各种矛盾的出发点,也是营销的落脚点)
望湖楼的顾客忠诚吗只有赢得顾客忠诚才有重复消费,带来更多的转介绍,才能一传十,十传百的口碑相传,忠诚的顾客是最好的广告,也是零成本广告,广告及促销成本用于建设顾客忠诚,才是营销的高境界。
望湖楼定期给老客户短信及茶楼动态促销活动和节日问候是非常好的顾客维系方法。
(还要懂得二八法则的原理)
望湖楼是以茶楼为主体。
基础发展,集品茗、棋牌、会友、商谈于一体的综合性服务型茶楼,而且主要面对暨阳湖周边的高档小区,因此产品、价格和服务等都要体现出是走中高端路线。
二、基础知识
1.服务:将自己的服务质量目标定位于业界最高服务之上,努力实现服务到家的境界,对顾客进行服务满意度抽样调查,同时调查竞争者的服务质量,与自己的服务质量作对比。
深化和传播自己的服务理念,随时关注行业最新的服务理念,定期对员工进行服务技巧、茶艺等培训。
建立一套员工服务绩效测评机制。
2.产品、价格:我是外行,对产品及价格知识知之甚少,原则上应该做到两个结合,大众化与差异化相结合,做到人无我有、人有我优,在茶叶零售上中低档与高档相结合,前提是质量保证。
3.建立望湖楼品牌:如何塑造品牌,从以下5各方面着手如何进行品牌营销:(1)、质量第一:包括服务质量和产品质量,产品质量容易做到,难在做到服务质量第一,
(2)、诚信至上:在整个经营活动中守信,比如在促销活动中守承诺,上至老板经理下至员工都要把诚信作为行为准则,作为企业文化的一部分
(3)、定位准确:定位高端,重点精力放在顾客的维护上,兼顾新顾客的开发,以品茶为主,集休闲、娱乐等于一体的综合服务。
(4)、个性鲜明:企业形象突出鲜明的个性特征,包括
A文化特色:调查竞争者的文化特点,避开文化雷同
B产品特色:走人无我有之路,迎合最潮流的茶文化,倡导时尚健康的
绿色茶文化,
C环境特色:装修布局等已经是确定因素,较难改变,只能做一些小小
的创意改进,比如背景音乐(试一下班得瑞的轻音乐)、装饰、摆设等
D服务特色:服务员的相貌是个不好开口的大问题,凸显着装特色、语
言特色、举止大方得体,不一定严格按照礼仪规范操作,可以适当添加
自己的元素,以上特色必须紧紧围绕企业的核心文化展开,不得背道而
驰。
E促销特色:促销尽可能避免传统的彩页宣传、打折、品茗卡的发放、
套餐促销等古老的形式,注重“换汤不换药”,
“汤”是一种促销形式一种促销载体,要常换,多关注竞争者的促销活
动形式,“药”只有一种,就是优惠,比如彩页的印刷数量不宜过多,
着重于茶楼优势、文化的介绍、宣传,略带优惠促销活动,定期短信问
候,促销是靠点子制胜而非单纯的降价优惠,如此不仅不能达到薄利多
销的效果,而且还会引起促销恶性循环症。
(5)、巧妙传播:茶楼的市场定位决定了不能靠像日用品那样的广告宣传来做宣传,主要靠“水纹传播效应”来实现传播,在关系营销做好的前提下实现水纹传播,也就是前面说的口碑相传,一位顾客就是一个零成本的活体广告体。
配合一两幅户外墙体广告,如果成本低的话做报纸广告也是不错的选择。
4.顾客:顾客方面重在维护,维护顾客的方式多种多样,主要全面实施前面所讲到的关系营销,而非单纯的人际关系营销。
形成良性的水纹传播效应。
三、营销策略
1.品牌营销:品牌营销简单的说就是把企业的品牌深刻地映入消费者的心中。
品牌营销的策略包括:品牌个性、品牌传播、品牌销售、品牌管理。
A品牌个性:包括品牌命名、包装设计、产品价格、品牌概念、品牌代言人、形象风格、品牌适用对象……
B品牌传播:包括广告风格、传播对象、媒体策略、广告活动、公关活动、口碑形象、终端展示……
C品牌销售:包括渠道策略、人员推销、店员促销、广告促销、优惠酬宾……
D品牌管理:包括队伍建设、营销制度、品牌维护、终端建设、士气激励、渠道管理、经销商管理
2.差异化营销
差异化营销分两方面:对目标市场的差异化和对竞争对手而言的差异化。
对目标市场的差异化表现在对目标顾客的服务上有两种以上的产品、价格、服务方案下面是以竞争者为参照物的差异化营销
一:产品差异化:
二:服务差异化
三:形象差异化
3.分众营销
分众营销是通过周密的市场调研后,锁定一个特定的目标消费群,然后推出这一特定群体最需要的细分产品,以适应这一特定群体的特定价格,通过特定的传播、促销方式进行产品营销的精确营销手段。
如果走高端化竞争比较大的话,可以适度向中低端延伸,利用分众营销锁定更多的小顾客
4.服务营销
服务营销需要员工具备专业的服务技术技巧以外,更要注重服务理念和服务文化的理解与运用,在潜意识里认识顾客就是上帝,使高质量的服务成为一种习惯。
服务营销九原则
1、获得一个新顾客比留住一个已有的顾客花费更大
2、除非你能很快弥补损失,否则失去的顾客将永远失去
3、不满意的顾客比满意的顾客拥有更多的“朋友”
4、畅通沟通渠道,欢迎投诉
5、顾客不总是对的,但怎样告诉他们是错的会产生不同的结果
6、顾客有充分的选择权力
7、你必须倾听顾客的意见以了解他们的需求
8、如果你不愿意相信,你怎么能希望你的顾客愿意相信
9、如果你不去照顾你的顾客,那么别人就会去照顾
应该如何做好服务营销
1、互动沟通——构建服务平台
2、消费认知——塑造专业品质
3、销售未动,调查先行
4、前期预热,营造活动气氛
5、中期控制,体现活动权威
6、后期宣传,强化活动效应
这也是做促销活动要遵循的原则
5.合作营销
合作营销是指两个或两个以上的企业为达到资源的优势互补、增强市场开拓、渗透与竞争能力联合起来共同开发和利用市场机会的行为。
可以强强联合进行大型
茶艺文化节,宣传世界茶文化,整体上带动市场消费、共建茶文化基础、刺激消费等
合作营销的特征有
1、是建设性的伙伴关系
2、合作过程中双方独立
3、合作范围广泛
合作商家
比如湖滨国际健身会所
我们可以在此店做一个广告展业夹,(我和店的老板认识)把湖滨小区的营销做好。
(具体方案另附)
6.交叉营销
交叉营销是借助客户关系管理,发现顾客的多种需求,并通过满足其需求而销售多种相关服务或产品的一种新兴营销方式。
从横向角度开发产品市场,是营销人员在完成本职工作以后,主动积极的向现有客户、市场等销售其他的、额外的产品或服务。
交叉销售是在同一个客户身上挖掘、开拓更多的顾客需求,而不是只满足于客户某次的购买需求,横向的开拓市场。
除了销售茶叶、品茶消费外,还可以交叉销售茶具、书籍、杂志等,视具体情况而定。
7.绿色营销
绿色营销是一种能辨识、预期及符合消费的社会需求,并且可带来利润及永续经营的管理过程。
企业在营销活动中,要顺应时代可持续发展战略的要求,注重地球生态环境保护,促进经济与生态环境协调发展,以保护生态环境为宗旨的绿色市场营销模式。
茶楼的绿色营销模式可以界定于产品的绿色无污染,提供绿色生态健康的产品,对于泡茶用水应该用比较高档的饮用水,保证水源绿色。
8.情感营销
情感营销就是把消费者个人情感差异和需求作为企业品牌营销战略的情感营销核心,通过借助情感包装、情感促销、情感广告、情感口碑、情感设计等策略来实现企业的经营目标。
9.文化营销
文化营销强调企业的理念、宗旨、目标、价值观、职员行为规范、经营管理制度、企业环境、组织力量、品牌个性等文化元素,其核心是理解人、尊重人、以人为本,调动人的积极性与创造性,关注人的社会性。
在文化营销观念下,企业的营销活动一般为奉行一些原则,给予产品、企业、品牌以丰富的个性化的文化内涵。
文化营销的重点是传播,做得好更要让人知晓。
10.会员卡营销
当顾客办了会员卡就等于先买了单再来消费,这样表明顾客对我们茶楼是认可的。
这样的顾客更应该维护好,会员会带来更多的顾客,也会为望湖楼打一个免费的广告。