四舍六入五成双进位规则在EXCEL中的实现
- 格式:doc
- 大小:15.00 KB
- 文档页数:3
excel表格执行四舍五入操作的教程
推荐文章
Excel表格中“锁定单元格”有哪些操作热度: Excel表格进行IF 函数判断多个条件的操作技巧热度:Excel中2016版进行函数公式查找表格重复数据的操作方法热度: Excel中进行VBA函数继续复制表格的操作技巧热度:Excel中表格数值进行取万位整数的操作方法热度:
Excel中经常需要对数据进行四舍五入的操作,对数据执行四舍五入具体该如何执行呢?下面是由店铺分享的excel表格执行四舍五入操作的教程,以供大家阅读和学习。
excel表格执行四舍五入操作的教程:
执行四舍五入步骤1:今天用这几个单元格的数据作为例子,有时候发工资是四舍五入的,有时候计算工期天数的时候哪怕超过一分钟也要多算一天的。
所以希望大家能熟练操作ROUND和 INT公式。
执行四舍五入步骤2:在表格的上方有个函数公式的图标,直接点击一下。
如果朋友们对公式熟练的话可以直接在单元内输入函数公式操作。
执行四舍五入步骤3:函数公式下拉选择对话框中选择“ROUND”在公式的下方有中文解说的,意思就是四舍五入,点击确定按钮。
执行四舍五入步骤4:在弹出来的设置对话框填入相关数据坐标,也可以直接用鼠标点击数据所指的单元格进行自动加载。
执行四舍五入步骤5:回到工作表格界面,在第一个单元格的右下方拖动鼠标下拉,然后整个表格里边的数据就全部按照函数公式进行四舍五入了。
在Excel中实现四舍六入五成双修约的几种方法及问题实验室信息化与自动化2019-02-19数值修约规则是指在进行具体的数字运算前或计算出结果后,通过省略原数值的最后若干位数字,调整保留的末位数字,使最后所得到的值最接近原数值的过程。
指导数字修约的具体规则被称为数值修约规则。
进行数值修约时应首先确定“修约间隔”(修约值的最小数值单位)和“进舍规则”。
一经确定,修约值即为“修约间隔”的整数倍。
然后指定表达方式,即选择根据“修约间隔”保留到指定位数。
最后我们需要注意的是应该一步到位修约,而不允许连续修约。
目前广泛使用的数值修约规则主要有四舍五入和四舍六入五成双。
四舍五入往往是人们习惯采用的一种数值修约规则,其具体使用方法是:在需要保留数字的位次后一位,逢四及以下就舍,逢五及以上就进。
Excel这款广泛使用的软件在处理数据时默认采用的就是四舍五入修约规则。
当然四舍五入修约规则,逢五就进,必定会造成结果的系统性偏高,误差偏大。
为了避免这样的状况出现,尽量减小因修约而产生的误差,在医药工业等科技领域中,测定和计算各种数值时就需要用到更为科学的修约规则。
《中国药典》2015年版四部凡例中明确说明“试验结果在运算过程中,可比规定的有效数字多保留一位,而后根据有效数字的修约规则进舍至规定有效位。
计算所得的最后数值或测定读数值均可按修约规则进舍至规定的有效位,取此数值与标准中规定的限度数值比较,以判断是否符合规定的限度。
”这里的修约规则遵循中国国家标准文件GB/T 8170—2008《数值修约规则与极限数值的表示和判定》,即四舍六入五成双。
四舍六入五成双修约规则与四舍五入修约规则有些许差异,当被修约的数字小于或等于四时,就直接舍去;当被修约的数字大于或等于六时,则向前进一位;当被修约的数字等于五时,需要看五前面的数字,如果是偶数就将五舍去,如果是奇数则进一位,即修约后末尾数都为偶数,而当五的后面还有不为零的任何数时,则无论五的前面是奇数还是偶数,均应进位。
EXCEL中利用自定义函数实现“4舍6入”与有效数字相结合处理水文数据在各项水文数据计算与统计中,对数据精度和进位的要求与EXCEL软件中不一样,且不同的水文数据对有效数字位数的要求也不一样。
直接在EXCEL中进行水文数据计算结果不符合国家标准及水文行业要求。
通过在EXCEL中自定义函数可以实现“4舍6入”和有效数字的统一处理,便于利用EXCEL进行各项水文数据计算和统计。
通常在EXCEL中数据精度是按照保留“小数位数”即小数点后几位小数来对数据进行处理,进位函数为“4舍5入”;而水文数据处理中数据精度按照规范要求按照“有效数字”位数,小数点后位数不定,进位方法为“4舍6入”。
通过在EXCEL中增加自定义函数JW(数值,保留有效数字位数,返回文本或数值)可对各类数字进行处理,方便快捷。
JW函数与EXCEL中round函数进位对比表如下:自定义函数具体操作步骤如下:一、在电子表格打开状态下按ALT+F11键,打开VBA编辑器;二、点击“插入”——“模块”菜单;三、在窗口中录入如下代码:Function jw(Num As Double, DIG As Byte, Optional TorV As Boolean, Optional Way As Boolean, Optional Trn As Boolean) As VariantDim Temp1 As DoubleDim TFM As StringDim Temp2 As StringDim Tempoff As DoubleIf Num = 0 ThenTemp1 = 0Temp2 = "0"GoTo ExitFnEnd IfWith Application.WorksheetFunctionTempoff = Abs((--Right(Num / 10 ^ (Int(.Log(Abs(Num))) - DIG + 1), 2) = 0.5) _* ((--Right(Int(Abs(Num) / 10 ^ (Int(.Log(Abs(Num))) - DIG + 1)), 1) _Mod 2) = 0)) * 10 ^ Int(.Log(Abs(Num)) - DIG + 1)Temp1 = .Round(Abs(Num), -(Int(.Log(Abs(Num))) - DIG + 1))Temp1 = Temp1 - TempoffTrn = Trn And Way And (10 ^ Int(.Log(Temp1)) = Temp1 And Temp1 > Abs(Num))If DIG > 14 And Trn ThenTemp2 = "有效位数超过14位不能进位"GoTo ExitFnEnd IfIf Way ThenIf DIG = 1 And Int(.Log(Abs(Temp1))) = 0 And Not Trn ThenTFM = ""ElseIf Not (DIG = 1 And Int(Temp1) = Temp1 And Not Trn) Then TFM = TFM & "."TFM = TFM & .Rept("0", DIG + Abs(Trn) - 1)End IfTFM = "0" & TFMIf Int(.Log(Temp1)) < 0 ThenTFM = TFM & .Rept("0", -Int(.Log(Temp1)))ElseIf Int(.Log(Temp1)) > 0 ThenTFM = TFM & "E+###"End IfElseTFM = "0"If Not (Int(Temp1) = Temp1 And (Int(.Log(Temp1)) >= DIG - 1)) Then TFM = TFM & "." & .Rept("0", DIG - Int(.Log(Temp1)) - 1)End IfTemp1 = Temp1 * Sgn(Num)Temp2 = .Text(Temp1, TFM)End WithExitFn:If TorV Thenjw = Temp2Elsejw = Temp1End IfEnd Function四、保存并退出VBA编辑器,在当前电子表格中就可以直接使用JW函数了,使用方法与EXCEL中自带函数一样。
excel四舍五入怎么设置
很多人在制作统计类的excel表格时,常常会用到四舍五入的函数,很多人都不太了解哪个是excel的四舍五入函数,下面是店铺整理的excel四舍五入设置方法,希望对您有所帮助!
excel四舍五入设置方法
函数格式:ROUND(数值或数值单元格,要保留的位数)
例:ROUND(19.531,2) 表示对19.531四舍五入,保留2位小数,结果为19.53
如图,对A1单元格进行四舍五入(保留两位小数),结果显示在B1单元格里,
操作步骤如下
首先,选中B1单元格,在B1里输入"=round",excel会自动提示四舍五入函数,如图:
双击提示出来的ROUND函数,在B1单元格里就会出现如图所示;
然后,单击A1单元格,输入逗号,再输入2(保留两位小数),如图所示
最后,敲回车,即可显示结果,如图:
excel四舍五入设置的。
四舍六入五成双进位规则在EXCEL中的实现摘要通过Excel通用函数的编辑,在软件中实现计量学范畴内“四舍六入五成双”进位规则运算。
关键词计量学;四舍六入五成双;Excel1 四舍六入五成双进位规则在现代化学、工程学、计量学、统计学等理工学科的数据处理运算中。
对于位数很多的近似数,当有效位数确定后,其后面多余的数字应该舍去,只保留有效数字最末一位,“四舍六入五成双”是其中一种相对精确、科学的计数保留法数字修约规则。
根据统计学理论,在0-9的数列排序中,数字5处于中间位。
根据传统的“四舍五入”或进位规则,在大量运算时,将导致因进位引起的均值误差整体偏大。
采用“四舍六入五成双”进位规则可以有效降低大数据量测量结果受到修约误差的影响。
具体运算方式为:①被修约的数字等于或小于4时,该数字舍去;②被修约的数字等于或大于6时,则进位;③被修约的数字等于5时,要看5前面的数字,若是奇数则进位,若是偶数则将5舍掉,即修约后末尾数字都成为偶数;若5的后面还有不为“0”的任何数,则此时无论5的前面是奇数还是偶数,均应进位。
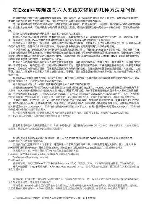
2 该算法在EXCEL中的实现[1]在EXCEL中,通过单元格内键入复合公式“=I F (A1)-INT(A1))0.5,ROUND(A1),0),IF(MOD(INT(A1)),2)=0,INT(A1),ROUND((A1),0))实现对A1单元格输入值判断正负并分别进行个位四舍六入五成双取整运算。
式中分别使用IF,INT,ROUND,MOD,四个Excel标准函数。
其中:IF条件判断函数,其作用为根据设定条件输出不同的结果值,其语法为:单元格键入“=if(条件,满足条件的结果,不满足条件的结果)”多条件选择使用,单元格键入“=if(条件1,满足条件的结果,if(条件2,满足条件的结果,if(条件3,满足条件的结果)……)))”也可将以上两种语法嵌套使用。
(2003及以下Excel版本最多支持7层嵌套)INT向下取整函数,将数字向下舍入到最接近的整数。
excel四舍六入五成双的修约方法
1.由简介里面所说的规则,我们可以推断出当且仅当修约位数的数字为奇
数,并且后面一位小数值为5,并且5后面没有没有任何数字时才不进位。
因此我们只需要用excel的IF函数判断是否为这种情况,不是这种情况按照默认的四舍五入正常修约即可满足四舍六入五成双的规则。
2.如上诉说只需要判断修约数是否为偶数且后面是否只有5即可,这里
我们可以用MOD函数结合POWER函数实现,也就是只需要判断公式
"abs(mod(修约小数*POWER(10,修约位数), 2) )=0.5"是否为真,为真则舍去5,为假时则正常修约,舍去不要的小数可以用rounddown函数实现。
3.由步骤2可以得出,只需要用IF函数判断步骤2里面的公式是否为真
即可,完整的公式为:"if(abs(mod(修约小数*POWER(10,修约位数),
2) )=0.5, rounddown(修约小数,修约位数), round(修约小数,修约
位数。
下列图片举了一个实例,可以根据这个实例再结合前面步骤理解公式后灵活应用即可。
4.可以根据实际需要添加一列修约位数作为公式的参数,使之更为灵活。
公式的关键就在于判断条件是否为真,为真不进位,用rounddown实现。
为假正常修约。
到此教程结束,希望大家能掌握这个公式且灵活应用。
在Excel中实现四舍六⼊五成双修约的⼏种⽅法及问题数值修约规则是指在进⾏具体的数字运算前或计算出结果后,通过省略原数值的最后若⼲位数字,调整保留的末位数字,使最后所得到的值最接近原数值的过程。
指导数字修约的具体规则被称为数值修约规则。
进⾏数值修约时应⾸先确定“修约间隔”(修约值的最⼩数值单位)和“进舍规则”。
⼀经确定,修约值即为“修约间隔”的整数倍。
然后指定表达⽅式,即选择根据“修约间隔”保留到指定位数。
最后我们需要注意的是应该⼀步到位修约,⽽不允许连续修约。
⽬前⼴泛使⽤的数值修约规则主要有四舍五⼊和四舍六⼊五成双。
四舍五⼊往往是⼈们习惯采⽤的⼀种数值修约规则,其具体使⽤⽅法是:在需要保留数字的位次后⼀位,逢四及以下就舍,逢五及以上就进。
Excel这款⼴泛使⽤的软件在处理数据时默认采⽤的就是四舍五⼊修约规则。
当然四舍五⼊修约规则,逢五就进,必定会造成结果的系统性偏⾼,误差偏⼤。
为了避免这样的状况出现,尽量减⼩因修约⽽产⽣的误差,在医药⼯业等科技领域中,测定和计算各种数值时就需要⽤到更为科学的修约规则。
《中国药典》2015年版四部凡例中明确说明“试验结果在运算过程中,可⽐规定的有效数字多保留⼀位,⽽后根据有效数字的修约规则进舍⾄规定有效位。
计算所得的最后数值或测定读数值均可按修约规则进舍⾄规定的有效位,取此数值与标准中规定的限度数值⽐较,以判断是否符合规定的限度。
”这⾥的修约规则遵循中国国家标准⽂件GB/T 8170—2008《数值修约规则与极限数值的表⽰和判定》,即四舍六⼊五成双。
四舍六⼊五成双修约规则与四舍五⼊修约规则有些许差异,当被修约的数字⼩于或等于四时,就直接舍去;当被修约的数字⼤于或等于六时,则向前进⼀位;当被修约的数字等于五时,需要看五前⾯的数字,如果是偶数就将五舍去,如果是奇数则进⼀位,即修约后末尾数都为偶数,⽽当五的后⾯还有不为零的任何数时,则⽆论五的前⾯是奇数还是偶数,均应进位。
“四舍六入”实测流量的EXCEL快速算法实测流量原始计算,是水文测站的基础工作。
计算按照流量原始测算专用的表格,逐项逐步计算填写,工作量大,计算繁杂、费时费力又易出错。
计算机计算、数字处理功能,如函数运算、取整、“四舍五入”等可为流量计算提供平台。
但在水文行业上,为提高资料精度,规范对数字提出了“四舍六入,逢五奇进偶舍”的处理要求,同时还限制了相应的有效数字位数,以及对不同数值范围内的数据又有不同的规定。
“四舍六入,逢五奇进偶舍”,在手工资料计算中不存在多大的问题,只是多了一项观察,就是当取用精度位数后一位数字是5、位数为0时需要观察前位的奇偶性。
但当使用计算机计算资料时,问题就反映出来,即计算机软件在数学处理中没有明确这一模式,不能直接处理这样要求的数据,特别在流量原始计算上,无论是实测流量成果,计算表中统计数据、各步计算过程中间数据等,均应采用“四舍六入”处理规则,其麻烦是显而易见的。
虽然目前任何一个软件开发工具都没有提供“四舍六入,逢五奇进偶舍”的函数,但计算机的先进性、科学性为开发人员提供了空间。
笔者工作之余,巧用计算机系统函数,较成功实现了流量计算“四舍六入”数据处理,并在EXCEL中编制了“四舍六入,逢五奇进偶舍”实测流量原始自动计算表格,可直接应用于处理流量原始计算过程的全部数据上,并可在有关基础测验数据输入表格后即刻生成输出与水文测站实测流量手工计算表要求一致的成果表格,具有快速性、简单性、适用性和易操作性,可减轻水文测站大量繁杂的流量校算。
1 “四舍六入”数据处理思路1.1现行有关水文要素取用精度表1 现行有关水文要素取用精度一览表按照水文资料整编规范,对水文要素值X的处理有两个约束条件,即最多保留小数位数m和有效数字位数n,在尾数的取舍上遵从“四舍六入,逢五奇进偶舍”,按此可从三方面来进行数据处理设计。
一:分析流量计算相关水文要素取用精度(表1)可以发现,水位精度要求小数保留位数为2,水深的精度要求以5为界保留1位与2位小数;流速以1.0m/s为界要求保留2位或3位有效数字,由于流速常常小于10m/s,因此当其不小于0.1m/s时,应保留2位小数,而当其小于0.1m/s时,应保留3位小数,就是说,流速以0.1m/s 为临界值,保留2位或3位小数就能满足精度要求;流量精度要求的有效数字与小数位数都为3,由于流量Q整数位数常常大于1,求其整数位数m,以Q除以10的m次方,将其转换为小于1的数q(q=Q/10^m),对q进行三位有效数字(保留3位小数)处理,将处理结果乘以10的m次方即完成了流量数据处理;至于面积,由于有效数字与小数位数不同,当大于1时,采用流量的处理方法,当小于1时保留两位小数就能满足精度要求。
Excel作假:真正的实现四舍五入Excel作假:真正的实现四舍五入在咱们日常的实际工作中,专门是财务计算中常常碰到四舍五入的问题。
尽管,excel的单元格格式中许诺概念小数位数,可是在实际操作中咱们发觉,其实数字本身并无真正实现四舍五入。
若是采纳这种四舍五入的方式,在财务运算中常常会显现误差,而这是财务运算所不许诺的。
如图1,a1:a5是原始数据,b1:b5是通过设置单元格格式,对其保留两位小数的结果。
c1:c5是把a1:a5的原始数据先四舍五入后,再输入的数据。
而a六、b六、c6是别离对上述三列数据“求和”的结果。
咱们先看b列和c列,一样的数据,求和后竟然得出了不同的结果。
再观看a列和b列,不难发觉这两列的结果是一致的,也确实是说b列并无真正实现四舍五入,只是把小数位数隐藏了。
那么,是不是有简单可行的方式来进行真正的四舍五入呢?其实,excel已经提供这方面的函数了,这确实是round函数,它能够返回某个数字按指定位数四舍五入后的数字。
在excel提供的“数学与三角函数”中提供了函数:round(number,num_digits),它的功能确实是依照指定的位数将数字四舍五入。
那个函数有两个参数,别离是number和num_digits,其中number确实是将要进行四舍五入的数字,num_digits那么是希望取得数字的小数点后的位数。
咱们仍是以图1中a1列数据为例,具体操作如下:在单元格e2中输入“=round(a1,2)”,即对a1单元格的数据进行四舍五入后保留两位小数的操作。
回车以后,便会取得0.12那个结果。
然后,选中e1那个单元格,拖动右下角的填充柄按钮至e5,在e6单元格对e1:e5求和便取得如图3所示的结果。
这下和c6单元格的结果一致了,说明真正实现了四舍五入。
Excel作假:真正的实现四舍五入在咱们日常的实际工作中,专门是财务计算中常常碰到四舍五入的问题。
尽管,excel的单元格格式中许诺概念小数位数,可是在实际操作中咱们发觉,其实数字本身并无真正实现四舍五入。
Excel中实现”四舍六入五成双”数字修约规则日常计算中数值普遍采用”四舍五入”来进行修约,但在某些领域,如工程领域,其计算数据需要更精确、更科学的计数保留法,这就涉及到”四舍六入五成双”的数字修约规则。
“四舍六入五成双”在GB/T 8170<数值修约规则与极限数值的表示和判断>中得以定义,具体规则如下:1. 小于5舍去,即舍去部分的数值小于保留部分的末位的半个单位,则末位不变;2. 大于5进1,即舍去部分的数值大于保留部分的末位的半个单位,则末位加1;3.等于5时取偶数,即舍去部分的数值,等于保留部分的末位的半个单位,则末位凑成偶数,即当末位为偶数时,末位不变;当末位为奇数时,末位加1。
方法一:VBA实现实施步骤:打开Excel,进入VBA编辑界面(快捷键A LT+F11),在菜单上点击[插入]->[模块],然后输入下列代码即可在Excel中象系统函数那样直接引用,函数格式XYS(number,num_digits),如将D2的当值修约成两位小数XYS(D2,2)。
Public Function XYS(X As Double, mm As Integer) As DoubleDim Temp1, Temp2 As StringTemp1 = 1If mm < 0 ThenTemp1 = 10 ^ Abs(mm)X = X / Temp1mm = 0End IfIf ((Int((Abs(X) - Int(Abs(X))) * 10 ^ mm) Mod 2) = 0 And (Abs(X) * 10 ^ mm - Int(Abs(X) * 10 ^ mm)) <= 0.5) And X <> Val(Round(Abs(X), mm) * Sgn(X)) ThenXYS = Val((Round(Abs(X) - 10 ^ (-mm) / 5, mm)))ElseXYS = Val(Round(Abs(X), mm))End IfXYS = Val(XYS * Sgn(X) * Temp1)End Function方法二:函数公式实现具体过程:A2为需要修约的数据B2为需要修约的位数C2为修约结果,公式如下:IF(((A2*10^(B2+1)-INT(A2*10^(B2+1)))<=0)*(MOD (TRUNC(A2*10^(B2+1)),5)=0)*(1-MOD(INT(A2*10^B 2),2))=1,TRUNC(A2,B2),ROUND(A2,B2))讲解:1.1 ((A2*10^(B2+1)-TRUNC(A2*10^(B2+1)))<=0)判断需要修约的多一位上是否还有数据,如果有就返回0,没有返回1.1.2 (MOD(TRUNC(A2*10^(B2+1)),5)=0)判断需要修约下一位是否为5,是5返回1不是5返回01.3 (1-MOD(INT(A2*10^B2),2))判断修约位数是否为双数双数返回1 单数返回0当1.1 1.2 1.3均为1的时候(即修约下两位没有数下一位且为5修约位数为双数,例如0.245,这时候不能四舍五入了,而是要去掉修约位数下一位的5,变为0.24)附:1)将A1修约成整数时的公式如下:IF(((A1*10^1-INT(A1*10^1))<=0)*(MOD(TRUNC(A1*1 0^1),5)=0)*(1-MOD(INT(A1*10^0),2))=1,TRUNC(A1, 0),ROUND(A1,0))2)将A1修约成一位小数时的公式如下:IF(((A1*10^2-INT(A1*10^2))<=0)*(MOD(TRUNC(A1*1 0^2),5)=0)*(1-MOD(INT(A1*10^1),2))=1,TRUNC(A1, 1),ROUND(A1,1))3)将A1修约成二位小数时的公式如下:IF(((A1*10^3-INT(A1*10^3))<=0)*(MOD(TRUNC(A1*1 0^3),5)=0)*(1-MOD(INT(A1*10^2),2))=1,TRUNC(A1, 2),ROUND(A1,2))4)将A1修约成三位小数时的公式如下:IF(((A1*10^4-INT(A1*10^4))<=0)*(MOD(TRUNC(A1*10^4),5)=0)*(1-MOD(INT(A1*10^3),2))=1,TRUNC(A1, 3),ROUND(A1,3))。
四舍六入五留双规则的具体方法1.确定需要进行四舍五入的数值,例如:3.14592.确定保留的小数位数,例如:要保留两位小数。
3.找出需要保留的小数位后的一位数字,即第三位,即44.如果这个数字小于5,则直接舍弃第三位及之后的所有数字,即结果为3.145.如果这个数字大于5,则将这个数字加一,并且舍弃第三位及之后的所有数字,即结果为3.156.如果这个数字等于5,则判断其前一位数字的奇偶性。
如果前一位数字为偶数,则直接舍弃第三位及之后的所有数字,并保持前一位数字不变,即结果为3.14;如果前一位数字为奇数,则将其加一,并且舍弃第三位及之后的所有数字,即结果为3.15以上就是四舍六入五留双的具体方法。
下面通过几个实例来进一步说明:例1:将3.1459保留两位小数。
第三位数字为5,其前一位数字为4,即前一位为偶数。
根据规则,舍弃第三位及之后的所有数字,并保持前一位数字不变,即结果为3.14例2:将3.1469保留两位小数。
第三位数字为6,其前一位数字为4,即前一位为偶数。
根据规则,舍弃第三位及之后的所有数字,并保持前一位数字不变,即结果为3.14例3:将3.1455保留两位小数。
第三位数字为5,其前一位数字为4,即前一位为偶数。
根据规则,舍弃第三位及之后的所有数字,并保持前一位数字不变,即结果为3.14例4:将3.1455保留三位小数。
第四位数字为5,其前一位数字为4,即前一位为偶数。
根据规则,舍弃第四位及之后的所有数字,并保持前一位数字不变,即结果为3.145例5:将3.1456保留两位小数。
第三位数字为5,其前一位数字为4,即前一位为偶数。
根据规则,舍弃第三位及之后的所有数字,并保持前一位数字不变,即结果为3.14例6:将3.1456保留三位小数。
第四位数字为6,其前一位数字为5,即前一位为奇数。
根据规则,舍弃第四位及之后的所有数字,并将前一位数字加一,即结果为3.146通过以上实例,我们可以看到四舍六入五留双规则在处理“五”的时候,考虑到了前一位数字的奇偶性,以确保近似结果的准确性和公平性。
excel四舍五入方法及公式介绍
操作方法一:excel四舍五入函数公式
四舍五入是数学中常用的数值取舍方法,在EXCEL中对数值进行四舍五入的函数是ROUND()函数,其语法格式为
ROUND(number,num_digits)。
ROUND()函数、ROUNDUP()函数、ROUNDDOWN()函数的语法格式和参数都相同,其中number表示要进行取舍的数字,num_digits表示要取舍的位数。
操作方法二:设置单元格
1、选中表格数据,然后鼠标右击,选择【设置单元格格式】。
2、在【数字】模块下单击【数值】,然后在右边的小数位数中进行设置,需要显示几位小数位就输入数字几。
不需要显示小数位将数字2调整成0即可。
操作方法三:快捷键
1、选中表格数据
2、按ctrl + shift + 1 组合快捷键快速即可。
电子表格中四舍五入函数--财务人员必备函数EXCEL之家2009-04-17 14:48:18 阅读626 评论0 字号:大中小在我们日常的实际工作中,特别是财务计算中常常遇到四舍五入的问题。
虽然,Excel的单元格格式中允许定义小数位数,但是在实际操作中我们发现,其实数字本身并没有真正实现四舍五入。
如果采用这种四舍五入的方法,在财务运算中常常会出现误差,而这是财务运算所不允许的。
如图1,A1:A5是原始数据,B1:B5是通过设置单元格格式,对其保留两位小数的结果。
C1:C5是把A1:A5的原始数据先四舍五入后,再输入的数据。
而A6、B6、C6是分别对上述三列数据“求和”的结果。
我们先看B列和C列,同样的数据,求和后居然得出了不同的结果。
再观察A列和B列,不难发现这两列的结果是一致的,也就是说B列并没有真正实现四舍五入,只是把小数位数隐藏了。
在我们日常的实际工作中,特别是财务计算中常常遇到四舍五入的问题。
虽然,Excel的单元格格式中允许定义小数位数,但是在实际操作中我们发现,其实数字本身并没有真正实现四舍五入。
如果采用这种四舍五入的方法,在财务运算中常常会出现误差,而这是财务运算所不允许的。
那么,是否有简单可行的方法来进行真正的四舍五入呢?其实,Excel已经提供这方面的函数了,这就是ROUND函数,它可以返回某个数字按指定位数四舍五入后的数字。
在Excel提供的“数学与三角函数”中提供了函数:ROUND(number,num_digits),它的功能就是根据指定的位数将数字四舍五入(如图2)。
这个函数有两个参数,分别是number和num_digits,其中number就是将要进行四舍五入的数字,num_digits则是希望得到数字的小数点后的位数。
我们还是以图1中A1列数据为例,具体操作如下:在单元格E2中输入“=ROUND(A1,2)”(如图3),即对A1单元格的数据进行四舍五入后保留两位小数的操作。
四舍六入五成双进位规则在EXCEL中的实现
作者:郑德彬
来源:《科学与信息化》2017年第18期
摘要通过Excel通用函数的编辑,在软件中实现计量学范畴内“四舍六入五成双”进位规则运算。
关键词计量学;四舍六入五成双;Excel
1 四舍六入五成双进位规则
在现代化学、工程学、计量学、统计学等理工学科的数据处理运算中。
对于位数很多的近似数,当有效位数确定后,其后面多余的数字应该舍去,只保留有效数字最末一位,“四舍六入五成双”是其中一种相对精确、科学的计数保留法数字修约规则。
根据统计学理论,在0-9的数列排序中,数字5处于中间位。
根据传统的“四舍五入”或进位规则,在大量运算时,将导致因进位引起的均值误差整体偏大。
采用“四舍六入五成双”进位规则可以有效降低大数据量测量结果受到修约误差的影响。
具体运算方式为:①被修约的数字等于或小于4时,该数字舍去;②被修约的数字等于或大于6时,则进位;③被修约的数字等于5时,要看5前面的数字,若是奇数则进位,若是偶数则将5舍掉,即修约后末尾数字都成为偶数;若5的后面还有不为“0”的任何数,则此时无论5的前面是奇数还是偶数,均应进位。
2 该算法在EXCEL中的实现[1]
在EXCEL中,通过单元格内键入复合公式“=IF (A1)-INT(A1))0.5,ROUND
(A1),0),IF(MOD(INT(A1)),2)=0,INT(A1),ROUND((A1),0))实现对A1单元格输入值判断正负并分别进行个位四舍六入五成双取整运算。
式中分别使用IF,INT,ROUND,MOD,四个Excel标准函数。
其中:
IF条件判断函数,其作用为根据设定条件输出不同的结果值,其语法为:
单元格键入“=if(条件,满足条件的结果,不满足条件的结果)”
多条件选择使用,单元格键入“=if(条件1,满足条件的结果,if(条件2,满足条件的结果,if(条件3,满足条件的结果)……)))”也可将以上两种语法嵌套使用。
(2003及以下Excel版本最多支持7层嵌套)
INT向下取整函数,将数字向下舍入到最接近的整数。
其语法为:
单元格键入“=INT(需取整值)”
Round取整函数,将数字进行设定位数的取整。
其语法为:
单元格键入“=Round(需取整值,取整位数)”
MOD求余函数,其作用为对指定数值进行整数求余运算并输出余数值,其语法为:单元格键入“=Mod(需求余数值,被除数)
在此复合公式中。
采用了多层IF语句进行判断。
首先,在运算时中通过,第一层IF语句嵌套判断,“=IF((A1)–INT(A1)))0.5,ROUND((A1),0)”设置条件为“当A1单元格中值(以下简称A1值)减去其向下取整所得值后的数值不等于0.5时,按照正常四舍五入将A1值取整为整数位。
”然后通过设置第二层判断语句“ IF(MOD(INT(A1)),2)
=0,INT((A1)),ROUND((A1),0)))”若A1值取整后除2余数为0(既A1值取整后为偶数),满足则输出结果”Int(A1)”,否则则输出结果“round(A1,0)”。
实现对A1值的四舍六入五成双运算。
3 该公式在实际应用中的技巧
3.1 运算过程中设计正负数字运算时
由于INT函数为向下取整函数。
当取整数为负数时取整值与该数绝对值取整后的值存在偏差。
此公式在涉及负数运算时所得结果会出现偏差。
为解决这一问题。
需在公式取值时,通过ABS绝对值函数将所取得值转为正值后由公式的修约部分进行运算,并在修约公式之外再次嵌套一层IF语句,对所取值的正负进行一次,所取值为正数时,输出所取数绝对值运算后的结果值。
为负数时则通过“0-结果值”的运算方式输出还原为负数的计算结果值。
具体为:将修改为IF(A1>=0,IF(ABS(A1)-INT(ABS(A1))0.5,ROUND(ABS(A1),0),IF (MOD(INT(ABS(A1)),2)=0,INT(ABS(A1)),ROUND(ABS(A1),0)))/10,0-(IF(ABS(A1)-INT(ABS(A1))0.5,ROUND(ABS(A1),0),IF (MOD(INT(ABS(A1)),2)=0,INT(ABS(A1)),ROUND(ABS(A1),0))))。
3.2 需对其他固定位小数进行取整时
在取值时通过将A1乘以10的不同次方进行小数点位移操作,例如需进行小数点后一位修约操作时,可将公式修约判读语句修改为:IF((A1)*10-INT((A1)*10)0.5,ROUND
((A1)*10,0),IF(MOD(INT((A1)*10),2)=0,INT((A1)*10),ROUND ((A1)*10,0)))/10。
将A1值乘以101进行小数点位移操作后再公式末尾还原。
需要两位小数修约操作时,则将上式中的10替换为100(102);需三位修约时则替换为1000(103),以此类推。
(Excel格式中10的X次方语法为(10^X)。
则可达成对不同小数位置的值进行修约操作
3.3 被取整值的选择
该公式在实际使用过程中,被取整值不一定必须为某固定单元格的输入值。
也可以将公式中的“A1”替换为“A1-B1”、“SUM(A1:A9”、“AVERAGE(A1:S1)”、“MAX(A1,B3,C5,D8,A15......)”等Excel其他函数或公式的运算结果值。
可根据对应需求再次与多个单元格进行嵌套运算。
高效完成大量数据的修约计算。
参考文献
[1] 张小峰,EXCEL2003函数大全[R].山东:鲁东大学计算机科学与技术学院,2008.。