公司环保组织机构图
- 格式:doc
- 大小:38.00 KB
- 文档页数:2
青海百事特镁业有限公司
安全环保部组织机构
为了进一步加强公司的安全生产和环境保护工作,切实强化对安全生产和环境保护的管理,确保安全生产和环保工作正常、有序的开展。
特成立安全保部。
安全环保部定编人员14人。
安全环保部组织机构
安全环保组组长:魏锎
安全环保部负组长:魏镱
安全环保部部长:万永方
安全环保部副部长:赵宴
安全环保部专职安全、环保员:王现金,杨正权安全环保部成员:周建军,钟志清,祝林年、王元东、刘有林、杨子辉、洛六十一、王丰。
主要职责:贯彻执行国家以及各级政府有关安全生产及环保的法律法规,制定全公司安全生产及环保规章制度;组织检查、监督、贯彻落实公司安全生产情况,消除安全隐患;制定并实施生产安全事故应急救援预案;负责劳动保护监测和监督管理,督促检查
落实新建、改建、扩建项目执行“三同时”的规定;其他与安全生产及环保有关的事宜。
安全、环保部工作安排
1.制定安全、环保管理制度
2.制定安全、环保部工作职责
3.建立安全、环保部器材档案(消防栓、灭火器、消防带、安全帽、保险带、防毒面具、警示标语等)
4.制定安全、环保部日常工作检查表
5.制定安全、环保部周检查表及检查内容追踪表
6.收集公司内、外有关安全、环保方面的文件,整理公司内部安全、环保方面处罚、奖励报表
7.制定应急预案
安环部人员本周内自查自纠所属范围内安全隐患,需要协助的及时沟通尽快处理。
环境保护管理组织机构图集团标准化小组:[VVOPPT-JOPP28-JPPTL98-LOPPNN]津港高速公路工程(西外环-临港)第三标段项目部环境保护组织机构施工单位:中铁十三局集团第一工程有限公司日期:二O一三年四月七日1.环境保护组织机构成立由项目经理任组长的施工环境保护领导小组,统筹安排,严格执行国家颁布的环保、水保法规和建设单位的相关规定,安排有经验,责任心强的环保监察人员专门负责环保工作,在施工中全面规划,加强防范措施,减少施工对环境的污染、破坏,保护好生态环境,做好水土流失的保护措施。
本着“三同时”的原则与工程本体同步实施。
2.环境保护岗位职责1)项目经理全面负责本工程环境保护工作。
定期组织环境保护的工作检查,确保环保及水保体系正常运转,是实现施工环保,水土保持目标的第一责任人。
贯彻执行国家及地方政府颁布的有关环境保护法规、方针和法令。
及时参加建设单位、当地政府环保部门组织的环保工作会议,配合建设单位做好环境保护工作。
2)项目副经理在项目经理领导下,在施工生产中组织实施项目经理部制定的环境保护措施。
组织安全质量部、施工管理部、物资设备部等部门,定期进行环境保护、水土保持工作检查。
3)总工程师在项目经理领导下,负责组织施工管理部编制环境保护措施,负责环保设施、设备的落实。
负责审核环境保护的各项措施以及检查施工中有关措施的具体落实、执行情况。
负责对施工可能造成的环境影响进行评估,并组织物资、施工管理部门对采用的环保设施和设备进行评估。
4)安质环保部安质环保部是环境保护的主要职能部门,主要负责审批施工环保的各项措施,与建设单位环保主管部门、监理以及当地环保主管部门联系,为相关部门提供有关施工现场的各项环境保护、水土保持资料;随时检查施工现场的实施情况,有权制止破坏生态环境、水土保持的施工,并予以罚款。
5)工程技术部在总工程师领导下,负责编制环境保护措施,负责按需申请配置环保设施及设备。
根据综合管理部提供的资料编制施工组织设计,制定施工方案,并监督、检查施工执行情况。
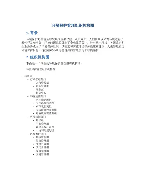
环境保护管理组织机构图1. 背景环境保护是当前全球发展的重要议题。
众所周知,人们长期以来对环境进行了恶性开发和污染,环境问题已经引起了全球性的关注。
针对这一现状,各国政府和企业纷纷成立了环境保护组织,以制定和实施环境保护政策和计划。
为更好地实现环境保护目标,这些组织不断完善自身的管理机构和职能架构。
2. 组织机构图下面是一个典型的环境保护管理组织机构图:环境保护管理组织机构图- 总经理- 行政管理部门- 人力资源部- 财务管理部- 法务部- 信息中心- 环保监测部门- 水环境监测组- 大气环境监测组- 声环境监测组- 固体废弃物监测组- 危险废弃物监测组- 环境规划部门- 环评组- 生态修复组- 建设工程环评组- 土地利用规划组- 环境保护部门- 环境监察组- 污染治理组- 废水处理组- 废气治理组- 废固处理组- 交通管理组3. 组织职责3.1 总经理总经理作为组织的领导者,具有全面的工作职责,主要负责组织收集环境保护信息,制定组织的总体战略和目标,指导下属部门的工作。
3.2 行政管理部门行政管理部门主要负责组织的日常管理工作,包括人力资源管理、财务管理、法务事务管理、以及信息管理和服务等。
3.3 环保监测部门环保监测部门负责组织环境监测和数据分析工作,以评估环境质量,并为环境保护政策和计划提供技术支持。
3.4 环境规划部门环境规划部门负责构建环境规划和 Ecological Management 策略,包括环境评价、生态修复、建设工程环评、以及土地利用规划等。
3.5 环境保护部门环境保护部门负责开展各类环境保护工作,包括环境监察、污染治理、废水处理、废气治理、废固处理,以及交通管理等。
4. 总结环境保护组织越来越受到重视,随之而来的是对组织机构的不断优化和调整。
上述的组织机构图,可以为环境保护组织在日常工作中的决策提供参考支持,在之后的组织机构调整过程中也能够给相关决策者提供一定的参考依据。
1.环境保护组织机构图【环境保护组织机构图】正文:一、组织概述环境保护组织是为了推动环境保护工作的开展,确保环境保护政策的实施和法律法规的执行而设立的专门机构。
本组织由以下部门组成:1.1 技术与科研部门:负责环境科学研究和技术创新,提供环境保护相关技术支持。
1.2 监督与执法部门:负责监督和检查环境保护措施的执行情况,处理环境违法行为。
1.3 规划与政策部门:制定和修订环境保护规划、政策和标准,指导环境保护工作的实施。
1.4 国际合作与交流部门:开展国际环境保护合作和交流,推动跨国环保项目的开展。
二、技术与科研部门详细介绍技术与科研部门负责环境科学研究和技术创新,具体职责如下:2.1 环境监测与评估研究组:负责环境监测技术和评估方法的研究与开发。
2.2 水环境治理研究组:负责水环境治理技术和方法的研究与推广。
2.3 大气环境保护研究组:负责大气环境治理技术和控制策略的研究。
2.4 生态环境保护研究组:负责生态环境保护技术和生态恢复方法的研究。
三、监督与执法部门详细介绍监督与执法部门负责监督和检查环境保护措施的执行情况,处理环境违法行为,具体职责如下:3.1 环境监督组:负责对环境违法行为进行监督和检查,依法责令整改并处罚。
3.2 执法执行组:负责对环境违法行为进行立案调查和执法行动。
同时,开展环境保护宣传和教育工作。
四、规划与政策部门详细介绍规划与政策部门负责制定和修订环境保护规划、政策和标准,指导环境保护工作的实施,具体职责如下:4.1 环境保护规划组:负责制定和修订环境保护总体规划和专项规划,并指导实施。
4.2 环境保护政策组:负责研究和制定环境保护政策,并指导各地区和单位的执行。
4.3 环境标准与考核组:负责制定和修订环境保护标准,并进行考核和评价工作。
五、国际合作与交流部门详细介绍国际合作与交流部门负责开展国际环境保护合作和交流,推动跨国环保项目的开展,具体职责如下:5.1 国际合作组:负责促进与其他国家和国际组织的环境保护合作,共同应对全球性环境问题。
环保管理组织机构
环保管理组织机构
第一节组织机构
1、环保领导小组
项目部设立环保领导小组,负责领导、协调项目的环保管理工作。
其主要任务包括:领导项目的环境保护工作,分析环保环境因素,组织开展各项环保知识竞赛活动,协调处理重大环境因素问题。
该小组的组织结构如下:
组长:XXX
副组长:XXX
成员:XXX
环保领导小组办公室设在安全XXX,主任由XXX兼任,在环保领导小组领导下负责环保管理工作的具体实施。
他们负
责项目部环保领导小组决议事项的实施、日常工作指导、监督、检查、落实等。
2、职能部门
项目部安全XXX是项目部环保监督机构,其职能部门包括:
1.安全XXX
2.技术质量部
3.计划计量部
4.财务部
5.办公室
6.材料设备部
7.中心实验室
8.生产调度部
9.XXX
3、专职安全员
项目部安全XXX由专职安全员组成。
此外,还可以参考以下环保管理组织机构图:项目经理
生产调度部
项目副经理
项目总工程师
技术质量部
中心实验室
计划计量部
材料设备部
财务部
办公室
安全XXX XXX
路面工程处第一桥梁工程第二桥梁工程综合施工工程路基工程。
公司环保组织机构图
XXX图组长
副组长
安全生产技
术部
化学品车间区熔车间人力资源部.
环保岗位责任制
一、环保领导小组组长岗位职责
1、严格遵守并认真贯彻执行国家的有关法律法规和政策,是企业环保第一责任人,对企业的环保全面负责。
2、建立健全公司环保管理机构,督察成立部级以上环保主管部门,聘任专职环保管理人员,负责日常环保管理工作。
3、建立健全企业环保责任制,并督促审查、考核环保责任制的落实情况。
4、落实环保技术措施经费,保证环保工作投入。
5、定期组织召开环保会议,讨论解决环保工作中存在的问题。
二、环保领导小组副组长岗位职责
1、直接负责公司环保工作,协助总经理实现环保工作目标。
2、及时向组长汇报本公司环保工作情况及改进措施和意见。
3、每月组织一次环保工作大检查,并亲自参加,对查出的问题及隐患,提出整改措施并检查落实情况。
4、组织编制公司年度环保工作计划,主持制定环保规章制度、环保专业考核办法,并组织落实。
5、检查监督各分车间搞好环保工作。
6、检查指导有关车间、部室领导职责范围内的环保工作。
7、每季召开一次环保工作会议,听取有关部门的汇报,研究解决环保工作的重大问题。
三、环保领导小组成员岗位职责
1、在分管副总的领导下,负责抓好本车间的环保工作。
2、当真执行上级环保法律法规、方针、政策及文件。
3、定期组织车间人员召开环保集会,实时传达上级的文件和指示。
4、经常深切现场,了解污染情况,提出整改步伐。
环境保护管理组织机构及职责(2019版)新形势下公司认真贯彻执行国家及地方政府有关环境保护的方针、法律、法规、政策和制度,十分重视环境保护工作。
根据环评的要求,加强企业的环境保护工作,厂内需要设置专门的环境管理和监测机构。
根据工厂的规模和特点,设置与其它行政科室平行的安全环保部。
建立实行董事会领导下的总经理负责制,在建设期和运行期要设置环保专职机构--安全环保部,在总经理的领导下,由副总工程师分管该部门,负责全厂的安全环保工作,同时任命安全环保部经理一名,专职环保员一名,协助环保工作的监控技术人员两名,并制定了安全环保部工作职责、安全环保部经理工作职责和环保员岗位职责,具体如下:安全环保部工作职责一、安全生产工作职责:1、贯彻执行国家及公司安全生产的方针、法律、法规、政策和制度,在厂长和安全生产委员会的领导下负责企业的安全监督管理工作。
2、负责公司安全标准化工作的方针、目标的制订、分解、实施和考核;参与安全生产责任目标书的编制。
组织相关部门进行安全生产绩效和安全生产责任目标书的考核工作。
3、负责组织编制、修订有关安全标准化的规章制度、作业标准及安全技术规程等,并监督检查执行情况。
4、组织安全大检查。
协助和督促有关部门对查出的隐患制订防范措施,检查监督隐患整改工作的完成情况。
并做好相关记录。
5、参与新建、扩建、改建及大修、技改工程的“三同时”监督工作。
6 、负责新入厂职工的厂级安全教育;组织开展各种安全活动;负责监督车间及相关部门的车间、班组安全教育和班组安全活动计划。
7、会同生产部门负责压力容器、安全设施附件和罐体安全监督工作。
8 、负责动火证、高处作业证、设备内作业证的签发工作。
9、负责监督有关部门按规定及时发放和合理使用劳动防护用品。
10、深入现场监督检查,督促并协助解决有关安全问题,纠正违章作业。
遇有危及安全生产的紧急情况,有权令其停止作业,并立即报告有关领导。
11、参与人身伤亡、火灾、爆炸事故的调查处理,参加各类公司事故的调查、处理和工伤鉴定,发生重大事故时,组织到公司汇报。
东海特钢环保组织机构图备注:公司环保管理机构由公司总经理林国镜任组长,生产副总张树江,总经理助理王国庆、庞瑞旭,环保能源部部长王雪峰任副组长,各分厂环保负责人及环保管理人员为主要成员。
唐山东海钢铁集团特钢有限公司环保岗位责任制一、环保领导小组组长岗位职责1、严格遵守并认真贯彻执行国家的有关法律法规和政策,是企业环保第一责任人,对企业的环保全面负责。
2、建立健全公司环保管理机构,督察成立部级以上环保主管部门,聘任专职环保管理人员,负责日常环保管理工作。
3、建立健全企业环保责任制,并督促审查、考核环保责任制的落实情况。
4、落实环保技术措施经费,保证环保工作投入。
5、定期组织召开环保会议,讨论解决环保工作中存在的问题。
二、环保领导小组副组长岗位职责1、直接负责公司环保工作,协助总经理实现环保工作目标。
2、及时向组长汇报本公司环保工作情况及改进措施和意见。
3、每月组织一次环保工作大检查,并亲自参加,对查出的问题及隐患,提出整改措施并检查落实情况。
4、组织编制公司年度环保工作计划,主持制定环保规章制度、环保专业考核办法,并组织落实。
5、检查监督各分车间搞好环保工作。
6、检查指导有关车间、部室领导职责范围内的环保工作。
7、每季召开一次环保工作会议,听取有关部门的汇报,研究解决环保工作的重大问题。
三、环保领导小组成员岗位职责1、在分管副总的领导下,负责抓好本车间的环保工作。
2、认真执行上级环保法律法规、方针、政策及文件。
3、定期组织车间人员召开环保会议,及时传达上级的文件和指示。
4、经常深入现场,了解污染情况,提出整改措施。
5、负责本单位的环保宣传、教育、培训工作。
6、参加本单位范围内的污染事故调查、分析及处理工作。
7、负责本单位的环保达标验收组织及管理工作。
8、参加本单位各种建设项目环保设计审查、施工、监督及验收工作。
9、负责本单位的日常环保工作。
精心整理
精心整理
蒙东锗业环保组织机构图
123451234、组织编制公司年度环保工作计划,主持制定环保规章制度、环保专业考核办法,并组织落实。
5、检查监督各分车间搞好环保工作。
6、检查指导有关车间、部室领导职责范围内的环保工作。
7、每季召开一次环保工作会议,听取有关部门的汇报,研究解决环保工作的重大问题。
三、环保领导小组成员岗位职责
1、在分管副总的领导下,负责抓好本车间的环保工作。
精心整理
精心整理
2、认真执行上级环保法律法规、方针、政策及文件。
3、定期组织车间人员召开环保会议,及时传达上级的文件和指示。
4、经常深入现场,了解污染情况,提出整改措施。
5、负责本单位的环保宣传、教育、培训工作。
6、参加本单位范围内的污染事故调查、分析及处理工作。
7、负责本单位的环保达标验收组织及管理工作。
8、参加本单位各种建设项目环保设计审查、施工、监督及验收工作。
9。
蒙东锗业环保组织机构图
环保岗位责任制
一、环保领导小组组长岗位职责
1、严格遵守并认真贯彻执行国家的有关法律法规和政策,是企业环保第一责任人,对企业的环保全面负责。
2、建立健全公司环保管理机构,督察成立部级以上环保主管部门,聘任专职环保管理人员,负责日常环保管理工作。
3、建立健全企业环保责任制,并督促审查、考核环保责任制的落实情况。
4、落实环保技术措施经费,保证环保工作投入。
5、定期组织召开环保会议,讨论解决环保工作中存在的问题。
二、环保领导小组副组长岗位职责
1、直接负责公司环保工作,协助总经理实现环保工作目标。
2、及时向组长汇报本公司环保工作情况及改进措施和意见。
3、每月组织一次环保工作大检查,并亲自参加,对查出的问题及隐患,提出整改措施并检查落实情况。
4、组织编制公司年度环保工作计划,主持制定环保规章制度、环保专业考核办法,并组织落实。
5、检查监督各分车间搞好环保工作。
6、检查指导有关车间、部室领导职责范围内的环保工作。
7、每季召开一次环保工作会议,听取有关部门的汇报,研究解决环保工作的重大问题。
三、环保领导小组成员岗位职责
1、在分管副总的领导下,负责抓好本车间的环保工作。
2、认真执行上级环保法律法规、方针、政策及文件。
3、定期组织车间人员召开环保会议,及时传达上级的文件和指示。
4、经常深入现场,了解污染情况,提出整改措施。
5、负责本单位的环保宣传、教育、培训工作。
6、参加本单位范围内的污染事故调查、分析及处理工作。
7、负责本单位的环保达标验收组织及管理工作。
8、参加本单位各种建设项目环保设计审查、施工、监督及验收工作。
9、负责本单位的日常环保工作。