部编人教语文浙江省义乌市绣湖中学2017-2018学年七年级语文上学期期中试题
- 格式:doc
- 大小:52.50 KB
- 文档页数:6
分享转发人数(万) 1200(75%) 370(23.13%) 200(1.87%) 分享转发次数(万) 3304(69.1%) 353(29.31%)300(1.59%)途径 微信朋友圈 微信好友转发腾讯微博2017-2018学年第一学期期中教学质量检测七年级语文(人教版)注意事项:1. 本试卷共8页,满分120分,考试时间120分钟。
请用蓝、黑色水笔或圆珠笔直接答在试卷上。
2. 答卷前请将密封线内的项目填写清楚。
第 一 部 分(1~7题 28分)1. 下列加点字的注音有错误的一项是【 】(3分) A. 秕.谷(b ǐ)感慨.(kǎi )混.为一谈(hǔn )疲倦不堪.(kân )B. 蝉蜕.(tuì) 企.盼(q ǐ) 截.然不同(jié) 精神抖擞.(sǒu )C. 确凿.(záo ) 惭.愧(cán ) 人声鼎沸.(fèi ) 恍.然大悟(huǎn g )D. 渊.博(yuân )搓.捻(cuô)翻来覆.去(fù)直窜云霄.(xiâo )2. 下列词语中没有错别字的一项是【 】(3分)A. 棱镜 由然而生 屋檐 稀稀疏疏B. 抽打 不求甚解 锡泊 花团锦簇C. 端庄 繁花嫩叶 化妆 小心翼翼D. 絮叨 咄咄逼人 奥密 人迹罕至3. 在下面语段横线处应填的句子,与上下文衔接连续的一项是【】(2分)我蹲下来,背起了我的母亲,妻子也蹲下来,背起了我们的儿子。
我的母亲虽然高大,然而 很瘦,自然不算重; , ,自然也很轻。
但我和妻子都是慢慢地,稳稳地,走 得很仔细,好像我背上的同她背上的加起来,就是整个世界。
A. 儿子毕竟幼小,虽然很胖B. 儿子毕竟很胖,即使幼小C. 儿子尽管很胖,毕竟幼小D. 儿子虽然很胖,毕竟幼小4. 下列句子中没有语病的一项是【】(2分)A. 同学们以敬佩的目光注视着和倾听着这位专家的报告。
人教版2017-2018学年七年级语文上册期中测试卷(含答案)2017-2018学年七年级语文上册期中测试卷一、积累与运用(30分)1.选出加点字的注音完全正确的一项。
(3分)A。
难堪(kān)收敛(liǎn)绽开(zhàn)栅栏(zhà)B。
枉然(wǎng)倏忽(shū)自卑(bēi)争执(zhēng)C。
屋檐(yán)黄晕(yùn)发髻(jì)笃志(dǔ)D。
搓捻(cuō niǎn)澄清(dèng)感慨(kǎi)攲斜(qī xié)2.下列词语中没有错别字的一项是。
(3分)A。
沐浴疲倦不堪废寝忘食呼朋引伴B。
清冽水波粼粼美不甚收人迹罕至C。
急躁煞有介事翻来覆去人声鼎沸D。
诀别各得其所混为一谈不求甚解3.下面句子中加点的成语使用错误的一项是。
(3分)A。
今天你穿得这么花枝招展的干嘛?害我差点儿没认出来。
B。
这些动物对我们这些远道而来的客人并不感到惊慌,有时还站在离我们几十步远的地方众目睽睽。
C。
他咄咄逼人,气得我一句话都说不出来。
D。
这时我才恍然大悟,原来她一直在暗中帮我。
4.下列各句中,没有语病的一项是。
(3分)A。
珍视___留下的宝贵精神遗产,就是对她最真挚的怀念。
B。
电视剧《欢乐颂》播出时,收视观众和点击率一路飙升,引起了业界的关注。
C。
有人建议,一旦遇到雾霾天气,可采取临时交通管制、错峰上下班、停工停课。
D。
___的一首诗,让扬州与明月结下了难以分开的不解之缘。
5.古诗文默写。
(4分)1) 大漠孤烟直,长河落日圆。
2) ___生残夜,___入旧年。
3) “岁月不饶人。
”4) 美丽中国,美在万物和。
___的“天净沙·秋思”就描绘了一幅温馨、和谐、安适的画面。
6.根据语境仿写语句,使上下文连贯得体。
(3分)太阳拥有普照的渴望,所以才有大地的阳光明媚;泥土拥有向上的理想,所有才有山峰的雄壮挺拔。
梦想如同埋藏在我们心中的一颗美丽的种子,给梦想一个开花的机会,自己的生命便能够散发醉人的芳香。
2017—2018学年度第一学期语文中期考试一、知识积累与运用:1. 进入初中,离开了朝夕相处六年的小学老师,你一定会有很多话想对他们说,请把一句对他们美好的祝福的话工整地抄在下面的方格中。
(不少于10个字)【答案】祝福老师永远健康快乐。
【解析】试题分析:这道题目考查学生对汉字书写的掌握情况,注意书写要美观工整。
考点:识记并正确书写现代常用规范汉字。
能力层级为识记A。
2. 选出下列加点字注音有误的一项()A. 蜕(tuì)变玷(diàn)污诅(zǔ)咒倔(juã)强B. 堕(duò) 落贪婪( lán) 禀( bǐng)告奢(shē)侈C. 应和(hâ) 水藻( zhǎo) 澹澹(dàn) 栖( qī)息D. 枯涸(hã)迸(bâng)溅酝酿(niàng)梦寐(meì)【答案】C【解析】本题考查学生对字音的掌握情况,这就要求学生平时的学习中注意字音的识记和积累,特别是形近字、多音字。
要注意平时的积累,可以归纳整理,分别列出不同词语下的不同读音,系统性地复习。
C项注音有误。
其错误的应更正为:“藻”应读zǎo。
3. 下列选项中没有错别字的一组是()A. 酝酿茏罩花枝招展呼朋引伴B. 镶嵌湛蓝以往情深清澈见底C. 响晴空灵返老孩童宽敞明亮D. 缘份恩泽波光粼粼春燕啄泥【答案】C【解析】本题考查学生对字形的掌握情况,对汉字字形的正确书写能力。
这就要求学生平时的学习中注意字形的识记和积累,特别是形近字。
辨析字形既要注意平时的积累,也要联系整个词语的意思。
C项正确,其他各项书写错误的词语应更正为:A:茏罩——笼罩。
B:以往情深——一往情深。
D:缘份——缘分。
4. 下列句子没有语病的一项是( )A. 过了一会儿,汽车突然渐渐地放慢了速度。
B. 由于革命潮流的冲击和进步思想的影响,使他形成了初步的民主主义思想。
2017-2018第一学期期中七年级语文试卷及答案2017-2018学年度第一学期期中考试七年级语文试卷温馨提示:1.本试卷共有三大题,18小题,全卷满分100分,考试时间100分钟。
2.希望你沉着应考,相信你能考出自己的最好成绩!一、语文积累与综合运用(31分)1、默写古诗词中的名句名篇(10分)(1)补写出下列名句的上句或下句(任选6句,6分)①水何澹澹,_____________________。
(XXX《观沧海》)②我寄愁心与明月,_____________________。
(XXX 《闻王昌龄左迁龙标遥有此寄》)③乡书何处达,_____________________。
(王湾《次北固山下)④_____________________,小桥流水人家。
(XXX《天净沙秋思》)⑤_____________________,XXX前几度闻。
(XXX 《江南逢李龟年》)⑥_____________________,应傍战场开。
(XXX《行军九日思长安故园》)⑦《〈论语〉十二章》中辩证指出“学”与“思”干系的句子是:“____________________________,_________________________________。
”⑧______________________,蟋蟀们在这里弹琴。
(2)默写XXX的《夜上受降城闻笛》(4分)_________________________,_________________________。
_________________________,_________________________。
2、阅读下面文字,完成(1)--(3)小题(6分)厥后产生了不合:母亲要走XXX,XXX平顺;我的儿子要走巷子,巷子成心思。
不过,一切都取绝于我。
我的母亲老了,她早已气遵从她强健的儿子;我的儿子还小,他还气遵从他宏伟的父亲;妻子呢,在外边,她老是听我的。
2017-2018学年七年级语文上册期中测试(含答案)2017-2018学年七年级语文上册期中测试(含答案)一、积累与运用(30分)1.选出加点字注音完全正确的一项。
(3分)A.难堪(kān)收敛(liǎn)B.枉然(wáng)倏忽(shū)C.屋檐(yán)黄晕(yùn)D.搓捻(niǎn)澄清(dèng)2.下列词语中没有错别字的一项是。
(3分)A.沐浴疲倦不堪废寝忘食呼朋引伴B.清冽水波粼粼美不甚收人迹罕至C.急躁煞有介事翻来复去人声鼎沸D.诀别个得其所混为一谈不求甚解3.下面句子中加点的成语使用错误的一项是。
(3分)A.今天你穿得这么花枝招展的干嘛?害我差点儿没认出来。
B.这些动物对我们这些远道而来的客人并不感到惊慌,有时还站在离我们几十步远的地方众目睽睽。
C.他咄咄逼人,气得我一句话都说不出来。
D.这时我才恍然大悟,原来她一直在暗中帮我。
4.下列句子没有语病的一项是。
(3分)A.在北中国的冬天,能有温晴的天气,济南的冬天真得算个宝地。
B.同学们以敬佩的目光注视着和倾听着这位新来的老师的报告。
C.为了避免这类事故今后不再发生,交通局加大了宣传的力度。
D.该书局一直以传承文明为己任,整理出版了大批古籍。
5.古诗文默写。
(4分)1) 静夜思,床前明月光。
2) ___生残夜,___入旧年。
3) “岁月不待人”。
4) “绿肥红瘦,草长莺飞二月时。
”6.仿照下面的句式,再写一个关于语文的比喻句。
(3分)语文就像一条大河,汇聚着各种各样的文化,滋润着我们的思想和灵魂。
④与春夏相比,冬日的香山只剩下常青的松柏,其他花草树木都已凋零。
作者感受到了松树的骄傲和坚韧。
冬天登临香山,作者的心境是澄静安闲,心如止水,感受到山的巍峨和松的伟岸。
14.这句话运用了比喻手法,将香山比喻成天然的焦墨山水图,表达出作者对香山的赞美和景色的深刻印象。
15.反复写到春夏秋日的香山景象,是为了突出冬日的香山的特点和与其他季节的不同。
2017-2018 学年第一学期初一期中考试语文试卷(时间: 120 分钟分值:120分)一、积累与运用(21 分)1.下列加点字的注音全部正确的一项是()(3分)A. 祷告( d ǎo)蝉蜕( tuì)徘徊(huí)酝酿(liànɡ)....B.搓捻(niǎn)倜傥(t ǎnɡ)憔悴( qiáo)粗犷( kuànɡ)....C. 匿笑 (nì)应和 (hé)..D.脑髓( suí)姊妹( zǐ)..菜畦 (qí)黄晕(yùn)..贮蓄( chǔ)烘托( hōnɡ)..2.下列词语中书写完全正确的一项是()(3 分 )A.侍弄决别疲倦不堪饥肠碌碌B.瘫痪抖擞晃然大悟翻来复去C.尴尬喉咙咄咄逼人截然不同D.嘈杂分岐人声鼎沸混为一谈3. 下列句中加点成语运用不恰当的一项是()(3 分 )A. 今年的庙会 ,人声鼎沸 ,十分热闹。
....B. 全国人民都要有说话的机会,都要有衣穿 ,有饭吃 ,有事做 ,有书读 ,总之是要各得其所。
....C. 春天的颐和园真是花团锦簇,充满了生命的气息。
....D.校运会上 ,我班同学花枝招展、英姿飒爽地走过主席台 ,接受校领导的检阅。
....4. 下列句子中的标点符号使用不正确的一项是()(3 分 )A.“老师 ! ”她说 ,“我想要跟您说一声对不起。
”B.朱自清的散文《春》 ,主题明确 ,语言优美 ,人们往往把它解读为一篇“春的赞歌”。
C.鲁迅的散文《从百草园到三味书屋》中的《三味书屋》是他小时候读书的地方。
D. 《秋天的怀念》是作家史铁生对已故母亲的回忆,表达了史铁生对母亲深切的怀念,对母亲无尽的爱,以及史铁生对“子欲养而亲不待”的悔恨。
5. 下面句子没有语病的一项是()(3 分A.能否刻苦钻研是提高学习成绩的关键。
B.曹文轩获“国际安徒生奖”,实现了中国作家在该奖项上零的突破。
绝密★启用前浙江省义乌市绣湖中学2017-2018学年七年级语文上学期期中试题试卷副标题考试范围:xxx ;考试时间:27分钟;命题人:xxx学校:___________姓名:___________班级:___________考号:___________注意事项.1.答题前填写好自己的姓名、班级、考号等信息 2.请将答案正确填写在答题卡上第I 卷(选择题)第II卷(非选择题)一、语言表达(题型注释)1、课内文言字词解释。
①人不知而不愠 ___ ②人不堪其忧,回也不改其乐___③匹夫不可夺志也 ___ ④未若柳絮因风起 ___⑤与人期行,相委而去___ ⑥应傍战场开 ___二、现代文阅读(题型注释)父爱陷阱郑成南那年,他随父亲去狩猎,不慎掉进陷阱。
突如其来的一阵黑暗,使他无法适应。
他拼命挣扎,拼命呼喊父亲,但是这一切都是徒劳的。
他清楚,不久前,父亲出猎时,耳朵受了伤,一直没康复。
他所有的呼喊,父亲可能真的听不到。
突然,看到父亲在井口边伸头探望。
他喜出望外,挥动双手,大声地喊着:“爹,我在这儿!爹,我在这儿!”父亲还是没听见。
也许是陷阱内的光线太暗,父亲看了一会儿,没发现他,就转身离开了。
那一刻,他急得哭了。
他沿着井壁走了一周,没发现任何能攀援的地方,要想离开陷阱,凭他的能力,几乎是不可能的。
他绝望地坐在地上,等待救援。
时间一分一秒地过去,他期待着父亲能早点再找到这里,并能发现他。
井下昏暗潮湿,坐在井底,他感到了阵阵寒意。
更糟糕的是,他感觉肚子前所未有的饥饿。
父亲一时找不到他,可能回村里喊救兵了。
他意识到,即使父亲能以最快的速度赶回来,也需要两天的时间,那么,他能坚持两天吗?而他现在唯一能做的,只有耐心地等待。
周边非常安静,他知道,夜幕开始降临了。
忽然,他听到一阵窸窸窣窣的声音,好像是井边的草丛在响,可能是危险动物向井边靠近了。
他无法想象,即使是一只常见的獾子,跟他同时窝在一个陷阱内,后果也难以接受。
第一学期期中测试卷一、积累与运用1. 阅读下面的语段,把其中拼音所表示的汉字用正楷字依次写在田字格中。
从河dī往下看,能看到大片的田野。
这个时候,庄jiɑ收割了,繁华落尽,田野陷入令人不可思议的沉寂中。
你很想知道田野在想什么,得到与失去,热闹与liáo落,这巨大的落差,该如何均héng?2. 下列句子中加点词语使用不当的一项是( )A. 奶奶刚才还有说有笑,此时却收敛..起笑容,我们一脸茫然,不知哪儿冒犯了她。
B. 那些对自己的事业有探索精神并乐此不疲....的人,最终都走向了成功。
C. “六一”晚会上,两个小朋友表演的小品让人们都忍俊不禁....地开怀大笑。
D. 京剧大师梅葆玖先生演技高超,他在传统京剧《霸王别姬》中扮演虞姬,演得惟妙惟肖....。
3. 下列句子没有语病的一项是()A. 有关领导在会议上明确要求,各部门必须尽快提高传染病防控工作。
B. 曹文轩获“国际安徒生奖”,实现了中国作家在该奖项上零的突破。
C. 随着部分地区高大树木的减少,使某些珍稀鸟类只能选择在高压电塔上筑巢。
D. 在巡检排查过程中,天津市供电部门解决并发现了居民用电方面的问题。
4. 下列句子中的标点符号使用不正确的一项是( )A. 《济南的冬天》是作家老舍先生创作的一篇散文,选自《一些印象(四、五、六、七)》(人民文学出版社1999年版)。
B. 朱自清的散文《春》,主题明确,语言优美,人们往往把它解读为一篇“春的赞歌”。
C. 鲁迅的散文《从百草园到三味书屋》中的《三味书屋》是他小时候读书的地方。
D. 《秋天的怀念》是作家史铁生对已故母亲的回忆,表达了史铁生对母亲深切的怀念,对母亲无尽的爱,以及史铁生对“子欲养而亲不待”的悔恨。
5. 将下列句子组成语意连贯的一段话,语序排列正确的一项是()①媒体是正能量传播的主渠道,要为和谐社会的创建营造良好的舆论环境,而不是让暴力和“负能量”动摇民众的信念.②而正能量的传播需要传播者负责任的态度.③正能量只有得到及时、广泛的传播,才能发挥最大的社会效益.④同时,个体传播者也需要有正确的态度.⑤只有每一个网络参与者都守住道德、法律的底线,才能与媒体合力用正能量坚固人们的精神高地.A. ①②⑤④③B. ③②①④⑤C. ①⑤③④②D. ③⑤①④②6. 古诗文默写。
一.语文积累与运用(18分)1.根据拼音写汉字,给加点字注音:(3分)历代文人不知写了多少春花秋月,却极少有夏的影子。
大概,春日融融,秋波澹澹,而夏呢,总是浸在苦sè( )的汗水里。
有闲情逸致.( )的人,自然不喜欢这种紧张的xuán( )律。
我却要大声赞美这个春与秋之间的黄金的夏季。
2.下列句子中加点词语使用正确的一项是( ) (2分)A.他心胸狭窄,经常在一些不值一提的微不足道....的小事上斤斤计较。
B.富有创造性的人总是孜孜不倦....地汲取知识,使自己学识渊博。
C.一连下了好几天雨,操场上拖泥带水....的。
D.部门领导在检查防火工作中,认真负责,吹毛求疵....,受到群众好评。
3.名著导读(3分)(1)冰心,中国现代文学史上第一位著名女作家,她一步入文坛,便以宣扬“”著称。
(2)是世界文学史上流传最广的寓言故事集之一,请写出你最为熟悉的两个故事的名称:如:《》、《》(任写两个即可)。
4.古诗文填空(6分)①正入万山圈子里,。
②,溪水因枯涸见石更清洌了。
③子曰:“岁寒,。
”④春天像小姑娘,,笑着,走着。
⑤《次北固山下》抒发作者浓浓乡愁的诗句是,。
5.综合性学习(5分)生活中处处有语文。
在语文课堂上学语文当然是主要的,但是也不要忽视在生活中学习语文、运用语文。
为此,某班级准备举行一次“漫游语文世界”的综合性学习活动。
①请你为本次活动拟一条宣传标语。
(2分)②本次活动中,同学们收集到许多资料,比如对联、店名、精彩的广告、街头不规范用语、荧屏错别字、报刊病句、新词、新流行语等,大家准备将这些资料加以筛选、梳理,编成各种小册子,放在教室里展览,请你给这些小册子取两个恰当的名字,小册子名称不得重复. (3分)《》《》二.现代文阅读(22分)(一)春(12分)“吹面不寒杨柳风。
”不错的,像母亲的手抚摸着你。
风里带来些新翻的泥土的气息,混着青草味儿,还有各种花的香,都在微微润湿的空气里酝酿。
浙江省义乌市绣湖中学2017-2018学年七年级语文上学期期中试题学校:___________姓名:___________班级:___________考号:___________一、字词书写1.根据拼音写汉字或写出加点字的拼音。
从花团锦cù(______)的春天到菊花开得泼泼洒洒的秋天,我们告别了天真làn(______)漫的童年,走进了绣湖中学的大门。
在这里,我们对老师尊敬,对同学热忱.(______)。
年少的我们毫不迷wǎng(______),正向着远大的目标奋斗前行!二、句子默写2.诗文默写。
① ______________________,不错的,像母亲的手抚摸着你。
② 采菊东篱下,____________________。
③ ________________________,寒光照铁衣。
④ 为人谋而不忠乎?______________________?⑤ _________________________,思而不学则殆。
⑥ 不知何处吹芦管,_____________________。
⑦《次北固山下》富含新事物孕育于旧事物解体之时这一哲理的句子是:________________________,________________________。
三、名著阅读3.名著阅读。
①《朝花夕拾》中,鲁迅记录了自己生命中出现的一些人物,有一些给人留下了深刻的印象。
请看下面一句话,描述的是哪位老师。
其时进来的是一个黑瘦的先生,八字须,戴着眼镜,挟着一叠大大小小的书。
(____________)②《二十四孝图》着重分析了_______________、老莱娱亲、郭巨埋儿等孝道故事,指斥封建孝道不顾儿童性命,将“肉麻当作有趣”,“诬蔑了古人,教坏了后人”。
③《湘行散记》中有一篇名为___________________________文章,写的是给作者_________划船的三位水手,老的五十三,船龄三十七年;壮的三十一,船龄五年,却有五年兵龄和十一个月的土匪经历;小的十五六,那只会傻笑或说几句狠话的可怜儿。
浙江省金华市义乌市绣湖中学七年级(上)期中语文试卷二、语言积累及运用(共22分)1.(4分)根据拼音写汉字或写出加点字的拼音。
从花团锦cù的春天到菊花开得泼泼洒洒的秋天,我们告别了天真làn漫的童年,走进了绣湖中学的大门。
在这里,我们对老师尊敬,对同学热忱。
年少的我们毫不迷wǎng,正向着远大的目标奋斗前行!2.(8分)诗文默写。
①,不错的,像母亲的手抚摸着你。
②采菊东篱下,。
③,寒光照铁衣。
④为人谋而不忠乎??⑤,思而不学则殆。
⑥不知何处吹芦管,。
⑦《次北固山下》富含新事物孕育于旧事物解体之时这一哲理的句子是:,。
3.(5分)名著阅读。
①《朝花夕拾》中,鲁迅记录了自己生命中出现的一些人物,有一些给人留下了深刻的印象。
请看下面一句话,描述的是哪位老师。
其时进来的是一个黑瘦的先生,八字须,戴着眼镜,挟着一叠大大小小的书。
②《二十四孝图》着重分析了、老莱娱亲、郭巨埋儿等孝道故事,指斥封建孝道不顾儿童性命,将“肉麻当作有趣”,“诬蔑了古人,教坏了后人”。
③《湘行散记》中有一篇名为文章,写的是给作者划船的三位水手,老的五十三,船龄三十七年;壮的三十一,船龄五年,却有五年兵龄和十一个月的土匪经历;小的十五六,那只会傻笑或说几句狠话的可怜儿。
别看他们平时骂骂咧咧,关键时刻却还是会互相温暖着,他们那朴实的一面感动着作者和我们读者。
那给人温暖和感动的橘子不就是明证吗?④这女人编着席。
不久在她的身子下面,就编成了一大片。
她像坐在一片洁白的雪地上,也像坐在一片洁白的云彩上。
她有时望望淀里,淀里也是一片银白世界。
水面笼起一层薄薄透明的雾,风吹过来,带着新鲜的荷叶荷花香。
但是大门还没关,丈夫还没回来。
(选自《荷花淀》)这女人是谁?。
4.(5分)综合性活动。
进入初中,学习生活翻开了新的一页,你一定认识了不少新同学,想和他们成为好朋友吗?那就主动去了解他们,让他们也了解你吧。
今天就让我们一起来叩响友谊的大门,努力寻找一把打开友谊之门的钥匙。
绣湖中学七年级语文期中教学质量检测卷2017.11考生须知:1.本试卷满分100分,考试时间100分钟;2.请用黑色字迹水笔作答,答案必须写在答题卷各题目的指定区域内相应位置上。
温馨提醒:仔细审题,认真答题,你会是最棒的!一、书写(3分)本题根据卷面书写情况评分。
请你在答题时努力做到书写规范、工整。
二、语言积累及运用(共22分)1.根据拼音写汉字或写出加点字的拼音。
(4分)从花团锦cù()的春天到菊花开得泼泼洒洒的秋天,我们告别了天真làn()漫的童年,走进了绣湖中学的大门。
在这里,我们对老师尊敬,对同学热忱.()。
年少的我们毫不迷wǎng(),正向着远大的目标奋斗前行!2. 诗文默写。
(8分)①,不错的,像母亲的手抚摸着你。
②采菊东篱下,。
③,寒光照铁衣。
④为人谋而不忠乎??⑤,思而不学则殆。
⑥不知何处吹芦管,。
⑦《次北固山下》富含新事物孕育于旧事物解体之时这一哲理的句子是:,。
3. 名著阅读。
(5分)①《朝花夕拾》中,鲁迅记录了自己生命中出现的一些人物,有一些给人留下了深刻的印象。
请看下面一句话,描述的是哪位老师。
其时进来的是一个黑瘦的先生,八字须,戴着眼镜,挟着一叠大大小小的书。
()②《二十四孝图》着重分析了、老莱娱亲、郭巨埋儿等孝道故事,指斥封建孝道不顾儿童性命,将“肉麻当作有趣”,“诬蔑了古人,教坏了后人”。
③《湘行散记》中有一篇名为文章,写的是给作者划船的三位水手,老的五十三,船龄三十七年;壮的三十一,船龄五年,却有五年兵龄和十一个月的土匪经历;小的十五六,那只会傻笑或说几句狠话的可怜儿。
别看他们平时骂骂咧咧,关键时刻却还是会互相温暖着,他们那朴实的一面感动着作者和我们读者。
那给人温暖和感动的橘子不就是明证吗?④这女人编着席。
不久在她的身子下面,就编成了一大片。
她像坐在一片洁白的雪地上,也像坐在一片洁白的云彩上。
她有时望望淀里,淀里也是一片银白世界。
水面笼起一层薄薄透明的雾,风吹过来,带着新鲜的荷叶荷花香。
但是大门还没关,丈夫还没回来。
(选自《荷花淀》)这女人是谁?。
4. 综合性活动。
(5分)进入初中,学习生活翻开了新的一页,你一定认识了不少新同学,想和他们成为好朋友吗?那就主动去了解他们,让他们也了解你吧。
今天就让我们一起来叩响友谊的大门,努力寻找一把打开友谊之门的钥匙。
①古今中外的诗文中有很多有关交友的名言名句,请写出一句有关交友名句。
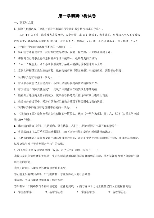
(1分)_______________________________________________________________________________②右图是“友”字的小篆写法,请根据图解读出“友”的内涵。
(2分)____________________________________________________________________________________________________________________③请仿照示例,为朋友点赞。
(2分)示例:朋友是什么?朋友是快乐日子里的一把吉他,为你弹奏生活的愉悦。
仿写:朋友是什么?朋友是_____________________,为你_____________________。
三、现代文阅读。
(21分)(一)父爱陷阱(11分)郑成南那年,他随父亲去狩猎,不慎掉进陷阱。
突如其来的一阵黑暗,使他无法适应。
他拼命挣扎,拼命呼喊父亲,但是这一切都是徒劳的。
他清楚,不久前,父亲出猎时,耳朵受了伤,一直没康复。
他所有的呼喊,父亲可能真的听不到。
突然,看到父亲在井口边伸头探望。
他喜出望外,挥动双手,大声地喊着:“爹,我在这儿!爹,我在这儿!”父亲还是没听见。
也许是陷阱内的光线太暗,父亲看了一会儿,没发现他,就转身离开了。
那一刻,他急得哭了。
他沿着井壁走了一周,没发现任何能攀援的地方,要想离开陷阱,凭他的能力,几乎是不可能的。
他绝望地坐在地上,等待救援。
时间一分一秒地过去,他期待着父亲能早点再找到这里,并能发现他。
井下昏暗潮湿,坐在井底,他感到了阵阵寒意。
更糟糕的是,他感觉肚子前所未有的饥饿。
父亲一时找不到他,可能回村里喊救兵了。
他意识到,即使父亲能以最快的速度赶回来,也需要两天的时间,那么,他能坚持两天吗?而他现在唯一能做的,只有耐心地等待。
周边非常安静,他知道,夜幕开始降临了。
忽然,他听到一阵窸窸窣窣的声音,好像是井边的草丛在响,可能是危险动物向井边靠近了。
他无法想象,即使是一只常见的獾子,跟他同时窝在一个陷阱内,后果也难以接受。
更何况在森林里,危险的动物不计其数。
他提起警觉,掏出那把猎刀,作好了随时跟动物拼命的准备。
幸运的是,那声音一会儿又消失了——动物可能转个方向离开了。
他松了一口气,再次坐到地上。
没多久,困意向他袭来,他闭上了眼睛。
忽然那声音再次响起,他重新提高了警惕。
他意识到,在井内比在任何地方都危险,他没有退路,他必须时刻保持清醒。
但是坚持不了多久,他又松懈了,只有听到井口的声音,他才又振作起来。
夜深了,他不再指望父亲能来救他。
如果父亲真的不来,那么,他将永远被困在井内。
对于他来说,等待或许才是最危险的。
想到这里,他再次站起来,沿着井壁寻找出路。
他发现,井壁其实都是些松软的泥土,他掏出猎刀,在井壁上挖出阶梯,挖一步,向上爬一步。
他相信,只要他能坚持住,不久就可以爬出陷阱。
他终于成功了!当他爬到井口时,黎明的霞光正照射过来,明亮而美丽。
他几乎耗尽了所有力气,一屁股坐在草地上。
突然,他一跃而起,好像踩上了毒蛇一般——他发现了父亲!父亲竟然就站在一棵大树后面,静静地看着他,身边的草丛凌乱不堪。
那一刻,他几乎气晕了——父亲竟然一直守在井口,任由他在井内痛苦地挣扎。
他没想到父亲竟然如此冷漠绝情。
父亲满脸憔悴,看到他,显得非常兴奋,赶忙跑过来拥抱他。
他一把将父亲推开,气急败坏地说:“我没有你这个见死不救的父亲!”父亲伸出的手僵住了,愣了愣,显得很愧疚。
父亲说:“对不起。
”他说:“你知道,我在井里多么期盼着你来救我;而你,竟然就一直守在井口看着我痛苦。
”父亲说:“我知道你掉入陷阱,但是,我也知道,凭你的能力,能顺利爬出陷阱。
因为井壁的土质很松软,只要有把猎刀就能顺利爬出来,而你身上就有一把猎刀。
整个晚上,我守在井口,一步不敢离开,因为随时会有动物靠近陷阱。
为了提醒你,我不得不用脚踩草丛,制造声音,幸运的是,昨天晚上一直没有任何动物出现。
我知道,你习惯了等待救助,但是,更多的情况下,你等不到救援,你必须学会自救!这便是我挖这口陷阱的初衷……” 他的双眼湿润了,他理解了父亲的苦心。
他扑进父亲怀里,说:“爹,对不起!”父亲拥抱着他,开心地笑了。
那年,他才十三岁,却一夜间成熟得像个老猎人。
(选自《父爱故事》,有删改) 5. 从不慎掉进陷阱到爬出井口,他经历了一个艰难的过程,这个过程可以分为三个阶段,请根据提示简要概括。
(2分)--警觉地应对危险——6. 赏析文中划横线的句子。
(3分)当他爬到井口时,黎明的霞光正照射过来,明亮而美丽。
7. 文中说,第二天早晨父亲已是满脸憔悴,结合故事情节说说父亲满脸憔悴有哪些原因。
(3分)8. 文中的这位父亲最值得你赞赏的是哪一点?请结合文章简述理由。
(3分)(二)幸会,妈妈(10分)张春(1)我妈年轻的时候是一名会计,在食品站工作。
她的本职业务顶呱呱,现在已经60多岁,对数字依然非常敏感,心算精确到个位数。
(2)我们小时候爱吃手指,把手指甲都啃坏了。
她就给我和哥哥在胸前吊了一粒甘草片。
因为甘草片比手指头好吃,我们就不吃手指头了。
我4岁的时候,看到其他小孩子在高楼外的屋檐上追跑嬉闹,也想跟上去。
妈妈没有打我骂我,而是去买了一个大西瓜,带我们站到那个楼顶上,瞅着下面没人,把西瓜扔了下去,然后说:“你们看,摔下去就是这个样子!”(3)还有一次,在家里看电视剧《哪吒闹海》,看到哪吒自杀的时候,我一边伤心地大哭,一边去上学。
走出好远,后边远远传来妈妈的声音,她边喊边跑:“哪吒没有死——被他师父救活了——不要哭了!”她起码追了200米。
(4)我不到8岁的时候,妈妈就和我说,不要让男人和你太亲密,更不要让男人碰你。
洗澡上厕所,就算是爸爸、哥哥也不能看。
(5)我初中的时候第一次收到情书,非常忧心,试探地拿给妈妈看。
妈妈仔细地看完,然后笑眯眯地叠起来还给我,说:“青春真好,还有人给你写这样的信。
”我后来听说很多女孩子不再对妈妈说心事,就是从第一封类似的书信开始的,而我却松了一口气,好像今后没有什么事不能和妈妈说的了。
(6)但我们之间也不都是美好时光。
青春叛逆期,我也跟她吵过,说:“等我长大了,还了你们的钱,我就再也不欠你们的了!”妈妈沉默良久,叹了口气,说:“我们大人有时也心情不好,你看看《还珠格格》里的小燕子,总是逗阿玛高兴,你就不能也哄哄我吗?”(7)小时候上学,爸妈很少接送我,下雨也一样。
家里的伞都是长柄的大黑伞,我个子矮,不喜欢带大黑伞,所以经常淋雨。
过了十几年,我随便抱怨了一下这件事,妈妈后来几次跟我说:“那时候我怎么就那么蠢,不知道给你买一把小伞呢?我们也是第一次做父母,你要原谅我们啊。
”又一次回家,她给我买了一把最轻便的小花伞。
那时我已经30岁了。
(8)后来爸爸病倒了,她去陪护,不眠不休的40天,她竟然还胖了些。
她说虽然没有怎么睡觉,但爸爸吃剩的东西,她都搅一搅全部吃掉了。
情绪上受不了的时候,自己跑到厕所里哭一场。
爸爸还是走了。
她规定自己每天只准痛哭一个小时,剩下的时间就要振作起来。
她说:“要疯掉还不容易?可我疯了,我那两个孩子怎么办?”(9)命运是猜不透的。
爸爸去世仅一年,我刚上大学,却突然得了一种怪病。
等她走进我的宿舍,我已经躺在床上不能动了。
是她背着我,一家一家的医院去看。
当时在北京看病太难了,每次排队要排四五个小时。
我想,妈妈的心该被烧焦了吧?稍有闲暇,她就摸着我因为打了好多针而布满淤青的手,说:“不知道有没有哪个神仙,把你的病摘下来放在我的身上?”(10)在北京治疗了三个月,医生都说住院没有意义了。
但妈妈心不死,她照样背着我,到处寻访偏方和疗法。
稍有希望,就专程撵了去。
最后,她竟然..自己研究医书,自己开药试针。
她甚至..琢磨出一套按摩手法,能准确地摸索出我任何地方的疼痛,最后对症下药。
(11)半年后,我站起来了,居然回到北京继续上学。
(12)又是几年过去了,我们家一切都好起来了。
今年3月,妈妈到厦门来看我,我们去海边散步。
妈妈笑着说,她以前不是很会走路,现在腿脚不如以前了,反而领悟到一些道理,变得很会走路了。
她说:“要把手甩开,专心致志,不要突然变快,也不要突然变慢。
要这样,一脚一脚地走,走多远,也不会累着。
”(13)我看到她平静地望着远方,脚步均匀地走着,全身显出协调而动人的姿态。