第七章 企业市场营销管理咨询与诊断
- 格式:ppt
- 大小:970.50 KB
- 文档页数:21
《企业管理咨询与诊断》复习重点第一章企业管理咨询与诊断概述1、企业管理咨询与诊断的内涵P101)企业管理咨询与诊断:是由具有丰富经营理论和实践的专家,与企业有关人员密切配合,根据客户的需求,运用科学的方法,通过深入调查、分析,找出企业管理中存在的问题及其产生的原因,有针对性地担出科学的、切实可行的解决方案,并指导方案的实施,以提商企业绩效的智力服务过程。
2)从以上定议可知:企业管理咨询与诊断①是由管理咨询专家和企业有关人员共同参与的活动;②是“一把钥匙开一把锁”的过程;③不是一般的服务,而是为客户提供管理知识和技能的智力服务。
3)企业管理咨询与诊断分为:进行诊断和实施指导两个阶段。
2、企业管理咨询与诊断的分类P111)按咨询对象分:企业管理咨询、事业单位管理咨询、社会团体管理咨询、政府机构管理咨询2)按咨询时间长短分:中长期咨询、短期咨询3)按咨询人员和企业的关系分:(★)外部专家咨询、企业自我咨询4)按咨询涉及的业务广度分:综合咨询、专项咨询、专题咨询3、企业管理咨询与诊断的特点P121)科学性2)创新性3)有效性4)独立性5)合作性6)建议性第二章企业管理咨询与诊断的程序与方法1、预备调查的基本过程P241)和客户企业的领导或主管领导见面;2)参观现场;3)收集必要的资料4)询问调查;5)资料整理、汇总、分析。
2、预备调查中的注意事项P261)咨询人员应具备较为全面的知识;2)咨询人员要验证客户对本企业的认识;3)咨询人员要基于事实做出判断;4)应妥善保存预备调查的资料。
3、综合调查分析P331)建立明确的判断管理问题的标准;2)认真查清现状;3)采用正确的分析方法做出独立判断;4)查清问题对客户经营的影响;5)项目组每个咨询人员均应参加综合调查。
4、诊断报告是管理理咨询运作过程中给客户提交的第一份正式报告。
P385、构思多套方案P41典型的三套方案至少包括:1)是理想的方案,(可能需要较多的资源和成本投入)2)最小化的方案,(投入不多但是收效也不是很明显)3)以上两者的平衡;6、渐进式变革的关分键是要把握持续改进的原则。
如何进行《市场营销观察与诊断》在进行市场营销观察与诊断时,以下是一些简单策略,可以帮助您实现您的目标。
1. 确定研究目标和问题在开始之前,清楚地确定研究目标和问题是非常重要的。
您需要明确您想要了解的市场营销问题,并制定研究目标,以便能够采取适当的观察和诊断方法。
2. 收集市场数据市场数据对于进行观察和诊断至关重要。
您可以通过以下方式收集市场数据:- 市场调查:开展问卷调查、访谈或焦点小组讨论,以了解潜在客户的需求和偏好。
- 竞争情报:研究竞争对手的市场策略、产品定位和销售渠道,以及他们的优势和劣势。
- 行业报告:研究相关行业的市场趋势、增长预测和消费者行为等方面的报告。
- 内部数据:收集和分析您公司内部的销售数据、客户反馈和市场份额等信息。
3. 进行市场观察市场观察是通过实地考察和观察来获取市场信息的一种方法。
以下是一些市场观察的方法:- 零售店观察:您可以前往零售店观察产品陈列、促销活动和消费者行为。
- 竞争对手观察:观察竞争对手的产品和服务,并分析他们的营销策略。
- 顾客观察:观察顾客在购物中的行为、偏好和态度,以了解他们的需求和购买决策过程。
- 趋势观察:观察市场趋势、新兴技术和消费者需求的变化。
4. 进行市场诊断市场诊断是对市场数据和观察结果进行分析和解释的过程。
以下是一些市场诊断的方法:- SWOT分析:分析企业的优势、劣势、机会和威胁,以制定市场营销策略。
- 市场细分:将市场细分为不同的消费者群体,并确定每个群体的需求和特点。
- 竞争分析:分析竞争对手的市场份额、定价策略和产品差异化,以制定竞争策略。
- 市场定位:确定产品在市场中的定位,并找到适当的市场差异化策略。
5. 制定市场营销策略基于市场观察和诊断的结果,制定市场营销策略是非常重要的。
确保您的策略可行、合理,并与您的公司目标相一致。
以上是如何进行《市场营销观察与诊断》的简单指南,希望对您有所帮助。
记住,在实施这些策略时,始终保持独立决策,并避免使用无法确认的内容。
企业管理咨询与诊断企业管理咨询与诊断-企业管理咨询与诊断十章:1,概述、2,程序与方法3,企业战略、组织、人力、财务、市场营销、生产运营、项目的管理咨询与诊断4,信息技术与电子商务管理方面第一章:企业管理咨询与诊断概述第一节:起源与发展1.起源20世纪30年代,美国起源,传到欧洲日本。
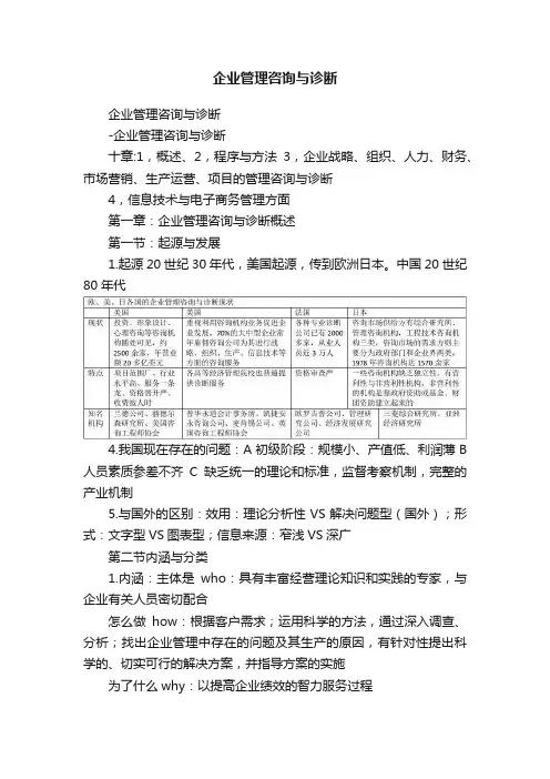
中国20世纪80年代4.我国现在存在的问题:A初级阶段:规模小、产值低、利润薄B 人员素质参差不齐C缺乏统一的理论和标准,监督考察机制,完整的产业机制5.与国外的区别:效用:理论分析性VS解决问题型(国外);形式:文字型VS图表型;信息来源:窄浅VS深广第二节内涵与分类1.内涵:主体是who:具有丰富经营理论知识和实践的专家,与企业有关人员密切配合怎么做how:根据客户需求;运用科学的方法,通过深入调查、分析;找出企业管理中存在的问题及其生产的原因,有针对性提出科学的、切实可行的解决方案,并指导方案的实施为了什么why:以提高企业绩效的智力服务过程2.要理解:人员:双方参与;目标:解决问题;性质:并非中介3.管理咨询:A进行诊断:a调查并分析组织经营的现状、分析问题产生的原因b设计改进方案,提出咨询报告B实施指导:a对有关人员进行培训b指导设计具体的实施方案c 帮助指导实施具体的实施方案4.分类:A咨询对象:a企业管理咨询b事业单位c政府机构d社会团体B咨询时间:a中长期b短期C人企关系a外部专业咨询b企业自我咨询D业务广度:a综合b专项c 专题E企业价值链:a产品开发b物资采购c 仓储运输生产加工d销售和服务第三节:作用于特点1.特点:科学性、创新性、有效性、独立性、合作性、建议性2.作用:预防作用、纠错作用、改善作用、创新作用第四节职业素质与道德规范1.企业管理咨询人员:具有很高的道德修养、丰富的管理知识和经验、咨询工作中恪尽职守、保守客户公司的机密2.职业素质:基本素质:表达和沟通、分析和判断、快速学习、创新工作、承受压力。
企业咨询与诊断企业咨询与诊断大纲复习题第1章企业管理咨询与诊断概述1.咨询的产生与发展。
1/古代咨询。
特点:()古代咨询主要集中在政治军事领域。
()古代咨询主要表现为个体咨询活动。
()古代咨询主要依靠经验和推理开展咨询服务。
()古代咨询主要为统治者服务的,咨询人员多数隶属于统治者。
现代咨询:特点:现代咨询的主体多元化。
()现代咨询方法的集成化。
()现代咨询的内容综合化。
()现代咨询人员专业化。
()现代咨询的合作国际化。
2. 企业管理咨询与诊断的内涵。
企业管理咨询与诊断是由具有丰富经营理论知识和实践的专家,与企业有关人员密切配合,根据客户的需求,运用科学的方法,通过深入调查分析,找出企业管理中存在的问题及其产生的原因,有针对性的提出科学的,切实可行的解决方案,并指导方案的实施,以提高企业绩效的智力服务过程。
3. 企业管理咨询与诊断的任务。
一般任务:为了实现企业管理咨询与诊断的目的,从理论上探索企业客体健康与病态运行的规律和特征,探索咨询主体分析和解决企业问题的方式和方法,在实践中正确判断客户企业的症结所在,并采取适宜的方式帮助企业解决问题。
具体任务:由于企业管理咨询与诊断客体的行业和自身特点不同,所存在的问题不同,咨询主体的工作方法也不同,因而咨询主体对各个客户企业管理咨询的具体任务不同,总的来说,具体任务主要是帮助客户发现问题,分析原因,帮助客户培训干部,提高素质,根据所处行业的特点和企业自身的特点,寻求对策,提成解决问题的方案,并制定实施。
4.企业管理咨询与诊断的分类。
按咨询对象分可以分企业管理咨询,事业单位管理咨询,社会团体管理咨询和政府机构管理咨询。
按咨询涉及的业务广度分,管理咨询可以分为综合咨询,转向咨询,和专题咨询。
按企业内部价值链的环节分,管理咨询可以分为产品开发与设计,物资采购生产加工,仓储储运销售和服务环节咨询。
5. 企业管理咨询与诊断的主体。
是指向客户提高乃个咨询与诊断服务的组织和个人。
《企业管理咨询—全周期卓越运作》复习资料温馨提示:《企业管理咨询—全周期卓越运作》是现代企业管理专业的教材名称,它的课程名称是《企业管理咨询与诊断》。
第一章企业管理咨询导论本章重点难点1、国外现代咨询业特征2、我国咨询业的优势与劣势3、我国咨询业面临的挑战与威胁4、我国与西方咨询业的不同之处5、我国现代管理咨询企业的未来趋势学习目的认识企业管理咨询,了解我国古代管理咨询发展概况,掌握管理咨询的现状和前景考核要求识记:国外现代咨询业的结构特征领会:管理咨询发展概况和我国咨询业发展的不足应用:结合实际案例分析我国未来现代管理咨询企业的定位一、单项选择题1、下列关于管理咨询含义的表述不正确的是( )A、管理咨询是由管理咨询专家和咨询客户共同参与的活动B、管理咨询是“一把钥匙开一把锁”的过程C、管理咨询是为客户提供管理知识和技能的智力服务D、管理咨询是一种中介机构性质服务2、企业管理咨询首先产生在( )A、中国B、日本C、西欧D、美国3、( )是管理咨询生命力和活力的源泉。
A、合作性B、有效性C、创新性D、科学性4、自()后半期起,亚洲国家开始关注管理咨询领域,并陆续建立了相应组织,开展咨询服务。
A、20世纪60年代B、20世纪80年代C、20世纪70年代D、20世纪90年代5、( )是管理咨询存在的基础和前提。
A、合作性B、有效性C、创新性D、科学性6、下列关于五大地区咨询需求量从大到小排列顺序依次是()A、西南地区、长江中游地区、东北地区、中部地区和西北地区B、长江中游地区、西南地区、东北地区、中部地区和西北地区C、东北地区、长江中游地区、西南地区、中部地区和西北地区D、长江中游地区、中部地区、西南地区、东北地区和西北地区7、有组织的企业管理咨询起源于自由经济时代的( )A、英国B、日本C、德国D、美国8、咨询始于19世纪90年代( )建筑家约翰•斯梅顿组织的“土木工程协会”的工程技术咨询。
A、法国B、英国C、美国D、日本9、中国企业管理协会于( )年从( )引进了企业管理诊断的理论和方法。
第一章企业管理咨询与诊断概述企业管理咨询与诊断:是由具有丰富经营理论知识和实践的专家,与企业有关人员密切配合,根据客户的需求,运用科学的方法,通过深入调查、分析,找出企业管理中存在的问题及其产生的原因,有针对性地提出科学的、切实可行的解决方案,并指导方案的实施,以提高企业绩效的智力服务过程。
由定义可知:1.企业管理咨询与诊断是由管理咨询专家和企业有关人员共同参与的活动。
2.企业管理咨询与诊断是“一把钥匙开一把锁”的过程。
3.企业管理咨询与诊断不是一般的服务,而是为客户提供管理知识和技能的智力服务;它也不是中介机构的服务,而只有“甲方”和“乙方”,没有起中介作用的第三方。
企业管理咨询与诊断分为进行诊断和实施指导两个阶段。
企业管理咨询与诊断的分类:按咨询对象分,分为企业管理咨询、事业单位管理咨询、社会团体管理咨询和政府机构管理咨询。
按咨询时间长短分,分为中长期咨询和短期咨询。
按咨询人员和企业的关系分,分为外部专家咨询和企业自我咨询。
按咨询涉及的业务广度分,分为综合咨询、专项咨询和专题咨询。
综合咨询几乎涉及企业所有部门和业务领域,包括综合诊断、制定发展战略、管理体系的整合与优化等咨询。
专项咨询仅涉及客户一个管理专业或业务领域,包括人力资源管理、营销管理、财务管理、生产动作管理和质量管理等,在每个专项里面还可以分若干专题咨询。
按企业内部价值链的环节分,分为产品开发与设计、物质采购、生产加工、仓储储运、销售和服务等环节咨询。
企业管理咨询与诊断的特点:1.科学性(是根本)2.创新性(是源泉)3.有效性(是咨询活动存在的基础和前提)4.独立性5.合作性6.建议性第二章企业管理咨询与诊断的程序与方法业务阶段工作步骤:初次洽谈-》预备调查-》拟定项目建议书-》展示项目建议书-》商务洽谈-》签订咨询合同预备调查的基本过程:1.和客户企业的领导或主管领导见面2.参观现场3.收集必要的资料4.询问调查5.资料整理、汇总、分析预备调查中的注意事项:1.咨询人员应具备较为全面的知识2.咨询人员要验证客户对本企业的认识(不要随意附和客户的意见,客户对企业存在问题的现象看得比较清楚,但是,现象不等于问题)3.咨询人员要基于事实做出判断4.应妥善保存预备调查的资料。
-企业管理咨询与诊断十章:1,概述、2,程序与方法3,企业战略、组织、人力、财务、市场营销、生产运营、项目的管理咨询与诊断4,信息技术与电子商务管理方面第一章:企业管理咨询与诊断概述第一节:起源与发展1.起源20世纪30年代,美国起源,传到欧洲日本.中国20世纪80年代3。
我国现状:特点:起步晚、发展快、形成自己特色。
推动者:中国企业联合会4。
我国现在存在的问题:A初级阶段:规模小、产值低、利润薄B人员素质参差不齐C缺乏统一的理论和标准,监督考察机制,完整的产业机制5。
与国外的区别:效用:理论分析性VS解决问题型(国外);形式:文字型VS图表型;信息来源:窄浅VS深广第二节内涵与分类1.内涵:主体是who:具有丰富经营理论知识和实践的专家,与企业有关人员密切配合怎么做how:根据客户需求;运用科学的方法,通过深入调查、分析;找出企业管理中存在的问题及其生产的原因,有针对性提出科学的、切实可行的解决方案,并指导方案的实施为了什么why:以提高企业绩效的智力服务过程2.要理解:人员:双方参与;目标:解决问题;性质:并非中介3.管理咨询:A进行诊断:a调查并分析组织经营的现状、分析问题产生的原因b设计改进方案,提出咨询报告B实施指导:a对有关人员进行培训b指导设计具体的实施方案c帮助指导实施具体的实施方案4.分类:A咨询对象:a企业管理咨询b事业单位c政府机构d社会团体B咨询时间:a中长期b短期C人企关系a外部专业咨询b企业自我咨询D业务广度:a综合b专项c专题E企业价值链:a产品开发b物资采购c仓储运输生产加工d销售和服务第三节:作用于特点1.特点:科学性、创新性、有效性、独立性、合作性、建议性2.作用:预防作用、纠错作用、改善作用、创新作用第四节职业素质与道德规范1.企业管理咨询人员:具有很高的道德修养、丰富的管理知识和经验、咨询工作中恪尽职守、保守客户公司的机密2.职业素质:基本素质:表达和沟通、分析和判断、快速学习、创新工作、承受压力。
广东省高等教育自学考试企业管理咨询与诊断课程(课程代码:)考试大纲目录Ⅰ课程性质与设置目的的要求Ⅱ课程内容与考核目标第一章企业管理咨询与诊断概述一、学习目的与要求二、考试内容三、考核知识点四、考核要求第二章企业管理咨询与诊断的程序与方法一、学习目的与要求二、考试内容三、考核知识点四、考核要求第三章企业战略管理咨询与诊断一、学习目的与要求二、考试内容三、考核知识点四、考核要求第四章企业组织管理咨询与诊断一、学习目的与要求二、考试内容三、考核知识点四、考核要求第五章企业人力资源管理咨询与诊断一、学习目的与要求二、考试内容三、考核知识点四、考核要求第六章企业财务管理咨询与诊断一、学习目的与要求二、考试内容三、考核知识点四、考核要求第七章企业市场营销管理咨询与诊断一、学习目的与要求二、考试内容三、考核知识点四、考核要求第八章企业生产运营管理咨询与诊断一、学习目的与要求二、考试内容三、考核知识点四、考核要求第九章企业项目管理咨询与诊断一、学习目的与要求二、考试内容三、考核知识点四、考核要求第十章企业信息技术与电子商务管理咨询与诊断一、学习目的与要求二、考试内容三、考核知识点四、考核要求Ⅲ有关说明与实施要求一、本课程的性质及其在专业考试计中的地位二、本课程考试的总体要求三、关于自学教材四、自学方法指导五、关于命题考试的若干要求附录:题型举例(选择其中的五种题型)Ⅰ课程性质与设置目的的要求企业管理咨询与诊断是广东省高等教育自学考试现代企业管理(独立本科段)的专业必考的专业课,是为了培养和检验自学应考者有关企业管理咨询与诊断的基本原理、基本知识与基本技能而设置的一门专业课。
企业管理咨询与诊断是以公务员或事业单位人员管理为主要研究对象的课程,它具有综合性、科学性、实践性、系统性与指导性的特点,是进一步学习企业管理的基础性课程。
设置本课程的目的要求是:使自学应考者能够较全面、系统地学习当代我国企业管理咨询与诊断的基本知识、基本原理和基本技能,掌握现代企业管理咨询与诊断的基本原则和方法,培养和提高自学应考者正确分析和解决目前企业的管理问题的能力,提高当代企业管理水平和行政办事的效率,以适应中国特色社会主义和社会主义市场经济下政府公共服务和企业管理咨询与诊断工作的需要。
1.企业管理与诊断的内涵:是由具有丰富的经营理论知识和实践的专家,与企业有关的人员密切配合,根据客户的需求,运用科学的方法,通过深入调查、分析,找出企业管理中存在的问题及其产生的原因,有针对性地提出科学的、切实可行的解决方案,并指导方案的实施,以提高企业绩效的智力服务过程。
2.企业管理咨询与诊断的特点(1)科学性。
(2)创新性。
(3)有效性。
(4)独立性。
(5)合作性。
(6)建议性。
3.企业管理咨询与诊断的作用(1)预防作用。
管理咨询通过综合诊断,让企业充分了解管理上存在的不足和需要改进的方向,对企业避免未来可能出现的管理问题,起到预防的作用。
(2)纠错作用。
管理咨询可以帮助企业查清现有的管理问题及其原因,有针对性地提出纠正错误,并和企业一起进行改正,起到纠错的作用。
(3)改善作用。
通货管理咨询,可以帮助企业找出与同行先进水平存在的明显差距,引进、吸收同行有益的管理做法,改善自身的管理水平。
(4)创新作用。
管理咨询可以帮助企业进行管理创新,使企业在提升管理水平的同时实现新的目标,攀登新的高峰。
4.企业管理咨询与诊断的程序(按目标和任务划分) (1)业务洽谈阶段。
业务洽谈是整个管理咨询活动的起始阶段,是正式开展咨询活动的前提。
在这个阶段,咨询公司主要的任务是在与客户建立良好合作关系的基础上签订管理咨询协议。
目标和任务是明确咨询双方合作的意向和条件。
工作步骤:初次洽谈、预备调查、拟定项目建议书、展示项目建议书、商务洽谈、签订咨询合同。
(2)诊断阶段。
主要任务就是围绕咨询项目,找出客户存在的问题及其原因,提出有针对性、可操作的改善建议。
目标和任务是逐步深入了解企业问题,帮助企业解决问题的过程。
(3)改善方案设计阶段。
改善方案的设计是依据诊断阶段提出的改善方向和重点,对业务流程、操作规程和管理制度重新建立或在原有基础上进行修改、补充和完善的过程。
这个过程包括详细方案的构思、必要的验证、梳理归类和文本形成等环节。
企业市场营销管理咨询与诊断的方法下载提示:该文档是本店铺精心编制而成的,希望大家下载后,能够帮助大家解决实际问题。
文档下载后可定制修改,请根据实际需要进行调整和使用,谢谢!本店铺为大家提供各种类型的实用资料,如教育随笔、日记赏析、句子摘抄、古诗大全、经典美文、话题作文、工作总结、词语解析、文案摘录、其他资料等等,想了解不同资料格式和写法,敬请关注!Download tips: This document is carefully compiled by this editor. I hope that after you download it, it can help you solve practical problems. The document can be customized and modified after downloading, please adjust and use it according to actual needs, thank you! In addition, this shop provides you with various types of practical materials, such as educational essays, diary appreciation, sentence excerpts, ancient poems, classic articles, topic composition, work summary, word parsing, copy excerpts, other materials and so on, want to know different data formats and writing methods, please pay attention!企业市场营销管理咨询与诊断的方法在当今竞争激烈的市场环境中,企业需要不断地提升自身的市场营销管理水平,以适应市场的变化并保持竞争优势。