会计实务:内含增长率与可持续增长率对比
- 格式:doc
- 大小:25.00 KB
- 文档页数:4
《财务成本管理》备考笔记:增长率与资金需求笔记如下,供2013年注册会计师考试的考生们参考:从资金来源上看,企业增长的实现方式有三种:1、完全依靠内部资金增长。
内含增长。
内部的财务资源是有限的,往往会限制企业的发展,无法充分利用扩大企业财富的机会。
2、主要依靠外部资金增长。
超长增长主要依靠外部资金实现增长是不能持久的。
3、平衡增长是一种可持续的增长一、外部融资销售增长比(外部融资占销售增长的百分比)(2)假设可以动用的金融资产=0(1)外部融资额=经营资产销售百分比×销售收入增加-经营负债销售百分比×销售收入增加-预计销售收入×预计销售净利率×(1-预计股利支付率)两边同除“销售收入增加”:(2)外部融资销售增长比=经营资产的销售百分比-经营负债的销售百分比-预计销售净利率×[(1+增长率)/增长率]×(1-股利支付率)【注意】该公式的假设条件:可以动用的金融资产为0.(3)外部融资额=外部融资销售增长比×新增销售额二、内含增长率销售额增加引起的资金需求增长,有两种途径来满足:一是内部留存收益和可以动用的金融资产;二是外部融资(包括借款和股权融资,不包括负债的自然增长)。
如果不能或者不打算从外部融资,则只能依靠内部积累,此时达到的增长率,就是所谓的“内含增长率”。
此时,外部融资销售增长比为0.根据:经营资产销售百分比-经营负债销售百分比-计划销售净利率×[(1+增长率)÷增长率]×收益留存率=0,计算得出的增长率就是内含增长率。
【注意】这里假设可以动用的金融资产为0。
三、可持续增长率(3)(一)可持续增长率的概念可持续增长率是指不增发新股并保持目前经营效率和财务政策条件下公司销售所能增长的最大比率。
【提示】(1)经营效率是指销售净利率和资产周转率;(2)财务政策是指资本结构政策和股利支付率政策。
可持续增长的假设条件如下:(1)公司销售净利率将维持当前水平,并且可以涵盖增加债务的利息;(2)公司资产周转率将维持当前水平;(3)公司目前的资本结构是目标结构,并且打算继续维持下去;(4)公司目前的利润留存率是目标留存率,并且打算继续维持下去;(5)不愿意或者不打算增发新股(包括股份回购,下同)。
2014年注会《财务成本管理》第3章练习及答案一、单项选择题1.ABC公司的经营资产销售百分比为70%,经营负债销售百分比为10%。
设ABC公司明年的外部融资销售增长比不超过0.4;如果ABC公司的销售净利率为10%,股利支付率为70%,假设没有可动用的金融资产,公司预计没有剩余资金,则ABC公司销售增长率的可能区间为()。
A.3.34%~10.98%B.7.25%~24.09%C.5.26%~17.65%D.13.52%~28.22%2.销售百分比法是预测企业未来融资需求的一种方法。
下列关于应用销售百分比法的说法中,错误的是()。
A.根据预计存货∕销售百分比和预计销售收入,可以预测存货的资金需求B.根据预计应付账款∕销售百分比和预计销售收入,可以预测应付账款的资金需求C.根据预计金融资产∕销售百分比和预计销售收入,可以预测可动用的金融资产D.根据预计销售净利率和预计销售收入,可以预测净利润3.下列企业的外部融资需求的计算公式,错误的为()。
A. 外部融资额=(预计净经营资产-基期净经营资产)-可以动用的金融资产-留存收益增加B. 外部融资额=资金总需求-留存收益增加-可以动用的金融资产C. 外部融资额=新增销售额×(经营资产销售百分比-经营负债销售百分比)-预计销售额×销售净利率×(1-股利支付率)-可以动用的金融资产D. 外部融资额=预计经营资产增加-预计经营负债增加-可以动用的金融资产4.某企业预计2011年经营资产增加1000万元,经营负债增加200万元,留存收益增加400万元,销售增加2000万元,可以动用的金融资产为0,则外部融资销售增长比为()。
A. 20%B. 25%C. 14%D. 35%5.某企业20×1年年末经营资产总额为4000万元,经营负债总额为2000万元。
该企业预计20×2年度的销售额比20×1年度增加10%(即增加100万元),预计20×2年度销售净利率为10%,股利支付率为40%,假设可以动用的金融资产为34万。
第四节增长率与资本需求的测算知识点1:外部融资销售增长比(一)计算公式:外部融资销售增长比=外部融资额÷营业收入增加额(销售增长额)意义:每增加1元营业收入需要追加的外部融资额。
(二)公式推导及应用假设:可动用的金融资产为“零”推导:外部融资额=(经营资产销售百分比-经营负债销售百分比)×营业收入增加额-可动用的金融资产-预计营业收入×预计营业净利率×(1-预计股利支付率)外部融资销售增长比===经营资产销售百分比-经营负债销售百分比-×预计营业净利率×(1-预计股利支付率)(三)外部资本需求的测算公式:外部融资额=外部融资销售增长比×销售增长额【例题1】假设某公司上年营业收入为3000万元,经营资产销售百分比为66.67%,经营负债销售百分比为6.17%,且两者保持不变,可动用的金融资产为0,预计营业净利率为4.5%,预计股利支付率为30%。
预计本年营业收入为4 000万元,销售增长率为33.33%。
要求:计算外部融资销售增长比和外部融资额。
【答案】外部融资销售增长比=66.67%-6.17%-[(1+33.33%)/33.33]×4.5%×(1-30%)=0.479外部融资额=外部融资销售增长比×销售增长额=0.479×1000=479(万元)。
【拓展】外部融资销售增长比可用于调整股利政策和预计通货膨胀对筹资的影响。
【例题2】承例题1,该公司预计销售增长率为5%,即销售增长额=3 000×5%=150(万元)。
则:外部融资销售增长比=66.67%-6.17%-(1.05÷0.05)×4.5%×(1-30%)=-5.65%外部融资额=外部融资销售增长比×销售增长额=-5.65%×150= -8.475(万元)说明企业不仅没有外部融资需求,还有剩余资金8.475万元可用于增加股利或进行短期投资。
可持续增长率分析第一篇:可持续增长率分析可持续增长率是企业当前经营效率和财务政策决定的内在增长能力。
具体来说是指在不增发新股并保持目前经营效率和财务政策条件下,公司销售所能增长的最大比率,这个指标代表企业一个适宜的发展速度。
此处的经营效率指的是销售净利率和资产周转率,财务政策指的是股利支付率和资本结构,加我昨天给你画的图。
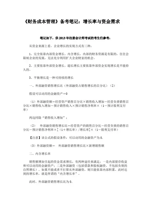
(美菱的三年度实际增长率与可持续增长率柱状图)从上图可见,美菱电器2010年实际增长率高达30%,反应出该年度美菱电器业务增长较快,同时净资产收益率表现良好达15.94%,这主要应归因于家电产业受当期国家“家电下乡”政策出台利好的刺激而引起的行业大跃进式发展。
从其实际增长率(30%)大于可持续增长率(15.94%)可以推知,业务快速增长导致了产能增扩需求并产生了资金需求,所以美菱在2010年当年采取了降低股利支付率至0从而100%的保留当期收益(收益留存率为1)并在2010年与2011年接连增发新股以扩充资本满足增长需求。
在2011年随着政策刺激减弱和百户家电拥有量饱和度,冰洗市场整体增长较缓,美菱公司当期实际增长率下调到9%,每股净收益与净资产收益率都出现了大幅下滑,可持续增长率为2.23%。
虽然此时实际增长率仍大于可持续增长率,出于对行业前景长期不乐观判断以及保持股价的需要,美菱公司采取了相对谨慎的财务策略,提高股利支付率至29.85%,减少了资金的持有量。
2012年度节能惠民政策退出,部分区域“家电下乡”政策到期,加之房地产市场萧条的新增需求不足,美菱所专注的白色家电市场进入调整阵痛期,而美菱同期的实际增长率也跌落到3%,实际增长率在3年内第一次小于可持续增长率(4.42%)。
此时美菱在资本市场继续保持一定水平股本支付率,可以推断其对行业前景持谨慎乐观态度。
2012年度的情况表明美菱在产业环境与自身运营能力的双重作用下增长乏力,很有可能出现资金盈余,下一步美菱应考虑如何实现新的业务增长点。
2023年甘肃省兰州市注册会计财务成本管理模拟考试(含答案)学校:________ 班级:________ 姓名:________ 考号:________一、单选题(10题)1.证券市场线的位置,会随着利率、投资者的风险回避程度等因素的改变而改变,如果预期的通货膨胀增加,会导致证券市场线( )。
A.向上平行移动B.斜率增加C.斜率下降D.保持不变2. “可持续增长率”和“内含增长率”的共同点是()。
A.不改变资本结构B.不发行股票C.不从外部举债D.不改变股利支付率3.第9题在稳健型筹资政策下,下列结论成立的是()。
A.长期负债、自发性负债和权益资本三者之和大于永久性资产B.长期负债、自发性负债和权益资本三者之和小于永久性资产C.临时负债大于临时性流动资产D.临时负债等于临时性流动资产4.()是领取股利的权利与股票相互分离的日期。
A.股利宣告日B.股权登记日C.除息日D.股利支付日5. 长期计划的起点是()。
A.战略计划B.财务预测C.销售预测D.财务计划6. 依据财务理论,下列有关债务资本成本的表述中,正确的是()。
A.债务的真实资本成本是筹资人的承诺收益率B.由于所得税的作用,公司的税后债务资本成本不等于债权人要求的报酬率C.投资决策依据的债务资本成本,既包括现有债务的历史资本成本,也包括未来新增债务的资本成本D.资本预算依据的加权平均资本成本,既包括长期债务资本成本,也包括短期债务资本成本7.甲公司向银行借款900万元,年利率为8%,期限1年,到期还本付息,银行要求按借款金额的15%保持补偿性余额(银行按2%付息)。
该借款的有效年利率为()A.7.70%B.9.06%C.9.41%D.10.10%8.下列关于营运资本的说法中,正确的是()。
A.营运资本越多的企业,流动比率越大B.营运资本越多,长期资本用于流动资产的金额越大C.营运资本增加,说明企业短期偿债能力提高D.营运资本越多的企业,短期偿债能力越强9.我国上市公司不得用于支付股利的权益资金是()。
【2021年】吉林省辽源市注册会计财务成本管理模拟考试(含答案) 学校:________ 班级:________ 姓名:________ 考号:________一、单选题(10题)1. 根据预算期内正常的、可实现的某一固定的业务量水平为唯一基础来编制预算的方法称为()。
A.零基预算法B.定期预算法C.静态预算法D.滚动预算法2.第10题下列关于时间溢价的表述,错误的有()。
A.时间溢价有时也称为“期权的时间价值”B.期权的时间溢价与货币时间价值是相同的概念C.时间溢价是“波动的价值”D.如果期权已经到了到期时间,则时间溢价为03.某公司年营业收入为500万元,变动成本率为40%,经营杠杆系数为1.5,财务杠杆系数为2。
如果固定成本增加50万元,那么,总杠杆系数将变为()。
A.2.4B.3C.6D.84.甲公司的销售人员每月固定工资3 000元,此外每销售一件提成5元,这种人工成本属于()A.阶梯式成本B.半固定成本C.半变动成本D.延期变动成本5. 经营期现金流量中不能引起公司税前利润变动的有( )。
A.经营收入的增量B.经营费用的增量(折旧除外)C.折旧费(按税法规定计量)的净变动D.所得税额的变动6.第7题A公司今年的每股收益为1元,分配股利0.3元/股。
该公司利润和股利的增长率都是6%,β系数为1.1。
政府债券利率为3%,股票市场的风险附加率为5%。
则该公司的本期市盈率为()。
A.9.76B.12C.12.72D.8.467.利润中心某年的销售收入10000元,已销产品的变动成本和变动销售费用5000元,可控固定间接费用1000元,不可控固定间接费用1500元,分配来的公司管理费用为1200元。
那么,该部门的“部门可控边际贡献”为()。
A.A.5000元B.4000元C.3500元D.2500元8.第4题企业向银行取得一年期贷款4000万元,按5%计算全年利息,银行要求贷款分12次等额偿还,则该项借款的实际利率大约为()。
有关“可持续增长率”的解读注:以下内容均来自于网络,感谢网友的无私奉献。
可持续增长率(一)一、概述企业的终极目标是获利,为了扩大利润,最直接的方法就是提高销售量,扩大市场占有率。
1、如果完全依靠内部融资(注意:包括了自发性融资),这些资金能够支撑的销售增长率比较低,是一种很有限的销售增长,会限制企业的发展,痛失商机。
2、如果完全依靠外部融资:(1)如果主要依靠借款,则企业的财务风险大大增加了;(2)如果主要依靠发行新股,则一会分散控制权;二会稀释每股盈余;三会增加筹资成本。
以上二种情况可能会暂时地支撑一个高销售增长率,但决不可能长久,换句话说,是不可持续的。
3、如果抛弃内含增长率,同时0<股利支付率<100%,追求内部融资与外部融资的合理搭配,这就是可持续增长率所要解决的问题了。
二、为什么要计算可持续增长率呢?如果企业想得到可持续地发展,就要让企业的销售增长率维持在可持续增长率的左右,让销售增长率等于或接近于可持续增长率。
由此可见,可持续增长率与销售增长率是二个不同的指标。
三、可持续增长率的本质可持续增长率是一种股东权益增长率,前者是后者的特殊形式。
当股东权益增长率满足5个条件时,股东权益增长率就变为了可持续增长率,意即这时的股东权益的增长是可持续的。
可持续增长率与销售增长率是性质不同的二个指标,认为可持续增长率是一种销售增长率的观念是错误的。
四、股东权益增长率的计算公式:1、基本的股东权益增长率的计算公式是:股东权益增长率=(期末股东权益-期初股东权益)÷期初股东权益=股东权益变动额÷期初股东权益现在假设股东权益的增长额为正数,得到公式①:股东权益增长率=股东权益增加额÷期初股东权益站在财务管理的角度,可以把权益分为资本和留存收益,所以股东权益增加额可以分为资本增加额和留存收益增加额。
由于资本的增加不能年年进行,不能轻易地增加,意即不增发新股。
(现实生活中,西方的股份制公司一般20年发行一次新股,我国要短一些),所以公式①就变为了公式②:股东权益增长率=留存收益增加额÷期初股东权益注意:公式②中的留存收益增加额刚好就是当年(当期)实现的留存收益。
注册会计师考试:财管——可持续增长率
在可持续增长率与实际增长率的关系中,为什么一个或多个比率增加会有如下两个结论:
①实际增长率>上年可持续增长率;②本年可持续增长率>上年可持续增长率?
因为一个或多个比率上涨,我们代入可持续增长率的计算公式很容易得出②的结论;结论①可以仔细分析如下:
第一种情况:资产负债率上升时,资产权益率下降,本年资产增长率>本年股东权益增长率;由于资产周转率不变,即:本年实际增长率=本年资产增长率,所以,本年实际增长率>本年股东权益增长率;由于:本年可持续增长率=本年股东权益增长率,所以,本年实际增长率>本年可持续增长率;
第二种情况:资产周转率上升时,本年实际增长率>本年资产增长率;由于资产负债率不变,即:本年资产增长率=本年股东权益增长率,所以,本年实际增长率>本年股东权益增长率;由于:本年可持续增长率=本年股东权益增长率,因此,本年实际增长率>本年可持续增长率。
第三种情况:销售净利率或者留存收益率上升,由于资产周转率不变,本年实际增长率=本年资产增长率;由于资产负债率不变,本年资产增长率=本年股东权益增长率,所以本年实际增长率=本年股东权益增长率=本年的可持续增长率。
三种情况的结论都是本年实际增长率大于或等于本年可持续增长率,而本年可持续增长大于上年的可持续增长率,所以可以得出结论①本年实际增长率>上年可持续增长率。
本文来源:宁波中公教育。
正保远程教育旗下品牌网站 美国纽交所上市公司(NYSE:DL)
中华会计网校 会计人的网上家园
注册会计师考试辅导《财务成本管理》第三章讲义3
可持续增长率与实际增长率
1.若下期同时满足可持续增长的5个假设条件,即下期在本期基础上实现了平衡增长(可持续增长),则:下期实际增长率=下期可持续增长率=本期可持续增长率
例如,在【例题4】中,假设A 公司2013年没有增发新股,2012年、2013年的有关财务数据如下:
由表中数据可以看出,A 公司在2013年保持5项假设不变,实现了可持续(平衡)增长,即2013年的实际增长率=2012年的可持续增长率(25%);同时,2013年的可持续增长率=2012年的可持续增长率(25%),意味着如果A 公司在2014年继续保持5项假设不变,则2014年可以在2013年基础上继续实现可持续增长。
2.在不增发新股的条件下,如果资产周转率和资本结构(权益乘数、资产负债率、产权比率)不变,销售净利率或收益留存率提高,则:
下期实际增长率=下期可持续增长率>本期可持续增长率 原理如下:
若:资产周转率、权益乘数(资本结构)不变,则:
下期实际增长率=下期资产增长率=下期股东权益增长率=下期可持续增长率;
由于影响可持续增长率的因素之一(销售净利率或收益留存率)提高,因此:下期可持续增长率>本期可持续增长率。
例如,在【例题4】中,假设A 公司2013年没有增发新股,2012年、2013年的有关财务数据如下:。
第三章财务预测与计划(答案解析)一、单项选择题。
1.某企业2003年新增留存收益为300万元,所计算的可持续增长率为10%,若2004年不增发新股,且能保持财务政策和经营效率不变,预计2004年的净利润可以达到1210万元,则2004年的股利支付率为()。
A.75.21%B.72.73%C.24.79%D.10%2.企业的外部融资需求的正确估计为()。
A.资产增加—预计总负债—预计股东权益B.资产增加—负债自然增加—留存收益的增加C.预计总资产—负债自然增加—留存收益的增加D.预计总资产—负债自然增加—预计股东权益增加3.某企业上年销售收入为1000万元,若预计下一年通过膨胀率为5%,销售量增长10%,所确定的外部融资占销售增长的百分比为25%,则相应外部应追加的资金为()万元。
A.38.75B.37.5C.25D.25.754.企业2002年的可持续增长率为10%,股利支付率为50%,若预计2003年不增发新股并保持目前经营效率和财务政策,则2003年股利的增长率为()A.10%B.5%C.15%D.12.5%5.甲公司的变动资产销售百分比为50%,变动负债销售百分比为10%。
设甲公司的外部融资销售增长比大于0但不超过0.2,销售净利率为10%,股利支付率为30%,其他条件不变,则甲公司销售增长率的可能区间为()。
A.0~20%B.21.21%~53.85%C.20%~53.85%D.0~21.21%6.下列表达式不正确的是()。
A.实际增长需要资金=实际销售/本年资产周转率B.持续增长需要资金=可持续增长销售/上年资产周转率C.超常部分销售所需资金=实际增长需要资金-持续增长需要资金D.持续增长需要资金=可持续增长销售/本年资产周转率7.在计算可持续增长率时,下列说法不正确的是()。
A.不增发新股,意味着股东权益本期增加等于本期形成的留存收益等于留存收益本期增加B.总资产周转率=本期销售/平均总资产C.资本结构不变意味着资产负债率不变D.经营效率体现于资产周转率和销售净利率,财务政策体现于资产负债率和收益留存率二、多项选择题。
【考点二】杜邦分析体系分析方法:因素分析法。
设权益净利率F=营业净利率a×资产周转率b×权益乘数c 基数(过去、预算、同行业):F0=a0×b0×c0实际数:F1=a1×b1×c1实际与基数的差异:F1-F0计算步骤【考点三】管理用财务报表分析体系1.管理用资产负债表区分经营资产和金融资产、经营负债和金融负债,所有者权益不变。
【提示】经营性资产和负债,是指在销售商品或提供劳务的过程中涉及的资产和负债。
金融性资产和负债,是指在筹资过程中或利用经营活动多余资金进行投资的过程中涉及的资产和负债。
基本等式:(1)区分经营资产和金融资产注意容易混淆的项目第一:货币资金货币资金本身是金融性资产,但是有一部分货币资金是经营活动所必需的。
以往考试在编制管理用资产负债表时,有三种做法:①将全部货币资金列为经营性资产。
(教材处理)②根据行业或公司历史平均的“货币资金/销售收入”百分比以及本期销售额,推算经营活动需要的货币资金额,多余部分列为金融资产。
【手写板】货币资金经营=收入×经营现金占收入比金融=倒挤③将其全部列为金融资产。
【提示】考试时会明确采用哪一种处理方法。
第二:名称上不能直接给予提示的金融资产:(1)短期权益性投资【提示】不容易识别的项目:2.管理用利润表(1)区分经营损益和金融损益金融损益是指金融负债利息与金融资产收益的差额,即扣除利息收入、金融资产公允价值变动收益等以后的利息费用。
经营损益是指除金融损益以外的当期损益。
【手写板】金融损益=利息支出-利息收入(2)管理用利润表的基本公式净利润=经营损益+金融损益=税后经营净利润-税后利息费用=税前经营利润×(1-所得税率)-利息费用×(1-所得税率)【手写板】直接法:EBIT×(1-T)间接法:净利润+I×(1-T)T:①平均税率法:所得税费用/利润总额②适用税率法3.管理用财务分析体系权益净利率=-=-=-=净经营资产净利率+(净经营资产净利率-税后利息率)净财务杠杆(1)改进分析体系的核心公式改进分析体系的分析框架(2)权益净利率的驱动因素分解利用连环替代法测定:权益净利率=净经营资产净利率+(净经营资产净利率-税后利息率)×净财务杠杆F=A+(A-B)×C基数:F0=A0+(A0-B0)×C0(1)A1+(A1-B0)×C0(2)A1+(A1-B1)×C0(3)A1+(A1-B1)×C1(4)(2)-(1):由于净经营资产净利率(A)变动对权益净利率的影响(3)-(2):由于税后利息率(B)变动对权益净利率的影响(4)-(3):由于净财务杠杆(C)变动对权益净利率的影响【提问】若其他因素不变1.税后经营净利率与杠杆贡献率同向变动2.净经营资产周转率与杠杆贡献率同向变动3.净经营资产净利率与杠杆贡献率同向变动4.税后利息率与杠杆贡献率反向变动5.净财务杠杆与杠杆贡献率经营差异率为正同向变动(经营差异率为负反向变动)【考点四】销售百分比法【提示】按照管理用报表为基础进行预测时,通常假设各项经营资产和经营负债与销售额保持稳定的百分比关系,即净经营资产周转率不变。
注册会计师《财务成本管理》选择题及答案(12)一、单项选择题1.下列关于内含增长的说法中,不正确的是( )。
A、在内含增长的情况下,外部融资额为0B、在内含增长的情况下,存在经营负债的自发增长C、在内含增长的情况下,资产负债率不变D、当实际增长率等于内含增长率时,外部融资需求为0【正确答案】C【答案解析】本题考核内含增长。
在内含增长的情况下,资产负债率提高还是下降,取决于原资产负债率与新增部分资产负债率[△经营负债/(△经营负债+△留存收益)]的比较。
前者小于后者,资产负债率上升;前者大于后者,资产负债率下降;前者等于后者,资产负债率不变。
所以选项C的说法不正确。
2.下列关于证券组合的说法中,不正确的是( )。
A、对于两种证券构成的组合而言,相关系数为0.2时的机会集曲线比相关系数为0.5时的机会集曲线弯曲,分散化效应也比相关系数为0.5时强B、多种证券组合的机会集和有效集均是一个平面C、相关系数等于1时,两种证券组合的机会集是一条直线,此时不具有风险分散化效应D、不论是对于两种证券构成的组合而言,还是对于多种证券构成的组合而言,有效集均是指从最小方差组合点到最高预期报酬率组合点的那段曲线【正确答案】B【答案解析】本题考核证券组合。
多种证券组合的有效集是一条曲线,是位于机会集顶部,从最小方差组合点到最高预期报酬率组合点的那段曲线。
3.下列关于资本资产定价模型原理的说法中,不正确的是( )。
A、在其他条件相同时,经营杠杆较大的公司β值较大B、若投资组合的β等于1,表明该组合没有市场风险C、在其他条件相同时,财务杠杆较高的公司β较大D、股票的预期收益率与β值线性相关【正确答案】 B【答案解析】本题考核资本资产定价模型。
β=1表明它的市场风险与整个市场的平均风险相同,而不是没有市场风险,所以,选项B的说法不正确。
4.债券A和债券B是两只刚刚发行的平息债券,债券的面值和票面利率相同,票面利率均高于必要报酬率,下列说法中,不正确的是( )。
内含增长率与可持续增长率对比
一、内含增长率
所谓内含增长率,即外部融资为0时,企业依靠自身税后利润形成的留存收益维持的销售最大增长率。
计算方法一:根据外部融资销售增长率公式计算。
外部融资为0,那么外部融资销售增长比也为0,故
0=经营资产销售百分比-经营负债销售百分比-(1+增长率)/增长率×预计销售净利率×(1-股利支付率)
将各数据代入公式,求出的增长率即为内含增长率。
计算方法二:根据专用公式计算。
今年教材新给出了一个计算内含增长率的公式,即
内含增长率=净利润/净经营资产×留存收益比率/(1-净利润/净经营资产×留存收益比率)
提示:在利用专用公式计算内含增长率时需要注意的是公式中的各个指标均为预测期的指标,而不是基期指标。
二、可持续增长率
所谓可持续增长率,即不发行新股、不改变经营效率和财务政策时,其销售所能
达到的最大增长率,这种状态下也可以称为平衡增长,是一种理想的增长状态。
计算方法一:利用期初股东权益计算
可持续增长率=销售净利率×总资产周转次数×期初股东权益期末总资产乘数×本期利润留存率
提示:在利用此公式计算时,应注意前提条件是基期也未增发新股,而可持续增长率的假设条件中的不增发新股是指预测期不增发新股,这两者不是同一概念。
计算方法二:利用期末股东权益计算
此方法是常用方法。
计算公式为:
可持续增长率=销售净利率×总资产周转次数×权益乘数×本期利润留存率/(1-销售净利率×总资产周转次数×权益乘数×本期利润留存率)
与杜邦财务分析体系结合,即得出
可持续增长率=权益净利率×利润留存率/(1-权益净利率×利润留存率)
此公式中不必考虑基期是否增发新股。
从此公式中可以看出:销售净利率、总资产周转次数、权益乘数和利润留存率都与可持续增长率呈同方向变动。
可持续增长率除与杜邦分析体系有关联外,还可借助管理用财务分析体系中的有关指标进行计算,称为基于管理用财务报表的可持续增长率,即将可持续增长率的假设条件中的总资产周转率维持不变和企业维持目标资本结构(产权比率)换
为净经营资产周转次数维持不变和企业维持目标资本结构不变(净财务杠杆),计算公式为:
可持续增长率=销售净利率×净经营资产周转次数×净经营资产权益乘数×本期利润留存率/(1-销售净利率×净经营资产周转次数×净经营资产权益乘数×本期利润留存率)
三、二者之间的区别与联系
1、二者的联系
(1)都是销售增长率;
(2)都不发行新股,即都是通过留存收益增加权益资金。
2、二者的区别
(1)资本结构不同
可持续增长率的前提是维持目标资本结构即资本结构不变,即可从从外部增加债务,外部融资额不一定为零,但资产负债率不变;内含增长率是经营负债会自然增加,留存收益也增加,但两者增加没有必然规律,所以资产负债率可能下降、可能提高、可能不变。
(2)负债不同
可持续增长率可以从外部增加金融负债;内含增长率是外部融资为0。
(3)假设条件不同
可持续增长率要遵循5个假设条件(即销售净利率不变,总资产周转次数不变,权益乘数不变,不增发新股);内含增长率遵循的是3个假设条件(即经营资产、经营负债与收入比不变,不增发新股,不从外部融资)。
小编寄语:会计学是一个细节致命的学科,以前总是觉得只要大概知道意思就可以了,但这样是很难达到学习要求的。
因为它是一门技术很强的课程,主要阐述会计核算的基本业务方法。
诚然,困难不能否认,但只要有了正确的学习方法和积极的学习态度,最后加上勤奋,那样必然会赢来成功的曙光。
天道酬勤嘛!。