第六章热原的去除及验证
- 格式:doc
- 大小:64.50 KB
- 文档页数:6
除热原方法
除热原方法是指在物体中除去热源的方法。
常用的除热原方法有以下几种:
1. 传导:通过物体内部的分子间的热传导将热量传递到物体的表面,然后再通过对流和辐射传递到周围环境中。
例如,散热器的金属片利用传导将热量传递到表面,然后通过辐射散热。
2. 对流:通过物体表面与周围流体(通常是空气)的接触,通过对流传递热量。
例如,风扇吹散热器上的空气,加速热量的对流传输。
3. 辐射:物体表面的热辐射通过空气中的传播将热量传递到周围环境中。
辐射散热不需要介质的直接接触,可以通过空间中的辐射波传递热量。
4. 蒸发:液体中的分子从液态转变为气态时会吸收热量,因此蒸发可以用来除去热量。
例如,人的皮肤上的汗水蒸发时消耗体表的热量。
5. 导热材料:使用导热性能好的材料,例如金属,来制作散热器、散热片等。
导热材料可以更快地将热量从热源传递到物体表面,以提高散热效率。
除热原方法的选择取决于具体的应用场景和要求。
根据热源的热量大小、工作环境的温度等因素,可以采用单独或多种方法的组合来除热。
除热原验证指导原则除热原验证指导原则,也被称为Occam's Razor,即奥卡姆剃刀原则。
该原则是一种简约原理,用于在多个解释或理论中选择最简单、最直接的解释。
它由14世纪的英国修道士威廉·奥卡姆提出,成为科学方法和哲学推理的重要工具。
以下我将详细阐述除热原验证指导原则以及它在科学和哲学领域中的应用。
首先,除热原验证指导原则认为当面对多种解释或理论时,应选择最简单、最直接的解释,即“如无必要,勿增实体”或“简单原则”。
这意味着在没有充足证据支持的情况下,我们应该尽量避免引入额外的假设、变量或复杂性来解释我们所观察到的现象。
除热原验证指导原则的一个重要应用是在科学研究中。
科学方法的一个基本目标是寻找能够最好地解释观察到的现象的理论。
当我们面临多种理论或解释时,除热原验证指导原则告诉我们应该选择最简单的解释。
这是因为简单的解释更容易理解、验证和应用,也更容易被进一步测试和改进。
在科学工作中,简单原则有助于避免过度假设和复杂的解释,从而使研究结果更加可信。
另一个领域中的除热原验证指导原则的应用是哲学。
哲学经常涉及推理和思考,而除热原验证指导原则提供了一种评估不同理论优劣的方法。
例如,在道德哲学中,我们可能面临不同的伦理理论,用于解释和指导正确的行为。
根据除热原验证指导原则,我们应该选择最简单、最直接的道德理论。
这意味着我们应该避免复杂的道德框架,而是选择那些基于最少的基本原则或规则的简单理论。
除热原验证指导原则在工程学、经济学和其他应用科学领域也有广泛应用。
在工程学中,除热原验证指导原则被用来选择设计方案或解决问题时的最佳方法。
在经济学中,通过应用除热原验证指导原则,研究人员可以选择最简单、最有效的模型或理论来解释市场和经济现象。
尽管除热原验证指导原则是一种有用的原则,但也需要注意该原则并非所有情况都适用。
一些复杂的问题可能需要更复杂的解释,而简单的解释可能无法涵盖所有相关方面。
此外,有时候我们需要权衡不同的因素和证据,而不仅仅是选择最简单的解释。
热原检测方法及其消除方式目录热原及其本质 (3)定义 (3)本质 (4)二、热原发热的机理 (4)三、热原的检测方法 (5)1.家兔法 (5)2.细菌毒素检测法 (6)3.单核细胞激活实验法(检测疫苗类生物制品) (7)4.白细胞系法 (7)(1)THP一1细胞法 (7)(2)MonoaM一6细胞法 (7)(3)28SC细胞法 (8)5.体外人全血法 (8)四、热原消除方式 (8)1.蒸馏法去除热原 (8)2.离子交换法除去热原 (9)3. 酸碱处理法除热原 (9)4高温法 (9)5.活性炭吸附法 (9)6.超滤法 (9)五、结论 (10)热原检测方法及其消除方式讨论[摘要] 本文较深入探讨了热原的本质及其作用机理,由此对多种检测方法和消除方式进行分析。
其中,检测方法有家兔法、细菌毒素检测法、单核细胞激活实验法、白细胞系法和体外人全血法;消除方式包括蒸馏法、高温法、活性炭吸附法和超滤法。
新老方法并存,每一项检测方法和消除方式都有其自身的优势和缺陷。
随着科技的发展,未来热原的种类和作用机理将被研究清楚,而对应的检测方法和消除方式也将得到更新和升级。
[关键词] 热原;检测;消除100多年前,即研发了注射剂之后,非肠道医用制品中的热原对人体的危害即热原反应已经人所共知;临床上主要表现为如下症状有:发热,寒颤,恶心,呕吐,头痛等症状。
并且,热原能够导致机体发热、腰及关节痛、肤色灰白、白细胞下降、血管通透性增强,严重者造成昏迷甚至休克、死亡。
为此,凡非肠道使用制品包括药品、生物制品(包括基因工程产品和基因治疗相关产品)和医疗器械装置(体使用者)都应进行热原检查。
1总之,为了达到药品的安全效果,对于药品的热原检测和消除是及其重要和必要。
热原及其本质定义热原(pyrogen)系指由微生物产生的能引起恒温动物异常升高的致热性物质。
目前,对于热原国外仍未有完全统一的认识,但从国外文献报道中普遍认为:它是指细菌毒素的脂多糖。
干热法用于灭菌和去热原的验证Ting Bao was revised on January 6, 20021干热法用于灭菌和去热原的验证美国注射剂协会前言范围对流加热间歇(法)连续(法)传导加热间歇(法)连续(法)辐射加热辐射加热过程的各种因素间歇(法)连续(法)生物学的验证生物学的含义实验室研究工场研究参考文献附录A附录B前言能耐受比较高温的却又不宜被蒸汽渗透或被湿热破坏的灭菌物件,干热法常是可选择的方法。
干热经常用于些诸如粉末,油类,矿脂(凡士林),玻璃器皿,和不锈钢器具等的灭菌。
由于在相同温度时干热对细菌致死率远远低于饱和蒸汽,因此干热灭菌法需要较高温度和/较长时间的暴露,但一般干热比蒸汽灭菌简单。
然而蒸汽灭菌的一些基本概念和方法也可被干热灭菌所采用。
例如,在比较干热法的相对灭菌能力时,可用相似于F0值的致死率单位。
用相似于蒸汽灭菌的方法,时间与温度的条件改变可综合成170℃时的相当时间,(设定一个Z值为20℃),这称之谓F值。
H干热法的验证包括物理的和生物学的试验二个方面。
方法顺序如下:设备安装的认证基本设备特性的认证关键传感,监测和控制设备的校验单元的热力学性能的认证工艺过程的工厂鉴定工艺过程的微生物学验证试验数据的整理检查整套文件的最后认证(注:虽然工作小组选择20℃的Z值,作为平均代表值,但应注意,报告中对干热,该值的范围为13~28℃,其中大部分在18~23℃)。
有些情况下,干热法只用于灭菌;但在某些情况下,则要求既灭菌,又使内毒素失活(去热原)。
一个循环过程的目的是规定验证方法。
干热法的验证有许多方法。
本技术报告提出许多可行方法中的三种。
第一种方法,仅为灭菌设计的干热法,视商品带菌量和其耐热性质而建立灭菌周期参数。
此周期设计得应保证微生物菌落可能生存的几率在一百万单位的商品中不大于一单位(未灭菌的几率为10-6),此方法用于对热极不稳定的材料。
用高耐热微生物(生物指示剂)来证实本方法的适宜性。
如何去除注射液中的热原如何去除注射液中的热原,注射剂中原料、辅料、溶剂、容器具等由于各种原因均有可能被细菌污染,常用的热原去除方法如下。
(1)清洗与清洁容器可以通过充分清洗干净和灭菌,以减少微生物及热原的污染。
特别是暴露(开口)工序如配制、洗、灌、封等岗位,容器具清洁消毒不严格会产生热原。
(2)高温法凡能经受髙温加热处理的容器、管道、粗滤器、生产用具等可高温除去热原。
①针头、针筒或其他玻璃器皿,在洗净后,于250°C加热30min以上,可破坏热原。
②安瓿瓶一般红外加热300°C、15min以上,可破坏热原。
③粗滤器等及时洗净并煮沸灭菌,及时除去微生物,以防止热原的污染。
④不锈钢容器及管道可通入纯蒸汽消毒15~30min。
(3)酸碱法一些可拆卸的连接管道、针筒、活塞、器具药液冲净后,淋干,可用新鲜的重铬酸钾硫酸清洗液或强碱液浸泡0.5h以上,可将热原破坏。
重铬酸钾浓硫酸清洁液可以碳化一切有机物,所以热原亦能被强氧化剂破坏,但必须清洗干净,否则对易氧化药物容易引起色泽等方面的变化。
(4)吸附法活性炭具有吸附热原、脱色、助滤等作用。
配制时可加入0.1%~0.5%(质量分数)的活性炭,煮沸并搅拌15min左右,可去除大部分热原。
对于抗生素生产特别有用,因为发酵过程可以导致严重的热原污染。
但加人活性炭后吸附热原的同时也吸附注射剂中有效成分。
活性炭的加人量可根据注射剂中热原污染程度及其产品分子结构的不同酌情加入并且需延长活性炭吸附热原的时间、提高吸附热原的温度,吸附后必须根据检验的产品含量考虑投料量。
(5)离子交换法离子交换树脂可去除药液或溶剂中热原,热原大分子中含有磷酸根与羧酸根,带有负电荷,易被强碱性阴离子交换树脂交换吸附,吸附热原效果较好。
强酸性阳离子交换树脂除去热原的能力很弱。
因此常用强碱性阴离子交换树脂吸附热原。
此种方法必须具有离子交换柱、离子交换树脂,在应用过程中不方便,因此不常用。
热原检测方法及其消除方式目录热原及其本质 (3)定义 (3)本质 (4)二、热原发热的机理 (4)三、热原的检测方法 (5)1.家兔法 (5)2.细菌内毒素检测法 (6)3.单核细胞激活实验法(检测疫苗类生物制品) (7)4.白细胞系法 (7)(1)THP一1细胞法 (7)(2)MonoaM一6细胞法 (7)(3)28SC细胞法 (8)5.体外人全血法 (8)四、热原消除方式 (8)1.蒸馏法去除热原 (8)2.离子交换法除去热原 (9)3. 酸碱处理法除热原 (9)4高温法 (9)5.活性炭吸附法 (9)6.超滤法 (9)五、结论 (10)热原检测方法及其消除方式讨论[摘要] 本文较深入探讨了热原的本质及其作用机理,由此对多种检测方法和消除方式进行分析。
其中,检测方法有家兔法、细菌内毒素检测法、单核细胞激活实验法、白细胞系法和体外人全血法;消除方式包括蒸馏法、高温法、活性炭吸附法和超滤法。
新老方法并存,每一项检测方法和消除方式都有其自身的优势和缺陷。
随着科技的发展,未来热原的种类和作用机理将被研究清楚,而对应的检测方法和消除方式也将得到更新和升级。
[关键词] 热原;检测;消除100多年前,即研发了注射剂之后,非肠道医用制品中的热原对人体的危害即热原反应已经人所共知;临床上主要表现为如下症状有:发热,寒颤,恶心,呕吐,头痛等症状。
并且,热原能够导致机体发热、腰及关节痛、肤色灰白、白细胞下降、血管通透性增强,严重者造成昏迷甚至休克、死亡。
为此,凡非肠道使用制品包括药品、生物制品(包括基因工程产品和基因治疗相关产品)和医疗器械装置(体内使用者)都应进行热原检查。
1总之,为了达到药品的安全效果,对于药品的热原检测和消除是及其重要和必要。
热原及其本质定义热原(pyrogen)系指由微生物产生的能引起恒温动物异常升高的致热性物质。
目前,对于热原国内外仍未有完全统一的认识,但从国内外文献报道中普遍认为:它是指细菌内毒素的脂多糖。
卫生事业单位面试题:热原的性质及去除方法
药剂学中灭菌制剂与无菌制剂是医疗卫生事业单位招聘药学专
业考生时常常考到的内容,其中热原的性质及去除方法考点频率较高,需要考生重点掌握。
通过今天对的梳理,将此考点知识总结如下,以使学员在有限的复习时间里,高效率地掌握好这一章节的高频考点,快速地掌握重点,在考试中拿到高分。
一、热原的性质:
1.耐热性:热原在60℃加热lh不受影响,100℃加热也不降解,但在250℃、30~45min;200℃、60min或180℃、3~4h可使热原彻底破坏。
2.过滤性:热原体积小,约为1~5nm,一般的滤器均可通过,即使微孔滤膜,也不能截留,但可被活性炭吸附。
3.水溶性:由于磷脂结构上连接有多糖,所以热原能溶于水。
4.不挥发性:热原本身不挥发,但在蒸馏时,可随水蒸气中的雾滴带入蒸馏水,故应设法防止。
5.其他:热原能被强酸强碱破坏,也能被强氧化剂,如高锰酸钾或过氧化氢等破坏,超声波及某些表面活性剂(如去氧胆酸钠)也能使之失活。
二、去除热原的方法:
1.药液
(1)吸附法:活性炭可吸附热原,同时能助滤脱色;
(2)离子交换法:热原在水溶液中带负电;
(3)凝胶过滤法:分子筛原理;
(4)超滤法:超滤膜的膜孔仅3.0~15nm,可有效去除细菌与热原。
2.器具
(1)酸碱法:玻璃容器等用具可使用重铬酸钾硫酸清洁液浸泡或稀氢氧化钠处理;
(2)高温法:玻璃器皿等先洗涤洁净烘干后,于250℃加热30分钟。
注射剂除热源1,去除热源是注射剂工艺很重要也很麻烦的一个问题,很多药厂因此而返工甚至废料。
所以用什么方法,什么设备十分重要。
2,用微滤(0.22um) 除热源不适宜, 但是有在微滤的膜上带上正电荷, 能够去除4~5个LOG 的大肠杆菌内毒素. 但是该方法使用时要注意, 您的主药成分不能是和热源一样, 在该PH 条件下带负电, 否则您就含量不合格了. 相应的产品有相应的FDA 认可的验证文件(4~5个LOG). 它目前用在纯水制备的最后一道工序, 紫外线消毒后同时去除细菌和热源, 效果很好. 国外和国内均有不少应用.3, 目前世界上唯一经FDA 认可的具有相应验证文件的产品是日本旭化成生产的6K 的中空纤维膜柱, 从实验室但Pilot 到生产规模全有产品. 但是使用该产品的前提条件是你的产品API 不能是大分子物质, 比如蛋白, 如果分子量小于2K, 最好是1000道尔顿以下最好, 所以他适合于中药注射剂或者化学药注射剂的去除热源. 目前国内有厂家应用.4, 用超滤膜包去除热源, 需要试验. 因为您的样品污染热源的主要分子量分布和您的产品是有关系的, 到底主要分布在多少分子量范围, 而且是强致热的成分? 您需要实验, 然后选择合适的切割分子量的膜包也是可以的, 要是您的热源分子量分布和您的目标物质分子量近似, 那是您的不幸! 您就不能选择这样的方法. 国内用的比较多的是小分子物质去除热源, 比如用10K 的膜包去除胸腺肽的热源. 我还遇到过用1000K 去除热源的生产例子.5, 比较有效的方法还有层析法, 上文Chromatography 已经有介绍. 该方法如果选择好的话, 应该非常有效. 唯一遗憾的是价格可能高一点, 但是还是可以接受的.6, 活性炭当然是除热源的方法之一, 但是有2个问题:a,在低温下的去除热源是很不靠谱的. 你需要验证, 不能仅凭一次结果断定. 活性炭的吸附热力学是与温度很有关系的. 我个人认为低温下是很难有效的.b, 它吸附热源的时候同时吸附API 或者目标物质, 你的损失会很大. 要是您的API 不值钱, 那也罢了, 就象大输液那样, 谁也不在意Glucosi 的被吸附.注射剂除去热原的方法2011-01-25 17:10 【大中小】【我要纠错】1. 除去容器、用具上热原的方法①高温法:凡能耐受高温处理的容器、用具,如注射用玻璃针筒及其他玻璃容器,在洗净后于250℃加热半小时以上,可有效地破坏热原。
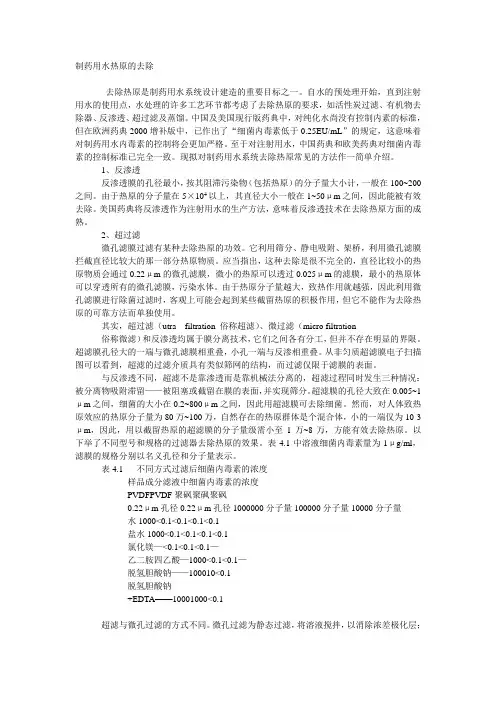
制药用水热原的去除去除热原是制药用水系统设计建造的重要目标之一。
自水的预处理开始,直到注射用水的使用点,水处理的许多工艺环节都考虑了去除热原的要求,如活性炭过滤、有机物去除器、反渗透、超过滤及蒸馏。
中国及美国现行版药典中,对纯化水尚没有控制内素的标准,但在欧洲药典2000增补版中,已作出了“细菌内毒素低于0.25EU/mL”的规定,这意味着对制药用水内毒素的控制将会更加严格。
至于对注射用水,中国药典和欧美药典对细菌内毒素的控制标准已完全一致。
现拟对制药用水系统去除热原常见的方法作一简单介绍。
1、反渗透反渗透膜的孔径最小,按其阻滞污染物(包括热原)的分子量大小计,一般在100~200之间。
由于热原的分子量在5×104以上,其直径大小一般在1~50μm之间,因此能被有效去除。
美国药典将反渗透作为注射用水的生产方法,意味着反渗透技术在去除热原方面的成熟。
2、超过滤微孔滤膜过滤有某种去除热原的功效。
它利用筛分、静电吸附、架桥,利用微孔滤膜拦截直径比较大的那一部分热原物质。
应当指出,这种去除是很不完全的,直径比较小的热原物质会通过0.22μm的微孔滤膜,微小的热原可以透过0.025μm的滤膜,最小的热原体可以穿透所有的微孔滤膜,污染水体。
由于热原分子量越大,致热作用就越强,因此利用微孔滤膜进行除菌过滤时,客观上可能会起到某些截留热原的积极作用,但它不能作为去除热原的可靠方法而单独使用。
其实,超过滤(utra filtration 俗称超滤)、微过滤(micro filtration俗称微滤)和反渗透均属于膜分离技术,它们之间各有分工,但并不存在明显的界限。
超滤膜孔径大的一端与微孔滤膜相重叠,小孔一端与反渗相重叠。
从非匀质超滤膜电子扫描图可以看到,超滤的过滤介质具有类似筛网的结构,而过滤仅限于滤膜的表面。
与反渗透不同,超滤不是靠渗透而是靠机械法分离的,超滤过程同时发生三种情况:被分离物吸附滞留——被阻塞或截留在膜的表面,并实现筛分。
注射剂除去热原的方法在注射剂的生产小除去与防止L热原.应在配液前严格控制注射用水、原料的质量以及容器、用具等不得含有热原。
在配液的操作规程中,应加强防止污染。
一旦药液污染热原尚无理想的处理办法,即使加以处理也很不经济,成品也不理想:除去热原一般用以下方法:1.高温法凡能经受高温加热处理的容器、用具如玻璃器皿等,在洗涤干燥后,于250℃加热30min以上,可以破坏热原。
2.酸碱法玻璃容器、用具用重铬酸钾硫酸清洁液浸泡处理或用稀氢氧化钠溶液煮沸半小时以上.可将热原破坏,但碱法使用过久会损坏玻璃的透明性。
3.吸附法常用的吸附刑为活性炭,活性炭对热原有较强的吸附作用,同时有助滤、脱色作用,所以在注射液中使用较广。
常用量为o.1%----o.2%.个别品种可增加至0.5%,视热原量多少而定。
活性炭吸附法,适合于无机盐类、高分子溶液、蛋白类等注射液,此外还可用活性炭与白陶土合用除去热原c 4.超滤法用于超滤的薄膜一般要控制其孔径在50—500A之间,而且在操作时要严格注意过滤时的温度与压力。
日本专利用超滤膜过滤10%-------15%葡苗糖溶液,采用市售的KP—00滤器,在10kg/cm2血压力下过滤,可以除去热原。
也有报道认为采用CA——1或CA——3型膜超滤制备中草药注射剂(不加活性炭处理),除热原是可靠的。
5.离子交换法国内有用301#弱碱性阴离子交换树脂10%与122#弱酸性阳离子交换树脂8%成功地除去丙种胎盘球蛋白注射液中的热原。
6.凝胶过滤法国内有用—乙氨基蓟聚糖凝胶(分子筛)成功地制备了无热原去离了水。
7.其他方法热原的耐热性是相对的,这与热原的种类、加热温度与受热时间、介质条件等均有关。
热原在水件介质中加热或不加热放置后,其活性都有不同程度的降低。
在酸性和碱性介质中比在中性介质中更不稳定。
有报道,采取二次以上灭菌或适当地提高灭菌温度和延长灭菌时间,处理含有热原的葡萄糖注射液、甘露醇注射液等而能得到热原合格的产品。
四、除去注射剂中热原的⽅法: 1、除去药液或溶剂中热原的⽅法 ①吸附法: 常选⽤优质活性炭(针剂⽤),常⽤量为0.1%~0.2%(g/ml)。
热原多时,⽤量可增加⾄0.5%(g/ml),加热⾄60℃~80℃,15~30分钟,吸附处理,此外还有脱⾊、助滤作⽤;还可吸附药物成分(⽣物碱、黄酮类等),注意使⽤量。
也可与硅藻⼟配合应⽤,除去热原效果好。
②离⼦交换法: 由于热原这类⼤分⼦上含磷酸根与羧酸根,往往带有负电荷,故易被强碱性阴离⼦交换树脂所交换,从⽽除去热原。
③凝胶过滤法: 分⼦筛滤过法,凝胶物质为滤过介质。
适⽤于药物分⼦量(⽣化制剂)明显⼤于热原分⼦。
④超滤法: ⽤特制的微孔滤膜(孔径⼀般为5~50nm)可除去热原,依靠压⼒与流速,滤过速度快。
要正确掌握超滤操作⽅法,⽅能有效。
⑤反渗透法: 三醋酸纤维素膜或聚酰胺膜出去热原。
2、除去容器、⽤具上热原的⽅法 ①⾼温法: 凡能耐受⾼温处理的容器、⽤具,如注射⽤玻璃针筒及其他玻璃容器,在洗净后于250℃加热半⼩时以上,可有效地破坏热原。
②酸碱处理法: 热原可被强酸或强碱所破坏,所以玻璃、瓷制及塑料可⽤酸液或碱液处理,以重铬酸钾-硫酸清洁液浸泡更为⽅便。
此外,加强预防。
五、热原的检查⽅法: 1、家兔致热试验法:药典法。
将⼀定量的供试品,静脉注⼊家兔体内,在规定时间内,观察家兔体温升⾼的情况,以判定供试品中所含热原的限度是否符合规定的⽅法。
具体⼯作、环境、家兔的条件及操作⽅法,应严格按《中国药典》1995年版热原检查项下规定执⾏。
2、鲎试验法: 本法利⽤⼀种低温海洋动物-鲎的⾎细胞(变形细胞)溶解物(⼜称鲎试剂)与微量细菌内毒素或热原发⽣凝胶反应,从⽽检测微量的内毒素或热原的⼀种实验技术。
该法实质上是⼀种酶反应,因为鲎⾎细胞中含有⼀种⾼分⼦量的凝固酶原和⼀种可凝固蛋⽩原,前者经内毒素(即热原)激活转化成具有活性的凝固酶,通过酶解作⽤,使凝固蛋⽩原转变成凝固蛋⽩,凝固蛋⽩⼜经过交联酶的作⽤相互聚合形成凝胶。
热原去除的方法热原是指产生热量的物质或现象,如火焰、燃烧、摩擦等。
在某些情况下,我们需要去除热源,以确保环境的安全和舒适。
本文将介绍一些常见的热原去除方法,帮助读者了解如何有效地应对热源问题。
1. 隔离热源隔离热源是最常见的热原去除方法之一。
通过物理隔离,将热源与周围环境隔离开来,以防止热量的传递。
例如,在工业生产中,可以使用隔热材料包裹热源设备,减少热量的散失。
在家庭生活中,可以使用隔热窗帘或窗户隔离热源,保持室内温度的稳定。
2. 换热器换热器是一种常用的热源去除设备,它可以将热量从一种介质传递到另一种介质中。
换热器通常由管道和散热片组成,通过管道内的流体与散热片接触,将热量传递给散热片,再通过散热片散发到周围环境中。
换热器广泛应用于工业生产和空调系统中,可以有效地去除热源。
3. 冷却剂冷却剂是一种常见的热源去除方法。
冷却剂通常是一种具有较高的热容量和导热性能的液体或气体。
通过将冷却剂与热源接触,热量可以迅速地传递给冷却剂,并通过冷却剂的流动将热量带走。
例如,在汽车发动机中,冷却剂可以通过循环系统吸收发动机产生的热量,并通过散热器散发到空气中。
4. 蒸发散热蒸发散热是一种利用液体蒸发时吸收热量的原理去除热源的方法。
当液体蒸发时,其分子与周围环境发生相互作用,吸收热量并转化为蒸汽。
通过增加液体的表面积或提高环境的温度,可以加快蒸发过程,从而提高散热效果。
例如,在空调系统中,通过将制冷剂蒸发在室内,可以吸收室内的热量,并通过冷凝器将热量排出。
5. 散热风扇散热风扇是一种常见的热原去除设备,它通过风扇的转动将周围空气带到热源附近,以加速热量的散发。
散热风扇广泛应用于电脑、电器等设备中,可以有效地降低设备的温度。
同时,通过调整风扇的转速和方向,可以进一步提高散热效果。
以上是一些常见的热原去除方法,通过隔离热源、使用换热器、冷却剂、蒸发散热和散热风扇等手段,可以有效地解决热源问题。
在实际应用中,我们可以根据具体情况选择合适的方法,以实现热源的去除和控制。
关于干热灭菌除热源验证的讨论2O08(2s)总第972期伍1i;技术协作信息关于干热灭菌除热源验证的讨论●丁波杨滨一,除热源方法除热源有两种方法,一是分离热原;二是灭活热原.前一种方法包括常用的蒸馏,冲洗,超滤,反渗,吸附,层析等,这一类方法一般较温和,除了蒸馏须较高温度外,其他方法一般都在室温或更低的温度下进行.后一类方法则较剧烈,须用酸,碱,氧化剂,烷化剂等处理或者180qC12~上的干热.其中干热法因其不会引入其他杂质进入产品中,而且条件易于控制,在现代制药工业中被普遍应用于耐热的玻璃包装材料等的除热源,特别是隧道式灭菌除热源系统使用后更可使生产过程自动化连续进行.干热可以同时除菌除热源内毒素比细菌芽孢更加耐热,因此以内毒素的衰减来评价灭菌效果也是完全有保证的.干热除热源的效果与温度直接相关,在不低于180~(2条件下内毒素即可被较大程度地破坏.短时间的干热一般使用200~(2以上的高温,248~(28分钟,220~(221分钟,210~(242分钟即可实现内毒素灭活1000倍.干热除热源一般在连续法中(如隧道烘箱)采用的温度等于或高于300~(2,在间歇法中(如干热灭菌柜)采用的温度等于或高于220~(2.不同来源的革兰氏阴性细菌内毒素在干热条件下失活的动力学行为是很相近的,这样就可以方便地建立一个验证用内毒素指示剂.干热灭菌设备作为注射药品生产中的重要设备,在”GMP规范(1998年版)附录”中规定必须作设备验证.美国药典已经推荐在干热程度中使用内毒素指示剂来评价干热的有效性,同样在我国也提出了把”内毒素挑战性试验”作为干热灭菌,除热源系统除热源效果的验证方法.二,内毒素指示剂内毒素指示剂一般是从大肠杆菌O111:B4或055:B5等菌株提取的精制内毒素,经过特殊工艺干燥在玻璃容器(西林瓶或安瓿)中,一般每瓶2000—10000EU,不含任何稳定剂,赋形剂和分散剂.由于玻璃容器内的固体内容物很少,所以看上去像只空瓶.有的单位在作验证时使用一般的细菌内毒素标准品(RSE或CSE)作为指示剂,由于其中含有的量稳定剂和赋形剂等填充物,在干热时会碳化,影响内毒素的回收以及可能会提升指示剂加热的指数,因此不适宜使用普遍的细菌内毒素标准品作为指示剂.内毒素指示剂用于验证时应在合理的负载状态下正确地布置于烘箱内.实验设置于”热分布,热穿透试验”一致,负载应包括极端状态下的装载(即最大装和极端状态的物品(即最难被热穿透的物品);分布点应注意”热点”和”冷点”区域.隧道式烘箱应在模拟正常生产条件下分别在生产的前,中,后各阶段加入指示剂验证,若在生产过程中采取随机检查的方法,指示剂应与产品有效隔离,且应有明显标识.内毒素指示剂在使用前应除去包装瓶上的标签,开启瓶盖后折断安瓿,再用铝箔封闭管口.干燥的内毒素指示剂吸附在玻璃瓶壁上,由于没有含内毒素分散剂和稳定剂,指示剂溶解后须较长时间的旋涡混合,即使如此内毒素也难以恢复其全部的填装量.在实际应用中,以指示剂中的内毒索的实测值作为可回收的内毒素量(Re),按以下公式计算回收率,只有在回收率不低于50%时才可以使用. 回收率:亘重忉_,J重有报道,使用低浓度吐温溶液溶解指示剂可以显着提高回收率,但应注意干热后检测残做法的内毒素时也应使用同一吐温溶液溶解指示剂.通过下面的公式计算内毒素衰减值(Rd),其中Re为干热前可回收的内毒素,R为干热后残余的内毒素:LgP.d=LgRe—LgR.内毒素指示剂中可回收的内毒素(Re)与干热后残余内毒素(Rs)应至少相差三个数量级,干热过程才有效.美国药典及我国的执行标准是LgRd~>3,欧洲药典则要求LgP..d>~4.三,分析准备取未经干热的内毒素指示剂和经过干热后的内内毒索检查用水溶解,置于旋涡混合器振荡混合.因为精制内毒素的成分是脂多糖,具有亲水性和疏水性的分子极性,在水溶液中分布非常不均匀,极其容易吸附在玻璃瓶壁上,或形成聚团互程技术或囊状结构,游离的部分很少,需要外加能量使其尽可能分散,因此旋涡振荡对于验证实验非常重要应严格按说明书操作.不同厂家产品的要求不尽相同,如美国CR.Endosale公司的内毒素指示剂要求加水后旋涡混合10min,停30min后再旋涡混合20min然后进行梯度稀释,每往下一梯度稀释前被稀释液都应旋涡混合30—60sec.湛江安度斯公司的内毒素指示剂要求加水后旋涡混合15min,然后进行梯度稀释,每往下一梯度稀释前稀释液同样应旋涡混合3o~60sec.待测溶液制备好后应立即进行与鲎试剂的反应,测定未经干热的指示剂的可回收内毒素(Re)和干热后残余内毒素量fRs).四,分析方法1.凝胶法限量分析实验所用的鲎试剂一般由厂家配套供应,灵敏度为o.125EU/ml的较为合适,将未经干热的指示剂溶液稀释至o.25EU/ml 用作产品阳性对照:将干热后的指示剂溶液按未干热前的效价梯度稀释至125Eu/ml作为样品;按细菌内毒素检查法的规定进行检查,产品阳性对照为阳性,样品检查为阴性,表明干热程度已达到1000倍的灭活内毒素能力(1gRd~3);如表明内毒素回收率大于50%,则实验结果无效.若要求更高的灭活能力验证可适当减少已干热的指示剂溶液的稀释倍数,如要求lglKd>4,则需将干热后的指示剂溶液按未干热前的效价梯度稀释至1250EU/ml浓度作样品检查.2.凝胶法半定量分析将未经干热的内毒素指示剂溶液1o倍梯度稀释到接近所选用的鲎试剂灵敏度(),再2倍梯度稀释成4,2,,0.5,o.25的系列浓度,然后进行内毒素半定量检查,根据反应终点的稀释倍数计算经干热内毒素指示剂的可回收内毒素量;将经干热后的内毒素指示剂溶液2倍梯度稀释至能使半定量检查中出现阴性结果的浓度系列,进行内毒素半定量检查,根据反应终点的稀释倍数计算残余内毒素量.应用举例:内毒索指示剂标示效价为5000EU/ml瓶,实验所用鲎试剂的灵敏度=o.125EU/ml,干热前后的指示剂都使用 1.0ml水溶解,并按说明书要求进行旋涡混合.反应结果阳性记为”+”,阴性记为”一”.(1)未经干热的内毒指示剂系列稀释液反应结果(略):可回收的内毒素:Rs=XDX1.0ml=0.125X40000X1.0=5000EU/瓶(2)干热后的残余内毒素指示剂系列稀释液反应结果(略):残余内毒素:Rs=XDX1.0ml<0.125X1X1.0<O.125EU/瓶内毒素衰减:lgR.d=lgR.e—lgR.s>lg5000—1gO.125>4.6,该干热程度有效.3定量分析法.动态浊度法或动态显色都可以使用,标准曲线内毒索梯度作2个数量级即可,一般在5一o.05EU/ml范围,如5EU/ml,0.5EU/rrl1,o.05EU/ml.未经干热内毒素指示剂溶液稀释到0.5EU/ml检测,残余内毒素溶液可直接检测或适当稀释再检测,然后根据结果计算Re,和1gRd.例~l:Re=4000Eu/瓶,R.s<0.5EU/瓶,则lgRd>l800~J.05>5.0. 五,结语干热灭菌设备是制药企业的重要设备之一,在整个生产过程认证中起到重要作用.分析内毒素指示剂在干热前后的衰减是目前对干热灭菌设备进行除热原验证的最有效方法.在验证过程中应注意使用专用的内毒素指示剂及合适的鲎试剂,严格按照药典细菌内毒索检查法以及产品说明书的要求操作,选择合适的分析方法,这样才能得到科学准确的结果,确保药品生产企业干热灭菌设备的安全可靠.参考文献国家药品监督管理局.药品生产质量管理规范(1998年修订)『s1.1998.(作者单位:哈药集团制药总厂) 本栏目责任编辑:邓红玉?9S?。
除热原验证指导原则
除热原验证指导原则是科学研究领域中非常重要的原则之一、它是指在研究中应该尽量排除主观和个人因素的干扰,以确保实验结果的客观性和可靠性。
在研究中,除热原验证指导原则是指试验条件必须固定不变,以便验证结果的可重复性。
1.实验条件的控制:所有的变量都必须在实验中保持不变,只改变所要验证的因素,以确保结果的可靠性。
2.样本选择的随机性:样本的选择必须是随机的,以消除可能的偏见或无关因素的影响,从而使结果具有普遍性和代表性。
3.数据收集和分析的客观性:数据的收集和分析必须严格按照科学的方法进行,尽量避免主观因素的干扰。
统计学方法可以帮助研究者对数据进行客观的分析和解释。
4.结果的再现性:研究结果应该能够在不同的实验条件下进行重复,并得到相似的结论。
只有在不同的实验条件下得到相似的结果,才能证明所得结论的客观性和可靠性。
综上所述,除热原验证指导原则是科学研究中非常重要的原则之一、它的应用可以帮助科学家们更好地进行研究,发现更准确和可靠的结果,促进学术交流和合作。
只有在遵循除热原验证指导原则的前提下,我们才能更好地理解和认识世界。
血清分离胶除热原的方法
血清分离胶是一种常用的生物分离技术,用于从血液中分离出不同种类的蛋白。
血清分离胶除热原的方法可以有效地去除血清中的热原,从而提高分离效率和纯度。
热原是指存在于血液中的蛋白质、核酸等分子受热后产生的变性物质。
热原会阻碍血清分离胶的凝胶化过程,使分离胶变得干燥、缓慢或不稳定性,从而影响分离效率。
因此,去除热原是血清分离胶应用中的重要步骤。
常用的去除热原的方法包括化学方法、物理方法和应用生物方法等。
其中,化学方法包括使用酸、碱、氧化剂和还原剂等化学物质对热原进行降解和破坏。
物理方法包括使用高温、高压和超声波等物理手段。
应用生物方法包括使用微生物酶、生物催化剂和基因工程等方法。
除了去除热原,血清分离胶的应用还涉及到后续的纯化和处理。
纯化的目的是将分离出的蛋白纯化到足够的纯度,以便于后续的分析和应用。
常用的纯化方法包括蛋白过滤、离心、蛋白结晶和蛋白分离等。
处理的目的是使分离出的蛋白易于储存、运输和商业化生产。
常用的处理方法包括低温储存、高压灭菌、冷冻干燥和蛋白浓缩等。
血清分离胶除热原的方法可以有效地去除血清中的热原,从而提高分离效率和纯度,为蛋白质的研究和应用提供可靠的基础。
未来,随着血清分离胶技术的不断发展和完善,血清分离胶除热原的方法将会更加高效、安全和稳定。
热原的去除及验证热原(Pyrogens)是微生的代谢产物。
大多数细菌都能产生,致热能力最强的是革兰氏阴性杆菌所产生的热原。
霉菌甚至病毒也能产生热原。
含有热原的输液注入人体,大约半小时以后,就使人体发冷、寒战、体温升高、身痛、出汗、恶心呕吐等不良反应,有时体温可升至40℃,严重者出现昏迷、虚脱,甚至有生命危险。
热原反应的温度变化曲线,因热原种类不同而有差异。
一般先经过一个短的潜伏期后,温度略微上升,然后又略微下降,接着又很快上升,并出现一个高峰,根据这种现象而导致一个假设:即细菌性热原本身不引起发热反应。
但热原使多型核白细胞(polymorphonucler leucocyte)及其他细胞释放一种内源性热原(endogenous pyrogen),虽然有人提出内源性热原可能是蛋白质或脂蛋白(lipoprotein)组成,但其确切组成尚未肯完,它作用于视丘下部体温调节中枢,可能引起5-羟色胺的升高而导致发热[1],热原的致热量因菌种而异,由于注射途径不同,引起发热反应的程度也有差异。
1.热原的组成热原是微生物的一种内毒素,它存在于细菌的细胞膜和固体膜之间。
内毒素是由磷脂、脂多糖和蛋白质所组成的复合物,其中脂多糖(lipopolysaccharide)是内毒素的主要成分,具有特别强的热原活性,因而大致可以认为内毒素=热原=脂多糖。
脂多糖的化学组成因菌种不同而异,从大肠杆菌分出来的脂多糖中有68%~69%的糖(葡萄糖、半乳糖、庚糖、氨基葡萄糖、鼠李糖等),12~13%的类脂化合物,7%的有机磷和其它一些成分。
热原的分子量一般为10 105 左右。
热原的结构2.热原的性质(1)耐热性一般说来,热原在60℃加热1小时不受影响,100℃也不会发生热解,在180℃3~4小时,250℃30~45分钟或650℃1分钟可使热原彻底破坏。
虽然已经发现某些热原具有热不稳定性,但在通常注射剂灭菌的条件下,往往不足以使热原破坏,这点必须引起注意;(2)滤过性热原体积小,约在1~5nm之间,故一般滤器均可通过。
即使微孔滤膜,也不能截留。
但活性炭可以吸附热原;(3)水溶性热原能溶于水;(4)不挥发性热原本身不挥发,但在蒸馏时,往往可随水蒸汽雾滴带入蒸馏水,故应设法防止;(5)吸附性热原对许多分子有亲和性,优其是蛋白质类,因此较难去除。
(5)其它热原能耐受酸碱和化学试剂的处理,但热原能被强酸、强碱破坏,也能被强氧化剂如高锰酸钾或过氧化氢所钝化,超声波也能破坏热原。
热原对干涸的耐受性较强。
3.污染热原的途径(1)从溶剂中带入这是注射剂出现热原的主要原因。
蒸馏器结构不合理,操作不当,注射用水贮藏时间过长都会污染热原。
故应使用新鲜注射用水,最好随蒸随用;(2)从原料中带入容易滋长微生物的药物,如葡萄糖因贮存年久包装损坏常致污染热原。
用生物方法制造的药品如右旋糖酐、水解蛋白或抗生素等常因致热物质未除尽而引起发热反应;(3)从容器、用具、管道和装置等带入因此在生产中对这些容器用具等物要认真处理,合格后方能使用;(4) 制备过程中的污染制备过程中,由于室内卫生条件差,操作时间长,装置不密闭,均增加污染细菌的机会,而可能产生热原;(5)从输液器带入有时输液本身不含热原,但仍发现热原反应。
这往往是由于输液器具(如输液吊瓶、胶皮管等)污染所致。
4. 热原的除去方法除热原的定义是除去所有使病人体温升高的物质。
制药生产中指除去内毒素。
除热原的方法主要有物理去除,钝化。
物理去除法包括反渗透法、蒸馏法、超滤法、活性炭吸附法、疏水性吸附法、静电修饰过滤法、吸附色谱法、用粘合剂或色谱柱提取、漂洗。
(1)蒸馏法水系统中使用的最古老的方法。
机理简单,包括水的双相转变,沸点使液体变为蒸气,蒸气挥发,分子量大的热原被留下,设计良好的隔析使气体凝固,重力使其下降,使热原的分子量加大。
通常需要 >80oC再循环温度。
(2)超滤法超滤的原理通常认为是分子筛,其有效性与筛的大小有关。
LPS 的分子量约为 10,000 -20,000道尔顿,因此可以被10,000道尔顿的超滤膜除去。
实际上热原聚合物的分了量约100,000道尔顿,所以0.1 um的滤膜通常能有效的除去热原。
(3)活性炭吸附法古老的方法之一,很早就有文献记载。
活性炭对热原有较强的吸附作用,同时有助滤脱色作用,所以在注射剂中使用较广。
常用量为0.1%~0.5%。
此外还可用活性炭与白陶土合用除去热原。
活性炭适用的pH范围较宽,不受电解质浓度影响。
这种方法在制剂应用较广,如生理盐水,葡萄糖和抗生素等的除热原。
缺点是对某些活性成份有吸附。
(4)疏水吸附法很多的脂肪族聚合物对热原有吸附性,聚丙烯,聚乙烯,聚偏二乙烯,聚四氟乙烯。
这些聚合物的非极性基团使滤膜有疏水性。
膜和脂多糖A之间的疏水吸附是溶液中的热原被吸附的原因。
(5)静电修饰过滤这种滤膜利用两种作用方式:pH >2.0时原热带负电其行为像阴离子,因此滤膜中使用阳离子吸附热原。
也利用滤膜中纤维分支与热原的碰撞、沉积、筛分来捕获热原。
这些滤膜通常较厚,也有一些仅带正电的滤膜。
(6)吸附色谱法这是一个应有较广的方法,吸附剂包括Polymixin B,Substrate AnalogueSepharose,LAL Sepharose,DEAE Sepharose。
Sepharose色谱柱可以在很长的时间内保留吸附能力。
并能用1% sodium deoxycholate再生。
(7)粘合剂提取法有很多化学物的特性可用以实验,优其是热原的检查,最近Profos AG使用相技术提取热原。
但大多数的这些粘合系统不适合于大规模的应用而只能用于实验。
(8) 用反渗透法通过三醋酸纤维膜除去热原这是近几年发展起来有实用价值的新方法。
反渗透膜是很薄的纤维或聚酰胺膜,通过分子筛的形式阻碍原热聚合物通过滤膜,因为这样某些产品的使用有所限制。
良好的反渗透膜可以去除99.5% - 99.9%的热原,即使负荷达 10,000 EU/ml。
常见的问题是膜穿孔。
(9)漂洗法严格来说漂洗不是除热原的方法,但是在很多情况下能成功的除去小量的热原。
注射用水清洗系统经常用于处理大容器,管道。
热和超声可以提高效率。
由于其内在的变化性,漂洗程序要仔细的验证。
钝化法(10) 离子交换法国内有用#301弱碱性阴离子交换树脂10%与#122弱酸性阳离子交换树脂8%成功地除去丙种胎盘球蛋白注射液中的热原;(11) 凝胶滤过去国内有用二乙氨基乙基葡聚糖凝胶(分子筛)制备无热原去离子水;钝化包括热、湿和干,化学钝化和部分破坏,氧化(H2O2)。
(12)干热除热原对于注射用的针筒或其他玻璃器皿,在洗涤干燥后,于250℃加热30分钟以上,可以破坏热原;需要验证说明热原的3个对数下降。
要求进行热原挑战性试验,例如用热原挑战瓶子和ECVs 来建立干热除热原过程导致的热原的对数下降。
(13)酸碱化学钝化玻璃容器、用具还可用重铬酸钾硫酸清洁液或稀氢氧化钠处理,可将热原破坏;酸水解作用于酸不稳定的ketosidic链,使Lipid-A从热原分子中分离。
KDO 和核心polysaccharides是整个分子中脂部分的绝以载体。
一旦出现分离,脂多糖A不溶于水,热原活性下降或消失。
碱水解靠脂肪酸的皂化,使热原分子发生化学和生化变化。
一般来说碱水解的效力低于酸水解, 0.25N NaOH , 56oC,1 hour仅能中度破坏热原。
加入95% 乙醇或 80% dimethylsulfoxide可以提高效果,但工艺难于处理不能广泛应用。
(14)过氧化氢早在1912 Hort & Penfold证实用双氧水清洗后Salmonella Typhosa细菌失去致热能力。
双氧水对热原的作用机理未明。
可能是脂多糖A过氧化所致。
热可以增加过氧化氢的作用。
本法优于酸碱法,但可能使产品变质。
(四) 原水处理原水处理方法有离子交换法与电渗析法及反渗透法,离子交换法制得的离子交换水主要供蒸馏法制备注射用水使用,也可用于洗瓶,但不得用来配制注射液,因其在除热原方面还不如蒸馏法那样可靠,有时还带有乳光。
电渗析法与反渗透法广泛用于原水预处理,供离子交换法使用,以减轻离子交换树脂的负担。
前面已提到,热原是微生物污染产生的致热物质,是病人注射后发热反应的根源。
这些致热物质是菌菌外壁的脂多糖或内毒素。
由于它的耐热性,灭菌后或过滤后仍可以水中存在。
注射用水应采用合适的方法式去除热原。
由于热原是有机物,可以将它们氧化为易从水中去除的气体或非挥发固体。
高锰酸钾是常用的氧化剂, 小量氢氧化钡可以增加其效率,氢氧化钡可以碱化溶液,使酸生成非挥发性钡盐。
这两种试剂加入多次蒸馏的水中,再多次蒸馏,在无菌条件下收。
如果很好的生产,用这种方法可以得到高纯,无菌,无热原的水。
不管采用哪种方法均要进行热原检查以保证无热原。
除热原工艺举例:烘箱、管道灭菌器、洗瓶、胶塞清洗,例如用氢氧化钠清洗,过滤。
5.验证:工艺过程中只要存在除热原步骤,不论采用何种除热原的方法均应进行验证。
验证的目标是获得热原的3个对数单位下降。
对数下降的计算:对数下降=未处理样品热原的对数值-处理后样品热原对数值以干热除热原为例:未处理的样品的热原值 = 3,200 EU/ml处理后样品的热原值 = 0.7 EU/ml对数下降 = Log (3,200) - Log (0.7)= 3.505 - (-0.155) = 3.7 热原挑战试验大多数情况下热原挑战试验是验证的必须部分。
这需要丞载一定浓度的热原的载体。
载体必须能代表工艺要处理的实际的产品。
所用的瓶子:制备> 50,000 EU/ml浓度的热原溶液。
每瓶加入100 l热原溶液,空气干燥或冻干。
烘试验瓶子,保留未烘的瓶子作对照用。
用1ml LAL水溶液复溶,彻底涡旋,将对照样品稀释至1/10,000,测定每个瓶子。
用动力学方法所得的结果如下:考虑点:采用干热除热原时要研究工艺的冷点。
这些信息可以用以样正瓶了在烘箱或管道灭菌器中的位置。
技术人员要知道可以热处理的物品与只能清洗的产品的明显区别。
热处理与时间和温度有关。
清洗与工艺较为复杂,因为热原粘附于表面,如橡胶,多孔性聚合物。
常见的问题是没有合适的方法来证明小量热原的复活。
如 <10-50 EU/ 胶塞。
很多人想将灭菌的D’值应用到除热原工艺。
但不幸的是这并不成功,因为细菌被杀死是线性或一级动力学反应,而热原是二级动力学反应,早期反应快而后期反应慢长。
这意味着难于预测温度与时间的关系。
建议的除热原温度与时间如下:300oC 118分钟、250oC 750分钟、210oC 1,950分钟、175oC 6,000 分钟。