血液透析机主要部件及性能参数
- 格式:doc
- 大小:94.50 KB
- 文档页数:5
血液透析机说明书1. 产品简介血液透析机是一种医疗设备,用于治疗慢性肾病患者。
它通过人工方式过滤血液中的废物和多余的水分,以恢复肾脏正常的排泄功能。
本说明书将详细介绍血液透析机的结构、操作方法以及注意事项。
2. 结构和组成部分血液透析机由以下几个组成部分构成:- 主机:包括控制系统、液路系统和电源系统。
- 过滤器:用于过滤血液中的废物和多余的水分。
- 监护仪:用于监测患者的生命体征和透析过程中的各项参数。
- 输液器:用于输入透析液和药物。
3. 操作方法a. 准备工作在每次使用血液透析机前,务必对设备进行检查和消毒。
确保所有连接管路无堵塞和渗漏,并准备好透析液和药物。
b. 患者连接将透析器连接到患者的血管通路上,确保连接牢固而不漏气。
根据患者体重和透析方案设定合适的流速和透析时间。
c. 启动透析打开血液透析机的电源,并按照设备指示启动透析过程。
透析机会自动控制透析液的流速和温度,确保过程的安全和有效。
d. 监测和调整在透析过程中,密切监测患者的生命体征和透析机的各项参数。
根据监测结果,及时调整透析液的成分和流速,以保证透析的效果。
e. 结束透析当透析过程完成时,逐步减小流速并关闭血液透析机。
移除透析器并进行适当的处理。
清洗和消毒设备,并妥善保管备用部件和耗材。
4. 注意事项- 在操作血液透析机之前,必须经过相关培训并取得相关资格证书。
- 严格遵守操作规程和消毒措施,以防止感染和交叉感染的发生。
- 定期检查和维护血液透析机,确保设备的正常运行和安全性能。
- 在使用透析液和药物时,应遵循医嘱和操作指南,严格控制剂量和质量。
- 如有异常情况或设备故障,应及时向专业人士咨询并采取相应措施。
本说明书主要介绍了血液透析机的结构、操作方法以及注意事项。
在使用血液透析机时,务必严格遵守相关规程和操作指南,保证透析过程的安全和有效。
如有任何疑问或需要进一步的信息,请咨询医疗专业人士。
(以上为正文内容,总字数:389字)。
多功能床边血液透析机技术参数一、总体要求1.进口原装2.满足危重患者床边实施各种血液净化治疗的方法,包括肾脏替代治疗和血浆治疗等诸多功能。
二、技术参数1. 用电安全性:电击防护类型安全级数I ;电击防护程度带有CF标记。
高度保护病人和机器。
2. 标配后备电池:停电后能维持体外循环≥15分钟。
3. 平衡系统:四个高精度的结实有力的天平。
具有30秒的警报延迟功能和天平多次自动校正功能。
更换液体不需中断治疗。
天平数量:四个高精度称,采用重量分析法,每个称可载重12Kg,治疗期间无需频繁换袋,清洁区和污染区分开的上下布局形式,避免交叉感染,更符合院感要求,最大线性偏差±1%。
4. 一体化的肝素泵:肝素的用量自动计算在治疗总量中,无需人工干预。
持续肝素流量:0.1-25ml/h;大剂量给药:0.1-5ml/每次。
5. 流量:血液流量: 10-500ml/min±10%置换液流量:10-160ml/min,可调节透析液流量:10-70ml/min,可调节血浆置换率:10-50ml/min,可调节超滤率: 0-100ml/min,可调节6. 加温系统:两个一体化、内置的、袋式的,可以分别给置换液和透析液同时加温。
置换液温度可至39℃;MPS期间最高37℃;透析液温度可至39℃;7. 提供广泛的治疗:8种成人模式(CVVH、CVVHD、CVVHDF、HV-CVVH、SCUF、MPS、HP,)和儿童模式(最小治疗体重为3kg)均为标配。
且在治疗中可随意转换治疗模式。
8. 灵活选择前稀释或后稀释。
在HV-CVVH时能在前稀释和后稀释中同时进行。
置换液量最高可达9.6L/H。
9. 盒式管路系统安装使用方便。
管路和滤器独立包装,根据治疗模式灵活选择搭配。
10. 特性:高分辨率的液晶显示彩屏(10.4英寸);数据记忆力:某一次治疗的所有记录可持续保持48小时;版面提示操作步骤、管路安装指南及异常情况的在线帮助功能。
血液透析机技术参数1、外型尺寸:高度W1400mm(不含杆状凸起物),重量W80千克。
2、具备碳酸/醋酸盐透析、序贯透析、单针透析、双针透析等功能,在正常血透时灵活的调节温度、钠水平和碳酸水平。
3、超虑控制:平衡腔容量方式超滤,超滤速度0-4000m1∕h,精度<30m1∕h;可显示超滤目标、时间、速度、滤量及其它透析要求。
4、大尺寸彩色液晶触摸屏,具备操作显示、故障、维修提示显示,便于操作。
5、具有脱水速度时间自动计算、自动排气、自动预置以及故障自我诊断功能。
6、、指示灯:故障警示灯或报警器,可提供工作状态提示,便于远距离了解机器的运转状况。
7、血泵流速:40-600m1∕mi∏o8、透析液流速:300-700m1∕min(无极调节、精确到每毫升)。
9、透析液温度:32-40℃,精度±0.5℃。
10、透析液总电导度控制:130-16OmmOI∕1,A液电导度监测范围:125-150mmo1∕1o11、具备普通气泡、微小气泡监测功能,精度0.05m1。
12、漏血监测:光学方式,具备污染监测功能和自动归零反馈功能。
13、肝素泵:0-10m1∕h,可安装标准20m1或30m1注射器。
14、具备目标除水量、注射泵超载、气泡、液压、TMP,浓度、温度、系统检漏、供水不足、漏血、系统异常、除水限制等多项安全监测设置。
15、具备消毒、清洗自动执行功能,消毒液全开放,可设置1周清洗程序;不需专用消毒液;可进行化学消毒、热消毒;全自动一键式消毒。
AB液吸管硬管消毒。
有血容、血压等选配功能。
16、原配原装机内不间断电池,可在停电时启动血泵30分钟。
17、可兼容三种不同的A、B浓缩液配方;A、B液泵为耐腐蚀陶瓷泵。
18、电源:200V-230V 50—60HZ,耗电量:每小时15KW,节省能源。
19、超声波空气检测,精度:0.02m1单个通常气泡;同时具有微小气泡检测功能,精度:0.0003m1的微小气泡。
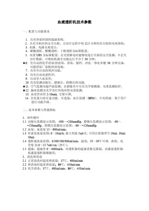
血液透析机技术参数一、配置与功能要求1.具有容量控制的超滤系统;2.具有开机时的安全自检,且治疗过程中每12.5分钟仍有自检的双重保险;3. 水路、电路分离设计;4.碳酸透析、醋酸透析、干粉透析为标准配置;5.内置UPS为标准配置,在突然断电时能继续进行全面的安全监测,不丢失治疗数据,可维持机器全功能运行不少于30分钟;★6.全自动的化学消毒/热消毒,消毒、脱钙、冲洗一体化单键30分钟完成,可提供原厂原配的消毒液;7.具有全自动的预冲功能;8.具有自动充盈程序;9.自动导入血泵管;10 具有监测动脉压、静脉压、跨膜压的功能;★11. 空气监测为超声波监测,在静脉夹中另有光学探测器,双重监测防护;★12. 漏血监测为光学及红外线补偿双重监测;13. 血泵管内径2-10mm, 方便可调;14. 具有强大的可选功能。
可选装:血压监测(BPM)、中央供液,便于用户进行功能升级。
二、技术参数与性能指标1.体外循环1.1 动脉压监测显示范围:-300~+280mmHg,静脉压监测显示范围:-60~+520mmHg,跨膜压监测显示范围:-60~+520mmHg;1.2 血泵:血流量15~600ml/min;1.3 肝素泵流量范围:0~10ml/h,最大剂量5ml/次,可用注射器型号20ml、30ml、50ml;1.4 透析液流量范围:0/300/500/800ml/min,温度:35~39℃可调,浓度:电导度12.8~15.7mS/cm(25℃);1.5 超滤:超滤率0~4000ml/h,对透析器的超滤系数无限制,高通量透析器/低通量透析器都能用;2.清洗和消毒2.1 正常清洗时温度和流量:37℃,600ml/min2.2 热消毒时温度和流量:85℃,450ml/min2.3 化学消毒:37℃,600ml/min;85℃,450ml/min血滤机技术参数一、配置与功能要求1.具有超大的高分辨率的液晶显示彩屏(10.4英寸);2.具有容量控制的超滤系统;3. 具有开机时的安全自检,且治疗过程中每12.5分钟仍有自检的双重保险;4.水路、电路分离设计;★5.超纯度透析为标准配置,透析液滤器为2个且参与安全自检程序,所生产的置换液的细菌及内毒素残留均符合欧洲药典要求;★6. 经过2次透析液滤过器的滤过,对内毒素进行截流,达到欧洲药典标准;7.碳酸透析、醋酸透析、干粉透析为标准配置,且进行血液透析滤过治疗时透析液和干粉均可使用;8.内置UPS为标准配置,在突然断电时能继续进行全面的安全监测,不丢失治疗数据,可维持机器全功能运行不少于30分钟;★9.全自动的化学消毒/热消毒,消毒、脱钙、冲洗一体化单键30分钟完成,可提供原厂原配的消毒液;10.具有全自动的预冲功能;11.具有自动充盈程序;12.自动导入血泵管;13. 具有监测动脉压、静脉压、跨膜压的功能★14. 空气监测为超声波监测,在静脉夹中另有光学探测器,双重监测防护★15. 漏血监测为光学及红外线补偿双重监测16.血泵管内径2-10mm, 方便可调;17.可选配置联机清除率监测仪,可同时在线实时测量并显示Kt/V、尿素氮清除率K、血浆钠(Na+)浓度及达到预设目标值所需时间等的数值及图像;18.具有强大的可选功能。
血液透析滤过机功能及技术参数一、配置与功能1.提供FDA认证或CE认证,原厂具备生产全套透析耗材及配件的能力2.采用显示、操作分区设计,高亮度LED和小液晶屏显示治疗数据:双CPU电脑控制系统,具有开机时全面的安全自检,治疗过程中每12.5分钟反复自检的功能3.静脉壶采用机器按键调整静脉壶液面高低、避免手动打液面操作复杂和增加感染机会4.采用密闭式容量平衡腔系统确保精确的超滤脱水5.具有一键式完成消毒脱钙一体化程序6. 透析液吸管(A/B管)自动消毒(指吸管与机器消毒一起同时完成)7.容量式透析液配比程序,保证透析液成分的精确性,从而确保患者安全8.血泵管内径2-10mm可调,细管路适合儿童透析;适应各种管路,降低耗材成本9.配备内置后备电源,全功能运行≧30分钟(不单是血泵运转)10.具有监测动脉压、静脉压、温度、电导度、跨膜压TMP的功能,TMP监测要有防止反超滤或破膜危险的功能;机器还须具有倒流污染防护功能11.具有空气监测,为超声波+光学双重监测,能在穿刺引血(透析准备)时侦测到血液,血泵能自动停止,以防止血液流失12.具有漏血监测为,红光+绿光双重监测,能区分真、假性漏血;漏血监测精度:最大透析液流量800ml/min<0.5ml血流(红细胞压积25)13.提供卫生部批准的消毒液:全自动的化学消毒/热消毒。
消毒、脱钙、冲洗一体化一键式操作30分钟内完成。
只需要一种消毒液,避免多种消毒液的繁琐,成本较低14.机器高度≦1.4米,顶部为平台设计,可放置治疗盘15.透析液接口结构为防污染不锈钢翻盖设计,防止污染二、技术参数与性能指标1、动脉压监测显示范围:-300〜+280mmHg,静脉压监测显示范围:-60〜+520mmHg,跨膜压监测显示范围:-60〜+520mmHg,精度均为±10%,分辨率均为20 mmHg2、血泵:血流量15〜600ml/min,误差小于±10%3、肝素泵流量范围:0〜10ml/min,最大剂量5ml/次,可用多种注射器型号4、透析液流量范围:0-300-500-800ml/min,温度范围:33.5〜41℃5、热消毒时温度≦85℃,—键式完成消毒脱钙,30分钟内完成6、超滤:超滤率0〜4000ml/h,精度:超滤量±1%,对透析器超滤系数无限制7、清洗和消毒:正常淸洗时温度和流量:37℃, 600ml/min;热消毒时温度和流量:37℃,450ml/min。
在线血液透析滤过机技术参数及配置附件: 天津市第四中心医院第一包、血液透析机技术规格及要求数量:2台一、主要性能规格和要求:治疗功能的要求:1.具有碳酸盐/醋酸盐/单超多种透析模式。
2.可以进行可调钠治疗,具有多种可选择的线性/梯级自动调整程序,并且可以单独使用或与超滤程序组合使用,以实现个体化透析并保证病人安全.3.可以进行可调超滤模式治疗,具有多种可选择的线性/梯型自动调整程序,并且可以单独使用或与可调钠程序组合使用。
4.肝素泵可以设定速度,时间,显示累积量,在透析开始前和透析过程中可以随时加注肝素。
5.透析液配制方式:可以自由设定浓缩液与水的比例,以适合于任何一种已有的或将来的透析液配方。
6.为了提供超纯透析液,具有碳酸氢钠干粉模块,可以自由选择是否使用干粉透析。
精确性和安全性的要求:1.机器具有强制安全自检功能,并且每次使用前必须对细菌过滤器进行安全自检,自检程序不可以人为忽略越过。
2.具有多个专用CPU控制,并且有单独CPU控制的安全检测系统,以保证机器的安全性。
3.血液部分发生报警再重启前,机器能自动产生一个提高静脉壶液面的动作排气,防止气泡被突然冲入进入患者体内,保证患者安全。
*4.透析过程中必须有周期性的压力密闭平衡测试,以保证超滤的精准和治疗的安全。
5.流经透析器的透析液基本上连续不间断,间断时间不得大于0.1秒,以保证治疗效果。
6.能屏蔽可能产生的漏电电流,保证流经透析器的透析液不会对患者造成漏电电击危害。
7.透析液温度可以设定在35-39?之间,实时监测及可调,并且有过温自动切断保护功能。
*8.配备具有内毒素吸附功能的细菌过滤器接口,以制备出符合欧洲标准的超纯透析液。
9.内置不间断电源功能,在断电时,不需人工切换,UPS电源直接维持血泵正常运转及监测显示所有治疗数据工作15分钟以上,并且肝素泵正常工作;恢复供电时自动启动治疗,保持原有数据,无潜在隐患。
16.具有内置的维修和故障诊断软件。
血液透析滤过机技术参数及要求
(重点参数请用“*"标注;参数无指向性)
一、功能要求
用于透析患者清除中大分子毒素,减少透析患者后期并发
二、技术参数
1、透析液流量:300〜750ml/min,连续可调;透析液温度控制范围:34℃〜40℃
2、动脉压操作范围:-300〜+30OmnIH g;静脉压操作范围:-50〜÷300mmHg;精度均为:±10mmHg
3,跨膜压操作范围:-100mmHg〜+60OmmHg;跨膜压精度:±20mmHg
4、血泵流量:0,50〜500ml/min可调;血流量调节梯度(步长)IOnIl∕min
5、肝素注射:0.1〜IOml/h;可编写停止时间,读数累积肝素容量,有自动注入和追加功能
6、置换液流量范围:20-400ml∕min
7、超滤方式:容量式平衡腔控制;超滤率:0〜4000ml/h;超滤泵误差<1%
8、应具备超滤曲线(可存储不少于15条)、透析液温度曲线、透析液流量曲线、肝素曲线、钠离子曲线、碳酸盐曲线功能
9、需具有在线电子血压计模块及闹钟提醒功能。
10、、需配有透析液过滤器及支架,可过滤透析液。
每支透析液过滤器可使用不小于100人次.
11、需具备连续实时在线监测患者KT/V和URR。
血液透析机主要功能结构包括透析液供给系统、超滤控制系统、血液环路及监测报警系统,一些透析机还有清洗消毒系统。
现代透析机还配备了电脑控制处理系统,使整个操作及监测控制更为完善。
血液透析机的透析液供给系统包括:①比例泵,将浓缩透析液与透析用水按1:34配比成合格的透析液;②透析液加热系统;③透析液转运管道和动力装置,后者包括输液泵和负压泵,将透析液输入排出透析机;④旁路阀门,它的作用是把温度和电导率不合格的透析液排出输入透析器的透析液回路。
血液透析机的超滤控制系统分为压力控制型和容量控制型两种。
压力控制型血透机通过调节透析膜上的TMP进行脱水,压力梯度主要来自于负压泵给透析膜外施加的负压。
血液透析机可根据血液侧静脉压的波动自动调节膜外透析液侧的压力,以保证设定TMP的稳定。
此型血液透析机最大的问题就是由于流量传感器的损耗,常影响精确度,可造成超滤脱水量误差较大,并且有强迫超滤。
而容量型血液透析机是通过在超滤过程中监测和控制脱水量,完成脱水功能。
分为压力超滤基础上的容量监测调控和平衡室型两种,后者在超滤中更为精确,且没有强迫超滤。
血液透析机的电子检测系统利用电子监测器监测透析液的电导、PH、温度、压力、流量、动、静脉压、超滤量、血流量、气泡及漏血等,一旦出现故障,监测器发出声光报警,并自动停机,保证患者在透析过程中的安全、有效。
血液透析机原理和结构血液透析机是一种常用于治疗肾功能不全的医疗设备。
它通过模拟肾脏的功能,将患者的血液清除掉体内的废物和多余液体,以维持体内的电解质和酸碱平衡。
本文将介绍血液透析机的原理和结构。
一、原理血液透析机的原理基于扩散和超滤两个过程。
扩散是指通过半透膜,将溶液中浓度较高的物质扩散到浓度较低的溶液中。
超滤是指通过半透膜,将高压下的溶液中较大分子量的物质从高浓度侧排除到低浓度侧。
血液透析机通过抽取患者的血液,将其引入机器中的透析器。
透析器中有许多纤维束,这些纤维束是半透膜,能让小分子物质通过,但阻止大分子物质通过。
血液在透析器中通过扩散和超滤的作用,将体内的废物和多余液体排除,同时补充一些电解质和其他必要的物质。
二、结构血液透析机主要由透析器、血液泵、液体泵、滤液器、温控系统和监测仪器等组成。
1. 透析器:透析器是血液透析机的核心部件,它由许多纤维束构成。
这些纤维束一般由聚丙烯等材料制成,具有良好的生物相容性和半透膜的特性。
透析器的设计要求有足够的表面积,以保证血液和透析液的充分接触。
2. 血液泵:血液泵负责抽取患者的血液,并将其输送到透析器中。
血液泵一般采用机械泵或者压力泵的形式,能够提供足够的压力,确保血液能够顺利流动。
3. 液体泵:液体泵负责输送透析液,将透析液引入透析器中。
液体泵通常采用蠕动泵或者离心泵,能够提供稳定的流量和压力。
4. 滤液器:滤液器用于过滤透析液中的微小颗粒和杂质,确保透析液的纯净度。
5. 温控系统:血液透析过程中,温度的控制非常重要。
温控系统可以通过加热或者降温,使得透析液的温度保持在合适的范围内,以提供舒适的治疗体验。
6. 监测仪器:血液透析机配备了各种监测仪器,用于监测患者的血压、体温、透析液的浓度等参数。
监测仪器可以及时反馈患者的生理状况,确保治疗的有效性和安全性。
血液透析机通过模拟肾脏的功能,帮助患者排除体内的废物和多余液体,维持体内的电解质和酸碱平衡。
它的原理基于扩散和超滤的过程,通过透析器实现。
血液透析机技术参数要求一、设备名称:血透机(进口)二、设备数量:30台三、主要技术参数(一)、技术要求1治疗模式:标准透析,单纯超滤,单针透析,血液灌流2显示器,触摸屏幕3具有平衡腔式容量超滤系统4具有KT/V(透析充分性)评估功能5具有温度曲线,超滤曲线,总电导度曲线,碳酸氢盐曲线,透析液流量曲线,肝素曲线共六种曲线6具透析液细菌内毒素过滤系统7有多种消毒方式,可进行:化学消毒,热消毒,短时化学消毒,中央化学消毒,中央热消毒,管路水冲洗等8肝素泵支持IOm1、20ml、30ml注射器规格9透析液吸杆外置,方便临床操作10自动待机功能H具有消毒记录功能,可自动记录最近150次消毒记录12具有后备电池,停电后可保证机器运转20分钟以上,并且不丢失数据;同时压力监测,漏血和气泡检测正常工作*13计量强检设备,卖家需承担该设备首次计量检测费用。
(二)、参数要求1血流量:50〜600ml∕min2肝素泵流量:0.1〜10ml∕h3动脉压:约-400〜+400mmHg4静脉压:约-400~+400mmHg5透析液流量:约300~800ml∕min且任意可调6透析液温度范围:约33〜40℃7电导度范围:约12.5~16ms∕CnI8超滤率:约0~4000ml∕h9供水压:约0.5~6bar(三)、售后服务:备件、资料及其他L备件卖方应在国内设有维修备件库,保证供应等2.资料2.1提供操作手册,维护手册等2.2卖方须向买方提供设备的运行,安装,使用环境要求等3.服务3.1在货物到达用单位后,卖方应在7天内派技术人员到达现场,提供安装、调试等服务,协助医院组织验收,并承担相关费用。
3.2保修期为二年,卖方须保证提供8年以上的优质服务3.3卖方须为买方提供现场操作培训I,保证操作人员正常使用设备的各种功能3.4卖方提供工程师2人次/1周技术维修培训3.5开机率298%,仪器故障要求12小时内到达,24小时内解决。
血液透析机(双泵)技术参数1、设备要求:1.1、供电:230V,-10%~+6%,50/60Hz,12A;1.2、供水:进水压1.5~6.0bar,进水温度5℃~30℃;1.3、最大的废液管高度:≥1m;2、显示屏:15”液晶触摸可多角度旋转中文显示屏;*3、在线联机血液透析滤过:ONLINE(在线)预冲,ONLINE追加量,ON LINE回输;*4、联机清除率监测仪(OCM),清除率的精度±6 %;5、读卡器:患者智能IC卡和服务卡(Servicecard);*6、在线血压监测BPM:收缩压:30mmHg~280mmHg舒张压:10mmHg~240mmHg平均动脉压:20mmHg~255mmHg精确度:±3 mmHg*7、消毒程序:7.1、冲洗时温度和流量:37℃/600-800ml/min7.2、热冲洗时温度和流量:85℃/600-800ml/min7.3、热化学消毒:85℃/600-800ml/min;7.4、透析液吸管(A.B)自动消毒8、安全报警监测系统要求:具有监测动脉压、静脉压、跨膜压的功能,空气监测为双重报警,漏血监测为光电和超声双重报警;9、标配碳酸氢盐浓缩干粉:碳酸氢盐浓缩干粉bibag®;10、透析数据管理系统(TDMS):通过病人信息卡(PatientCard)进行检疫快速和安全的数据管理;*11、动脉压检测:显示范围:-300mmHg~+300mmHg精度±7mHg;分辨率:5mmHg12、静脉压检测:显示范围:-100~+500Hg;精度:±7mHg;分辨率:5mHg*13、血流量:30ml/min~600ml/min血泵管径:2mm~10mm;血流量精度:10%14、肝素泵流量范围:0.5~10 ml/h大剂量:1.0ml~20.0m;注射器型号:20ml,30ml*15、自动流量控制:透析液流速0﹣1000ml/min(每100ml/min可调)在准备和再灌注时,随时等待使用;100/150ml/min(HD/HDF)的待机流量;*16、超滤率:0~4000ml/h;精度:1%;透析器的选择:超滤系数无限制,可显示:超滤目标,超滤时间,超滤速率,超率量17、置换液:置换液速率25~600ml/min.精度:±10%,置换液自动地匹配有效血流量*18、具有RS232端口或网络接口注:本参数无指向性、排它性,仅为满足医院需要。
血液透析机参数
注释:1、“★”参数为关键性技术参数,不得负偏离,否则作无效标处理。
须提供如下证明材料之一并注明页码。
(1)合格检测机构出具的产品检测报告;
(2)产品使用说明书;
(3)技术白皮书或及时彩页;
(4)官网截图;
(5)评标委员会认可的其他资料。
2、“☆”参数为重要技术参数,投标时应提供如下证明文件之一以示响应(否则,技术评分时扣除相应分数):
(1)合格检测机构出具的产品检测报告;
(2)产品使用说明书;
(3)技术白皮书或及时彩页;(4)官网截图;
(5)评标委员会认可的其他资料。
血液透析机(单泵)技术参数1总体要求:原装进口血液透析滤过机,9寸以上显示屏、中文操作界面、可作碳酸氢盐、醋酸盐常规透析。
耗材(含血路管)、原液配方全开放2显示主要参数,包括:动脉压、静脉压、电导度、温度、透析液流量、血流量、超滤量3透析液流量: 300~800ml/min, 1ml可调4透析液温度控制范围: 33℃~40℃5透析液导电率监测范围: 12.5~16ms/cm6反馈式电导度监测及配比机制7待机模式时,透析液流量可自动降至0ml/min, 节省透析液8动脉压监测和显示范围: -400~+400 mmHg9动脉压监测精度: ±10 mmHg10静脉压监测和显示范围: -400~+400 mmHg11静脉压监测精度: ±10 mmHg12跨膜压监测范围:﹣100mmHg~﹢700 mmHg13跨膜压监测精度:±10 mmHg14双针模式: 0~600ml/min可调15肝素注射: 0~10ml/h可编写停止时间,读数累积肝素容量,肝素泵有自动注入和追加功能16漏血检测与报警: 超声或光学原理检测17超滤方式:容量式平衡腔控制。
18超滤率: 0~4L/h19超滤精度: ±1.0%20透析器破膜监测功能:预冲时可自动检测透析器是否破膜。
21配有透析液过滤器及支架,提供超纯透析液。
22 消毒及清洗: 具备化学方式消毒,热消毒,可脱钙消毒23具有完备的自检功能,自身具有维修菜单,故障自我诊断24安全要求: 具有欧盟CE认证具有美国食品药品管理局(FDA)认证25电源: 交流230V±10%(或220V),频率50~60Hz26后备电池: 标配内置电池,保证机器停电后最少使用≥15分钟,并且不丢失数据;同时压力监测,漏血和气泡检测正常工作1。
血液透析机技术参数一(单机)一、主要技术指标和配置要求1.整机系统功能要求1.1透析模式1.1.1碳酸盐/醋酸盐/单超透析模式LL2适用各种配方透析液1.2操作显示系统1.3.1配置彩色液晶显示屏,屏尺寸210英寸1. 2.2中文或英文操作界面,可实时显示治疗过程参数和曲线图形。
1.3可调钠曲线治疗:具有多种可选择的线性/梯级自动调整程序;可单独使用或与超滤程序组合使用。
L4可调超滤曲线模式治疗:具有多种可选择的线性/梯型;自动调整程序,实现个体化透析;且可单独使用或与可调钠程序组合使用。
1.5电导度控制及保护:具备电导度监测、显示及超限报警功能。
L6透析液配制:容积式连续配制方式,可使用多种不同透析液配方。
1.7.统自检1.8.1显示、控制、监测、水路等系统自检,自检不可跳过1.9.2可设定自动开、关机时间,自动预冲及选择自动消毒程序。
1.9可使用通用型血路管和透析器等耗材。
1.10可对透析液进行超纯滤过。
Lll水电路分离设计:具备单独水路控制系统1.12内置不间断电源:断电支持时间215分钟,可自动切换并可维持血泵正常运转及监测显示所有治疗数据。
2.主要技术和性能要求2.1血泵流速:15-600ml∕min,精度±10%。
2.2肝素泵:可设定停泵时间,显示累积量2.3动静脉压力监测2.3.1静脉压力监测范围:精确度±10mmHg2.3.2动脉压力监测范围:精确度±IOmmHg2.4空气探测器探测方式:采用超声探测2.5漏血探测器探测方式:光学检测2.6超滤率:精确度±1%,可实现零超滤。
2.7跨膜压监测范围:-6OmmHg-500mmHg,具备自动跟踪报警功能。
2.8透析液2.8.1透析液温度:35℃〜39℃,可随时调整。
2.8.2透析液流量范围:300ml-800ml∕min。