人事档案存档表格
- 格式:doc
- 大小:47.00 KB
- 文档页数:3
员工人事档案模板示例1:标题:员工人事档案模板:持续优化企业人力资源管理的关键工具引言:企业的人力资源管理是保持良好运营和发展的关键因素之一。
而合理、高效地管理员工的人事档案是保证人力资源管理顺利进行的重要基础。
本文将介绍员工人事档案模板的作用和好处,并提供一个简洁实用的员工人事档案模板示例。
一、员工人事档案模板的重要性1. 统一信息管理:员工人事档案模板可以帮助企业建立统一的信息管理体系,确保档案中包含所有必要的信息,并让相关部门能够快速、准确地查找和更新员工信息。
2. 提高工作效率:通过规范的档案模板,可减少人力资源部门在整理、归档员工信息时的时间和精力,从而提高工作效率。
3. 合规管理:员工人事档案模板有助于确保企业在员工信息管理方面符合法律法规的要求,减少潜在的法律风险。
二、员工人事档案模板的基本要素1. 个人信息:包括员工姓名、性别、出生日期、id号码等。
2. 联系信息:包括联系电话、电子邮箱、家庭住址等。
3. 学历和工作经历:列出员工的学历背景和过往工作经历,以便公司了解员工的教育背景和相关工作经验。
4. 培训记录:记录员工参与的培训项目和培训成果,包括培训时间、培训机构、获得证书等信息,有助于企业了解员工的专业能力和发展方向。
5. 薪资和福利:记录员工的薪资水平、福利待遇、奖惩情况等,方便企业进行薪资发放和福利管理。
6. 健康档案:包括员工体检结果、既往病史等健康相关信息,有助于企业提供更好的健康管理和保障。
三、员工人事档案模板的设计原则1. 简洁明了:模板应设计简洁明了,使信息查找和更新变得方便快捷,避免过多的繁文缛节。
2. 可定制性强:模板应具有一定的灵活性,能够根据企业的特殊需求进行定制和调整。
3. 数据安全:模板应考虑数据安全,确保员工的个人信息得到保护,避免信息泄露和滥用的风险。
结论:员工人事档案模板作为企业人力资源管理的重要工具,具有统一信息管理、提高工作效率和合规管理等多重好处。
目录1. 招聘申请表(编制外)2. 招聘申请表(编制内)3. 应聘人员登记表4. 面试评定表5. 员工登记表6. 新员工个人绩效计划表7. 新员工试用期考核表8. 请假申请单9. 员工转正申请表10.人员任免申请单11.培训需求调查表12.培训反映调查问卷13.个人绩效计划表14.个人绩效评估表15.个人月工作完成表16.个人月工作计划表17.绩效反馈面谈表18.人员晋升、调岗核定表19.员工工资变更表20.员工离职表21.辞职申请表22.员工降职核定表23.离职移交表24.加班申请单25.员工技能审定表26.技能审定汇总表27.工作交接单招聘申请表(编制外)招聘申请表(编制内)填表日期:填表人:申请部门:部门经理:人力资源部意见:应聘人员登记表各一张,及一寸免冠照一张。
并可附自荐书一份;3、存档部门:行政管理中心面试评定表面试评定表员工登记表编号:新员工个人绩效计划表新员工试用期考核表请假申请单请假申请单员工转正申请表人员任免申请单培训需求调查表为了解您对公司培训的需求,特设计本调查表。
请您根据自己部门、岗位的具体情况如实填写,谢谢您的支持!第一部分——关于您的情况1、姓名:2、年龄:3、学历:4、部门:5、岗位:6、本岗位年限:7、本公司年限:第二部分——培训1、请您在所选择意见前的“□”内“√”(1)培训对于帮助我做好工作非常重要。
(□很同意□同意□不好说□不同意□强烈反对)(2)总体来说,我接受的培训不够。
(□很同意□同意□不好说□不同意□强烈反对)(3)如果培训与我个人职业发展相关联,我会更感兴趣。
(□很同意□同意□不好说□不同意□强烈反对)(4)培训内容应更切合实际。
(□很同意□同意□不好说□不同意□强烈反对)2、请详述您今年接受的培训内容(内容、学时)3、回顾您一年来在工作中遇到的困难与问题。
4、您所接受的培训怎样帮助您解决这些些问题?哪些问题没有解决?5、您在未来一年中所要达到目标是什么?会遇到什么挑战?6、为了解决过去的问题,迎接新的挑战,您需要接受哪些培训?我们会参考您填写的内容制定培训计划,谢谢您的合作!培训反映调查问卷①卓越:在培训时间内,数量、质量明显超出规定标准,创造性解决问题,受到一致承认。
人事档案核实情况表表格介绍人事档案核实情况表》用于记录和确认人事档案的真实性和完整性。
该表格的目的在于促进和管理人事档案的核实工作,确保档案信息的准确性,并提供便捷的记录和检索方式。
通过《人事档案核实情况表》,可以整理和维护员工的个人信息、任职资格以及劳动合同等相关文件的存档情况。
该表格还可以记录人事调动、晋升、离职等与员工档案相关的重要事件。
核实人事档案对于组织和管理人力资源具有重要意义。
通过核实,可以避免因档案信息不准确而引发的法律风险和劳动争议。
此外,核实还有助于提高档案管理的质量,确保人事政策和规定的执行,并为人力资源决策提供可靠依据。
人事档案核实情况表是用于记录和核实员工人事档案信息的表格。
它包含以下主要内容和字段:姓名:员工的全名。
员工编号:每个员工在公司内的唯一标识符。
身份证号码:员工的身份证号码,用于身份验证和记录。
性别:员工的性别,通常分为男性和女性。
出生日期:员工的出生日期。
入职日期:员工加入公司的日期。
部门:员工所属的部门或单位。
职位:员工在公司内的职务或职位。
学历:员工的最高学历水平。
联系方式:员工的联系电话或电子邮件地址。
家庭地址:员工的家庭住址。
婚姻状况:员工的婚姻状况,如已婚或未婚。
劳动合同类型:员工与公司签订的劳动合同类型,如全职、兼职或实等。
人事档案完整性:用于记录员工人事档案的完整性,如是否包含所有必要文件和记录。
备注:额外的备注或其他相关信息。
以上是《人事档案核实情况表》中包含的主要内容和字段。
该表格的目的是为了方便管理人事档案信息,并核实每个员工的基本信息和档案完整性。
本指南为您提供如何正确填写《人事档案核实情况表》的指导和注意事项。
以下是填写《人事档案核实情况表》时的指导:1.填写标题。
在文档顶部中心位置填写标题:“人事档案核实情况表”。
1.填写标题。
在文档顶部中心位置填写标题:“人事档案核实情况表”。
1.填写标题。
在文档顶部中心位置填写标题:“人事档案核实情况表”。
人事档案存放证明1.毕业生到中小企业和非公有制企业就业有什么政策?国家鼓励高校毕业生到中小企业和非公有制企业就业。
根据豫发[1999]12号文件规定,毕业生经营非公有制企业或到非公有制企业就职的,可由当地人事部门的人才交流中心代理人事关系并管理其档案,人事部门要保留其干部身份,连续计算其工龄。
在城市拥有住房的,可在居住地落户;没有住房的,可在人才交流中心集体户口落户。
2.毕业生求职应聘中应注意些什么?人才招聘是用人单位为寻觅合适人才经常采用的一种选人办法。
毕业生不管通过什么方式求职应聘,都应注意以下几个方面问题:一是了解单位是否具有合法营业执照和招聘信息的真实性、可靠性;二是考察单位的综合实力有无问题;三是分析单位提供的岗位是否适合自己;四是考虑单位给予的工资待遇和发展空间是否满意;五是谨慎同招聘单位签订《就业协议书》或《劳动合同书》。
同时提醒毕业生求职应聘。
一定要到正规的人才市场参加人才招聘会,不要到黑市场或街头马路市场乱投求职简历,以免上当受骗。
3.毕业生离校时应当办理哪些手续?(1)领取《毕业证书》、《学位证书》;(2)领取并签订《毕业生就业协议书》;(3)办理《毕业生就业报到证》;(4)办理《户口迁移证》;(5)办理党团组织关系转移手续;(6)清点借用的图书、公物等,办理归还手续;(7)结清相关费用;4.填写就业推荐表应注意那些问题?《就业推荐表》是经学校审核盖章的正式推荐材料。
是毕业生在求职择业过程中向用人单位进行自荐的凭证之一,是用人单位录(聘)用毕业生的参考依据。
毕业生在填写《就业推荐表》时应注意以下几点:⑴个人的基本情况必须如实填写,千万不可弄虚作假。
⑵填写的主要课程及成绩必须与学籍表内容一致。
⑶《就业推荐表》经学校签署推荐意见并加盖公章才有效。
5.签订《就业协议书》应注意哪些问题?《全国普通高等学校毕业生就业协议书》(简称《协议书》)由国家教育部高校学生司制表。
河南省大中专毕业生就业指导工作领导小组办公室印制。
人事档案申请表格模板
申请人信息:
姓名:
性别:
出生日期:
身份证号码:
联系电话:
电子邮箱:
现住址:
申请档案类型:
(√选择)
□ 入职档案
□ 转正档案
□ 调动档案
□ 离职档案
□ 其他(请注明):
申请原因:
(请简要说明申请档案的原因)
申请日期:
(年月日)
申请人签名:
(签名)
审批意见:
(仅供审批人填写)
审批人签名:
(签名)
审批日期:
(年月日)
注意事项:
1. 请务必填写真实准确的个人信息,以便进行档案管理和查询。
2. 申请人需如实填写申请原因,以便审批人了解申请的背景和目的。
3. 申请人签名代表其对所填写信息的真实性负责。
4. 审批人需在审批意见栏中填写自己的意见,并在审批日期栏中填写审批日期。
5. 请妥善保管好个人档案,避免遗失或泄露。
申请人须知:
1. 请将填写完整的申请表格提交给人事部门,并附上相关证明材料(如身份证复印件等)。
2. 申请人可随时向人事部门查询档案审批进度。
3. 档案审批通过后,申请人可前往人事部门领取相关档案。
人事部门须知:
1. 请认真审核申请人填写的信息和申请原因,并在审批意见栏中填写自己的意见。
2. 如有需要,可要求申请人提供相关证明材料。
3. 审批通过后,请及时将申请人的档案整理归档,并通知申请人前来领取。
以上是人事档案申请表格模板,申请人和人事部门请按照表格要求填写和处理相关事宜。
如有疑问,请及时与人事部门联系。
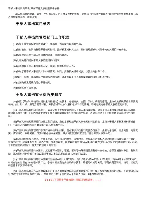
⼲部⼈事档案⽬录表_最新⼲部⼈事档案⽬录表格 ⼲部⼈事档案的管理,需要⼀个好的⽅法。
对于⽬录表格的制作,要怎样⼦的形式才好呢?下⾯是店铺给⼤家整理的⼲部⼈事档案⽬录表,欢迎阅读! ⼲部⼈事档案⽬录表 ⼲部⼈事档案管理部门⼯作职责 (⼀)按照⼲部管理权限依法管理好⼲部档案,为国家积累档案史料。
(⼆)及时收集、鉴别和整理⼲部档案材料,把好档案材料⼊⼝关,及时清理所缺材料并告知有关部门补充齐全。
(三)按照规定办理⼲部⼈事档案的查阅、借阅和转递。
(四)为有关部门提供⼲部⼈事档案材料的情况。
(五)认真做好⼲部⼈事档案的安全、保密、保管和保护⼯作。
(六)及时了解⼲部⼈事档案⼯作的新情况,制定、完善相关规章制度,加强业务指导⼯作。
(七)推⼴、应⽤⼲部档案现代管理⽅法和技术,逐步实现⼲部⼈事档案管理的信息化和现代化。
(⼋)定期向档案局移交死亡⼲部档案。
(九)办理其他有关事项。
⼲部⼈事档案材料收集制度 (⼀)按照《⼲部⼈事档案材料收集归档规定》的要求,遵循真实、全⾯、及时、规范的原则,重点收集反映⼲部⾃然情况和德、能、勤、绩、廉等⽅⾯的材料,并根据经济社会发展和组织⼯作的需要,不断充实完善⼲部⼈事档案的内容。
(⼆)⼲部⼈事档案材料形成部门,必须按照有关规定规范制作⼲部⼈事档案材料,建⽴⼲部⼈事档案材料收集归档机制,在材料形成之⽇起1个⽉内按要求送交⼲部⼈事档案管理部门并履⾏移交⼿续,任何组织和个⼈不得以任何理由积压归档材料。
(三)⼲部⼈事档案管理部门应建⽴联系制度,及时掌握形成⼲部⼈事档案材料的信息,主动向⼲部⼈事档案材料形成部门、⼲部本⼈和其他有关⽅⾯收集⼲部⼈事档案材料。
(四)⼲部⼈事档案管理部门必须严格审核归档材料,重点审核归档材料是否办理完毕,是否对象明确、齐全完整、内容真实、填写规范、⼿续完备。
成套材料必须头尾完整,缺少的档案材料应当进⾏登记并及时收集补充。
(五)归档材料填写不规范,⼿续不完备,或材料上的姓名、出⽣时间、参加⼯作时间和⼊党时间等与档案记载不⼀致的,材料形成部门应当重新制作,补办⼿续,或者由具有⼲部管理权限的组织(⼈事)部门审改(或出具组织说明)并加盖公章。
人事档案立卷归档人事档案立卷归档**档案立卷归档办法**档案收集范围主要为:包括文书档案、教学档案、科研档案、基建档案、人事档案、财务档案、声像档案、实物档案等,专业档案由各职能部门单独存档。
一文书档案:文件材料立卷归档要以本校在各项工作活动中产生和形成的文件材料为主。
凡是反映和记述我校主要职能活动产生和形成的重要查考价值的文件以及与上述文件有密切关系的上级指示和有关资料,包括各单位的请示、报告等均属归档范围。
(一)文书档案归档范围1本校党委、校长办公室、行政、工会、团委、民-主党派等组织在各项活动中产生和形成的文件材料,如上级来文、本校的请示、报告、有关批复、批示,重要会议记录、会议纪要、简报、讲话稿、代表名单、选举办法,长远规划、工作计划、总结、各项规章制度、通知等。
2其它单位发来与本校工作有密切关系的文件。
3本校因工作需要与外单位签订的合同、协议及来往信函。
4学校各部门启用印章的文件及印模。
5学校内部机构增减及人事任免、师资培训等工作形成的文件。
6校编简报、信息、校史、大事记。
7学校在外事管理工作中形成的出境审批,国际交流合作,参加国际比赛,外籍教师,留学生管理,外界专家学者、官员、友好人士来访等文件材料。
8教职工离职、退休、死亡及有关其它福利工作形成的文件。
9学校干部、职工、教师(教授、讲师)及党、团员名册。
10教职工的录用、定级、调资、考核等工作形成的文件。
11开展各项行政、教学、人事、科研等主要职能活动的综合统计年报。
12学校员工职称评审工作的文件材料。
13学校进行年终评比形成的文件材料。
14安全保卫、学校教职工出国审批材料。
15上级机关或校审计部门对离任领导及有关部门进行财务审计形成的审计材料。
16校纪检部门对违纪员工进行的立案调查材料。
17重要的群众来信来访材料。
18校属各部门只负责本部门撰稿的校发文件和与本部门工作关系密切的上级来文、外单位来文。
不归档的文件:1内部门下发的需要本部门遵照执行的文件留本部门保存,不需向档案馆归档移交。
招聘申请表(编制外)注:每个职位填写一张表格招聘申请表(编制内)填表日期:填表人:人力资源部意见:应聘人员登记表应聘部门及职位: 填表时间:年月日一张,及一寸免冠照一张。
并可附自荐书一份;3、存档部门:行政管理中心面试评定表员工登记表编号:新员工个人绩效计划表注:标有※号的栏目由主管领导填写。
新员工试用期考核表请假申请单员工转正申请表年月日存档部门:行管中心人员任免申请单培训需求调查表为了解您对公司培训的需求,特设计本调查表。
请您根据自己部门、岗位的具体情况如实填写,谢谢您的支持!第一部分--关于您的情况1、姓名:2、年龄:3、学历:4、部门:5、岗位:6、本岗位年限:7、本公司年限:第二部分-—培训1、请您在所选择意见前的“□"内“√”(1)培训对于帮助我做好工作非常重要。
(□很同意□同意□不好说□不同意□强烈反对)(2)总体来说,我接受的培训不够。
(□很同意□同意□不好说□不同意□强烈反对)(3)如果培训与我个人职业发展相关联,我会更感兴趣.(□很同意□同意□不好说□不同意□强烈反对)(4)培训内容应更切合实际.(□很同意□同意□不好说□不同意□强烈反对)2、请详述您今年接受的培训内容(内容、学时)3、回顾您一年来在工作中遇到的困难与问题。
4、您所接受的培训怎样帮助您解决这些些问题?哪些问题没有解决?5、您在未来一年中所要达到目标是什么?会遇到什么挑战?6、为了解决过去的问题,迎接新的挑战,您需要接受哪些培训?我们会参考您填写的内容制定培训计划,谢谢您的合作!培训反映调查问卷培训内容:培训时间:部门:职务:①卓越:在培训时间内,数量、质量明显超出规定标准,创造性解决问题,受到一致承认。
②优秀:按照规定完成,在数量、质量上超出规定标准。
③良好:基本达到标准,称职可信赖。
④需改进:有时在时间、数量、质量上达不到规定的标准。
⑤不足:工作出现大失误,在时间、数量、质量上达不到工作标准。
个人绩效计划表注:标有※号的栏目由主管领导填写。
招聘申请表(编制外)12注:每个职位填写一张表格34招聘申请表(编制内)5填表日期:填表人:6申请部门:部门经理:78人力资源部意见:910111213应聘人员登记表14应聘部门及职位:填表时间:年月日15行政管理中心意见16注:1、请认真详实填写各项,字迹工整;2、应聘者须附身份证、学历证明、职称证书、17岗位证书复印件各一张,及一寸免冠照一张。
并可附自荐书一份;3、存档部门:行政管理中18心192021面试评定表2223面试评定表24员工登记表25编号:2627新员工个人绩效计划表28注:标有※号的栏目由主管领导填写。
2930新员工试用期考核表31323334请假申请单35363738请假申请单39404142员工转正申请表年月日43存档部门:行管中心4445人员任免申请单4647培训需求调查表4849为了解您对公司培训的需求,特设计本调查表。
请您根据自己部门、岗位的具体情况如实填写,谢谢您的支持!50第一部分——关于您的情况511、姓名:52532、年龄:543、学历:554、部门:565、岗位:576、本岗位年限:7、本公司年限:5859第二部分——培训601、请您在所选择意见前的“□”内“√”(1)培训对于帮助我做好工作非常重要。
6162(□很同意□同意□不好说□不同意□强烈反对)63(2)总体来说,我接受的培训不够。
64(□很同意□同意□不好说□不同意□强烈反对)65(3)如果培训与我个人职业发展相关联,我会更感兴趣。
66(□很同意□同意□不好说□不同意□强烈反对)67(4)培训内容应更切合实际。
68(□很同意□同意□不好说□不同意□强烈反对)692、请详述您今年接受的培训内容(内容、学时)707172733、回顾您一年来在工作中遇到的困难与问题。
7475764、您所接受的培训怎样帮助您解决这些些问题?哪些问题没有解决?7778798081825、您在未来一年中所要达到目标是什么?会遇到什么挑战?83848586876、为了解决过去的问题,迎接新的挑战,您需要接受哪些培训?88899091我们会参考您填写的内容制定培训计划,谢谢您的合作!929394培训反映调查问卷培训内容:培训时间:部门:职务:9596①卓越:在培训时间内,数量、质量明显超出规定标准,创造性解决问题,受到一97致承认。
招聘申请表(编制外) 基本信息职位名称:直接汇报职位:主要工作职责1、2、3、4、5、6、任职资格教育程度:专业技能:□计划内招聘□计划外招聘所属部门:下属职位:工作经验:证件要求:计划外招聘理由:需要到岗时间申请人:上级主管审批意见签名:人力资源部审核签名:主管副所长审核签名:所长审核签名:注:每个职位填写一张表格招聘申请表(编制内)填表日期:填表人:申请部门: 部门经理:岗位名称 人数 到岗时间 备注人力资源部意见:序 号应聘人员登记表应聘部门及职位: 姓 名 出生年月 政治面貌 户籍地址 现住址 最高学历 毕业时间 职 称身份证号码 培训机构 公司名称 职 务何时、何地,受过何种奖励或处罚与本人 关系最快上岗时间 应聘部门 意 见 行政管理 中心意见注: 1、请认真详实填写各项,字迹工整; 2、应聘者须附身份证、学历证明、职称证书、岗位证书复印件 各一张,及一寸免冠照一张。
并可附自荐书一份; 3、存档部门:行政管理中心毕业学校 专 业 计算机等级人事档案存放单位联系方式资格证书 受过何种培训外语等级 个人特长薪 金 离职原因婚否 血型性别 年龄 民族 身高主要家庭成员年 月 日联 系 方 式填表时间:主要经历起止时间 期望薪金职 业年 龄照 片姓名面试评定表面试评定表性 别 所属部门2 (较差)□建议不录用所 长 意 见签名: 姓 名 应聘职位 评价要素 求职动机 仪表风度 语言表达 专业知识 工作经验 人际交往 情绪控制 逻辑分析 进取上进心 应变能力 评价年 龄 面试人4 (较好)评定等级3 (一般)人事 部 门 意 见用 人 部 门 意 见□建议录用 □可考虑 5 (好)1 (差)签名:签名: 性 别 所属部门2 (较差)□建议不录用所 长 意 见签名: 姓 名 应聘职位 评价要素 求职动机 仪表风度 语言表达 专业知识 工作经验 人际交往 情绪控制 逻辑分析 进取上进心 应变能力 评价年 龄面试人 4 (较好)评定等级3 (一般)人事 部 门 意 见用 人 部 门 意 见□建议录用 □可考虑 5 (好)1 (差)签名:签名:员 工 登 记 表编号:性 别 政治面貌 健康状况专业/学历户籍地址 现住址个人履历(详尽说明):民族 身高特长身份证号码联系电话婚否血型职称相关资格证书 :本岗位相关工作成就(主要成果、著作、论文及奖励) :家庭成员:姓名 与本人关系 年龄 工作单位 职务其他主要社会关系:姓名 与本人关系 年龄 工作单位 职务入职时间: *员工入职后试用期为三个月,试用期间工资按发放。
存档证明模版 6 份存档证明〔一〕:存档证明xx单位:xx系 xx 年 xx 学校 xx 专业毕业生,经查其档案现存于我中心,档案号:特此证明!毕业生就业指导效力中心xx 年 xx 月 xx 日存档证明〔二〕:存档证明〔填写省建设厅,直辖市建委、房管局名称〕:〔填写企业名称〕已与我中心签署人事代理协议书〔单位立户号为 :____________ 〕,拜托我中心管理其职工的人事档案。
该企业以下人员〔共 _____人〕的人事档案现已存于我中心:存档号,姓名,性别,身份证号,存入日期xxx,xxx ,xxx ,xxx , xxxxxx,xxx ,xxx ,xxx , xxxxxx,xxx ,xxx ,xxx , xxxxxx,xxx ,xxx ,xxx , xxxxxx,xxx ,xxx ,xxx , xxx特此证明。
〔人事代理机构盖印〕办理日期: _____年_____月_____日存档证明〔三〕:存档证明职工 __________入职企业名称: __________因个人原由,不能向 XXXXXX企业供给存档证明,原由以下:1.自己能否有档案:〔请填写“有〞或“无〞〕2.自己档案现寄存在哪处: _____________________3.因为以下原由不可以供给存档证明:______________________4. 供给档案或存档证明时间:___________________自己确认因为的档案问题产生的全部结果将由个人担当。
了解假如档案未有效寄存在正规存档机构,会波及诸多问题,如:1.工龄核算及社保年限的审定;2.开具与档案有关的证明及其余资料〔依据档案开具的各种证明:工作经历证明、存档证明、工龄证明、未受刑事制裁证明、父亲母亲投奔儿女证明、家属关系证明、职业资格职称申报等;政审:家属入党政审、出国政审、任职学习政审、成婚政审等;公证介绍信。
〕3.退休手续的办理。
〔以上列举的事项其实不全面,且各地域因政策不同样会有差异。
人事档案整理规范:
一、人事档案存档资料要求清晰完整,未注明是复印件的一律要求保存原件。
二、人事档案按清单顺序整理,清单放置员工档案首页。
三、清单填写规范:
1、清单中基本信息电脑录入填写打印以保证清晰准确,如:
2、公司名称填写规范:“城市”+“业务”,如:南京信销。
宋体,四号,加粗。
3、唯一号为八位,如:NJL10001,与花名册统一,宋体,五号,加粗。
4、表格中文字统一宋体,五号。
5、部门填写规范:“城市”+“业务”+“营业部”+“组别”,如:
城市经理的部门为“广州信销”
营业部经理、客服专员的部门为“广州信销一部”
客户经理部门为“广州信销一部一组”
6、入职日期统一标准格式,如:2011-9-1。
7、身份证号码统一标准为18位。
8、学历填写:初中、高中、中专、中技、大专、本科、硕士、博士。
9、内容一栏资料齐全,请在对应存档栏划画"√",如暂无资料,请保持存档单元格空白。
10、如有资料不全或其他特殊情况,请在相应备注栏说明。
档案治理流程编制日期审核日期日期日期批准日期修订记录日期修订状态修改内容修改人审核人批准人档 档 档 档 档 档档 档 档 档 档 档 档 档/档 档 档 档 档档 档 档 档 档 档 档 档档 档档 档 档 档 档档 档 档 档 档档 档 档 档 档 档 档 档 档 档 档 档 档 档 档 /档 档 档 档档 档 档 档档 档档 档 档 档 N档 档 档 档档 档 档 档Y档 档 档 档档 档 档 档档 档 档 档 档 档N档 档档 档 档 档 档 档 档 档 档Y1、 目的档 档 档 档 档 档 档 档档 档加强档案治理,标准公司档案的收集、归档程序和方法,确保公司档案的完整性、准确性和系统性。
供给符合公司需求和保证治理体系有效运行的证据。
2、适用范围适用于公司及各部门档案的收集、整理、分类、利用及归档。
3、术语和定义3.1档案:指公司过去和现在各级部门及员工从事业务、经营、企业治理、公关宣传等活动中所直接形成的对企业有保存价值的各种文字、图表、账册、凭证、报表、技术资料、电脑盘片、声像、胶卷、荣誉实物、证件等不同形式的历史记录。
3.2档案治理:就是指档案的收集、整理、鉴定、保管、统计、供给利用等活动。
4、职责4.1综合部4.1.1负责公司档案的集中治理和制度执行及检查工作,并负责催促指导部门档案治理和工程档案治理。
4.1.2学习和贯彻执行国家关于档案治理的法令、政策、规定;4.1.3建立健全公司档案治理制度,指导、监视和检查执行状况;4.1.4收集、整理、分类、鉴定、统计、保管公司的档案和其他资料;4.1.5负责公司档案的利用和销毁治理,监控档案利用和销毁的全过程,确保公司档案的安全;指导公司的档案治理工作。
4.1.6编制检索工具,编辑档案参考资料,开发档案信息资料,提高档案信息的利用效率,促进信息传递和沟通;4.1.7负责组织学习和培训档案治理方法、使用学问。
4.2各职能部门4.2.1负责本部门文件资料或合同复印件的日常收集、标识、贮存、保管、利用、归档;4.2.2负责在工作变动时,做好或帮助移交工作,并准时通知综合部;4.2.3向综合部移交合同或文件资料原件或复印件;4.2.4财务治理部负责按国家财政制度规定独立建档保管财务档案资料;4.2.5运营治理部负责治理质量治理体系相关记录。