建设项目全生命周期流程说明
- 格式:doc
- 大小:40.50 KB
- 文档页数:4
建设项目工程全生命周期成本管理措施摘要:本文简要介绍了工程项目全过程各个阶段的划分、项目参与者和工作内容,成本管控的思路和主要问题,并重点就投资决策、开发设计、施工阶段、结算等阶段成本管理及成本控制措施进行了分析和研究。
关键词:建设项目;全生命周期;成本控制;管理措施1工程建设项目全生命周期管理1.1建设项目全生命周期成本管控就目前的成本管理实践及创新而言,许多的企业还没有形成一个规范的管理制度,成本管理也很难在地产企业实践中得到有效应用。
为此,我们现在的首要任务就是设法把成本算得精、算得准,使成本控得住、控得牢。
但由于大部分的企业动态成本与目标成本的差距都不低于5%,这使得目标成本及成本管理四步法基本上就相当于“形同虚设”。
当然,还是有一些标杆企业能够通过独特理念和高效执行来使误差不超过2%的。
我们基于对这些企业的做法进行的研究和总结,已经指定出了一套建设项目全生命周期的成本管控新思路。
1.1.1全生命周期成本管理内容就成本自身来说,它从最初的成本测算,到目标成本、动态成本和成本回顾,再到成本核算,最后通过成本数据库,整个成本演变过程,就形成了一个完整的成本全生命周期的过程。
为了方便、清楚,我们将成本全生命周期管理分为成本测算、成本控制和成本核算三个环节。
其中,成本控制又包括确立目标成本、动态成本管理和成本回顾三个方面。
整个成本生命周期请详见(图1)。
1.1.2全生命周期成本管控理念双线并举、合理聚焦,是解成本管理之困的关键和主要措施。
然而,通过调查、实践,我们发现有一大部分的企业并不能真正的理解“成本核算”这“成本控制”这“双线”,主要表现在不了解各自归属于那个阶段,或者不清楚两线之间的关系,使得两条主线只能“各自为政”。
目前,我们应该遵守的核心是“双线管控、合理聚焦”的合约规划的成本管理思路,如此,便能使对成本的预防和对比调控得到完美实现。
具体的做法包括以下三个方面:一是对于成本核算,要求精度和准确度。
投资项目全生命周期管理系统需求说明一、项目概况立足“先进社会建设和治理数字化”的应用需求,聚焦数字化改革,实现高质量发展,健全高效协同、综合集成、闭环管理的工作运行机制,建立发展与改革工程全领域、全业务、全流程的规范化、模块化、数字化事件执行链,以数据资源仓库以及数据资源一站式处理平台为突破口,打通部门审批流程、加强建设管理的可视化互动、实现*府项目投资质量和效益把控的体系化和数字化、以增加资金线上透明监管等为目标,着力推动*府投资项目全生命周期管理。
二、建设内容1、应用系统开发部署充分运用互联网技术,全面建设*府投资项目全生命周期管理系统,建立对全区*府投资项目的数据监管体系,强化项目的全流程监管的功能,实现从项目的*府决策、工程可行性研究、项目入库、项目建设实施、交竣工验收的全生命周期监管。
实现过程数据的随用随报,并可以分析相关的行业主管部门的监管成效及发现社会主体的常见问题。
项目建设涉及到发改、财政、建设单位、协审单位等不同角色权限,因此需要进行全面和细致的考虑,融合各类角色不同的需求。
系统建设清单如下:2、配合制定相关标准规范配合研究制定*府投资项目全生命周期管理系统相关数据类规范(数据采集规范、数据交换格式规范、数据存储规范、数据更新规范)、系统类规范(系统建设规范、系统接口规范、系统安全规范、系统实施运维规范)等。
三、应用系统技术要求1、服务集成平台通过微服务调度总线,提供系统集成服务,通过前端集成,无缝衔接多个应用系统,同时发布标准接口,可以实现接入系统的数据集成、应用集成、流程集成、界面集成。
2、主数据管理平台主数据管理是指一整套的用于生成和维护系统相关主数据的规范、技术和方案,以保证主数据的完整性、一致性和准确性。
主数据管理能够集中化管理数据,在分散的系统间保证主数据的一致性,改进数据合规性。
主数据管理可以增强项目系统结构的灵活性,构建覆盖整个业务范围内的数据管理基础和相应规范,并且更灵活地适应业务需求的变化。
铁塔建设全流程生命周期管理一、需求管理二、项目管理三、工程施工管理四、资产管理五、档案管理铁塔建设全生命周期管理的10个关键控制节点:需求获取、方案筛查、需求确认、项目立项、项目设计、项目会审、工程实施、验收交付、工程转资及审计决算、项目归档;一、客户需求管理1.需求收集:客户经理收到运营商建设需求,1天内完成运营商需求的确认,并提交产品经理处理。
(一次确认)2.需求整合、制定方案:产品经理通过筛查,初步制定解决方案,下发《站址筛查任务书》,由设计院到现场进行初勘,形成站址方案建议书。
时间要求:批量需求≤50个,5天内完成;50〈需求量≤100个,10天内完成;零星需求3天内完成。
3.选址定点:根据初勘结果,产品经理下发新建站点选址任务清单,由站址经理分派至各区域经理开展选址。
城区单站选址定点时长5天内完成,乡镇及农村时长为3天;站点确定后2天内站址经理将结果反馈产品经理。
4. 拟共享站点:产品经理提交《共享需求单》至客户经理,由客户经理协调资源产权运营商进行共享确认,每5天反馈一次结果。
5. 筛查方案确认:产品经理根据选定点位,组织设计院3天内完成《站址筛查方案》编制;客户经理将方案提交需求运营商确认,若双方意见达成一致,3天内完成《站址筛查方案确认》。
(二次确认)6. 站址谈判:选址经理分解谈站任务至区域经理,区域经理组织施工单位/社会力量进行谈站,单站谈站时长城区10天;郊区及乡镇7天,农村5天),同时完成租赁合同/征地合同的签订。
7. 输入文档:(1)附件1:项目建议书(可研)模板(2)项目立项审批单(3)立项的请示文件模板(4)客户建设需求订单确认表(5)项目规模统计表(6)会审纪要模板二、项目会审1. 项目会审:站址合同签订或共享协议达成后,3天内设计院完成《项目建议书》的编制,产品经理、公司项目会审委员会完成项目会审;方案会审不过的2天内完成修订并提交再次审核,直至方案通过。
2. 会审参与人员:(1)基本成员组成:公司主管领导、建维部主任、客户经理、产品经理、站点经理、项目经理、维护经理、工程会计、运营商代表、设计院。
建设项目全寿命周期成本理论及应用研究一、本文概述本文旨在系统探讨与深入剖析建设项目全寿命周期成本(LifeCycle Cost, LCC)的理论框架及其在实践中的应用策略。
全寿命周期成本管理作为现代工程项目经济评价的重要手段,强调从项目构思、规划、设计、施工、运营直至废弃处置的全过程视角,全面考虑并优化所有相关成本要素,以实现项目经济效益与社会效益的最大化。
本研究旨在为建设项目各参与方,包括投资者、设计者、建设者、管理者及政策制定者等,提供一套科学、完整的全寿命周期成本理论体系以及实用、可操作的应用方法论。
本文将对建设项目全寿命周期成本的基本概念、构成要素、计算方法进行全面阐述,明确其相较于传统成本分析的显著优势与适用范围。
我们将详细解析直接成本、间接成本、可预见成本、不可预见成本、显性成本、隐性成本等各类成本类型在全寿命周期内的分布特征与相互关系,以及如何通过合理的折现率和时间价值计算,将不同阶段的成本统一到同一基准进行比较与决策。
本文将深入研究全寿命周期成本管理的关键理论与方法,包括但不限于全寿命周期成本预测、成本控制、成本优化、风险评估与应对策略等。
我们将探讨如何运用生命周期评估(Life Cycle Assessment,LCA)、价值工程(Value Engineering, VE)、建筑信息模型(Building Information Modeling, BIM)、可持续性评价指标等先进工具和技术,以提高成本估算的准确性,有效识别与控制成本风险,推动项目决策过程中的成本最小化与价值最大化。
再次,本文将结合具体案例,剖析全寿命周期成本理论在不同类型建设项目(如基础设施、公共建筑、工业设施等)中的实际应用,展示其在项目策划、招投标、施工管理、运维服务、升级改造等不同阶段的具体实施路径与效果评估机制。
通过对成功案例的研究,提炼出适用于不同行业与地域环境的全寿命周期成本管理最佳实践与经验教训。
工程项目建设程序工程项目建设程序-----是指工程项目建设全过程中各项工作必须遵循的法定顺序,或者说是在建设项目生命周期的全过程中,先后必须经历的步骤.具体地说,工程建设程序-----是指对项目的决策、设计、施工到竣工等全过程先后衔接的顺序。
它是工程项目建设过程的客观规律的反映。
工程项目建设程序主要包括工程建设前期准备阶段、工程建设实施阶段----组织施工阶段、竣工验收与保修阶段三大程序。
一、工程建设前期准备阶段(一)项目建议书阶段1.概念项目建议书----是建设单位向国家提出的要求建设某一项目的建设文件,是对工程建设项目的设想,它从拟建项目的必要性、可能性、经济性加以说明。
2.主要内容(1)建设项目提出的必要性和依据;(2)拟建规模和工程建设的初步设想;(3)投资估算和资金筹措的设想;(4)资源情况、建设条件的初步分析;(5)建设进度安排;(6)经济效益和社会效益的初步估算3.项目建议书格式一、项目基本情况1 、项目名称:2 、项目单位基本情况及生产经营情况:3、项目法人代表,联系方式二、项目建设背景1、项目建设的必要性(主要陈述污染物排放情况及对环境的影响)。
2、项目建设条件(是否符合产业政策,是否符合环境保护规划,是否具备建设条件,是否进行清洁生产审核)三、项目建设规模及主要内容1、项目建设规模2、主要建设内容3、有无资源和废物综合利用四、项目技术方案1、技术方案与流程(明确污染物减排量)2、主要设备方案3、主要工程方案五、项目实施进度计划编制项目建议书,完成立项年月到月征地、报批、规划年月到月初步设计和施工图设计报建年月到月施工建设年月到月试生产年月到月六、投资估算与资金筹措本项目总投资万元,其中固定资产投资万元(详见固定资产投资估算表),流动资金万元。
1、投资估算依据建筑工程参考设备购置按生产厂家近期的出厂价和非标设备制造费用估算,并按计算设备运杂费,备品备件、工器具及办公生活家具购置费,按安装费设备总价 % (注:按(参考)同类工程安装造价指标估算)建筑管理费按固定资产总投资的 % 预备费按计取固定资产投资估算表序号工程费用名称数量单位投资额其他费用一固定资产投资1土建2设备3设备运输及安装4绿化二其他费用1建设单位管理费2联合试运轻补差费4前期费用5工程设计费7购买土地使用权三预备费合计2、资金来源项目投资万元拟申请环保专项资金,万元为企业自有资金,其余拟申请银行贷款解决。
建设工程全过程跟踪审计的流程及重点(从概算到结算)前言:建设工程的全生命周期包括项目立项、可行性研究、初步设计、施工图设计、招投标、施工建设、竣工结算、工程决算、项目运营及后评价等阶段。
由于工程建设投资大、周期长的特点,审计作为一种受委托的经济监督活动,自审计诞生起就与基本建设存在密不可分的联系。
传统的结算审计是由建设单位委托社会审计或内部审计在工程结算阶段对施工单位所报结算的真实性、完整性、合规性进行全面审计。
尽管审计为建设单位节约了大量的建设资金,然后由于结算是在工程建设竣工后进行,很多不经济的行为已经铸成,已经给建设单位造成了损失,所以审计由事后审计逐渐向事前或事中审计已经在当今社会成为一种趋势。
笔者从事工程结算审计和跟踪审计近十年,有较丰富的工程审计经验,本文从建设工程设计到结算阶段全过程跟踪审计的流程及审计重点进行论述,希望对同行有帮助或借鉴。
一、建设工程跟踪审计程序一)准备阶段:1、成立审计组,制定审计计划和实施方案,确定跟踪审计工作重点,收集审计资料,开展审前业务培训。
2、对拟进行跟踪审计的建设工程项目进行审前调查,印发审计通知书,进驻审计现场。
(二)实施阶段:1、审计组应深入建设工程施工现场掌握实际情况,列席重要工程例会,了解工程进展的质量、进度、造价等情况;2、审计组应实施访谈、测试、审核、查阅等必要的审计程序,审核与跟踪审计项目相关的过程文件资料,出具跟踪审计书面意见。
(三)报告阶段1、出具审计报告。
审计组应依据跟踪审计进度撰写跟踪审计日志,并出具阶段性审计报告,报告的编制应当以经过核实的审计证据为依据,做到客观、公正、完整、清晰,具有建设性并体现重要性原则;2、依据跟踪审计情况出具审计整改通知书或项目管理建议书;二、建设工程跟踪审计的内容(一)设计概算的审计1、审查施工图纸的经济性和适用性;2、概算编制的依据是否充分;3、概算组成内容是否完整;4、概算是否符合可行性研究的批复要求;5、概算编制的内容是否符合法规、规范、政策等的要求(二)工程量清单和招标控制价的审计1、工程量清单编制依据的正确性。
项目全什么周期管理办法目的提升项目交付质量,建立Deliver based Sales良性机制。
严格控制项目按计划进度和成本交付,提高项目利润率。
全方位跟踪项目执行情况,降低项目商务和交付风险。
21 3原则和推进策略全过程管理:从项目机会延续到项目结项精细化管理:管理细化到任务、到工时、到单笔费用责任制管理:项目主管全面负责,按约定绩效目标交付实用化管理:简化汇报、审核、审批的材料和流程先确立原则制度,后完善具体规范先开展重点项目试点,后全面管控先利用便捷工具,后开发系统先进行人员培训,后上项目实践内容概览IIIIII•建立项目全过程管理流程 •建立基于挣值管理法的成本和进度管理机制•建立项目质量管理机制 •建立项目变更控制机制•完善机会管理的流程和关键节点 •建立商务节点控制和考核机制 •完善项目后评估具体办法 •建立与人资、采购、财务等管理制度的联动机制•建立客户满意度反馈机制•建立一系列针对不同咨询类型和领域的咨询方法论•建立项目进度与成本预测模型 •建设公司级的项目管控系统目录一.项目全过程管理流程二.项目进度管理三.项目成本管理四.项目质量管理五.项目变更管理项目阶段总览机会 跟踪1.立项2.制定里程碑计划3.安排人员4.估算成本5.编制项目管理制度6.开工审查1.项目简报2.汇报进度3.汇报工时4.项目预测5.基于里程碑的质量审查6.变更控制1.结项2.项目材料归档3.项目后评估项目筹备 项目执行 项目收尾12 31-1 立项1-2 制定里程 碑计划1-3 安排人员 1-4 估算成本1-5 编制项目 管理制度1-6 开工审查立项 申请表 项目实 施方案项目管 理制度进入项 目清单开工 确认单✓项目内容、合同金额基本明确;✓有中标通知或具备法律效应的承诺函; E CL CE CL C✓获得开工确认单;✓项目实施方案、项目管理制度和相应模板•指定项目主管、现场经理和质量监督 •获得项目Code•由项目质量监督对项目实施方案和管理制度开展审查✓获得开工确认单;✓项目实施方案、项目管理制度和相应模板准备齐全;E CL CE CL C✓项目所有交付完成,过程文档齐备;✓项目通过客户最终验收,获得验收报告; 2-1 项目简报 (每周)2-2 汇报进度 (半月) 2-3 汇报工时 (半月) 2-4 项目预测 (每月)2-5 基于里程碑的质量检查2-6 变更控制项目执行分析报告质量审 查报告项目简报变更记录•当项目范围、金额、进度、成本发生变更时,根据不同情况进行不同层级的汇报和审批•由项目质量监督对项目里程碑交付、必须的过程性文档及管理文档开展审查2-2 结项 2-3 项目材料 归档2-4 项目后评估结项 确认单 后评估 报告结项 报告 ✓项目所有交付完成,过程文档齐备;✓项目通过客户最终验收,获得验收报告;E CL CE CL C✓所有项目过程性、管理性和交付文档集中都已确认归档; ✓获得项目后评估报告;•项目Code 关闭 •项目经理确认项目最终进度、成本和质量绩效•对重点项目单独进行后评估 •对其它项目打包进行后评估•所有项目过程性、管理性和交付文档集中归档项目归档文档清单项目信息 (1)[项目基本信息]公司统一编号,作为项目的WBSCode使用项目类型:•咨询•实施•科技•其它商务模式:•主体承建 - 公司主要负责进行项目交付•配合承建 - 公司配合其它单位进行项目交付•外包人员 - 甲方按实际发生人天向公司支付费用•转签 - 公司不负责项目交付•其它项目状态:•筹建 - 对应项目筹备阶段•执行中 - 对应项目执行阶段•收尾 - 对应项目收尾阶段•已完成•项目主管 - 必须是公司员工并获得项目经理资质•现场经理 - 现场项目经理,可以是外包人员•质量监督 - 实行质量审查的总监,必须是公司员工且获得质量监督资质项目编号项目名称项目类型商务模式合同金额成本预算负责部门项目负责人项目经理质量监督开始时间结束时间项目状态客户名称项目信息 (2)[商务信息]等级合同状态合同金额开票金额回款金额重大问题或风险中合同已签8中无000商务情况等级: •好 - 合同签订顺利、按合同约定及时开票、回款 •中 - 合同签订、开票或回款有延迟,但处于可控状态 •差 - 合同签订、开票或回款失控合同状态:•中标未签 •有承诺函 •合同流转中 •合同已签 •无a b等级总里程碑已完成里程碑下一个里程碑SPI重大问题或风险好33-不适用----进度情况[进度信息]a b等级: •好 - SPI>0.95,项目按工作计划和里程碑节点完成 •中 - SPI>0.8,项目进度有一定延迟,但处于可控状态 •差 - SPI<0.8,项目进度严重滞后SPI :根据EVM 方法,及进度管理要求,通过项目进度数据统计出来的一个值,等于实际完成工作量/计划工作量,具体计量算法参见项目进度管理部分。
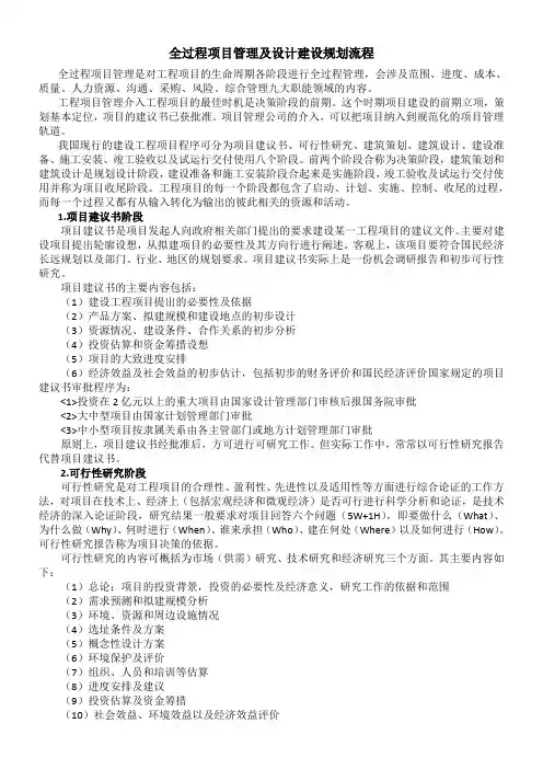
全过程项目管理及设计建设规划流程全过程项目管理是对工程项目的生命周期各阶段进行全过程管理,会涉及范围、进度、成本、质量、人力资源、沟通、采购、风险、综合管理九大职能领域的内容。
工程项目管理介入工程项目的最佳时机是决策阶段的前期。
这个时期项目建设的前期立项,策划基本定位,项目的建议书已获批准。
项目管理公司的介入,可以把项目纳入到规范化的项目管理轨道。
我国现行的建设工程项目程序可分为项目建议书、可行性研究、建筑策划、建筑设计、建设准备、施工安装、竣工验收以及试运行交付使用八个阶段。
前两个阶段合称为决策阶段,建筑策划和建筑设计是规划设计阶段,建设准备和施工安装阶段合起来是实施阶段,竣工验收及试运行交付使用并称为项目收尾阶段。
工程项目的每一个阶段都包含了启动、计划、实施、控制、收尾的过程,而每一个过程又都有从输入转化为输出的彼此相关的资源和活动。
1.项目建议书阶段项目建议书是项目发起人向政府相关部门提出的要求建设某一工程项目的建议文件。
主要对建设项目提出轮廓设想,从拟建项目的必要性及其方向行进行阐述。
客观上,该项目要符合国民经济长远规划以及部门、行业、地区的规划要求。
项目建议书实际上是一份机会调研报告和初步可行性研究。
项目建议书的主要内容包括:(1)建设工程项目提出的必要性及依据(2)产品方案、拟建规模和建设地点的初步设计(3)资源情况、建设条件、合作关系的初步分析(4)投资估算和资金筹措设想(5)项目的大致进度安排(6)经济效益及社会效益的初步估计,包括初步的财务评价和国民经济评价国家规定的项目建议书审批程序为:<1>投资在2亿元以上的重大项目由国家设计管理部门审核后报国务院审批<2>大中型项目由国家计划管理部门审批<3>中小型项目按隶属关系由各主管部门或地方计划管理部门审批原则上,项目建议书经批准后,方可进行可研究工作。
但实际工作中,常常以可行性研究报告代替项目建议书。
建设工程项目全寿命周期过程集成管理研究建设工程项目全寿命周期过程集成管理是指在一个建设工程项目从规划、设计、施工到运营、维护的整个生命周期中,通过集成化的管理手段和技术手段,提高项目管理的效率和质量,降低项目的成本和风险。
本文将围绕建设工程项目全寿命周期过程集成管理展开研究。
建设工程项目的全寿命周期过程是指从项目的规划、设计、施工、验收、投运到运营、维护、拆除的整个过程。
具体流程如下:1.项目规划阶段项目规划是指在项目开始前,通过分析市场、政策、技术、经济等因素来确定项目的目标、范围、投资、建设期、收益等。
主要工作包括确定项目的战略定位、选址、项目可行性研究、工程咨询、环评等。
项目设计阶段是指在项目规划阶段的基础上,通过对项目的技术、经济、环境,以及安全、质量等方面的研究,来确定项目的具体方案和设计方案。
主要工作包括方案设计、施工图设计、招标投标等。
项目施工阶段是指在项目设计阶段完成后,按照项目设计方案进行施工。
在施工过程中,要注意安全、施工质量、工程进度等方面的控制。
主要工作包括招标、施工、监理、质量检测等。
项目验收阶段是指在项目施工完成后,对建设工程进行竣工验收评定,确保建设工程符合法规和合同要求。
主要工作包括验收、保修、文件归档等。
项目投运阶段是指完成竣工验收评定后,将建设工程交付投入使用。
主要工作包括设备安装、调试、试运行、建筑物安全检测等。
6.项目运营维护阶段项目运营维护阶段是指在项目投运后,对建设工程进行日常运营管理和维护,确保建设工程的正常运行。
主要工作包括设备维护、安全监控、环保治理、能效管理等。
项目拆除阶段是指在项目运营结束后,对建设工程进行拆除和清理。
主要工作包括拆除规划、资源回收、废弃物处理等。
1.信息孤岛问题由于不同阶段的工作分别由不同的设计单位、施工单位和监理单位完成,信息相互独立,难以形成全面的信息共享和协同工作。
2.管理信息不一致不同阶段的工作依据的信息不同,导致管理信息的不一致性。
项目施工管理流程施工项目管理的对象,是施工项目寿命周期各阶段的工作。
广义的施工项目是指从投标、签约开始到工程施工完成后的服务为止的整个过程主。
(一)投标、签约阶段业主单位对建设项目进行设计和建设准备、具备了招标条件以后,便发出广告(或邀请函),施工单位见到招标广告或邀请函后,从作出投标决策至中标签约,实质上便是在进行施工项目的工作。
这是施工项目寿命周期的第一阶段,可称为立项阶段。
本阶段的最终管理目标是签订工程承包合同。
这一阶段主要进行以下工作:建筑施工企业从经营战略的高度作出是否投标争取承包该项止的决策。
决定投标以后,从多方面(企业自身、相关单位、市场、现场等)常握大量信息。
编制既能使企业盈利、又有力可望中标的投标书。
如果中标,则与招标方进行谈判,依法签订工程承包合同,使合同符合国家法律、法规和国家计划,符合平等互利、等价有偿的原则。
(二)施工准备阶段施工单位与业主单位签订了工程承包合同、交易关系正工确立后,便应组建项目经理部,然后以项目经理为主,与企业经营层和管理层、业主单位进行配合,进行施工准备,使工程具备开工和连续施工的基本条件。
这一阶段主要进行以下工作:成立项目经理部,根据工程管理的需要建立机构,配备管理人员。
编制施工组织设计,主要是施工方案、施工进度计划和施工平面图,用以指导施工准备和施工。
制订施工项目管理是规划,以指导施工项目管理活动。
进行施工现场准备,使现场具备施工条件,利于进行文明施工。
编写开工申请报告,待批开工。
(三)施工阶段这是一个自开工至竣工的实施过程。
在这一过程中,项目经理部既是决策机构,又是责任机构。
经营管理层、业主单位、监理单位的作用是支持、监督与协调。
这一阶段的目标是完成合同规定的全部施工任务,达到验收、交工的条件。
这一阶段主要进行以下工作:按施工组织设计的安排进行施工;在施工中努力做好动态控制工作,保证质量目标、进度目标、造价目标、安全目标、节约目标的实现;管好施工现场,实行文明施工;亚格履行工程承包合同,处理好内外关系,管好合同变更及索赔;做好记录、协调、检查、分析工作。
建设项目全生命周期风险管理范文一、引言在当今快速发展的社会和经济环境下,建设项目的复杂性和不确定性日益增加,项目实施过程中面临着各种风险。
为了保证建设项目的成功实施和取得预期成果,项目团队需要进行全生命周期的风险管理。
本文将介绍建设项目全生命周期风险管理的概念、重要性以及实施方法,并探讨其对项目成功的影响。
二、建设项目全生命周期风险管理概述2.1 概念建设项目全生命周期风险管理是指在建设项目的规划、设计、实施和运维等各个阶段,通过识别、评估、规避和控制风险,最大限度地提高项目成功的可能性,并减少项目风险对项目目标的影响。
2.2 重要性全生命周期风险管理对于建设项目的成功实施具有重要意义。
首先,它能够帮助项目团队在项目早期识别和评估各种可能出现的风险,为项目策划和设计提供科学依据。
其次,全生命周期风险管理能够有效规避和控制已经发生或可能发生的风险,提高项目的顺利推进和成果实现的可能性。
最后,全生命周期风险管理能够帮助项目团队在项目运营和维护阶段预测和应对新的风险,确保项目的持续成功运行。
三、建设项目全生命周期风险管理方法3.1 风险识别风险识别是全生命周期风险管理的第一步,旨在确定可能对项目目标产生不利影响的风险源。
在项目规划和设计阶段,项目团队可以通过市场调研、需求分析和技术评估等方法,识别关键风险源。
在项目实施和运维阶段,项目团队可以通过检查、巡视等方法,及时发现并识别新的风险源。
3.2 风险评估风险评估是全生命周期风险管理的核心步骤,旨在评估风险的概率和影响程度。
项目团队可以利用定性和定量的方法进行风险评估。
定性方法包括专家判断、问卷调查和头脑风暴等,用来确定风险的重要性和优先级;定量方法包括概率分析、模拟仿真和统计分析等,用来确定风险的发生概率和影响程度。
3.3 风险规避风险规避是全生命周期风险管理的关键步骤,旨在采取适当的措施减少风险的发生概率和影响程度。
项目团队可以通过优化项目策划和设计、调整项目实施计划和控制措施、加强管理和监督等方式规避风险。
建筑行业的项目生命周期管理从规划到竣工的全过程管理在建筑行业,项目生命周期管理从规划到竣工的全过程管理对于确保项目的顺利进行至关重要。
这种管理方法涵盖了项目的各个阶段,包括项目策划、设计、施工和完成阶段。
本文将探讨建筑项目生命周期管理的重要性,以及在每个阶段所需的关键管理技巧和实践。
一、规划阶段管理在项目规划阶段,项目团队需要进行全面的可行性研究和分析,确定项目的目标和约束条件,并制定详细的项目计划。
关键的管理技巧包括:1. 制定明确的项目目标和阶段性里程碑,并确保团队成员明确项目的整体方向。
2. 进行细致的风险评估和管理,识别潜在的风险,并制定相应的风险应对策略。
3. 确保充分的沟通和合作,团队成员之间要有良好的沟通渠道,并保持有效的信息交流。
二、设计阶段管理在设计阶段,项目团队需要将规划阶段的目标转化为具体的设计方案,并进行详细的工程设计。
关键的管理技巧包括:1. 确保项目设计符合相关的法律法规和规范要求,同时满足客户的需求和项目目标。
2. 组织并利用专业、合适的设计资源,在项目内进行适当的分工和任务分配,以确保设计质量和效率。
3. 进行全面的设计审查和评估,解决设计中的问题和风险,并与相关方进行有效的沟通和协作。
三、施工阶段管理施工阶段是项目的重要执行阶段,项目团队需要组织并监督施工过程,确保按照设计方案建设。
关键的管理技巧包括:1. 制定详细的施工计划,并按时按量进行施工监督和管理,确保施工进度和质量符合要求。
2. 与承包商和供应商建立良好的合作关系,确保项目的资源供给和技术支持。
3. 积极进行现场监测和质量控制,及时解决出现的问题,并保证施工过程中的安全和环境保护。
四、竣工阶段管理在项目竣工阶段,项目团队需要进行验收和交付工作,并确保项目满足客户的要求。
关键的管理技巧包括:1. 进行全面的竣工验收和质量检查,确保项目的交付符合相关标准和合同约定。
2. 确保项目文档和资料的完整性和准确性,包括施工记录、质量检测报告和相关证明文件。
工程建设项目全生命周期管理摘要:随着现代经济的不断发展和人们对生活质量的要求不断提高,工程建设项目也越来越多。
这些工程项目不仅涉及到建筑、交通、水利、能源等方面,而且还涉及到环境、生态、社会等多个领域。
如何有效地管理这些工程项目,以确保它们能够按时按质完成,成为了一个重要的问题。
在过去,人们主要采用传统的项目管理方法,但这种方法往往只注重项目的实施阶段,缺乏对整个项目生命周期的管理。
为了更好地管理工程建设项目,全生命周期管理逐渐成为了一种新的管理方法。
本文将从全生命周期管理的基本概念、应用和实施方法三个方面进行介绍。
关键词:工程建设项目、全生命周期管理、阶段、决策引言:工程建设项目全生命周期管理是现代工程管理中一个重要的概念。
全生命周期管理的核心思想是在工程项目的整个生命周期中,将各个阶段的工作紧密地结合在一起,以确保项目按时按质完成。
全生命周期管理可以帮助项目管理人员更好地理解项目的全貌,并在每个阶段做出正确的决策。
本文将介绍工程建设项目全生命周期管理的基本概念和应用,以及如何有效地实施这种管理方法。
一、全生命周期管理的基本概念1.1 全生命周期管理的定义全生命周期管理是一种系统、全面、动态和协调的工程管理方法,强调在工程建设项目的整个生命周期中,对项目进行全面、系统、协调和动态的管理[1]。
它涵盖了项目的前期研究、设计、施工、验收、运营和维护等各个阶段,旨在确保项目各个阶段之间的衔接和协调,以达到项目整体目标的最优化。
全生命周期管理还强调项目管理人员应该在项目的整个生命周期中进行全面的考虑和决策,以便优化项目的绩效和效益。
1.2 全生命周期管理的特点全生命周期管理的特点包括系统性、全面性、动态性和协调性。
它强调从系统的角度看待工程建设项目,注重项目各个阶段之间的联系和协调,覆盖了前期研究、设计、施工、验收、维护和更新等各个阶段[2]。
全生命周期管理是一个动态的过程,需要随时调整和优化决策,以适应项目变化和发展的需要。
项目建设期流程项目建设期是指从项目立项到项目竣工的整个过程,是项目管理中的重要阶段。
在这个阶段,项目团队需要按照一定的流程和步骤进行工作,以确保项目能够按时、按质、按量完成。
下面将详细介绍项目建设期的流程。
一、项目立项阶段。
项目立项是项目建设期的第一步,也是非常重要的一步。
在这个阶段,需要进行项目可行性研究,包括市场调研、技术研究、经济分析等,以确定项目的可行性。
同时,还需要进行项目立项申请,包括编制项目立项申请书、提交相关部门审批等工作。
一旦项目立项获得批准,就可以进入项目筹备阶段。
二、项目筹备阶段。
项目筹备阶段是项目建设期的第二步,也是项目管理中非常重要的一步。
在这个阶段,需要进行项目规划,包括编制项目可行性研究报告、项目立项批复、项目实施方案等。
同时,还需要进行项目准备,包括确定项目组织架构、组建项目团队、制定项目计划、编制项目预算等工作。
一旦项目筹备工作完成,就可以进入项目实施阶段。
三、项目实施阶段。
项目实施阶段是项目建设期的第三步,也是项目管理中最为关键的一步。
在这个阶段,需要进行项目实施,包括项目启动、项目执行、项目监控等工作。
同时,还需要进行项目沟通,包括与相关部门、相关单位、相关人员进行沟通协调,确保项目能够顺利进行。
一旦项目实施工作完成,就可以进入项目验收阶段。
四、项目验收阶段。
项目验收阶段是项目建设期的最后一步,也是项目管理中非常重要的一步。
在这个阶段,需要进行项目验收,包括对项目的成果、效果、质量等进行检查评估。
同时,还需要进行项目总结,包括编制项目总结报告、提交项目总结材料等工作。
一旦项目验收工作完成,就可以进行项目竣工,项目建设期也就结束了。
综上所述,项目建设期流程包括项目立项阶段、项目筹备阶段、项目实施阶段和项目验收阶段。
在每个阶段,都需要按照一定的流程和步骤进行工作,以确保项目能够按时、按质、按量完成。
只有严格遵循项目建设期流程,才能够保证项目的顺利进行,最终取得成功。
建设方案中的全生命周期管理策略分析引言在当前的社会发展和建设中,各类项目的规模和复杂性不断增加,因此,对于项目的全生命周期管理策略变得尤为重要。
全生命周期管理策略是指在项目从规划、设计、建设、运营到维护等各个阶段,通过科学的方法和有效的措施,实现项目目标并最大化项目价值的管理方法。
本文将就建设方案中的全生命周期管理策略进行分析,并探讨其重要性和实施方法。
一、全生命周期管理策略的重要性1.1 项目目标的实现全生命周期管理策略能够确保项目在每个阶段都能够按照既定目标进行推进。
通过在规划阶段明确项目目标、在设计阶段优化方案、在建设阶段控制进度和质量、在运营阶段提高效益和管理维护等手段,全生命周期管理策略能够有效地推动项目的顺利实施,从而实现项目目标。
1.2 资源的合理利用全生命周期管理策略能够在项目各个阶段合理配置资源,避免资源的浪费和重复使用。
在规划阶段,通过科学的评估和预测,确定项目所需资源的类型和数量;在设计阶段,通过优化方案和工艺流程,减少资源的消耗;在建设阶段,通过合理的施工组织和资源调配,提高资源利用效率;在运营阶段,通过科学的管理和维护,延长资源的使用寿命。
1.3 项目价值的最大化全生命周期管理策略能够在项目各个阶段最大化项目的经济效益和社会效益。
在规划阶段,通过市场调研和风险评估,确定项目的可行性和收益性;在设计阶段,通过技术创新和成本控制,提高项目的投资回报率;在建设阶段,通过施工管理和质量控制,确保项目按时完成并达到预期效果;在运营阶段,通过运营管理和维护保养,提高项目的运营效率和使用寿命。
二、全生命周期管理策略的实施方法2.1 规划阶段在规划阶段,全生命周期管理策略的关键是明确项目目标和需求,并进行可行性分析和风险评估。
首先,要明确项目的目标和指标,包括经济目标、技术目标和环境目标等,以确保项目的可行性和可持续发展。
其次,要进行市场调研和需求分析,确定项目的市场需求和潜在用户,为项目的后续阶段提供依据。
建设项目全生命周期成本控制策略在当今经济背景下,建设项目的复杂性日益增加,成本控制成为项目管理中不容忽视的一环。
从项目的初步设想到最终完工,整个生命周期的成本控制直接影响着项目的成功与否。
针对这一问题,本文将深入探讨建设项目全生命周期中的各个阶段,分析有效的成本控制策略及其实施方法。
项目立项阶段的成本估算项目立项阶段是建设项目全生命周期的起点,合理的成本估算为后续的成本控制打下基础。
在这一阶段,通常需要进行可行性研究,对项目的预期成本进行初步评估。
这一评估不仅包括材料、劳动力价格,还应考虑潜在的风险因素。
通过建立详细的预算模型,结合历史数据和市场调查,项目管理者可形成初步的成本框架。
合理的应急预算也非常重要,以应对不确定性带来的潜在费用。
为保证预算的精准性,建议运用多种成本分析工具,如动态预算和敏感性分析,来不断调整和优化成本预测模型。
设计阶段的成本控制设计阶段是项目成本控制策略中不可或缺的一部分。
设计质量直接影响后续的施工成本及运营维护费用,因此在这一阶段实现成本控制至关重要。
项目管理团队必须与设计师紧密合作,确保设计方案符合预算限制。
采用设计与施工并行的方式(即“平行设计”),可有效降低因设计变更所产生的额外费用。
聚焦于设计的可建性也是一个关键点。
通过加强设计方案的审查,确保选用材料和构建方法既达到技术标准,又控制在预算范围之内,能够显著降低后期成本的风险。
施工阶段的实时监控施工阶段的成本控制与实时监控密切相关。
通过应用现代信息技术手段,建设单位可对施工过程中的各种费用进行实时追踪。
这一过程可以借助项目管理软件,生成实时报告,帮助管理者随时掌握项目的资金流向。
在施工现场,建立健全的费用审批制度能够对不必要的开销进行制约。
施行绩效考核,将成本控制与施工人员的绩效挂钩,能够激励团队成员更加专注于控制成本,从而提升整体施工效率。
变更管理的规范化项目实施过程中,变更是常态。
有效的变更管理策略可以减少由于设计变更或其他不可预见因素所引起的成本增加。
建设项目全生命周期管理实施方案为健全建设项目全生命周期推进机制,提升项目管理水平,提高项目投资效益,充分发挥建设项目“稳投资、促增长、调结构、增动能”重要作用,助力全市海洋经济高质量发展取得新成效,制定本实施方案。
一、总体目标到2025年,围绕项目签约、落地、立项、开工、建设、竣工、达产等环节,完成构建环环相扣、闭环管理的全生命周期推进体系。
具体地,从严实施项目工作流程管控,强化日常协调推进,注重关键环节监督,通过流程再造和关口前移,优化项目“谋划-论证-决策”程序,提升问题“发现-分析-解决”能力,力促项目谋划更科学、前期更深入、协调更高效、监管更有力、服务更周到。
二、工作体系(一)成立项目统筹办。
负责牵头抓总,统筹、协调、服务、推进全市建设项目建设。
负责制定“1+4”大项目统筹协调推进工作制度,明确具体规则和操作流程,全过程参与并指导各专项组、属地项目主管部门、业主单位依法依规做好项目策划选址、报批报建、招标采购、施工监管、竣工验收等工作。
定期召开建设项目会商会议,分层分类分级协调解决项目推进过程中的难点堵点问题,其中需市级层面重点协调解决的事项,以任务单或督办函的形式交办部门推进;部门无法解决的召开专题会议进行协调。
定期通报晾晒各区块在项目攻坚方面的工作实绩,督促属地强化组织领导,推动工作落实不力等问题加快整改,完善工作闭环。
(二)成立业务推进专项组。
1.招商引资专项组。
针对优质产业项目储备不足、在谈项目签约落地慢等问题,持续优化全市招商引资项目落地集中攻坚机制,进一步明确目标任务、细化工作举措。
建立招商项目专家智库,创新招商方式,完善优质项目审核机制,对产业先进性、投资强度、资源消耗、产出效能等项目信息进行从严把关。
推动在谈项目加速落地转化,围绕项目签约、拿地和开工3个关键节点,谋划梳理集中攻坚“三张清单”,建立动态调整机制,全面实行常态储备与分类管理。
完善“人人肩上有任务”招商工作机制,聚焦开发区(园区)等招商主战场,推动人员、精力向项目一线集中,坚持“招商图谱+精准招引”模式,精准定位突破领域、招商区域和招引企业,全力攻坚百亿级链主型项目签约落地。
铁塔建设全流程生命周期管理
一、需求管理
二、项目管理
三、工程施工管理
四、资产管理
五、档案管理
铁塔建设全生命周期管理的10个关键控制节点:需求获取、方案筛查、需求确认、项目立项、项目设计、项目会审、工程实施、验收交付、工程转资及审计决算、项目归档;
一、客户需求管理
1.需求收集:客户经理收到运营商建设需求,1天内完成运营商需求的确认,并提交产品经理处理。
(一次确认)
2.需求整合、制定方案:产品经理通过筛查,初步制定解决方案,下发《站址筛查任务书》,由设计院到现场进行初勘,形成站址方案建议书。
时间要求:批量需求≤50个,5天内完成;50〈需求量≤100个,10天内完成;零星需求3天内完成。
3.选址定点:根据初勘结果,产品经理下发新建站点选址任务清单,由站址经理分派至各区域经理开展选址。
城区单站选址定点时长5天内完成,乡镇及农村时长为3天;站点确定后2天内站址经理将结果反馈产品经理。
4. 拟共享站点:产品经理提交《共享需求单》至客户经理,由客户经理协调资源产权运营商进行共享确认,每5天反馈一次结果。
5. 筛查方案确认:产品经理根据选定点位,组织设计院3天内完成《站址筛查方案》编制;客户经理将方案提交需求运营商确认,若双方意见达成一致,3天内完成《站址筛查方案确认》。
(二次确认)
6. 站址谈判:选址经理分解谈站任务至区域经理,区域经理组织施工单位/社会力量进行谈站,单站谈站时长城区10天;郊区及乡镇7天,农村5天),同时完成租赁合同/征地合同的签订。
7. 输入文档:
(1)附件1:项目建议书(可研)模板
(2)项目立项审批单
(3)立项的请示文件模板
(4)客户建设需求订单确认表
(5)项目规模统计表
(6)会审纪要模板
二、项目会审
1. 项目会审:站址合同签订或共享协议达成后,3天内设计院完成《项目建议书》的编制,产品经理、公司项目会审委员会完成项目会审;方案会审不过的2天内完成修订并提交再次审核,直至方案通过。
2. 会审参与人员:
(1)基本成员组成:公司主管领导、建维部主任、客户经理、产品经理、站点经理、项目经理、维护经理、工程会计、运营商代表、设计院。
(2)单站投资大于30万:公司领导参与会审决策。
3. 运营商会审:方案初审后,3天内客户经理+产品经理组织运营商召开项目评审会,方案会审不过的2天内完成修订,与运营商沟通至直通过;同时,提示运营商做好主设备备货准备。
4. 输出文档:同上,完成相关资料的编制,做好立项准备提交项目管理进行立项。
三、项目立项管理
1. 立项文件编制:产品经理组织设计院完成立项资料编制,1天内完成,并在部门内进行初审。
2. 立项准备:项目会审通过后,产品经理+客户经理于3天内完成《客户建设需求订单确认表》的签字确认(三次确认),连同《立项申请文件》、《项目立项审批单》、《项目建议书或可研报告》、《预审纪要》、《客户建设需求订单确认表》、《项目规模统计表》、《站址租赁合同》、《共享确认单》等资料一并交给项目管理进行立项处理。
㈠铁塔类项目
1. 立项录入:产品经理提交《客户建设需求订单确认表》、《项目建议书》、《预审纪要》等资料,项目管理岗负责完成项目管理系统立项录入。
时限要求:2天;批量订单数量大于30个时,时长可适当延长至5天。
2. 立项审批:
(1)单站投资小于30万:地市公司自行审批+批复,审批时长2天。
(2)单项投资大于30万:需提交省公司运发部项目经理审批+批复,审批时长3天。
㈡室分类项目:
1. 普通室分类项目:产品经理组织编制可研报告,3个工作日内上报省公司建设部相应项目经理,由省分项目经理组织评审,运发部完成立项+批复。
时限要求:以省分批复时限为准。
2. 大型室分、铁路覆盖项目:地市上报订单需求至省分运发部,运发部组织编制可研报告,并上报集团组织项目评审+批复。
时限要求:以集团批复时限为准。
㈢输出文档:
《立项批复文件》、《室分合作协议》。
四、设计管理
㈠铁塔类项目:
1. 设计委托:产品经理根据立项批复下发设计委托、地勘委托。
时限要求:1个工作日内。
2. 站址查勘:7天内出具地勘报告。
3. 设计文件:根据地勘报告,满足建设条件的3个工作日内设计院完成设计文件编制。
4. 设计会审:产品经理+客户经理组织运营商设计会审。
时限要求:2个工作日。
5. 设计批复:会审通过后,项目经理于3个工作日内完成项目管理系统设计流程的上报+批复。
6. 输出文档:
《地勘报告》、《设计文本》、《预算文件》、《施工图文件》(包括电源、铁塔、机房、引电)、《设计会审纪要》。
7. 合同签订:《设计合同》、《地勘合同》。
五、工程实施管理
(一)施工准备:
1. 物资采购:项目经理根据设计批复,向财务部提交物资采购申请,设备及辅材部分,要求15个工作日内到货;塔材类要求设备图纸出具后1个工作日内下达生产委托,到货周期原则上桅杆15天内,三管塔30天,角钢塔35天。
(具体由建维还是财务部下达采购委托,后期依据省公司归口管理职责划分明确后执行);物资到货后由项目经理组织监理、施工单位进行现场验收,并详细登记验材记录。
2. 施工、监理单位制定施工方案计划,提交项目经理审核。
3. 合同签订:开工前3个日作日内,项目经理完成监理、施工合同及安全协议的签订。
4. 开工:工程开工前1个工作日内项目经理组织施工、监理召开工程启动会,下达开工令,并提示运营商做好传输施工准备。
(二)过程管理:
1. 进度及过程要求:根据工期计划组织施工。
项目经理做好进度跟进及现场抽查;要求监理日志、隐蔽工程资料、现场签证等过程资料必须齐全。
2. 工程完工:施工单位完成现场清理及工程余料的清点缴回,监理单位随即组织项目预验收,形成内部自检报告,与完工报告一并提交甲方。
(具体审查要点:以甲供材清单、材料平衡表及现场使用量核对相结合)
3. 方案执行:若施工过程中确因不可抗因素确需发生方案变更的,须现场监理在《工程变更签证单》上签字确认,经项目经理审核后提交设计变更;隐蔽工程施工的现场监理应提前1天通知甲方参与现场查勘,并经三方同时到场签字确认;未经甲方同意擅自变更施工方案或开展隐蔽工程施工的,相应工程量不予确认和费用结算。
4. 时间要求:严格依据施工计划执行,无故造成工期延误的依据合作方相关考核办法执行。
5. 输出文档:
(1)土建、铁塔、电源、室分专业竣工资料。
(2)《监理日志》、《随工签证》、《隐蔽工程签证》、《材料到货检测报告》、《安全技术交底检查记录表》、《安全节点检查表》等监理过程文档。
(3)物资领用申请表、材料平衡表、剩余物资退料表等。
(4)各类服务合同(施工、监理、设备安装、市电引入、采购),合同签订必须在工程开工前完成。
六、验收交付管理
(一)铁塔类项目:
1. 预验收:工程完工后2个工作日内,由监理单位组织施工单位开展工程自检,并形成自检报告。
自检合格的向甲方提交内部验收申请。
2. 内部验收:对于满足内部验收条件的,项目经理组织内部验收,出具验收报告;时间要求:3个工作日。
3. 交付验收:内部验收通过后,2个工作日内区域经理发起交验申请,由客户经理在3个工作日内组织运营商、区域经理、维护人员、监理等单位完成交付验收,出具交验报告并签订《交付验收确认单》,同时10个工作日内完成《项目启用协议》的签订;验收不过的要求施工单位3天内限期整改,并协调运营商再次验收。
(二)室分类项目:
1. 项目完工后2个工作日,项目经理向客户经理提交运营商主设备安装通知。
2. 客户经理与运营商协商主设备安装时间,原则上按订单规定时限内完成安装,并于安装完成后1日内通知我方进行交验准备。
3. 主设备安装完毕,客户经理3个工作日内组织运营商参与交付验收,验收合格签订《交付验收确认单》,并于10个工作日内完成《项目启用协议》的签订。
七、竣工结/决算、审计与转资管理
1. 结算审计:项目交付后,一个月内提交结算审计申请。
项目经理完成所有施工、监理、设计、地勘、采购等服务合同整理,并组织完成《工程结算表》、《监理费用结算表》等资料的编制和审核签字,编制《资产交付清单》。
(按月定期提交,提交审计时必须提供34项审计资料清单)。
2. 工程会计根据《工程结算表》、《资产交付清单》等资料编制初步竣工结算。
3. 决算审计:项目试运行3个月后,项目经理组织完成工程终验,并提交决算审计申请。
4. 由省分统一指定审计单位进行项目审计,出具《工程结/决算审计意见》及《定案表》。
5. 项目经理根据审计报告,组织施工、建设、审计单位完成《定案表》的三方签字盖章确认。
6. 审计单位出具《终审报告》。
7. 工程会计依据《竣工决算审计意见》进行财务账面处理,完成正式转资。