2018年天津高考试卷化学试题与答案及解释
- 格式:doc
- 大小:719.00 KB
- 文档页数:20
2018年天津市高考化学试卷一、选择题(共6小题,每小题6分,共36分.每题只有一个正确选项)1.(6.00分)以下是中华民族为人类文明进步做出巨大贡献的几个事例,运用化学知识对其进行的分析不合理的是()A.四千余年前用谷物酿造出酒和酯,酿造过程中只发生水解反应B.商代后期铸造出工艺精湛的后(司)母戊鼎,该鼎属于铜合金制品C.汉代烧制出“明如镜、声如磬”的瓷器,其主要原料为黏土D.屠呦呦用乙醚从青蒿中提取出对治疗疟疾有特效的青蒿素,该过程包括萃取操作2.(6.00分)下列有关物质性质的比较,结论正确的是()A.溶解度:Na2CO3<NaHCO3B.热稳定性:HCl<PH3C.沸点:C2H5SH<C2H5OH D.碱性:LiOH<Be(OH)23.(6.00分)下列叙述正确的是()A.某温度下,一元弱酸HA的Ka 越小,则NaA的Kb(水解常数)越小B.铁管镀锌层局部破损后,铁管仍不易生锈C.反应活化能越高,该反应越易进行D.不能用红外光谱区分C2H5OH和CH3OCH34.(6.00分)由下列实验及现象推出的相应结论正确的是()5.(6.00分)室温下,向圆底烧瓶中加入1 mol C 2H 5OH 和含1mol HBr 的氢溴酸,溶液中发生反应:C 2H 5OH+HBr ⇌C 2H 5Br+H 2O ,充分反应后达到种衡。
已知常压下,C 2H 5Br 和C 2H 5OH 的沸点分别为384℃和78.5℃.下列关叙述错误的是( ) A .加入NaOH ,可增大乙醇的物质的量 B .增大HBr 浓度,有利于生成C 2H 5BrC .若反应物均增大至2mol ,则两种反应物平衡转化率之比不变D .若起始温度提高至60℃,可缩短反应达到平衡的时间6.(6.00分)LiH 2PO 4是制备电池的重要原料。
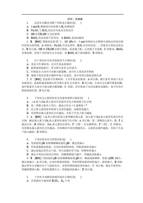
室温下,LiH 2PO 4溶液的pH 随c 初始(H 2PO 4﹣)的变化如图1所示,H 3PO 4溶液中H 2PO 4﹣的分布分数δ随pH 的变化如图2所示[δ=]下列有关LiH 2PO 4溶液的叙述正确的是()A .溶液中存在3个平衡B .含P 元素的粒子有H 2PO 4﹣、HPO 42﹣和PO 43﹣C .随c 初始(H 2PO 4﹣)增大,溶液的pH 明显变小D .用浓度大于1mol•L ﹣1的H 3PO 4溶液溶解Li 2CO 3,当pH 达到4.66时,H 3PO 4几乎全部转化为LiH 2PO 4二、非选择题II 卷(60分)7.(14.00分)图中反应①是制备SiH 4的一种方法,其副产物MgCl 2•6NH 3是优质的镁资源。
绝密★启用前2018年普通高等学校招生全国统一考试理科综合能力测试化学试题(天津卷)注意事项:1.答卷前,考生务必将自己的姓名、准考证号填写在答题卡上。
2.回答选择题时,选出每小题答案后,用铅笔把答题卡上对应题目的答案标号涂黑。
如需改动,用橡皮擦干净后,再选涂其他答案标号。
回答非选择题时,将答案写在答题卡上,写在本试卷上无效。
3.考试结束后,将本试卷和答题卡一并交回。
可能用到的相对原子质量:H 1 C 12N 14O 16一、选择题:本题共6小题,每小题6分,共36分。
在每小题给出的四个选项中,只有一项是符合题目要求的。
1.以下是中华民族为人类文明进步做出巨大贡献的几个事例,运用化学知识对其进行的分析不合理...的是()A.四千余年前用谷物酿造出酒和醋,酿造过程中只发生水解反应B.商代后期铸造出工艺精湛的后(司)母戊鼎,该鼎属于铜合金制品C.汉代烧制出“明如镜、声如磬”的瓷器,其主要原料为黏土D.屠呦呦用乙醚从青蒿中提取出对治疗疟疾有特效的青蒿素,该过程包括萃取操作2.下列有关物质性质的比较,结论正确的是()A.溶解度:Na2CO3<NaHCO3B.热稳定性:HCl<PH3C.沸点:C2H5SH<C2H5OHD.碱性:LiOH<Be(OH)23.下列叙述正确的是()A.某温度下,一元弱酸HA的K a越小,则NaA的K h(水解常数)越小B.铁管镀锌层局部破损后,铁管仍不易生锈C.反应活化能越高,该反应越易进行D.不能用红外光谱区分C2H5OH和CH3OCH34.5.室温下,向圆底烧瓶中加入1 mol C 2H 5OH 和含1 mol HBr 的氢溴酸,溶液中发生反应:C 2H 5OH+HBr C 2H 5Br+H 2O,充分反应后达到平衡。
已知常压下,C 2H 5Br 和C 2H 5OH 的沸点分别为38.4 ℃和78.5 ℃。
下列有关叙述错误..的是() A.加入NaOH,可增大乙醇的物质的量B.增大HBr 浓度,有利于生成C 2H 5BrC.若反应物均增大至2 mol,则两种反应物平衡转化率之比不变D.若起始温度提高至60 ℃,可缩短反应达到平衡的时间6.LiH 2PO 4是制备电池的重要原料。
2018年普通高等学校招生全国统一考试(天津卷)理科综合化学部分理科综合共300分,考试用时150分钟。
化学试卷分为第Ⅰ卷(选择题)和第Ⅱ卷两部分,第Ⅰ卷1至2页,第Ⅱ卷3至6页,共100分。
答卷前,考生务必将自己的姓名、准考证号填写在答题卡上,并在规定位置粘贴考试用条码。
答卷时,考生务必将答案涂写在答题卡上,答在试卷上的无效。
考试结束后,将本试卷和答题卡一并交回。
祝各位考生考试顺利!第Ⅰ卷注意事项:1.每题选出答案后,用铅笔将答题卡上对应题目的答案标号涂黑。
如需改动,用橡皮擦干净后,再选涂其他答案标号。
2.本卷共6题,每题6分,共36分。
在每题给出的四个选项中,只有一项是最符合题目要求的。
以下数据供解题时参考:相对原子质量:H 1 C 12 N 14 O 161. (2018•天津)以下是中华民族为人类文明进步做出巨大贡献的几个事例,运用化学知识对其进行的分析不合理的是A. 四千余年前用谷物酿造出酒和醋,酿造过程中只发生水解反应B. 商代后期铸造出工艺精湛的后(司)母戊鼎,该鼎属于铜合金制品C. 汉代烧制出“明如镜、声如磬”的瓷器,其主要原料为黏士D. 屠呦呦用乙醚从青蒿中提取出对治疗疟疾有特效的青蒿素,该过程包括萃取操作【答案】A【解析】分析:本题考查的是化学知识在具体的生产生活中的应用,进行判断时,应该先考虑清楚对应化学物质的成分,再结合题目说明判断该过程的化学反应或对应物质的性质即可解答。
详解:A.谷物中的淀粉在酿造中发生水解反应只能得到葡萄糖,葡萄糖要在酒化酶作用下分解,得到酒精和二氧化碳。
酒中含有酒精,醋中含有醋酸,显然都不是只水解就可以的。
选项A不合理。
B.商代后期铸造出工艺精湛的后(司)母戊鼎属于青铜器,青铜是铜锡合金。
选项B合理。
C.陶瓷的制造原料为黏土。
选项C合理。
D.屠呦呦用乙醚从青蒿中提取出对治疗疟疾有特效的青蒿素,是利用青蒿素在乙醚中溶解度较大的原理,将青蒿素提取到乙醚中,所以属于萃取操作。
2018天津理综化学总分数 100分时长:90分钟第Ⅰ卷(共6题 ,总计36分)1.(6分)以下是中华民族为人类文明进步做出巨大贡献的几个事例,运用化学知识对其进行的分析不合理的是 ( )A. 四千余年前用谷物酿造出酒和醋,酿造过程中只发生水解反应B. 商代后期铸造出工艺精湛的后(司)母戊鼎,该鼎属于铜合金制品C. 汉代烧制出“明如镜、声如磬”的瓷器,其主要原料为黏土D. 屠呦呦用乙醚从青蒿中提取出对治疗疟疾有特效的青蒿素,该过程包括萃取操作2.(6分)下列有关物质性质的比较,结论正确的是 ( )A. 溶解度:Na2CO3<NaHCO3B. 热稳定性:HCl<PH3C. 沸点:C2H5SH<C2H5OHD. 碱性:LiOH<Be(OH)23.(6分)下列叙述正确的是 ( )A. 某温度下,一元弱酸HA的K a越小,则NaA的K h(水解常数)越小B. 铁管镀锌层局部破损后,铁管仍不易生锈C. 反应活化能越高,该反应越易进行D. 不能用红外光谱区分C2H5OH和CH3OCH34.(6分)由下列实验及现象推出的相应结论正确的是 ( )A. AB. BC. CD. D5.(6分)室温下,向圆底烧瓶中加入1 mol C2H5OH和含1 mol HBr的氢溴酸,溶液中发生反应:C2H5OH+HBr C2H5Br+H2O,充分反应后达到平衡。
已知常压下,C2H5Br和C2H5OH的沸点分别为38.4 ℃和78.5 ℃。
下列有关叙述错误的是 ( )A. 加入NaOH,可增大乙醇的物质的量B. 增大HBr浓度,有利于生成C2H5BrC. 若反应物均增大至2 mol,则两种反应物平衡转化率之比不变D. 若起始温度提高至60 ℃,可缩短反应达到平衡的时间6.(6分)LiH2PO4是制备电池的重要原料。
室温下,LiH2PO4溶液的pH随c初始(H2PO4-)的变化如图1所示,H3PO4溶液中H2PO4-的分布分数δ随pH的变化如图2所示。
2018年6月天津市高考试题理综化学试题及参考答案2018.06相对原子质量:H 1 C 12 N 14 O 161.以下是中华民族为人类文明进步做出巨大贡献的几个事例,运用化学知识对其进行的分析不合理的是A.四千余年前用谷物酿造出酒和醋,酿造过程中只发生水解反应B.商代后期铸造出工艺精湛的后(司)母戊鼎,该鼎属于铜合金制品C.汉代烧制出“明如镜、声如磬”的瓷器,其主要原料为黏士D.屠呦呦用乙醚从青蒿中提取出对治疗疟疾有特效的青蒿素,该过程包括萃取操作 2.下列有关物质性质的比较,结论正确的是 A.溶解度:Na 2CO 3<NaHCO 3 B.热稳定性:HCl <PH 3 C.沸点:C 2H 5SH <C 2H 5OH D.碱性:LiOH <Be(OH)2 3.下列叙述正确的是A.某温度下,一元弱酸HA 的K a 越小,则NaA 的K h (水解常数)越小B.铁管镀锌层局部破损后,铁管仍不易生锈C.反应活化能越高,该反应越易进行D.不能用红外光谱区分C 2H 5OH 和CH 3OCH 32525HBr C 2H 5Br +H 2O,充分反应后达到平衡。
已知常压下,C 2H 5Br 和C 2H 5OH 的沸点分别为38.4℃和78.5℃。
下列有关叙述错误的是 A.加入NaOH,可增大乙醇的物质的量 B.增大HBr 浓度,有利于生成C 2H 5BrC.若反应物增大至2 mol,则两种反应物平衡转化率之比不变D.若起始温度提高至60℃,可缩短反应达到平衡的时间6.LiH 2PO 4是制备电池的重要原料。
室温下,LiH 2PO 4溶液的pH 随c 初始(H 2PO 4–)的变化如图1所示,H 3PO 4溶液中H 2PO 4–的分布分数δ随pH 的变化如图2所示,[–24=P H PO c c δ总(含元()素的粒子)]下列有关LiH 2PO 4溶液的叙述正确的是A.溶液中存在3个平衡B.含P 元素的粒子有H 2PO 4–、H 2PO 42–、PO 43–C.随c 初始(H 2PO 4–)增大,溶液的pH 明显变小D.用浓度大于1 mol ·L -1的H 3PO 4溶液溶解Li 2CO 3,当pH 达到4.66时,H 3PO 4几乎全部转化为LiH 2PO 4第Ⅱ卷注意事项:1.用黑色墨水的钢笔或签字笔将答案写在答题卡上。
2018·天津卷1.运用有关概念判断下列叙述正确的是()A.1 mol H2燃烧放出的热量为H2的燃烧热B.Na2SO3与H2O2的反应为氧化还原反应C.OH和CH2OH互为同系物D.BaSO4的水溶液不易导电,故BaSO4是弱电解质1.B[解析] 燃烧热是指25 ℃、101 kPa时,1 mol纯物质完全燃烧生成稳定的氧化物时所放出的热量,A项错误;Na2SO3具有还原性,H2O2具有氧化性,二者能发生氧化还原反应,B项正确;OH和CH2OH结构不相似,前者属于酚,后者属于芳香醇,C项错误;BaSO4是难溶物,但溶于水的部分完全电离,故BaSO4属于强电解质,D项错误。
2.以下食品化学知识的叙述不正确的是()A.食盐可作调味剂,也可作食品防腐剂B.新鲜蔬菜做熟后,所含维生素C会有损失C.纤维素在人体内可水解为葡萄糖,故可作人类的营养物质D.葡萄中的花青素在碱性环境下显蓝色,故可用苏打粉检验假红酒2.C[解析] 食盐既可作调味剂,又可作食品防腐剂,A项正确;维生素C易溶于水且易被氧化,故新鲜蔬菜做熟后所含维生素C会有损失,B项正确;人体内无水解纤维素的酶,故纤维素在人体内不能水解为葡萄糖,C项错;苏打粉溶于水因水解而显碱性,故可用苏打粉检验假红酒,D项正确。
3.下列有关元素的性质及其递变规律正确的是()A.ⅠA族与ⅦA族元素间可形成共价化合物或离子化合物B.第二周期元素从左到右,最高正价从+1递增到+7C.同主族元素的简单阴离子还原性越强,水解程度越大D.同周期金属元素的化合价越高,其原子失电子能力越强3.A[解析] ⅠA族元素包括氢元素和碱金属元素,氢元素与ⅦA族元素间形成共价化合物,碱金属元素与ⅦA族元素间形成离子化合物,A项正确;第二周期的元素中,O、F无最高正价,B项错误;ⅦA族元素的还原性:F-<Cl-,但水解程度:F->Cl-,C项错误;同周期金属元素的化合价越高,在周期表中的位置越靠后,元素的金属性越弱,其原子失电子能力越弱,D项错误。
2018年普通高等学校招生全国统一考试天津卷理科综合(化学部分)(解析版)化学试卷分为第Ⅰ卷(选择题)和第Ⅱ卷两部分,共100分。
相对原子质量:H—1 C—12 N—14 O—16第Ⅰ卷本卷共6题,每题6分,共36分。
在每题给出的四个选项中,只有一项是最符合题目要求的。
1.以下是中华民族为人类文明进步做出巨大贡献的几个事例,运用化学知识对其进行的分析不合理的是( )A.四千余年前用谷物酿造出酒和醋,酿造过程中只发生水解反应B.商代后期铸造出工艺精湛的后(司)母戊鼎,该鼎属于铜合金制品C.汉代烧制出“明如镜、声如磬”的瓷器,其主要原料为黏土D.屠呦呦用乙醚从青蒿中提取出对治疗疟疾有特效的青蒿素,该过程包括萃取操作A 【命题意图】本题主要考查与化学知识相关的中国科技成果。
【解题思路】谷物的主要成分为淀粉,用谷物酿造出酒和醋,酿造过程主要包括淀粉水解为葡萄糖,葡萄糖发酵生成乙醇,乙醇被氧化为乙酸,因此酿造过程中涉及水解反应和氧化反应,A项错误;后(司)母戊鼎为商代后期的青铜器,属于铜合金制品,B项正确;陶瓷的主要原料为黏土,C项正确;青蒿素易溶于乙醚,而不易溶于水,因此,屠呦呦用乙醚提取青蒿素的过程包括萃取操作,D项正确。
2.下列有关物质性质的比较,结论正确的是( )A.溶解度:Na2CO3<NaHCO3B.热稳定性:HCl<PH3C.沸点:C2H5SH<C2H5OHD.碱性:LiOH<Be(OH)2C 【命题意图】本题主要考查物质性质的比较、元素周期律的应用。
【解题思路】碳酸钠的溶解度大于碳酸氢钠的溶解度,A项错误;非金属性:Cl>P,故气态氢化物的热稳定性:HCl>PH3,B项错误;C2H5SH、C2H5OH均为分子晶体,但C2H5OH能够形成分子间氢键,故沸点:C2H5SH<C2H5OH,C项正确;金属性:Li>Be,故最高价氧化物对应的水化物的碱性:LiOH >Be(OH)2,D 项错误。
【技高一筹】 运用元素周期律比较物质性质的方法是:①找判据,根据物质性质联想判断依据——金属性或非金属性;②比强弱,结合元素周期表比较元素性质强弱;③作判断,运用元素周期律,得出物质性质强弱结论。
绝密★启用前2018年普通高等学校招生全国统一考试<天津卷)理科综合化学部分理科综合共300分,考试用时150分钟。
化学试卷分为第Ⅰ卷<选择题)和第Ⅱ卷两部分,第Ⅰ卷1至2页,第Ⅱ卷3至5页,共100分。
答卷前,考生务必将自己的姓名、准考号填写在答题卡上,并在规定位置粘贴考试用条形码。
答卷时,考生务必将答案涂写在答题卡上,答在试卷上的无效。
考试结束后,将本试卷和答题卡一并交回。
祝各位考生考试顺利!第Ⅰ卷注意事项:1.每题选出答案后,用铅笔将答题卡上对应题目的答案标号涂黑。
如需改动,用橡皮擦干净后,再选涂其他答案标号。
2.本卷共6题,每题6分,共36分。
在每题给出的四个选项中,只有一项是最符合题目要求的。
以下数据可供解题时参考:相对原子质量:H 1 C 12 O 161.运用有关概念判断下列叙述正确的是< )A.1 mol H2燃烧放出的热量为H2的燃烧热B.Na2SO3与H2O2的反应为氧化还原反应C.和互为同系物D.BaSO4的水溶液不易导电,故BaSO4是弱电解质2.以下食品化学知识的叙述不正确的是< )A.食盐可作调味剂,也可作食品防腐剂B.新鲜蔬菜做熟后,所含维生素C会有损失C.纤维素在人体内可水解为葡萄糖,故可作人类的营养物质D.葡萄中的花青素在碱性环境下显蓝色,故可用苏打粉检验假红酒3.下列有关元素的性质及其递变规律正确的是< )A.ⅠA族与ⅦA族元素间可形成共价化合物或离子化合物B.第二周期元素从左到右,最高正价从+1递增到+7C.同主族元素的简单阴离子还原性越强,水解程度越大D.同周期金属元素的化合价越高,其原子失电子能力越强4.下列实验误差分析错误的是< )A.用润湿的pH试纸测稀碱溶液的pH,测定值偏小B.用容量瓶配制溶液,定容时俯视刻度线,所配溶液浓度偏小C.滴定前滴定管内无气泡,终点读数时有气泡,所测体积偏小D.测定中和反应的反应热时,将碱缓慢倒入酸中,所测温度值偏小5.下列有关电解质溶液的说法正确的是< )A.在蒸馏水中滴加浓H2SO4 ,K w不变B.CaCO3难溶于稀硫酸,也难溶于醋酸C.在Na2S稀溶液中,c(H+> = c(OH-> - 2c(H2S> -c(HS->D.NaCl溶液和CH3COONH4溶液均显中性,两溶液中水的电离程度相同6.为增强铝的耐腐蚀性,现以铅蓄电池为外电源,以Al作阳极、Pb作阴极,电解稀硫酸,使铝表面的氧化膜增厚。
2018年普通高等学校招生全国统一考试(天津卷)理科综合化学部分第Ⅰ卷注意事项:1.每题选出答案后,用铅笔将答题卡上对应题目的答案标号涂黑。
如需改动,用橡皮擦干净后,再选涂其他答案标号。
2.本卷共6题,每题6分,共36分。
在每题给出的四个选项中,只有一项是最符合题目要求的。
以下数据供解题时参考:相对原子质量:H 1 C 12N14 O161.以下是中华民族为人类文明进步做出巨大贡献的几个事例,运用化学知识对其进行的分析不合理的是( )A.四千余年前用谷物酿造出酒和醋,酿造过程中只发生水解反应B.商代后期铸造出工艺精湛的后(司)母戊鼎,该鼎属于铜合金制品C.汉代烧制出“明如镜、声如磬”的瓷器,其主要原料为黏士D.屠呦呦用乙醚从青蒿中提取出对治疗疟疾有特效的青蒿素,该过程包括萃取操作2.下列有关物质性质的比较,结论正确的是()A.溶解度:Na2CO3<NaHCO3B.热稳定性:HCl<PH3C.沸点:C2H5SH<C2H5OHD.碱性:LiOH<Be(OH)23.下列叙述正确的是( )A.某温度下,一元弱酸HA的Ka越小,则NaA的Kh(水解常数)越小B.铁管镀锌层局部破损后,铁管仍不易生锈C.反应活化能越高,该反应越易进行D.不能用红外光谱区分C2H5OH和CH3OCH34.由下列实验及现象推出的相应结论正确的是()实验现象结论A.某溶液中滴加K3[Fe(CN)6]溶液产生蓝色沉淀原溶液中有Fe2+,无Fe3+B.向C6H5ONa溶液中通入CO2溶液变浑浊酸性:H2CO3>C6H5OHC.向含有ZnS和Na2S的悬浊液中滴加CuSO4溶液生成黑色沉淀Ksp(CuS)<K sp(ZnS)D.①某溶液中加入Ba(NO3)2溶液②再加足量盐酸①产生白色沉淀②仍有白色沉淀原溶液中有SO42-5.室温下,向圆底烧瓶中加入1molC2H5OH和含1molHBr的氢溴酸,溶液中发生反应;C2H5OH+H Br C2H5Br+H2O,充分反应后达到平衡。
绝密★启用前2018年普通高等学校招生全国统一考试(天津卷)理科综合 化学部分理科综合共300分,考试用时150分钟。
化学试卷分为第Ⅰ卷(选择题)和第Ⅱ卷两部分,第Ⅰ卷1至2页,第Ⅱ卷3至6页,共100分。
答卷前,考生务必将自己的姓名、准考证号填写在答题卡上,并在规定位置粘贴考试用条码。
答卷时,考生务必将答案涂写在答题卡上,答在试卷上的无效。
考试结束后,将本试卷和答题卡一并交回。
祝各位考生考试顺利!第Ⅰ卷注意事项:1.每题选出答案后,用铅笔将答题卡上对应题目的答案标号涂黑。
如需改动,用橡皮擦干净后,再选涂其他答案标号。
2.本卷共6题,每题6分,共36分。
在每题给出的四个选项中,只有一项是最符合题目要求的。
以下数据供解题时参考:相对原子质量:H 1 C 12 N 14 O 161. 以下是中华民族为人类文明进步做出巨大贡献的几个事例,运用化学知识对其进行的分析不合理的是 A. 四千余年前用谷物酿造出酒和醋,酿造过程中只发生水解反应 B. 商代后期铸造出工艺精湛的后(司)母戊鼎,该鼎属于铜合金制品 C. 汉代烧制出“明如镜、声如磬”的瓷器,其主要原料为黏士D. 屠呦呦用乙醚从青蒿中提取出对治疗疟疾有特效的青蒿素,该过程包括萃取操作【答案与解释】A 。
谷物中多含有淀粉,可以经过发酵制酒与醋,过程所发生的化学变化有:第一:淀粉在酒曲酶的作用下水解生成葡萄糖,第二步:葡萄糖在厌氧茵的作用下发生分解生成乙醇和二氧化碳(实质发生了氧化还原反应),A 论述错误;商代铸造的用于象征至高无上的权力的司母戊鼎的主要成分是:铜84.77%、锡11.64%、铅27.9%,B 观点正确;“明如镜,声如磬qing”是形容古代江西景德镇官窑生产的精美瓷器。
由于只有用江西景德镇优质高岭士(即黏士)才能烧制出如此精美的瓷器,固有“明如镜,声如馨”之美誉,C 正确;菁蒿素是利用乙醚等有机溶剂从复合花序植物黄花蒿茎叶中提取的有过氧基团的倍半萜内酯药物,其原理就是利用萃取原理,D 正确。
2018年普通高等学校招生全国统一考试(天津卷)理科综合化学部分第Ⅰ卷注意事项:1.每题选出答案后.用铅笔将答题卡上对应题目的答案标号涂黑。
如需改动.用橡皮擦干净后.再选涂其他答案标号。
2.本卷共6题.每题6分.共36分。
在每题给出的四个选项中.只有一项是最符合题目要求的。
以下数据供解题时参考:相对原子质量:H 1 C 12 N 14 O 161.以下是中华民族为人类文明进步做出巨大贡献的几个事例.运用化学知识对其进行的分析不合理的是()A.四千余年前用谷物酿造出酒和醋.酿造过程中只发生水解反应B.商代后期铸造出工艺精湛的后(司)母戊鼎.该鼎属于铜合金制品C.汉代烧制出“明如镜、声如磬”的瓷器.其主要原料为黏士D.屠呦呦用乙醚从青蒿中提取出对治疗疟疾有特效的青蒿素.该过程包括萃取操作2.下列有关物质性质的比较.结论正确的是()A.溶解度:Na2CO3<NaHCO3B.热稳定性:HCl<PH3C.沸点:C2H5SH<C2H5OHD.碱性:LiOH<Be(OH)23.下列叙述正确的是()A.某温度下.一元弱酸HA的K a越小.则NaA的K h(水解常数)越小B.铁管镀锌层局部破损后.铁管仍不易生锈C.反应活化能越高.该反应越易进行D.不能用红外光谱区分C2H5OH和CH3OCH34.由下列实验及现象推出的相应结论正确的是()实验现象结论A.某溶液中滴加K3[Fe(CN)6]溶液产生蓝色沉淀原溶液中有Fe2+.无Fe3+B.向C6H5ONa溶液中通入CO2溶液变浑浊酸性:H2CO3>C6H5OHC.向含有ZnS和Na2S的悬浊液中滴加CuSO4溶液生成黑色沉淀K sp(CuS)<K sp(ZnS)D.①某溶液中加入Ba(NO3)2溶液②再加足量盐酸①产生白色沉淀②仍有白色沉淀原溶液中有SO42-5.室温下.向圆底烧瓶中加入1 molC2H5OH和含1molHBr的氢溴酸.溶液中发生反应;C2H5OH+HBr C2H5Br+H2O.充分反应后达到平衡。
绝密★启用前2018年普通高等学校招生全国统一考试(天津卷)理科综合化学部分理科综合共300分,考试用时150分钟。
化学试卷分为第Ⅰ卷(选择题)和第Ⅱ卷两部分,第Ⅰ卷1至2页,第Ⅱ卷3至6页,共100分。
答卷前,考生务必将自己的姓名、准考证号填写在答题卡上,并在规定位置粘贴考试用条码。
答卷时,考生务必将答案涂写在答题卡上,答在试卷上的无效。
考试结束后,将本试卷和答题卡一并交回。
祝各位考生考试顺利!第Ⅰ卷注意事项:1.每题选出答案后,用铅笔将答题卡上对应题目的答案标号涂黑。
如需改动,用橡皮擦干净后,再选涂其他答案标号。
2.本卷共6题,每题6分,共36分。
在每题给出的四个选项中,只有一项是最符合题目要求的。
以下数据供解题时参考:相对原子质量:H 1 C 12 N 14 O 161. 以下是中华民族为人类文明进步做出巨大贡献的几个事例,运用化学知识对其进行的分析不合理的是A. 四千余年前用谷物酿造出酒和醋,酿造过程中只发生水解反应B. 商代后期铸造出工艺精湛的后(司)母戊鼎,该鼎属于铜合金制品C. 汉代烧制出“明如镜、声如磬”的瓷器,其主要原料为黏士D. 屠呦呦用乙醚从青蒿中提取出对治疗疟疾有特效的青蒿素,该过程包括萃取操作【答案】A【解析】分析:本题考查的是化学知识在具体的生产生活中的应用,进行判断时,应该先考虑清楚对应化学物质的成分,再结合题目说明判断该过程的化学反应或对应物质的性质即可解答。
详解:A.谷物中的淀粉在酿造中发生水解反应只能得到葡萄糖,葡萄糖要在酒化酶作用下分解,得到酒精和二氧化碳。
酒中含有酒精,醋中含有醋酸,显然都不是只水解就可以的。
选项A不合理。
B.商代后期铸造出工艺精湛的后(司)母戊鼎属于青铜器,青铜是铜锡合金。
选项B合理。
C.陶瓷的制造原料为黏土。
选项C合理。
D.屠呦呦用乙醚从青蒿中提取出对治疗疟疾有特效的青蒿素,是利用青蒿素在乙醚中溶解度较大的原理,将青蒿素提取到乙醚中,所以属于萃取操作。
2018年高考天津卷化学真题解析第Ⅰ卷相对原子质量:H-1 C-12 N-14 O-16[2018天津卷-1] 以下是中华民族为人类文明进步做出巨大贡献的几个事例,运用化学知识对其进行的分析不合理的是A. 四千余年前用谷物酿造出酒和醋,酿造过程中只发生水解反应B. 商代后期铸造出工艺精湛的后(司)母戊鼎,该鼎属于铜合金制品C. 汉代烧制出“明如镜、声如磬”的瓷器,其主要原料为黏士D. 屠呦呦用乙醚从青蒿中提取出对治疗疟疾有特效的青蒿素,该过程包括萃取操作【答案】A【解析】A.谷物中的淀粉在酿造中发生水解反应只能得到葡萄糖,葡萄糖要在酒化酶作用下分解,得到酒精和二氧化碳。
酒中含有酒精,醋中含有醋酸,显然都不是只水解就可以生成的。
选项A不合理。
B.商代后期铸造出工艺精湛的后(司)母戊鼎属于青铜器,青铜是铜锡合金。
选项B合理。
C.陶瓷的制造原料为黏土。
选项C合理。
D.屠呦呦用乙醚从青蒿中提取出对治疗疟疾有特效的青蒿素,是利用青蒿素在乙醚中溶解度较大的原理,将青蒿素提取到乙醚中,所以属于萃取操作。
选项D合理。
【考点】淀粉的水解、铜合金、传统无机非金属材料、萃取。
[2018天津卷-2]下列有关物质性质的比较,结论正确的是A. 溶解度:Na2CO3<NaHCO3B. 热稳定性:HCl<PH3C. 沸点:C2H5SH<C2H5OHD. 碱性:LiOH<Be(OH)2【答案】C【解析】A.碳酸钠的溶解度大于碳酸氢钠,选项A错误。
B.同周期由左向右非金属的气态氢化物的稳定性逐渐增强,所以稳定性应该是:HCl>PH3。
选项B错误。
C.C2H5OH分子中有羟基,可以形成分子间的氢键,从而提高物质的沸点。
选项C正确。
D.同周期由左向右最高价氧化物的水化物的碱性逐渐减弱,所以碱性应该是:LiOH>Be(OH)2。
选项D错误。
【考点】碳酸钠及碳酸氢钠的溶解度;气态氢化物的稳定性;氢键及氢键对物质沸点的影响;碱的碱性强弱比较。
2018年天津市高考化学试卷一、选择题(共6小题,每小题6分,共36分.每题只有一个正确选项)1.(6.00分)以下是中华民族为人类文明进步做出巨大贡献的几个事例,运用化学知识对其进行的分析不合理的是()A.四千余年前用谷物酿造出酒和酯,酿造过程中只发生水解反应B.商代后期铸造出工艺精湛的后(司)母戊鼎,该鼎属于铜合金制品C.汉代烧制出“明如镜、声如磬”的瓷器,其主要原料为黏土D.屠呦呦用乙醚从青蒿中提取出对治疗疟疾有特效的青蒿素,该过程包括萃取操作2.(6.00分)下列有关物质性质的比较,结论正确的是()A.溶解度:Na2CO3<NaHCO3B.热稳定性:HCl<PH3C.沸点:C2H5SH<C2H5OH D.碱性:LiOH<Be(OH)23.(6.00分)下列叙述正确的是()A.某温度下,一元弱酸HA的a越小,则NaA的b(水解常数)越小B.铁管镀锌层局部破损后,铁管仍不易生锈C.反应活化能越高,该反应越易进行D.不能用红外光谱区分C2H5OH和CH3OCH34.(6.00分)由下列实验及现象推出的相应结论正确的是()实验现象结论A某溶液中滴加3[Fe(CN)6]溶液产生蓝色沉淀原溶液中有Fe2+,无Fe3+B向C6H5ONa溶液中通入CO2溶液变浑浊酸性:H2CO3>C6H5OHC向含有nS和Na2S的悬浊液中滴加CuSO4溶液生成黑色沉淀sp(CuS)<sp(nS)D①某溶液中加入Ba(NO3)2溶液①产生白色沉淀②仍有白色沉淀原溶液中有SO42﹣②再加足量盐酸A.A B.B C.C D.D5.(6.00分)室温下,向圆底烧瓶中加入1 mol C2H5OH和含1mol HBr的氢溴酸,溶液中发生反应:C2H5OH+HBr⇌C2H5Br+H2O,充分反应后达到种衡。
已知常压下,C2H5Br和C2H5OH的沸点分别为384℃和78.5℃.下列关叙述错误的是()A.加入NaOH,可增大乙醇的物质的量B.增大HBr浓度,有利于生成C2H5BrC.若反应物均增大至2mol,则两种反应物平衡转化率之比不变D.若起始温度提高至60℃,可缩短反应达到平衡的时间6.(6.00分)LiH2PO4是制备电池的重要原料。
绝密★启用前2018年普通高等学校招生全国统一考试(天津卷)理科综合化学部分理科综合共300分,考试用时150分钟。
化学试卷分为第Ⅰ卷(选择题)和第Ⅱ卷两部分,第Ⅰ卷1至2页,第Ⅱ卷3至6页,共100分。
答卷前,考生务必将自己的姓名、准考证号填写在答题卡上,并在规定位置粘贴考试用条码。
答卷时,考生务必将答案涂写在答题卡上,答在试卷上的无效。
考试结束后,将本试卷和答题卡一并交回。
祝各位考生考试顺利!第Ⅰ卷注意事项:1.每题选出答案后,用铅笔将答题卡上对应题目的答案标号涂黑。
如需改动,用橡皮擦干净后,再选涂其他答案标号。
2.本卷共6题,每题6分,共36分。
在每题给出的四个选项中,只有一项是最符合题目要求的。
以下数据供解题时参考:相对原子质量:H 1 C 12 N 14 O 161.以下是中华民族为人类文明进步做出巨大贡献的几个事例,运用化学知识对其进行的分析不合理的是A.四千余年前用谷物酿造出酒和醋,酿造过程中只发生水解反应B.商代后期铸造出工艺精湛的后(司)母戊鼎,该鼎属于铜合金制品C.汉代烧制出“明如镜、声如磬”的瓷器,其主要原料为黏士D.屠呦呦用乙醚从青蒿中提取出对治疗疟疾有特效的青蒿素,该过程包括萃取操作解析:A:酿酒和醋的过程中,微生物将糖类物质水解、氧化,放出能量,不只发生水解反应,因此A错误;B:后母戊鼎属于青铜器,青铜器属于合金制品,B正确;C:瓷器是是由粘土等原料经过高温烧制而成的,C正确;D青蒿素是难溶于水的有机物,可用有机溶剂如乙醚将其从青蒿汁液中萃取出来,D正确。
本题答案:A2.下列有关物质性质的比较,结论正确的是A.溶解度:Na2CO3<NaHCO3B.热稳定性:HCl<PH3C.沸点:C2H5SH<C2H5OHD.碱性:LiOH<Be(OH)2解析:A:溶解度:Na2CO3>NaHCO3,A错误;B由于非金属性Cl>P,因此氢化物热稳定性HCl>PH3,B错误;C:由于乙醇中氧元素电负性较强,形成的化合物易产生氢键,使化合物的沸点较高,而乙硫醇中的硫元素电负性较弱,不能形成氢键,因此沸点C2H5SH<C2H5OH,C正确;D:由于Li、Be同周期,金属性Li>Be,因此碱性LiOH>Be(OH)2,D错误。
绝密★启用前2018年普通高等学校招生全国统一考试(天津卷)理科综合化学部分理科综合共300分,考试用时150分钟。
化学试卷分为第Ⅰ卷(选择题)和第Ⅱ卷两部分,第Ⅰ卷1至2页,第Ⅱ卷3至6页,共100分。
答卷前,考生务必将自己的姓名、准考证号填写在答题卡上,并在规定位置粘贴考试用条码。
答卷时,考生务必将答案涂写在答题卡上,答在试卷上的无效。
考试结束后,将本试卷和答题卡一并交回。
祝各位考生考试顺利!第Ⅰ卷注意事项:1.每题选出答案后,用铅笔将答题卡上对应题目的答案标号涂黑。
如需改动,用橡皮擦干净后,再选涂其他答案标号。
2.本卷共6题,每题6分,共36分。
在每题给出的四个选项中,只有一项是最符合题目要求的。
以下数据供解题时参考:相对原子质量:H 1 C 12 N 14 O 161. 以下是中华民族为人类文明进步做出巨大贡献的几个事例,运用化学知识对其进行的分析不合理的是A. 四千余年前用谷物酿造出酒和醋,酿造过程中只发生水解反应B. 商代后期铸造出工艺精湛的后(司)母戊鼎,该鼎属于铜合金制品C. 汉代烧制出“明如镜、声如磬”的瓷器,其主要原料为黏士D. 屠呦呦用乙醚从青蒿中提取出对治疗疟疾有特效的青蒿素,该过程包括萃取操作【答案】A【解析】分析:本题考查的是化学知识在具体的生产生活中的应用,进行判断时,应该先考虑清楚对应化学物质的成分,再结合题目说明判断该过程的化学反应或对应物质的性质即可解答。
详解:A.谷物中的淀粉在酿造中发生水解反应只能得到葡萄糖,葡萄糖要在酒化酶作用下分解,得到酒精和二氧化碳。
酒中含有酒精,醋中含有醋酸,显然都不是只水解就可以的。
选项A不合理。
B.商代后期铸造出工艺精湛的后(司)母戊鼎属于青铜器,青铜是铜锡合金。
选项B合理。
C.陶瓷的制造原料为黏土。
选项C合理。
D.屠呦呦用乙醚从青蒿中提取出对治疗疟疾有特效的青蒿素,是利用青蒿素在乙醚中溶解度较大的原理,将青蒿素提取到乙醚中,所以属于萃取操作。
绝密★启用前2018年普通高等学校招生全国统一考试(天津卷)理科综合化学部分理科综合共300分,考试用时150分钟。
化学试卷分为第Ⅰ卷(选择题)和第Ⅱ卷两部分,第Ⅰ卷1至2页,第Ⅱ卷3至6页,共100分。
答卷前,考生务必将自己的姓名、准考证号填写在答题卡上,并在规定位置粘贴考试用条码。
答卷时,考生务必将答案涂写在答题卡上,答在试卷上的无效。
考试结束后,将本试卷和答题卡一并交回。
祝各位考生考试顺利!第Ⅰ卷注意事项:1.每题选出答案后,用铅笔将答题卡上对应题目的答案标号涂黑。
如需改动,用橡皮擦干净后,再选涂其他答案标号。
2.本卷共6题,每题6分,共36分。
在每题给出的四个选项中,只有一项是最符合题目要求的。
以下数据供解题时参考:相对原子质量:H 1 C 12 N 14 O 161. 以下是中华民族为人类文明进步做出巨大贡献的几个事例,运用化学知识对其进行的分析不合理的是A. 四千余年前用谷物酿造出酒和醋,酿造过程中只发生水解反应B. 商代后期铸造出工艺精湛的后(司)母戊鼎,该鼎属于铜合金制品C. 汉代烧制出“明如镜、声如磬”的瓷器,其主要原料为黏士D. 屠呦呦用乙醚从青蒿中提取出对治疗疟疾有特效的青蒿素,该过程包括萃取操作【答案与解释】A。
谷物中多含有淀粉,可以经过发酵制酒与醋,过程所发生的化学变化有:第一:淀粉在酒曲酶的作用下水解生成葡萄糖,第二步:葡萄糖在厌氧茵的作用下发生分解生成乙醇和二氧化碳(实质发生了氧化还原反应),A 论述错误;商代铸造的用于象征至高无上的权力的司母戊鼎的主要成分是:铜%、锡%、铅%,B观点正确;“明如镜,声如磬qing”是形容古代江西景德镇官窑生产的精美瓷器。
由于只有用江西景德镇优质高岭士(即黏士)才能烧制出如此精美的瓷器,固有“明如镜,声如馨”之美誉,C正确;菁蒿素是利用乙醚等有机溶剂从复合花序植物黄花蒿茎叶中提取的有过氧基团的倍半萜内酯药物,其原理就是利用萃取原理,D正确。
2. 下列有关物质性质的比较,结论正确的是A. 溶解度:Na2CO3<NaHCO3B. 热稳定性:HCl<PH3C. 沸点:C 2H 5SH<C 2H 5OHD. 碱性:LiOH<Be(OH)2【答案与解释】C 。
往饱和的碳酸钠溶液中通入CO 2生成并有NaHCO 3析出,证明NaHCO 3的溶解度小于Na 2CO 3,A 错误;Cl 元素的非金属性比P 元素强,对应的气态氢化物比PH 3 稳定,B 也错误;乙醇分子间以及乙醇分子与水分子间能够形成氢键,所以乙醇的熔沸点比乙硫醇高,在水中的溶解能力比乙硫醇大,C 正确;Li 的金属性比Be 强,对应的最高价氧化物对应的水化物碱性比Be(OH)2强,D 不对。
3. 下列叙述正确的是A. 某温度下,一元弱酸HA 的K a 越小,则NaA 的K h (水解常数)越小B. 铁管镀锌层局部破损后,铁管仍不易生锈C. 反应活化能越高,该反应越易进行D. 不能用红外光谱区分C 2H 5OH 和CH 3OCH 3【答案与解释】B 。
一元弱酸的钠盐水解常数a wh K K K ,当一元弱酸的K a 越小,则其钠盐的水解常数K h 则越大,A 观点不正确;由于锌比铁活泼,当镀锌的铁管表层局部破损后,暴露在空气中的铁管而与锌仍可形成铁锌原电池得以保存;B 正确;活化能是指使分子从常态转变为容易发生化学反应的活跃状态所需要的能量,所以活化能越高,则相应反应越难进行,C 观点也不对;红外光谱是利用分子中的原子吸收红外光的能量发生共振而产生的不同谱线,通常是用来判断不同的化学键,由于C 2H 5OH 与CH 3OCH 3中的存在不同的化学键(乙醇比甲醚多了O-H 键)能够产生不同的红外光谱线,所以C 2H 5OH 与CH 3OCH 3可用红外光谱来区分,D 观点不对。
4. 由下列实验及现象推出的相应结论正确的是A. AB. BC. CD. D 【答案与解释】B。
铁氰化钾K3[Fe(CN)6]能够与Fe2+生成铁氰化亚铁蓝色沉淀,表明溶液中含有Fe2+,是否含有Fe3+无关,A结论错误;往苯酚钠溶液中通入CO2气体生成常温下微溶物苯酚和碳酸氢钠,证明碳酸的酸性比苯酚强,B结论正确;由于Na2S的浓度没有确定,往含有ZnS和Na2S的悬浊液中滴加CuSO4溶液产生黑色CuS 沉淀,不能证明K sp (CuS)<K sp (ZnS),C 观点不能成立;加入Ba(NO 3)2溶液产生白色沉淀后再加入足量的盐酸酸化,仍有白色沉淀,原溶液中可能存在-24-23SO SO 或;D 观点无法成立。
5. 室温下,向圆底烧瓶中加入1 molC 2H 5OH 和含1molHBr 的氢溴酸,溶液中发生反应;C 2H 5OH+HBr 催化剂 加热C 2H 5Br+H 2O ,充分反应后达到平衡。
已知常压下,C 2H 5Br和C 2H 5OH 的沸点分别为℃和℃。
下列有关叙述错误的是A. 加入NaOH ,可增大乙醇的物质的量B. 增大HBr 浓度,有利于生成C 2H 5BrC. 若反应物增大至2 mol ,则两种反应物平衡转化率之比不变D. 若起始温度提高至60℃,可缩短反应达到平衡的时间【答案与解释】本题没有答案。
C 2H 5OH +HBr C 2H 5Br +H 2O 反应达到平衡后,向混合物中加入NaOH,则C 2H 5Br 发生水解生成乙醇,A 正确;增加反应物的浓度,化学平衡向有利于生成物的正反应方向移动,B 也是正确的;乙醇与氢溴酸的反应的化学计量数比为1:1,则当反应物的物质的量比相同时,其反应到达平衡时的转化率相等,C 正确;提高反应的温度,能够增大化学反应速率,反应到达平衡的时间将大大缩短,同时由于C 2H 5Br 的沸点远<60℃,则在60℃时,会因C 2H 5Br 、C 2H 5OH 的挥发、浓度的降低而使反应时间大大 缩短,D 正确。
6. LiH 2PO 4是制备电池的重要原料。
室温下,LiH 2PO 4溶液的pH 随c 初始(H 2PO 4–)的变化如图1所示,H 3PO 4溶液中H 2PO 4–的分布分数δ随pH 的变化如图2所示,[]下列有关LiH 2PO 4溶液的叙述正确的是 A. 溶液中存在3个平衡 B. 含P 元素的粒子有H2PO 4–、HPO 42–、PO 43– C. 随c 初始(H 2PO 4–)增大,溶液的pH 明显变小D. 用浓度大于1 mol·L -1的H 3PO 4溶液溶解Li 2CO 3,当pH 达到时,H 3PO 4几乎全部转化为LiH 2PO 4【答案与解释】D 。
LiH 2PO 4溶液中存在三个电离平衡和1个水解平衡:H 2PO 4H ++HPO 42-、HPO 42-H ++PO 43-、H 2O H ++OH -与H 2PO 4-+H 2OH 3PO 4+OH -,因此A 不正确;H 3PO 4溶液中含有的含P 元素的粒子有H 3PO 4、H 2PO 4-、HPO 42-以及PO 43-四种粒子,B错误;图1表明,溶液中的c 初始(H 2PO 4–)增大时,起始溶液的pH 值呈下降趋势,但pH 值仅由降到,且当溶液中c 初始(H 2PO 4–)大于或等于1mol ·L -1时,溶液的pH 保持在。
C 观点不对;从图2分析可知,当溶液的pH 值为时,溶液中的含P元素的粒子几乎只有H2PO4-,D正确,选D。
第Ⅱ卷注意事项:1.用黑色墨水的钢笔或签字笔将答案写在答题卡上。
2.本卷共4题,共64分。
7. 下图中反应①是制备SiH4的一种方法,其副产物MgCl2·6NH3是优质的镁资源。
回答下列问题:(1)MgCl2·6NH3所含元素的简单离子半径由小到大的顺序(H-除外):_________________________,Mg在元素周期表中的位置:_____________________,Mg(OH)2的电子式:____________________。
(2)A2B的化学式为_______________。
反应②的必备条件是_______________。
上图中可以循环使用的物质有_______________。
(3)在一定条件下,由SiH4和CH4反应生成H2和一种固体耐磨材料_______________(写化学式)。
(4)为实现燃煤脱硫,向煤中加入浆状Mg(OH)2,使燃烧产生的SO 2转化为稳定的Mg 化合物,写出该反应的化学方程式:_______________。
(5)用Mg 制成的格氏试剂(RMgBr )常用于有机合成,例如制备醇类化合物的合成路线如下:依据上述信息,写出制备所需醛的可能结构简式:_______________。
【答案与解释】⑴、第三周期、第ⅡA 族、;⑵Mg 2Si 、MgCl 2熔融、电解、NH 3、NH 4Cl ;⑶SiC ;⑷2Mg(OH)2+2SO 2+O 22MgSO 4;⑸CH 3CH 2CHO 、CH 3CHO ;分析:⑴镁元素(12Mg )在元素周期表中位于第三周期,第ⅡA 族,是活泼的金属。
书写电子式时,相同的原子或离子符号不能合并,应该单独分左右、上下书写;Mg(OH)2的电子式为:单原子形成的离子半经大小与原子的核电荷数及离子核外电子层数的多少有关,Cl -核外有3个电子层,半经最大,Mg 2+与N 3-具有相同的核外电子排布,核电荷数12Mg 比7N 多,则Mg 2+半经比N 3-小,固有:⑵分析图中的物质转化关系表可以得出A 2B 为Mg 2Si ;工业上利用电解熔融的无水MgCl 2来制备金属镁,所以反应②的条件是熔融并通电电解;此外,整个[H O ]-Mg 2+[ O H]- [H O ]-Mg 2+[ O H]-物质转化关系中,NH3和NH4Cl是反应①的原料,又同时是MgCl2·6H2O反应的生成物,因此可以循环利用;⑶SiH4和CH4反应除了生成H2外,还生成了SiC,相关反应的化学反应方程式为:SiH4+CH44H2+SiC;SiC是类似金刚石结构的原子晶体:硬度大,熔沸点高;可以替代金刚石作为耐磨材料;⑷用Mg(OH)2来吸收工业废气SO2是工业上常用的除硫方法,原理是利用SO2具有酸性氧化物,能够与廉价的碱(如Ca(OH)2、Mg(OH)2等)反应转化为稳定的硫酸盐,具有反应原理分为二步:第一步:碱吸收SO2生成不稳定的亚硫酸盐;第二步:不稳定的亚硫酸盐在加热的条件下被空气中的氧气氧化为稳定的硫酸盐;综合得出:Mg(OH)2吸收SO2反应的化学反应方程式为:2Mg(OH)2+2SO2+O2=== 2MgSO4;⑸分析有机合成路线图可知,格氏试剂能够与含有羰基()发生加成反应并水解生成醇,要制备2-丁醇()可由丙醛(CH3CH2CHO)与CH3MgBr加成水解制备:CH3CH2CHO;也可由乙醛(CH3CHO)与格氏试剂CH3CH2MgBr加成水解得到;CH3CHO。