明细账种类和适用范围
- 格式:doc
- 大小:14.50 KB
- 文档页数:1
明细账分类
明细账可采用订本式、活页式、三栏式、多栏式、数量金额式。
明细账是按照二级或明细科目设置的账簿,一般采用活页式账簿。
各单位应结合自己的经济业务的特点和经营管理的要求,在总分类账的基础上设置若干明细分类账,作为总分类帐的补充。
明细分类账按账页格式不同可分为三栏式、数量金额式和多栏式。
(一)三栏式明细账
三栏式明细账的账页设有借方、贷方和余额三个金额栏,不设数量栏。
这种格式适用于各种日记账、总分类账以及资本、债权、债务明细账的登记。
适用于那些只需要进行金额核算而不需要进行数量核算的明细核算,如”应收账款”、”应付账款”等债权债务结算科目的明细分类核算。
(二)数量金额式明细账
数量金额式明细账的借方、贷方和余额三个栏目内都分设数量、单价和金额三个小栏,借以反映财产物资的实物数量和价值量。
这种格式适用于既需要进行金额核算,又需要进行账物数量核算的各种财产物资的明细核算,如”原材料”、“库存商品”、”产成品”、“周转材料”等财产物资科目的明细分类核算。
(三)多栏式明细账
多栏式明细账的账页按照明细科目或明细项目分设若干专栏,以在同一账页上集中反映各有关明细科目或某明细科目各明细项目的金额。
这种格式适用于费用、成本、收入和成果的明细核算,如”制造费用”、”管理费用”、”营业外收入”和”营业外支出”等科目的明细分类核算。
会计账簿按用途分类:会计账簿按账页格式分类:会计账簿按外形特征分类:资产负债表编制方法利润表编制方法“应收账款”科目金额=“应收账款”科目期末借方余额+“预收账款”科目期末借方余额-“应收账款”对应的坏账准备的金额;资产负债表分别按“年初余额”和“期末余额”设专栏,以便考核编制报表日各项资产、负债和所有者权益指标与上年末相比的增减变动情况。
年初余额:“年初余额”栏内各项数字,应根据上年末资产负债表的“期末余额”栏内所列数字填列。
期末余额:(一)根据总账账户的余额直接填列例如,资产负债表中的“交易性金融资产”、“递延所得税资产”、“短期借款”、“交易性金融负债”、“应付票据”、“应付职工薪酬”、“应交税费”、“递延所得税负债”、“预计负债”、“实收资本”、“资本公积”、“盈余公积”等项目应直接根据总账账户的期末余额填列。
(二)根据若干个总账账户的期末余额计算填列主要有“货币资金”、“存货”、“未分配利润”等项目。
“货币资金”项目应根据“库存现金”、“银行存款”、“其他货币资金”账户期末余额的合计数填列;“存货”项目应根据“材料采购(在途物资)”、“原材料”、“库存商品”、“生产成本”、“周转材料”、“委托加工物资”、“材料成本差异”、“发出商品”等账户的期末余额合计减去“存货跌价准备”等账户期末余额后的金额填列;“未分配利润”项目,平时本项目应根据“本年利润”和“利润分配”账户的余额计算填列。
年度终了,该项目可以只根据“利润分配”账户的期末余额直接填列。
(三)根据明细账户的余额计算填列“应收账款”项目应根据“应收账款”和“预收账款”账户所属明细账借方余额之和减去相应“坏账准备”账面余额后的金额填列;“预收款项”项目应根据“应收账款”和“预收账款”账户所属明细账贷方余额之和填列;“应付账款”项目根据“应付账款”和“预付账款”账户所属明细账贷方余额之和填列;“预付款项”项目应根据“应付账款”和“预付账款”账户所属明细账借方余额之和填列。
明细账的概念是什么,明细账的基本要素都包括哪些内容明细账的概念是什么?明细账的基本要素都包括哪些内容?明细账填写需要注意哪些问题,怎么填写明细账?这些基本的会计常识你都知道吗?⼀、明细账的基本要素:明细分类账是总分类账的明细记录,它是按照总分类账的核算内容,更加详细的分类。
明细账反映的是某⼀具体科⽬经济活动的财务状况,是总分类账起补充说明的作⽤,同时也是编制会计报表的重要依据,虽然明细账有不同的格式,但⼀般⽽⾔,明细账有其基本的格式要素,其基本要素包括:总账科⽬名称⼀般为会计法规定的⼀级科⽬,对于有些公司某⼀科⽬明细较多时,可在总账科⽬下再设置明细科⽬,以对其分别汇总。
业务发⽣⽇期,凭证编号登记明细账时,⼀般是按照时间顺序依次登记,当然也可按业务发⽣的情况分别登记,凭证编号⼀般是指记账凭证的编号,设置凭证编号的意义在于,有利于对企业的查账和审核。
业务摘要及⾦额⼀般⽽⾔,填写的摘要与记账凭证的摘要是⼀致的,但有时对于业务较多,较复杂的,也可再分别写出。
但需要注意的是,摘要⼀定既是简明扼要,⼜能反映业务内容。
填写的⾦额⼀定要保持与原始凭证,记账凭证的⼀致性。
同时还要注意的是填写的⾦额⼀定要注意借贷的⽅向。
⼆、明细账的填制要求:账簿是企业重要的会计档案,明细账簿是账簿中最基本也是最重要的会计档案,因此会计⼈员在填制账簿时必须严格按照等级账簿的要求认证填写每⼀笔经济业务,⼀般明细账的填制要求包括以下⼏个⽅⾯:启⽤时的要求启⽤新账时应将上⼀年度的余额转计到新张的第⼀页第⼀⾏,并在摘要栏内注明“上年结转”使⽤⼯具的要求记账时必须使⽤蓝、⿊⾊的⽔笔或签字笔写;红⾊⽔笔只有在结转、改错、画线、冲销时使⽤;严禁使⽤圆珠笔和铅笔登记账簿!书写规范的要求登记明细账时,书写的⽂字及数字必须规整,书写数字时,数字⼀般不能只占到格⾼的三分之⼀⾄⼆分之⼀,以⽅便必要时更正。
登记账簿时的要求账页使⽤中不许跳⾏、跳页,如出现空⾏或空页应画对⾓线予以注销,并加盖“作废”戳记;⼀般情况下账页的第⼀⾏和最后⼀⾏⼀般不记录正式的经济业务内容,只记录“承前页”和“转次页”;不得随意撕毁或添加账页。
财务费用明细账的格式财务费用明细账是企业日常经营管理中不可或缺的会计核算工具,它能够详细记录和反映企业在一定时期内的财务费用情况,为财务报表的编制和分析提供真实、完整的数据依据。
本文将对财务费用明细账的格式进行详细介绍,以帮助企业更好地运用这一管理工具。
一、财务费用明细账的定义与作用财务费用明细账是对企业财务费用进行详细分类、归集和核算的账簿,主要包括货币资金、往来款项、经营费用、财务费用等。
通过对财务费用的明细记录,企业可以及时掌握各项费用的发生情况,有利于成本控制、费用分析和经营决策。
二、财务费用明细账的格式要求1.账户设置:财务费用明细账应按照费用项目设置账户,如:利息支出、手续费、汇兑损失等。
每个项目分别设立借方和贷方账户,以反映费用的增减变动情况。
2.账页布局:财务费用明细账的账页布局应简洁明了,主要包括以下部分:(1)日期:记录费用发生的日期。
(2)摘要:简要描述费用发生的原因和目的。
(3)金额:记录费用的发生金额,包括借方和贷方金额。
(4)累计金额:反映费用发生累计金额,便于实时监控。
3.记账规则与方法:财务费用明细账的记账应遵循借贷记账法,确保账务处理的正确性。
具体要求如下:(1)发生财务费用时,应按照费用项目分别记入借方和贷方账户。
(2)财务费用的核算应按照权责发生制进行,即费用发生时即进行记账,不论款项是否已支付。
(3)财务费用明细账的记账应准确、完整、连续,确保数据的真实性、完整性和及时性。
三、财务费用明细账的填写与应用1.费用项目的分类与归集:财务费用明细账应对费用项目进行分类,如直接费用、间接费用、固定费用等,以便于费用的归集和分析。
2.费用核算与分析:通过对财务费用明细账的记录和整理,企业可以对各项费用进行核算,计算出各项费用的发生金额、同比增长率等指标,为费用分析和决策提供数据支持。
3.费用控制与优化:通过对财务费用明细账的监控,企业可以及时发现异常情况,采取有效措施进行费用控制和优化,提高经营效益。
会计账簿的种类和使用方法会计账簿是记录企业财务活动的重要工具,通过系统性的记录,能够实现财务信息的及时、准确整理和分析。
本文将介绍会计账簿的种类以及使用方法,帮助读者更好地理解和运用会计账簿。
一、会计账簿的种类会计账簿根据不同的记录对象和内容可以分为多种不同的类别。
下面列举了常见的几种会计账簿。
1. 总账:总账是企业财务会计核算的基础,记录所有账户的发生额和余额。
通过总账,可以了解企业的资金流动情况和各个账户的变动情况。
2. 明细账:明细账是对总账某一特定科目或对象进行详细分类记录的账簿,用于记录企业各项经济业务的详情。
例如,可以根据不同的客户记录应收账款的明细账。
3. 日记账:日记账是将企业每一笔经济业务按时间顺序记录下来的账簿。
它以简洁的方式记录企业的日常经济活动,为后续的会计处理提供依据。
4. 现金日记账:现金日记账是记录企业现金收支情况的账簿,用于实现对现金流量的控制和监管。
5. 进销存账簿:进销存账簿是用于记录企业库存相关信息的账簿,包括进货、销售和库存量等。
它有利于企业管理者掌握企业的存货情况,并进行合理的采购和销售决策。
二、会计账簿的使用方法会计账簿的使用方法是指在会计实践中如何正确、高效地使用各种会计账簿进行记录和分析。
1. 记账准确性在记录经济业务时,应确保准确无误。
每一笔发生额都要按照实际情况正确填写,避免造成误差和不必要的纠错工作。
2. 时间顺序会计账簿应按照时间顺序记录,以保证财务信息的连续性和可追溯性。
记录时应尽量减少遗漏和错位,确保每一笔经济业务都能得到正确的记录。
3. 翔实记录会计账簿记录的信息应翔实、详细,能够提供足够的依据和参考。
对于重要的经济业务,应尽量保留相关凭证和支持文件,以备查证和审核。
4. 汇总和分析根据不同的需要,会计账簿可以进行汇总和分析。
通过对账簿数据的归纳与分析,可以了解企业的财务状况和经营情况,为决策提供支持。
5. 定期调整和审核会计账簿应定期进行调整和审核,以保证财务信息的准确性和合规性。
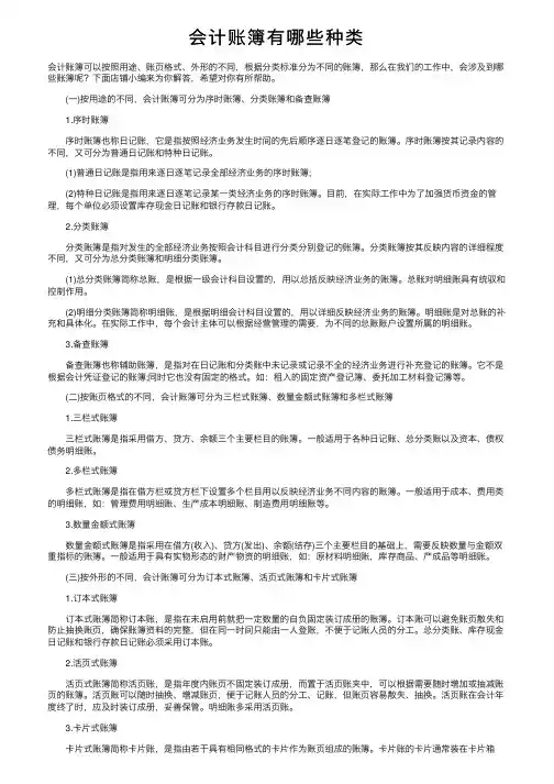
会计账簿有哪些种类会计账簿可以按照⽤途、账页格式、外形的不同,根据分类标准分为不同的账簿,那么在我们的⼯作中,会涉及到哪些账簿呢?下⾯店铺⼩编来为你解答,希望对你有所帮助。
(⼀)按⽤途的不同,会计账簿可分为序时账簿、分类账簿和备查账簿1.序时账簿序时账簿也称⽇记账,它是指按照经济业务发⽣时间的先后顺序逐⽇逐笔登记的账簿。
序时账簿按其记录内容的不同,⼜可分为普通⽇记账和特种⽇记账。
(1)普通⽇记账是指⽤来逐⽇逐笔记录全部经济业务的序时账簿;(2)特种⽇记账是指⽤来逐⽇逐笔记录某⼀类经济业务的序时账簿。
⽬前,在实际⼯作中为了加强货币资⾦的管理,每个单位必须设置库存现⾦⽇记账和银⾏存款⽇记账。
2.分类账簿分类账簿是指对发⽣的全部经济业务按照会计科⽬进⾏分类分别登记的账簿。
分类账簿按其反映内容的详细程度不同,⼜可分为总分类账簿和明细分类账簿。
(1)总分类账簿简称总账,是根据⼀级会计科⽬设置的,⽤以总括反映经济业务的账簿。
总账对明细账具有统驭和控制作⽤。
(2)明细分类账簿简称明细账,是根据明细会计科⽬设置的,⽤以详细反映经济业务的账簿。
明细账是对总账的补充和具体化。
在实际⼯作中,每个会计主体可以根据经营管理的需要,为不同的总账账户设置所属的明细账。
3.备查账簿备查账簿也称辅助账簿,是指对在⽇记账和分类账中未记录或记录不全的经济业务进⾏补充登记的账簿。
它不是根据会计凭证登记的账簿;同时它也没有固定的格式。
如:租⼊的固定资产登记簿、委托加⼯材料登记簿等。
(⼆)按账页格式的不同,会计账簿可分为三栏式账簿、数量⾦额式账簿和多栏式账簿1.三栏式账簿三栏式账簿是指采⽤借⽅、贷⽅、余额三个主要栏⽬的账簿。
⼀般适⽤于各种⽇记账、总分类账以及资本、债权债务明细账。
2.多栏式账簿多栏式账簿是指在借⽅栏或贷⽅栏下设置多个栏⽬⽤以反映经济业务不同内容的账簿。
⼀般适⽤于成本、费⽤类的明细账,如:管理费⽤明细账、⽣产成本明细账、制造费⽤明细账等。
会计账簿按用途分类:第1 页会计账簿按账页格式分类:第2 页第3 页会计账簿按外形特征分类:第4 页第5 页资产负债表编制方法第6 页第7 页利润表编制方法第8 页“应收账款〞科目金额=“应收账款〞科目期末借方余额+“预收账款〞科目期末借方余额-“应收账款〞对应的坏账准备的金额;资产负债表分别按“年初余额〞与“期末余额〞设专栏,以便考核编制报表日各项资产、负债与所有者权益指标及上年末相比的增减变动情况。
年初余额:“年初余额〞栏内各项数字,应根据上年末资产负债表的“期末余额〞栏内所列数字填列。
期末余额:〔一〕根据总账账户的余额直接填列例如,资产负债表中的“交易性金融资产〞、“递延所得税资产〞、“短期借款〞、“交易性金融负债〞、“应付票据〞、“应付职工薪酬〞、“应交税费〞、“递延所得税负债〞、“预计负债〞、“实收资本〞、“资本公积〞、“盈余公积〞等工程应直接根据总账账户的期末余额填列。
〔二〕根据假设干个总账账户的期末余额计算填列第9 页主要有“货币资金〞、“存货〞、“未分配利润〞等工程。
货币资金〞工程应根据“库存现金〞、“银行存款〞、“其他货币资金〞账户期末余额的合计数填列;“存货〞工程应根据“材料采购〔在途物资〕〞、“原材料〞、“库存商品〞、“生产本钱〞、“周转材料〞、“委托加工物资〞、“材料本钱差异〞、“发出商品〞等账户的期末余额合计减去“存货跌价准备〞等账户期末余额后的金额填列;“未分配利润〞工程,平时本工程应根据“本年利润〞与“利润分配〞账户的余额计算填列。
年度终了,该工程可以只根据“利润分配〞账户的期末余额直接填列。
〔三〕根据明细账户的余额计算填列“应收账款〞工程应根据“应收账款〞与“预收账款〞账户所属明细账借方余额之与减去相应“坏账准备〞账面余额后的金额填列;“预收款项〞工程应根据“应收账款〞与“预收账款〞账户所属明细账贷方余额之与填列;“应付账款〞工程根据“应付账款〞与“预付账款〞账户所属明细账贷方余额之与填列;第10 页“预付款项〞工程应根据“应付账款〞与“预付账款〞账户所属明细账借方余额之与填列。
账簿的种类按用途划分账簿是企业会计系统中的核心组成部分,用于记录和追踪企业的财务活动。
根据其用途的不同,账簿可以分为以下几种。
一、总账总账是记录企业所有账务的最基本的账簿,它按照会计科目的分类,将企业的各项经济业务按照时间顺序进行登记和分析。
总账通常包括资产类、负债类、所有者权益类、成本类和损益类账户等。
总账可以反映企业的资金流动情况、经济实体变动情况以及成本和费用的变化情况。
二、明细账明细账是对总账中各个科目的详细记录,它以总账为依据,将每一笔经济业务进行分类、分析和登记。
明细账可以反映每一笔经济业务的具体情况,对于企业财务决策和财务分析具有重要的作用。
三、日记账日记账是记录所有经济业务的发生时间和金额的账簿,它按照时间顺序进行记录,可以反映企业每一笔经济活动的详细情况。
日记账通常包括现金日记账、银行日记账、进销存日记账等。
日记账是编制各种财务报表的依据之一,对于财务决策和财务分析具有重要作用。
四、现金簿现金簿是记录企业现金流入、流出情况的账簿,它可以反映企业每一笔现金收入和支出的情况。
现金簿可以帮助企业进行现金管理和流动资金控制,对于预测和分析企业的现金流动情况具有重要作用。
五、银行存款簿银行存款簿是记录企业与银行间的存取款活动的账簿,它可以反映企业与银行间的资金往来情况。
银行存款簿可以帮助企业进行资金的使用和管理,对于控制资金风险和提高资金利用效率具有重要作用。
六、应收账簿应收账簿是记录企业应收款项的账簿,它可以反映企业与客户之间的账务往来情况。
应收账簿可以帮助企业进行应收账款的管理和催收,对于提高资金回收效率和减少坏账损失具有重要作用。
七、应付账簿应付账簿是记录企业应付款项的账簿,它可以反映企业与供应商之间的账务往来情况。
应付账簿可以帮助企业进行应付账款的管理和控制,对于控制采购成本和优化供应链管理具有重要作用。
八、固定资产账簿固定资产账簿是记录企业固定资产和长期投资的账簿,它可以反映企业固定资产的购置、折旧和处置情况。
会计账簿的种类与用途会计账簿是会计工作中重要的记录和整理财务信息的工具,它们记录了企业的经济活动和财务状况。
会计账簿的种类繁多,根据不同的用途可分为日记账、分类账、总账、明细账、现金日记账等。
本文将对这些会计账簿的种类与用途进行详细介绍。
一、日记账日记账是会计工作中最基础的账簿之一,它记录了企业的日常经济活动。
日记账按照时间顺序记录各项业务的流水账,包括交易日期、摘要、借方金额、贷方金额等内容。
日记账的主要作用是提供交易明细,方便了解企业的经营活动和财务状况。
二、分类账分类账是根据会计科目对经济业务进行分类记录的账簿,它将日记账的交易明细按照会计科目进行归类。
分类账中的每个科目都有一个账页,记录了该科目的借方和贷方发生额。
分类账的主要作用是提供按科目分类的财务信息,方便进行分析和决策。
三、总账总账是记录企业所有会计科目的账簿,它按照会计科目的顺序排列,并将分类账的科目总结起来。
总账中的每个科目都有一个账页,记录了该科目的期初余额、借方和贷方发生额、期末余额等信息。
总账的主要作用是提供企业全面、系统的财务信息,方便进行核算和分析。
四、明细账明细账是记录某一会计科目的详细交易明细的账簿,它可以是某个客户、某种商品或某项费用的明细账。
明细账按照时间顺序记录了该科目的各项交易明细,包括交易日期、摘要、借方金额、贷方金额等内容。
明细账的主要作用是提供特定科目的详细信息,方便进行核对和分析。
五、现金日记账现金日记账是记录企业现金收付情况的账簿,它按照时间顺序记录了所有现金交易的流水账。
现金日记账中包括交易日期、摘要、借方金额、贷方金额等内容,方便进行现金收支的记录和管理。
总结:以上介绍了会计账簿的种类与用途。
日记账记录了企业的日常经济活动,分类账按照会计科目分类记录交易明细,总账汇总了所有会计科目的信息,明细账记录某一科目的详细明细,现金日记账记录了现金收付情况。
这些账簿结合使用,可以提供全面、准确的财务信息,帮助企业进行核算、分析和决策。
详解八栏明细分类账
八栏明细分类账可归纳在多栏式明细分类账下,其使用方法与用途皆与多栏式类似。
多栏式明细账适用的科目:
多栏式明细账是根据管理需要,在一张账页内不仅按借、贷、余三部分设立金额栏,还要按明细科目在借方或贷方设立许多金额栏,以集中反映有关明细项目的核算资料,这种格式的明细账适用于“生产成本”、“制造费用”、“营业费用”、“管理费用”、“主营业务收入”(分产品的)等账户的明细核算。
多栏式明细账定义:
多栏式明细是根据经济业务特点和经营管理的要求,在某一总分类账项下,对属于同一级科目或二级科目的明细科目设置若干栏目,用以在同一张帐页上集中反映各有关明细科目或明细项目的详细资料。
它主要适应于费用、成本、收入和利润等科目的明细核算。
由于各种多栏式明细账所记录的经济业务内容不同,所需要核算的指标也不同,因此,栏目的设置也不尽相同。
小编寄语:会计学是一个细节致命的学科,以前总是觉得只要大概知道意思就可以了,但这样是很难达到学习要求的。
因为它是一门技术很强的课程,主要阐
述会计核算的基本业务方法。
诚然,困难不能否认,但只要有了正确的学习方法和积极的学习态度,最后加上勤奋,那样必然会赢来成功的曙光。
天道酬勤嘛!。
明细分类账簿的格式和登记方法明细分类账簿的概念、作用和格式种类1 、概念:明细分类账簿亦称明细账,是根据各单位的实际需要,按照总分类科目的二级科目或三级科目分类设置并登记全部经济业务的会计账簿。
2 、作用:能够为会计报表的编制,提供反映某一类经济业务详细情况的资料,并对其所隶属总账起补充和说明作用。
3 、格式种类:根据经济管理的需要和各明细分类账记录内容的不同,明细账可以采用三栏式、多栏式和数量金额式等三种格式。
(一)三栏式明细账(甲式账)1 、账页结构:三栏式明细账在账页中设有借方、贷方和余额三个金额栏。
为区别总分类账中的三栏式,在实际工作中,将明细账中的三栏式,称之为“甲式账”。
2 、登记方法:三栏式明细账是根据记账凭证,按经济业务发生的顺序逐日逐笔进行登记的。
其他各栏目的登记方法与三栏式总账相同。
(二)数量金额式明细账(乙式账)1 、结构:该明细账的账页,设有入库、出库和结存三大栏次,并在每一大栏下设有数量、单价和金额三个小栏目。
由于在明细账中有了“甲式账”,在实际工作中将数量金额式明细账称为“乙式账”。
2 、登记方法:数量金额式明细账一般是由会计人员和业务人员(如仓库保管员),根据原始凭证按照经济业务发生的时间先后顺序逐日逐笔进行登记。
数量金额式明细账的具体登记方法如下:(1)、凭证字、号栏:填写按所依据的原始凭证的字和号进行。
如收料单的“收”字、领料单的“领”字、产成品入库单的“入”字和出库单的“出”字。
(2)、三个数量栏:填写实际入、出库和结存的财产物资的数量;(3)、入库单价栏和金额栏按照所入库材料的单位成本登记;(4)、出库栏和结存栏中的单价栏和金额栏,登记时间及登记金额取决于企业所采用的期末存货计价方法。
在采用月末一次加权平均法下,出库和结存的单价栏和金额栏一个月只在月末登记一次。
(三)多栏式明细账1 、多栏式明细账的作用和种类。
多栏式明细账是根据经济业务的特点和经营管理的需要,在一张账页上按有关子目或细目分设若干栏目,以集中反映各有关明细科目的核算资料。
会计账簿的分类和使用方法会计账簿是会计工作中重要的记录工具,通过对企业各项经济业务的清晰记录和分类汇总,能够准确反映企业的财务状况和经营成果。
在企业的日常会计工作中,对账簿的分类和正确使用方法有着至关重要的作用。
本文将对会计账簿的分类和使用方法进行详细阐述。
一、会计账簿的分类会计账簿一般按照记录的内容和形式进行分类,主要可以分为主记录账簿和辅助记录账簿两大类。
1. 主记录账簿:主记录账簿是对企业各项主要经济业务进行详细记录的核算账簿。
(1)总账:总账是会计科目的核算主体,按照会计科目的性质和用途进行分类,记录和核算全部经济业务。
(2)明细账:明细账是对每一个独立的经济业务进行详细记录的账簿。
根据业务的不同,可以分为应收账款明细账、应付账款明细账、库存明细账等。
2. 辅助记录账簿:辅助记录账簿是在主记录账簿的基础上,对某一特定经济业务进行辅助记账的账簿。
(1)现金日记账:现金日记账是对企业日常现金收支进行记录的账簿,用于控制和监督现金的流入和流出。
(2)银行存款日记账:银行存款日记账是对企业与银行之间的资金往来进行记录的账簿,用于核对账户余额和监督资金流向。
(3)固定资产卡片:固定资产卡片是对企业固定资产进行详细记录的账簿,包含资产的编号、名称、规格型号、数量、账面净值等重要信息。
二、会计账簿的使用方法1. 正确初始化账簿:在开始使用会计账簿之前,需要对账簿进行初始化。
初始化主要包括填写账簿的基本信息,比如企业名称、期初日期和其他必要的设置。
2. 准确、及时记录经济业务:核算账簿的正确性和准确性对于企业的财务状况和经营决策至关重要。
在每一笔经济业务完成后,会计人员应立即记录在相应的账簿中,并确保记录准确、详细。
3. 归类和汇总:会计账簿的核心目的是为了对经济业务进行分类和汇总,以便更好地了解企业的财务状况。
会计人员应根据企业内部的会计制度和政策,将记录的经济业务进行合理的分类和分配。
4. 定期对账:会计人员应该定期对各个账簿进行对账,确保账簿的准确性和一致性。
会计账簿的分类和用途会计是企业管理和决策的重要工具之一,而准确的会计记录是进行财务分析和决策的基础。
而会计账簿则是记录和储存企业交易和经济活动的重要工具。
本文将分析会计账簿的分类和用途,以及每种账簿的特点和作用。
一、会计账簿的分类1.总账:总账是最基础的会计账簿之一,用于记录企业所有经济活动的详细信息。
总账按照科目的不同进行分类,分为资产总账、负债总账、所有者权益总账、收入总账和费用总账等。
2.日记账:日记账是记录企业经济活动的时间顺序的账簿。
通常按照日期进行分类,记录了企业每笔交易的借贷方向、金额和科目,用于对账和溯源。
3.现金日记账:现金日记账是专门用于记录现金交易的账簿。
它详细记录了企业的现金收入和现金支出,包括日常费用支出、销售现金收入以及其他现金往来。
4.银行存款日记账:银行存款日记账是记录企业与银行之间账户往来的账簿。
它记录了企业的存款、支票、银行费用等交易,用于核对银行对账单和监控企业资金流动。
5.明细账:明细账是根据总账科目细化而成的账簿。
每个总账科目对应一个明细账,用于记录该科目下每笔具体交易的详细信息。
例如,应收账款明细账用于记录每个客户的具体还款情况。
二、会计账簿的用途1.日常记录:会计账簿的主要用途是记录企业的经济活动。
通过日记账、总账和明细账等记录,企业可以了解每笔交易的详情,包括交易日期、金额、科目以及借贷方向等。
2.财务分析:会计账簿提供了财务数据的原始资料,有助于进行财务分析。
通过对总账和明细账的分析,可以计算出企业的资产负债表、利润表以及现金流量表等财务报表,帮助企业评估盈利能力、偿债能力和经营状况。
3.税务申报:会计账簿是企业申报税务的重要依据。
税务机关需要企业提供准确的财务信息,包括交易明细、收入、支出等。
通过会计账簿的记录,企业可以及时、准确地向税务机关提供相关信息,确保税务申报的合规性。
4.经营决策:会计记录提供了企业经营决策的重要参考。
通过对会计账簿的分析,可以评估企业的财务状况和经营风险,为管理层提供决策依据,例如制定预算、设定销售策略和管理采购等。
材料采购明细账材料采购明细账是指企业或个人经营者在进行材料采购时记录的一种账目,用于记录采购的材料种类、数量、单价、金额等详细信息。
明细账的编制可以帮助企业进行材料的成本控制、库存管理以及供应商评估等工作。
材料采购明细账一般包括以下几个方面的内容:1. 采购日期:记录每次采购材料的具体日期,以便跟踪材料采购的时间节点。
2. 材料名称和规格:记录每种材料的名称和规格,以便在需要的时候快速确认采购的具体材料。
3. 单位:记录每种材料的计量单位,如吨、千克、米等,以便计算材料的总数量。
4. 单价:记录每种材料的采购单价,以便计算材料的总金额。
5. 采购数量:记录每次采购的材料数量,以便计算材料的总数量和总金额。
6. 金额:记录每次采购的材料金额,以便计算材料的总金额。
7. 供应商:记录每次采购材料的供应商名称,以便进行供应商评估和供应商选择。
8. 备注:记录每次采购的特殊情况或说明,如退货、换货等,以便跟踪处理。
材料采购明细账的编制过程一般分为以下几个步骤:1. 收集采购材料的相关信息,包括采购日期、材料名称和规格、采购数量、单价、供应商等。
2. 按照采购日期的先后顺序,逐笔记录采购材料的详细信息,包括单价、数量、金额等。
3. 根据采购材料的数量和单价,计算出每次采购的金额,并记录在金额栏。
4. 对采购材料进行分类整理,如按照材料名称、供应商、采购日期等方式进行分类,以便后续的分析和查询。
5. 定期对材料采购明细账进行核对和调整,确保账目的准确性和完整性,并及时更新相关记录。
材料采购明细账的使用可以帮助企业进行材料采购的管理和控制,包括以下几个方面的作用:1. 供应商评估:通过记录供应商的信息和采购记录,可以根据供应商的交货及时性、质量稳定性、价格合理性等方面进行评估和比较,从而选择合适的供应商。
2. 成本控制:通过记录采购材料的数量和金额,可以实时了解材料成本的变化情况,帮助企业进行成本控制和采购决策。
账簿分类按照用途分为账簿分类按照用途可以分为以下几类:一、总账类:1. 资产总账:记录企业拥有的资产和投资的情况,包括货币资金、应收账款、存货、固定资产等。
2. 负债总账:记录企业所负债务的情况,包括应付账款、应付工资、应交税金等。
3. 所有者权益总账:记录企业所有者权益的情况,包括股本、利润等。
二、明细账类:1. 应收账款明细账:记录企业向客户销售商品或提供服务而形成的应收账款的情况。
2. 应付账款明细账:记录企业从供应商购买商品或接受服务而形成的应付账款的情况。
3. 存货明细账:记录企业购买或生产的各类存货的情况,包括原材料、半成品和成品等。
4. 银行存款明细账:记录企业在不同银行开设的不同账户的存款情况。
三、成本类:1. 原材料成本账簿:记录企业购买用于生产的各类原材料的进货金额和使用情况,用于计算成本。
2. 在制品成本账簿:记录企业生产过程中的在制品的成本情况,包括直接材料、直接人工和制造费用等。
3. 成品成本账簿:记录企业生产完成的成品的成本情况,包括直接材料、直接人工和制造费用等。
四、费用类:1. 营业费用账簿:记录企业日常经营活动中发生的各项费用,包括销售费用、管理费用和财务费用等。
2. 资产减值损失账簿:记录企业资产价值减少的情况,包括应收账款的坏账准备、存货的滞销准备等。
3. 税金账簿:记录企业应交税金的情况,包括增值税、所得税和城市维护建设税等。
五、利润类:1. 收入账簿:记录企业各项收入的情况,包括销售收入、利息收入和投资收益等。
2. 成本账簿:记录企业各项成本的情况,包括材料成本、人工成本和制造费用等。
3. 销售费用账簿:记录企业销售产品或提供服务所发生的费用,包括广告费用、销售人员工资和运输费用等。
4. 管理费用账簿:记录企业管理过程中发生的费用,包括办公费用、人事费用和差旅费用等。
5. 财务费用账簿:记录企业财务活动中发生的费用,包括利息支出和汇兑损益等。
以上是常见的几类账簿分类按照用途分的情况,不同企业根据实际情况和需求可能会有所变化。
会计账簿的种类与使用会计账簿是会计工作中的重要组成部分,用于记录和追踪企业财务交易和经济活动的发生。
不同类型的会计账簿具有不同的功能和用途。
本文将介绍会计账簿的种类以及它们的使用方法。
一、现金日记账现金日记账是记录企业现金收支情况的主要账簿。
它将所有现金交易按照发生的日期顺序进行记录,包括现金收入和现金支出。
通过现金日记账,企业可以清楚地了解每天的现金流动情况,从而做出有效的资金管理决策。
二、总分类账总分类账是记录企业所有账户的汇总信息的主要账簿。
它按照会计科目的分类将各项经济业务进行汇总,并进行借贷方平衡。
总分类账可以帮助企业了解各个账户的余额和往来款项情况,是编制财务报表的重要依据。
三、明细分类账明细分类账是在总分类账基础上,进一步细化会计科目的账簿。
它将总分类账中的每个科目细分为多个子科目,并记录每个子科目的具体交易情况。
通过明细分类账,企业可以更加详细地了解每个科目的余额和往来款项情况,有助于更精确地核算各项经济业务。
四、销售日记账销售日记账用于记录企业销售收入的情况。
它将每一次销售交易按照日期和销售对象进行记录,并包括销售数量、销售金额等详细信息。
销售日记账可以帮助企业及时了解销售情况,进行销售绩效评估和销售策略调整。
五、购货日记账购货日记账用于记录企业购货支出的情况。
它将每一次购货交易按照日期和购货对象进行记录,并包括购货数量、购货金额等详细信息。
购货日记账可以帮助企业管理采购成本、供应商关系以及库存管理。
六、存货明细账存货明细账是记录企业存货进销存情况的重要账簿。
它按照存货的种类和编号进行记录,包括存货的进货、销售、库存调整等情况。
通过存货明细账,企业可以清晰地了解每种存货的流入流出情况,帮助进行存货管理和成本控制。
七、固定资产台账固定资产台账用于记录企业固定资产的购置、使用、维修和报废等情况。
它按照固定资产的名称和编号进行记录,并包括固定资产的原值、累计折旧、净值等信息。
固定资产台账可以帮助企业进行固定资产的管理和核算,并及时了解固定资产的价值变化。
明细账分类及用途
会计三栏式明细账,多栏式明细账,数量金额明细账财务软件
在日常的会计记录中,账簿记录少不老凭证记录和日记账,明细账,已经总账的编辑和记录。
当日凭证和日记账是每日必须记录的帐(当天发生业务活动)。
要像详细,正确,完整的记录公司的日常经营活动,理顺财务管理,各类明细账是必不可少的。
明细账目不同,它们所表达的含义和作用也不相同,也就是说各有各的用处。
作为一名合格的会计人员,正确的记录明细账,明白它们的用途,也是首先要学会的。
明细账分为很多类,有三栏明细账和多栏明细账,如果按照它的用途来分的话,还可以分为很多种,这里我们主要说一下,会计记账过程中最常用到的几类明细账。
三栏明细帐,内容包括,借方,贷方,余额。
三栏式明细账适用于只需登记金额的债权债务,一般来说就是往来帐。
往来账,就是应收账款应付账款,应收:别人欠你钱,你应该收回来的,应付:你欠别人钱,你应该付给别人的。
所以说,三栏明细账是一般是用来记录应收应付款项。
实际上根据总账的结构来说,它也可以看做是三栏式明细账。
数量金额式(明细账),有数量、单价、金额。
数量金额式明细账一般用于登记原材料、库存商品,因为这些存货科目不应收应付不一样,不仅要登记金额,还要登记数量。
多栏明细账,按照明细科目或明细项目分设若干专栏,以在同一帐页上集中反映各有关明细科目或某明细科目各明细项目的金额。
主要包括,借方多栏明细账、贷方多栏明细账、借方贷方多栏明细账。
借方多栏就是借方有多栏,借方多栏式主要用于费用明细账,如:生产成本、制造费用、管理费用,贷方多栏式就是贷方有多栏,主要用于收入明细账,如:主营业务收入、其他业务收入。
借方贷方多栏式一般用于应交税金(增值税)明细账、本年利润,当然我这是根据一般的经验而谈,具体还要看企业的实际经济业务情况和具体核算要求,这些做多了,你就自然明白了。
”
如果是手工帐,那么根据公司的实际情况,对于各类的明细账账簿,会计在做之前一定要事先准备购买,只是种类多少,编辑内容不同的区别。
如果是财务软件记账,在软件里有已经准备好现成的明细账模板,像智点财务软件用,数量金额明细账,三栏式明细账,多栏式明细账等账簿。
应有尽有,即使在这个财务软件中没有一些少用的明细账或其他账簿。
报表,也可以通过自定义功能,根据实际情况,安装会计制度编制这些财务软件。