药店养护记录一般养护和重点养护
- 格式:docx
- 大小:38.00 KB
- 文档页数:6
1 / 3药品保管养护管理制度1.药房、药库应配备专职的养护人员,养护人员应经专业或岗位培训,熟悉药品保管和养护要求。
2.药库、药房工作人员负责储存和陈列药品的日常养护工作,每月对所保管的药品进行质量养护,对发现的问题,有记录可查。
3.药品养护应贯彻“预防为主”原则,储存药品的仓库应阴凉、干燥、通风;有安全、防霉、防蛀、防鼠、防虫、防潮、防污染等设施,库内保持清洁卫生。
4.药库、药房工作人员须认真检查仓库及陈列环境的温、湿度是否符合药品储存要求,每日上、下午定时做好二次记录,有异常情况即采取相应措施如:开窗通风、闭窗防湿;电扇或空调机降温;干石灰或除湿机吸潮降湿等,并记录采取措施后的温湿度。
5.质量管理员每月对库房库存药品进行质量抽查,及时了解库存、陈列药品质量状况,采取相应的防治措施。
对3个月内近效期药品,按月及时催销。
6.对新进品种、易变质药品、近效期药品、曾发生质量问题的相邻批号的品种以及滞销、贮存日久的品种应加强重点养护。
7.养护中发现药品质量问题,要及时与药房负责人联系,立即停止销售和使用。
报废、待处理及有问题的药品,必须与正常药品分开,并建立不合格药品台帐,防止错用或重复报损,造成帐货混乱和严重后果2 / 3药品效期管理制度及《药品经营质量管理规范》等法律、法规,特制定本制度。
(2)药品应标明有效期,未标明有效期或更改有效期的按劣药处理,验收人员应拒绝收货。
(3)距失效期不到6个月的药品不得购进,不得验收入库。
(4)药品应按批号进行储存、养护,根据药品的有效期相对集中存放,按效期远近依次堆码,不同批号的药品不得混垛。
(5)近效期药品在货位上可设置近效期标志。
(6)对有效期不足6个月的药品应按月进行催销。
(7)对有效期不足6个月的药品应加强养护管理、陈列检查及销售控制。
(8)及时处理过期失效品种,严格杜绝过期失效药品售出。
3 / 3。
药品储存养护知识一、药品养护的方法:1 对于一般品种,养护员依据储存药品的流动情况,制定养护检查计划并按计划进行循环质量检查:储存药品每三个月为一个循环周期,在一个循环周期内,在库的药品均应进行质量检查;一般第一个月检查30%,第二个月检查30%,第三个月检查40%,即“三三四”养护法。
重点养护品种每月检查一次。
2 重点养护的药品应包括:2.1主营品种、首营品种、易变质的品种;2.2对储存条件有特殊要求的品种;2.3各级药检部门重点抽查的品种;2.4近期内发生过质量问题的品种;2.5超过生产日期两年以上的品种;2.6近效期不足6个月的品种。
3 在质量养护检查中,应依据储存药品的外观质量变化情况,抽样进行外观质量的检查。
4 药品储存的要求:储存药品相对湿度为35%-75%;在人工作业的库房储存药品,按质量状态实行色标管理:合格药品为绿色,不合格药品为红色,待确定药品为黄色;储存药品应当按照要求采取避光、遮光、通风、防潮、防虫、防鼠等措施;药品按批号堆码,不同批号的药品不得混垛,垛间距不小于5厘米,与库房内墙、顶、温度调控设备及管道等设施间距不小于30厘米,与地面间距不小于10厘米;药品与非药品、外用药与其他药品分开存放,中药材和中药饮片分库存放;特殊管理的药品应当按照国家有关规定储存;拆除外包装的零货药品应当集中存放;储存药品的货架、托盘等设施应当保持清洁,无破损和杂物堆放;未经批准的人员不得进入储存作业区,仓储作业人员不得有影响药品质量和安全的行为;药品储存作业区内不得存放与储存管理无关的物品。
二、养护检查的内容:1 检查储存药品的外观质量是否发生变化或是否存在异常情况。
2 检查库房温湿度,每日上午、下午定时对库房温、湿度条件进行观察,并记录。
3 检查库房是否满足防尘、防潮、防霉、防污染以及防虫、防鼠、防鸟等要求,并填写库房巡检记录。
4 检查养护用设备、仪器等是否运行良好。
三、药品养护记录:3.1 养护检查工作应有记录,包括养护检查记录、验收养护仪器的使用记录以及养护仪器的检查、维修、保养、检定记录。
药品重点养护手工记录药品的养护是指对药品进行储存、保养和管理等一系列工作,以保证药品的质量和有效性。
药品的养护工作对于医疗机构和个人使用药品都非常重要,因为药品的储存不当可能导致药品质量的下降,甚至会对患者的健康造成影响。
下面将介绍一些药品重点养护的手工记录方法,以帮助药品养护工作的开展。
1.温度记录药品的温度是影响药品质量和有效性的一个重要因素。
因此,需要定期记录药品储存区域的温度。
可以使用温度计进行测量,并将测得的温度记录在记录表中。
记录表可以包括日期、时间和温度等信息,以便于随时查看温度的变化情况。
2.湿度记录药品的湿度也是一个需要注意的养护因素。
湿度太高可能导致药品吸湿、结块或变质,影响药品的质量。
因此,需要记录储存区域的湿度情况。
可以使用湿度计进行测量,并将测得的湿度记录在记录表中,以便于控制储存区域的湿度。
3.光照记录药品对光照也非常敏感,过强的光线可能会使药品发生光解反应、氧化反应或破坏药物分子等变化。
因此,需要记录药品储存区域的光照情况。
可以使用光照度计进行测量,并将测得的光照强度记录在记录表中,以便于控制储存区域的光照强度。
4.药品备注记录药品的备注记录非常重要,可以记录药品的有效期、批号、生产商、收到日期等信息。
这些信息可以帮助药品养护人员更好地管理药品、控制药品库存,并及时处理即将过期的药品。
5.置换记录药品有一定的保质期限,超过保质期限的药品应该及时进行置换。
因此,需要记录药品置换的时间、原因和具体操作过程。
置换记录的目的是为了确保药品始终保持在最佳状态,保证药品的质量和有效性。
6.药品库存记录药品库存记录是非常重要的,可以帮助药品养护人员及时掌握药品的使用情况和库存情况,避免药品过期或供应不足的情况发生。
库存记录可以包括药品名称、规格、数量和存放位置等信息。
通过以上的养护手工记录方法,药品养护人员可以更好地管理药品,确保药品的质量和有效性。
同时,这些记录也可以作为重要的参考资料,帮助药品养护人员进行药品管理和决策。
药品保管养护管理制度1.药房、药库应配备专职的养护人员,养护人员应经专业或岗位培训,熟悉药品保管和养护要求。
2.药库、药房工作人员负责储存和陈列药品的日常养护工作,每月对所保管的药品进行质量养护,对发现的问题,有记录可查。
3.药品养护应贯彻“预防为主”原则,储存药品的仓库应阴凉、干燥、通风;有安全、防霉、防蛀、防鼠、防虫、防潮、防污染等设施,库内保持清洁卫生。
4.药库、药房工作人员须认真检查仓库及陈列环境的温、湿度是否符合药品储存要求,每日上、下午定时做好二次记录,有异常情况即采取相应措施如:开窗通风、闭窗防湿;电扇或空调机降温;干石灰或除湿机吸潮降湿等,并记录采取措施后的温湿度。
5.质量管理员每月对库房库存药品进行质量抽查,及时了解库存、陈列药品质量状况,采取相应的防治措施。
对3个月内近效期药品,按月及时催销。
6.对新进品种、易变质药品、近效期药品、曾发生质量问题的相邻批号的品种以及滞销、贮存日久的品种应加强重点养护。
7.养护中发现药品质量问题,要及时与药房负责人联系,立即停止销售和使用。
报废、待处理及有问题的药品,必须与正常药品分开,并建立不合格药品台帐,防止错用或重复报损,造成帐货混乱和严重后果药品效期管理制度(1)为合理控制药品的经营过程管理,防止药品的过期失效,确保药品的储存、养护质量,根据《药品管理法》及《药品经营质量管理规范》等法律、法规,特制定本制度。
(2)药品应标明有效期,未标明有效期或更改有效期的按劣药处理,验收人员应拒绝收货。
(3)距失效期不到6个月的药品不得购进,不得验收入库。
(4)药品应按批号进行储存、养护,根据药品的有效期相对集中存放,按效期远近依次堆码,不同批号的药品不得混垛。
(5)近效期药品在货位上可设置近效期标志。
(6)对有效期不足6个月的药品应按月进行催销。
(7)对有效期不足6个月的药品应加强养护管理、陈列检查及销售控制。
(8)及时处理过期失效品种,严格杜绝过期失效药品售出。
药店养护记录内容
在这个快节奏的社会中,人们的生活压力越来越大,身体健康成为了大家关注的焦点。
而药店作为人们健康的守护者,不仅提供药物治疗,还承担着药品养护的责任。
药店的药品养护记录内容尤为重要,它不仅是对药品质量的保证,更是对患者健康的保障。
药品养护记录内容主要包括药品的存储、保质期、有效期、使用方法等信息。
首先,药品的存储是至关重要的,药店应该保持药品在适当的温度、湿度和光线下存放,避免药品受潮变质。
其次,药品的保质期和有效期需要严格遵守,过期药品可能会失去疗效甚至产生毒性。
药店应当进行定期检查,及时清理过期药品,确保售出的药品符合标准。
另外,药店的药品养护记录内容还应包括药品的使用方法和注意事项。
药店工作人员应当向患者详细介绍药品的服用方法、剂量、频次以及可能的副作用,避免患者因误服或滥用药物而产生不良后果。
同时,药店应当提醒患者在使用药品时要注意饮食禁忌、与其他药物的相互作用等问题,保障患者的用药安全。
除了提供药品养护记录内容,药店还应当积极引导患者正确使用药物,并提供必要的用药指导。
药店工作人员可以根据患者的病情和需求,详细解释药品的功效和作用机理,指导患者根据医嘱正确服用药物。
此外,药店还可以就患者的用药情况进行跟踪和回访,及时了解患者的用药效果和不良反应,为患者提供及时的咨询和帮助。
药店的药品养护记录内容不仅是对药品质量的监督,更是对患者健康的保障。
药店在提供药品的同时,应当重视药品的养护和管理,确保患者获得安全、有效的药物治疗。
唯有如此,药店才能真正成为人们健康的守护者,为社会的健康事业贡献自己的力量。
药剂科药品养护记录
药剂科药品养护记录应由本人根据自身实际情况书写,以下仅供参考,请您根据自身实际情况撰写。
药品养护记录
一、药品验收
1. 药品名称:阿莫西林胶囊
规格:24粒
生产日期:XXXX年XX月XX日
有效期至:XXXX年XX月XX日
验收数量:20盒
验收日期:XXXX年XX月XX日
验收结论:合格
2. 药品名称:对乙酰氨基酚片
规格:100片
生产日期:XXXX年XX月XX日
有效期至:XXXX年XX月XX日
验收数量:5瓶
验收日期:XXXX年XX月XX日
验收结论:合格
二、药品养护
1. 药品名称:阿莫西林胶囊
养护周期:每季度一次
养护措施:检查药品包装是否完好,有无破损、潮湿、霉变等情况,如有异常及时处理。
同时检查药品有效期,对于近效期的药品应加强管理,避免过期失效。
2. 药品名称:对乙酰氨基酚片
养护周期:每季度一次
养护措施:检查药品包装是否完好,有无破损、潮湿、霉变等情况,如有异常及时处理。
同时检查药品有效期,对于近效期的药品应加强管理,避免过期失效。
三、药品出库
1. 药品名称:阿莫西林胶囊
出库数量:10盒
出库日期:XXXX年XX月XX日
出库备注:临床使用
2. 药品名称:对乙酰氨基酚片
出库数量:3瓶
出库日期:XXXX年XX月XX日
出库备注:临床使用
四、药品退货
1. 药品名称:阿莫西林胶囊
退货数量:5盒
退货日期:XXXX年XX月XX日
退货原因:药品包装破损,无法使用。
药品保管养护管理制度1.药房、药库应配备专职的养护人员,养护人员应经专业或岗位培训,熟悉药品保管和养护要求。
2.药库、药房工作人员负责储存和陈列药品的日常养护工作,每月对所保管的药品进行质量养护,对发现的问题,有记录可查。
3.药品养护应贯彻“预防为主”原则,储存药品的仓库应阴凉、干燥、通风;有安全、防霉、防蛀、防鼠、防虫、防潮、防污染等设施,库内保持清洁卫生。
4.药库、药房工作人员须认真检查仓库及陈列环境的温、湿度是否符合药品储存要求,每日上、下午定时做好二次记录,有异常情况即采取相应措施如:开窗通风、闭窗防湿;电扇或空调机降温;干石灰或除湿机吸潮降湿等,并记录采取措施后的温湿度。
5.质量管理员每月对库房库存药品进行质量抽查,及时了解库存、陈列药品质量状况,采取相应的防治措施。
对3个月内近效期药品,按月及时催销。
6.对新进品种、易变质药品、近效期药品、曾发生质量问题的相邻批号的品种以及滞销、贮存日久的品种应加强重点养护。
7.养护中发现药品质量问题,要及时与药房负责人联系,立即停止销售和使用。
报废、待处理及有问题的药品,必须与正常药品分开,并建立不合格药品台帐,防止错用或重复报损,造成帐货混乱和严重后果药品效期管理制度(1)为合理控制药品的经营过程管理,防止药品的过期失效,确保药品的储存、养护质量,根据《药品管理法》及《药品经营质量管理规范》等法律、法规,特制定本制度。
(2)药品应标明有效期,未标明有效期或更改有效期的按劣药处理,验收人员应拒绝收货。
(3)距失效期不到6个月的药品不得购进,不得验收入库。
(4)药品应按批号进行储存、养护,根据药品的有效期相对集中存放,按效期远近依次堆码,不同批号的药品不得混垛。
(5)近效期药品在货位上可设置近效期标志。
(6)对有效期不足6个月的药品应按月进行催销。
(7)对有效期不足6个月的药品应加强养护管理、陈列检查及销售控制。
(8)及时处理过期失效品种,严格杜绝过期失效药品售出。
药店药品养护记录内容
一、药品基本信息
药品名称、规格、剂型、生产批号、生产厂家、供应商信息等。
二、药品存放环境
药品的存放环境应保持干燥、通风、阴凉、清洁,并符合药品说明书规定的温度、湿度等条件。
药品应按说明书规定的存放方式进行存放,避免药品受潮、霉变、变质等现象发生。
三、药品外观检查
药品外观检查包括对药品的形状、颜色、气味、包装等方面的检查。
检查时应注意药品是否有破损、变形、漏气、霉变等现象,如有问题应及时处理并记录。
四、药品有效期管理
药品有效期是指药品在规定的储存条件下能够保持质量的期限。
药店应对药品的有效期进行严格管理,避免过期药品销售。
对于接近有效期的药品,应及时进行销售或退换货处理。
五、药品库存盘点
药店应定期对药品库存进行盘点,确保药品数量与库存记录相符。
如发现药品数量与记录不符,应及时查明原因并处理。
六、药品销售记录
药店应对每笔药品销售进行记录,包括销售时间、药品名称、规格、数量、销售方式等信息。
销售记录应保持完整,以便于对药品流向的追溯和监管。
七、药品不良反应监测
药店应对所售药品的不良反应进行监测,如发现不良反应情况应及时报告给相关部门,并记录不良反应的具体情况,如症状、处理方法等。
八、养护操作人员
负责药品养护的人员应具备相应的专业知识和技能,熟悉药品的储存和养护要求。
养护操作人员应定期对药品进行检查和养护,确保药品质量安全。
九、养护操作时间
药店应根据药品的特性和存放环境等因素,合理安排养护操作时间,确保药品得到及时有效的养护。
序号品名规格生产厂家批号有效期数量其他质量处理结果检查人知识浅析+ 1药品保管养护管理制度1.药房、药库应配备专职的养护人员,养护人员应经专业或岗位培训,熟悉药品保管和养护要求。
2.药库、药房工作人员负责储存和陈列药品的日常养护工作,每月对所保管的药品进行质量养护,对发现的问题,有记录可查。
3.药品养护应贯彻“预防为主”原则,储存药品的仓库应阴凉、干燥、通风;有安全、防霉、防蛀、防鼠、防虫、防潮、防污染等设施,库内保持清洁卫生。
4.药库、药房工作人员须认真检查仓库及陈列环境的温、湿度是否符合药品储存要求,每日上、下午定时做好二次记录,有异常情况即采取相应措施如:开窗通风、闭窗防湿;电扇或空调机降温;干石灰或除湿机吸潮降湿等,并记录采取措施后的温湿度。
5.质量管理员每月对库房库存药品进行质量抽查,及时了解库存、陈列药品质量状况,采取相应的防治措施。
对3个月内近效期药品,按月及时催销。
6.对新进品种、易变质药品、近效期药品、曾发生质量问题的相邻批号的品种以及滞销、贮存日久的品种应加强重点养护。
7.养护中发现药品质量问题,要及时与药房负责人联系,立即停止销售和使用。
报废、待处理及有问题的药品,必须与正常药品分开,并建立不合格药品台帐,防止错用或重复报损,造成帐货混乱和严重后果知识浅析+ 2药品效期管理制度(1)为合理控制药品的经营过程管理,防止药品的过期失效,确保药品的储存、养护质量,根据《药品管理法》及《药品经营质量管理规范》等法律、法规,特制定本制度。
(2)药品应标明有效期,未标明有效期或更改有效期的按劣药处理,验收人员应拒绝收货。
(3)距失效期不到6个月的药品不得购进,不得验收入库。
(4)药品应按批号进行储存、养护,根据药品的有效期相对集中存放,按效期远近依次堆码,不同批号的药品不得混垛。
(5)近效期药品在货位上可设置近效期标志。
(6)对有效期不足6个月的药品应按月进行催销。
(7)对有效期不足6个月的药品应加强养护管理、陈列检查及销售控制。
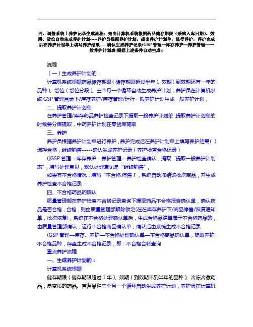
四、调整系统上养护记录生成流程:先由计算机系统根据药品储存期限(采购入库日期)、效期、货位自动生成养护计划-----养护员根据养护计划,提出养护计划单,进行养护,养护完成后在养护计划单上填写养护结果-----确认生成养护记录(GSP管理—库存养护—养护管理—一般养护计划表(根据上述条件自动生成))流程(一)生成养护计划的:计算机系统根据药品储存期限(储存期限超过半年)、效期(到效期还有一年的品种)、货位(货位分段)、三个月一个循环自动生成养护计划,养护员在计算机系统GSP管理目录下/库存养护/库存管理/运行一般养护计划生成一般养护计划,二、提取养护计划单在养护管理/库存药品养护检查记录下提取一般养护计划单,提取养护计划单的时候要分库提取,中药养护计划在零货库提取三、养护养护员根据养护计划单进行养护,养护完成后在养护计划单上填写养护结果()选择合格,继续销售-----确认生成养护记录(养护检查合格记录)((GSP管理—库存养护—养护管理—养护检查确认,提取“提取一般养护计划表”,填写处理意见,默认处理意见是“继续销售”,如果有不合格情况,填写“不合格,停售!”,系统自动冻结该批次商品,并生成养护检查不合格记录四、不合格药品的确认质量管理部在养护检查不合格记录查询下提取药品不合格报告确认单,确认药品是否合格,合格,则由质量管理部解除锁定(在在库存养护下/商品停售/恢复通知单,批次恢复),系统在不合格处理确认单后,生成合格品清单属于不合格药品的,由质量管理部确认,运行不合格商品确认单,确认后由系统生成不合格记录(GSP管理—库存、养护—不合格处理确认单—不合格商品确认单,提取养护不合格品种,存盘生成不合格记录,即:不合格台帐查询重点养护流程一、生成养护计划的:计算机系统根据储存期限(储存期限超过1年)、效期(到效期不到半年的品种)、冷冻冷藏药品,易变质的药品、首营品种三个月一个循环自动生成养护计划,养护员在计算机系统GSP管理目录下/库存养护/库存管理/运行重点养护计划生成重点养护计划,二提取养护计划单在养护管理/库存药品养护检查记录下提取重点养护计划单,提取养护计划单的时候要分库提取,中药养护计划在零货库提取三、养护养护员根据养护计划单进行养护,养护完成后在养护计划单上填写养护结果()选择合格,继续销售-----确认生成重点养护记录(养护检查合格记录)((GSP管理—库存养护—养护管理—养护检查确认,提取“提取一般养护计划表”,填写处理意见,默认处理意见是“继续销售”,如果有不合格情况,填写“不合格,停售!”,系统自动冻结该批次商品,并生成养护检查不合格记录四、不合格药品的确认质量管理部在养护检查不合格记录查询下提取药品不合格报告确认单,确认药品是否合格,合格,则由质量管理部解除锁定(在在库存养护下/商品停售/恢复通知单,批次恢复),系统在不合格处理确认单后,生成合格品清单属于不合格药品的,由质量管理部确认,运行不合格商品确认单,确认后由系统生成不合格记录(GSP管理—库存、养护—不合格处理确认单—不合格商品确认单,提取养护不合格品种,存盘生成不合格记录,即:不合格台帐查询(二)养护计划单必须可以保存也可以查询历史记录。
药店药品养护记录填写范文一、基本信息。
养护日期:[年/月/日]养护人员:[姓名]二、药品信息与养护情况。
# (一)感冒清热颗粒([生产厂家名称],批准文号:[具体文号],规格:[X]g ×[X]袋/盒,批号:[具体批号],有效期至:[年/月])1. 外观检查。
打开药盒,拿出一袋。
嚯,这药袋摸起来还挺结实的,没有破损的地方。
药粉看起来也是均匀的,没有结成块或者变色的情况。
就像一群听话的小颗粒,安安静静地待在袋子里呢。
结论:外观正常。
2. 储存环境检查。
它放在货架中层,这个位置温度挺合适的,我拿温度计测了一下,大概是20℃,湿度呢,湿度仪显示是45%。
这环境就像给这些药颗粒打造的一个舒适小窝,不冷不热,不潮不湿的。
结论:储存环境适宜。
# (二)阿莫西林胶囊([生产厂家名称],批准文号:[具体文号],规格:[X]mg ×[X]粒/盒,批号:[具体批号],有效期至:[年/月])1. 外观检查。
把药盒打开,胶囊一个个都排列得整整齐齐的,像小士兵一样。
胶囊的外壳光滑完整,没有裂缝或者变形的情况。
透过外壳看里面的药粉,也没有发现什么异常的颜色或者晃动起来有奇怪的声音。
结论:外观正常。
2. 储存环境检查。
它放在阴凉柜里,这可是专门为它这种怕热的药准备的“小空调房”。
阴凉柜的温度设定在15℃,我看了下温度计,实际温度是14℃,湿度是40%。
这环境对阿莫西林胶囊来说,那就是顶级的待遇啊,就像住在五星级的胶囊酒店一样舒服。
结论:储存环境适宜。
# (三)创可贴([生产厂家名称],批准文号:[具体文号],规格:[X]片/盒,批号:[具体批号],有效期至:[年/月])1. 外观检查。
拿出一片创可贴,这小玩意儿还挺精致的。
外面的包装完好无损,没有破洞或者磨损的地方。
透过包装看创可贴本身,那小纱布还是白白净净的,中间的药垫也没有移位或者变色的情况。
就像一个小小的守护天使,随时准备上岗呢。
结论:外观正常。
2. 储存环境检查。
精选文档,供参考!药品保管养护管理制度1.药房、药库应配备专职的养护人员,养护人员应经专业或岗位培训,熟悉药品保管和养护要求。
2.药库、药房工作人员负责储存和陈列药品的日常养护工作,每月对所保管的药品进行质量养护,对发现的问题,有记录可查。
3.药品养护应贯彻“预防为主”原则,储存药品的仓库应阴凉、干燥、通风;有安全、防霉、防蛀、防鼠、防虫、防潮、防污染等设施,库内保持清洁卫生。
4.药库、药房工作人员须认真检查仓库及陈列环境的温、湿度是否符合药品储存要求,每日上、下午定时做好二次记录,有异常情况即采取相应措施如:开窗通风、闭窗防湿;电扇或空调机降温;干石灰或除湿机吸潮降湿等,并记录采取措施后的温湿度。
5.质量管理员每月对库房库存药品进行质量抽查,及时了解库存、陈列药品质量状况,采取相应的防治措施。
对3个月内近效期药品,按月及时催销。
6.对新进品种、易变质药品、近效期药品、曾发生质量问题的相邻批号的品种以及滞销、贮存日久的品种应加强重点养护。
7.养护中发现药品质量问题,要及时与药房负责人联系,立即停止销售和使用。
报废、待处理及有问题的药品,必须与正常药品分开,并建立不合格药品台帐,防止错用或重复报损,造成帐货混乱和严重后果精选文档,供参考!药品效期管理制度(1)为合理控制药品的经营过程管理,防止药品的过期失效,确保药品的储存、养护质量,根据《药品管理法》及《药品经营质量管理规范》等法律、法规,特制定本制度。
(2)药品应标明有效期,未标明有效期或更改有效期的按劣药处理,验收人员应拒绝收货。
(3)距失效期不到6个月的药品不得购进,不得验收入库。
(4)药品应按批号进行储存、养护,根据药品的有效期相对集中存放,按效期远近依次堆码,不同批号的药品不得混垛。
(5)近效期药品在货位上可设置近效期标志。
(6)对有效期不足6个月的药品应按月进行催销。
(7)对有效期不足6个月的药品应加强养护管理、陈列检查及销售控制。
(8)及时处理过期失效品种,严格杜绝过期失效药品售出。
药品保管养护管理制度1.药房、药库应配备专职的养护人员,养护人员应经专业或岗位培训,熟悉药品保管和养护要求。
2.药库、药房工作人员负责储存和陈列药品的日常养护工作,每月对所保管的药品进行质量养护,对发现的问题,有记录可查。
3.药品养护应贯彻“预防为主”原则,储存药品的仓库应阴凉、干燥、通风;有安全、防霉、防蛀、防鼠、防虫、防潮、防污染等设施,库内保持清洁卫生。
4.药库、药房工作人员须认真检查仓库及陈列环境的温、湿度是否符合药品储存要求,每日上、下午定时做好二次记录,有异常情况即采取相应措施如:开窗通风、闭窗防湿;电扇或空调机降温;干石灰或除湿机吸潮降湿等,并记录采取措施后的温湿度。
5.质量管理员每月对库房库存药品进行质量抽查,及时了解库存、陈列药品质量状况,采取相应的防治措施。
对3个月内近效期药品,按月及时催销。
6.对新进品种、易变质药品、近效期药品、曾发生质量问题的相邻批号的品种以及滞销、贮存日久的品种应加强重点养护。
7.养护中发现药品质量问题,要及时与药房负责人联系,立即停止销售和使用。
报废、待处理及有问题的药品,必须与正常药品分开,并建立不合格药品台帐,防止错用或重复报损,造成帐货混乱和严重后果药品效期管理制度及《药品经营质量管理规范》等法律、法规,特制定本制度。
(2)药品应标明有效期,未标明有效期或更改有效期的按劣药处理,验收人员应拒绝收货。
(3)距失效期不到6个月的药品不得购进,不得验收入库。
(4)药品应按批号进行储存、养护,根据药品的有效期相对集中存放,按效期远近依次堆码,不同批号的药品不得混垛。
(5)近效期药品在货位上可设置近效期标志。
(6)对有效期不足6个月的药品应按月进行催销。
(7)对有效期不足6个月的药品应加强养护管理、陈列检查及销售控制。
(8)及时处理过期失效品种,严格杜绝过期失效药品售出。
药品保管养护管理制度1.药房、药库应配备专职的养护人员,养护人员应经专业或岗位培训,熟悉药品保管和养护要求。
?2.药库、药房工作人员负责储存和陈列药品的日常养护工作,每月对所保管的药品进行质量养护,对发现的问题,有记录可查。
?3.药品养护应贯彻“预防为主”原则,储存药品的仓库应阴凉、干燥、通风;有安全、防霉、防蛀、防鼠、防虫、防潮、防污染等设施,库内保持清洁卫生。
?4.药库、药房工作人员须认真检查仓库及陈列环境的温、湿度是否符合药品储存要求,每日上、下午定时做好二次记录,有异常情况即采取相应措施如:开窗通风、闭窗防湿;电扇或空调机降温;干石灰或除湿机吸潮降湿等,并记录采取措施后的温湿度。
?5.质量管理员每月对库房库存药品进行质量抽查,及时了解库存、陈列药品质量状况,采取相应的防治措施。
对3个月内近效期药品,按月及时催销。
?6.对新进品种、易变质药品、近效期药品、曾发生质量问题的相邻批号的品种以及滞销、贮存日久的品种应加强重点养护。
??7.养护中发现药品质量问题,要及时与药房负责人联系,立即停止销售和使用。
报废、待处理及有问题的药品,必须与正常药品分开,并建立不合格药品台帐,防止错用或重复报损,造成帐货混乱和严重后果药品效期管理制度(1)为合理控制药品的经营过程管理,防止药品的过期失效,确保药品的储存、养护质量,根据《药品管理法》及《药品经营质量管理规范》等法律、法规,特制定本制度。
(2)药品应标明有效期,未标明有效期或更改有效期的按劣药处理,验收人员应拒绝收货。
(3)距失效期不到6个月的药品不得购进,不得验收入库。
(4)药品应按批号进行储存、养护,根据药品的有效期相对集中存放,按效期远近依次堆码,不同批号的药品不得混垛。
(5)近效期药品在货位上可设置近效期标志。
(6)对有效期不足6个月的药品应按月进行催销。
(7)对有效期不足6个月的药品应加强养护管理、陈列检查及销售控制。
(8)及时处理过期失效品种,严格杜绝过期失效药品售出。
药店养护记录是药店常规工作中的重要一环,主要包括一般养护和重点养护两个方面。
在医药行业中,药店扮演着重要的角色,为顾客提供药品和医药交流服务。
而养护记录的建立与更新,对于保障药品质量,提高医药服务水平,具有重要意义。
下面将分别对药店养护记录的一般养护和重点养护进行讨论。
一、一般养护
1.日常巡检
药店在日常营业中,需对仓储环境、药品包装、保质期等进行巡检,保证药品的正常存储和保质。
2.常规检测
定期对药品进行常规检测,包括外观、包装完好性、保质期、温湿度等因素进行检测。
3.库存管理
合理管理药品库存,确保药品转包装及出厂日期符合规定,避免过期药品上架销售。
4.记录整理
对巡检、检测结果进行记录整理,建立规范养护记录档案,以备日后查阅。
5.环境清洁
维护药店环境卫生,定期清洁仓库及陈列架,防止灰尘、虫害等对药品的影响。
6.安全防护
加强药品安全防护措施,对易燃、易爆药品进行特殊管理,确保营业场所的安全。
二、重点养护
1.特殊药品养护
对特殊药品(如生物制品、冷链药品等)进行重点养护,定期检测温度和湿度,确保药品质量。
2.高风险药品管理
对高风险药品(如麻醉药品、剧毒药品等)进行重点管理,规范操作流程,避免出现安全事故。
3.药品更新维护
对新进药品进行及时更新维护,包括进货检验、定期巡检,确保新药品的质量和有效性。
4.药品召回处理
及时响应药品召回通知,对召回药品进行归类整理、清点,避免召回药品误售。
5.紧急情况处理
建立药品紧急情况处理机制,对突发情况进行应急处理,保障顾客用药安全。
总结:药店养护记录中的一般养护和重点养护工作,是保障药品质量和提高医药服务水平的重要保障。
药店应建立健全的养护记录管理制度,提高药品养护水平,保障顾客用药安全和医药服务质量。
养护记录是药店管理的一项重要内容,它直接关系到顾客的用药安全和医药服务的质量。
在药店业务中,养护记录的建立和更新,除了一般养护和重点养护外,还需要对相关人员进行养护知识的培训和考核。
下面进一步探讨养护记录的相关内容。
三、养护知识培训
1.员工培训
针对药店员工,特别是仓管人员、销售人员和药剂师进行相关的养护知识培训,包括如何进行药品的巡检、包装保质期、温湿度监控等养护技能的掌握。
2.安全教育
加强药品安全教育,让员工了解高风险药品的常规管理方式,学习如
何在紧急情况下进行应急处理,确保员工能够在突发情况下保障自身
和顾客的安全。
3.培训考核
对员工进行养护知识培训后,应进行相关的考核,确保员工对养护记
录工作的重要性有清晰的认识和掌握相应的养护技能。
四、养护记录更新
1.定期检查
定期对养护记录档案进行检查,包括一般养护和重点养护的具体情况,确保养护记录的齐全和准确性。
2.数据分析
对养护记录进行数据分析,了解药品的养护情况,及时发现问题并制
定改进措施,提高养护工作的效率和质量。
3.养护记录归档
对养护记录进行整理归档,建立完整的养护记录档案,方便日后查询
和监管部门的检查。
五、养护记录的意义
1.保障用药安全
通过养护记录的建立和更新,可以及时发现药品的质量问题,做到药
品用于顾客前的最后一道保障。
2.提高销售效率
养护记录的建立可以提高仓储管理的效率,减少过期药品的出现,避
免因为过期药品造成的损失。
3.监管部门检查
建立规范的养护记录,可以在监管部门的检查中证明药店养护工作的
严谨和质量。
四、养护记录的挑战与改进
1.信息化建设
随着信息技术的发展,药店养护可以借助信息化手段进行记录和管理,实现更高效的养护记录工作。
2.监督检查机制
建立养护记录的监督检查机制,加强对员工养护知识和养护记录的检查,保障养护工作的质量。
3.提高意识
加强员工的养护意识,让每一位员工都意识到养护工作的重要性,积
极参与到养护记录的建立和更新中。
养护记录的建立和更新是药店管理中至关重要的一环,它不仅关系到
药品的质量和用药安全,也是药店业务提升的有效途径。
通过规范的
养护工作和养护记录管理,可以提高药品销售的效率,保障用药安全,为顾客提供更加专业的医药服务。
药店应该高度重视养护记录的建立
和更新,制定完善的养护管理规章制度,不断完善养护工作,为顾客
提供更加优质的医疗保健服务。