济南版初中生物复习提纲
- 格式:doc
- 大小:2.13 MB
- 文档页数:31
济南版生物七年级上册复习资料一、生物具有生命的物体。
分为动物、植物和微生物(细菌、真菌、病毒等)。
现在已知生物约200万种生命现象这是所有生物的基本特征。
包括新陈代谢、生长、繁殖、遗传、变异等。
①除病毒外,生物都由细胞构成。
(即病毒没有细胞结构)②生物都能对外界刺激作出反应,这叫做应激性。
如植物的向光性、向水性等。
③生物最基本的特征是新陈代谢二、二、1、生物圈:有生物生存的圈层。
包括地球上全部的生物及生活的环境。
包括大气圈的下层、岩石圈的上层、全部水圈。
范围:海平面上下各10千米。
但绝大多数生物都生活在海平面上下各100米范围内。
2、栖息地:生物圈内生物生存、居住的场所。
栖息地的类型由土壤类型、温度、湿度决定。
3、威胁生物生存的关键因素:栖息地的破坏或丧失。
破坏栖息地的重要因素:人类对自然资源掠夺式的开发和不合理利用4、生物圈为生物的生存提供的基本条件:稳定的营养供给、阳光、空气和水、适宜的温度。
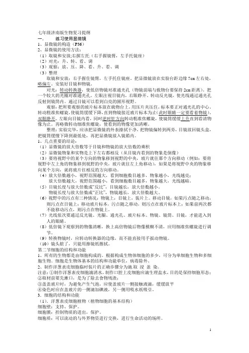
三、显微镜的构造和使用1.显微镜的结构和功能①写出右图各部分的名称②放大物像的是目镜和物镜;目镜越长,放大倍数越小;物镜越长,放大倍数越大.放大倍数=目镜倍数x物镜倍数调换物镜的是转换器;③反射光线的是反光镜;④升降镜筒的是粗准焦螺旋和细准焦螺旋;⑤调节光线强弱的是反光镜和遮光器。
光线强,用平面镜和小光圈;光线弱,用凹面镜和大光圈。
2.显微镜的使用①步骤:取镜和安放、对光、安放装片、观察、整理和存放②对光:“四转一看”转粗准焦螺旋,转细准焦螺旋,转遮光器,转反光镜,左眼看到一个明亮视野 安放玻片3.观察:在观察时,镜筒应先下降,此时眼睛注视物镜;然后镜筒再上升,眼睛注视目镜(左、右都要眼睁开)当视野看到物像偏左下方(右下方),想让物像移到视野中央,则将玻片向左下方(右下方)移动;当将玻片往右上方(左下方)移动时,视野中的物像则朝左下方(右上方)移动。
③使用显微镜观察标本时,由低倍物镜换成高倍物镜时,视野内的变化是细胞数目减少,体积变大,视野变暗;由高倍物镜换成低倍物镜时,视野内的变化是细胞数目增多,体积变小,视野变亮。
一、科学探究●科学探究的过程1.科学探究的大致过程:提出问题、作出假设(陈述句)、制定计划、实施计划、得出结论(在一定条件下如何如何)、表达交流。
2.设置实验时应注意:(1)设置对照实验(2)设置单一变量(3)实验材料达一定数量(避免偶然性)(4)编号二、生物体的结构层次●显微镜的基本构造和使用1.显微镜的构成(七上P13图):目镜(放大物像),物镜(放大物像),转换器(调换物镜),载物台(放置玻片),通光孔(光线通过),压片夹(固定玻片),遮光器(调节光线强弱),反光镜(反射光线,平面镜:弱光,凹面镜:强光),粗调焦螺旋(升降镜筒),细调焦螺旋(升降镜筒)。
2.模拟制作临时装片:(1)植物:擦、滴(清水)、撕、展、盖、染、吸。
(2)动物:擦、滴(生理盐水)、刮、涂、盖、染、吸。
盖——用镊子夹起盖玻片,将盖玻片的一端接触水滴,然后缓缓放下。
染——在盖玻片的一侧滴加碘液,用吸水纸在另一侧吸引,使碘液浸润整个标本。
注意:像与物的移动方向相反巴斯德实验(肉汤)●细胞的结构和功能动物和植物细胞的区别:动物没有细胞壁,叶绿体和液泡。
注意:带甜味、酸味、苦味的汁液——来自于液泡中的细胞液。
将菠菜放在清水里,水不变绿,但是煮菠菜水变成绿色——煮菠菜时将细胞膜破坏了。
多利、伞藻——证明细胞核是遗传的控制中心。
●细胞的分裂与分化组织:1.动物组织:上皮组织、神经组织、肌肉组织、结缔组织。
2.植物组织:营养组织、保护组织、输导组织、机械组织。
●多细胞生物体的结构层次1.绿色植物的器官:根、茎、叶、花、果实、种子。
2.人的八大系统:呼吸、运动、消化、循环、泌尿、神经、内分泌、生殖。
3.结构层次:三、生物圈中的绿色植物●绿色植物的主要类群1.藻类植物:藻类植物结构简单,大多为单细胞个体,即使是多细胞个体也没有根、茎、叶、的分化,属于低等植物。
2.蕨类植物:蕨类植物有真正的根、茎、叶,而且分化出了能运输水分和养料的输导组织,所以体型较大,适应陆地生活的能力强。
七年级济南版生物复习提纲一.练习使用显微镜1、显微镜的构造(P36)2、显微镜的使用方法:(1)取镜和安放;右握左托(右手握镜臂,左手托镜座)(2)对光:升、转、看、调(3)观察:放、压、降、看、升、看、调(3)整理取镜和安放:右手握住镜臂,左手托住镜座。
把显微镜放在实验台距边缘7cm左右处,略偏左。
安装好目镜和物镜。
对光:转动转换器,使低倍物镜对准通光孔(物镜前端与载物台要保持2cm距离)。
把一个较大的光圈对准通光孔。
左眼注视目镜内,右眼睁开。
转动反光镜,使光线通过通光孔反射到镜筒内。
通过目镜可以看到白亮的圆形视野。
观察:把所要观察的玻片标本放在载物台上,用压片夹压住,标本要正对通光孔的中心。
转动粗准焦螺旋,使镜筒缓缓下降,直到物镜接近玻片标本为止(此时眼睛一定要看着物镜)。
双眼睁开,左眼向目镜内看,同时逆时针方向转动粗准焦螺旋,使镜筒缓缓上升直到看清物像为止。
再略微转动细准焦螺旋,使看到的物像更加清晰。
整理:实验完毕,应该把显微镜的外表擦拭干净,把物镜偏转到两旁,目镜放回镜头盒,把镜筒缓慢下降到最低处,再把显微镜放入镜箱内。
1、几点重要的结论:(1)显微镜的放大倍数等于目镜和物镜的放大倍数的乘积(2)显微镜物象和实物是上下左右都相反(从目镜内看到的物象是倒像)(3)要将视野中的某个方向的物象移到视野的中央,玻片就往那个方向移动(例如:要将视野中左上角的物象移到视野的中央,玻片就往左上角移动),如果是将视野中央的物象移向某个方向,就将玻片往相反的方向移动。
(4)放大倍数越小,视野范围越大,看到细胞数目越多,物象越小,光线越亮;放大倍数越大,视野范围越小,看到细胞数目越多,物象越大,光线越暗。
(5)目镜长度与放大倍数成“反比”,目镜越长,放大倍数越小。
物镜长度与放大倍数成“正比”,物镜越长,放大倍数越大。
(6)视野中的污点有三种情况:物镜上,目镜上,装片上。
移动目镜,如果污点随之移动,则污点在目镜上;移动玻片标本,污点随之移动,则污点在玻片标本上;如果前两次都不能移动污点,则污点在物镜上。
济南版初中生物会考复习提纲(2)济南版初中生物会考复习提纲(2)专题四生物圈中的微生物病毒结构一般由蛋白质外壳和内部的遗传物质组成,无细胞结构,营养方式寄生,只能在活细胞内才能生活和繁殖,繁殖方式自我复制,分类:动物病毒,植物病毒,细菌病毒(噬菌体)。
细菌结构,形态球形杆形螺旋形,基本结构细胞壁,细胞膜,细胞质,遗传物质,有的有鞭毛,有的有荚膜,有的能形成芽孢,芽孢是细胞质浓缩形成的,并不是繁殖结构,营养方式腐生或寄生,繁殖方式分裂繁殖,能产生抗生素,对细菌起作用。
真菌分为单细胞的如酵母菌,多细胞的如霉菌,蘑菇,结构分为细胞膜,细胞质,细胞核,细胞壁,营养方式寄生,腐生,生殖方式孢子生殖。
五——1人的生活需要营养食物的营养成分中包括有机物——糖类(绝大部分是淀粉)、蛋白质(肉蛋奶中含量丰富,由氨基酸组成,组成蛋白质的氨基酸有20种)、脂肪(由甘油和脂肪酸组成)、维生素无机物——水、无机盐(儿童缺钙患佝偻症,中老年缺钙患骨质疏松,缺铁患贫血症,缺碘患地方性甲状腺肿大)消化系统由消化道和消化腺组成消化道:口腔、咽、食道、胃、小肠、大肠和肛门消化腺:一类是位于消化道外的大消化腺(唾液腺、胰腺、肝脏)另一类是分布在消化道壁内的小腺体(胃壁上的胃腺、小肠壁上的肠腺)消化包括:物理消化(通过牙齿的咀嚼和舌的搅拌,食物被磨碎并与唾液充分混合)和化学消化(唾液中含有淀粉酶,唾液淀粉酶能将食物中的少量淀粉分解成麦芽糖)食物的消化过程:1. 食物在口腔内的消化:淀粉被初步消化2. 食物在胃中的初步消化:胃蛋白酶对蛋白质具有初步消化作用3. 食物在小肠内的彻底消化:胆汁不含消化酶,但能将脂肪乳化成脂肪微粒,利于脂肪消化;胰液和肠液都含消化糖类、蛋白质、脂肪的酶淀粉——麦芽糖——葡萄糖脂肪——脂肪微粒——甘油+脂肪酸蛋白质——氨基酸营养物质的吸收:口腔、咽、食道没有吸收作用,胃小肠大肠有吸收作用,小肠是食物消化的主要场所,是营养物质吸收的主要器官五——2人的生活需要空气呼吸运动包括吸气时:肋间肌收缩向上运动,膈肌收缩向下运动,胸腔变大,身体内气压低于外界大气压,气体进入身体,肺变大呼气时:肋间肌舒张向下运动,膈肌舒张向上运动,胸腔变小,身体内气压高于外界大气压,气体呼出,肺变小体内的气体交换肺泡内的气体交换:肺泡内的氧气进入血液,血液中的二氧化碳进入肺泡组织里的气体交换:血液中的氧气进入组织细胞,组织细胞里的二氧化碳进入血液肺泡和毛细血管都是由一层上皮细胞构成气体由1进入2的过程叫肺与外界的气体交换,通过呼吸运动实现,气体进入2时,2处于扩张状态,此时人体处于吸气状态,组织里的气体交换发生在图中的4和5之间,遵循的原理是气体的扩散作用,氧气最终进入图中的5组织细胞,二氧化碳从图中的5组织细胞产生,请用图中数字和箭头表示氧气在人体内经过的途径1---2---3----8----9----4---5.呼吸全过程的四个环节:肺与外界气体交换,肺泡内的气体交换,气体在血液里的运输,组织里的气体交换。
济南版初中生物复习提纲七年级上册生物复提纲第一单元奇妙的生物世界第一章认识生命现象第一节生物的基本特征1、什么是生物学?研究生物学的基本方法是什么?已被人们认识的生物大概有多少种?生物科学是研究各种生命现象和生命活动规律的科学,观察和实验是研究生物科学的基本方法,已被人们认识的生物大概有200多万种。
2、生物的特征有哪些?①新陈代谢②生长、发育和繁殖③生物既能适应环境,也能影响环境④遗传变异⑤应激性⑥除病毒外,生物由细胞构成。
3、没有细胞结构的生物是什么?病毒。
第二节生物的生活环境一、生物圈:1、什么叫做生物圈?地球上所有生物及其无机环境形成的统一整体叫生物圈。
2.生物圈的范围是什么?生物圈的圈层包括大气圈的下层、整个水圈、岩石圈的上层3.生物圈的作用是什么?为生物的生存提供阳光,水分,空气,适宜的温度,稳定的营养供给和一定的生存空间二.栖息地1、什么叫做栖息地?在生物圈内,生物实际居住的场所,2、生物栖息地遭受破坏的主要因素是什么?人类对自然资源的掠夺式开发和不合理利用。
三.影响生物生活的因素:生物因素和非生物因素1.非生物身分包括:阳光,温度,空气,水份;2生物身分首要是指:生物和生物之间的相互作用,包括同种生物之间和不同种生物之间的相互作用;同种生物间即有互助又有斗争,不同种生物之间相互制约,彼此依存。
四、生物对环境的作用:1、生物不仅能适应一定的环境,而且能改变环境2、蚯蚓能改良泥土,地衣能加速岩石的风化,促进地球泥土层的形成。
3、植物的光和作用提高大气中的氧含量,蒸腾作用增加了大气湿度。
4、细菌等微生物在生物圈有何作用?分解动植物尸体,促进物质循环。
第三节生物学的探究方法1、.生物科学探讨的六个环节是什么?提出问题→作出假设→制定计划→实施计划→得出结论→表达交流。
2、生物学探究采用的方法是什么?观察法,实验法,测量法,调查法。
▲第四节显微镜的组织和使用一.显微镜的结构1、识记显微镜各部分的名称及功能12、显微镜各部分的作用:(1)起放大物像的是目镜和物镜,放大倍数=物镜倍数×目镜倍数。
济南版生物七年级上册复习资料一、生物具有生命的物体。
分为动物、植物和微生物(细菌、真菌、病毒等)。
现在已知生物约200万种生命现象这是所有生物的基本特征。
包括新陈代谢、生长、繁殖、遗传、变异等。
①除病毒外,生物都由细胞构成。
(即病毒没有细胞结构)②生物都能对外界刺激作出反应,这叫做应激性。
如植物的向光性、向水性等。
③生物最基本的特征是新陈代谢二、二、1、生物圈:有生物生存的圈层。
包括地球上全部的生物及生活的环境。
包括大气圈的下层、岩石圈的上层、全部水圈。
范围:海平面上下各10千米。
但绝大多数生物都生活在海平面上下各100米范围内。
2、栖息地:生物圈内生物生存、居住的场所。
栖息地的类型由土壤类型、温度、湿度决定。
3、威胁生物生存的关键因素:栖息地的破坏或丧失。
破坏栖息地的重要因素:人类对自然资源掠夺式的开发和不合理利用4、生物圈为生物的生存提供的基本条件:稳定的营养供给、阳光、空气和水、适宜的温度。
三、显微镜的构造和使用1.显微镜的结构和功能①写出右图各部分的名称② 放大物像的是目镜和物镜;目镜越长,放大倍数越小;物镜越长,放大倍数越大.放大彳§数=目镜彳§数x物镜倍数调换物镜的是转换器;③反射光线的是反光镜;④升降镜筒的是粗准焦螺旋和细准焦螺旋;⑤调节光线强弱的是反光镜和遮光器。
光线强,用平面镜和小光圈;光线弱,用凹面镜2.显微镜的使用①步骤:取镜和安放、对光、安放装片、观察、整理和存放②对光:“四转一看”转粗准焦螺旋,转细准焦螺旋,转遮光器,转反光镜,左眼看到一个明亮视野安放玻片3.观察:在观察时,镜筒应先下降,此时眼睛注视物镜;然后镜筒再上升,眼睛注视目镜(左、右都要眼睁开)当视野看到物像偏左下方(右下方),想让物像移到视野中央,则将玻片向左下方(右下方)移动;当将玻片往右上方(左下方)移动时,视野中的物像则朝左下方(右上方)移动。
③使用显微镜观察标本时,由低倍物镜换成高倍物镜时,视野内的变化是细胞数目减少, 体积变大,视野变暗;由高倍物镜换成低倍物镜时,视野内的变化是细胞数目增多,体积变小,视野变亮。
七年级济南版生物复习提纲(上册)第一单元认识生物第一节生物的基本特征一.身边的生物现已经被人们认识的生物有200多万种,他们可分为:植物,动物,真菌,细菌,病毒等五大类群,除病毒外生物都有细胞构成的二.生物的基本特征:①新陈代谢(能够不断从外界摄取营养物质,同时不断排出体内废物)②生长发育③繁殖④遗传变异⑤应激性三.区别生物与非生物第二节生物学的研究方法一. 巴斯德实验中只选择一个变量既实验变量,用以设计对照实验,成功之处在于设计了曲颈瓶(阻挡细菌侵入)。
巴斯德的实验证明了肉汤变酸是微生物引起的,这些微生物来自于空气。
二. 生物学的科学探究过程大致包括六个环节:提出问题→作出假设→制定计划→实施计划→得出结论→表达交流,其中探究成功的前提是提出有研究价值的问题,并作出符合科学事实的假设;制定恰当的科学探究计划为探究成功的关键,生物学探究采用的方法一般为观察法,实验法,测量法,调查法。
第二章严整的生命结构第一节显微镜的构造和使用一.显微镜的结构1.镜座:稳定镜身;2.镜柱:支持镜柱以上的部分;3.镜臂:握镜的部位;3.载物台:放置玻片标本的地方。
中央有通光孔,两旁各有一个压片夹,用于固定所观察的物体。
4.遮光器:上面有大小不等的圆孔,叫光圈。
每个光圈都可以对准通光孔。
光线用来调节光线的强弱:5.反光镜:可以转动,使光线经过通光孔反射上来。
其两面是不同的:平面镜和凹面镜6.镜筒:上端装目镜,下端有转换器,在转换器上装有物镜,后方有准焦螺旋。
7.转换器:调换物镜。
8.准焦螺旋:粗准焦螺旋(又称粗调):转动时镜筒升降的幅度大;细准焦螺旋(又称细调)。
转动方向和升降方向的关系:顺时针转动准焦螺旋,镜筒下降;反之则上升。
二、显微镜的使用的步骤P13-141使用显微镜的正确步骤:⑴取拿与安放⑵对光⑶安放装片⑷观察⑸整理和存放。
在观察时,镜筒应先下降,此时眼睛注视物镜;然后镜筒再上升,眼睛注视目镜2、观察的物像与实际图像相反。
第一章绿色开花植物的一生1.1花的结构和类型1、花的基本结构:一朵完整的花包括:花柄、花托、花萼、花冠、雌蕊和雄蕊等六部分,以上部分都具备的花叫(完全花),缺少其中一部分或几部分的花叫(不完全花)。
2、花的主要结构:(雄蕊和雌蕊),因为它与果实和种子的形成有直接关系。
花柄:支持和输导花托:着生花的各部分2、花的各部分作用花萼、花冠:保护,招引昆虫传粉雄蕊和雌蕊:与果实和种子的形成有关4、花的类型.:分类及依据:根据雄蕊和雌蕊的有无,花可以分为(两性花和单性花)。
两性花:一朵花中同时具有雄蕊和雌蕊的花,如桃花、百合花等。
单性花:一朵花中只有雄蕊或只有雌蕊的花,如黄瓜花、丝瓜花、杨花、柳花雌花:一朵花中只有雌蕊的花单性花雄花:一朵花中只有雄蕊的花具有单性花的植物:分为雌雄同株植物(黄瓜、玉米)和雌雄异株植物(柳、杨、菠菜)根据花的着生位置可以分为单生花和花序(向日葵、杨、菊花)1.2传粉与受精1.传粉:成熟的花药自动裂开,花粉从花药里散发出来,通过一定的方式,落到雌蕊的柱头上,这个过程叫做传粉。
传粉的实现:①虫媒花②风媒花2.植物传粉的方式:①自花传粉(小麦、水稻和豌豆)②异花传粉(鼠尾草和玉米)3.人工授粉:用人工的方法,从雄蕊上采集花粉,再将花粉传授到雌蕊的柱头上的技术。
4.人工授粉的应用:在农业生产上,因风力不足或昆虫缺乏,作物得不到足够数量的增产的目的。
5.通过花柱伸入子房,一直到达胚珠。
花粉管中具有精子,胚珠内具有卵细胞。
花粉管进入胚珠后,释放出精子,精子与卵细胞融合,形成受精卵,这个过程叫做受精。
有性生殖:经过两性生殖细胞结合的生殖方式叫做有性生殖。
它是生物界最常见、最重要的生殖方式。
双受精:一个精子与卵细胞结合形成受精卵,另一个精子与两个极核结合形成受精极核,是绿色开花植物特有的现象。
【点拨】只有同种植物的花粉才能萌发,完成受精作用。
两性花可进行自花传粉或异花传粉,单性花只能进行异花传粉。
第一章绿色开花植物的一世第一节花的构造和种类1、花的基本构造:一朵完好的花包含:花柄、花托、花萼、花冠、雌蕊和雄蕊等六个部分以上部分都具备的花叫完好花,缺乏此中一部分或几部分的花叫不完好花。
2、花是由花芽发育而来的,花的构造:花柄花托支持、输导、连结作用着生花的各部分,支持作用。
花被萼片保护花的内部构造,花瓣吸引昆虫传粉雄蕊花药:内有花粉,花粉内含精子花蕊花丝:支持花药柱头:接受花粉雌蕊花柱:连结子房和柱头花的子房外有子房壁主要部分内有胚珠产生卵细胞3、花的主要构造:雄蕊和雌蕊(原由:与果实和种子形成有直接关系)4、花的种类 .:(分类及依照):依据雄蕊和雌蕊的有无,花能够分为两性花和单性花。
两性花:一朵花中同时拥有雄蕊和雌蕊的花,如桃花、百合花等。
单性花:一朵花中只有雄蕊或只有雌蕊的花,如黄瓜花、丝瓜花、杨花、柳花雌花:一朵花中只有雌蕊的花雄花:一朵花中只有雄蕊的花雌雄同株植物(如黄瓜、玉米)雌雄异株植物(如柳、杨、菠菜)依据花的着生状况,可分为单生花和花序(复生花)。
单生花:每一朵花独自着生在茎上,较大。
如:桃花、月季花花序:每一朵花按必定序次着生在变形的花托即花轴上,每一朵花较小,构成花序后较显然,有益于传粉。
如:菊花、向日葵。
【注意】往常说的“菊花”,在生物学上不是一朵花,而是由很多朵花构成的一个花序。
第二节传粉与受精1.传粉:花开此后,花粉从花药里发散出来落到雌蕊柱头上的过程。
方式自花传粉:一朵花的花粉落到同一朵花的柱头上。
如小麦、水稻、豌豆异花传粉:一朵花的花粉落到另一朵花的柱头上。
如鼠尾草、玉米等风媒花:拥有明丽的花冠,芬芳的花香,甜美的花蜜(如桃花)虫媒花:没有明丽的色彩,芬芳的气味,花粉多而轻(如玉米)2、人工授粉:目的:填补自然传粉的不足操作要领:去雄:防备自花传粉的发生;去雄后套袋:防备其余花粉的扰乱;透明袋:保证呼吸作用的正常进行;重点步骤:人工授粉时,必定要将花粉涂在柱头上。
八年级下济南版生物复习提纲如下:第一章:物种多样性与进化1.物种的概念和分类方法-物种的定义与特征-动植物的分类方法-生物多样性的重要性2.物种的起源和进化-生命起源的假说-进化论的内容和证据-进化的驱动力和方式3.物种的适应和演化-适应与生存竞争-功能结构与进化-在各种环境条件下的物种演化第二章:遗传与进化1.遗传的基本规律-遗传与遗传物质-DNA的组成和结构-遗传信息的转录与翻译2.遗传的细胞基础-有丝分裂与有性生殖的基本过程-染色体的变异和排序-育种与遗传改良3.生物进化的分子基础-DNA序列的比较与进化树-进化中的基因突变和选择-生物进化的分子证据第三章:人类生活与健康1.人体组织与器官-组织的种类和功能-器官的结构和功能-人体系统与相互协调2.饮食与营养-食物中的营养成分-脂肪、糖分和蛋白质的作用-膳食中的平衡和合理3.生活方式与健康-锻炼与体育活动-生活习惯与健康问题-预防疾病与保持健康第四章:生殖与发育1.动植物的生殖方式-无性生殖与有性生殖的比较-各种生殖方式的优缺点-动植物的繁殖和繁殖行为2.人类的生殖与发育-男女生殖系统的结构和功能-受孕与胎儿的发育-性别的决定和遗传3.繁殖与保护环境-生物繁殖对环境的要求-繁殖行为和繁殖行为的保护-保护环境与生物多样性的维护第五章:微生物与人类1.微生物的分类与特征-病原微生物的分类和特点-与人类生活密切相关的微生物-人类与微生物的共生关系2.微生物与人类的健康-微生物引起的传染病-预防传染病的方法-抗生素的使用及问题3.微生物在人类生活中的应用-发酵与微生物-微生物在工业和生活中的应用-微生物技术带来的革命以上是八年级下济南版生物复习的提纲,希望对你的学习有所帮助。
如需更多详细内容,请继续补充。
济南版初中生物复习提纲一、细胞与基因1.细胞的基本结构与功能:-细胞膜、细胞质、细胞核的结构与功能;-各种细胞器的结构与功能。
2.基因的发现与基因的结构:-格里菲斯的转化实验;-作为遗传物质的DNA的发现;-DNA的结构。
3.基因的功能和调控:-基因的功能:负责遗传信息的传递和表达;-基因的调控:转录、翻译。
4.细胞分裂与遗传性状的关系:-细胞的有丝分裂和无丝分裂;-染色体的结构与变异;-有丝分裂与无丝分裂的比较。
二、生物的分类与进化1.生物的分类:-生物分类的基本原则;-种的概念和分类方法。
2.动物界的分类:-原生动物门、腔肠动物门、扁性动物门、线形动物门、环节动物门、软体动物门、节肢动物门、脊椎动物门的特征和典型代表。
3.植物界的分类:-藻类门、苔藓植物门、蕨类植物门、裸子植物门、被子植物门的特征和典型代表。
4.进化与适应:-进化的证据:化石、同源器官、胚胎发育等;-适应的种类和适应的机制。
三、人体健康1.生殖与发育:-人体生殖系统的结构与功能;-排卵、受精和胚胎发育过程。
2.遗传与疾病:-基因突变与疾病的关系;-基因工程的意义与应用。
3.生活习惯与健康:-良好的饮食习惯;-适量的运动;-合理的作息时间。
4.动物与人的关系:-动物在人类生活中的作用;-动物保护的重要性。
以上提纲是根据济南版初中生物教材的内容进行总结和归纳的,可以作为复习时的参考。
当然,具体的复习内容还需要根据自己的实际情况进行调整和完善,以确保能够全面复习和掌握相关知识。
七年级济南版生物复习提纲〔上册〕第一单元认识生物第一章第一节生物的根本特征一.身边的生物现已经被人们认识的生物有200多万种,他们可分为:植物,动物,真菌,细菌,病毒等五大类群,除病毒外生物都有细胞构成的二.生物的根本特征:①新陈代谢〔可以不断从外界摄取营养物质,同时不断排出体内废物〕②生长发育③繁殖④遗传变异⑤应激性第二节生物的生活环境:有生物生存的这个圈叫生物圈。
:生物圈的圈层包括大气圈的下层,整个水圈,岩石圈的上层,范围为海平面以下约10千米和海平面以上10千米之间。
是阳光,水分,适宜的温度和稳定的营养供应。
1.栖息地指:在生物圈内,生物实际居住的场所,2.在不同的栖息地,生活着不同的动植物群体。
3.威胁生物生存的关键因素栖息地的破坏或丧失4.生物栖息地遭受破坏的主要因素是全球人口数量剧增以及人类对自然资源的掠夺式开发和不合理利用。
:生物因素和非生物因素1.非生物因素包括:阳光,温度,空气,水分;例如探究光照对黄粉虫生活的影响,探究的是_光照__因素对生物的作用〔探究的过程:1、发现问题、提出问题2、作出假设3、制定方案4、施行方案5、得出结论6、表达和交流〕。
还有兰花在春天开放。
2生物因素主要是指:生物和生物之间的互相作用,包括同种生物之间和不同种生物之间的互相作用;同种生物间即有互助又有斗争,不同种生物之间互相制约,彼此依存。
根据同种或异种的关系,生物因素可分为两种:①、种内关系:种内互助〔蚂蚁搬食〕、种内斗争〔两豹争夺羚羊、争夺栖息地〕②、种间关系:寄生〔蛔虫,菟丝子〕、竞争〔狮子和豹争夺食物〕、互助〔犀牛和犀牛鸟〕捕食关系〔鳄鱼捕食〕第三节生物学的研究方法一. 巴斯德实验中只选择一个变量既实验变量,用以设计对照实验,成功之处在于设计了曲颈瓶〔阻挡细菌侵入〕。
巴斯德的实验证明了肉汤变酸是微生物引起的,这些微生物来自于空气。
二.生物学的科学探究过程大致包括六个环节:提出问题→作出假设→制定方案→施行方案→得出结论→表达交流,其中探究成功的前提是提出有研究价值的问题,并作出符合科学事实的假设;制定恰当的科学探究方案为探究成功的关键,生物学探究采用的方法一般为观察法,实验法,测量法,调查法。
七年级上册生物复习提纲第一单元奇妙的生物世界第一章认识生命现象第一节生物的基本特征1、什么是生物学?研究生物学的基本方法是什么?已被人们认识的生物大概有多少种?生物科学是研究各种生命现象和生命活动规律的科学,观察和实验是研究生物科学的基本方法,已被人们认识的生物大概有200多万种。
2、生物的特征有哪些?①新陈代谢②生长、发育和繁殖③生物既能适应环境,也能影响环境④遗传变异⑤应激性⑥除病毒外,生物由细胞构成。
3、没有细胞结构的生物是什么?病毒。
第二节生物的生活环境一、生物圈:1、什么叫做生物圈?地球上所有生物及其无机环境形成的统一整体叫生物圈。
2.生物圈的范围是什么?生物圈的圈层包括大气圈的下层、整个水圈、岩石圈的上层3.生物圈的作用是什么?为生物的生存提供阳光,水分,空气,适宜的温度,稳定的营养供给和一定的生存空间二.栖息地1、什么叫做栖息地?在生物圈内,生物实际居住的场所,2、生物栖息地遭受破坏的主要因素是什么?人类对自然资源的掠夺式开发和不合理利用。
三.影响生物生活的因素:生物因素和非生物因素1.非生物因素包括:阳光,温度,空气,水分;2生物因素主要是指:生物和生物之间的相互作用,包括同种生物之间和不同种生物之间的相互作用;同种生物间即有互助又有斗争,不同种生物之间相互制约,彼此依存。
四、生物对环境的作用:1、生物不仅能适应一定的环境,而且能改变环境2、蚯蚓能改良土壤,地衣能加速岩石的风化,促进地球土壤层的形成。
3、植物的光和作用提高大气中的氧含量,蒸腾作用增加了大气湿度。
4、细菌等微生物在生物圈有何作用?分解动植物尸体,促进物质循环。
第三节生物学的探究方法1、.生物科学探究的六个环节是什么?提出问题→作出假设→制定计划→实施计划→得出结论→表达交流。
2、生物学探究采用的方法是什么?观察法,实验法,测量法,调查法。
▲第四节显微镜的构造和使用一.显微镜的结构1、识记显微镜各部分的名称及功能2、显微镜各部分的作用:(1)起放大物像的是目镜和物镜,放大倍数=物镜倍数×目镜倍数。
同样光源下,放大倍数越大,视野越暗,细胞数目越少(2)调节光线强弱的结构为遮光器和反光镜,外界光线强时用小光圈和平面镜(3)可以升降镜筒的结构是什么?粗准焦螺旋和细准焦螺旋。
3、生物图的画法及注意事项(1) 绘图用削尖铅笔(3H型),根据观察到的物像绘图,力求真实;图绘在报告纸中央偏左上方,大小适当。
(2)图中较暗的地方,用铅笔点上细圆点表示,不能涂抹。
越暗的地方,细点越多,不能涂阴影表示暗处。
(3) 标注名称。
二、显微镜的使用的步骤1、使用显微镜的正确步骤是什么?2、使用显微镜的原则:先低后高,先粗后细,先降后升3、观察的物像是:倒像,玻片的移动方向和视野中物象的移动方向相反4、放在显微镜下观察的生物标本,应该薄而透明,光线能透过,才能观察清楚第二章观察生物结构▲第一节细胞的结构和功能1、生物体的结构和功能的基本单位是什么?细胞。
2、制作洋葱表皮细胞临时装片的正确步骤分为:擦、滴、取、展、盖、染。
注意:①制作洋葱表皮细胞滴清水,制作口腔上皮细胞应滴生理盐水,目的是保持细胞形态;②取材前要先漱口,是为了除去食物残渣;3.细胞的结构和功能(1)右图中细胞的各部分名称是什么?甲图是植物细胞乙图是动物细胞①细胞壁②细胞膜③叶绿体④细胞核⑤液泡⑥细胞质(2)植物细胞各部分有何作用?细胞壁:支持、保护。
细胞膜:控制物质的进出,保护。
细胞质:具有流动型,进行生命活动的主要场所。
细胞核:含有遗传物质。
液泡:内含细胞液,溶解多种物质。
叶绿体:进行光合作用的场所。
线粒体:呼吸作用的主要场所,为细胞生命活动提供能量。
(3)植物细胞与动物细胞有何相同点?都有细胞膜、细胞质、细胞核(4)植物细胞与动物细胞的不同点是什么?植物细胞有细胞壁、叶绿体和液泡。
(5)液泡中的液体叫做什么?其主要成分是什么?液泡中的液体叫做细胞液,其主要成分是水、无机盐,有的还含有糖、有机酸、色素等第二节细胞的分裂与分化1、细胞分裂、细胞生长、细胞分化的比较:2、细胞的分裂过程怎样?染色体进行复制,细胞核分成等同的两个细胞核,然后细胞质分成两份。
3、动植物细胞分裂过程有何区别?植物细胞:在原细胞中间形成新的细胞膜和细胞壁动物细胞:细胞膜逐渐内陷,便形成两个新细胞4、生物体由小长大的原因是什么?细胞分裂和细胞生长5、什么叫做组织?形态结构相似、功能相同的细胞聚集起来所形成的细胞群叫做组织。
6、细胞分裂和细胞分化有何区别?细胞分裂使细胞数目增多,细胞分化的结果形成不同的组织7、动物有哪四种基本组织?上皮组织,神经组织,肌肉组织,结缔组织。
8、植物有哪四种基本组织?营养组织,保护组织,输导组织,机械组织。
第三节多细胞生物体的结构层次1、什么叫做器官?不同的组织按一定的次序结合在一起构成器官。
植物有六大器官:生殖器官:花、果实、种子营养器官:根、茎、叶2、什么叫做系统?能够共同完成一种或几种生理功能的多个器官按照一定的次序组成在一起构成系统。
哺乳动物有哪八大系统?运动系统、消化系统、呼吸系统、循环系统、泌尿系统,神经系统、内分泌系统、生殖系统。
3、动物体的结构层次(小到大):细胞→组织→器官→系统→动物体。
4、植物体结构层次(小到大):细胞→组织→器官→植物体。
第二单元多彩的生物世界第一章生物圈中的绿色植物第一节绿色植物的主要类群1、绿色植物主要类群的特点2、种子植物分为祼子植物和被子植物,它们的比较如下表:▲第二节植物的蒸腾作用1、大树为什么不会被太阳灼伤?植物的蒸腾作用可以散热2、什么是蒸腾作用?水分以气态从植物体内散发到体外的过程。
影响蒸腾作用的因素有哪些?光照强度、环境温度、空气湿度、和空气流动速度等。
3、蒸腾作用的主要器官是什么?叶。
4、叶片的结构主要包括哪些?表皮、叶肉(分为栅栏组织和海绵组织)、叶脉指出右图中叶片个部分结构的名称:①上表皮②栅栏组织③海绵组织④下表皮⑤保卫细胞⑥气孔⑦叶脉5、叶片个部分的结构特点及作用6、气孔主要分布在哪里?叶片的下表皮,气孔的张开与闭合受什么细胞的控制?保卫细胞7、蒸腾作用有什么意义?(1)可以促进植物吸收水分;(2)促进水分和无机盐的运输;(3)也可以有效的散热。
8、为什么移栽植物时,要去掉部分枝叶或者在傍晚或阴天移栽?降低植物的蒸腾作用,避免植物因过度失水而死亡▲第三节绿色植物的光合作用一、光合作用的产物1、天竺葵的实验:验证绿叶在光照下制造淀粉⑪暗处理的方法是:把天竺葵放在黑暗处一昼夜。
为什么要把天竺葵提前放在黑暗处一昼夜?目的是把叶片中的淀粉运走耗尽。
⑫对照实验:将一片叶子的一半的上下面用黑纸片遮盖,目的:做对照实验。
⑬脱色:几个小时后把叶片放进酒精中隔水加热的目的是什么?。
脱色,溶解叶片中叶绿素,便于观察,脱色为什么要隔水加热?防止酒精燃烧。
⑭染色:用什么药品染色?碘液染色⑮此实验可得出什么结论?(1)淀粉是光合作用的产物,(2)光是光合作用的必要条件。
2 光合作用产生氧气的实验:将快要熄灭的细木条插进管内,观察到什么现象?说明了什么问题?细木条会复燃,说明绿色植物在光合作用过程中产生了氧气。
二、光合作用的原料1、海尔蒙特实验说明了什么?柳树质量的增加不是来源于土壤。
2、探究二氧化碳是光合作用的原料的实验:验证了二氧化碳是绿色植物合成有机物的原料,探究的变量是二氧化碳,实验结论是二氧化碳是绿色植物合成有机物的原料。
3、光和作用的反应式4、什么叫做光合作用?绿色植物利用光能,在叶绿体中合成了淀粉等有机物,并且把光能转变成化学能,储存在有机物中,这个过程叫光合作用。
5、光合作用有何意义?绿色植物通过光合作用制造的有机物,不仅满足了自身生长、发育、繁殖的需要,而且为生物圈中的其他生物提供了基本的食物来源、氧气来源、能量来源。
6、光合作用在农业上有哪些的应用?间作套种、合理密植7、为什么新疆的葡萄特别甜?新疆昼夜温差大,白天光照强,温度高,植物的光合作用强,夜晚温度低,呼吸作用弱,消耗的有机物少,储藏的有机物多。
▲第四节绿色植物的呼吸作用一、植物的呼吸作用1、什么叫做呼吸作用?细胞利用氧,将有机物分解成二氧化碳和水,并且将储存在有机物中的能量释放出来,供给生命活动的需要,这个过程叫呼吸作用。
2、呼吸作用的反应式:3、哪些细胞要进行呼吸作用?所有活细胞4、呼吸作用主要在细胞的那个部位进行?线粒体5、呼吸作用有何意义?为细胞的生命活动提供能量。
二、呼吸作用的应用1、提高农作物根的呼吸作用的常见方法有哪些?松土和及时排涝2、贮存粮食的常见方法是什么?这些方法的原理是什么?干燥、低温、低氧,其原理是降低呼吸作用3、为什么要在干燥、呼吸、低氧的环境储藏粮食?降低呼吸作用,减少有机物的消耗三、光合作用与呼吸作用的联系与区别第五节绿色植物在生物圈中的作用一、绿色的能量转化器1、地球上所有生物能量的最终来源是什么?太阳能,2、绿色植物为生物提供食物和能量。
绿色植物能吸收太阳能,通过光合作用将它转化为储存在有机物中的能量。
生物圈中的其他生物直接间接以绿色植物为食,绿色植物是生物圈中最基本和最重要的组成成分。
二、自动的空气净化器1绿色植物有助于维持生物圈中的碳氧平衡。
2绿色植物具有净化空气的作用,是保护生态环境的绿色屏障。
3温室效应原因:大气中的二氧化碳浓度增加三、天然的蓄水池第二章生物圈中的动物第一节无脊椎动物的主要类群无脊椎动物:体内没有脊柱。
1.腔肠动物(1)主要特征:身体呈辐射对称,体表有刺细胞,有口无肛门。
(2)代表动物名称:水螅、海蛰、海葵、珊瑚虫等。
2.扁形动物(1)主要特征:身体呈两侧对称,背腹扁平,有口无肛门。
(2)代表动物名称:涡虫、华枝睾吸虫、血吸虫、绦虫。
3.线形动物(1)主要特征:身体细长,呈圆柱形;体表有角质层;有口无肛门。
(2)代表动物名称:蛔虫、蛲虫、丝虫、线虫。
4.环节动物(1)主要特征:身体呈圆筒形,由许多彼此相似的体节组成;靠刚毛辅助运动。
(2)代表动物名称:蚯蚓、水蛭、沙蚕等蚯蚓通过肌肉和刚毛的配合使身体运动,身体分节可以增强运动的灵活性。
蚯蚓没有专门的呼吸器官,它们依靠体壁与外界进行气体交换。
蚯蚓的体壁能够分泌黏液,使体壁始终保持湿润,以保证正常的呼吸,同时能减少与土壤的摩擦。
5.软体动物(1)主要特征:柔软的身体表面有外套膜,大多具有贝壳;运动器官是足。
(2)代表动物名称:河蚌、扇贝,文蛤;石鳖、蜗牛、乌贼和章鱼等。
6.节肢动物(1)主要特征:体表有坚韧的外骨骼,身体和附肢都分节。
(2)代表动物名称:七星瓢虫、虾、蟹、蜘蛛、蜈蚣、苍蝇、蝗虫等。
(3)身体的构成(蝗虫):节肢动物身体分3部(头部、胸部、腹部),3对足(前足1对、中足1对、后足1对),1对翅,1对触角。