高一信息技术教学计划及进度表
- 格式:docx
- 大小:208.88 KB
- 文档页数:4
高一信息技术教学计划一、基本情况本人本学期担任高一级5个班信息技术教学工作。
高一(128、129 、130、131、132) 。
本教材包括信息与信息技术、信息来源与获取、信息的加工、信息的管理、信息的表达与交流、网页的设计与制作、信息技术与社会共七章。
其中第一章是概述性的,为后续各章节的学习做一些准备,其且各章是沿着培养信息素养的主线(信息的获取、加工、管理、制作、管理的评价)有侧重地展开的。
二、本学期的教学目标:1、树立学生学习信息技术信心,激发学生学习兴趣。
2、加强计算机基础知识教学,为学习新知识打下基础。
3、根据新课标精神,加强研究性学习,培养学生对信息的获取、加工、管理、表达与交流的能力;对信息及信息活动的过程、方法、结果进行评价的能力;培养学生创新精神和探究能力。
4、教学中培养学生遵守相关伦理道德与法律法规,形成与信息社会相适应的价值观和责任感。
三、教学措施1、强调基础知识,重视教学方法,教学技能2、注重教学生动形象,激发学生学习兴趣3、培养学生思维能力,提高教学效果4、课堂中注重讲练结合,充分发挥教师主导,学生主体作用5、加强学生上机实践操作管理和引导教育措施加强学生上机纪律管理,完善机房管理条例,约束学生不良行为,严肃处理学生违法违纪行为,组织优势生辅导后进生上机实践操作,实现分层管理、分层教学。
四、辅导形式、时间形式:1、理论辅导:教师讲解为主,可在教室和多媒体教室中进行2、上机辅导:教师上机指导为辅,学生上机练习为主,优势生帮后进生为补进行。
五、教学计划进度表9月份第一周(8月31—9月4日)教学内容:第1课时 2.1因特网上信息的浏览与获取第2课时 2.2网上资源检索2.3因特网信息资源评价9月份第二周(9月7—9月11日)教学内容:第1课时 3.1现代信息处理工具第2课时 3.2字处理和表处理3.2.1字处理9月份第三周(9月14—9月18日)教学内容:第1课时 3.2.2表处理第2课时 3.2.3使用字处理和表处理软件9月份第四周(9月21—9月25日)教学内容:第1、2课时 3.2.3使用字处理和表处理软件9月份第5周(9月28—9月30日)教学内容:第1课时 3.3.1图像处理10月份第二周(10月12—10月16日)教学内容:第1课时 3.3.1图像处理第2课时 3.3.2声音视频处理10月份第三周(10月19—10月23日)教学内容:第1课时 3.4.1算法第2课时 3.4.2算法的表示10月份第四周(10月26—10月30日)教学内容:第1课时 3.4.3程序设计实例第2课时 3.5智能处理11月份第一周(11月2—11月6日)教学内容:第1课时 4.1信息资源管理及其沿革第2课时 4.2数据库系统11月份第二周(11月9—11月13日)教学内容:第1课时 4.2数据库系统第2课时 5.1信息的表达11月份第三周(11月16—11月20日)教学内容:第1课时 5.2电子邮件第2课时 5.3电子公告板、在线游戏11月份第四周(11月23—11月27日)教学内容:第1课时 6.1网站和网页第2课时 6.2网页制作12月份第一周(11月30—12月4日)教学内容:第1课时 6.2网页制作第2课时 6.2网页制作12月份第二周(12月7—12月11日)教学内容:第1课时7.1、7.2信息技术对人类社会的影响、知识产权第2课时7.3、7.4信息的安全和保护、做信息时代的合格公民12月份第三周(12月14—12月18日)教学内容:第1课时 1.1信息及其特征、1.2信息的编码第2课时 1.3信息技术12月份、第四、五周1月分第一周(12月21—1月10日)教学内容:复习。
高一信息技术教学计划和进度表一、指导思想:根据学生的具体情况,明确本学期信息技术课程的任务:培养学生对信息技术的兴趣和意识,让学生了解或掌握信息技术基本知识和技能,使学生具有获取信息、传输信息、处理信息和应用信息技术手段的能力,形成良好的信息技术素养,为他们适应信息社会的学习、工作和生活打下必要的基础。
二、学生基本情况分析本计划针对全体学生,通过上学年的学习,学生对办公软件例如word、excel有一定了解,但是由于每一学期信息技术课时比较少,学生的遗忘性大,大多数学生学过后没有注意巩固,学生掌握的情况不是很理想,参差不齐。
有条件的学生家中有电脑,上机时间相对多一些,操作较熟练,有大部分学生纯粹是上课时间听课,课后练习巩固的机会较少,所以,这一部分学生对所学知识遗忘较大,操作生疏;学生对本学科的学习积极性还是比较高,因为信息技术课并不像语文、数学那么枯燥、单调,也不像历史、政治需要死记硬背。
相对来说学生觉得比较新鲜。
但是这又存在一个问题就是学生感兴趣的并不是学习,而是打游戏、上网聊天。
所以,学生对计算机的认识还有待提高。
要进一步对他们进行正确的引导。
三、教材分析本学期教材是选自浙江教育出版社出版的普通高中课程标准实验教科书信息技术(选修2)《多媒体技术应用》共4章内容。
本学期的任务是上完4个章节的内容并复习并做好迎考准备,复习内容包括:用好多媒体计算机,多媒体信息的获取与加工,制作多媒体演示作品。
学习制作网页,以及对数据的管理。
知识点:管理计算机的系统资源,获取图像、声音、视频等多媒体信息。
复习完后,要求学生能运用自己所学的知识完成一个作品。
四、教学目标:1、培养学生对计算机的感性认识,了解信息技术在日常生活中的应用,培养学生学习、使用计算机的兴趣和意识。
2、初步学会使用计算机获取和处理文字、图象、声音、视频的技能。
能熟练掌握其中的一些主要功能。
3、养成良好的计算机使用习惯。
4、通过学习,使学生了解并掌握一些学习方法和技巧,培养学生的学习积极性和主动性,鼓励学生之间相互交流,进行某些创新设计。
2022高一信息技术课程教学计划一、课程简介2022年高一信息技术课程旨在帮助学生全面了解和掌握信息技术的基本概念、原理和应用,培养学生的信息技术素养和创新能力。
通过本课程的学习,学生将具备基本的计算机操作能力,了解互联网的基本原理和应用,掌握常见办公软件的使用技巧,以及初步接触编程思维和算法设计。
二、教学目标1. 培养学生的信息技术素养。
通过课程学习,学生将了解信息技术的基本概念、发展历程和应用领域,掌握信息技术的基本操作技能,提高信息搜索和处理的能力。
2. 培养学生的创新思维和实践能力。
通过课程设计和实践活动,引导学生运用信息技术解决实际问题,培养学生的创新思维和实践能力。
3. 培养学生的团队合作和沟通能力。
通过小组合作项目和课堂讨论,培养学生的团队合作和沟通能力,提高学生的协作能力和解决问题的能力。
三、教学内容1. 信息技术基础知识- 计算机硬件和软件- 操作系统和网络基础- 数据存储和处理2. 互联网与网络安全- 互联网的基本原理和应用- 网络安全的基本概念和防护措施- 网络通信和协议3. 办公软件应用- 文字处理软件的使用技巧- 电子表格软件的使用技巧- 演示文稿软件的使用技巧4. 编程思维与算法设计- 程序设计基础- 算法设计与实现- 编程语言的选择与使用四、教学方法1. 理论讲授:通过教师的讲解,向学生传授信息技术的基本概念、原理和应用知识。
2. 实验探究:通过实验和探究活动,引导学生主动参与,培养学生的实践能力和创新思维。
3. 小组合作:通过小组合作项目,培养学生的团队合作和沟通能力,提高学生的协作能力和解决问题的能力。
4. 案例分析:通过案例分析,让学生了解信息技术在实际问题中的应用,培养学生的问题分析和解决能力。
五、教学评估1. 日常作业:包括课堂练习、作业完成情况等,用于检验学生对知识点的掌握程度。
2. 实验报告:要求学生完成实验报告,包括实验目的、过程、结果和分析等,用于评估学生的实践能力和科学思维能力。
高一年级信息技术教学计划高一年级信息技术教学计划1一、基本情况本学期本人担任301至305共5个教学班15节信息技术课教学任务,本学期教材包括信息与信息技术、信息________与获取、信息的加工、信息的管理、信息的表达与交流、网页的设计与制作、信息技术与社会共七章。
其中第一章是概述性的,为后续各章节的学习做一些准备,其且各章是沿着培养信息素养的主线(信息的获取、加工、管理、制作、管理的评价)有侧重地展开的。
二、本学期的教学目标1、树立学生学习信息技术信心,激发学生学习兴趣。
2、加强计算机基础知识教学,为学习新知识打下基础。
3、根据新课标精神,加强研究性学习,培养学生对信息的获取、加工、管理、表达与交流的能力;对信息及信息活动的过程、方法、结果进行评价的能力;培养学生创新精神和探究能力。
4、教学中培养学生遵守相关伦理道德与法律法规,形成与信息社会相适应的价值观和责任感。
三、教学措施1、强调基础知识,重视教学方法,教学技能2、注重教学生动形象,激发学生学习兴趣3、培养学生思维能力,提高教学效果4、课堂中注重讲练结合,充分发挥教师主导,学生主体作用5、加强学生上机实践操作管理和引导教育措施加强学生上机纪律管理,完善机房管理条例,约束学生不良行为,严肃处理学生违法违纪行为,组织优势生辅导后进生上机实践操作,实现分层管理、分层教学。
四、辅导形式、时间形式1、理论辅导:教师讲解为主,可在教室和多媒体教室中进行2、上机辅导:教师上机指导为辅,学生上机练习为主,优势生帮后进生为补进行。
五、教学计划进度表9月份第一周(8月31—9月4日)教学内容:第1课时2.1因特网上信息的浏览与获取第2课时2.2网上资源检索2.3因特网信息资源评价9月份第二周(9月7—9月11日)教学内容:第1课时3.1现代信息处理工具第2课时3.2字处理和表处理3.2.1字处理9月份第三周(9月14—9月18日)教学内容:第1课时3.2.2表处理第2课时3.2.3使用字处理和表处理软件9月份第四周(9月21—9月25日)教学内容:第1、2课时3.2.3使用字处理和表处理软件9月份第5周(9月28—9月30日)教学内容:第1课时3.3.1图像处理10月份第二周(10月12—10月16日)教学内容:第1课时3.3.1图像处理第2课时3.3.2声音视频处理10月份第三周(10月19—10月23日)教学内容:第1课时3.4.1算法第2课时3.4.2算法的`表示10月份第四周(10月26—10月30日)教学内容:第1课时3.4.3程序设计实例第2课时3.5智能处理11月份第一周(11月2—11月6日)教学内容:第1课时4.1信息资源管理及其沿革第2课时4.2数据库系统11月份第二周(11月9—11月13日)教学内容:第1课时4.2数据库系统第2课时5.1信息的表达11月份第三周(11月16—11月20日)教学内容:第1课时5.2电子邮件第2课时5.3电子公告板、在线游戏11月份第四周(11月23—11月27日)教学内容:第1课时6.1和网页第2课时6.2网页制作12月份第一周(11月30—12月4日)教学内容:第1课时6.2网页制作第2课时6.2网页制作12月份第二周(12月7—12月11日)教学内容:第1课时7.1、7.2信息技术对人类社会的影响、知识产权第2课时7.3、7.4信息的安全和保护、做信息时代的合格公民12月份第三周(12月14—12月18日)教学内容:第1课时1.1信息及其特征、1.2信息的编码第2课时1.3信息技术12月份、第四、五周1月分第一周(12月21—1月10日)教学内容:复习高一年级信息技术教学计划2在这个学期的信息技术教学工作当中,紧紧围绕学校、教导处制定的工作计划,为了更好的配合我校的工作,有目的地开展信息技术方面的教学,为了不断提高信息技术在各个学科的应用,为了提高我校学生学习信息技术课的能力,为了工作的有序进行,对本学期的工作我做了以下计划。
高一年级信息技术教学进度表
第一周第一章信息与信息技术
第一节信息及其特征
第二周上机实践
第三周第二节日新月异的信息技术
第四周上机实践
第五周第二章信息获取
第一节信息获取的一般过程
第六周上机实践
第七周第二节因特网信息的查找
第八周上机实践
第九周第二节搜索技巧
第十周上机实践
第十一周第三节文件的下载文件及其类型
第十二周上机实践
第十三周第三节多途径下载文件
第十四周上机实践
第十五周第三节下载效率的提高
第十六周上机实践
第十七周第四节体验网络数据库
网络数据库简介网络数据库信息检索的一般过程第十八周上机实践。
高一信息技术教学工作计划一、基本情况本学期本人担任____至305共____个教学班____节信息技术课教学任务,本学期教材包括信息与信息技术、信息来源与获取、信息的加工、信息的管理、信息的表达与交流、网页的设计与制作、信息技术与社会共七章。
其中第一章是概述性的,为后续各章节的学习做一些准备,其且各章是沿着培养信息素养的主线(信息的获取、加工、管理、制作、管理的评价)有侧重地展开的。
二、本学期的教学目标:1、树立学生学习信息技术信心,激发学生学习兴趣。
2、加强计算机基础知识教学,为学习新知识打下基础。
3、根据新课标精神,加强研究性学习,培养学生对信息的获取、加工、管理、表达与交流的能力;对信息及信息活动的过程、方法、结果进行评价的能力;培养学生创新精神和探究能力。
4、教学中培养学生遵守相关伦理道德与法律法规,形成与信息社会相适应的价值观和责任感。
三、教学措施1、强调基础知识,重视教学方法,教学技能2、注重教学生动形象,激发学生学习兴趣3、培养学生思维能力,提高教学效果4、课堂中注重讲练结合,充分发挥教师主导,学生主体作用5、加强学生上机实践操作管理和引导教育措施加强学生上机纪律管理,完善机房管理条例,约束学生不良行为,严肃处理学生违法违纪行为,组织优势生辅导后进生上机实践操作,实现分层管理、分层教学。
四、辅导形式、时间形式1、理论辅导:教师讲解为主,可在教室和多媒体教室中进行2、上机辅导:教师上机指导为辅,学生上机练习为主,优势生帮后进生为补进行。
五、教学计划进度表____月份第一周(____月31-____月____日)教学内容:第1课时2.1因特网上信息的浏览与获取第2课时2.2网上资源检索2.3因特网信息资源评价____月份第二周(____月7-____月____日)教学内容:第1课时3.1现代信息处理工具第2课时3.2字处理和表处理3.2.1字处理____月份第三周(____月14-____月____日)教学内容:第1课时3.2.2表处理第2课时3.2.3使用字处理和表处理软件____月份第四周(____月21-____月____日)教学内容:第1、2课时3.2.3使用字处理和表处理软件____月份第____周(____月28-____月____日)教学内容:第1课时3.3.1图像处理____月份第二周(____月12-____月____日)教学内容:第1课时3.3.1图像处理第2课时3.3.2声音视频处理____月份第三周(____月19-____月____日)教学内容:第1课时3.4.1算法第2课时3.4.2算法的表示____月份第四周(____月26-____月____日)教学内容:第1课时3.4.3程序设计实例第2课时3.5智能处理____月份第一周(____月2-____月____日)教学内容:第1课时4.1信息资源管理及其沿革第2课时4.2数据库系统____月份第二周(____月9-____月____日)教学内容:第1课时4.2数据库系统第2课时5.1信息的表达____月份第三周(____月16-____月____日)教学内容:第1课时5.2电子邮件第2课时5.3电子公告板、在线游戏____月份第四周(____月23-____月____日)教学内容:第1课时6.1网站和网页第2课时6.2网页制作____月份第一周(____月30-____月____日)教学内容:第1课时6.2网页制作第2课时6.2网页制作____月份第二周(____月7-____月____日)教学内容:第1课时7.1、7.2信息技术对人类社会的影响、知识产权第2课时7.3、7.4信息的安全和保护、做信息时代的合格公民____月份第三周(____月14-____月____日)教学内容:第1课时1.1信息及其特征、1.2信息的编码第2课时1.3信息技术____月份、第四、五周____月分第一周(____月21-____月____日)教学内容:复习高一信息技术教学工作计划(二)本教材包括信息技术基础、操作系统基础、表格数据的处理与分析、计算机网络基础、信息的数字化、程序设计基础共六章。
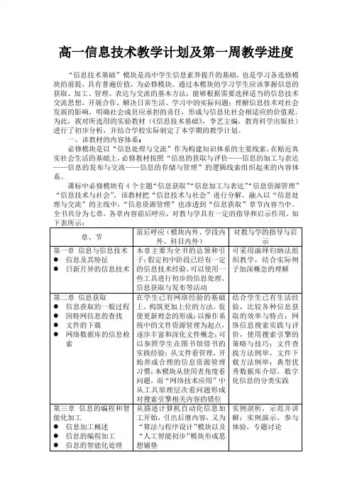
高一信息技术教学计划及第一周教学进度“信息技术基础”模块是高中学生信息素养提升的基础,也是学习各选修模块的前提,具有普遍价值,为必修模块。
通过本模块的学习学生应该掌握信息的获取、加工、管理、表达与交流的基本方法;能够根据需要选择适当的信息技术交流思想,开展合作,解决日常生活、学习中的实际问题;理解信息技术对社会发展的影响,明确社会成员应承担的责任,形成与信息化社会相适应的价值观。
为此,我对所选用的实验教材(《信息技术基础》,李艺主编,教育科学出版社)进行了初步分析,并结合学校实际制定了本学期的教学计划。
一、该教材的内容体系:必修模块是以“信息处理与交流”作为构建知识体系的主要线索,在贴近真实社会生活的基础上,必修教材按照“信息的获取与评价——信息的加工与表达——信息的发布与交流——信息的存储与管理”的逻辑线索组织起来的内容体系。
课标中必修模块有4个主题“信息获取”“信息加工与表达”“信息资源管理”“信息技术与社会”,该教材把“信息技术与社会”进行分解,融入以“信息处理与交流”的主线中,“信息资源管理”也渗透到“信息获取”章节内容当中。
全书共分为七章,各章内容前后呼应,对教与学具有一定的指导和启示作用。
如第一章是各章的总领,第二、三、四、五、六、七章则围绕信息的获取、加工、表达、交流、管理、安全维护的线索展开,前面内容为后面作铺垫。
对于课标提到的计算机处理问题的基本方法,则先从自动化信息加工的个性化(编程技术)以及智能化(人工智能)地解决问题入手,然后再到使用通用软件工具(文本、表格及多媒体技术)人性化地解决问题。
二、该教材的体例设计:该教材选择了学生学习生活中的实例作为学习活动的例子,如“心系奥运”、“选课管理”等;每节通过实例引入正文内容,在呈现过程中提供相关学习资源,并利用“实践”栏目引导学生思考和完成相关认知活动;每章都设置了“综合实践”,以引导学生对所学知识及过程体验进行提炼与迁移运用;穿插了有关信息技术与社会问题、信息伦理道德问题的知识和学习,对学生养成良好的信息习惯和行为可能具有潜移默化的作用。
2024高一信息技术课程教学计划一、教学目标:1. 学习和掌握计算机基础知识,如操作系统、网络基础、数据库等;2. 掌握信息技术的基本概念和应用技术,如数据处理、网页设计、程序编写等;3. 提高学生的问题分析和解决能力,培养创新思维和团队合作精神;4. 引导学生正确使用和管理信息技术,增强信息素养和网络安全意识。
二、教学内容:1. 计算机基础知识a. 计算机的发展历程和分类;b. 计算机的基本组成和工作原理;c. 常用计算机软件和硬件设备;d. 操作系统和应用软件的使用。
2. 网络基础知识a. 网络的基本概念和分类;b. 网络协议和通信原理;c. 网络安全和防护技术;d. 互联网应用和社交媒体的使用。
3. 数据库原理与应用a. 数据库的基本概念和组成;b. 数据库的设计和管理;c. SQL语言的使用和应用;d. 数据库的备份和恢复技术。
4. 网页设计与开发a. HTML和CSS基础知识;b. 网站设计和布局原则;c. 图片、音频和视频的嵌入;d. 网络搜索和优化技巧。
5. 程序设计基础a. 程序设计的基本概念和方法;b. 算法和流程图的设计;c. 基本的编程语言和编程环境;d. 程序调试和错误处理技巧。
三、教学方法:1. 授课教法:讲述、实验演示、案例分析;2. 学习方法:听课、实践、自主学习;3. 评价方法:作业、实验报告、考试。
四、教学资源:1. 教材:选择符合高一学生学习水平和教学要求的信息技术教材;2. 实验设备:配备计算机、互联网设备、数据库软件等;3. 网络资源:利用网络资源、网上教育平台等进行教学辅助。
五、教学安排:第一学期:1. 单元一:计算机基础知识(4周)a. 计算机的发展历程和分类;b. 计算机的基本组成和工作原理;c. 常用计算机软件和硬件设备;d. 操作系统和应用软件的使用。
2. 单元二:网络基础知识(4周)a. 网络的基本概念和分类;b. 网络协议和通信原理;c. 网络安全和防护技术;d. 互联网应用和社交媒体的使用。
高一信息技术教学计划高一信息技术教学计划高一下学期信息技术教学计划一、指导思想:根据学生的具体情况,明确本学期信息技术课程的任务:培养学生对信息技术的兴趣和意识,让学生了解或掌握信息技术基本知识和技能,使学生具有获取信息、传输信息、处理信息和应用信息技术手段的能力,形成良好的信息技术素养,为他们适应信息社会的学习、工作和生活打下必要的基础。
二、学生基本情况分析本计划针对全体学生,通过上学年的学习,学生对办公软件例如word、excel 有一定了解,但是由于每一学期信息技术课时比较少,每周只有一节课,学生的遗忘性大,大多数学生学过后没有注意巩固,学生掌握的情况不是很理想,参差不齐。
有条件的学生家中有电脑,上机时间相对多一些,操作较熟练,有大部分学生纯粹是上课时间听课,课后练习巩固的机会较少,所以,这一部分学生对所学知识遗忘较大,操作生疏;学生对本学科的学习积极性还是比较高,因为信息技术课并不像语文、数学那么枯燥、单调,也不像历史、政治需要死记硬背。
相对来说学生觉得比较新鲜。
但是这又存在一个问题就是学生感兴趣的并不是学习,而是打游戏、上网聊天。
所以,学生对计算机的认识还有待提高。
要进一步对他们进行正确的引导。
三、教材分析本学期教材是选自上海科技教育出版社出版的普通高中课程标准实验教科书《信息技术基础》(必修),本学期的任务是继续上完教材下半部分内容。
四、教学目标:1、培养学生对计算机的感性认识,了解信息技术在日常生活中的应用,培养学生学习、使用计算机的兴趣和意识。
2、初步学会使用计算机获取和处理文字、图象、声音、视频的技能。
能熟练掌握其中的一些主要功能。
3、养成良好的计算机使用习惯。
4、通过学习,使学生了解并掌握一些学习方法和技巧,培养学生的学习积极性和主动性,鼓励学生之间相互交流,进行某些创新设计。
5、能够做一个多媒体作品出来五、教学措施本期主要采取课堂教师授课方式、学生自学方式和动手操作三种方式进行学习,适当进行一些小竞赛及课堂评价的方式进行教学。
信息技术教学计划表信息技术教学计划表目标:本课程旨在让学生了解和掌握信息技术基础知识,并能够灵活、熟练地运用这些知识进行各种实际应用,提升学生信息化素养和实际操作能力。
授课方式:以教师主讲、学生练习互动为主要教学方式,辅以演示、讨论、小组合作等多种教学手段,以提高学生的学习兴趣和互动参与度。
课程大纲:第一章信息技术基础知识1. 计算机操作系统2. Windows 操作系统的应用3. 常见应用软件的使用4. 常见文件格式的介绍和转换第二章资源获取和管理1. 计算机硬盘和内存的管理和优化2. 获取网络资源的方法和技巧3. 云存储和备份的使用第三章网络技术和应用1. 网络基础知识2. 常见网络协议的介绍和应用3. 常见网络攻击和防范技术第四章数据库管理1. 数据库基础知识2. Access 数据库的设计和应用3. 数据库查找和过滤技巧第五章程序设计和开发1. HTML 和 CSS 的基础知识2. JavaScript 编程语言的应用3. 常见开发软件的使用介绍第六章信息安全1. 信息安全基础知识2. 各种信息安全风险的分析和防范3. 常见安全软件的使用介绍教学进度:第一周:计算机操作系统和Windows应用第二周:常见应用软件和文件格式第三周:计算机硬盘和内存管理第四周:获取网络资源和云存储备份第五周:网络基础知识和协议介绍第六周:网络攻击和防范技术第七周:数据库基础知识和设计第八周:Access数据库应用和查找技巧第九周:HTML和CSS基础知识第十周:常见开发软件使用介绍第十一周:JavaScript编程语言应用第十二周:信息安全基础知识和分析第十三周:信息安全风险和防范第十四周:常见安全软件使用介绍考核方式:1. 日常活动占比20%:包括课堂表现、调研和作业完成情况等。
2. 期中考核占比30%:包括理论知识和实际应用考核。
3. 期末考试占比50%:考查学生从整体上对信息技术基础知识的掌握情况和各种实际应用技能的运用情况。
高一信息技术教学计划高一信息技术2023年教学计划模板高一信息技术2023年教学计划模板1一、学情分析学习对计算机信息技术课的兴趣很,热情很大。
个性是六年级学生学习计算机四年了,有必须的基础,基本知识与技能的掌握状况还比较理想,但大部分学生在计算机的应用方面还是比较狭窄,对于windows系统的基本操作还不够熟练或者不规范,少部分学生正确使用计算机的习惯还没构成,思考到六年级学生本学期的上课特点,所以,本学期将继续激发学生学习计算机的兴趣外,着重引导对计算机理论和logo语言绘图进行学习,让学生能尽量熟悉和使用logo,提高学生对计算机的应用潜力,努力让每个学生都能学到知识,提高计算机的应用潜力,为下阶段的计算机学习打下较扎实的基础。
二、教材分析本学期采用的是青岛出版社出版的新版教材六年级上册,它包括以下几方面资料:总共三个单元,第一单元主要资料是计算机是怎样工作的,共2课,通过利用网络搜索学习认识计算机系统,完成一些与学生学习生活相关联的任务,进而掌握完成这些任务所需要的操作技能;第二单元主要资料是logo语言乐园,共10课,通过学习logo 的操作,让学生掌握logo语基本命令的使用方法。
能够使用命令绘制简单的图形,学会重复命令、重复命令的嵌套,能够通过重复命令绘制一些比较复杂的图形,了解了过程的定义、调用、修改等知识。
第三单元是算法思想初步。
了解生活中常见的算法现象、算法的优化思想、算法的描述方法等。
共3课时。
三、教学目标1、知识目标、潜力目标和情意目标。
(1)知识与技能了解计算机的发展历史,了解计算机工作的过程。
了解计算机系统的构成及其工作原理。
了解LOGO语言,了解各种语言命令。
理解算法的概念,了解计算机解决问题的步骤,掌握常用算法。
认识计算机各部分组成,理解工作原理。
掌握LOGO语言基本命令使用方法。
绘制简单图形,使用重复命令,嵌套方法绘制复杂图形。
掌握四则运算和表达式输入方法。
了解打印。
2024年高一信息技术教学工作计划范本一、教学目标1. 帮助学生掌握基本的计算机操作技能,包括操作系统的使用、办公软件的运用等。
2. 培养学生的信息素养,提高学生的信息获取、加工、表达和应用的能力。
3. 引导学生正确使用互联网,提高学生的信息安全意识。
4. 培养学生的创新思维和问题解决能力,培养学生的信息技术创新和实践能力。
5. 培养学生的团队协作意识和沟通交流能力,提高学生在信息社会背景下的综合素质。
二、教学内容1. 计算机基础知识:操作系统、办公软件、计算机网络基础等。
2. 程序设计与开发:编程语言基础、控制流程、函数与数组、面向对象程序设计等。
3. 数据库原理与应用:数据库基础知识、关系数据库设计、SQL 语言基础等。
4. 网页设计与开发:HTML、CSS、JavaScript基础、网页布局与设计等。
5. 信息安全与保密:网络安全基础知识、常见网络攻击与防范措施、个人信息保护等。
三、教学方法1. 教师授课法:采用讲授和示范相结合的方式,解释和演示相关的知识和技巧。
2. 互联网资源教学法:利用网络资源进行课堂教学,引导学生进行信息检索和资源利用。
3. 课堂实践教学法:通过小组合作、项目实践等方式,培养学生的实践能力和团队合作精神。
4. 案例教学法:通过真实案例教学,引发学生的学习兴趣,培养学生的问题解决能力。
四、评价方式1. 杂志策划与设计:学生自主完成一份杂志策划与设计作品,评价学生的创新能力和实践能力。
2. 网页设计与制作:学生自主设计并制作一个网页,评价学生的网页设计与开发能力。
3. 数据库设计与实现:学生完成一个小型数据库系统的设计与实现,评价学生的数据库应用能力。
4. 课堂参与度与作业质量:评价学生的学习态度、课堂参与和作业完成情况。
五、教学资源1. 课程教材:选择符合高一学生智力和学习需要的信息技术教材。
2. 多媒体设施:利用多媒体设备进行教学演示和实践操作。
3. 计算机网络:提供稳定的网络环境,方便学生进行网站制作和数据库实践操作。
20xx-20xx年度高一上学期信息技术教学计划一、背景介绍学生:本届高一学生是水平比较一般的新生,但学生信息技术素养的高低还需要做调查和研究,因此第一周将设计为调研课,首先,对学生已有信息技术基础做调查,进行学情分析,以便适时调整课程模式;其次,让师生了解彼此,便于今后课程的展开;最后,向学生传达本课程的要求和机房使用守则。
教师:我曾担任过7年的计算机专业教师,但面对新的教学对象、新的教学内容、新的教学环境,我还需要多多地向有经验的教师请教学习。
教材:本次使用的教材是新课改思想指导下编写的粤教版高中信息技术必修,教材内容围绕信息展开,本学期主要与同学们共同探究信息与信息技术、信息的获取、信息的加工与表达(上)共三章。
教材第一章主要从理论和基础入手让学生了解信息;第二章介绍信息的获取过程、主要方法、策略、鉴别信息等内容让学生能通过获取信息熟悉计算机的基本操作;第三章是对信息的主要加工与表达的介绍为本学期重点内容,主要涉及文本信息加工、表格信息加工和多媒体信息加工三个部分,课程设置一改以往的软件操作式介绍,而是以工程流程的方式设置,让学生在学习过程中能养成良好的信息素养。
二、教学目标1、知识与技能:了解信息的基本特征,信息获取的基本方法;理解获取信息的各种策略、技巧和信息加工的含义。
2、过程与方法:能通过课堂实例总结信息的基本特征;能运用不同方法对所需信息进行检索和加工;通过案例分析总结经验,从而利用信息技术解决生活中的实际问题。
3、情感态度与价值观:会欣赏和比较不同作品,从而提高自己的作品质量;会用信息技术解决实际问题,增强利用信息的兴趣;懂得通过合法的途径获取信息,养成良好的与信息社会相匹配的素养;三、教学方法1、在认真分析学情的基础上,结合教学内容,展开分层次教学,因材施教。
2、以建构主义教学思想指导下的任务驱动式教学模式为主,强调运用任务来引导学生自主完成课程学习。
3、充分运用多媒体技术和网络平台,逐步从课堂探究模式向基于网络的探究式教学模式转化。
高一第二学期信息技术教学计划(中英文实用版)Information and Communication Technology Teaching Plan for Grade 10 Second Semester一、教学目标1.教学目标:The teaching objectives are to enable students to understand and apply basic concepts and skills in information technology, and to promote their ability to solve problems and communicate effectively using information technology tools.让学生掌握信息技术的基本概念和技能,并提高他们利用信息技术工具解决问题的能力,以及有效地进行沟通。
2.教学内容:The teaching content includes an introduction to information technology, basic computer operations, software application, network communication, digital literacy, and ethical and legal issues related to information technology.教学内容包括信息技术概述、计算机基本操作、软件应用、网络通信、数字素养以及与信息技术相关的伦理和法律问题。
二、教学方法1.教学方法:Various teaching methods will be employed, such as lectures,demonstrations, group discussions, case studies, and hands-on practices.将采用多种教学方法,如讲授、演示、小组讨论、案例分析和动手实践等。
高一信息技术教学计划
及进度表
Company number:【WTUT-WT88Y-W8BBGB-BWYTT-19998】
2017-2018学年度第一学期
高一信息技术教学计划
本学科的教学目标主要是培养学生掌握计算机操作技能,并用于学习和生活,完成相关的教学任务及教学要求。
一、学生情况分析:
优势:部分学生家庭有电脑,对一些基本知识略有长进,大部分学生对电脑较感兴趣。
而且计算机是比较特殊的学科,操作性较强,大部分学生对此相当感兴趣,学习较积极,比较热情,讨论和学习的气氛比较不错。
不足:学生对电脑的兴趣局限于游戏娱乐和上网聊天方面,缺乏全面性。
对教材要的一系列操作知识不感兴趣,只对娱乐功能感兴趣。
二、教学措施:
1)积极实施快乐教学课堂,注重学生小组讨论、展示、探究
2)强调基础知识,重视教学方法,教学技能。
3)注重教学生动形象,激发学生学习兴趣。
4)培养学生思维能力,提高教学效果。
5)课堂中注重讲练结合,充分发挥教师主导,学生主体作用。
6)加强学生上机实践操作管理和引导。
7)培养学生养成自学的习惯,也就是要学会学习。
教育措施:
加强学生上机纪律管理,严格按照机房管理条例,约束学生不良行为,严肃处理学生违法违纪行为,组织优势生辅导后进生上机实践操作,实现分层管理、分层教学。
优(差)生教育计划
三、指导思想:
1)完成学校制定的教学计划和教学任务
2)完成学校制定的技能考试合格率
3)培养些技术较深、知识较好的优势生
4)加强后进生转化辅导工作
辅导对象:
1)加强优势生辅导,使其更进一步提高,并在班级中起骨干作用
2)引导优势生,特长生帮助后进生转化进步工作,尽量做到无一人不及格
辅导形式
1)理论辅导:教师讲解为主,可在教室和多媒体教室中进行
2)上机辅导:教师上机指导为辅,学生上机练习为主,优势生帮后进生为补进行。
四、教学进度表。