医院门诊管理系统
- 格式:doc
- 大小:41.50 KB
- 文档页数:12
医院门诊管理系统系统说明书一、引言1.1编写目的医院门诊管理系统开发的目的就是实现小型医疗门诊管理的自动化,提高医院的医疗质量和市场竞争能力,满足患者与医院管理的多种需求,促进医院持续快速稳定发展。
该报告的编写主要是对该系统的社会可行性、经济可行性、技术可行性等问题进行研究分析,确定该系统在开发中可能遇到的问题,对项目的最终用户以及开发者提供审核的依据。
1.2适用范围软件名称:医院门诊管理系统此软件实现多身份管理,不同的身份有不同的权限。
例如:导诊只能帮助病人生成挂号单。
而以科室主任登入系统,既可以挂号,也可以给病人生成病历等功能。
不同的身份对应的权限是灵活的,可以在角色管理模块动态的设置。
整个方案涉及八大功能模块:用户-角色-权限管理模块,患者信息管理模块、医师信息管理模块、科室管理模块、挂号管理模块、药品管理模块、药厂管理模块、数据统计模块。
各模块之间完成相关功能,实现医院挂号系统的信息化管理。
患者信息管理模块:建立病人索引,完成模糊病人信息查询,对不同类型的病人进行统计。
挂号管理:针对病人不同的需求准确为病人挂号及收费,以及为病人退号,转科管理,数据统计模块:对不同的科室及工作量精确的统计。
公共模块:对员工进行权限分配,用于员工登入,修改登入口令等。
医生开处方管理:主要针对医生对病人的病况开处方,录入病人的病情。
收费管理:对费用统计查询、结帐。
1.3术语和缩略语BS医院信息系统——BS Hospital Information System 缩写为BSHIS。
1.4参考资料参考资料:《软件工程》----王利福张世琨朱冰编著北京大学出版社软件工程-实践者的研究方法》----R.Pressman,梅宏译机械工业出版社《数据库原理与应用》----李昭原主编科学出版社《医院门诊管理系统可行性分析报告》-----信管2班某某组。
二.项目概述2.1产品描述此软件是由信管2班某某组开发的医院信息管理系统,为医院更好的为病人服务,此系统操作简单,界面友好,适用各种大小型医院。
门诊管理系统门诊管理系统是一种用于医院门诊部门的信息化管理工具,通过集成医院的各类管理业务和资源信息,提供全面、高效的门诊管理服务。
本文将详细介绍门诊管理系统的设计、实施和应用,力求为广大医院管理者和相关人员提供有价值的参考。
首先,门诊管理系统设计上要考虑到医院的特殊需求,包括挂号、排队、费用管理等。
系统应具备分时段的挂号功能,提供多种挂号方式,例如窗口挂号、自助挂号和网上挂号等,使就诊流程更加便捷。
其次,系统要实现智能排队功能,通过智能算法和数据分析,为患者提供合理的就诊顺序。
同时,门诊管理系统还可以提供患者的基本信息查询和医生的排班查询,使患者能够更好地了解和选择合适的就诊时段。
费用管理是门诊管理系统中重要的组成部分,系统要支持多种支付方式,例如现金支付、银行卡支付和医保支付等。
此外,系统还应提供电子发票和费用查询功能,方便患者随时查看自己的费用明细。
另外,门诊管理系统还应提供医生排班、医疗资源管理和医疗统计功能。
医生排班功能可以根据医生的专业和患者的需求,合理分配医生的工作时间。
医疗资源管理功能可以对医疗设备和药品等资源进行统一管理,确保医疗资源的充分利用。
医疗统计功能可以根据患者就诊信息和医疗资源的使用情况,生成各种报表和统计数据,为医院管理者提供科学决策的依据。
在系统实施和应用方面,门诊管理系统的安全性、稳定性和易用性是关键。
系统要具备严格的权限管理和数据加密等安全措施,避免患者信息泄露和数据风险。
系统还应具备定期备份和故障恢复等功能,以保障系统的稳定运行。
同时,系统界面要简洁明了,易于操作,减少用户的学习成本和使用难度。
总之,门诊管理系统的设计与实施需要综合考虑医院的特殊需求和用户的实际使用情况,力求提供全面、高效的门诊管理服务。
它将为医院管理者和相关人员提供更好的工作环境和优质的医疗服务,提高医院的管理水平和患者的就诊体验。
医院门诊管理系统设计
首先,门诊管理系统应该具备预约挂号功能。
患者可以通过系统选择就诊科室和医生,选择适合自己的就诊时间。
系统应该能够显示医生的排班情况,以及剩余的可预约名额。
患者可以通过系统进行预约,并得到预约成功的通知。
医院可以根据患者的预约情况进行合理的资源安排,提高门诊的利用率。
其次,门诊管理系统还应该具备医生排班功能。
医院可以根据每个医生的专业领域、工作时间等要求进行排班安排。
排班时应该考虑到每位医生的工作量平衡,以及尽可能满足患者的就诊需求。
系统应该能够根据排班情况实时显示医生的就诊时间和号源情况,方便患者进行预约。
另外,门诊管理系统还应该具备患者就诊记录管理功能。
系统应该能够记录患者的个人信息、诊断记录、用药情况等重要信息,并按照时间顺序进行保存。
医生可以在系统中查看患者的就诊历史,及时了解患者的病情变化和治疗效果。
系统还可以提供预约挂号和就诊记录的打印功能,方便患者保存和备案。
最后,门诊管理系统应该具备数据统计和分析功能。
系统可以根据患者的就诊记录和医生的诊断记录进行数据分析,生成医院的就诊量、疾病分布等统计报表。
医院可以根据这些数据进行业务分析,优化门诊的资源配置和服务质量。
医院门诊信息管理系统在当今数字化的时代,医院的管理也日益依赖于各种先进的信息系统,其中医院门诊信息管理系统是医院运营中至关重要的组成部分。
它不仅关乎医院的日常工作效率,更直接影响着患者的就医体验和医疗服务质量。
医院门诊信息管理系统的首要作用是实现患者信息的高效管理。
当患者前来就诊时,其个人基本信息、过往病史、过敏史等都会被详细记录在系统中。
这些信息在患者每次就诊时都能被快速调阅,医生能够全面了解患者的健康状况,从而做出更准确的诊断和治疗方案。
不再像过去那样,患者需要反复向医生讲述自己的病史,既浪费时间又可能出现信息遗漏或偏差。
挂号与预约功能是该系统的另一个重要方面。
患者可以通过网络、电话或者在医院现场的自助终端进行挂号和预约。
这大大减少了患者排队等候的时间,提高了就诊的便利性。
系统还能够根据医生的排班情况和患者的需求,智能地安排就诊时间,实现医疗资源的合理分配。
在门诊诊疗过程中,医生可以通过系统直接记录患者的症状、诊断结果、治疗方案以及开具的处方。
这些信息会实时传输到相关科室,如药房、检验科等,使得各部门能够迅速响应,为患者提供及时的服务。
同时,医生还能借助系统查询患者的检查检验报告,方便对比分析,为后续的治疗提供依据。
收费管理也是医院门诊信息管理系统不可或缺的一部分。
系统能够自动计算患者的诊疗费用,包括药品费、检查费、治疗费等,并支持多种支付方式,如现金、银行卡、移动支付等。
这不仅提高了收费的准确性和效率,还减少了因人工计算错误而引发的纠纷。
药品管理是保障医疗服务顺利进行的重要环节。
系统会对药品的库存进行实时监控,当某种药品库存不足时,能够及时发出预警,便于医院及时采购补充。
同时,医生在开具处方时,系统会自动提示药品的库存情况和用药禁忌,确保患者用药的安全性和有效性。
此外,医院门诊信息管理系统还具备统计分析功能。
它可以对门诊的就诊人数、疾病种类、医生工作量等数据进行统计和分析。
这些数据对于医院的管理决策具有重要的参考价值。
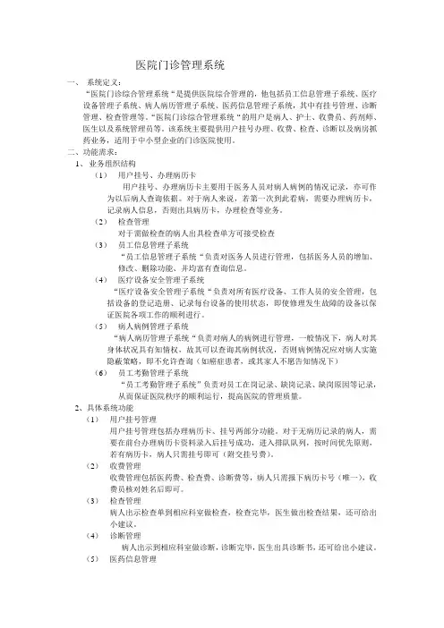
医院门诊管理系统一、系统定义:“医院门诊综合管理系统“是提供医院综合管理的,他包括员工信息管理子系统、医疗设备管理子系统、病人病历管理子系统、医药信息管理子系统,其中有挂号管理、诊断管理、检查管理等。
“医院门诊综合管理系统“的用户是病人、护士、收费员、药剂师、医生以及系统管理员等。
该系统主要提供用户挂号办理、收费、检查、诊断以及病房抓药业务,适用于中小型企业的门诊医院使用。
二、功能需求:1、业务组织结构(1)用户挂号、办理病历卡用户挂号、办理病历卡主要用于医务人员对病人病例的情况记录,亦可作为以后病人查询依据。
对于病人来说,若第一次到此看病,需要办理病历卡,记录病人信息,否则出具病历卡,办理检查等业务。
(2)检查管理对于需做检查的病人出具检查单方可接受检查(3)员工信息管理子系统“员工信息管理子系统“负责对医务人员进行管理,包括医务人员的增加、修改、删除功能、并均富有查询信息。
(4)医疗设备安全管理子系统“医疗设备安全管理子系统“负责对所有医疗设备、工作人员的安全管理,包括设备的登记造册、记录每台设备的使用状态,即使修理发生故障的设备以保证医院各项工作的顺利进行。
(5)病人病例管理子系统“病人病历管理子系统“负责对病人的病例进行管理,一般情况下,病人对其身体状况具有知情权,故其可以查询其病例状况,否则病例情况应对病人实施隐蔽策略,即不允许查询(如癌症患者,或其家人不愿告知情况下)(6)员工考勤管理子系统“员工考勤管理子系统”负责对员工在岗记录、缺岗记录、缺岗原因等记录,从而保证医院秩序的顺利运行,提高医院的管理质量。
2、具体系统功能(1)用户挂号管理用户挂号管理包括办理病历卡、挂号两部分功能。
对于无病历记录的病人,需要在前台办理病历卡资料录入后挂号成功,进入排队队列,按时间优先原则,若有病历卡,病人只需挂号即可(附交挂号费)。
(2)收费管理收费管理包括医药费、检查费、诊断费等,病人只需报下病历卡号(唯一),收费员核对姓名后即可。
目录1 引言 (5)1。
1 门诊管理系统概述 (5)1。
2 本课题研究的背景及意义 (5)1.2。
1 研究本课题的背景 (5)1。
2.2 研究本课题的意义 (5)1。
3 本课题研究的内容 (5)2 系统开发技术及开发环境介绍 (6)2.1 JSP概述 (6)2。
2 JAVA语言概述 (6)2。
3 MYSQL概述 (6)2。
4 系统开发和运行环境 (6)3 系统分析 (7)3.1 需求分析 (7)3。
2 可行性分析 (7)4 系统设计 (7)4.1 系统目标 (7)4.2 系统流程图 (7)4.3 系统功能结构 (8)4。
3。
1门诊管理系统功能结构图 (8)5 数据库设计 (9)5。
1 数据库需求分析 (9)5。
2 数据库概念设计 (9)5.3 数据库逻辑结构设计 (12)6 系统功能实现 (13)6。
1后台功能模块设计 (13)6。
1。
1门诊工作人员登录模块 (13)6.1。
2挂号收费管理模块 (14)6.1.3病人信息管理模块 (18)6.1.4药品信息管理模块 (21)6。
1.5病历信息管理模块 (25)6.1。
6划价收费管理模块 (30)6。
1。
7科室信息管理模块 (30)7结论 (34)参考文献 (35)致谢 (36)医院门诊管理系统[摘要]在以前我国大多数医院都采用人工管理的方法来完成医院门诊管理中的各个步骤,这样的管理方式效率低,出错率高。
随着计算机科学技术的飞速发展,医院门诊管理系统的应用在全球范围内日益普及。
在当代的医院门诊管理中,人们逐渐开始意识到信息系统对医院的促进作用。
逐步建立数字化的医院门诊管理系统来管理医院的各个工作流程。
本设计采用了B/S构架开发设计的一个医院门诊管理系统,此系统在功能上可基本实现医院系统的应用.系统设计开发视图界面和数据库设计,分析了医院门诊系统的功能,并根据用户需求,使用jsp+servlet+javabean的开发模式,基本实现此系统的各功能。
[关键字] B/S构架;医院门诊;管理系统Hospital Outpatient Management SystemAbstract:In the past,most hospitals in our country have adopted the methods of artificial management to complete the various steps in the hospital outpatient management, which is inefficient and the error rate is high. With the rapid development of computer science and technology, the application of hospital outpatient management system is becoming more and more popular in the world。
医院门诊医疗管理系统设计与实现摘要随着医疗技术的发展和人们对健康关注程度的不断提高,医院门诊医疗管理系统的重要性也日益凸显。
本文基于医疗管理系统的需求分析,设计了一套功能齐全、操作简便的医院门诊医疗管理系统,通过实现患者的挂号、医生的门诊诊疗、医嘱管理和药房管理等功能,大大提高了医院门诊的效率和服务水平,使患者的就医体验更加舒适和便利。
关键词:医院门诊医疗管理系统;需求分析;挂号;门诊诊疗;医嘱管理;药房管理正文1.引言随着医疗技术的不断发展和人们对健康关注程度的提高,医疗管理系统的自动化程度也日益增强。
在医院门诊,优秀的医疗管理系统能够大大提高医疗服务效率,减少人工操作的失误概率,为患者提供更好的医疗服务体验。
本文旨在通过需求分析和系统设计来构建一套完善的医院门诊医疗管理系统,满足医院门诊医疗服务的管理需求。
2.需求分析2.1 挂号管理挂号是医院门诊医疗服务中最基本的一环,需要实现患者的信息注册、医院日程安排、医生选择及费用支付等功能。
系统应当支持在线预约、现场挂号等两种挂号方式,并对患者个人信息进行录入和管理,预约挂号可支持按医生或科室选择。
2.2 门诊诊疗管理门诊诊疗作为整个医疗服务的核心环节,系统应该实现患者就诊、就诊历史查看、就诊病例管理、预约取消等功能。
就诊中,医生应当能够获得患者的病史和检查报告,并录入当前的就诊病例,最后开具医嘱。
2.3 医嘱管理医嘱管理是医生门诊诊疗的重要一环。
系统应当支持医生书写医嘱,管理员进行医嘱审核、执行、取消、停用等操作,并查询有关医嘱执行的情况,保证医嘱执行的规范化和精确性,提高医院门诊服务的质量。
2.4 药房管理药房管理是医院门诊医疗管理中的一项必不可少的工作。
系统应当支持药品入库、出库、库存管理、药品分类查询、药品销售、药品管理情况统计等功能,以保证用药的准确性和合理性。
3.系统设计与实现3.1 系统结构本系统应该采用C/S模式。
客户端是一个桌面程序,服务端应当是一个Web服务器,支持B/S模式的交互。
门诊管理系统门诊管理系统是针对医疗机构门诊服务流程进行管理和优化的一种信息化管理工具。
随着医疗技术的不断进步和医疗需求的增加,传统的人工管理方式已经无法满足现代医疗机构的需求。
门诊管理系统的引入,能够提高医院门诊的效率、减少人力资源的浪费,并且增加患者的就诊体验。
下面,我们将从系统功能、实施效果和未来发展趋势等方面对门诊管理系统进行详细介绍。
首先,门诊管理系统具有多样的功能模块。
系统中包含预约挂号、就诊排班、医生工作站、医嘱管理、药房管理、财务结算等模块,覆盖了门诊服务中的各个环节。
通过系统,患者可以通过线上渠道进行预约挂号,选择合适的医生和时间段,方便快捷地完成就诊安排。
医院可以根据系统提供的预约数据,合理安排医生的工作量,提高资源利用率。
医生可以通过医生工作站查看患者的病历和检查结果,并及时给予诊断和治疗建议。
药房通过系统管理药品库存,确保患者能及时取到所需的药物。
财务结算模块则提供了患者就诊费用的计算和结算功能,方便患者和医院之间的财务核对和管理。
其次,门诊管理系统的实施对医院管理效果有着显著的提升。
传统的人工管理模式存在人力资源浪费、信息不透明、服务效率低下等问题。
而门诊管理系统的引入可以有效解决这些问题。
通过系统的自动化处理,可以减少医院的人力资源消耗,提高工作效率。
系统中的各个模块相互关联,数据流通畅通,可以提高信息的传递速度和准确性,避免了纸质档案的繁琐管理。
同时,系统还具备数据分析和报表生成功能,可以对医院的运行情况进行全面监控和分析,辅助决策者进行科学决策。
最后,门诊管理系统在未来还有很大的发展空间和趋势。
随着互联网技术和移动互联网的兴起,门诊管理系统也将从传统的PC端应用转向移动端应用。
通过手机APP或者微信小程序可以实现预约挂号、就诊查询等功能,大大方便了患者的就医体验。
另外,未来门诊管理系统可能还会与电子病历系统和医疗影像系统等其他医疗信息系统进行集成,实现多个系统的互操作,提供更加全面、便捷的医疗服务。
医院门诊管理系统可行性分析报告一、引言医院门诊管理系统是现代医院信息化建设的重要组成部分,其实施可以有效提高门诊工作效率、改善就医体验,为医院管理提供科学依据。
本文旨在对医院门诊管理系统的可行性进行分析,为医院决策者提供科学依据。
二、背景概述目前,许多医院的门诊管理模式还停留在传统的手写记录、排队挂号的方式上,导致门诊工作效率低下、病患排队时间长、医患沟通不畅等问题日益凸显。
为了适应信息化时代的要求,许多医院开始探索引入医院门诊管理系统,以改善现有的管理模式。
三、可行性分析1. 技术可行性医院门诊管理系统需要涉及到信息技术、网络通信等方面的支持。
目前,信息技术不断发展,云计算、大数据等技术的成熟与广泛应用,为医院门诊管理系统的实施提供了坚实的技术基础。
另外,网络通信的普及与高速发展,为医院门诊管理系统的建设提供了必要的保障。
2. 经济可行性医院门诊管理系统的引入需要进行一定投入,包括系统开发与实施的费用、系统运行与维护的费用等。
但是,通过优化门诊流程、提高工作效率,医院可以获得一系列经济效益。
例如,节约人力成本、减少纸质文档的使用等,进一步提升医院整体效益与竞争力。
3. 管理可行性医院门诊管理系统可以提供全面的数据记录与分析功能,能够为医院管理者提供科学决策的依据。
通过对患者就诊情况、医院资源利用等数据的监控与分析,管理者可以及时调整医疗资源配置,优化门诊工作流程,提升医院运营效率。
4. 社会可行性医院门诊管理系统的推行,可以提高患者的就医体验,减少病患排队时间、提供预约挂号、在线问诊等便利服务。
特别是在大城市,医院门诊管理系统的引入可以缓解患者看病难、挂号难等问题,改善社会就医环境,提高医疗资源的利用率。
五、风险评估1. 技术风险技术风险主要涉及系统开发、实施与运维等方面。
需要医院与技术提供商合作,确保系统的稳定性、安全性,以及后期的技术支持和升级等。
此外,技术风险还可能包括医务人员对新系统的适应与培训问题,需要医院与员工之间密切合作,确保系统的顺利推行。
医院门诊收费管理系统现代医疗经济管理迅猛发展,医院门诊收费管理也日渐复杂。
为了提高医院门诊收费效率和服务质量,降低日常运营成本,许多医院开始引入了医院门诊收费管理系统。
本文将探讨医院门诊收费管理系统的功能和优势。
一、系统概述医院门诊收费管理系统是一种利用现代计算机技术和信息管理理论,针对医院门诊收费时的病人信息、费用计算与结算、挂号、收费收据打印、药物库存管理等问题进行自动化管理的系统。
它通过信息技术将医院门诊的各项业务整合起来,实现了流程的规范化和电子化。
二、系统功能1. 病人信息管理:系统可以记录病人的基本信息、病历信息、就诊记录等,以便医务人员能够快速准确地为患者提供医疗服务。
2. 挂号管理:患者可以通过系统进行自助挂号,选择医生、科室和时间,实现预约挂号功能,避免了排队等候的繁琐过程。
3.费用计算与结算:系统可以根据医疗项目、药物用量等信息,自动计算患者的费用,并生成缴费通知单。
患者可以通过系统进行在线支付,或者在门诊窗口刷卡结算。
4.收费收据打印:系统可以自动生成规范的收费收据,包括患者基本信息、费用明细、开据医生等,让患者和医院都能获得可信赖的收据。
5.药物库存管理:系统可以实时监控药物库存,避免因库存不足造成的药物断货或者过期损失。
在药物库存低于安全库存时,系统可以自动发出警报,并触发采购流程。
三、系统优势1. 提高门诊工作效率:医院门诊收费管理系统的自动化特点,极大地提高了门诊工作的效率。
挂号、收费、结算等过程都能快速准确地完成,大大缩短了患者等候时间。
2. 降低运营成本:传统的门诊收费需要大量人力,而引入医院门诊收费管理系统后,可以节省人力资源,降低运营成本。
同时,通过药物库存管理功能,避免了因药物过期或断货导致的浪费和损失。
3. 提升服务质量:系统能够快速准确地为患者提供诊疗服务,避免了人为因素导致的错误和疏漏。
患者也可以通过自助挂号等功能更加便捷地享受医疗服务。
4. 管理决策支持:系统可以提供各种数据报表和统计分析,为医院的管理决策提供支持。
医院门诊管理系统一、系统定义:“医院门诊综合管理系统“是提供医院综合管理的,他包括员工信息管理子系统、医疗设备管理子系统、病人病历管理子系统、医药信息管理子系统,其中有挂号管理、诊断管理、检查管理等。
“医院门诊综合管理系统“的用户是病人、护士、收费员、药剂师、医生以及系统管理员等。
该系统主要提供用户挂号办理、收费、检查、诊断以及病房抓药业务,适用于中小型企业的门诊医院使用。
二、功能需求:1、业务组织结构(1) 用户挂号、办理病历卡用户挂号、办理病历卡主要用于医务人员对病人病例的情况记录,亦可作为以后病人查询依据。
对于病人来说,若第一次到此看病,需要办理病历卡,记录病人信息,否则出具病历卡,办理检查等业务。
(2) 检查管理对于需做检查的病人出具检查单方可接受检查(3) 员工信息管理子系统“员工信息管理子系统“负责对医务人员进行管理,包括医务人员的增加、修改、删除功能、并均富有查询信息。
(4) 医疗设备安全管理子系统“医疗设备安全管理子系统“负责对所有医疗设备、工作人员的安全管理,包括设备的登记造册、记录每台设备的使用状态,即使修理发生故障的设备以保证医院各项工作的顺利进行。
) 病人病例管理子系统 (5“病人病历管理子系统“负责对病人的病例进行管理,一般情况下,病人对其身体状况具有知情权,故其可以查询其病例状况,否则病例情况应对病人实施隐蔽策略,即不允许查询(如癌症患者,或其家人不愿告知情况下) (6) 员工考勤管理子系统“员工考勤管理子系统”负责对员工在岗记录、缺岗记录、缺岗原因等记录,从而保证医院秩序的顺利运行,提高医院的管理质量。
2、具体系统功能(1) 用户挂号管理用户挂号管理包括办理病历卡、挂号两部分功能。
对于无病历记录的病人,需要在前台办理病历卡资料录入后挂号成功,进入排队队列,按时间优先原则,若有病历卡,病人只需挂号即可(附交挂号费)。
(2) 收费管理收费管理包括医药费、检查费、诊断费等,病人只需报下病历卡号(唯一),收费员核对姓名后即可。
(3) 检查管理病人出示检查单到相应科室做检查,检查完毕,医生做出检查结果,还可给出小建议。
(4) 诊断管理病人出示到相应科室做诊断,诊断完毕,医生出具诊断书,还可给出小建议。
(5) 医药信息管理包括添加药物信息即药物入库、查询药物信息(包括查询全部信息,药物价格,药剂师还可以查询库存量)、删除药物信息(即卖出药品)、反馈药物信息(当库存量不足时,药剂师需要向药物采购师反馈)、修改药物信息,这些都是医生的访问权限。
(6) 员工信息管理子系统员工信息管理子系统包括录入员工信息、删除员工信息、修改员工信息、查询员工信息(包括查工资,注:只可查询本人工资)(7) 病历管理包括添加病例、删除、修改、查询(8) 设备管理包括增加设备、修改设备信息(包括信息录入错误、增加修改记录等)、信息存入仓库(废弃不用)、查询设备信息三、ROSE文件四、下面是诗情画意的句子欣赏,不需要的朋友可以编辑删除!!谢谢!!!!!1. 染火枫林,琼壶歌月,长歌倚楼。
岁岁年年,花前月下,一尊芳酒。
水落红莲,唯闻玉磬,但此情依旧。
2. 玉竹曾记凤凰游,人不见,水空流。
3. 他微笑着,在岁月的流失中毁掉自己。
4. 还能不动声色饮茶,踏碎这一场,盛世烟花。
5. 红尘嚣浮华一世转瞬空。
6. 我不是我你转身一走苏州里的不是我。
7. 几段唏嘘几世悲欢可笑我命由我不由天。
8. 经流年梦回曲水边看烟花绽出月圆。
9. 人生在世,恍若白驹过膝,忽然而已。
然,我长活一世,却能记住你说的每一话。
10. 雾散,梦醒,我终于看见真实,那是千帆过尽的沉寂。
11. 纸张有些破旧,有些模糊。
可每一笔勾勒,每一抹痕迹,似乎都记载着跨越千年万载的思念。
12. 生生的两端,我们彼此站成了岸。
13. 缘聚缘散缘如水,背负万丈尘寰,只为一句,等待下一次相逢。
14. 握住苍老,禁锢了时空,一下子到了地老天荒15. 人永远看不破的镜花水月,不过我指间烟云世间千年,如我一瞬。
16. 相逢一醉是前缘,风雨散,飘然何处。
17. 虚幻大千两茫茫,一邂逅,终难忘。
相逢主人留一笑,不相识,又何妨。
18. 天下风云出我辈,一入江湖岁月催;皇图霸业谈笑间,不胜人生一场醉。
19. 得即高歌失即休,多愁多恨亦悠悠,今朝有酒今朝醉,明日愁来明日愁。
20. 直道相思了无益,未妨惆怅是清狂。
21. 看那天地日月,恒静无言;青山长河,世代绵延;就像在我心中,你从未离去,也从未改变。
22. 就这样吧,从此山水不相逢。
23. 人天自两空,何相忘,何笑何惊人。
24. 既不回头,何必不忘。
既然无缘,何须誓言。
今日种种,似水无痕。
明夕何夕,君已陌路。
25. 有缘相遇,无缘相聚,天涯海角,但愿相忆。
有幸相知,无幸相守,苍海明月,天长地久。
26. 相见得恨晚,相爱的太慢,进退让我两难。
缘过了远分,缘过了聚散,是否回头就能够上岸27. 天凉了,凉尽了天荒地老了,人间的沧桑,爱哭了,这么难舍心都空了,想放不能放。
天亮了,照亮了泪光泪干了,枕边地彷徨28. 心微动奈何情己远.物也非,人也非,事事非,往日不可追29. 渺渺时空,茫茫人海,与君相遇,莫失莫忘。
30. 如果换我先开口,日子是否还一样细水长流31. 也许是前世的姻也许是来生的缘错在今生相见徒增一段无果的恩怨 32. 人道海水深,不抵相思半。
海水尚有涯,相思渺无畔。
33. 醉眼看别人成双作对,34. 无人处暗弹相思泪。
35. 终于为那一身江南烟雨覆了天下,容华谢后,不过一场,山河永寂。
36. 千秋功名,一世葬你,玲珑社稷,可笑却无君王命。
37. 凤凰台上凤凰游,负约而去,一夜苦等,从此江南江北,万里哀哭。
38. 嗟叹红颜泪、英雄殁,人世苦多。
山河永寂、怎堪欢颜。
39. 风华是一指流砂,苍老是一段年华。
40. 夜雨染成天水碧。
有些人不需要姿态,也能成就一场惊鸿。
41. 你要记得,紫檀未灭,我亦未去。
42. 谁在岁月里长长叹息。
43. 汉霄苍茫,牵住繁华哀伤,弯眉间,命中注定,成为过往。
44. 红尘初妆,山河无疆。
最初的面庞,碾碎梦魇无常,命格无双。
45. 江南风骨,天水成碧,天教心愿与身违。
46. 山河拱手,为君一笑。
47. 如是颠簸生世亦无悔。
48. 荏苒岁月覆盖的过往,白驹过隙,匆匆的铸成一抹哀伤。
49. 那被岁月覆盖的花开,一切白驹过隙成为空白。
50. 褪尽风华,我依然在彼岸守护你。
51. 那些繁华哀伤终成过往,52. 请不要失望,平凡是为了最美的荡气回肠。
53. 你的路途,从此不见我的苍老。
54. 长歌当哭,为那些无法兑现的诺言,为生命中最深的爱恋,终散作云烟。
55. 随你走在天际,看繁花满地。
56. 我自是年少,韶华倾负。
57. 你要记得,那年那月,垂柳紫陌洛城东。
58. 苍茫大地一剑尽挽破,何处繁华笙歌落。
59. 寄君一曲,不问曲终人聚散。
60. 谁将烟焚散,散了纵横的牵绊;听弦断,断那三千痴缠。
61. 清风湿润,茶烟轻扬。
重温旧梦,故人已去。
1. 水滴虽小,却可以折射出太阳的光彩。
2. 梦落三千尺愁深似海,繁华遗落散满地。
记忆轮回里,我举杯,在奈何桥上满口饮尽。
3. 人生没有轮回,就像花,人活一世,花开一季、人生如花,花似梦。
4. 生活的苦涩和美好给了我对人生的领悟,如今,千山万水走遍,我发现自己再也不愿离开文学的蓝天,再也不愿离开那个让我痴迷的文学舞台。
5. 在烟雨红尘中,轻拾季节花瓣飘落的音符,组成美妙曲符,然后,倚在时光的路口,撷一缕明媚,许自己一份唯美的怀想,与快乐、浪漫相约,闲淡清欢。
6. 未经历坎坷泥泞的艰难,哪能知道阳光大道的可贵;未经历风雪交加的黑夜,哪能体会风和日丽的可爱;未经历挫折和磨难的考验,怎能体会到胜利和成功的喜悦。
挫折,想说恨你不容易7. 燕子斜飞人家,炊烟零乱,柳絮飘飘,弥漫了山里人家。
8. 这样知解自己的生命即使是心灵空荡我也无所畏惧9. 中秋之曰不可能岁月明如水,偶然的暗淡,恰似镜子的背后之面,有所缺憾,人生才会是积翠如云的空濛山色。
10. 在经受了失败和挫折后,我学会了坚韧;在遭受到误解和委屈时,我学会了宽容;在经历了失落和离别后,我懂得了珍惜。
11. 曾经盛开的蔷薇,虽经风吹雨打,但和着微风,还有屡屡暗香飘过。
12. 我只希望,不管三年,五年,或是十年以后。
某一天,我们相遇,还能相认,你大喊一声,我想死你了。
那一刻,我定会泪流满面。
我们是朋友,永远的朋友。
13. 最爱的未必适合在一起,相爱是让彼此做自己。
14. 时间断想,时间不断。
流逝,像是水,可弯可直,像是风,可柔可刚。
15. 如果说人生是一望无际的大海,那么挫折则是一个骤然翻起的浪花。
如果说人生是湛蓝的天空,那么失意则是一朵飘浮的淡淡的白云。
16. 云层雾气,缠着几户古木人家,清新自然,如诗如画。
17. 我喜欢你,只是一个现在;我爱你,却是一整个未来。
18. 夜雨染成天水碧。
有些人不需要姿态,也能成就一场惊鸿。
19. 再大的风不会永不停息,在浓得雾不会经久不散,风息雾散仍是阳光灿烂。
20. 牵着时光的衣襟,走进芳菲五月,轻轻地将春光拥入怀中,于一抹素白流韵中,弹奏一曲江南的婉韵,把盏,将似水流年浅斟轻酌。
21. 我穿越轮回而来,在奈何桥相思盈袖,凄然守候。
莫落泪,纵若水落三千尺东流,云动八万里西散,我依旧会化身城碟,翩翩起舞跨过奈何桥与你相会。
22. 如果我爱你,我就会理解你,通过你的眼睛去看世界。
我能理解你,是因为我能在你身上看到我自己,在我身上也看到了你。
23. 似乎风在转向,送走了缓缓袭来的味道,又将刚刚溜走的风,静静地换回来。
24. 生活告诉我,童话只不过是小孩子幻想的游戏。
25. 人生就像穿着一件长满虱子的华丽睡袍,外表美丽,而内心却充满了干啊和恐慌。
26. 必须用另一种真实方式来代替时光里已经逝去的东西27. 岁月,依一抹浅香于心间,看年华向晚,闻花香送暖。
给时光一个浅浅的回眸;给自己一份微笑从容。
沉淀,馨香;念起,温暖。
28. 人生的起起落落间,总会有一些情怀需要安静回味;总会有一些伤痛需要独自体会;总会有一段路需要一个人走;总会有一些事需要坦然面对。
29. 疏影横斜水清浅,暗香浮动月黄昏。
30. 心若没有栖息的地方,到哪里都是在流浪。
31. 今后,我会从尘世中的纷争走出,远离喧嚣,把岁月打磨成诗,让自己的文字静如睡莲,动如涟漪,无论何时都能描绘成美丽的水墨丹青。
32. 全是理智的心,恰如一柄全是锋刃的刀,它叫使用它的人手上流血。
——泰戈尔33. 我们都不擅长表达,以至于我们习惯了揣测。
去肯定,去否定,反反复复,后来我们就变得敏感而脆弱。
34. 心心念念的往事、曾经深爱过的人、年少琐碎的过往,它们就像缠绕之间的一阵风,来的缱绻,去的时候让人来不及挽留。