使用对pH敏感的聚(乙二醇)-聚-L-组氨酸的水凝胶控制二型重组腺相关病毒的释放
- 格式:docx
- 大小:586.38 KB
- 文档页数:8
聚氨酯水凝胶的制备与应用聚氨酯水凝胶是一种独特的高分子材料,具有极强的吸水性能和生物相容性,因此,在医药、环境保护等领域具有广泛的应用前景。
本文将介绍聚氨酯水凝胶的制备方法及其应用领域。
一、聚氨酯水凝胶的制备方法1. 原材料准备制备聚氨酯水凝胶所需的原材料包括聚乙二醇、聚醚多元醇、异氰酸酯等。
这些原材料的选择和质量对最终制品的物理化学性质和应用性能有很大影响。
2. 制备过程聚氨酯水凝胶的制备过程主要包括聚合反应和后续加工两个步骤。
具体步骤如下:(1)聚合反应将聚乙二醇和聚醚多元醇按照一定的比例混合,并加入异氰酸酯进行聚合反应。
在反应过程中,需要控制反应温度、pH值等反应条件,以确保产品的稳定性和所需性能。
(2)后续加工经过聚合反应后,所得到的聚氨酯水凝胶需要经过一些后续加工步骤,如干燥、加工成型等,以得到所需的产品形态和物理化学性质。
二、聚氨酯水凝胶的应用领域1. 医药领域聚氨酯水凝胶具有良好的生物相容性和吸水性能,可以作为医疗敷料、人工器官、口腔治疗材料等医疗用途的原材料。
此外,聚氨酯水凝胶还可用于药物控释系统、医疗胶囊等预防和治疗各种疾病。
2. 环境保护领域聚氨酯水凝胶在环保领域的应用主要体现在废水处理和土壤修复两个方面。
聚氨酯水凝胶可以被用作吸附剂,通过对有害物质的吸附和去除来达到净化水体的目的。
此外,聚氨酯水凝胶还可以被用于在纳米和微米级别上清除污染物,以及用于土壤污染的修复和重金属离子的去除。
3. 工业领域聚氨酯水凝胶在工业领域的应用主要涉及电解质、分离材料、银浆粘合剂等一系列工业领域的生产工艺。
其中,聚氨酯水凝胶可用于制造耐高温电解质,用于生产锂电池、太阳能电池、超级电容器等多种应用领域。
三、聚氨酯水凝胶的未来发展聚氨酯水凝胶正逐步成为高分子材料领域中的重要类别,并且有着广泛的应用领域和前景。
目前,随着技术的不断发展和相关领域的深入研究,聚氨酯水凝胶的应用也将越来越广泛,其研究和开发的前景十分广阔。
f127水凝胶的制备水凝胶是一种具有高水分保持能力和稳定性的材料,广泛应用于医药、化妆品、农业、环境等领域。
本文将介绍水凝胶的制备方法及其中涉及的原理和应用。
一、水凝胶的概述水凝胶是一种具有三维网状结构的多孔材料,其主要成分是聚合物。
它具有高水分吸附和保持能力,能够保持水分不流失,同时也能够释放水分。
水凝胶的制备方法多种多样,主要包括溶液法、凝胶法、自组装法等。
二、水凝胶的制备方法1.溶液法溶液法是最常用的水凝胶制备方法之一。
这种方法是将聚合物或聚合物前驱体溶解在溶剂中,通过调节溶液的浓度、pH值或温度等条件来控制水凝胶的形成和性能。
首先,选择适当的聚合物或聚合物前驱体。
常用的聚合物有聚丙烯酰胺、聚乙二醇、明胶等。
将聚合物或聚合物前驱物加入溶剂中,并进行搅拌和加热,使其充分溶解。
然后,调节溶液的相关条件。
可以通过改变溶液的pH值、温度等来控制水凝胶的形成。
例如,如果需要制备酸性水凝胶,可以将溶液的pH值调至酸性范围;如果需要制备温敏水凝胶,可以通过改变溶液的温度来控制水凝胶的形成。
最后,将溶液静置,让聚合物或聚合物前驱体聚合形成水凝胶。
然后将水凝胶进行干燥或冷冻干燥,使其固化为固态水凝胶。
2.凝胶法凝胶法是利用聚合物凝胶来制备水凝胶的方法。
这种方法是将聚合物在溶剂中形成凝胶,然后通过固化来制备水凝胶。
首先,选择适当的聚合物,将其溶解在溶剂中。
在搅拌的同时,加入交联剂,使聚合物发生交联反应,形成凝胶。
然后,将凝胶进行干燥或冷冻干燥,使其固化为固态水凝胶。
3.自组装法自组装法是一种通过自组装方式来制备水凝胶的方法。
这种方法通常需要用到两种或更多种不同性质的聚合物。
首先,选择不同性质的聚合物,并将其溶解在溶剂中。
然后,将两种聚合物混合,并进行搅拌和加热,使其充分混合。
随着溶剂的挥发,聚合物自组装形成三维网状结构,形成水凝胶。
三、水凝胶的应用1.医药领域水凝胶具有高水分保持和释放能力,因此在医药领域得到广泛应用。
基于席夫碱键的可注射糖肽水凝胶的制备及性能赵麒;何婉莹;段莉洁;张瑜;于双江;高光辉【摘要】以氧化葡聚糖( ODEX)和聚赖氨酸-聚乙二醇-聚赖氨酸( PLL24-PEG-PLL25)三嵌段聚合物为前驱体,通过ODEX中的醛基与PLL中的氨基之间的席夫碱键反应,制备了ODEX/PLL24-PEG-PLL25水凝胶.研究了其凝胶强度、降解时间及对阿霉素( DOX)释放量的影响.结果表明,随着ODEX中醛基密度的增加,凝胶强度逐渐增大,最大强度为3100 Pa.流变学研究结果表明,由于ODEX中的醛基与DOX中的氨基存在席夫碱键作用,导致凝胶强度从2160 Pa降至1730 Pa.降解实验结果表明, ODEX/PLL24-PEG-PLL25水凝胶具有较长的降解时间,最长时间达到29 d.药物释放结果表明, ODEX/PLL24-PEG-PLL25水凝胶具有酶促降解释放药物的性能.在Elastase溶液中, ODEX/PLL24-PEG-PLL25水凝胶所载DOX累积释放量达到最大值74.35%.结果表明, ODEX/PLL24-PEG-PLL25水凝胶具有进一步应用于体内局部药物传输的潜力.%The purpose of gel is applied to body with no toxic. Based on dextran, oxidized dextran( ODEX) with the different oxidation extent was prepared. At the same time, the tri-block polymers poly ( lysine )-polyethylene glycol-poly( lysine) ( PLL24-PEG-PLL25 ) was synthesized, which becomes hydrogels through the reaction between the dextran aldehyde groups and the poly-L-lysine amino groups via Schiff’ s base formation. The storage modulus, degradation time of gel, and release of doxorubicin ( DOX ) were characterized. The results showed that gel strength increased gradually with the increasing density of aldehyde in ODEX, and the maximum storage modulus was 3100 Pa. The rheological test indicates that the storage modulus was reduced from 2160P a to 1730 Pa, due to the Schiff’ s effect between ODEX aldehyde group and DOX amine group. The gel had a long degradation time up to 29 d. Drug release studies showed that DOX released from carrier gel was triggered by the enzyme. In Elastase solution, DOX release rate had reached up to 74. 35%. The findings reveal that the hydrogel have promising applications in drug delivery in vivo.【期刊名称】《高等学校化学学报》【年(卷),期】2016(037)009【总页数】7页(P1750-1756)【关键词】氧化葡聚糖;聚赖氨酸;酶响应;可注射糖肽水凝胶;控制释放;席夫碱【作者】赵麒;何婉莹;段莉洁;张瑜;于双江;高光辉【作者单位】长春工业大学化学工程学院高分子化学与物理系,长春130012; 中国科学院长春应用化学研究所,生态环境高分子材料重点实验室,长春130022;长春工业大学化学工程学院高分子化学与物理系,长春130012;长春工业大学化学工程学院高分子化学与物理系,长春130012;中国科学院长春应用化学研究所,生态环境高分子材料重点实验室,长春130022;中国科学院长春应用化学研究所,生态环境高分子材料重点实验室,长春130022;长春工业大学化学工程学院高分子化学与物理系,长春130012【正文语种】中文【中图分类】O631化学交联凝胶是高分子链间通过共价键交联而形成的三维网络结构. 常见的化学交联方式包括光交联[1]、自由基聚合[2~5]、酶交联反应[6~9]及点击化学反应[10~13]. 但这类凝胶存在成胶速率较慢及凝胶引发剂有毒性等缺点, 限制了其在生物体内的应用. 近年来, 基于羰基与氨基缩合成亚氨键(席夫碱键)交联反应型凝胶的研究屡见报道[14~17]. 利用这种化学键的特性, Deng等[18]合成了三重醛基改性的2-(羟甲基)-2-甲基丙烷-1,3-二醇作为交联剂, 与聚乙二醇的酰肼衍生物(NH2NH-PEG-NHNH2)反应制得了具有良好可恢复特性的水凝胶. Patenaude等[19]分别合成了酰肼功能化和醛基功能化的聚N-异丙基丙烯酰胺(PNIPAM)寡聚物, 并将这2种功能化的PNIPAM以等质量比共混后, 形成的水凝胶在25~37 ℃之间具有良好的可恢复性. Wu等[20]分别合成了醛基功能化的四臂聚乙二醇(4-arm PEG-FA)和四臂-聚乙二醇-聚-L-赖氨酸星型嵌段共聚物(PPLL), 并将这2种聚合物以不同的体积比混合后形成水凝胶, 在pH值为7.4, 6.8和6.0的PBS溶液中具有不同的降解速率. 这类基于席夫碱的反应具有反应简单高效、副产物为水及不需要额外引入引发剂等特点, 但关于凝胶的pH响应及温度响应报道较多, 而关于酶响应的报道较少.葡聚糖是一类有良好生物相容性和可降解性的天然多糖[21,22], 糖环中含有大量—OH, 通过将部分—OH氧化为—CHO作为化学结合位点, 与聚合物中—NH2键合形成席夫碱键, 具有反应活性高及交联度精细可控的特点. Miano等[23]研究了氧化葡聚糖(ODEX)与聚乙烯亚胺(PEI)水凝胶在抗菌方面的应用效果, PEI是具有高电荷密度的有机大分子, 对化脓性链球菌具有很好的杀伤效果, 但高电荷密度使PEI 具有很强的细胞毒性. 氧化葡聚糖具有良好生物相容性, 将ODEX与PEI通过席夫碱键合, 形成ODEX/PEI凝胶, 在降低PEI的毒性的同时具有很好的杀菌效果.聚赖氨酸(PLL)是一种微生物代谢产物, 易溶于水, 可降解为赖氨酸. Wu等[24]设计了一种氨基酸基纳米凝胶注射型水凝胶作为药物传输体系, 带负电荷的聚乙二醇-b-聚谷氨酸(PPLG)与带正电荷的羟丙基壳聚糖/聚乙二醇-b-聚赖氨酸(HPCS/PPLL)通过离子交联; 同时带醛基的胆固醇修饰的氧化葡聚糖(OCDEX)纳米凝胶与带氨基的HPCS/PPLL间发生基于席夫碱键反应形成物理化学交联水凝胶; 通过担载白介素-2、干扰素-γ和阿霉素进行肺癌的治疗, 实验结果表明, 这种载药体系可以更高效率地抑制肿瘤, 降低体内的药物副作用.本文用聚赖氨酸(PLL)对聚乙二醇(PEG)侧基进行修饰, 得到PLL24-PEG-PLL25三嵌段型聚合物, 再与氧化葡聚糖(ODEX)共聚, 制备了具有化学交联的ODEX/PLL24-PEG-PLL25水凝胶; 考察了水凝胶的强度和降解时间及阿霉素在凝胶体系中的释放情况.1.1 试剂与仪器葡聚糖(Mw=100000, 分析纯)、聚乙二醇(PEG, Mn=2000, 分析纯)、盐酸阿霉素(DOX·HCl, 生物试剂)和噻唑蓝(MTT, 生物试剂), Sigma-Aldrich公司; N6-苄氧羰基-L-赖氨酸环内酸酐[L-Lys(CBZ)-NCA, 分析纯], 成都蒽莱生物科技有限公司; 高碘酸钠和盐酸羟胺(分析纯), 百灵威化学试剂; 对甲苯磺酰氯(PTSC, 分析纯), 国药基团化学试剂有限公司; 其它试剂均为分析纯, 北京化工厂.德国Bruker公司Bruker AM-400M型核磁共振(1H NMR)仪, 分别将PLL24-PEG-PLL25和ODEX溶于氘代氯仿(CDCl3)或氘代重水(D2O)中, 以0.01%(体积分数)四甲基硅烷(TMS)为内标, 扫描84次; 美国Bio-Rad公司Bio-Rad Win-IR型傅里叶变换红外光谱(FTIR)仪, 溴化钾压片, 扫描范围4000~500 cm-1; 美国Micrion公司Micrion FEI PHILIPS型场发射扫描电子显微镜(SEM); 奥地利Anton Paar公司Anton Paar@Physica MCR 301流变仪, 将300 μL混合溶液置于流变仪底板上, 采用直径为25 mm平板转子, 在37 ℃下进行测试, 测试距离为0.5 mm, 应变幅度1%, 频率1 Hz.1.2 PLL24-PEG-PLL25, ODEX和ODEX/PLL24-PEG-PLL25水凝胶的制备将40 g PEG用200 mL二氯甲烷充分溶解, 依次加入19.2 g对甲苯磺酰氯(PTSC)和5.6 g氢氧化钾, 搅拌72 h后倒入分液漏斗, 用50 mL蒸馏水洗涤, 分液后产物在二氯甲烷溶液中, 用MgSO4于室温干燥12 h, 用乙醚沉降, 室温下真空干燥12 h后得到聚合物CH3-Ph-SO2-PEG-SO2-Ph-CH3. 将20 g CH3-Ph-SO2-PEG-SO2-Ph-CH3用500 mL氨水充分溶解, 加入20 g氯化铵, 于25 ℃反应96 h后, 向反应液中加入200 g氯化钠, 用CH2Cl2萃取, 用MgSO4于室温干燥12 h后, 用乙醚沉降, 室温下真空干燥12 h得到聚合物NH2-PEG-NH2. 将1 g NH2-PEG-NH2加入100 mL干燥的甲苯中, 于130 ℃共沸除水2 h, 用真空泵抽干甲苯; 依次加入40 mL干燥的DMF和31 g L-Lys(CBZ)-NCA, 于30 ℃反应72 h后用乙醚沉降, 真空干燥得到浅黄色聚合物PLL24-b-PEG-b-PLL25; 将PLL24-b-PEG-b-PLL25用30 mL三氟乙酸(TFA)溶解后加入6 mL氢溴酸(HBr)反应1 h后, 装入透析袋中, 在去离子水中透析72 h后冻干, 得到PLL24-PEG-PLL25.将10 g葡聚糖用200 mL二次蒸馏水充分溶解, 分别加入6.65, 4.44和3.33 g高碘酸钠(NaIO4), 蔽光室温反应1.5 h, 装入透析袋中, 在去离子水中透析72 h, 得到氧化度分别为51.8%, 36.6%和24%的ODEX, 分别命名为ODEX 1, ODEX 2和ODEX 3. ODEX的氧化度与醛基含量通过盐酸羟胺法测定[25], ODEX中醛基与盐酸羟胺反应, 生成化合物肟的同时释放一分子盐酸, 通过测定酸碱滴定测定pH值可以间接测出ODEX的氧化度和醛基含量.将PLL24-PEG-PLL25和ODEX分别溶于PBS(pH=7.4)缓冲溶液中, 浓度均为200 mg/mL. 用1 mol/L HCl调节PLL24-PEG-PLL25的pH值为7.4. 凝胶总体积设定为500 μL, ODEX 1, ODEX 2, ODEX 3和PLL24-PEG-PLL25溶液体积比分别为362∶138, 400∶100和410∶90, 将2种溶液放入小玻璃瓶中混合, 通过涡旋仪振荡10 s后于37 ℃静置; 通过倒置法观察凝胶成胶时间, 3种凝胶成胶的时间分别为15, 130和256 s. 根据ODEX氧化度, ODEX/PLL24-PEG-PLL25凝胶分别命名为Gel1, Gel2和Gel 3. 将0.5 mg DOX加入88 μL(200 mg/mL) PLL24-PEG-PLL25溶液中, 充分溶解, 加入402 μL(200 mg/mL) ODEX溶液置于小玻璃瓶中, 用涡旋仪振荡10 s, 于37 ℃静止5 min, 得到载药凝胶Gel 3+DOX.1.3 体外降解实验用Tris(pH=7.4)缓冲溶液溶解Elastase, 酶的活力为5 U/mL. 以Elastase溶液作为实验组, PBS(pH=7.4)缓冲溶液作为对照组, 各吸取5 mL分别加入到ODEX/PLL24-PEG-PLL25凝胶中, 在37 ℃及75 r/min的恒温摇箱中进行降解实验; 按照预定时间, 用滤纸吸干小玻璃瓶中降解后的溶液, 称重后加入相同体积降解溶液; 每组3个平行样. 凝胶质量剩余率(%)=(mt / m0)×100(其中, mt表示凝胶降解后净质量, m0表示凝胶初始质量).1.4 体外药物释放用Tris(pH=7.4)缓冲溶液溶解Elastase和Proteinase K, 酶活力为5 U/mL. 分别以PBS(pH=7.4)、 Elastase溶液、 Proteinase K溶液(以下酶溶液均按上述方法配制)作为释放介质, 每个玻璃瓶加入量为5 mL. 将Gel 3+ DOX凝胶置于37 ℃及75 r/min的恒温摇箱中, 开始释放实验, 按照预定时间, 取出释放降介质3 mL, 加入相同体积新鲜释放介质. 阿霉素的释放浓度通过荧光光谱仪测定, 所有实验平行进行3次.2.1 PLL24-PEG-PLL25, ODEX和ODEX/PLL24-PEG-PLL25的合成及表征用NH2-PEG-NH2引发L-Lys(CBZ)-NCA的开环聚合, 得到了PLL24-b-PEG-b-PLL25嵌段聚合物, PLL24-b-PEG-b-PLL25在CF3COOH/HBr体系中脱去苄基, 得到PLL24-PEG-PLL25单体; 用高碘酸钠氧化葡聚糖, 得到ODEX, 合成路线如Scheme 1 所示.图1给出PLL24-PEG-PLL25的 1H NMR谱. 由图1可见, δ 3.64~3.72处为PEG亚甲基的吸收峰, δ 3.18~3.42处为嵌段链中赖氨酸邻近氨基的亚甲基对应氢的特征吸收峰; δ 1.48~1.91处为亚甲基对应氢的特征吸收峰. 对a和f特征峰进行积分, 可得到PLL聚合度为49, 由于PEG两端同时引发聚合, 因此PLL链节数分别为24和25, 表明合成了PLL24-PEG-PLL25.图2给出ODEX的 1H NMR谱图. 烷基氢谱呈单峰分布(δ 4.72~4.89), 而糖环上其它氢谱以多重峰的形式出现(δ 3.31~3.82); 醛基特征峰为δ 9.54~9.69, 说明葡聚糖中羟基被氧化成醛基.图3给出ODEX和ODEX/PLL24-PEG-PLL25的红外光谱. 图3谱线a中, 特征吸收峰分别为羟基(3400 cm-1)及非醛基上的羰基(1670 cm-1). 图3谱线b中, 2900, 1330和1460 cm-1 处分别对应PEG上C—H 的伸缩振动吸收峰和弯曲振动吸收峰;在1090 cm-1 处出现PEG醚键伸缩振动峰; 在3345, 1595 cm-1处出现PLL中N—H的伸缩振动峰和弯曲振动峰, 证明合成了PLL24-PEG-PLL25. 对比 ODEX/PLL24-PEG-PLL25和ODEX的红外光谱可知, ODEX/PLL24-PEG-PLL25 中 1735 cm-1 处的羰基特征吸收峰消失, 在1690 cm-1处出现亚胺基特征吸收峰, 说明凝胶单体通过席夫碱反应形成水凝胶. 由于凝胶所形成的交联网络限制了PLL24-PEG-PLL25分子链的运动, 导致反应不完全, 在3345和1595 cm-1 处出现了氨基特征吸收峰.2.2 席夫碱键水凝胶的制备和表征以ODEX和PLL24-PEG-PLL25为前驱体制备水凝胶, 通过计算使ODEX中醛基与PLL中氨基等摩尔混合, 形成水凝胶. 制备过程如Scheme 2所示.在ODEX制备过程中, 通过控制Dextran/NaIO4投料比, 制备了3种不同氧化度的ODEX. 在相同浓度下, 凝胶成胶时间逐渐减小, 即tGel 1< tGel 2< tGel 3, 随着ODEX中醛基密度的降低, 与PLL24-PEG-PLL25中氨基接触概率减少, 成胶时间减慢; 其中Gel 1与Gel 2成胶时间较快, 分别为15和130 s; 但研究发现, 较为合理的体内成胶时间为3~5 min[26], 因此重点考察了Gel 3凝胶的物理化学性质. 图4(A)和(B)分别为Gel 3和Gel 3+DOX 的SEM照片, 可见2种凝胶均为多孔结构, 其中Gel 3凝胶结构较Gel 3+DOX凝胶结构致密. 由图4(C)可见, 冻干的水凝胶内部为多孔结构, 孔的尺寸在3 μm左右, 由图4(C)插图可见, Gel 3凝胶的物理状态为淡黄色透明胶体.从图4(D)可见, 凝胶孔径变大, 尺寸在4 μm左右, 这是由于DOX中含有氨基, 与ODEX的醛基形成席夫碱键, 减小了PLL中氨基与ODEX中醛基接触概率, 导致凝胶孔径变大, 从图4(D)插图可以看出, Gel 3+DOX在常温状态下呈红色.2.3 席夫碱键水凝胶的流变学性能考察了ODEX/PLL24- PEG-PLL25凝胶储能模量(G′)和损耗模量(G″)随时间的变化情况. 其中储能模量(G′)和损耗模量(G″)的交点为凝胶点(P). 由图5可见, 随着ODEX氧化度增加, 醛基密度增大, ODEX与PLL中氨基交联概率增大, 凝胶储能模量(G′)增大; 3种凝胶储存模量(G′)大小顺序为图6为凝胶Gel 3和载药凝胶Gel 3+DOX的强度变化曲线. 可以看出, 2种凝胶样品均出现了凝胶点, 当加入DOX组分时, 成胶时间从240 s(凝胶点)延长到270 s(凝胶点). 在5400 s时, 凝胶储存模量(G′)从2160 Pa降至1730 Pa, 这是因为DOX中含有—NH2, 与PLL中—NH2形成了竞争关系, 使PLL24-PEG-PLL25中与ODEX交联的氨基数目减少, 凝胶强度降低.2.4 Gel 3+DOX的降解性能以Elastase溶液作为降解质溶液, PBS(pH=7.4)缓冲溶液作为对照组, 研究了Gel 3+DOX凝胶体外降解行为. Gel 3+DOX凝胶在降解过程中质量变化是其溶胀行为和降解行为共同作用的结果. 由图7可见, 凝胶呈现出高溶胀的特点, Gel3+DOX凝胶在Elastase溶液中质量增长达到最大值, 质量变化率达到155%; 而Gel 3+DOX凝胶在PBS缓冲溶液中溶胀情况低于在Elastase溶液中溶胀情况, 质量变化率为152%; 在溶胀15 d时, Gel 3+DOX凝胶开始降解, 从质量剩余率可以推算出Gel 3+DOX凝胶Elastase溶液中降解速度快; 在溶胀29 d时, Gel3+DOX凝胶质量剩余达到17%, 说明Gel 3+DOX凝胶具有酶促降解的特点.2.5 药物的体外释放分别采用Elastase和Proteinase K溶液作为体外模拟药物释放环境, 以PBS缓冲溶液为对照组, 进行模拟体外释放, 结果如图8所示. 实验结果证明, DOX在Elastase和Proteinase K溶液中累积释放量明显优于对照组PBS溶液中阿霉素的释放量. 25 d后, DOX的累积释放量分别达到74.35%, 69.30%及49.91%, 显示出Gel 3凝胶具有酶促降解的特点. 药物释放检测呈现出早期释放快, 后期释放慢的特点. 由于药物释放曲线受到分子扩散和网络降解两个因素控制, 释放初期, 部分药物未键合到ODEX中, DOX通过分子运动从凝胶孔隙扩散到降解质溶液中, 释放较快; 随着凝胶降解, DOX通过席夫碱键水解缓慢释放出来, 达到了缓慢控制释放的目的. 采用化学改性方法制备了ODEX与PLL24-PEG-PLL25聚合物, 通过席夫碱键键合作用, 在不外加交联剂的条件下制备ODEX/PLL24-PEG-PLL25水凝胶. 由于ODEX氧化度不同, 导致凝胶交联点数目不同, 因此凝胶成胶时间也不同. 当ODEX 氧化度为24.0%时, 成胶时间为256 s, 满足体内注射条件. SEM结果显示凝胶孔完整性好, 孔壁厚, 孔径为20 μm. ODEX/PLL24-PEG-PLL25水凝胶对小分子药物DOX具有键合作用, 且这种载药水凝胶具有酶促降解释放药物的特性, 其中在Elastase溶液中DOX释放量最大, 累积释放量达到74.35%. 表明Gel 3水凝胶具有作为抗癌药物输送及缓释的优点, 有望作为抗癌药物载体获得应用.† Supported by the National Natural Science Foundation of China(No. 21204081).。
甲基丙烯酸酐壳聚糖纳米复合水凝胶甲基丙烯酸酐壳聚糖纳米复合水凝胶是一种具有广泛应用前景的新型材料。
它由甲基丙烯酸酐和壳聚糖两种成分组成,通过纳米复合技术制备而成。
这种水凝胶具有许多独特的特性和优势,被广泛应用于生物医学领域、药物传递、组织工程等方面。
甲基丙烯酸酐壳聚糖纳米复合水凝胶具有良好的生物相容性和生物降解性。
壳聚糖是一种天然的生物高分子材料,具有良好的生物相容性和生物降解性,可以降低纳米复合水凝胶对人体的刺激性和毒性。
甲基丙烯酸酐则具有良好的生物相容性和可调控的降解速率,可以根据具体应用的需求进行调节。
因此,甲基丙烯酸酐壳聚糖纳米复合水凝胶在生物医学领域的应用前景非常广阔。
甲基丙烯酸酐壳聚糖纳米复合水凝胶具有优异的药物传递性能。
由于其特殊的结构和孔隙性,可以有效地载药并控制药物的释放速率。
同时,甲基丙烯酸酐壳聚糖纳米复合水凝胶还具有可调控的pH敏感性和温度敏感性,可以根据不同的环境条件调节药物的释放行为。
这使得甲基丙烯酸酐壳聚糖纳米复合水凝胶在药物传递领域具有巨大的潜力,并能够实现精准的药物治疗。
甲基丙烯酸酐壳聚糖纳米复合水凝胶还具有优异的组织工程应用前景。
由于其具有相似于天然组织的结构和性质,可以作为组织工程材料用于修复和重建组织缺损。
此外,甲基丙烯酸酐壳聚糖纳米复合水凝胶还具有良好的细胞黏附性和细胞增殖性,可以促进细胞的附着和生长,实现组织工程的成功应用。
甲基丙烯酸酐壳聚糖纳米复合水凝胶是一种具有巨大潜力的新型材料。
它在生物医学领域、药物传递和组织工程等方面具有广泛的应用前景。
未来的研究和开发工作应该进一步深入探索甲基丙烯酸酐壳聚糖纳米复合水凝胶的制备方法、性能调控和应用机制,以实现其在医学领域的更广泛应用和产业化。
相信随着科学技术的不断进步和创新,甲基丙烯酸酐壳聚糖纳米复合水凝胶将为人类健康事业做出更大的贡献。
抗菌水凝胶敷料的制备及性能程惠蕾;周雯婷;郑安呐;郭吟竹;李天一;管涌【摘要】以乙二醇二缩水甘油醚(GDE)为偶联剂,将胍盐低聚物(PHMG)接枝到淀粉上,形成淀粉接枝物(Starch-g-PHMG).然后,将一定比例的Starch-g-PHMG与淀粉-丙烯酸接枝共聚物共混,制备了抗菌水凝胶敷料(AHD).通过红外光谱(FT-IR)、元素分析确定了Starch-g-PHMG的分子结构;通过吸液测试、抗菌测试表征了AHD的理化性能.结果表明:在反应温度为60℃,反应时间为3h,w(NaOH)=0.4%时,Starch-g-PHMG中PHMG的接枝效率最高,可达37.5%;AHD的吸液率随着Starch-g-PHMG含量的增加而减少;当w(PHMG)>0.33%时,AHD对金黄色葡萄球菌与大肠杆菌的抑菌率可以达到100%.【期刊名称】《功能高分子学报》【年(卷),期】2014(027)003【总页数】7页(P315-320,343)【关键词】敷料;水凝胶;接枝;抗菌活性【作者】程惠蕾;周雯婷;郑安呐;郭吟竹;李天一;管涌【作者单位】华东理工大学材料科学与工程学院,上海市先进聚合物材料重点实验室,超细材料制备与应用教育部重点实验室,上海200237;华东理工大学材料科学与工程学院,上海市先进聚合物材料重点实验室,超细材料制备与应用教育部重点实验室,上海200237;华东理工大学材料科学与工程学院,上海市先进聚合物材料重点实验室,超细材料制备与应用教育部重点实验室,上海200237;华东理工大学材料科学与工程学院,上海市先进聚合物材料重点实验室,超细材料制备与应用教育部重点实验室,上海200237;华东理工大学材料科学与工程学院,上海市先进聚合物材料重点实验室,超细材料制备与应用教育部重点实验室,上海200237;华东理工大学材料科学与工程学院,上海市先进聚合物材料重点实验室,超细材料制备与应用教育部重点实验室,上海200237【正文语种】中文【中图分类】O63;O648.17理想的敷料应该具有可吸收伤口渗出液、保持伤口接触面的温度及湿度、良好的透气性、抗菌消炎等优点[1-3]。
Vol.16 2003年9月功能高分子学报Journal of Functional PolymersNo.3Sep.2003明胶-聚异丙基丙烯酰胺水凝胶的pH、温度敏感性X吉静XX(北京化工大学材料科学与工程学院,北京100029)摘要:用明胶(Gel)和N-异丙基丙烯酰胺(N IPA M)为原料,制备了G el/聚异丙基丙烯酰胺(PN IPAM)水凝胶;研究了不同含量的水凝胶的温度、pH敏感性。
结果表明:温度对水凝胶pH敏感性的影响取决于水凝胶的组成。
明胶含量高的水凝胶,其pH敏感性几乎不受温度的影响;当0.50<w PNIPAM<0.90时,则温度越高,pH敏感性越小。
pH值越低,水凝胶的温敏性越小。
但w PNIPAM>0.90时,pH值几乎不影响水凝胶的温敏性。
关键词:明胶;N-异丙基丙烯酰胺;水凝胶;温敏性;pH敏感性中图分类号:O636文献标识码:A文章编号:1008-9357(2003)03-0353-04以明胶和聚异丙基丙烯酰胺(PN IPAM)构成的互穿网络水凝胶是一种结合明胶pH敏感和PN I-PAM温度敏感的智能材料。
当外部刺激条件如温度、pH改变时,则凝胶产生快速体积相变。
这一特性有望应用于人工肌肉(机器人手臂),药物控制释放材料,渗透泵以及需要快速溶胀、消溶胀的生物催化剂的固定化基质[1,2]等方面。
因而研究温度对水凝胶pH的敏感性及pH值对其温敏性的影响规律,可为上述应用提供依据。
1实验部分1.1材料N-异丙基丙烯酰胺(NIPAM):化学纯,百灵威试剂公司;明胶(Gel):K-911216,开平明胶厂;过硫酸铵(APS):AR级,北京化学试剂三厂;N,N,N,N-四甲基乙二胺,CP级,北京化学试剂三厂;N, N-亚甲基双丙烯酰胺(BIS):AR级,北京化学试剂公司;戊二醛溶液(GLA,w=0.25):CP级,北京华博源科技开发中心。
1.2水凝胶的制备将明胶、N-异丙基丙烯酰胺(NIPAM)、四甲基乙二胺(TEMED)、BIS溶解于去离子水中,待完全溶解后,加入过硫酸铵APS,同时通入氮气;再加入戊二醛GLA,并快速搅拌均匀,室温下静置2h。
pH敏感型水凝胶的制备及其释药性能研究pH敏感型水凝胶的制备及其释药性能研究随着人们对生活质量追求的提高和对健康关注的增加,药物的新型给药系统也得到了广泛的关注。
作为一种具有优异性能和应用前景的控释系统,pH敏感型水凝胶越来越受到研究者的关注。
本文将介绍pH敏感型水凝胶的制备方法和其释药性能研究的最新进展。
一、pH敏感型水凝胶的制备方法1. 化学交联法化学交联法是一种常用的制备pH敏感型水凝胶的方法。
通常采用交联剂将单体交联形成三维网络结构,从而制备胶体。
常用的交联剂有:双乙烯醇二醛(DVS)、己二酸二酐(GA)、N,N'-亚甲基双丙烯酰胺(MBA)等。
其中,DVS是一种常用的交联剂,能够与羟基反应形成化学键,固化胶体结构。
2. 物理交联法物理交联法是一种简单、环境友好的制备pH敏感型水凝胶的方法。
常见的物理交联方法有:冷冻-解冻法、凝胶-溶胀法和自组装法等。
其中,冷冻-解冻法是一种常用的方法,通过在低温下使水凝胶物质冻结形成冰晶,然后解冻得到凝胶。
二、pH敏感型水凝胶的释药性能研究pH敏感型水凝胶的最大特点是对于pH值的响应性。
在不同的pH环境下,水凝胶的结构和性质都会发生变化,从而影响药物的释放。
因此,研究pH敏感型水凝胶的释药性能对于制备高效的药物给药系统具有重要意义。
1. pH响应性pH敏感型水凝胶通常具有一定范围的响应pH值。
当环境pH值超过这个范围时,水凝胶的结构会发生变化,导致药物的释放。
通过控制胶体中交联键的断裂,可以实现药物的可控释放。
研究者通过调整不同单体的比例,可以改变pH响应范围,从而实现对不同药物的适应性。
2. 药物稳定性pH敏感型水凝胶对于药物的稳定性有着重要的影响。
在不同的pH环境下,药物的性质可能会发生变化,甚至降解。
因此,选择适合的pH敏感型水凝胶材料对于维持药物的稳定性至关重要。
3. 控释性能pH敏感型水凝胶的最大优势是其可控释放性能。
通过调整水凝胶的交联密度、交联键的强度和断裂机制等,可以实现对药物释放的精确控制。
聚(L-谷氨酸)水凝胶介导羟基磷灰石的生物矿化颜世峰;王卫东;任婕;滕畅畅;尹静波【摘要】以1-乙基-3-(3-二甲基氨基丙基)碳二亚胺盐酸盐(EDC·HCl)为羧基活化剂,己二酸二酰肼(ADH)为交联剂,制备了生物活性聚(L-谷氨酸)(PLGA)水凝胶.通过X射线衍射和扫描电子显微镜等表征了在不同浓度模拟体液(SBF)中羟基磷灰石(HA)的形成和生长.PLGA水凝胶的表面和内部均可观察到HA的形成和生长.同时探讨了PLGA水凝胶矿化前后的力学性能.将矿化前后PLGA水凝胶用于脂肪干细胞(ASCs)的培养,研究其细胞相容性.【期刊名称】《高等学校化学学报》【年(卷),期】2019(040)004【总页数】9页(P815-823)【关键词】聚(L-谷氨酸)水凝胶;生物矿化;羟基磷灰石;骨再生【作者】颜世峰;王卫东;任婕;滕畅畅;尹静波【作者单位】上海大学材料科学与工程学院, 高分子材料系, 上海 200444;上海大学材料科学与工程学院, 高分子材料系, 上海 200444;上海大学材料科学与工程学院, 高分子材料系, 上海 200444;上海大学材料科学与工程学院, 高分子材料系, 上海 200444;上海大学材料科学与工程学院, 高分子材料系, 上海 200444【正文语种】中文【中图分类】O636在骨组织工程中, 理想的支架材料应具有诱导钙化能力[1]. 天然骨在结构上是由胶原(一种基于蛋白质的水凝胶模板)和羟基磷灰石(HA)组成的有机/无机复合材料[2]. HA具有良好的生物相容性和骨传导性[3],但HA硬而脆的特性限制了其在骨修复领域的应用. 将HA与弹性聚合物水凝胶网络相结合可制备柔性生物活性复合材料, 其低刚度、抗外力、高断裂韧性[4]以及易成型的优点而备受关注[5]. 此外, 在水凝胶的制备过程中, 可通过引入极性配体(如羧基), 来模仿调节矿物质生长的骨基质酸性蛋白[6], 模拟骨的形成过程.制备聚合物/HA复合材料的方法通常有3种: 与HA纳米颗粒直接混合[7]、聚合物存在下HA沉淀[8]和仿生矿化[9]. 虽然前2种方法简单且成本低, 但难以实现表面化学性质和形貌的调控[10,11]. 而生物矿化方法, 即模仿生物系统的矿化过程, 是一种简单有效的模拟复杂形状类骨结构的方法. 通常, 用于生物矿化的聚合物模板包括天然生物大分子, 如胶原蛋白、明胶、多糖[12], 以及合成聚合物[13](如聚丙烯酸[14]). 受天然骨组织形成过程中蛋白质调控矿化的启发, 在蛋白质及其类似物存在下调控HA生长是最常用的一种生物矿化研究模型[15]. 骨唾液蛋白(BSP)是一种骨特异性糖蛋白, 含有磷酸丝氨酸及硫酸酪氨酸残基且富含谷氨酸残基, 这些氨基酸残基可以作为HA异相成核的引发剂[16~18]. BSP中谷氨酸残基的化学修饰会导致HA的成核能力降低, 表明BSP中富含的谷氨酸序列在成核中起重要作用[17,19]. 基于胶原蛋白的矿化过程已被广泛研究[20,21], 但由于天然来源的胶原提取过程复杂, 并且可能具有免疫原性反应, 加之材料成本高、强度低, 在骨组织支架中胶原基材料的使用受到限制[11,22].考虑到BSP中谷氨酸残基能够诱导矿化, 本文研究了聚(L-谷氨酸)(PLGA)水凝胶的生物矿化. PLGA是一种具有良好生物相容性的合成多肽, 由天然存在的L-谷氨酸通过酰胺键连接而成, 具有亲水性、生物降解性、非抗原性和免疫原性的优点.PLGA因其分子链侧链上具有羧基的残基具有诱导HA形成的能力[23]. 本文以己二酸二酰肼(ADH)为交联剂, 通过化学交联构建PLGA水凝胶, 评估了PLGA水凝胶在SBF中的矿化能力, 并提出可能的矿化机理.1 实验部分1.1 试剂聚(L-谷氨酸)(PLGA, Mη=5.0×104)参照文献[24]方法制备. 己二酸二酰肼(ADH)和1-乙基-3-(3-二甲基氨基丙基)碳二亚胺盐酸盐(EDC·HCl)购自上海达瑞化学品公司.1.2 实验过程1.2.1 PLGA水凝胶的制备配制质量分数为6%的PLGA水溶液, 加入ADH, 利用NaOH或HCl调节溶液的pH至4.5, 搅拌2 h后加入EDC, 控制ADH/EDC/PLGA中—COOH摩尔比为0.325∶1∶1.将溶液快速混合均匀, 静置反应4 h后形成透明水凝胶.1.2.2 PLGA水凝胶的仿生矿化将PLGA水凝胶浸泡于模拟体液(1.5SBF和1.0SBF)中以诱导HA的形成. 1.5SBF和1.0SBF是按照模拟血浆中的离子浓度而配制的盐溶液, 主要成分如表1所示. 其中1.5SBF的离子浓度是1.0SBF的1.5倍, 可加速HA的生长[25]. 浸泡2, 6, 10, 14, 21和28 d后, 取出水凝胶, 用蒸馏水洗涤3次, 利用滤纸吸去表面残留水分, 将水凝胶置于液氮中快速冷冻, 而后置于冷冻干燥机内干燥48 h.Table 1 Comparation of the ion concentration(mmol/L) in human plasma, 1.0SBF and 1.5SBFSampleIon concentration/(mmol·L-1)Na+K+Ca2+Mg2+HCO-3Cl-HPO2-4SO2-4Plasma142.05.02.51.527.0103.01.00.51.0SBF142.05.02.51.54.2148.01.00.51. 5SBF213.17.53.82.36.3221.91.50.81.2.3 测试与表征利用X射线衍射仪(XRD, D/MAX2550, Rigaku, 日本)和傅里叶变换红外光谱仪(FTIR, AVATAR 370, Nicolet, 美国)表征冻干水凝胶以确认样品的矿化成分. 将材料切开, 喷金, 通过扫描电子显微镜(SEM, JSM-6700F, 日本电子, 日本)观测水凝胶矿化后的表面形貌, 通过X射线能谱(EDS)表征样品表面元素分析. 称量一定量的冻干水凝胶, 用热重分析仪(Q500, TA Instruments, 美国)评估SBF 矿化不同时间HA的含量. 将水凝胶从SBF溶液中取出, 通过D-HR3旋转流变仪(D-HR3, TA Instruments, 美国)检测水凝胶矿化前后流变学性能.1.3 PLGA水凝胶的体外相容性考察参照文献[26,27]方法从新西兰白兔后颈处提取兔脂肪干细胞(ASCs). 将冷冻干燥的PLGA水凝胶和经1.5SBF浸泡14 d的PLGA水凝胶置于75%乙醇中1 h后灭菌后, 将细胞接种到水凝胶支架上, 细胞接种密度为5×107 Cell/mL[27]. 经1, 7, 14 d培养后将细胞/水凝胶复合物取出, 经2.5%(体积分数)戊二醛固定液固定过夜, 分别以25%, 70%, 80%, 95%的乙醇溶液梯度脱水, 每个梯度5 min; 再以梯度乙醇/六甲基二硅胺烷混合溶液(体积比为3∶1, 1∶1, 1∶3, 0∶1)逐级置换乙醇, 每级10 min, 干燥, 切除表层暴露截面, 喷金, 采用SEM观察细胞黏附和细胞外基质沉积情况. 使用活-死细胞染色试剂盒(Invitrogen)研究材料的生物相容性, 并采用共聚焦激光显微镜(CLSM, FV-1000, Olympus, 日本)观察细胞的存活情况.2 结果与讨论2.1 水凝胶的制备PLGA可通过含有2个酰肼基团的低分子量交联剂ADH交联. 将EDC作为羧基的活化剂, 形成具有氨基反应活性的O-酰基脲中间体, 然后与酰肼基团发生缩合反应, 形成酰腙化学键[28], 以实现羧基和氨基之间的“零长”交联[29]. 如Scheme 1所示, PLGA侧链羧基与ADH通过酰胺键交联形成三维网络结构. 据文献[30]报道, 在pH=3.5~4.5范围内, EDC介导的缩合反应的效率较高. 但当 pH<4.4(PLGA的pKa=4.4)时, 水相中的PLGA链易蜷曲并沉淀[31], 因此反应过程中将溶液的pH设为4.5. 图1为加入EDC前后的PLGA/ADH混合物溶液形态. 在未加入EDC时, PLGA不能直接通过ADH交联形成水凝胶. 加入EDC后, 可得到透明的PLGA水凝胶, 表明活化的PLGA可与ADH反应形成三维聚合物网络. 水凝胶在被镊子夹起后仍能保持原始形状, 表明其良好的机械强度.Scheme 1 Schematic of PLGA crosslinkingFig.1 Photographs of PLGA/ADH solution before(A) and after addition of EDC(B—D) (B) Investion; (C) lifting up; (D) picking up.2.2 PLGA水凝胶在模拟体液中的矿化能力Fig.2 XRD patterns of PLGA hydrogels after soaking in 1.5SBF for different time(A) and comparison of XRD patterns of PLGA hydrogels after soaking in 1.0SBF and 1.5SBF(B)Fig.3 FTIR spectra of PLGA(a), PLGA hydrogel before(b)and after mineralization(c)矿化PLGA水凝胶的XRD谱如图2(A)所示. 对于PLGA水凝胶, 其XRD图谱仅在2θ≈21°处出现一个宽峰, 表明其为无定形结构. PLGA水凝胶在1.5SBF中浸泡2 d 后, 其XRD图谱中并未显示HA晶体的特征峰. 浸泡6 d后开始观察到HA的特征峰, 其中最强的峰位于2θ=32°处, 这归因于HA的(211), (112)和(300)晶面衍射峰的叠加[32]. 随着浸泡时间的增加, 在2θ=39°, 46°和49°处出现新的特征峰[24], 并且所有特征峰的强度均随着浸泡时间增加而逐渐增加, 这表明PLGA水凝胶基质中HA的成核和生长. 同时, PLGA水凝胶在2θ=21°处的特征峰强度减弱, 这归因于PLGA/HA复合材料中HA含量的逐渐增加和PLGA含量的降低. 图2(B)显示了PLGA水凝胶经不同浓度SBF浸泡后的XRD图谱. 在1.0SBF溶液中浸泡28 d, 仅出现了以2θ=26°和32°为中心的2个衍射峰, 其衍射峰强度明显弱于经1.5SBF浸泡14 d的对照组. 因此, 增加模拟体液中的离子浓度可明显加速HA晶体的沉积.图3为PLGA, PLGA水凝胶以及经1.5SBF浸泡14 d后复合水凝胶的红外光谱图. PLGA在1713, 1624和1518 cm-1处显示特征吸收峰, 分别对应于—COOH、酰胺Ⅰ和Ⅱ以及CO的伸缩振动[24]. 对于PLGA水凝胶, 1650 cm -1处新峰的出现证实了交联反应发生. PLGA水凝胶经1.5SBF浸泡后, 于1035, 603和565 cm-1处出现了离子的振动吸收峰. 此外, 在1448, 1411和870 cm-1处可观察到离子的特征峰, 表明少量的被取代[33].图4显示了经1.0SBF和1.5SBF溶液浸泡不同时间后PLGA水凝胶的照片. 即使在1.0SBF中浸泡28 d, 水凝胶几乎还是透明的. 然而, 在1.5SBF中浸泡14 d后的PLGA水凝胶透明度就明显变差, 表明HA晶体沉淀. 当浸泡时间增加至28 d时, PLGA水凝胶的透明度进一步降低, 表明更多的HA发生矿化.Fig.4 Photographs of PLGA hydrogels before(A) and after soaking in1.0SBF(B, B′)/1.5SBF(C, C′) for 14 d(B, C) and 28 d(B′, C′)Fig.5 SEM images of the mineralized surface of PLGA hydrogels after soaking in 1.0SBF and 1.5SBF for different time (A—F) 2, 6, 10, 14, 21 and 28 d in 1.0SBF; (A′—F′) 2, 6, 10, 14, 21 and 28 d in 1.5SBF; (G, H) different magnification in 1.5SBF for 14 d.2.3 矿化PLGA水凝胶的微观结构Fig.6 EDS spectrum of the cross-section of the hydrogel after soaking in 1.5SBF for 14 d图5显示了经1.0SBF和1.5SBF浸泡不同时间后PLGA水凝胶的表面微观形态. 经1.5SBF浸泡2 d后, 水凝胶表面仍然相对光滑, 只存在少量沉淀物[图5(A′)]. 浸泡6 d后, 一些球形颗粒开始出现在水凝胶表面上[图5(B′)]. 浸泡10 d后, 颗粒数量和尺寸均增加[图5(C′)]. 颗粒数随浸泡时间增加进一步增加[图5(D′), (E′)]. 浸泡28 d 后, 可观察到粒径为3~5 μm的球形颗粒几乎覆盖水凝胶外表面[图5(F′)]. 而经1.0SBF浸泡后, 在PLGA水凝胶表面上也可观察到球形HA颗粒随浸泡时间延长而逐渐生长[图5(A)~(F)], 但与经1.5SBF浸泡样品相比, 其颗粒尺寸和数量都明显变小. 因此, 提高模拟体液中离子浓度可加速HA的沉积. 图5(G)显示了经1.5SBF浸泡14 d后PLGA水凝胶的内部微观结构. 矿化后水凝胶内部仍保持多孔结构, 且水凝胶孔壁覆盖一层致密的球形HA颗粒, 颗粒尺寸为3~5 μm. 因此, PLGA水凝胶在模拟体液中的矿化导致在水凝胶内部和表面上形成HA. 图5(H)显示了矿化层的高倍放大形貌. 可见HA球形颗粒的表面显示纳米多孔的微结构[11], 纳米拓扑结构在骨组织工程应用中的重要性已经在成骨细胞分化[34]和细胞黏附等方面[35]得到证实. EDS能谱(图6)显示经浸泡的PLGA水凝胶表面主要元素为C, O, Ca和P, 其中Ca和P只能来自矿化物质. 经1.5SBF浸泡14 d的PLGA水凝胶中Ca/P摩尔比为1.63, 略低于HA的化学计量值1.67. 这可能归因于少量Ca2+位点的阳离子取代, 或位点被离子取代[36].2.4 羟基磷灰石的生长与时间的关系图7(A)为冷冻干燥的PLGA水凝胶在矿化前后的TGA曲线. 所有样品在25~150 ℃和200~500 ℃之间均有2个明显的质量损失. 前者归因于干凝胶中残留水分的蒸发, 而后者归因于大分子链的热分解[37]. 在高于500 ℃的温度下复合水凝胶的质量损失不明显, 表明复合水凝胶中的PLGA组分几乎完全分解. 但在500~600 ℃时, 剩余质量仍略有下降, 对应于从HA到β-磷酸三钙的热相转变所脱除的结构水[38]. 在1.5SBF溶液中浸泡2 d后, 其TGA曲线与矿化前水凝胶基本一致, 表明PLGA水凝胶基质中几乎没有矿化物. 随着矿化时间的增加, PLGA水凝胶热稳定性大大提高, 这是由于更多的HA沉淀物生成所致[图7(A)]. 由图7(B)可见, 初始分解温度和剩余质量随着矿化时间的延长而增加, 表明PLGA水凝胶的耐热性也随浸泡时间增加而提高. 与经1.0SBF浸泡28 d的PLGA水凝胶相比, 在1.5SBF中浸泡14 d的PLGA水凝胶表现出更高的初始分解温度和残余质量.Fig.7 TGA curves of PLGA hydrogels after mineralization (A) PLGA hydrogels after soaking in 1.5SBF for different time; (B) comparison of TGA curves for PLGA hydrogels after soaking in 1.0SBF and 1.5SBF; (C) percentage of mass increase with immersion time for PLGA hydrogels after soaking in 1.0SBF and 1.5SBF.通过称重法和TGA评估矿化后水凝胶质量增加的百分比[图7(C)]. 由于HA的逐渐生长, 在1.0SBF和1.5SBF中矿化的PLGA水凝胶的总质量随着浸泡时间延长而增加. 当浸泡时间从2 d增加到28 d时, 在1.0SBF中矿化的PLGA水凝胶增重率从3.3%增加到29.2%, 而经1.5SBF浸泡的水凝胶的增重率从5.7%增加到49.2%. 在1.5SBF中矿化的PLGA水凝胶的总质量增长得更快, 说明模拟体液中离子浓度的增加可明显加速PLGA水凝胶的矿化. 矿化后水凝胶质量增加也可以通过矿化前后TGA曲线的剩余质量的差值来估算, 在1. 0SBF中浸泡28 d PLGA水凝胶质量增加了29.43%, 而在1.5SBF中增加了51.17%. 2种方法的结果基本相同. 因此, 矿化时间和模拟体液浓度是影响PLGA水凝胶矿化的重要因素.2.5 PLGA水凝胶矿化机理羟基[39]、羧基、磷酸根[40]和磺酸根[41]等官能团可作为钙离子结合位点, 从而引发HA晶核的形成[42]. 另一方面, 水凝胶中的氨基却不能使HA成核[42]. HA形成的潜在机制如Scheme 2所示. PLGA中谷氨酸的结构单元富含羧基, 在HA的成核和生长过程中起重要作用[43]. PLGA中的羧基可首先螯合钙离子, 导致PLGA 水凝胶表面和内部的Ca2+富集, 然后进一步组装和Ca2+, 从而形成无定形HA团簇. 初始阶段的HA团簇可以作为HA晶体的核, 通过消耗SBF溶液中的Ca2+和而自发生长. 在矿化过程中, 无定形HA生长为结晶HA. PLGA水凝胶中的羧基充当成核位点以诱导HA晶体的成核, 而水凝胶作为支持HA结晶生长的3D模板, 形成有机/无机复合材料. Kawashitaet等[44]报道了羧甲基化的甲壳素和结冷胶凝胶,在SBF环境中凝胶表面逐步矿化形成HA, 表明HA的形成也归因于羧基对HA成核的诱导作用.Scheme 2 Schematic illustration of the HA mineralization induced by PLGA hydrogels Naka K(ed)2.6 PLGA/HA复合水凝胶的机械性能使用旋转流变仪在角频率扫描模式下测试矿化前后PLGA水凝胶的机械性能. 所有样品储能模量(G′)在测量频率范围内均远大于损耗模量(G″), 表明PLGA水凝胶形成稳定的交联网络. 矿化前PLGA水凝胶的G′为5.1 kPa, 矿化后水凝胶的模量大大增加. 在1.5SBF中浸泡28 d后, 水凝胶的G′可达45.2 kPa, 其数值比矿化前增加约8.9倍[图8(A)], 这主要归因于PLGA水凝胶中丰富的—COOH促进了Ca2+螯合和HA的沉积, 使水凝胶力学强度提高[45,46]. Heinemann等[47]也报道了HA矿化对胶原支架的增强效果. Jiao等[45]也报道了HA的引入改善了原位交联的聚(乙二醇)马来柠檬酸酯基水凝胶的力学强度. 动态黏度(∣η*∣)也随浸泡时间延长明显提高[图8(B)],这归因于HA的引入限制了大分子链间的相对运动.Fig.8 Rheological properties of PLGA hydrogels after mineralization(A) Storage modulus(G′) or loss modulus(G″); (B) complex viscosity ∣η*∣ of PLGA hydrogels after soaking in 1.5SBF for different time.2.7 PLGA/HA复合水凝胶的细胞黏附行为及细胞相容性采用CLSM和SEM研究矿化前后PLGA水凝胶能否为脂肪干细胞(ASC)的培养提供适宜的环境. 矿化前PLGA水凝胶显示出连续多孔结构, 孔径为150~200μm[图9(A)]. 球形细胞在水凝胶表面上充分增殖并迁移至PLGA水凝胶内部的孔洞中[图9(C)]. 对于在1.5SBF中矿化14 d的PLGA水凝胶, PLGA水凝胶的表面均匀覆盖一层HA, 矿化水凝胶仍保持多孔结构[图9(B)]. 将ASCs在水凝胶中培养3 d后, 可观察到细胞聚集并分泌大量的细胞外基质[48][图9(D)]. 因此, PLGA水凝胶的矿化可促进细胞迁移与生长[49].Fig.9 SEM images of PLGA hydrogels before(A) and after soaking in 1.5SBF for 14 d(B) and the ASCs proliferated on PLGA hydrogel(C) and mineralized hydrogel for 3 d(D)Fig.10 CLSM images of the ASCs-seeded PLGA hydrogels(A—C) and the ASCs-seeded mineralized hydrogel(D—F) at 1 d(A, D), 7 d(B, C) and 14 d(C, F) The living cells were stained with FDA(green) and the dead cell nuclei were stained with PI(red).将ASCs用FDA/PI进行死/活细胞染色, 利用CLSM观察不同时间点的细胞-水凝胶复合物. 对于PLGA水凝胶和矿化水凝胶, 球形细胞在7 d内沿着孔壁生长[图10(A), (B), (D), (E)]. 培养14 d后, 大多数孔洞充满细胞簇, 细胞密度随着培养时间延长而增加[图10(C, F)]. 大多数细胞在1, 7和14 d后仍存活, 证实在矿化前后PLGA水凝胶对细胞均没有明显的毒副作用. 前期的工作[50,51]也证实, PLGA是一种细胞相容性良好的生物材料, 可促进ASCs的黏附与增殖. 研究[10]表明, 材料的表面特性, 特别是化学成分和形态可影响细胞黏附. 矿化后HA层的引入改变了PLGA水凝胶的化学组成以及表面微观结构, 导致细胞黏附和存活的进一步改善. Chang等[52]也报道了HA的掺入促进了细胞的生长, 并改善了几丁质水凝胶的生物相容性.3 结论以ADH为交联剂, EDC为活化剂, 制备了PLGA水凝胶, 研究了PLGA水凝胶在模拟体液中的生物矿化情况. 结果表明, 具有丰富羧基的PLGA水凝胶可有效诱导HA 的形成. 模拟体液浓度和矿化时间的增加显著影响PLGA水凝胶的矿化过程和加速HA的沉积, 且矿化后水凝胶的力学强度明显提高. 矿化前后PLGA水凝胶均具有良好的细胞相容性, 并且用于ASCs的培养. 与PLGA水凝胶相比, 矿化PLGA水凝胶表现出更优的细胞黏附性和细胞相容性, 在骨组织工程领域具有潜在的应用价值.参考文献【相关文献】[1] Chirila T. V., Zainuddin., React. Funct. Polym., 2007, 67(3), 165—172[2] Song J., Saiz E., Bertozzi C. R., J. Am. Chem. Soc., 2003, 125(5), 1236—1243[3] Webster T. J., Ergun C., Doremus R. H., Siegel R. W., Bizios R., Biomaterials, 2000,21(17), 1803—1810[4] Weiner S., Wagner H. D., Annu. Rev. Mater. Sci., 1998, 28, 271—298[5] Miyazaki T., Mukai J., Ishida E., Ohtsuki C., Biomed. Mater. Eng., 2013, 23(5), 339—347[6] Barrera D. A., Zylstra E., Lansbury P. T., Langer R., J. Am. Chem. Soc., 1993, 115(23), 11010—11011[7] Turco G., Marsich E., Bellomo F., Semeraro S., Donati I., Brun F., Grandoifo M., AccardoA., Paoletti S., Biomacromolecules, 2009, 10(6), 1575—1583[8] Feng W., Feng S., Tang K., He X., Jing A., Liang G., J. Alloys Compd., 2017, 693, 482—489[9] Shu X., Shi Q., Feng J., Xie X., Chen Y., J. Mater. Sci., 2014, 49(22), 7742—7749[10] Luo Y., Lode A., Wu C., Chang J., Gelinsky M., ACS Appl. Mater. Interfaces, 2015,7(12), 6541—6549[11] Wang G., Zheng L., Zhao H., Miao J., Sun C., Liu H., Huang Z., Yu X., Wang J., Tao X., ACS Appl. Mater. Interfaces, 2011, 3(5), 1692—1701[12] Gao X., Song J., Ji P., Zhang X., Li X., Xu X., Wang M., Zhang S., Deng Y., Deng F., Wei S., ACS Appl. Mater. Interfaces, 2016, 8(5), 3499—3515[13] Yu S. H., Bio-inspired Crystal Growth by Synthetic Templates, In: Naka K. Ed., Biominer. Ⅱ, Springer, Berlin Heidelberg, 2006, 79—118[14] Hu C., Zhang L., Wei M., ACS Biomater. Sci. Eng., 2015, 1(8), 669—676[15] Zhu W., Lin J., Cai C., J. Mater. Chem., 2012, 22(9), 3939—3947[16] Turner J. S., Redpath G. T., Humphries J. E., Gonias S. L., Vandenberg S. R., Biochem. J., 1994, 297(1), 175—179[17] Ganss B., Kim R. H., Sodek J., Crit. Rev. Oral. Biol. Med., 1999, 10(1), 79—98[18] George A., Veis A., Chem. Rev., 2008, 108(11), 4670—4693[19] Coleman R. J., Jack K. S., Perrier S., Grøndahl L., Cryst. Growth Des., 2013, 13(10),4252—4259[20] Liu Y., Li N., Qi Y., Dai L., Bryan T. E., Mao J., Pashley D. H., Tay F. R., Adv. Mater., 2011, 23(8), 975—980[21] Wang Y., Azaïs T., Robin M., Vallee A., Catania C., Legriel P., Pehau-Arnaudet G., Babonneau F., Giraud-Guille, Nat. Mater., 2012, 11(8), 724—733[22] Li Y., Chen X., Fok A., Rodriguezcabello J. C., Aparicio C., ACS Appl. Mater. Interfaces, 2015, 7(46), 25784—25792[23] Li C., Adv. Drug. Deliv. Rev., 2012, 54(5), 695—713[24] Song Z., Yin J., Luo K., Zheng Y., Yang Y., Li Q., Yan S., Chen X., Macromol. Biosci., 2009, 9(3), 268—278[25] Qu X., Cui W., Yang F., Min C., Shen H., Bei J., Wang S., Biomaterials, 2007, 28(1), 9—18[26] Yang Q., Peng J., Guo Q., Huang J., Zhang L., Yao J., Yang F., Wang S., Xu W., Wang A., Lu S., Biomaterials, 2008, 29(15), 2378—2397[27] Cui L., Wu Y., Cen L., Zhou H., Yin S., Liu G., Liu W., Cao Y., Biomaterials, 2009, 30(14), 2683—2693[28] Nakajima N., Ikada Y., Bioconjug. Chem., 1995, 6(1), 123—130[29] Tsai S., Hsieh C., Hsieh C., Wang D., Huang L., Lai J., Hsieh H., J. Appl. Polym. Sci., 2007, 105(4), 1774—1785[30] Nakajima N., Ikada Y., Bioconjug. Chem., 1995, 6(1), 123—130[31] Habibovic P., Barrère F., Blitterswijk C. A., Groot K. D., Layrolle P., J. Am. Ceram. Soc., 2004, 85(3), 517—522[32] Kokubo T., Hanakawa M., Kawashita M., Minoda M., Beppu T., Miyamoto T., Nakamura T., Biomaterials, 2004, 25(18), 4485—4488[33] Ryu J., Ku S. H., Lee H., Park C., Adv. Funct. Mater., 2010, 20(13), 2132—2139[34] Dalby M. J., Gadegaard N., Tare R., Andar A., Riehle M. O., Herzyk P., Wilkinson C. D., Oreffo R. O., Nat. Mater., 2007, 6(12), 997—1003[35] Webster T. J., Siegel R. W., Bizios R., Biomaterials, 1999, 20(13), 1221—1227[36] Chou Y., Chiou W., Xu Y., Dunn J. C., Wu B. M., Biomaterials, 2004, 25(22), 5323—5331[37] Yin J., Luo K., Chen X., Khutoryanskiv V. V., Carbohydr. Polym., 2006, 63(2), 238—244[38] Liu G., Zhao D., Tomsia A. P., Minor A. M., Song X., Saiz E., J. Am. Chem. Soc., 2009, 131(29), 9937—9939[39] Li P., Ohtsuki C., Kokubo T., Nakanishi K., Soga N., Nakamura T., Yamamuro T., J. Am. Ceram. Soc., 1992, 75(8), 2094—2097[40] Tanahashi M., Matsuda T., J. Biomed. Mater. Res., 1997, 34(3), 305—315[41] Kawai T., Ohtsuki C., Kamitakahara M., Miyazaki T., Tanihara M., Sakaguchi Y.,Konagaya S., Biomaterials, 2004, 25(19), 4529—4534[42] Toworfe G. K., Composto R. J., Shapiro I. M., Ducheyne P., Biomaterials, 2006, 27(4), 631—642[43] Kim C. W., Kim S. E., Kim Y. W., Lee H. J., Choi H. W., Chang J. H., Choi J., Kim K. J., Shim K. B., Jeong Y. K., Lee S. C., J. Mater. Res., 2009, 24(1), 50—57[44] Kawashita M., Nakao M., Minoda M., Kim H. M., Beppu T., Miyamoto K. T., Nakamura T., Biomaterials, 2003, 24(14), 2477—2484[45] Jiao Y., Gyawali D., Stark J. M., Akcora P., Nair P., Tran R. T., Yang J., Soft Matter, 2012, 8(5), 1499—1507[46] Tang Y., Du Y., Li Y., Wang X., Hu X., J. Biomed. Mater. Res. A, 2009, 91A(4), 953—963[47] Heinemann S., Heinemann C., Jäger M., Neunzehn J., Wiesmann H. P., Hanke T., ACS Appl. Mater. Interfaces, 2011, 3(11), 4323—4331[48] Fan H., Hu Y., Zhang C., Li X., Lv R., Qin L., Zhu R., Biomaterials, 2006, 27(26), 4573—4580[49] Tan H., Ramirez C. M., Miljkovic N., Li H., Rubin J. P., Marra K. G., Biomaterials, 2009, 30(36), 6844—6853[50] Yan S., Zhang K., Liu Z., Zhang X., Gan L., Cao B., Chen X., Cui L., Yin J., J. Mater. Chem. B, 2013, 1(11), 1541—1553[51] Cao B., Yan S., Zhang K., Song Z., Cao T., Chen X., Cui L., Yin J., Macromol. Biosci., 2011, 11(7), 970—977[52] Chang C., Peng N., He M., Teramoto Y., Nishio Y., Zhang L., Carbohydr. Polym., 2013, 91(1), 7—13。
案例2-1处方:雷尼替丁胶囊0.35g。
每日2次;枸橼酸铋钾0.3g,每日4次,维生素B6片10mg,每日2次。
分析:枸橼酸铋钾在胃液PH条件下,可在溃疡表面或溃疡基底肉芽组织形成坚固的氯化铋胶体薄膜,从而隔绝胃酸、酶及食物对溃疡粘膜的侵蚀作用。
而雷尼替丁为较强的抑制胃酸分泌药物,与枸橼酸铋钾同时服用,将使枸橼酸铋钾不能很好地发挥应有的疗效。
合理用药:两药不能同时服用,应在服用枸橼酸铋钾后0.5小时以上再服用雷尼替丁胶囊。
案例2-4硝苯地平(心痛定)是钙拮抗剂中德一种,其扩张冠状动脉和周围动脉作用最强,抑制血管痉挛效果显着,是治疗变异型心绞痛和高血压首选钙离子拮抗剂,宜于长期使用。
目前以研制出胶囊剂、普通片剂、膜剂、气雾剂、缓释片、透皮制剂、栓剂、控释片等。
规格:片剂:每片10mg;胶囊剂:每胶囊5mg;喷雾剂:每瓶100mg。
用法及用量:口服:1次5~10mg,每日3次,急用时可舌下含服,对慢性心力衰竭,每6小时20mg;咽部喷药:每次1.5~2mg(约喷3~4下)。
问题:1.试分析硝苯地平各种剂型的吸收特点。
2.如何根据临床需要,选择适宜的硝苯地平剂型?1.答:胶囊剂的吸收特点:由于胶囊剂制备时不需加压力,服用后在胃中崩解快,囊壳破裂后,药物颗粒可迅速分散,故药物的吸收快,吸收较好。
普通片剂的吸收特点:片剂在胃肠道中经历着崩解、分散和溶出的全过程。
片剂充分崩解,分散成包含辅料的细颗粒,细颗粒进一步分散,药物溶解后才能被机体吸收。
膜剂的吸收特点:药物的溶出速度和吸收快。
气雾剂的吸收特点:鼻腔给药。
①鼻粘膜内血管丰富,鼻粘膜渗透性高,有利于全身吸收;②可避开肝首过作用、消化道内代谢和药物在胃肠液中的降解;③吸收程度和速度有时可与静脉注射相当;缓、控释片的吸收特点:①释药徐缓,时血药浓度平稳,避免峰谷现象,有利于降低药物的毒副作用,减少耐药性的发生;②某些缓、控制剂可以按要求定时、定位释放,更加适合疾病的治疗。
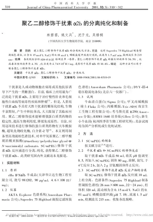
中 国 药 科 大 学 学 报Jo ur nal of China Pharm aceutical University 2001,32(3):310~312聚乙二醇修饰干扰素 2b的分离纯化和制备林碧蓉,姚文兵*,沈子龙,吴梧桐(中国药科大学生物制药学院,南京210009)摘 要 目的 建立聚乙二醇修饰干扰素 2b的分离纯化方法。
方法 运用Superdex75Hig hlo ad制备型凝胶色谱柱,以含0.15mo l/L N aCl的0.01mo l/L磷酸盐缓冲液进行洗脱,流速为1.5ml/min,检测波长为215 nm。
结果 各洗脱组分经SDS-P A GE检测呈单一条带。
聚乙二醇修饰干扰素 2b的蛋白回收率为36.5%,抗病毒活性回收率为4.3%,比活度为4.74×107IU/mg,是原形干扰素 2b的10.4%。
结论 这种方法可以用于制备聚乙二醇修饰干扰素 2b。
关键词 干扰素 2b;聚乙二醇修饰干扰素 2b;分离纯化中图分类号:Q503 文献标识码:A 文章编号:1000-5048(2001)04-0310-19 干扰素是人或动物细胞在病毒或其他抗原诱导下产生的一类糖蛋白。
目前,临床上应用最为广泛的是干扰素 2b,主要用于治疗慢性肝炎和毛细胞性白血病等病毒性疾病和肿瘤[1]。
但是,人重组干扰素 2b不具有天然干扰素的糖基化结构,生物半衰期短,产生中和抗体高,大大限制了其临床应用。
聚乙二醇修饰技术能够增强蛋白质类药物的稳定性,提高生物利用度,降低免疫原性。
目前,应用这项技术进行修饰的蛋白质类药物有天冬酰胺酶,超氧化物歧化酶,白介素-2等[2]。
本文利用制备型高效液相色谱技术,对单甲氧基聚乙二醇甲酸琥珀酰亚胺酯( -methoxy-po lyethy lene gly col- -N-succinim idyl carbonate,SC-mPEG)修饰干扰素 2b反应液进行分离、纯化,获得聚乙二醇修饰干扰素 2b。
新型pH敏感水凝胶应用于蛋白类药物口服给药的研究的开题报告题目:新型pH敏感水凝胶应用于蛋白类药物口服给药的研究背景与意义蛋白类药物是目前制药工业中研究和开发的主要领域之一,药物的口服给药是最为普遍和方便的给药方式。
由于蛋白质的特殊性质(如易受胃酸和胃酶消化降解),使得口服给药难以实现临床治疗。
因此,研究开发一种能够保护蛋白质药物不受胃肠道消化降解,同时具有良好的生物可降解性和生物相容性的新型药物给药系统,对于蛋白质药物的口服给药具有重要意义。
pH敏感水凝胶作为一种具有优异特性的材料,可为蛋白质药物的口服给药提供理想的载体。
pH敏感水凝胶具有在酸性条件下折叠形态稳定,水溶性差,可形成凝胶态;在碱性条件下则失去其凝胶特性。
这种与pH值相关的特性,可以保护蛋白质药物在胃酸和胃酶的作用下不被降解,同时在小肠pH值变化的条件下释放药物,提高其口服生物利用度。
研究内容本研究的主要内容是探究一种新型pH敏感水凝胶在蛋白质药物口服给药中的应用性。
具体研究内容包括:1. 制备新型pH敏感水凝胶根据先前研究的方法,利用孪生嵌段共聚物等材料,制备一种新型pH敏感水凝胶。
通过调整孪生嵌段共聚物的化学结构,确定最佳制备条件,使得所制备的pH敏感水凝胶在不同pH值的条件下具有较好的稳定性和凝胶特性。
2. 蛋白质药物的包载和释放性质研究将目标蛋白质药物(如转化生长因子-β1、肝素等)装载到pH敏感水凝胶中,并研究其包载率和释放性质。
利用UV-Vis或者荧光等方法检测药物的包载量和释放量,以及不同pH值下药物的释放规律。
探究pH值对口服蛋白质药物的影响,为其高效、稳定、持久的口服给药提供技术和理论支持。
3. 体内体外实验验证在小鼠模型和大鼠模型中进行口服蛋白质药物的体内体外实验验证,研究药物在不同组织中的分布和药效。
通过比较pH敏感水凝胶和传统给药方式下的药效,验证其在蛋白质药物口服给药中的应用效果和潜力。
预期成果1. 成功制备一种新型pH敏感水凝胶,并确定其最优制备条件。
水凝胶中的抗菌技术
陈雨默;杨瑞昊;吴勇杰;张更鑫;孙康;陶可
【期刊名称】《功能材料》
【年(卷),期】2024(55)3
【摘要】细菌感染及其耐药性是当今世界面临的巨大健康难题之一,每年给全世界造成了巨大的人员伤亡和经济损失。
水凝胶是一种三维聚合物网络结构胶体,其亲水性好,具备独特的三维网络、良好的生物相容和细胞粘附性,因而水凝胶是一种适用于抗菌领域的新型生物材料,也有望于成为解决抗生素耐药性的潜力抗菌材料。
根据相应的抗菌方式,水凝胶中的抗菌技术可以大致归纳为以下几类:(i)负载抗菌物质水凝胶;(ii)具有固有抗菌活性水凝胶;(iii)利用光响应疗法的抗菌水凝胶。
文章简略介绍各种水凝胶抗菌技术的基本原理,方法和应用,并对未来存在的困难和挑战进行初步探讨。
【总页数】9页(P3001-3008)
【作者】陈雨默;杨瑞昊;吴勇杰;张更鑫;孙康;陶可
【作者单位】上海交通大学材料科学与工程学院
【正文语种】中文
【中图分类】O644.1;O636.9;R318.08
【相关文献】
1.壳聚糖在抗菌纸中的应用——抗菌纸技术性能测试
2.壳聚糖基水凝胶搭载抗菌剂在伤口愈合中的应用
3.纳米抗菌水凝胶的研究进展及其在竹质材料防霉中的应
用前景4.水凝胶敷料与负压封闭引流技术联用在四肢开放性骨折患者中的应用效果
因版权原因,仅展示原文概要,查看原文内容请购买。
含透明质酸、聚谷氨酸钠、乙酰壳糖胺护肤复合物的保湿性能及屏障修复功能研究作者:任姝静王志华张晓鸥郭学平刘卫王玉玲来源:《中国美容医学》2023年第11期[摘要]目的:研究含透明质酸(Hyaluronic acid,HA)、聚谷氨酸钠(Sodium polyglutamate,PGA)、乙酰壳糖胺(Acetyl glucosamine,NAG)的护肤复合物(熙衡因)对皮肤屏障的影响。
方法:采用角质形成细胞评估熙衡因的细胞毒性,在此基础上通过3D皮肤模型考察其对吡咯烷酮羧酸(Pyrrolidone carboxylic acid,PCA)、丝聚蛋白(Filaggrin,FLG)、兜甲蛋白(Loricrin,LOR)、转谷氨酰胺酶1(Transglutaminase 1,TGM 1)和神经酰胺的影响,并通过人体临床实验,于使用前、使用后1、2、4周分别测试含有2%熙衡因的乳液对经皮水分流失(Trans epidermal water loss,TEWL)的影响。
结果:MTT实验结果表明熙衡因在10 mg/ml浓度范围内对角质形成细胞无明显细胞毒性,选定1.25 mg/ml进行测试,该浓度下其可以显著增加PCA、FLG、LOR、TGM1和神经酰胺含量(P<0.05),并可以上调神经酰胺/蛋白(P<0.05)和长碳链神经酰胺占比;人体临床功效测试显示,相比空白对照组,含有2%熙衡因的实验组在使用样品后1、2、4周可以显著降低TEWL(P<0.01)。
结论:熙衡因可以通过提高PCA、FLG、LOR、TGM1和神经酰胺含量,减少TEWL,发挥保湿和修复屏障功能。
[关键词]透明质酸;屏障修复;天然保湿因子;丝聚蛋白;兜甲蛋白;转谷氨酰胺酶;神经酰胺[中图分类号]R758.2 [文献标志码]A [文章编号]1008-6455(2023)11-0071-05Evaluation of Moisturizing Properties and Influence of Skin Barrier Repair Function of A Cosmetic Material Composed of Hyaluronic Acid,Sodium Polyglutamate,and Acetyl GlucosamineREN Shujing1,WANG Zhihua1,ZHANG Xiaoou1,GUO Xueping1,LIU Wei2,WANG Yuling1(1.R&D Center Bloomage Biotechnology Co.,Ltd.,Jinan 250101,Shandong,China;2.College of Life Science and Technology,Huazhong University of Science and Technology,Wuhan 430074,Hubei,China)Abstract: Objective To investigate the effect of a cosmetic raw material containing HA, PGA and NAG on the skin barrier. Methods Keratinocytes were used to evaluate the cytotoxicity, and the effect on PCA, FLG, LOR, TGM1 and ceramide were investigated by a 3D skin model. In order to further verify the barrier repair function, the effect of emulsion containing 2% of the compound material on TEWL was tested before and 1, 2 and 4 weeks after application through clinical trial. Results MTT results showed that the compound material had no obvious cytotoxicity to keratinocytes within the concentration of 10 mg/ml, and at 1.25 mg/ml, the compound material could not only significantly up-regulate the expression of PCA, FLG, LOR, TGM1 and ceramide (P<0.05),but also increase the ratio of ceramide to protein (P<0.05) and the proportion of ceramide with long-chain. The clinical test showed that compared with the control group, the experimental group with 2% of the compound material could significantly reduce TEWL after applying the emulsion for 1 week, 2 weeks and 4 weeks (P<0.01). Conclusion The cosmetic raw material containing HA, PGA and NAG can exert the function of moisturizing and repairing barrier by increasing the content of PCA, FLG, LOR, TGM1 and ceramide, and decreasing TEWL.Key word: hyaluronic acid; skin barrier repair; natural moisturizing factor; filaggrin; loricrin; transglutaminase 1; ceramide皮肤是人体最大的器官,具有屏障、体温调节、免疫等多种功能,是人体抵御外界危险因素的第一道防线[1],其中90%的皮肤屏障功能依靠角质层形成。
乙二醇二甲基丙烯酸酯水凝胶
乙二醇二甲基丙烯酸酯水凝胶是一种由乙二醇二甲基丙烯酸酯(EGDMA)作为交联剂,通过聚合反应形成的水凝胶材料。
乙二醇二甲基丙烯酸酯是一种具有双官能团的化合物,可以通过自由基聚合反应与其他单体发生反应,形成交联结构。
乙二醇二甲基丙烯酸酯水凝胶具有良好的吸附性能和稳定性,可以吸附大量的水分子,形成稠密的凝胶结构。
它具有优异的保水性和湿度调节能力,可以有效地调节环境湿度,保持环境湿润。
同时,还能够释放吸附的水分子,提供适宜的湿度条件和水分供应。
乙二醇二甲基丙烯酸酯水凝胶在医药领域有广泛的应用,可以作为药物缓释系统、伤口敷料等材料。
它具有良好的生物相容性和生物降解性,可以在体内稳定地释放药物,并避免药物的过量或过早释放,提高药效和减少副作用。
此外,乙二醇二甲基丙烯酸酯水凝胶还可应用于农业领域,作为土壤保湿剂、植物栽培介质等。
它可以提供适宜的水分供应,提高土壤保水能力,改善植物生长环境。
总而言之,乙二醇二甲基丙烯酸酯水凝胶具有吸附性能、稳定性、保水性和湿度调节能力等特点,在医药和农业等领域有广泛的应用前景。
Biomaterials 33 (2012) 9239e9245内容可在SciVerse ScienceDirect列表中查询Biomaterials期刊首页: w ww.elsevi /locate/biomaterial s使用对pH敏感的聚(乙二醇)-聚-L-组氨酸的水凝胶控制二型重组腺相关病毒的释放Yi-Fang Zeng a,1, S.-Ja Tseng b,1, Ivan M. Kempson b, Shu-Fen Peng c, d, e, Wen-Teng Wu f, Je-Ruei Liu a, g, h, *a Institute of Biotechnology, National Taiwan University, Taipei 106, Taiwanb Institute of Physics, Academia Sinica, Taipei 115, Taiwanc Department of Biological Science and Technology, China Medical University, Taichung 404, Taiwand Department of Medical Research, Children’s Hospital, China Medical University Hospital, Taichung 404, Taiwane Department of Pediatrics, Children’s Hospital, China Medical University Hospital, Taichung 404, Taiwanf Department of Chemical Engineering, National Cheng Kung University, Tainan 701, Taiwang Department of Animal Science and Technology, National Taiwan University, Taipei 106, Taiwanh Agricultural Biotechnology Research Center, Academia Sinica, Taipei 115, Taiwan文章信息文章信息:2012年8月28日揽收2012年9月11日通过2012年9月29日上线关键字:聚(乙二醇)-聚-L-组氨酸二型重组腺局部基因传递pH值敏感伤口处理文章简介以合成聚合物为载体装载病毒的方法,在病毒基因传递相关领域是一个很有前景的方向。
在特定的场合中通过水凝胶来传递基因表达是一种多用途的方式。
在这项研究中,将含有绿色荧光蛋白基因(rAAV2-GFP)的腺相关病毒血清2型装入聚(乙二醇)(PEG)水凝胶,通过掺入或者不掺入聚-L-组氨酸肽来进行论证。
生理范围中由聚组氨酸肽组成pH敏感的水凝胶,包含损坏的血管结构系统、细胞吞噬系统。
聚组氨酸肽用于控制膨胀、吸水率和后续发生的水凝胶降解程度以及rAAV2-GFP的释放速率。
所述PEG-组氨酸肽水凝胶的溶胀率与环境pH值的增加呈反比。
随着pH值从7.4下降到6.0,PEG-组氨酸肽水凝胶溶胀率和降解率分别提高875%和135%。
结果显示,在人体HT-1080纤维肉瘤细胞中的PEG-组氨酸肽释放的rAVV2-GFP的释放和传递效率与PEG水凝胶相比显著提升。
传递速度可以通过水凝胶的组氨酸肽浓度进行控制,并且在局部发生炎症的范围里降低了对pH值的敏感度。
这涉及到目前最先进的伤口护理与再生医学的应用。
© 2012 Elsevier Ltd. 保留所有权利.1. 前言非病毒载体由于免疫原性较低在基因传递领域中广泛应用,它的能力可适应和提供大尺寸遗传物质,并且存在有关生物相互作用的表面物理评估和化学性质改性的潜力[1e4]。
然而,非病毒的基因表达载体的相对低的效率,相较于病毒载体,降低了基因传递的效率。
但重组腺相关病毒(腺相关病毒)作为备选选择是用于递送遗传分子有力的转基因载体。
腺相关病毒的优点包括相对容易地产生高滴度、高效率转染分裂和非分裂细胞的能力、大基因组传递的稳定性,低水平的病毒基因组整合度以及广泛的病毒生物学特性的能力[5]。
* 作者通讯地址: Institute of Biotechnology, National Taiwan University,4F,No. 81, Chang-Xing St., Taipei 106, Taiwan. Tel.: +886 2 3366 6011; fax: +886 23366 6001.电子邮编: jrliu@.tw (J.-R. Liu).1 文章第一、二作者 (Y.F. Zeng and S.J. Tseng) 对本文有相同贡献.在人类临床试验中,腺相关病毒携带特定基因材料进行基因治疗已显示出可喜的成果[6,7]。
然而,非特异性和更有疗效的基因表达内容不足仍是亟待解决的问题。
传递的基因远离的目标位置可能会导致一种或者多种不良结果:如损失效率、基因表达异位或会有很高的风险引发严重的免疫反应。
最近一些研究已经表明,随着生物材料基质与病毒载体的结合,通过支架结构固定或封装到一个基质的表面可以提高基因表达。
[8e11]。
报告证实使用复合再生医学工程与病毒基因治疗技术结合,在治疗皮肤创伤及骨移植是有前景的方向。
[12e14].此外,病毒载体与生物材料层层叠加可以达到调节病毒嗜性或降低炎症和免疫反应的目的[15e17]。
0142-9612/$ e see front matter © 2012 Elsevier Ltd. All rights reserved./10.1016/j.biomaterials.2012.09.0189240Y.-F. Zeng et al. / Biomaterials 33 (2012) 9239e9245聚合物涂层的载体的表面可以通过循环动力学提高在血浆中的流动程度,接触被动的或官能化的体内目标。
然而,聚合物涂覆的载体的一个主要相关的作用是非特异性结合并通过内吞作用进入非靶细胞,特别是可以通过表面正电荷进行促进这种效应的发生。
因此,生物相容基质为可控制的、长期的、并且可以局部传递。
一种方法是在一个特定的环境下触动释放病毒的机制。
利用伤口部位的生理特性,用于受控药物递送的pH依赖型输送系统已经在多个例证中出现[4,18e22]。
聚(乙二醇)(PEG)基水凝胶已经表明已被广泛用于组织再生医学及在多个例证中的药物递送[23e27]。
PEG在很大程度上是由亲水部分是无免疫原性及抗蛋白质吸附的部分组成[27,28]。
因此,PEG水凝胶经常被认为是可以模仿非生物污损特性和天然的细胞外基质的功能而存在。
PEG水凝胶的稳定性和降解速率可以通过调节其固含量来控制;并且还可以优化控制药物和基因的传递特性[23e27]。
由于在微酸性的生理pH值范围内构成正电荷的属性,对于药物或基因递送的目的,组氨酸被频繁作为传递工具。
[18,19,21]。
另外,通过组氨酸的胺基团的质子化可调节基质的表面Zeta电位,促进水的吸收[18,19,21]。
因此,在本研究中,我们力图通过将各种浓度的多聚组氨酸的插入PEG水凝胶中来合成对pH敏感的水凝胶。
组氨酸的咪唑环的氨基的离子化是由pH值所控制的,其pKa 值定义为 6.10,被称为生物性酸中毒。
为在吞噬损坏的血管的过程中释放了酶,受伤/受损组织的生理环境被证明更加酸性(pH值5.5)或更低[29]。
当这些组织生长或自我修复完成后,损伤部位的pH值将会恢复到正常的生理范围。
在本所述中,我们促进特定蛋白质的高效表达的方法是通过病毒介导的酸性范围内的遗传操作。
我们利用包括基于PEG的水凝胶pH敏感部分来传授对pH值的响应,这样我们将达到预期的对局部的pH引发病毒释放有益的物理化学机制。
在方案1中将会展示出合成了参入多组氨酸(聚氨酸)的PEG水凝胶,它是可生物降解且对pH敏感的一种水凝胶。
我们还在中性和弱酸性的环境条件下,对红肿生理环境状态的水凝胶的稳定性/降解进行了测定。
此外,还将含有绿色荧光蛋白基因(AAV2-GFP)的rAAV2作为对照组装入所述PEG聚组氨酸水凝胶。
根据在不同pH条件下HT-1080细胞释放的rAAV2-GFP的传递效率确认来环境介导的释放。
方案1的pH敏感水凝胶的实验方法示意如图:rAAV2-GFP被嵌入到PEG或PEG聚组氨酸水凝胶和在中性(pH值为7.4)或酸性(pH6.0)的环境下培养。
在酸性条件下,多聚组氨酸的胺基是大部分质子化的,从而导致由PEG聚组氨酸水凝胶增强了对水分的吸收。
Y.-F. Zeng et al. / Biomaterials 33 (2012) 9239e924592412.材料和方法2.1.化学试剂①聚乙二醇二丙烯酸酯(Mn ¼ 700g/mol)②氘代二甲基亚砜(DMSO-D 6)③2-羟基-40-(2-羟基乙氧基)-2-甲基苯丙酮④聚-L-组氨酸盐酸盐(聚氨酸,分子量Mw¼5000 Da)⑤聚-L-赖氨酸溶液(聚赖氨酸,分子量70,000e 150,000 Da)和磷酸盐缓冲盐水(PBS,pH7.4)分别从SigmaeAldrich有限公司(圣路易斯,密苏里州)购得。
②rAAV2-GFP病毒(浓度:1×1012的基因组副本(GC)/毫升),从细胞生物实验室(加利福尼亚州圣迭戈)购买。
CellTiter96®水性单溶液细胞增殖测定试剂盒3-(4,5 - 二甲基吡啶-2 - 基)-5-(3 - 羧基甲氧基苯基)-2 - (4 - 磺苯基)-2H-四唑鎓(MTS)的测定是从Promega(麦迪逊,威斯康星州)购得。
2.2.PEG和PEG-聚组氨酸水凝胶的合成对于PEG水凝胶的制备,通过将聚乙二醇二丙烯酸酯溶解在含光引发剂的去离子水和聚赖氨酸中来制备的PEG前驱体溶液(2-羟基-4′-(2-羟乙氧基)-2-甲基苯基丙酮),在PEG终浓度为0.02%(w/v)、0.05%(W / V)的光引发剂和10%(W / V)polylys(聚赖氨酸)中。
PEG的前体溶液,放在透明的圆柱形容器(10毫米直径,5毫米高)暴露于8-20 mW/cm2的365纳米的紫外光下10分钟以便于光聚合反应。
光聚合后,直到进一步的分析,形成的PEG水凝胶在去离子水。
对于PEG-聚组氨酸水凝胶的制备,polyHis(多聚组氨酸)与含有光引发剂的去离子水溶液和polylys(聚赖氨酸)搅拌溶解,在终浓度为0.05%(w/v)的光引发剂、10%(W / V)polylys(聚赖氨酸)和1、2、5、10、或20%(W / V)polyHis(多聚组氨酸)。