(完整版)糖尿病知识知晓率调查表
- 格式:doc
- 大小:16.01 KB
- 文档页数:1
糖尿病知识调查问卷您好!欢迎您入住内分泌科!本问卷主要了解您对糖尿病知识的了解程度,以便医生护士根据你的知识对您进行相应的健康宣教,谢谢。
姓名:性别:男女年龄:岁住址: 1.城市居民 2.农村居民学历:1. 您知道糖尿病的典型症状是什么吗?A 不知道 B多饮、多食、多尿、体重减轻 C 头晕、眼花、耳鸣2. 您知道判断糖尿病的依据有哪些?A “三多一少”症状并且任意血糖≥11.1mmol/l B空腹血糖≥7.0mmol/lC 口服葡萄糖耐量试验(OGTT)2小时血糖≥11.1mmol/l D以上三项都可以3. 您认为糖尿病人通过改善饮食行为方式,可以像正常人一样健康长寿吗?A 可以B 不可以C 不知道4. 您认为下列哪些行为可引起糖尿病发生?A 缺少运动、肥胖B 不好的饮食习惯C 吸烟、酗酒 D以上都是5. 您知道哪些人群易患糖尿病吗?A 有糖尿病家族史B 超重或肥胖者、45岁以上常年不参加体力活动者C 高血压患者、有高血脂症者D 以上都是6. 您知道防治糖尿病的措施有哪些吗?A控制饮食、增加运动治疗 B 坚持血糖监测 C 规范的药物治疗 D 以上都是7.您认为一个糖尿病患者血糖控制稳定时,是否有必要继续服药?A 是,必须坚持用药B 否,血糖控制不好时再吃药C 不知道8.您认为下列哪种饮食习惯不利于糖尿病患者的病情控制?A控制饮食量,每顿八分饱 B饮食多样化,多吃五谷杂粮C多吃蔬菜及含糖量少的食物 D多吃高脂肪、高热量的食品9. 您知道糖尿病可导致哪些危害?A心脑血管并发症 B 尿毒症 C 下肢坏疽 D 双目失明 E以上有都可能10.您知道低血糖的症状及预防措施吗?A 不知道B 不知道调查日期:调查人员:质控人员:。
患者糖尿病预防认知调查表
请回答以下问题,以帮助我们了解您对于糖尿病预防的认知程度。
1. 您是否知道糖尿病是一种慢性疾病,其主要特征为血糖水平
异常升高?
- [ ] 是
- [ ] 否
2. 您是否知道糖尿病的主要类型包括1型糖尿病和2型糖尿病?
- [ ] 是
- [ ] 否
3. 您是否了解糖尿病的主要风险因素?
- [ ] 是
- [ ] 否
4. 您是否知道饮食惯对于糖尿病的预防和治疗至关重要?
- [ ] 是
- [ ] 否
5. 您是否知道适量的体育锻炼可以降低患糖尿病的风险?
- [ ] 是
- [ ] 否
6. 您是否知道控制体重对于预防和管理糖尿病至关重要?
- [ ] 是
- [ ] 否
7. 您是否知道糖尿病患者在日常生活中需要监控血糖水平?- [ ] 是
- [ ] 否
8. 您是否了解糖尿病的并发症,如心血管疾病、肾脏病变等?- [ ] 是
- [ ] 否
9. 您是否知道定期检查对于早期发现和控制糖尿病非常重要?- [ ] 是
- [ ] 否
10. 您是否知道遵循医生的建议和药物治疗对于糖尿病患者的管理至关重要?
- [ ] 是
- [ ] 否
请在以上问题的空白处打勾,以表示您对于这些内容的认知程度。
感谢您的参与!。
目的:了解阳新县儒学垴社区糖尿病的知晓率、治疗率和控制率。
方法:于2011年4月随机抽取阳新县儒学垴社区1054人(年龄24~82岁)进行血糖测量和统一问卷调查。
糖尿病人群定义为空腹血糖≧7.0mmol/L或随机血糖≧11.1mmol/L。
问卷调查的内容包括自身和家族情况、相关病史、糖尿病有关知识的了解和生活行为、治疗情况等。
知晓率的定义为检测为糖尿病者中明白自己患有糖尿病者的百分比。
治疗率的定义为能坚持长期规则用药治疗的糖尿病者占糖尿病者总数的百分比。
控制率的定义为坚持接受治疗的病人本次测得的空腹血糖<7.0mmol/L或随机血糖<10.0mmol/L。
总体资料:共调查了1054人,男610例、女444例。
年龄24~82岁,平均50.1±11.9岁。
平均体重62.2±10.6 kg,平均身高166.2±8.4 cm。
糖尿病检出情况:空腹血糖≧7.0mmol/L,随机血糖≧11.1mmol/L者有428人(40.6%);随机血糖≧11.1mmol/L者124人(11.8%)。
空腹血糖≧7.0mmol/L者共有98人,占22.9%。
其中39~50岁有13人,51~60岁24人,61~70岁30人,71~82岁31人。
糖尿病的知晓率:普通体检对象649人中空腹血糖≧7.0mmol/L或随机血糖≧11.1mmol/L的197(30.4%)人中有129人自知有糖尿病病史,占65.5%。
门诊病人405人中空腹血糖≧7.0mmol/L或随机血糖≧11.1mmol/L231(57.0%)人中有174人自知有糖尿病病史,占75.3%。
人群对糖尿病诊断标准的了解及一年中就诊时测量血糖的经历。
血糖测量情况统计表糖尿病病人的治疗率:糖尿病428人中,曾经药物或胰岛素治疗者312人(72.9%),但能坚持长期规则用药者189人,占糖尿病总数的44.2%;在不能坚持或偶尔用药的123人中,自认为不需长期用药和感觉病情已控制故不需用药的有90人(73.2%),感到用药不便者29人(23.6%),害怕副作用者2人(1.6%)。
糖尿病知识知晓率调查表姓名:年龄:得分:以下均为单选题,请在您认为正确的选项上打“∨”(每题10分)1. 您知道糖尿病的典型症状是什么吗?A 不知道 B多饮、多食、多尿、体重减轻 C 头晕、眼花、耳鸣2. 您知道判断糖尿病的依据有哪些?A “三多一少”症状并且任意血糖≥11.1mmol/l B空腹血糖≥7.0mmol/lC 口服葡萄糖耐量试验(OGTT)2小时血糖≥11.1mmol/l D以上三项都可以3. 您认为糖尿病人通过改善饮食行为方式,可以像正常人一样健康长寿吗?A 可以B 不可以C 不知道4. 您认为下列哪些行为可引起糖尿病发生?A 缺少运动、肥胖B 不好的饮食习惯C 吸烟、酗酒 D以上都是5. 您知道哪些人群易患糖尿病吗?A 有糖尿病家族史B 超重或肥胖者、45岁以上常年不参加体力活动者C 高血压患者、有高血脂症者D 以上都是6. 您知道防治糖尿病的措施有哪些吗?A控制饮食、增加运动治疗 B 坚持血糖监测 C 规范的药物治疗 D 以上都是7.您认为一个糖尿病患者血糖控制稳定时,是否有必要继续服药?A 是,必须坚持用药B 否,血糖控制不好时再吃药C 不知道8.您认为下列哪种饮食习惯不利于糖尿病患者的病情控制?A控制饮食量,每顿八分饱 B饮食多样化,多吃五谷杂粮C多吃蔬菜及含糖量少的食物 D多吃高脂肪、高热量的食品9. 您知道糖尿病可导致哪些危害?A心脑血管并发症 B 尿毒症 C 下肢坏疽 D 双目失明 E以上有都可能10.您知道糖尿病有几种类型?A 不知道B 只有一种类型C Ⅰ型、Ⅱ型和妊娠型糖尿病。
糖尿病调查问卷方向一:大众对糖尿病的自我认知和重视程度1、您对糖尿病的了解程度是:□非常了解□了解□了解一点□了解很少□根本不了解2、您认为糖尿病:□很可怕,要终身治疗□多发病,不要紧□不清楚3、你认为糖尿病会遗传吗?□会□不会□不清楚4、您多长时间会检测一次血糖?□ 1年□半年□经常性□从不检测5、日常生活中您有以下状况吗?(可多选)□肥胖,患有高血压高血脂□易渴,喝水多、尿多、不明原因消瘦□反复皮肤感染、疮疡不易愈合□视力模糊□双手或双足对称性麻木疼痛□都没有6、孕妇易患糖尿病,高龄妈妈易生糖宝宝,您认为对吗?□对□不对□不清楚7、如果您知道自己的血糖值超过正常,您会重视并采取有效措施吗?□会□不会□不知道8、您的家人或朋友中是否有糖尿病人?□有□没有(以下题目为糖尿病患者作答)方向二:糖尿病患者对自身疾病的认知程度和主要困惑:1、您认为以下哪种方法最适宜治疗糖尿病?□饮食治疗□药物治疗□心理治疗□运动治疗2、您相信有彻底根治糖尿病的药物吗?□相信□不相信□不知道3、您相信无糖食品或降糖保健品可以根本改变糖尿病人的健康状况吗?□相信□不相信□不知道4、糖尿病人仅仅无糖是不够的,仅仅依赖药物也是不行的,您是否认同?□认同□不认同□不知道5、您相信糖尿病人通过特殊的饮食治疗方法,可以象正常人一样健康长寿吗?□相信□不相信□不知道6、糖尿病人的困惑有哪些?(可多选)□不敢吃,身体越来越差□药物副作用大,又不能有效控制血糖稳定□缺乏真正有效的专用饮食治疗食品□感觉并发症无法避免□其他7、您是否因为患上糖尿病而失去对生活的信心?□是□不是□有一点8、您有没有因为患有糖尿病而受到外界的歧视或家人的嫌弃?□有□没有□有一点方向三:糖尿病患者对最新治疗手段的认知及接受程度:1、如果有比较好的糖尿病治疗手段,您愿意每月投入的开销是多少?□ 300元以下□ 300元-500元□ 500元以上□只要有效,不在乎开销2、您对自己目前药物治疗的效果及生活状态满意吗?□满意□不满意□被动接受3、您日常生活中是否关心糖尿病最新的治疗方法及科技成果?□关心□不关心□无所谓4、您一般通过什么渠道了解糖尿病的治疗信息?(可多选)□电视□电台□报纸□杂志□网络□医生□其它5、如果有一款糖尿病人饮食治疗的专用产品,可以达到养生治糖、增强体质的效果,您会购买吗?□会□不会□问医生6、对于一款治疗糖尿病的药物您最关心它的:□价格□疗效□副作用□疗程□是否方便购买。
尊敬的参与者:您好!为了更好地了解公众对糖尿病相关知识的掌握程度,提高糖尿病的防治意识,我们特开展此次问卷调查。
您的参与对我们非常重要,所有数据仅用于统计分析,我们将严格保密。
请您根据个人实际情况认真作答,感谢您的支持与配合!一、基本信息1. 您的性别:A. 男B. 女C. 其他2. 您的年龄:A. 18岁以下B. 18-30岁C. 31-45岁D. 46-60岁E. 60岁以上3. 您的居住地:A. 城市地区B. 乡镇地区C. 农村地区二、糖尿病知识了解程度4. 您是否了解糖尿病?A. 非常了解B. 了解一些C. 不了解5. 您认为糖尿病的主要原因有哪些?(可多选)A. 遗传因素B. 不良饮食习惯C. 缺乏运动D. 精神压力E. 其他6. 您认为糖尿病有哪些主要症状?(可多选)A. 多饮、多尿、多食B. 体重减轻C. 疲劳乏力D. 视力模糊E. 其他7. 您知道糖尿病有哪些并发症吗?(可多选)A. 糖尿病足B. 糖尿病肾病C. 糖尿病视网膜病变D. 糖尿病心脏病E. 其他三、糖尿病防治措施8. 您认为以下哪些措施有助于预防糖尿病?(可多选)A. 均衡饮食B. 适量运动C. 保持良好心态D. 定期体检E. 其他9. 您是否知道糖尿病患者的饮食原则?A. 是B. 否10. 您认为以下哪些饮食习惯不利于糖尿病患者的病情控制?(可多选)A. 高糖、高脂、高盐饮食B. 长期不吃早餐C. 过度饮酒D. 长期熬夜E. 其他11. 您是否了解糖尿病患者的运动建议?A. 是B. 否12. 您认为以下哪些运动方式适合糖尿病患者?(可多选)A. 散步B. 游泳C. 瑜伽D. 太极E. 其他四、糖尿病相关知识获取渠道13. 您一般通过什么渠道了解糖尿病的相关知识?(可多选)A. 医疗机构B. 医学书籍C. 网络D. 电视、广播E. 朋友、家人F. 其他14. 您认为以下哪些渠道提供的糖尿病知识较为可靠?(可多选)A. 医疗机构B. 医学书籍C. 网络D. 电视、广播E. 朋友、家人F. 其他感谢您的参与!祝您生活愉快!。
糖尿病知识调查问卷您好!欢迎您参与我们的调查!为了解糖尿病患者对糖尿病的了解程度及对获取相关知识的需求情况,我们组织了本次调查活动。
本问卷采用匿名方式,请您根据本人知晓情况如实回答,谢谢。
问卷编号: 样本来源:一、个人基本情况1、性另U 1 )男 2 )女2、年龄: ________3、职业:1)工人2)农民3)学生4)教师5)行政、金融工作人员6)服务业6)医务人员8)家务9)离退休10)待业11)个体12)自由职业者13)其他 ___________4、学历:1)小学及以下2)初中3)高中/中专4)大专5)本科6)硕士及以上5、民族:1)汉族2)其他______________6、婚姻状况:1)未婚2)已婚7、家庭年人均收入:1)<1000 元2)1000〜3000 元3)3000〜5000 元4)5000〜9999 元5)>10000 元二、既往病史&您是否被医疗机构诊断过患有高血压1)否2)是如是,第一次诊断的时间__________ 年_月诊断时的血压值(收缩压/舒张压):________ / _____ mmHg9、您是否曾被医师诊断患有糖尿病1)否 2 )是诊断分型1)1型2)2型3)不详确诊机构__________________________ 确诊时间_____________________三、家族史20、您家庭中是否有人患有下列疾病1)否2)是3)不详高血压冠心病心脑血管病糖尿病咼血脂父亲□□□□□母亲□□□□□兄弟姐妹□□□□□子女□□□□□21、家中有无亲人因糖尿病去世吗?1 )无2)有 ______________22、家中有无亲人因患高血压去世吗?1)无 2 )有__________四糖尿病的基本知识1. 您知道糖尿病的典型症状是什么吗? A 不知道 B 多饮、多食、多尿、体重减轻 C 头晕、眼花、耳鸣2. 您知道判断糖尿病的依据有哪些? A “三多一少”症状并且任意血糖》11.1mmol/l B空腹血糖》7.0mmol/lC 口服葡萄糖耐量试验(OGTT 2小时血糖》11.1mmol/l D以上三项都可以3. 您认为糖尿病人通过改善饮食行为方式,可以像正常人一样健康长寿吗? A 可以B不可以 C 不知道4. 您认为下列哪些行为可引起糖尿病发生 ?A 缺少运动、肥胖B 不好的饮食习惯C 吸烟、酗酒D 以上都是5. 您知道哪些人群易患糖尿病吗? A 有糖尿病家族史B 超重或肥胖者、45岁以上常年不参加体力活动者C 高血压患者、有高血脂症者D 以上都是6. 您知道防治糖尿病的措施有哪些吗? A 控制饮食、增加运动治疗B 坚持血糖监测C 规范的药物治疗D 以上都是7. 您认为一个糖尿病患者血糖控制稳定时,是否有必要继续服药? A 是,必须坚持用药B否,血糖控制不好时再吃药C 不知道8. 您认为下列哪种饮食习惯不利于糖尿病患者的病情控制? 饮食多样化,多吃五谷杂粮 D 多吃高脂肪、高热量的食品下肢坏疽 D 双目失明 E 以上有都可能C I 型、U 型11. 您认为下列哪些饮食是糖尿病患者应该少吃的: A 动物内脏B 蔬菜和水果 C 富含淀粉的食物 D 过咸的食物 12. 您是否知道治疗糖尿病的基本药物?如是请列举几个:_______五糖尿病健康教育的需求1.果有机会您是否会参加关于糖尿病防治的相关讲座? A.是B.否2您获得糖尿病的相关知识的途径是(可选多个): A 、医生 B 、书本C 、家人D 、互联网 E 、其他 3您觉得获取糖尿病相关知识的最佳途径是什么? A 书籍 B 询问医生 C 网络 D 知识宣讲 4您是否参加过糖尿病防治的相关知识讲座? A.是B.否5对现在糖尿病的预防与治疗策略的了解情况及今后糖尿病工作的建议及意见。
完整版糖尿病调查问卷糖尿病患者对糖尿病危险因素认知度的调查一、基本信息1、您的年龄:2、您的职业:3、您的性别:A 男B 女4、您的文化程度A 小学及以下B 初中C 高中D 大学及以上5、您的居住城市A 城市B 城乡结合部C 农村6、您的医保形式(可以多选)A 干部保健B 省医保C 市医保D 新农合E 居民医保F 商业医保G 无H 其他7、您的家庭年收入A >20万元B 10万元-20万元C 5万元-10万元D 2万元-5万元E <2万元、自己监测血糖的频率8.A 每周B 每个月C 3个月D 半年E 一年F 一年以上G 基本没有监测9、您的血糖处于(可以多选)A 空腹血糖3.9-6.0mmol/LB 空腹血糖6.1-6.9mmol/LC 空腹血糖>7.0mmol/LD 餐后2小时血糖<7.8mmol/LE 餐后2小时血糖7.8-11.1mmol/LF餐后2小时血糖>11.1mmol/L G 都不知道10、您是否被确诊为糖尿病A 是B 否C 不知道11、请问您平时获得糖尿病相关知识的途径有哪些(可以多选)A 医院B 家庭C 社区D 电视E 网络F 书籍G 其他二、糖尿病危险因素认知1、以下哪个年龄段是2型糖尿病的危险因素A 年龄>40岁B 年龄>50岁C年龄>60岁 D 不知道2、空腹血糖在什么水平是2型糖尿病的危险因素A 3.9mmol/L-6.0 mmol/LB 6.1 mmol/L -7.0 mmol/LC 7.0 mmol/L以上D 不知道3、餐后2小时血糖在什么水平是2型糖尿病的危险因素不知道D 以上C 11.1 mmol/L B 7.8 mmol/L -11.1 mmol/L A 6.0 mmol/L -7.0 mmol/L4、男性腰围多少是2型糖尿病的危险因素A 80cm-89cmB >90cmC > 95cmD 不知道5、女性腰围多少是2型糖尿病的危险因素A 70cm-79cmB >80cmC > 85cmD 不知道6、以下哪种生活方式是2型糖尿病的危险因素A 静坐的生活方式B 规律运动生活方式C 无规律运动生活方式D 不知道7、以下哪种生产史是2型糖尿病的危险因素A 3kg-4kgB >4kgC >4.5kg8、以下哪项异常指标是2型糖尿病的危险因素(可以多选)A 血压过高B 血脂异常C 血糖过低D 不知道9、以下哪些疾病是2型糖尿病的危险因素(可以多选)A 动脉粥样硬化性心脑血管疾病B 多囊卵巢综合征者C 有一过性类固醇糖尿病病史者D 不知道10、以下哪些药物或治疗患者是2型糖尿病的危险因素(可以多选)长期接受抗抑郁症药物治疗者B 长期接受抗精神病药物者AC 正在接受调脂治疗D 不知道三、健康信念1、不健康的饮食习惯是导致糖尿病的危险因素A 非常赞同B 赞同C 不确定D 不赞同E 非常不赞同2、缺乏运动、静坐的生活方式是导致糖尿病的危险因素A 非常赞同B 赞同C 不确定D 不赞同E 非常不赞同3、肥胖是导致糖尿病的危险因素B 赞同C 不确定D 不赞同E 非常不赞同4、良好的生活方式能避免或减少糖尿病的发生A 非常赞同B 赞同C 不确定D 不赞同E 非常不赞同5、如果在糖尿病前期不进行生活方式的调整,很可能会进展为糖尿病A 非常赞同B 赞同C 不确定D 不赞同E 非常不赞同6、糖尿病前期是2型糖尿病最重要的危险因素A 非常赞同B 赞同C 不确定D 不赞同E 非常不赞同型糖尿病家族史是糖尿病的危险因素2、一级亲属中有7.A 非常赞同B 赞同C 不确定D 不赞同E 非常不赞同8、妊娠期糖尿病史是糖尿病的危险因素A 非常赞同B 赞同C 不确定D 不赞同E 非常不赞同9、有一过性类固醇糖尿病病史者是糖尿病的危险因素A 非常赞同B 赞同C 不确定D 不赞同E 非常不赞同10、糖尿病的危险因素有些是可以改变的A 非常赞同B 赞同C 不确定D 不赞同E 非常不赞同四、健康行为1、请问您会因为健康问题而进行饮食调整吗?A 会B 不确定C 不会2、请问您能做到定时定量吃饭吗?A 能B 不确定C 不能3、请问您能做到饮食合理,常吃绿色蔬菜、粗粮,少吃含糖量高的食物吗?A 能B 不确定C 不能汤匙)吗?3(约25g、请问您能做到每日食用油总量不超过4.A 能B 不确定C 不能5、请问您能做到每日食盐量不超过6g(约1啤酒瓶盖)吗?A 能B 不确定C 不能6、请问您会根据自己的年龄、体重、活动量来安排日常饮食吗?、A 会B 不确定C 不会7、请问您能坚持每周运动5次或5次以上,每次30-60min吗?A 能B 不确定C 不能8、请问您会因为忙碌或其他原因而不运动吗?A 会B 不确定C 不会9、请问您会因为工作或上网、看电视等长时间静坐吗?A 会B 不确定C 不会10、请问您能保证充足的睡眠吗?A 能B 不确定C 不能11、请问您有烦恼的时候,会向家人或朋友寻求支持和帮助吗?不会C 不确定B 会A12、请问您会定期体检吗?A 会B 不确定C 不会13、请问您会主动参加医院或社区举办的糖尿病健康讲座吗?A 会B 不确定C 不会14、请问您会主动找医护人员咨询有关糖尿病预防的信息吗?A 会B 不确定C 不会15、请问您会通过上网或查阅专业书籍来获取糖尿病相关知识吗?A 会B 不确定C 不会16、请问您假如作为2型糖尿病患者,愿意接受医务人员的定期跟踪随访吗?A 愿意B 不确定C 不愿意。
【调研问卷模板】社区居民的糖尿病防治知识知晓率问卷调查表本次调查的目的是了解社区居民对糖尿病防治知识知晓率的情况,研究结果将为社区普及糖尿病防治知识提供理论依据,从而尽可能的控制或降低社区居民糖尿病的发生率。
本次调查所收集的资料不记名、不外传,完全供学术研究,请根据您的实际情况回答所有问题,感谢您对我们研究的支持!1. 一般情况2. 年龄____________3. 性别男女4. 文化程度大专以上高中中专初中小学5. 您是否有糖尿病有无6. 您身边是否有关系亲密的家人或者朋友患有糖尿病有无7. 您认为您是否了解糖尿病了解不太了解不了解8. 您是否有从事医学类专业的工作经验有无9. 知识类10. 您认为下列哪些行为可引起糖尿病的发生?缺少运动、肥胖不好的饮食习惯吸烟、酗酒以上都是11. 正常人餐后2小时血糖的正常值7.8mmol/L?是不是不清楚12. 正常人空腹血糖的正常值3.9~5.6mmol/L?是不是不清楚13. 糖尿病患者使用胰岛素治疗会成瘾吗?会不会14. 您知道糖尿病的典型症状是什么吗?头晕、眼花、耳鸣多饮、多尿、多食、体重减轻不清楚15. 您知道防治糖尿病的措施有哪些?控制饮食、增加运动坚持血糖监测规范的药物治疗以上都是16. 您知道糖尿病可导致哪些危害?心脑血管并发症尿毒症下肢坏疽双目失明以上都有可能17. 您认为下列哪种饮食习惯不利于糖尿病患者的病情控制?控制饮食量,每顿八分饱饮食多样化,多吃五谷杂粮多吃蔬菜及含糖量少的食物多吃高脂肪、高热量的食品18. 您认为糖尿病病人通过改善饮食行为方式,可以改善血糖、血脂、血压水平吗?可以不可以19. 您知道下面那些人群易患糖尿病吗?有糖尿病家族史高血压患者、高血脂症者超重或肥胖者、45岁以上常年不参加体力活动者以上都是20. 行为类21. 血糖控制稳定时,能否继续服药?能不能22. 您能主动减少进食含糖量高的食物吗?能不能23. 糖尿病患者需要定期检测血糖吗?需要不需要。
糖尿病知识调查问卷您好!欢迎您参与我们的调查!为了解糖尿病患者对糖尿病的了解程度及对获取相关知识的需求情况,我们组织了本次调查活动。
本问卷采用匿名方式,请您根据本人知晓情况如实回答,谢谢。
问卷编号:样本来源:一、个人基本情况1、性别1)男2)女2、年龄:.________3、职业:1)工人2)农民 3)学生4)教师5)行政、金融工作人员 6)服务业6)医务人员 8)家务 9)离退休10)待业11)个体12)自由职业者13)其他4、学历: 1)小学及以下 2)初中3)高中/中专4)大专 5)本科 6)硕士及以上5、民族:1)汉族2)其他6、婚姻状况: 1)未婚2)已婚7、家庭年人均收入:1)≤1000元 2)1000~3000元3)3000~5000元4)5000~9999元5)≥10000元二、既往病史8、您是否被医疗机构诊断过患有高血压1)否ﻩ2)是ﻩ如是,第一次诊断的时间年月ﻩﻩﻩ诊断时的血压值(收缩压/舒张压):/ mmHg9、您是否曾被医师诊断患有糖尿病ﻩ1)否ﻩ2)是ﻩ诊断分型1)1型ﻩ2)2型ﻩﻩ3)不详确诊机构确诊时间三、家族史20、您家庭中是否有人患有下列疾病1)否ﻩ2)是ﻩﻩ3)不详高血压冠心病心脑血管病糖尿病高血脂父亲□□□□□母亲□□□□□兄弟姐妹□□□□□子女□□□□□21、家中有无亲人因糖尿病去世吗?1)无 2)有22、家中有无亲人因患高血压去世吗?1)无2)有四糖尿病的基本知识1。
您知道糖尿病的典型症状是什么吗?A 不知道 B多饮、多食、多尿、体重减轻C头晕、眼花、耳鸣2. 您知道判断糖尿病的依据有哪些?A“三多一少"症状并且任意血糖≥11.1mmol/lB空腹血糖≥7。
0mmol/lC 口服葡萄糖耐量试验(OGTT)2小时血糖≥11。
1mmol /l D以上三项都可以3.您认为糖尿病人通过改善饮食行为方式,可以像正常人一样健康长寿吗?A 可以B 不可以C 不知道4.您认为下列哪些行为可引起糖尿病发生?A 缺少运动、肥胖B 不好的饮食习惯C 吸烟、酗酒D以上都是5. 您知道哪些人群易患糖尿病吗?A 有糖尿病家族史B 超重或肥胖者、45岁以上常年不参加体力活动者C高血压患者、有高血脂症者 D 以上都是6.您知道防治糖尿病的措施有哪些吗?A控制饮食、增加运动治疗 B 坚持血糖监测C规范的药物治疗D以上都是7。
糖尿病情况调查表调查目的本调查表旨在了解受访者的糖尿病情况,以便更好地提供适当的帮助和支持。
请按照实际情况如实填写以下问题。
个人信息1. 姓名:2. 年龄:3. 性别:4. 职业:糖尿病类型1. 您是否被诊断患有糖尿病?是/否2. 如果是,您的糖尿病类型是什么?(1型、2型、妊娠期糖尿病等)3. 您被诊断患有糖尿病的年份是?糖尿病管理1. 您是否接受医生的治疗和管理糖尿病?是/否2. 您每天是否监测血糖水平?是/否3. 您目前是否正在使用以下治疗方法?(多选)- 药物治疗- 胰岛素注射- 饮食控制- 运动疗法饮食惯1. 您的日常饮食是否遵循以下原则?(多选)- 控制碳水化合物摄入量- 控制糖分摄入量- 控制脂肪摄入量- 增加蔬果摄入量2. 您是否咨询过营养师或医生来指导您的饮食?是/否3. 您是否有其他特殊的饮食限制?是/否运动状况1. 您每周进行多少次有氧运动?(如步行、慢跑、游泳等)2. 一个运动持续多长时间?3. 您是否还进行其他类型的运动?是/否自我健康管理1. 您是否定期测量并记录自己的血糖水平?是/否2. 您是否定期去医院进行糖尿病管理的检查?是/否3. 您是否积极参与糖尿病相关的教育和培训活动?是/否心理及社会支持1. 在面对糖尿病时,您是否经常感到焦虑或抑郁?是/否2. 您是否有家人或朋友提供支持和帮助您管理糖尿病?是/否3. 您是否曾参加过糖尿病相关的支持小组或社区活动?是/否其他注意事项请在此处提供任何其他您认为与我们了解您的糖尿病情况有关的信息。
---感谢您抽出时间填写本调查表!您的回答将对我们提供更好的服务和支持非常有帮助。
如有需要,我们将与您联系以进一步讨论和解决任何问题。
如有变动,请随时告知我们。
目的:了解阳新县儒学垴社区糖尿病的知晓率、治疗率和控制率。
方法:于2011年4月随机抽取阳新县儒学垴社区1054人(年龄24~82岁)进行血糖测量和统一问卷调查。
糖尿病人群定义为空腹血糖≧7.0mmol/L或随机血糖≧11.1mmol/L。
问卷调查的内容包括自身和家族情况、相关病史、糖尿病有关知识的了解和生活行为、治疗情况等。
知晓率的定义为检测为糖尿病者中明白自己患有糖尿病者的百分比。
治疗率的定义为能坚持长期规则用药治疗的糖尿病者占糖尿病者总数的百分比。
控制率的定义为坚持接受治疗的病人本次测得的空腹血糖<7.0mmol/L或随机血糖<10.0mmol/L。
总体资料:共调查了1054人,男610例、女444例。
年龄24~82岁,平均50.1±11.9岁。
平均体重62.2±10.6 kg,平均身高166.2±8.4 cm。
糖尿病检出情况:空腹血糖≧7.0mmol/L,随机血糖≧11.1mmol/L者有428人(40.6%);随机血糖≧11.1mmol/L者124人(11.8%)。
空腹血糖≧7.0mmol/L者共有98人,占22.9%。
其中39~50岁有13人,51~60岁24人,61~70岁30人,71~82岁31人。
糖尿病的知晓率:普通体检对象649人中空腹血糖≧7.0mmol/L或随机血糖≧11.1mmol/L的197(30.4%)人中有129人自知有糖尿病病史,占65.5%。
门诊病人405人中空腹血糖≧7.0mmol/L或随机血糖≧11.1mmol/L231(57.0%)人中有174人自知有糖尿病病史,占75.3%。
人群对糖尿病诊断标准的了解及一年中就诊时测量血糖的经历。
血糖测量情况统计表糖尿病病人的治疗率:糖尿病428人中,曾经药物或胰岛素治疗者312人(72.9%),但能坚持长期规则用药者189人,占糖尿病总数的44.2%;在不能坚持或偶尔用药的123人中,自认为不需长期用药和感觉病情已控制故不需用药的有90人(73.2%),感到用药不便者29人(23.6%),害怕副作用者2人(1.6%)。
糖尿病知识检盘问卷您好!欢迎您参加我们的检查!为认识糖尿病患者对糖尿病的认识程度及对获取有关知识的需讨状况,我们组织了本次检查活动。
本问卷采纳匿名方式,请您依据自己了解状况照实回答,感谢。
问卷编号:样本根源:一、个人基本状况1、性别1)男2)女2、年纪: ________3、职业:1)工人2)农民3)学生4)教师5)行政、金融工作人员6)服务业6)医务人员8)家务9)离退休10)待业11) 个体12)自由职业者13)其余4、学历:1) 小学及以下2)初中3)高中 / 中专4)大专5)本科6)硕士及以上5、民族:1)汉族2)其余6、婚姻状况 : 1)未婚2)已婚7、家庭年人均收入:1)≤ 1000 元2) 1000~3000 元3) 3000~5000 元4)5000~9999 元5)≥ 10000 元二、既往病史8、您能否被医疗机构诊疗过患有高血压1)否2)是如是,第一次诊疗的时间年月诊疗时的血压值(缩短压/舒张压):/mmHg9、您能否曾被医师诊疗患有糖尿病1)否2)是诊疗分型1)1 型2) 2 型3)不详确诊机构确诊时间三、家族史20、您家庭中能否有人患有以下疾病1)否2)是3)不详高血压冠芥蒂心脑血管病糖尿病高血脂父亲□□□□□母亲□□□□□兄弟姐妹□□□□□儿女□□□□□21、家中有无亲人因糖尿病逝世吗?1)无2)有22、家中有无亲人因患高血压逝世吗?1)无2)有四糖尿病的基本知识1.您知道糖尿病的典型症状是什么吗?A 不知道B多饮、多食、多尿、体重减少C头晕、眼花、耳鸣2.您知道判断糖尿病的依照有哪些?A “三多一少”症状而且随意血糖≥B 空肚血糖≥C 口服葡萄糖耐量试验(OGTT) 2 小时血糖≥D 以上三项都能够3.您以为糖尿病人经过改良饮食行为方式,能够像正常人同样健康长寿吗?A 能够B 不能够C 不知道4.您以为以下哪些行为可惹起糖尿病发生?A 缺乏运动、肥胖B不好的饮食习惯C抽烟、酗酒D以上都是5.您知道哪些人群易患糖尿病吗?A 有糖尿病家族史B超重或肥胖者、45 岁以上常年不参加体力活动者C 高血压患者、有高血脂症者D以上都是6.您知道防治糖尿病的举措有哪些吗?A 控制饮食、增添运动治疗B坚持血糖监测C规范的药物治疗D以上都是7.您以为一个糖尿病患者血糖控制稳准时,能否有必需持续服药?A 是,一定坚持用药B否,血糖控制不好时再吃药C不知道8.您以为以下哪一种饮食习惯不利于糖尿病患者的病情控制?A 控制饮食量,每顿八分饱B饮食多样化,多吃五谷杂粮C 多吃蔬菜及含糖量少的食品D多吃高脂肪、高热量的食品9.您知道糖尿病可致使哪些危害?A 心脑血管并发症B尿毒症C下肢坏疽D双目失明E以上有都可能10.您知道糖尿病有几种种类?A 不知道B只有一种种类CⅠ型、Ⅱ型DⅠ型、Ⅱ型和妊娠型糖尿病EⅠ型、Ⅱ型和妊娠型糖尿病和特别型11.您以为以下哪些饮食是糖尿病患者应当少吃的:A 动物内脏B蔬菜和水果C富含淀粉的食品D过咸的食品12.您能否知道治疗糖尿病的基本药物?如是请列举几个:__________、____________、____________、____________。
糖尿病知识调查问卷您好!欢送您参与我们的调查!为了解糖尿病患者对糖尿病的了解程度及对获取相关知识的需求情况,我们组织了本次调查活动。
本问卷采用匿名方式,请您根据本人知晓情况如实答复,谢谢。
问卷编号:样本来源:一、个人根本情况1、性别1〕男2〕女2、年龄:________3、职业:1〕工人2〕农民3〕学生4〕教师5〕行政、金融工作人员6〕效劳业6〕医务人员8〕家务9〕离退休10〕待业11)个体12〕自由职业者13〕其他4、学历: 1)小学及以下2〕初中3〕高中/中专4〕大专5〕本科6〕硕士及以上5、民族: 1〕汉族2〕其他6、婚姻状况: 1〕未婚2〕已婚7、家庭年人均收入:1〕≤1000元2〕1000~3000元3〕3000~5000元4〕5000~9999元5〕≥10000元二、既往病史8、您是否被医疗机构诊断过患有高血压1〕否2〕是如是,第一次诊断的时间年月诊断时的血压值〔收缩压/舒张压〕:/ mmHg9、您是否曾被医师诊断患有糖尿病1〕否2〕是诊断分型1〕1型2〕2型3〕不详确诊机构确诊时间三、家族史20、您家庭中是否有人患有以下疾病 1〕否2〕是3〕不详高血压冠心病心脑血管病糖尿病高血脂父亲□□□□□母亲□□□□□兄弟姐妹□□□□□子女□□□□□21、家中有无亲人因糖尿病去世吗?1〕无2〕有22、家中有无亲人因患高血压去世吗?1〕无2〕有四糖尿病的根本知识1. 您知道糖尿病的典型病症是什么吗?A 不知道 B多饮、多食、多尿、体重减轻 C 头晕、眼花、耳鸣2. 您知道判断糖尿病的依据有哪些?A “三多一少〞病症并且任意血糖≥11.1mmol/l B空腹血糖≥7.0mmol/lC 口服葡萄糖耐量试验〔OGTT〕2小时血糖≥11.1mmol/l D以上三项都可以3. 您认为糖尿病人通过改善饮食行为方式,可以像正常人一样健康长寿吗?A 可以B 不可以C 不知道4. 您认为以下哪些行为可引起糖尿病发生?A 缺少运动、肥胖B 不好的饮食习惯C 吸烟、酗酒 D以上都是5. 您知道哪些人群易患糖尿病吗?A 有糖尿病家族史B 超重或肥胖者、45岁以上常年不参加体力活动者C 高血压患者、有高血脂症者D 以上都是6. 您知道防治糖尿病的措施有哪些吗?A控制饮食、增加运动治疗 B 坚持血糖监测 C 标准的药物治疗 D 以上都是7.您认为一个糖尿病患者血糖控制稳定时,是否有必要继续服药?A 是,必须坚持用药B 否,血糖控制不好时再吃药C 不知道8.您认为以下哪种饮食习惯不利于糖尿病患者的病情控制?A控制饮食量,每顿八分饱 B饮食多样化,多吃五谷杂粮C多吃蔬菜及含糖量少的食物 D多吃高脂肪、高热量的食品9. 您知道糖尿病可导致哪些危害?A心脑血管并发症 B 尿毒症 C 下肢坏疽 D 双目失明 E以上有都可能10. 您知道糖尿病有几种类型?A 不知道B 只有一种类型C Ⅰ型、Ⅱ型DⅠ型、Ⅱ型和妊娠型糖尿病 E Ⅰ型、Ⅱ型和妊娠型糖尿病和特殊型11. 您认为以下哪些饮食是糖尿病患者应该少吃的:A 动物内脏B 蔬菜和水果C 富含淀粉的食物D 过咸的食物12. 您是否知道治疗糖尿病的根本药物?如是请列举几个:__________、____________、____________、____________。
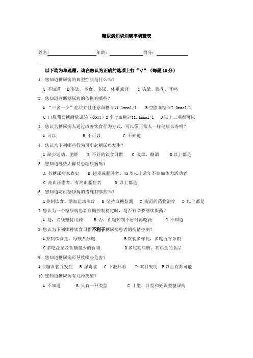
糖尿病知识知晓率调查表
姓名:年龄:得分:
以下均为单选题,请在您认为正确的选项上打“∨”(每题10分)
1. 您知道糖尿病的典型症状是什么吗?
A 不知道 B多饮、多食、多尿、体重减轻 C 头晕、眼花、耳鸣
2. 您知道判断糖尿病的依据有哪些?
A “三多一少”症状并且任意血糖≥11.1mmol/l B空腹血糖≥7.0mmol/l
C 口服葡萄糖耐量试验(OGTT)2小时血糖≥11.1mmol/l D以上三项都可以
3. 您认为糖尿病人通过改善饮食行为方式,可以像正常人一样健康长寿吗?
A 可以
B 不可以
C 不知道
4. 您认为下列哪些行为可引起糖尿病发生?
A 缺少运动、肥胖
B 不好的饮食习惯
C 吸烟、酗酒 D以上都是
5. 您知道哪些人群易患糖尿病吗?
A 有糖尿病家族史
B 超重或肥胖者、45岁以上常年不参加体力活动者
C 高血压患者、有高血脂症者
D 以上都是
6. 您知道防治糖尿病的措施有哪些吗?
A控制饮食、增加运动治疗 B 坚持血糖监测 C 规范的药物治疗 D 以上都是
7.您认为一个糖尿病患者血糖控制稳定时,是否有必要继续服药?
A 是,必须坚持用药
B 否,血糖控制不好时再吃药
C 不知道
8.您认为下列哪种饮食习惯不利于糖尿病患者的病情控制?
A控制饮食量,每顿八分饱 B饮食多样化,多吃五谷杂粮
C多吃蔬菜及含糖量少的食物 D多吃高脂肪、高热量的食品
9. 您知道糖尿病可导致哪些危害?
A心脑血管并发症 B 尿毒症 C 下肢坏疽 D 双目失明 E以上有都可能
10.您知道糖尿病有几种类型?
A 不知道
B 只有一种类型
C Ⅰ型、Ⅱ型和妊娠型糖尿病。