电压跟随器
- 格式:doc
- 大小:2.34 MB
- 文档页数:5
电压跟随器的结构电压跟随器(Voltage Follower),又称为缓冲放大器或随随器,是一种基本的电子电路,用于将输入电压的大小和波形精确地“跟随”到输出端,其输出电压与输入电压相同或非常接近。
电压跟随器广泛应用于实际电路中,用于减小电压源的输出电阻、提高电源电压稳定性、增加电路的输入阻抗、隔离输入和输出等。
1.输入级:输入级通常为放大器,用于将输入电压信号放大到合适的幅度,作为跟随器的输入。
常用的输入级放大器有差动放大器、共射放大器和共基放大器等。
2.输出级:输出级通常为共射放大器,用于输出电流放大,提高输出电流能力,并降低输出电阻。
输出级一般由晶体管、MOS管等实现,其特点是增益高、输出电阻低。
3.负反馈电阻:为了保证输出电压与输入电压相同或非常接近,需要引入负反馈电阻。
负反馈电阻一般连接在输出级的输出端和输入级的输出端之间,起到限制放大倍数和校正输出电压的作用。
1.当输入电压发生变化时,输入级放大器会将输入电压信号放大,然后通过负反馈电阻的作用,保证输出电压与输入电压相同或非常接近。
2.输出级放大器将输入级放大器输出的电压信号进行电流放大,提高输出电流能力,并降低输出电阻。
3.负反馈电阻将输出级放大器的输出电压与输入级放大器的输出电压进行比较,然后调节输出级放大器的工作点,使输出电压与输入电压保持一致。
4.通过合适的电源供应,电压跟随器可以保证输出电压的稳定性,并且能较好地隔离输入和输出,提高电路的输入阻抗。
1.输入电压与输出电压基本相同或非常接近,能够精确地跟随输入电压的变化,具有很高的输入和输出电压稳定性。
2.输出电流能力强,能够提供较大的输出电流,适用于驱动电流较大的负载。
3.输入阻抗较高,能够有效地降低对输入源的负载影响。
4.输出电阻较低,能够提供较低的输出阻抗,适用于驱动输入阻抗较低的负载。
5.工作稳定可靠,能够稳定工作在宽广的温度范围和电源波动范围内。
总之,电压跟随器是一种基本的电子电路,通过输入级、输出级和负反馈电阻的组合实现输入电压与输出电压基本相同或非常接近。
电压跟随器的作用与特点1.作用(1)缓冲放大作用:电压跟随器可以将输入信号的电压进行放大,同时可以保持输出电压与输入电压一致,避免由于负载电流而导致输出电压的波动。
(2)消除输入信号源对输出电压的影响:当输入信号源的电阻较大时,电压跟随器可以消除因负载电流变化而引起的输出电压波动,确保输出电压的稳定性。
(3)提供恒定的电阻特性:电压跟随器可以提供一个恒定的输出电阻,使得它的输出和输入信号源连接的负载之间的电压不受电阻的变化影响,从而保证输出电压的稳定性。
(4)提供高输入电阻:电压跟随器通常具有较高的输入电阻,可以有效地减小输入信号源的电流负载,避免对输入信号源产生影响。
2.特点(1)高输入阻抗:电压跟随器的输入阻抗一般比较高,能够有效地避免对输入信号源造成电流负载,提高输入信号源与电压跟随器之间的匹配性。
(2)恒定的输出电压:电压跟随器能够保持输出电压与输入电压一致,不受负载电流变化的影响。
即使负载变化很大,输出电压仍然能够保持在一个恒定的水平上。
(3)低输出阻抗:电压跟随器的输出阻抗一般比较低,能够提供稳定的输出电流,有效地减小输出电压的波动,使其更适合驱动负载。
(4)宽带特性:电压跟随器具有很宽的频带特性,能够有效地传递高频信号,适用于需要处理高频信号的应用。
(5)低失真:电压跟随器通常具有较低的非线性失真和有限的相位延迟,能够保证输入信号和输出信号之间的准确性和一致性。
总之,电压跟随器是一种常用的电子元件,主要用于信号放大和电压稳定等应用。
它具有高输入阻抗、恒定的输出电压、低输出阻抗、宽带特性和低失真等独特的特点。
在实际应用中,根据具体的要求和条件选择适合的电压跟随器,可以有效地改善信号质量、提高电路性能和稳定性。
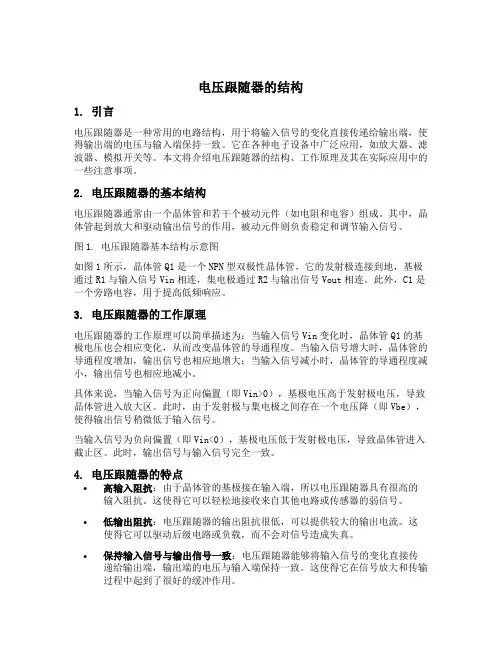
电压跟随器的结构1. 引言电压跟随器是一种常用的电路结构,用于将输入信号的变化直接传递给输出端,使得输出端的电压与输入端保持一致。
它在各种电子设备中广泛应用,如放大器、滤波器、模拟开关等。
本文将介绍电压跟随器的结构、工作原理及其在实际应用中的一些注意事项。
2. 电压跟随器的基本结构电压跟随器通常由一个晶体管和若干个被动元件(如电阻和电容)组成。
其中,晶体管起到放大和驱动输出信号的作用,被动元件则负责稳定和调节输入信号。
图1. 电压跟随器基本结构示意图如图1所示,晶体管Q1是一个NPN型双极性晶体管,它的发射极连接到地,基极通过R1与输入信号Vin相连,集电极通过R2与输出信号Vout相连。
此外,C1是一个旁路电容,用于提高低频响应。
3. 电压跟随器的工作原理电压跟随器的工作原理可以简单描述为:当输入信号Vin变化时,晶体管Q1的基极电压也会相应变化,从而改变晶体管的导通程度。
当输入信号增大时,晶体管的导通程度增加,输出信号也相应地增大;当输入信号减小时,晶体管的导通程度减小,输出信号也相应地减小。
具体来说,当输入信号为正向偏置(即Vin>0),基极电压高于发射极电压,导致晶体管进入放大区。
此时,由于发射极与集电极之间存在一个电压降(即Vbe),使得输出信号稍微低于输入信号。
当输入信号为负向偏置(即Vin<0),基极电压低于发射极电压,导致晶体管进入截止区。
此时,输出信号与输入信号完全一致。
4. 电压跟随器的特点•高输入阻抗:由于晶体管的基极接在输入端,所以电压跟随器具有很高的输入阻抗。
这使得它可以轻松地接收来自其他电路或传感器的弱信号。
•低输出阻抗:电压跟随器的输出阻抗很低,可以提供较大的输出电流。
这使得它可以驱动后级电路或负载,而不会对信号造成失真。
•保持输入信号与输出信号一致:电压跟随器能够将输入信号的变化直接传递给输出端,输出端的电压与输入端保持一致。
这使得它在信号放大和传输过程中起到了很好的缓冲作用。
电压跟随器电路工作条件电压跟随器是一种常见的电子电路,它的作用是将输入电压的变化复制到输出电压上。
本文将介绍电压跟随器的基本工作原理、工作条件及其应用。
一、电压跟随器的基本工作原理电压跟随器是一种基本的模拟电路,主要由一个晶体管和几个电阻构成。
它的工作原理基于负反馈电路的基本原理。
当输入电压发生变化时,晶体管的工作状态也会随之改变,从而使输出电压跟随着输入电压的变化。
通过适当的设计,可以实现输入与输出电压之间的近乎完全的对应关系。
二、电压跟随器的工作条件1. 适当的电源电压:电压跟随器需要适当的电源电压来确保晶体管和其他元件能够正常工作,一般在设计电路时需要根据元件的规格和参数来确定电源电压。
2. 合适的控制电压范围:电压跟随器的输入电压范围需要在设计时明确,确保输入电压变化时,输出电压能够准确地跟随。
3. 稳定的温度环境:温度对电子元件的性能有很大影响,为了确保电压跟随器的稳定工作,需要保持相对稳定的温度环境。
4. 适当的负载条件:电压跟随器的负载条件也需要考虑,合适的负载可以确保输出电压的稳定性。
5. 合理的元件选择和设计:在设计电压跟随器时需要选择合适的电子元件,并合理设计电路结构以满足工作条件的要求。
三、电压跟随器的应用1. 信号跟随:在一些需要信号跟随的场合,电压跟随器可以起到很好的作用,确保信号的一致性和稳定性。
2. 信号缓冲:电压跟随器也可用于信号缓冲,将输入信号缓冲输出,减小对负载的影响。
3. 电源稳压:电压跟随器还可用于电源稳压电路中,以保证输出电压的稳定性。
4. 温度补偿:在一些需要温度补偿的电路中,电压跟随器可以通过调节输入电压来实现温度补偿效果。
以上就是关于电压跟随器的基本工作原理、工作条件及其应用的介绍。
电压跟随器在各种电子电路中都有着广泛的应用,对于电子工程师和电子爱好者来说是一种非常重要的电路。
希望本文能对您有所帮助。
一、电压跟随器的概念与作用电压跟随器是一种常见的电子电路元件,它的作用是让输出电压跟随输入电压的变化而变化,从而实现电压的跟随和放大。
电压跟随器通常由运放、MOS管等组成,通过运放的放大和调节功能,使得输出电压能够尽可能地跟随输入电压的变化,起到放大和稳定的作用。
二、 MOS管组成的电压跟随器1. MOS管的基本原理MOS管是一种常见的场效应管,它由金属氧化物半导体构成,具有高输入电阻和低噪声的特点。
在电压跟随器中,MOS管起着放大和稳定电压的作用。
通过MOS管的控制电压和电流,可以使得输出电压跟随输入电压的变化而变化。
2. 电压跟随器的原理及运作方式电压跟随器由MOS管和运放等元件组成,通过MOS管的放大和调节作用,使得输出电压能够跟随输入电压的变化而变化。
在电路中,MOS管的导通与截止状态可以根据输入信号的变化而变化,从而实现对输出电压的跟随和调节。
3. 电压跟随器的优点和应用领域电压跟随器由于具有高输入电阻和稳定性等特点,被广泛应用于仪器仪表、通信设备、电源管理等领域。
在这些领域中,电压跟随器可以起到放大和稳定输入信号的作用,从而保证设备的正常工作和精准测量。
三、电压跟随器的设计与优化1. 电压跟随器的基本设计要素在设计电压跟随器时,需要考虑输入电压范围、输出电压范围、频率响应等要素。
通过合理选择MOS管和运放等元件的参数,可以实现电压跟随器的稳定和高效工作。
2. 电压跟随器的优化方法在实际应用中,为了提高电压跟随器的性能和稳定性,可以通过改进电路结构、优化元件参数等方式进行优化。
采用高性能的MOS管和运放,优化反馈网络和功率耗散等措施,可以提高电压跟随器的性能指标。
3. 电压跟随器的仿真与调试在设计和优化电压跟随器时,通常会进行电路仿真和实际调试。
通过仿真软件对电路进行分析和优化,可以提前发现潜在问题并进行改进。
在实际调试中,需要通过仪器设备对电压跟随器进行性能测试和参数调整,确保其正常工作和稳定性。
电压跟随器串电阻
【原创实用版】
目录
1.电压跟随器的定义和作用
2.电压跟随器与串联电阻的结合
3.串联电阻对电压跟随器性能的影响
4.电压跟随器串电阻的应用实例
5.总结
正文
1.电压跟随器的定义和作用
电压跟随器,又称为电压调整器,是一种电子元件,主要作用是将一个直流电压转换为另一个直流电压,同时保持输出电压与输入电压之间的比例关系。
简单来说,电压跟随器就是一个能够控制输出电压的设备,使其与输入电压保持一致。
2.电压跟随器与串联电阻的结合
在实际应用中,电压跟随器常常会与串联电阻结合使用。
串联电阻是指将多个电阻依次连接在一起,形成一个电阻链。
当电压跟随器与串联电阻结合时,电阻链上的电压分配会受到电压跟随器的控制,从而使得输出电压能够跟随输入电压的变化。
3.串联电阻对电压跟随器性能的影响
串联电阻对电压跟随器的性能有着重要的影响。
首先,串联电阻会改变电压跟随器的输入和输出阻抗,从而影响电压跟随器的增益和带宽。
其次,串联电阻还会影响电压跟随器的稳定性和线性度,进而影响整个电路的性能。
4.电压跟随器串电阻的应用实例
电压跟随器串电阻在实际应用中非常广泛,例如在电源电路、信号放大电路、振荡电路等中都有应用。
在这些电路中,电压跟随器串电阻能够有效地控制输出电压,保证电路的稳定性和性能。
5.总结
电压跟随器串电阻是一种常见的电子电路,它将电压跟随器和串联电阻的特性结合起来,能够有效地控制输出电压,提高电路的性能。
电压跟随器原理
电压跟随器,也称为电压跟随放大器或电压缓冲器,是一种放大电路。
其原理是输入信号经过放大电路放大后,输出信号的电压幅度与输入信号相同,但输出信号的阻抗远远小于输入信号的阻抗。
电压跟随器的结构一般包括一个差动放大器和一个输出级,差动放大器负责放大输入信号,输出级负责降低输出阻抗。
差动放大器由两个晶体管组成,其中一个晶体管的输出信号直接提供给输出级。
在电压跟随器中,输入信号首先经过差动放大器的输入端,差动放大器将输入信号放大后,通过输出级输出。
输出级是由一个晶体管和一个电流源组成的共射极放大电路,它负责放大差动放大器的输出信号,并提供给整个电路的输出端。
由于电压跟随器的输出电压与输入电压相同,而输出阻抗远远小于输入阻抗,使得输出信号可以直接驱动负载电阻,从而实现电压跟随的功能。
电压跟随器通常应用于需要输出电压信号与输入信号一致的电路中,例如信号传输、测量仪器等领域。
总之,电压跟随器的原理是通过差动放大器将输入信号放大,并通过输出级实现输出电压与输入电压相同且输出阻抗小的功能。
场效应管电压跟随器一、引言场效应管电压跟随器是电子领域中常用的一种电路元件,它利用场效应管的电压控制特性来实现电压的跟随作用。
由于其具有高输入阻抗、低输出阻抗、低噪声等优点,因此在模拟电路、信号处理、传感器接口等领域得到了广泛应用。
本文将对场效应管电压跟随器的工作原理、特性、应用及使用注意事项进行详细介绍。
二、场效应管电压跟随器的工作原理场效应管电压跟随器主要由输入级和输出级两部分组成。
输入级通常采用共源极电路结构,输出级采用共漏极电路结构。
在工作时,输入信号通过电阻加到输入级的栅极上,产生一个电场,使源极和漏极之间的电流发生变化。
由于输入级和输出级之间存在着电压跟随关系,因此输出信号与输入信号具有相同的电压值,但幅度可能有所不同。
三、场效应管电压跟随器的特性场效应管电压跟随器具有以下特性:1.高输入阻抗:由于输入级采用共源极电路结构,其输入阻抗极高,可以等效为开路。
因此,在信号传输过程中不易受到外界干扰的影响。
2.低输出阻抗:输出级采用共漏极电路结构,其输出阻抗极低,可以等效为短路。
这使得电压跟随器的输出信号能够方便地驱动后级电路。
3.低噪声性能:由于场效应管本身具有较低的噪声特性,因此场效应管电压跟随器的噪声性能也相对较低。
这有助于提高电路的信噪比。
4.线性传输特性:在理想情况下,场效应管电压跟随器的输入输出电压比为1:1,即输出信号与输入信号具有相同的电压值。
因此,它在信号传输过程中能够保持较好的线性特性。
5.宽频带性能:场效应管电压跟随器具有较宽的频带性能,可以用于高速信号的传输和处理。
这使得它在通信、雷达、高速ADC等领域得到了广泛应用。
四、场效应管电压跟随器的应用由于场效应管电压跟随器具有上述优良特性,因此它在许多领域中得到了广泛应用:1.模拟电路:在模拟电路中,场效应管电压跟随器常被用作信号缓冲、隔离和放大元件。
它能够提高电路的稳定性、降低噪声干扰和提高信号传输质量。
2.传感器接口:在传感器接口电路中,场效应管电压跟随器常被用作前置放大器和缓冲器。
电压跟随器出现的误差
电压跟随器是一种特殊的放大器,其输出电压与输入电压相同,具有输入阻抗高、输出阻抗低的特点。
然而,在实际应用中,电压跟随器可能会出现误差,这些误差的来源主要包括以下几个方面。
首先,电压跟随器的增益误差会直接影响其输出的精度和稳定性。
理想的电压跟随器增益应该为1,但实际上由于放大器自身的非理想特性,如有限的开环增益、非线性失真等,会导致增益误差。
这种误差可以通过选择高质量的放大器、合理的电路设计以及适当的反馈网络来减小。
其次,电压跟随器内的偏压电流也可能导致输出误差。
偏压电流是放大器在工作时内部电路产生的电流,它会在电阻上产生压降,从而影响输出电压。
为了减小这种误差,可以在反馈电路上加入一个与信号源内阻相等的电阻,从而降低由偏压电流引起的输出电压误差。
此外,实际应用中,电压跟随器的输入输出端可能会出现相位差,这可能是由于运算放大器的固有特性以及反馈环路的特性所导致的。
相位差的存在可能会导致负反馈环路失稳,从而产生震荡。
为了避免这种情况,需要确保环路增益在相位变化180度时仍小于1,即保持足够的相位裕度。
总之,电压跟随器在实际应用中可能出现的误差主要来源于增益误差、偏压电流以及相位差等因素。
为了减小这些误差,需要选择高质量的放大器、合理的电路设计以及适当的反馈网络,并确保环路增益具有足够的相位裕度。
电压跟随器的作用电压跟随器(Voltage Follower)是一种电路,它的作用是将输入信号的电压与输出信号的电压保持一致,即输入信号的变化会直接反映在输出信号上,但输出信号的电流能够提供给较大的负载。
电压跟随器常用于信号放大、阻抗匹配、信号处理等电路中,具有以下几个作用:1.信号放大:电压跟随器可以将输入信号的电压放大,并输出相同幅值的信号。
由于电压跟随器的输入电阻很大,输出电阻很小,所以可以将输入信号的电压放大到较大的幅值,并驱动较大负载。
这在一些需要放大信号的应用中非常有用,比如音频放大器、传感器信号放大等。
2.阻抗匹配:电压跟随器可以解决信号源和负载之间的阻抗不匹配问题。
当信号源的输出阻抗较高,而负载的输入阻抗较低时,会导致信号源输出的信号被负载吸收,使得信号无法传输到负载端。
通过引入电压跟随器,可以将信号源的输出电阻与负载的输入电阻之间形成匹配,从而实现信号的有效传输。
3.信号处理:电压跟随器可以对信号进行处理和调节,使得输出信号满足特定的要求。
例如,可以通过电压跟随器来对输入信号进行滤波、增益控制、相位调整等操作,从而实现对信号的处理和改变。
这在一些需要对信号进行精确控制和调节的应用中非常有用,比如音频处理器、调频调制器等。
4.缓冲作用:电压跟随器可以提供较大的输出电流,从而实现对输入信号的缓冲作用。
当输入信号需要驱动较大的负载时,由于负载的电流需求较高,若直接将输入信号连接到负载上,可能会导致信号失真或损失。
通过引入电压跟随器,可以将输入信号的较小电流转换为较大的电流输出,从而满足负载的需求,并保持信号的稳定性和准确性。
总之,电压跟随器在电路中起到了信号放大、阻抗匹配、信号处理和缓冲作用等多种作用。
它的高输入电阻、低输出电阻和能提供较大输出电流的特点,使其在各种电子设备和电路中得到广泛应用。
运放电压跟随器原理嘿,朋友们!今天咱来聊聊运放电压跟随器原理。
这玩意儿啊,就像是一个超级忠诚的小跟班!你看啊,运放电压跟随器,它的特点就是输入电压和输出电压几乎是一模一样的。
这就好比你有个朋友,你干啥他就干啥,紧紧跟着你,不离不弃。
想象一下,输入信号就像是个带头大哥,大摇大摆地往前走,而电压跟随器呢,就乖乖地跟在后面,一步也不落下。
它不会去改变这个信号的大小或者形状,就是老老实实地复制粘贴。
为啥要搞这么个东西呢?这用处可大了去了!比如说,有时候你需要一个信号能够原封不动地传递到下一个地方,这时候电压跟随器就派上用场啦。
它就像个信号的保护使者,能确保信号毫发无损地到达目的地。
而且啊,它还特别稳定。
不管前面的信号怎么折腾,它都稳稳当当的,绝对不捣乱。
这就好像是不管外面风浪多大,它都能像定海神针一样坚守自己的岗位。
再打个比方,它就像是个优秀的传声筒。
别人说啥,它就原原本本地传达出来,不会多一句,也不会少一句。
在实际的电路中,电压跟随器可真是个大功臣呢!它能让信号传输得更顺畅,让整个电路系统运行得更稳定。
你说,这运放电压跟随器是不是很神奇?是不是像个默默奉献的小英雄?它虽然不显眼,但却在背后发挥着巨大的作用。
所以啊,可别小瞧了这小小的电压跟随器。
它虽然没有那些复杂电路那么引人注目,但它的价值可一点儿也不低。
它就像是一颗小小的螺丝钉,看似不起眼,但没有它还真不行!总之呢,运放电压跟随器原理就是这么简单又实用。
它在电子世界里默默地发挥着自己的作用,为我们的电子设备保驾护航。
下次你再看到那些复杂的电路,可别忘了找找里面有没有这个小跟班的身影哦!原创不易,请尊重原创,谢谢!。
电压跟随器计算公式
电压跟随器是一种功能应用范围广泛的电压变换器,其典型应用有:电源功率输出配置,电压变换,电压保护,等。
电压跟随器是由一组晶体管、电容器及电阻组成,它主要用于控制电路输出端电压,把输入端电压和输出端电压的变化率控制在设定的水平,即以输入的电压跟随输出的电压,具有良好的稳定性能。
通过以下计算公式可以检验电压跟随器是否正常:
1. 控制电路电压跟随比:
V_b = (V_2 - V_1) / V_1
其中,V_b为电压跟随比,V_2为输入端电压,V_1为输出端电压。
2. 控制电路电阻值计算公式:
R1 = (V_in - V_out) / (I_sup + I_out)
其中, R1为控制电路输入端电阻值,V_in为输入端电压,V_out 为输出端电压,I_sup为控制电路输出端电流,I_out为控制电路输出端电流。
3. 输出端电压最大值计算公式:
V_Max = V_in + (I_sup + 1_out) * R1
其中, V_Max为输出电压的最大值,V_in为输入端电压,I_sup 为控制电路输出端电流,I_out为控制电路输出端电流,R1为控制电路输入端电阻值。
- 1 -。
电压跟随器的原理电压跟随器是共集电极电路,信号从基极输入,射极输出,故又称射极输出器。
基极电压与集电极电压相位相同,即输入电压与输出电压同相,也就是电压跟随器的电压放大倍数恒小于且接近1。
当RF=0,R1=∞,即uo=ui,Auf=1这时输出电压跟随输入电压作形同的变化,称为电压跟随器。
那么电压跟随有什么作用呢?概括地讲,电压跟随器起缓冲、隔离、提高带载能力的作用。
共集电路的输入高阻抗,输出低阻抗的特性,使得它在电路中可以起到阻抗匹配的作用,能够使得后一级的放大电路更好的工作。
电压隔离器输出电压近似输入电压幅度,并对前级电路呈高阻状态,对后级电路呈低阻状态,因而对前后级电路起到“隔离”作用,电压跟随器常用作中间级,以“隔离”前后级之间的影响,此时称之为缓冲级。
基本原理还是利用它的输入阻抗高和输出阻抗低的特点。
电压跟随器的输入阻抗高、输出阻抗低的特点,可以极端一点去理解,当输入阻抗很高时,就相当于对前级电路开路;当输出阻抗很低时,对后级电路就相当于一个恒压源,即输出电压不瘦后级电路阻抗的影响。
一个对前级电路相当于开路,输出电压又不受后级阻抗影响的电路当然具备隔离作用,即使前、后级电路之间互不影响。
电压跟随器主要用途在哪里1.缓冲在一定程度上可以避免由于输出阻抗较高,而下一级输入阻抗较小时产生的信号损耗,起到承上启下的作用。
2.隔离由于电压跟随器具有输入阻抗高,输出阻抗低的特点,使得它对上一级电路呈现高阻状态,而对下一级电路呈现低阻状态,常用于中间级,以隔离前后级电路,消除它们之间的相互影响。
在HIFI电路中就包含电压跟随器,将其置于前级和功放之间,用于消除扬声器的反电动势对前级的干扰,使得音质更加清晰。
3.阻抗匹配、提高带载能力共集电路的输入高阻抗,输出低阻抗的特性,使得它在电路中可以起到阻抗匹配(阻抗从字面上看就与电阻不一样,其中只有一个阻字是相同的,而另一个抗字呢?简单地说,阻抗就是电阻加电抗,所以才叫阻抗;周延一点地说,阻抗就是电阻、电容抗及电感抗在向量上的和。
lm324电压跟随器工作原理宝子们!今天咱们来唠唠那个超有趣的LM324电压跟随器的工作原理。
咱先得知道啥是电压跟随器哈。
想象一下,电压跟随器就像是一个超级忠诚的小跟班。
它有一个输入电压,然后呢,输出电压就紧紧地跟着这个输入电压,几乎是亦步亦趋呢。
这就好像你有个小尾巴,你走到哪儿,它就跟到哪儿。
那LM324是个啥玩意儿呢?它呀,是个集成运算放大器。
这个LM324里面有四个独立的运放,就像是住在同一栋楼里的四个小伙伴,各自有着不同的任务,而我们今天说的电压跟随器就是其中一个小伙伴能干的事儿。
从电路结构上来说,电压跟随器的接法那可是相当简洁。
它的输出端直接接到反相输入端。
这就像是一个神奇的闭环。
当有一个输入电压加进来的时候,这个运放就开始工作啦。
这个运放就像是一个超级聪明的小管家。
它时刻都在比较着两个输入端的电压。
正相输入端的电压就是我们的输入电压,而反相输入端因为和输出端相连,就好像被输出电压“牵制”着。
运放这个小管家就会努力让两个输入端的电压相等。
怎么做到的呢?比如说输入电压升高了一点点,这个运放就会感知到正相输入端的电压比反相输入端(也就是输出端的电压)高了。
然后呢,它就会调整自己的输出,让输出电压也升高,直到和输入电压几乎一样。
反之,如果输入电压降低了,运放也会赶紧让输出电压跟着降低。
你看,这整个过程就像是一场微妙的舞蹈。
输入电压是领舞的,输出电压就是那个紧紧跟随的舞伴。
它们之间的配合超级默契。
从信号传输的角度来看,电压跟随器有着很大的作用呢。
它就像是一个信号的忠实传递者。
如果前面有个信号源,这个信号可能比较微弱,而且可能会受到后面电路的影响。
但是一旦经过电压跟随器,就好像被保护起来了。
因为电压跟随器的输入阻抗超级高,就像一个有着超强吸力的磁铁,能轻松地把信号吸过来,而它的输出阻抗又很低,就像一个很顺畅的管道,能把信号毫无阻碍地传递给后面的电路。
而且呀,电压跟随器还能起到隔离的作用。
就好比在两个不同的电路世界之间建了一座桥。
1电压跟随器,顾名思义,就是输出电压与输入电压是相同的,就是说,电压跟随器的电压放大倍数恒小于且接近1。
电压跟随器的显著特点就是,输入阻抗高,而输出阻抗低,一般来说,输入阻抗要达到几兆欧姆是很容易做到的。
输出阻抗低,通常可以到几欧姆,甚至更低。
在电路中,电压跟随器一般做缓冲级及隔离级。
因为,电压放大器的输出阻抗一般比较高,通常在几千欧到几十千欧,如果后级的输入阻抗比较小,那么信号就会有相当的部分损耗在前级的输出电阻中。
在这个时候,就需要电压跟随器来从中进行缓冲。
起到承上启下的作用。
应用电压跟随器的另外一个好处就是,提高了输入阻抗,这样,输入电容的容量可以大幅度减小,为应用高品质的电容提供了前提保证。
电压跟随器的另外一个作用就是隔离,在HI-FI电路中,关于负反馈的争议已经很久了,其实,如果真的没有负反馈的作用,相信绝大多数的放大电路是不能很好的工作的。
但是由于引入了大环路负反馈电路,扬声器的反电动势就会通过反馈电路,与输入信号叠加。
造成音质模糊,清晰度下降,所以,有一部分功放的末级采用了无大环路负反馈的电路,试图通过断开负反馈回路来消除大环路负反馈的带来的弊端。
但是,由于放大器的末级的工作电流变化很大,其失真度很难保证。
2电压跟随器作用,你说的对,确实是起隔离缓冲的作用,直接连接作用信号会衰减,而加跟随器隔离后,信号能不衰减的传输到负载其实原理呢,是跟随器的输入阻抗特别大,而输出阻抗特别小3电压跟随器有什么作用?前面为什么要接大电阻,什么是阻抗匹配问题?最佳答案电压跟随器提高输入阻抗,降低输出阻抗。
4运放电压跟随器的同相端前面的电阻有什么作用?如图所示,好像不要这个电阻也行,不过为什么很多电路前面都有这个电阻呢?作用到底是什么?问题补充:能不能详细一些?平衡运放的虚地特性…。
pmos 电压跟随器电路【原创实用版】目录1.PMOS 电压跟随器的基本概念2.PMOS 电压跟随器的工作原理3.PMOS 电压跟随器的应用领域正文PMOS 电压跟随器电路是一种广泛应用于模拟电路中的重要组件,它的基本概念主要基于 PMOS 晶体管的工作特性。
首先,让我们来了解一下 PMOS 电压跟随器的基本概念。
PMOS,全称为 P-type MOSFET,即 P 型金属 - 氧化物 - 半导体场效应晶体管,是一种半导体器件。
它是通过在 P 型半导体衬底上制作 N 型掺杂区域,形成源极和漏极,再在源极和漏极之间加上栅极形成的。
当栅极施加正向电压时,源极和漏极之间的电流才会流通,反之则不会。
而电压跟随器,就是利用 PMOS 晶体管的这个特性,设计出来的一种电压控制电路。
接下来,我们来详细了解一下 PMOS 电压跟随器的工作原理。
在 PMOS 电压跟随器电路中,PMOS 晶体管的源极接地,漏极连接到负载电阻,栅极通过一个电阻器连接到输入电压。
当输入电压为正时,栅极电压为正,源极和漏极之间的电流流通,负载电阻上的电压等于输入电压。
当输入电压为负时,栅极电压为负,源极和漏极之间的电流不流通,负载电阻上的电压等于 0。
因此,PMOS 电压跟随器电路的输出电压等于输入电压,具有良好的电压跟随特性。
最后,我们来看一下 PMOS 电压跟随器的应用领域。
由于 PMOS 电压跟随器具有优秀的电压跟随特性,所以被广泛应用于各种模拟电路中,如电压放大器、滤波器、比较器等。
此外,PMOS 电压跟随器还具有输入阻抗高、输出阻抗低、电源抑制比高、输入电压范围宽等优点,使其在实际应用中具有更大的灵活性和可靠性。
运放电压跟随器原理运放电压跟随器是一种常见的电子电路,它可以实现输入电压的跟随,输出电压与输入电压成正比。
在许多电子设备中,运放电压跟随器都扮演着重要的角色。
本文将介绍运放电压跟随器的原理及其应用。
首先,我们来了解一下运放电压跟随器的基本原理。
运放电压跟随器通常由运算放大器(OP-AMP)和几个电阻组成。
当输入电压发生变化时,运放会自动调整输出电压,使其保持与输入电压相同的变化趋势。
这种电路结构可以实现电压的跟随,同时也可以起到放大和滤波的作用。
其次,我们来探讨一下运放电压跟随器的工作原理。
运放电压跟随器的工作原理主要依赖于负反馈。
当输入电压增加时,输出电压也会增加,这会导致运放的非反向输入端电压上升。
由于负反馈的作用,运放会自动调整输出电压,使得非反向输入端电压等于反向输入端电压,从而实现电压的跟随。
当输入电压减小时,输出电压也会相应减小,保持输入输出电压的一致性。
除了基本的电压跟随功能,运放电压跟随器还可以应用于许多领域。
例如,它可以用于信号调理和放大,尤其在传感器接口电路中起到重要作用。
此外,它还可以用于电源管理、自动控制系统和仪器仪表等领域。
在这些应用中,运放电压跟随器可以实现对输入信号的精确跟随和处理,从而提高系统的稳定性和可靠性。
总的来说,运放电压跟随器是一种功能强大、应用广泛的电子电路。
它通过负反馈原理实现输入电压的跟随,并在各种电子设备和系统中发挥着重要作用。
通过深入理解其原理和工作方式,我们可以更好地应用和优化运放电压跟随器,从而更好地满足实际工程需求。
希望本文对您了解运放电压跟随器的原理有所帮助,同时也能够对运放电压跟随器的应用有更深入的认识。
如果您对此有任何疑问或者补充,欢迎与我们进行讨论,共同学习进步。