折射率的测定
- 格式:doc
- 大小:79.50 KB
- 文档页数:5
多种⽅法测折射率介质折射率的测定设计⽅案组员:摘要:折射率是表征介质光学性质的重要参数,因此折射率的测定成为⼏何光学的重要问题,介质折射率的测定具有现实意义。
在⼤量的光学现象中,物质的折射率具有决定性的意义,因此对其测量的⽅法也⽐较多。
本⽂分别从最⼩偏向⾓法,插针法,阿贝折射仪法三种⽅法介绍了测量固体折射率。
关键字:折射率;折射定律;最⼩偏向⾓,插针法,阿贝折射仪法。
引⾔:在最⼩偏向⾓的测量时,需要⽤到分光计,分光计是⼀种测量⾓度的精密仪器,其基本原理是,让光线通过狭缝和聚焦透镜形成⼀束平⾏光线,经过光学元件的反射或折射后进⼊望远镜物镜并成像在望远镜的焦平⾯上,通过⽬镜进⾏观察和测量各种光线的偏转⾓度,从⽽得到光学参量例如折射率、波长、⾊散率、衍射⾓等。
插针法是在⾼中实验基础上进⾏,所以操作相对简单。
所⽤仪器也相对简单。
阿贝折射仪是测量固体和液体折射率的常⽤仪器,同时,还可测量出不同温度时的折射率。
测量范围为1.3~1.7,可以直接读出折射率的值,操作简便,测量⽐较准确,精度为0.0003。
测量液体时所需样品很少,测量固体时对样品的加⼯要求不⾼。
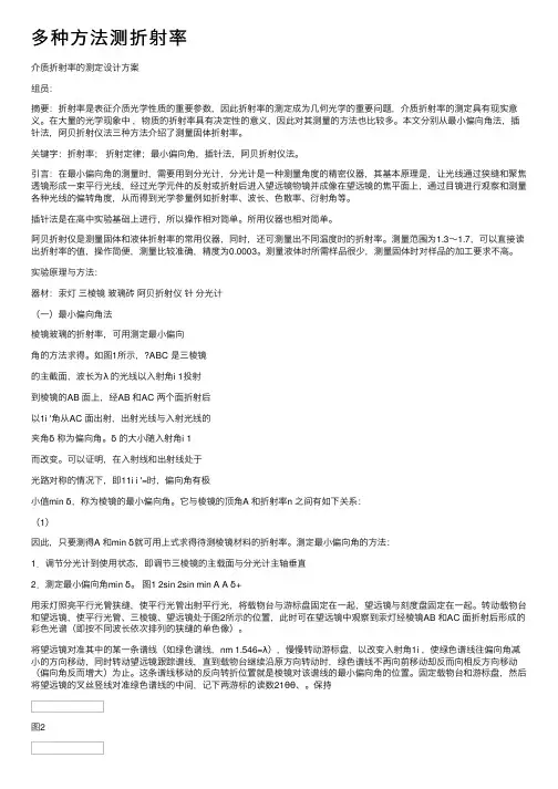
实验原理与⽅法:器材:汞灯三棱镜玻璃砖阿贝折射仪针分光计(⼀)最⼩偏向⾓法棱镜玻璃的折射率,可⽤测定最⼩偏向⾓的⽅法求得。
如图1所⽰,?ABC 是三棱镜的主截⾯,波长为λ的光线以⼊射⾓i 1投射到棱镜的AB ⾯上,经AB 和AC 两个⾯折射后以1i '⾓从AC ⾯出射,出射光线与⼊射光线的夹⾓δ称为偏向⾓。
δ的⼤⼩随⼊射⾓i 1⽽改变。
可以证明,在⼊射线和出射线处于光路对称的情况下,即11i i '=时,偏向⾓有极⼩值min δ,称为棱镜的最⼩偏向⾓。
它与棱镜的顶⾓A 和折射率n 之间有如下关系:(1)因此,只要测得A 和min δ就可⽤上式求得待测棱镜材料的折射率。
测定最⼩偏向⾓的⽅法:1.调节分光计到使⽤状态,即调节三棱镜的主载⾯与分光计主轴垂直2.测定最⼩偏向⾓min δ。
折射率测定的原理
折射率是光线在不同介质中传播时的速度差,通常用折射率来描述光在不同介质中的传播状况。
测定折射率的原理主要是基于光的折射定律以及斯涅尔定律。
折射定律表明了光线从一种介质射入另一种介质时的折射规律,即入射角、折射角和两种介质的折射率之间的关系。
斯涅尔定律则描述了光线在垂直于界面的方向上的折射规律,根据这个定律,当光线从空气射入透明介质中时,可以利用下面的公式来计算折射率:
折射率 = sin(入射角) / sin(折射角)
为了测定折射率,通常需要使用一种被称为折射计的仪器。
折射计中包含一个透明的折射棱镜,光线通过棱镜时会发生折射,因此折射角可以测量出来。
对于测量折射率来说,常用的方法是通过改变入射角度,来测量折射角并计算出相关的折射率。
一种常用的折射率测定方法是通过斯涅尔法,这种方法使用一个旋转的半透明镜片和一个尺度,用来测量入射角和折射角。
首先,将光线从空气中射入透明介质,透过半透明镜片发射出来,然后利用尺度测量入射角和折射角。
通过记录不同入射角对应的折射角,再利用上述折射公式求解,就可以得到不同入射角下的折射率。
除了斯涅尔法外,还有一些其他的折射率测定方法,如阿贝尔
法、迈克耳孙干涉仪等。
不同的测定方法适用于不同的物质和测量条件,但基本原理都是基于光的折射定律和斯涅尔定律。
实验4(A) 折射率的测定一实验目的验证司乃耳定律并测出液体与透明物质之折射率。
二实验原理1. 光从第一介质射至第二介质时﹐其入射角θi与折射角θr之正弦比值为一定值n﹐即sinθisinθr=n≡第二介质对第一介质的相对折射率(4.1)2. 若光以入射角θi进入平行透明板﹐经两次折射后﹐射出平行板的另一边﹐其入射光线→AB 与射出光线→CD 必互相平行﹐如图4-1。
图4-1光线由空气进入平行透明板的光路径图若能定出→AB 与→CD 两路径﹐即能测得θi与θr两个角度﹐代回式(4.1)﹐即可求得平行透明物质的折射率。
三实验器材○1半圆形透明塑料盒(半径约6 cm﹐高约3 cm) 1 个∕组○2长方形透明玻璃砖 1 个∕组○3水约800 cc∕组○4长针(约6 cm) 4 根∕组○5保利纶板(约30 cm×20 cm×1.5 cm) 1 块∕组○6量角器1个∕组○7方格纸 2 张∕组○8白纸 2 张∕组○9长尺1把∕组四实验步骤一﹑液体折射率的测定1. 如图4-2 所示﹐塑料盒内盛水(或其他透明液体)半满﹐置于方格纸上﹐方格纸下放置保利纶板﹐调整塑料盒﹐使得塑料盒的直径恰与方格纸的某一直线重合。
图4-2测定半圆形透明塑料盒中透明液体折射率的实验装置示意图2. 过塑料盒的圆心O 处(即在直径的中点)作一垂直线NN'﹐并在圆心处垂直纸面插一长针﹐以确定光线的入射点。
3. 在盒的直径面后方垂直纸面插入一长针A﹐使入射角∠AON 约为10 度。
4. 在盒之圆弧面的一侧﹐透过盒内透明液体观察所插的长针A﹐使长针A 的像与圆心处所插的针在同一视线上﹐并在此视线上垂直纸面插一长针B﹐如图4-3﹐以确定折射光的方向。
图4-3液体折射率测定的实验装置图5. 改变长针A 的位置(即改变角度﹐每次约增加10 度)﹐并重复步骤4.﹐以确定长针B 的位置﹐记录每次长针A 及B 的位置。
6. 先绘出界面直线﹑移去半圆盒﹐然后绘出法线并逐次联机→OA﹑→OB﹐量取并记录各次的入射角θi及折射角θr的角度。
折射率的测定实验报告引言:光是一种电磁波,它在介质中传播时会发生折射现象。
通过测量折射率来研究光在不同介质中的传播行为,不仅可以为物理学的研究提供重要数据,也对工程技术和实际生活有着广泛的应用。
本实验旨在通过一种简单而有效的方法测定不同材料的折射率。
实验方法:1. 实验原理:实验采用的是反射法测量折射率。
光经射入光滑平面介质表面后,部分光发生反射,部分光进入介质中。
利用光在介质中的传播速度与介质折射率之间的关系,可以通过测量入射角和反射角的关系来计算出折射率。
2. 实验仪器:实验中需要使用的器材包括光源、平面镜、量角器、直尺、三棱尺等。
3. 实施步骤:a. 将光源置于实验台上固定,确保光源的稳定。
b. 将平面镜放置于光源下方,与光源成45度角,确保镜面光洁无划痕。
c. 将待测介质(如玻璃板)放置于镜面上方,与镜面成一定角度。
d. 测量入射角和反射角。
使用量角器测量入射光线和法线之间的夹角,以及反射光线和法线之间的夹角。
e. 计算折射率。
利用斯涅尔定律,根据入射角、反射角和空气的折射率,可以计算出待测介质的折射率。
实验结果:在本实验中,我们测量了不同材料(如玻璃、水等)的折射率,并计算出了相应的数值。
例如,测量了以玻璃为介质的折射率,结果表明其折射率为1.52。
同样地,我们也测量了水的折射率,结果为1.33。
讨论与分析:通过本实验的测量结果,我们可以看出不同材料的折射率是有差异的。
这是由于光在不同介质中传播速度的不同所导致的。
根据光的波长和介质的性质,折射率也会有所变化。
实际应用中,通过测量不同材料的折射率,可以用于建立透镜、光纤等光学仪器。
不过需要注意的是,实验过程中应保证光源的稳定性和测量角度的准确性。
此外,选取的材料样品也应该是光洁平滑的,以减少因表面不平整而引起的误差。
结论:本实验通过反射法测量了不同材料的折射率。
实验结果表明,玻璃的折射率为1.52,水的折射率为1.33。
实验方法简单易行,且结果较为准确。
折射率的测定折射率是介质对光的折射程度的量度,是光线从稀薄介质中穿过厚介质时偏折角度的比值。
在一定温度和压力下,每种物质的折射率都是固定的。
测量物质折射率的方法有很多种,本文将介绍一些常见的测定方法。
1. 折射角法折射角法是最基本的测定折射率的方法,其原理是利用折射角和入射角之间的关系来计算折射率。
首先将待测物质制成薄片或条形,将光线垂直入射,然后用减小折射角的方法逐步调整角度,当光线穿过物质时,记录下入射角和折射角的大小。
然后,可以根据折射定律(即斯涅尔定律)计算出物质的折射率。
2. 波长法波长法是一种较为精确的测量折射率的方法,其基本思想是在不同波长下测量物质的折射率,并利用光的色散性质对其进行分析。
先将测定物质放置在一个特定的光学路径中,设定不同波长的光源,测量不同波长下的折射率。
通过对这些数据进行分析和处理,可以得到物质的折射率曲线。
从曲线上可以看出物质折射率与波长的关系,并可以得到物质的色散性质。
3. 全反射法全反射法的原理是利用物质与空气之间的全反射现象测量其折射率。
将一束光线从空气照射到待测物质的表面上,当入射角大于临界角时,光线会全部发生反射,形成一束完全反射的光线。
此时,测量出偏转的角度和反射角度,就可以计算出物质的折射率。
4. 峰位法峰位法是一种常用的测量凝聚态物质折射率的方法。
将测定物质放置在一个特定的光学路径中,向其中引入一束宽带光,然后通过光谱仪将不同波长的光线分离出来。
随着波长的变化,光线穿过样品时会发生不同程度的折射。
在不同波长下测量出光谱图的峰位,就可以得到物质的折射率。
综上所述,根据不同的实际情况和需求,可以选择合适的方法来进行物质折射率的测定。
无论采用哪种方法,测量时需保证精度和准确性,避免因外界因素干扰而引发误差。
折射率测定实验报告折射率测定实验报告引言:折射率是光线在不同介质中传播时的速度变化比,是光学中重要的物理量。
测定物质的折射率可以帮助我们了解其光学性质,并在实际应用中起到重要的作用。
本实验旨在通过测定透明物质的折射率,探究光在不同介质中传播的规律,并通过实验验证光的折射定律。
实验原理:光在两种介质之间传播时,会发生折射现象。
根据光的折射定律,入射角、折射角和两种介质的折射率之间满足关系:n1*sinθ1 = n2*sinθ2,其中n1和n2分别为两种介质的折射率,θ1和θ2分别为入射角和折射角。
实验装置:本实验使用的装置包括光源、透明物质样品、光线传输系统、测角仪和测量仪器等。
实验步骤:1. 准备工作:将实验装置放置在光线充足的环境中,确保光线传输系统无遮挡。
2. 调整光源:将光源调整到适当的亮度,确保光线稳定且光强均匀。
3. 测量入射角:将测角仪放置在光线传输系统的入射端,调整测角仪使其与入射光线垂直,记录入射角度。
4. 测量折射角:将透明物质样品放置在光线传输系统的折射端,调整测角仪使其与折射光线垂直,记录折射角度。
5. 数据处理:根据测得的入射角和折射角,利用折射定律计算样品的折射率。
实验结果与讨论:通过实验测量,我们得到了不同透明物质样品的入射角和折射角数据,并计算出了它们的折射率。
实验结果显示,不同样品的折射率存在一定的差异,这与样品的物理性质有关。
例如,光在玻璃中的传播速度比空气中慢,因此玻璃的折射率大于1。
而对于水等液体样品,其折射率也大于1,但相对于玻璃而言较小。
此外,我们还发现了光的色散现象。
色散是指光在不同波长下折射率不同的现象。
在实验中,我们可以通过测量不同波长下的折射率来观察色散现象。
结果显示,随着波长的增加,折射率也会增加,这说明光的色散性质。
实验误差分析:在实验中,由于测量仪器的精度限制和操作误差等因素的存在,可能会导致测量结果存在一定的误差。
为了减小误差,我们可以进行多次测量取平均值,并增加仪器的精度。
光的折射率如何测定?在我们的日常生活和科学研究中,光的折射率是一个非常重要的物理量。
它描述了光在不同介质中传播时速度的变化,对于理解光学现象、设计光学器件以及进行各种光学测量都具有关键意义。
那么,光的折射率究竟是如何测定的呢?要测定光的折射率,首先我们需要了解一些基本的概念。
折射率是指光在真空中的速度与在某种介质中的速度之比。
当光从一种介质进入另一种介质时,会发生折射现象,也就是光的传播方向会发生改变。
这个折射现象与两种介质的折射率有关。
一种常见的测定光折射率的方法是通过折射定律来实现的。
折射定律指出,入射角的正弦与折射角的正弦之比等于两种介质的折射率之比。
我们可以通过测量入射角和折射角,然后利用这个定律来计算折射率。
为了进行这样的测量,我们通常会使用一个叫做“折射仪”的仪器。
折射仪的基本原理就是基于折射定律。
在折射仪中,有一个已知折射率的标准块,以及一个可以调节角度的入射光和观察折射光的装置。
我们将待测介质放置在标准块上,然后让一束光以不同的角度入射,通过观察折射光的角度,就可以计算出待测介质的折射率。
另一种方法是利用全反射现象来测定折射率。
当光从光密介质射向光疏介质时,如果入射角增大到一定程度,就会发生全反射,即光全部被反射回光密介质中,没有折射光。
通过测量发生全反射时的临界角,我们可以利用特定的公式计算出介质的折射率。
在实际操作中,我们可以使用一个叫做“阿贝折射仪”的设备来利用全反射原理测量折射率。
阿贝折射仪的结构比较复杂,但基本原理是通过旋转一个棱镜,改变入射光的角度,直到观察到全反射现象,然后根据相关的刻度和计算方法得出折射率。
还有一种较为简单但不太精确的方法是利用插针法。
在一块平板玻璃上,铺上一张白纸,用大头针在纸上插上一排间距相等的针。
然后,让一束平行光从玻璃上方垂直入射。
在玻璃下方,我们可以看到光通过玻璃折射后的针的像。
通过测量针和像之间的距离,以及玻璃的厚度,结合一些几何关系,就可以估算出玻璃的折射率。
折射率的测定及应用折射率是指光线由一种介质穿过后,在另一种介质中传播时,光线的传播速度的相对变化。
测定折射率的方法有很多种,常用的方法有折射角法、楞次法、光栅法等。
折射角法是最简单直接的测定折射率的方法。
在一个已知折射率的介质中,以不同角度照射另一个待测介质,测量入射角和折射角,根据斯涅耳定律可以计算出待测介质的折射率。
该方法适用于透明介质。
楞次法是一种经典的测定折射率的方法。
它利用透明介质的直径和焦距之间的关系来确定折射率。
首先,在光斑的中心线上放置一个光源,使光线通过一个接近球状的球面透镜或凸透镜,然后在该透镜的最薄处加上一个干涉楞次,通过调整球面的半径、球面外侧的介质的折射率等参数,可以直接测量出介质的折射率。
光栅法是用于测定折射率的一种精确的方法。
一般使用的光栅是利用激光刻蚀的光栅,将光栅放在一个特殊的夹持装置中。
当光线通过光栅时,会发生衍射现象,根据不同波长的光,衍射角度不同,通过测量衍射角度和入射角度,就可以确定出不同波长的折射率。
除了用于测定折射率以外,折射率还有很多实际应用。
其中最常见的应用就是光学器件中的透镜设计。
透镜是利用光在不同介质中传播速度不同的特性来实现光线的聚焦或反射,从而实现图像的放大、缩小、聚焦等功能。
折射率的高低直接影响了透镜的性能和效果。
此外,折射率还在光导纤维的设计和制造中扮演着重要的角色。
光导纤维是一种利用光线在介质中反射的原理传输信号的器件,其核心部分是由高折射率材料制成的,而外包层则是由低折射率材料制成的。
通过这个设计,可以实现光信号在光导纤维中的长距离传输。
此外,折射率还在光学涂层和薄膜的设计和制备中起到重要的作用。
光学涂层和薄膜是在光学器件表面上添加一层特殊的材料,来实现特定的光学效果,如反射光、透明光、滤光等。
通过调整涂层的厚度和材料的折射率,可以实现对特定波长光的选择性反射或透过。
总之,折射率的测定及应用有很多种方法和领域。
通过准确测定折射率,可以更好地理解和应用光学现象,设计和制造出优质高效的光学器件和材料。
物理实验测量物体的折射率物体的折射率(refractive index)是光在物体中传播速度与在真空中传播速度的比值,是光在介质中的传播特性之一。
测量物体的折射率是物理实验中的一项重要任务,对于研究光传播规律、光学材料的性质以及实际应用具有重要意义。
一、测量原理在物理实验中,测量物体的折射率通常采用折射定律(Snell's Law)和菲涅耳公式(Fresnel equations)的原理。
1. 折射定律:光线从一种介质射入另一种介质时,入射角和折射角之间有一定的关系,即折射定律。
根据折射定律可以得到光线在两种介质中的传播方向和角度。
折射定律的表达式为:n1*sinθ1 = n2*sinθ2其中,n1和n2分别代表两种介质的折射率,θ1和θ2分别代表入射角和折射角。
2. 菲涅耳公式:菲涅耳公式描述了光线射入介质时的反射和折射现象,可以计算出反射光和折射光的振幅比例。
菲涅耳公式的表达式为:(r∥)² + (r⊥)² = 1其中,r∥和r⊥分别代表垂直入射和平行入射的反射光振幅与入射光振幅之比。
二、实验步骤1. 准备实验装置:将一介质样品放置在光路中,使用准直光源、凸透镜、平行光入射装置等设备构建一个稳定的光路。
2. 测量入射角:在光路中引入一个反光镜,调整光线的方向,使其通过光路垂直射入介质样品。
使用角度测量仪器测量光线的入射角。
3. 测量折射角:在样品经过的光路上设置透明的标尺,并使用角度测量仪器测量光线通过样品后的折射角。
4. 计算折射率:根据测得的入射角和折射角,利用折射定律的公式计算出样品的折射率。
重复实验多次,取平均值作为最终的折射率结果。
三、误差与提高准确性的方法在物理实验中,由于实验装置和测量仪器的限制以及人为误差等原因,测量结果可能存在一定误差。
为提高准确性,可以采取以下方法:1. 优化实验装置:合理设计实验装置的光路,选择高质量的透镜、准直光源等设备,减小光路中对光线的衍射、散射等影响。
3.3 折射率的测定一、实验目的1.了解测定折射率的原理及阿贝折光仪的基本构造,掌握折光仪的使用方法。
2.了解测定化合物折射率的意义。
二、实验原理折射率是物质的物理常数,固体、液体和气体都有折射率。
折射率常作为检验原料、溶剂、中间体和最终产物的纯度及鉴定未知样品的依据。
在确定的外界条件(温度、压力)下,光线从一种透明介质进入另一种透明介质时,由于光在两种不同透明介质中的传播速度不同,光传播的方向就要改变,在分界面上发生折射现象.根据折射定律,折射率是光线入射角的正弦与折射角的正弦之比,即当光由介质A进入介质B时,如果介质A对于介质B是光疏物质,则折射角β必小于入射角α,当入射角为90°时,sinα=1,这时折射角达到最大,称为临界角,用β0表示。
很明显,在一定条件下,β0也是一个常数,它与折射率的关系是可见,测定临界角β0,就可以得到折射率,这就是阿贝折光仪的基本光学原理,如图3—6所示。
图3—6 光的折射现象图3-7 折光仪在临界角时的目镜视野图为了测定β0值,阿贝折光仪采用了“半暗半明”的方法,就是让单色光由0~90°的所有角度从介质A射入介质B,这时介质B中临界角以内的整个区域均有光线通过,因此是明亮的,而临界角以外的全部区域没有光线通过,因此是暗的,明暗两区界线十分清楚。
如果在介质B的上方用一目镜观察,就可以看见一个界线十分清楚的半明半暗视场,如图3-7所示.因各种液体的折射率不同,要调节入射角始终为90°,在操作时只需旋转棱镜转动手轮即可.从刻度盘上可直接读出折射率。
实验用品WAY阿贝折光仪1台。
乙酸乙酯(A.R),丙酮(A.R)。
三、实验操作1.折光仪的使用方法熟悉阿贝折光仪的基本结构,其结构如图3—8所示.1-底座;2—棱镜转动手轮;3—圆盘组(内有刻度盘);4—小反射镜;5—支架;6-读数镜筒;7-目镜;8-望远镜筒;9-物镜调整镜筒;10-色散棱镜手轮;11-色散值刻度圈;12-折3-8阿贝折光仪的结构射棱镜琐紧扳手;13—折射棱镜组;14—温度计座;15-恒温计接头;16-主轴;17—反射镜①将折光仪置于靠近窗户的桌子上或普通照明灯前[1],但不能曝于直照的日光中。
折射率的测定实验报告实验目的,通过测定不同介质中光的折射角和入射角,计算出它们的折射率,从而掌握折射率的测定方法和规律。
实验仪器,凸透镜、平板玻璃、半圆形容器、小孔光源、刻度尺、直尺等。
实验原理,光在不同介质中传播时,由于介质的不同密度和光的波长不同,会发生折射现象。
折射率是描述光在不同介质中传播速度差异的物理量,通常用n表示。
当光从空气射入介质时,根据折射定律可得到折射率的计算公式为n=sin(i)/sin(r),其中i为入射角,r为折射角。
实验步骤:1. 准备工作,将凸透镜放在光源的前面,调整光源和凸透镜的位置,使得光线射向凸透镜的中心。
2. 实验一,将平板玻璃放在凸透镜上方,调整平板玻璃的位置,使得光线通过平板玻璃后发生折射。
测量入射角和折射角,记录数据。
3. 实验二,将半圆形容器中注入不同介质(如水、油等),再将凸透镜放在容器内,使光线通过介质后发生折射。
同样测量入射角和折射角,记录数据。
4. 数据处理,根据测量数据,计算不同介质的折射率n=sin(i)/sin(r),并进行比较分析。
实验结果与分析:实验一中,通过测量平板玻璃的折射率,我们得到了其在空气中的折射率为1.5左右。
这与平板玻璃的实际折射率相符,证明了我们实验的准确性。
实验二中,我们选择了水和油两种介质进行测量。
通过计算得到水的折射率约为1.33,而油的折射率约为1.5。
这与我们对水和油折射率的常识了解相符,也验证了我们实验的准确性。
实验总结:通过本次实验,我们掌握了折射率的测定方法,并对不同介质的折射率有了直观的认识。
在实验中,我们注意调整光源和测量仪器的位置,保证了实验数据的准确性。
同时,我们也发现了不同介质的折射率与其光学性质的关系,这对我们理解光的传播规律具有重要意义。
实验中也存在一些不足,比如在测量中可能存在一定的误差,需要进一步提高测量精度。
同时,我们只选择了水和油两种介质进行测量,对于其他介质的折射率也需要进一步研究。
光的折射与折射率的测定光是一种无形的电磁波,它在光学领域中起着重要的作用。
在遇到介质界面时,光线会发生折射现象。
而折射率则是描述介质对光的折射能力的物理量。
本文将探讨光的折射现象以及折射率的测定方法。
1. 光的折射现象当光线从一个介质射入另一个介质时,由于介质之间的光速不同,光线会改变方向,这个现象就是光的折射。
折射现象遵循斯涅尔定律,即入射角、折射角和两种介质的折射率之间存在一定的关系。
斯涅尔定律可以用数学表达式n1sinθ1 =n2sinθ2 来表示,其中n1和n2分别是两种介质的折射率,θ1和θ2分别是光线入射和折射的角度。
2. 折射率的意义与测定方法折射率是描述介质对光的折射能力的物理量。
不同介质的折射率不同,因此折射率可以用来表征光在不同介质中传播的特性。
在实际应用中,测定折射率具有重要的意义。
一种常用的测定折射率的方法是通过测量光线在物质中传播的速度来计算。
根据光的速度在不同介质中的变化,可以得到折射率。
例如,光在真空中的速度近似为3.0×10^8米/秒,而在玻璃中的速度较小。
通过测量光线在真空和玻璃中的传播时间,就可以计算出玻璃的折射率。
另一种常用的测定折射率的方法是使用折射计。
折射计是一种光学仪器,它通过测量入射角和折射角的值来计算折射率。
折射计通常包含一个半球形透镜和一个刻度盘。
通过调整透镜的位置,使得透镜的中心和光线的入射点在同一平面上,通过观察刻度盘上的读数,可以得到折射角。
结合已知的入射角,就可以计算得到折射率。
此外,还有许多其他测定折射率的方法,比如使用干涉仪、自动折射仪等。
这些方法根据光在介质中传播的特性,通过测量光线的特定参数来计算折射率。
3. 折射率的应用折射率是光学领域中的重要物理量,它在许多实际应用中都起到关键作用。
例如,在眼镜制造中,根据人眼的折射率,设计合适的镜片来矫正视力。
在光纤通信中,折射率决定了光信号在光纤中传播的速度和损耗。
此外,折射率还应用于透镜设计、光学仪器校准和材料分析等领域。
折射率的测定——油浸法(作者:佚名本信息发布于2008年07月31日,共有1286人浏览) [字体:大中小]折射率是透明矿物的重要光学常数,精确地测定折射率值,对于鉴定矿物有着重大意义。
测定透明矿物折射率值最常用的是油浸法。
一、油浸法原理油浸法是将矿物碎屑浸没在已知折射率的介质中,比较二者的折射率值,通过不断更换不同折射率介质,以测定矿物的折射率值。
常用的浸没介质为液体,称为浸油。
对于少数折射率特别高的矿物,液体浸油达不到要求,需用固体介质。
测定时将固体介质熔融而与矿物碎屑粘合后,比较二者的折射率值。
油浸法测定折射率。
常用的比较方法有以下两种:1.直照法此方法是通过观察透明矿物与浸油交界处贝克线(亮带)的移动规律来判断透明矿物的折射率值。
提升镜筒,若贝克线向矿物移动,说明矿物的折射率大于浸油;反之,浸油的折射率大于矿物。
如果用单色光观察,当矿物的边缘与贝克线消失时,说明矿物的折射率与浸油的折射率相等或近于相等。
用白光做光源,当矿物与浸油的折射率接近相等时,在矿物碎屑边缘看到色散现象。
其特点是在矿物边缘镶有两条颜色条带,靠近矿物一侧为橙黄色,靠近浸油一侧呈淡蓝色。
稍许提升镜筒,橙黄色条带移向矿物,淡蓝色条带移向浸油。
它们移动的速度取决于矿物与浸油折射率的大小。
(1)当橙黄色条带向矿物移动比淡蓝色条带向浸油移动的速度快时,则表示矿物的折射率大于浸油。
(2)当橙黄色条带向矿物移动比淡蓝色条带向浸油移动的速度慢时,则矿物的折射率小于浸油。
(3)当橙黄色条带向矿物移动的速度与淡蓝色条带向浸油移动的速度相等时,则矿物与浸油的折射率相等。
色带形成原理以及提升镜筒时移动规律可作如下解释。
由于浸油和矿物的折射率色散程度不同,一般浸油大于矿物,所以浸油的色散曲线较陡,而矿物的色散曲线较平缓,也就是说浸油的折射率随波长的增加下降得更快(图2-85)。
图中的纵坐标代表折射率,横坐标代表波长,F为淡蓝色;D为黄色;C为橙色。
折射率的测定——油浸法(作者:佚名本信息发布于2008年07月31日,共有1286人浏览) [字体:大中小]折射率是透明矿物的重要光学常数,精确地测定折射率值,对于鉴定矿物有着重大意义。
测定透明矿物折射率值最常用的是油浸法。
一、油浸法原理油浸法是将矿物碎屑浸没在已知折射率的介质中,比较二者的折射率值,通过不断更换不同折射率介质,以测定矿物的折射率值。
常用的浸没介质为液体,称为浸油。
对于少数折射率特别高的矿物,液体浸油达不到要求,需用固体介质。
测定时将固体介质熔融而与矿物碎屑粘合后,比较二者的折射率值。
油浸法测定折射率。
常用的比较方法有以下两种:1.直照法此方法是通过观察透明矿物与浸油交界处贝克线(亮带)的移动规律来判断透明矿物的折射率值。
提升镜筒,若贝克线向矿物移动,说明矿物的折射率大于浸油;反之,浸油的折射率大于矿物。
如果用单色光观察,当矿物的边缘与贝克线消失时,说明矿物的折射率与浸油的折射率相等或近于相等。
用白光做光源,当矿物与浸油的折射率接近相等时,在矿物碎屑边缘看到色散现象。
其特点是在矿物边缘镶有两条颜色条带,靠近矿物一侧为橙黄色,靠近浸油一侧呈淡蓝色。
稍许提升镜筒,橙黄色条带移向矿物,淡蓝色条带移向浸油。
它们移动的速度取决于矿物与浸油折射率的大小。
(1)当橙黄色条带向矿物移动比淡蓝色条带向浸油移动的速度快时,则表示矿物的折射率大于浸油。
(2)当橙黄色条带向矿物移动比淡蓝色条带向浸油移动的速度慢时,则矿物的折射率小于浸油。
(3)当橙黄色条带向矿物移动的速度与淡蓝色条带向浸油移动的速度相等时,则矿物与浸油的折射率相等。
色带形成原理以及提升镜筒时移动规律可作如下解释。
由于浸油和矿物的折射率色散程度不同,一般浸油大于矿物,所以浸油的色散曲线较陡,而矿物的色散曲线较平缓,也就是说浸油的折射率随波长的增加下降得更快(图2-85)。
图中的纵坐标代表折射率,横坐标代表波长,F为淡蓝色;D为黄色;C为橙色。
Ⅰ、Ⅱ、Ⅲ、Ⅳ、Ⅴ是五种折射率相邻的浸油的色散曲线,AB为某种矿物的折射率色散曲线。
Ⅰ号浸油的折射率在全部波长范围中均显著地高于矿物,两者色散曲线不相交。
当用I号浸油比较矿物的折射率时,提升镜筒,贝克线总是移向浸油。
Ⅱ号浸油的折射率靠近矿物,二者色散曲线交于B点,而B点处于橙光波长范围内,B点左侧全部波长都是浸油折射率大于矿物。
当用Ⅱ号浸油比较矿物的折射率时,矿物边缘可见色带,淡蓝色条带迅速移向浸油,橙色条带缓慢移向矿物。
此种情况说明,浸油的折射率大于矿物,当使用波长为656毫微米的光照明时,两者折射率值全等。
Ⅲ号浸油的折射率更靠近矿物,二者色散曲线相交于N点。
对N点左侧的波长,浸油的折射率大于矿物;对N点右侧的波长,浸油的折射率小于矿物。
当用Ⅲ号浸油比较矿物的折射率时,矿物边缘呈现的橙色条带与蓝色条带的宽度几乎相等(因为N点几乎位于可见光波长范围的中部)。
提升镜筒时,蓝色条带移向浸油,橙色条带移向矿物。
若两者移动速度相等,则说明矿物的折射率恰恰等于浸油的折射率,当用波长589毫微米的光照明时,矿物与浸油的折射率值相等。
同样可见,Ⅳ号浸油的色散曲线与矿物的色散曲线相交于A点,A点位于蓝光区,因此矿物边缘的色带是橙色条带宽,蓝色条带细。
V号浸油的色散曲线与矿物的色散曲线不相交,对于全部可见光波长范围,都是矿物的折射率大于浸油,提高镜筒,贝克线移向矿物。
图2-85 色带形成原理及移动规律当用白炽光作为油浸法比较折射率的照明时,若发现矿物边缘出现色散现象,则说明两者色散曲线已相交,而且对于可见光波中的某一种波长,矿物的折射率已与浸油的折射率全等。
如果此时改换成该种波长的单色光照明,则矿物的轮廓于浸油中消失,贝克线也就看不到了。
2.斜照法斜照法是采用一块挡板将射入视域中的光挡去一半,然后比较矿物与浸油的折射率。
当矿物折射率大于浸油时,矿物使透过的光线集中,反之则使透过的光线分散(图2-86)。
挡板(可借用分析镜或试板)推入后,挡去部份光线,结果使颗粒一边暗,一边亮,由于显微镜中看到的是倒象,使亮边和暗边的位置与实际位置相反。
从图2-86中可以看出,若发现视域暗边与挡板处于同侧,说明矿物的折射率大于浸油;若暗边与挡板处于异侧,说明浸油折射率大于矿物。
配制浸油时可使用下列公式:(2-15)式中N1、N2代表用以配制浸油的二液体的折射率值,N代表欲配制的浸油折射率值,V1、V2代表选用已知折射率液体的体积,V代表欲配浸油的体积。
例:欲配制20毫升N=1.54的浸油,可选用N1=1.480(液体石腊),N2=l.660(a溴代萘)来配合。
代入上式解后得:V1=l3.4毫升,V2=6.6毫升即用l3.4毫升N1=1.480的液体石腊与6.6毫升N2=1.660的ɑ溴代萘混和后可配得折射率N=1.54的浸油20毫升。
配制使用的原液与配制好的浸油均要经阿贝折射仪进行校正。
配好的浸油,装入棕色浸油瓶中,贴上标签,注明浸油配制温度、时间,装入箱中备用。
高折射率的配制采用固体溶于液体或固体与固体混熔。
现介绍硫和磷溶于二碘甲烷高折射率浸油的配制。
以磷:硫:二碘甲烷=8:1:l的重量分别称量后;将硫粉先溶于二碘甲烷中,溶解完毕后掺一层蒸馏水,然后将已切成小块的黄磷迅速逐一加入,边加边搅,可观察到随着溶解黄磷含量的增加,黄色胶状液体的稠性逐渐降低,颜色也逐渐变浅,最后成为透明均匀的浅黄的磷液,此时N约为2.04,如果磷液不透明,可稍稍加热到40℃至50℃(过热有害)。
为防止浸油自燃,每瓶浸油须注入蒸馏水,并放置在金属盒内妥善保存。
三、折射率测定的具体步骤在进行矿物折射率的测定以前,先要制备油浸薄片,其方法是用小镊子取直径为0.05毫米矿物碎屑少许均匀撒在载玻片上,盖上盖玻片,沿盖片边缘滴入已知折射率的浸油充满二玻片之间即成油浸薄片。
用浸油与矿物的折射率进行比较时,首先要确定被研究矿物是均质体还是非均质体,一轴晶还是二轴晶,光性是正还是负,在这些光学性质确定以后才能更好地选择测定方法。
1.均质体矿物折射率的测定方法均质体矿物仅有一个折射率,在单偏光镜下,根据矿物在浸油中的突起,贝克线及色散效应情况比较矿物与浸油折射率的相对大小。
通过不断更换浸油,直到浸油与矿物折射率相等,或矿物折射率介于成套浸油相邻两瓶浸油之间为止。
如:第一种浸油折射率l.572(大于矿物)第二种浸油折射率l.576(小于矿物)则所测矿物的折射率==1.574±0.002(即误差在0.002以内)。
如果浸油间隔为O.003,则其误差可能在0.0015以内。
2.一轴晶矿物主折射率的测定一轴晶矿物有Ne 和N两个主折射率,一般只测定N,有必要时也测定Ne。
在油浸粉末薄片中选择干涉色最高的颗粒,在锥光镜下为瞬变干涉图,则此切面为一轴晶平行光轴的主切面。
在此切面上可测定Ne 和N二主折射率。
在光性己知的情况下,则可在正交偏光镜下确定Ne 和N的方向,并使Ne平行PP。
推出上偏光镜,比较Ne 与浸油折射率的相对大小,转动物台90°,使N平行PP,比较N与浸油折射率的相对大小。
通过不断换油即能测出Ne 与N值的大小。
其实主折射率值N可在油浸薄片中任意颗粒上测得,因为矿物碎屑面上光率体椭圆半径之一必为N。
3.二轴晶矿物主折射率的测定二轴晶矿物有三个主折射率,一般只测Nm ,有必要时测定Ng、Np。
垂直一个光轴切面的任何方向上都可测得Nm主折射率,其测定方法与均质体相同。
如找不到垂直光轴的粉末颗粒,可以用垂直光轴面斜交光轴切面(找光轴倾角不太大)代替。
利用这种切面测Nm 的大小时,必须先确定Nm的方向,并使Nm平行PP,再在单偏光镜下比较Nm 与浸油折射率相对大小。
通过不断换油,即能测出Nm的大小。
在垂直Bxa或垂直Bxo 的切面上亦可测定Nm值。
除Nm外,还可测定Ng或Np值。
选一个干涉色最高颗粒。
锥光镜下呈现瞬变干涉图,此为包含Ng 和Np平行光轴面主切面。
在正交偏光镜下测定Ng 与Np的方向,并使Ng平行PP,推出上偏光镜,比较Ng 与浸油折射率的相对大小,转动物台90°,使Np平行PP,比较Np与浸油折射率的相对大小,通过不断换油,即能测出Ng 、Np的折射率值。
用油浸法测定非均质矿物折射率时,需要在一定方位的碎屑颗粒上进行。
然而,在碎屑油浸薄片中,寻找定向碎屑颗粒是相当困难的。
如果在显微镜物台上安上一个旋转针台,则可以顺利地解决油浸法中颗粒的定向问题。
测定时,将欲测矿物碎屑颗粒粘在旋转针轴的针尖上,再把针尖插入装有浸油的油槽中。
通过针轴(水平轴)和显微镜物台转轴(直立轴)的联合旋转,可以使一轴晶矿物光率体的Ne、N O 轴,二轴晶矿物光率体Ng、Nm、Np轴分别平行下偏光镜振动方向PP。
利用贝克线或色散条带比较它们与浸油折射率的相对大小,通过不断更换油槽中的浸油,即可测出非均质矿物各个主折射率值大小。
利用旋转针台*,在一个碎屑颗粒上可以同时测定几个主折射率值,且换油方法简便。