2021-2022高二历史北师大版选修一学案与检测:8.3 明治维新 Word版含解析
- 格式:docx
- 大小:2.42 MB
- 文档页数:5
学案23明治维新的举措[课标要求]概述明治维新的主要过程和基本内容,理解近代化道路的多样性。
一、破除旧政治体制1.背景(1)推翻幕府封建统治后确立的明治政府,为改革变法供应了良好的政治前提。
(2)明治政府于1868年以天皇名义公布《五条誓文》,要求广兴会议,向西方学习,改革各种封建制度,进展资本主义经济;公布《政体书》整顿充实政府组织机构。
2.措施(1)建立中心集权,实现国家统一①举措:剥夺了各藩对土地和人民的领有权,使之成为天皇政府的地方官;实行废藩置县的改革;发布建立天皇亲兵法令,组建“御亲兵”。
②影响:减弱了地方封建割据势力,初步加强了天皇新政府的中心集权,推动了日本政治体制的近代化。
(2)废除封建身份制度,实行四民公平,取消武士特权①废除封建身份制度,实行四民(即皇族、华族、士族和平民)公平。
②平民可以自由择业和居住,为资本主义进展供应自由的劳动力。
③取消武士特权,武士阶层彻底瓦解并分化,一部分成为资本家,另一部分成为一般劳动者。
(3)派岩仓具视使节团考察欧美,学习西方先进的资本主义制度。
[名师点拨] “四民公平”取消了职业限制,为日本资本主义的进展供应了大量劳动力。
二、殖产兴业1.措施(1)大力创办官营企业:1870年成立工部省,接管幕府和各藩经营的矿山和工场,创办官营企业,兴建铁路。
(2)运用国家政权的力气,动用国库资金,设立“模范工厂”,引导民间兴办企业,推动私人资本主义的进展。
(3)实行“劝业政策”,通过向私人发放无息贷款、补助金等,嘉奖私人投资工矿业等近代企业。
(4)实行处理官营企业和大力扶持、爱护私人资本主义。
2.特点:明治政府实行扶植和爱护资本家的政策,推动了日本资本主义的快速进展。
[名师点拨] 日本工业化与西方相比,有显著不同,首先是进展重工业和军事工业,其次是政府扶植。
三、富国强兵1.措施(1)明治政府宣布实行义务兵役制,仿照欧洲模式建立近代意义上的常备军。
(2)设立军事院校;依据英国模式建立了近代化海军。
第3课明治维新教学目标:一、知识与能力:明治维新的内容、特点、影响。
分析理解日本发展资本主义工业与英国、美国的不同,认识学习外来先进文化的作用及需要注意的问题;认识日本军事改革对世界的影响。
二、过程与方法:问题探究、历史比较。
三、情感态度价值观:符合时代潮流的改革对实现富国强兵具有深远影响;对待外来文化需要正确的认识。
教学重点:明治维新的内容及影响。
教学难点:明治政府发展资本主义经济的措施及特点。
课型:新授课教法:研讨法教具:多媒体投影仪课时:一课时教学过程:【导入新课】1、学生总结回答第一第二课介绍的明治维新背景2、教师指出:本课将重点介绍明治维新的主要内容,并透视维新运动的意义。
3、学生阅读P114的导言,问:《五条誓文》你能看出哪些信息?【讲授新课】一、明治维新的含义:教师从狭义和广义两方面解释。
【思维启迪】1:学术界一般认为,日本“明治维新”是一次资产阶级性质的改革。
但有些学者主张:“明治维新”应理解为一次“明治革命”;而另—些学者则提出“明治中兴”的解释。
问题: (1)你认为其中哪一种观点更合理?为什么?(2)请说明另外两种观点的可以理解之处。
“改革”说:“明治维新”由天皇主持,自上而下完成。
日本由此走上资本主义发展的道路。
“革命”说:“明治维新”是在武装倒幕前提下进行的,它确立了以天皇为首的地主和资产阶级联合专政。
“中兴”说:维新前,日本遭外来侵略,天皇被幕府架空。
维新后,天皇重掌朝政,促进了经济发展,维护了民族独立。
二、明治维新的目的:实现民族振兴、摆脱外来压迫、发展资本主义,最终巩固明治政府的统治。
三、明治维新的内容:(一)政治上:废除旧体制——以适应资本主义经济发展为出发点,对封建国家进行改造,废除旧体制,确立新体制!1、废藩置县,加强中央集权:(1)措施:①取消幕府的封建领地,逐步收回各藩领地和人民的统治权;②1871年,明治政府以武力为后盾,宣布“废藩置县”,置3府72县;③将大名迁居东京。
章末检测(八)一、选择题(每小题4分,共48分)1.17世纪初,日本开始了德川幕府的统治时期。
这一时期()A.天皇掌握了日本实权B.武士构成幕府的统治基础C.打破了身份等级制度D.政府格外重视工商业发展答案 B解析在德川幕府的时代,将军掌握了日本实权。
在对内政策方面,将军推行严格的身份等级制度,歧视工商业者。
因此,A、C、D三项的叙述都不正确。
2.日本商人、资本家、新兴地主向将军、大名贷款,出钱购买武士身份,或直接参与藩政。
这些历史现象说明他们()A.已成为推动改革的政治势力B.要求摆脱封建束缚发展资本主义C.不满幕府统治要求改革社会现状D.经济实力增强,要求提高政治地位答案 D解析商品经济的发展引起了日本社会阶级结构和封建等级秩序的变化,商人、资本家和新兴地主的地位开始举足轻重,他们向将军、大名贷款,出钱购买武士身份,或直接参与藩政反映了伴随着其经济实力的增强,要求提高政治地位。
3.1853年前的日本与1840年前的中国的相似之处有()①封建制度处于没落时期②统治者实行闭关锁国政策③出现资本主义生产关系④面临西方殖民主义的威胁A.①②③ B.②③④C.①②④ D.①②③④答案 D解析资本主义生产关系的出现,必然要对封建的上层建筑提出挑战,这说明封建制度进入衰落时期;在西方资本主义不断上升的19世纪上半期,中国和日本的封建统治者仍顽固坚持封建专制统治,奉行闭关锁国政策,必然要成为西方列强侵略的对象。
4.下图描绘了1854年日本同西方国家签订第一个条约时的情景。
这个条约()①签约的另一方是美国②是双方在平等的基础上签订的③打开了日本闭关锁国的大门④刺激了列强侵略日本的欲望A.①②③ B.②③④C.①③④ D.①②④答案 C解析日本同西方列强签订的第一个条约是《日美亲善条约》,这是日本近代史上的第一个不平等条约。
②的叙述是不正确的。
5.日本19世纪中期“尊王攘夷”运动兴起的根本原因是()A.幕府对外妥协B.资本主义经济的发展C.民族危机加剧D.中下级武士状况恶化答案 C解析解题关键要了解该运动的主要斗争目标是“攘夷”,是民族危机加深后,日本具有民族责任心的武士为改变现状而发起的一场政治运动。
高二历史选修改革专题八明治维新学案高二历史选修改革专题八明治维新第一节走向崩溃的幕府政权课程标准1、知道明治维新的历史条件;2、概述明治维新的主要过程和基本内容,理解近代化道路的多样性;3、分析明治维新在日本近代化过程中的历史地位知识与能力了解日本倒幕运动的主要经过与结果过程与方法知道明治维新前日本资本主义成长、人民起义不断和陷入半殖民地危机等基本史实。
情感、态度与价值观资本主义因素的成长。
重点难点教学重点《日美亲善条约》的影响;明治维新的社会背景。
教学难点资本主义因素的成长。
教学方法提问法、阅读法、讨论法等。
教学过程二次备课、学习情境创设:“《1861年2月19日宣言》”“俄国近代化进程”【自学评价】1、幕府统治末期,由于_____________的提高,日本的自然经济开始瓦解,_____________逐渐形成并得到发展。
2、随着资本主义因素的成长,日本形成了以_______、_______、______为中心的全国商品流通网络;_________资本和__________资本发达起来;在经济较发达的地区,资本主义的_____________普遍发展起来;出现了_____________、_____________、_____________等新兴的阶级。
3、19世纪中期的日本仍然是一个____________、____________的国家,农民的反抗斗争此起彼伏,而且城市中经常发生_______________事件,______________起义显示了幕府统治的危机。
4、1853年7月,美国东印度舰队司令____________率领舰队驶入日本______________;1854年3月,日本被迫签订了________________。
而这一事件被称为__________________,打开了日本的国门,从此日本彻底结束了____________的状态。
5、面对民族危亡,日本国内出现了___________与__________的争论,幕府政权采取______________的高压恐怖政策,兴起了“__________”,打破了改革派____________的幻想,并促使他们开始了武力推翻幕府统治的________________。
2018年高中历史第八章日本明治维新8.3 明治维新练习北师大版选修1 编辑整理:尊敬的读者朋友们:这里是精品文档编辑中心,本文档内容是由我和我的同事精心编辑整理后发布的,发布之前我们对文中内容进行仔细校对,但是难免会有疏漏的地方,但是任然希望(2018年高中历史第八章日本明治维新8.3 明治维新练习北师大版选修1)的内容能够给您的工作和学习带来便利。
同时也真诚的希望收到您的建议和反馈,这将是我们进步的源泉,前进的动力。
本文可编辑可修改,如果觉得对您有帮助请收藏以便随时查阅,最后祝您生活愉快业绩进步,以下为2018年高中历史第八章日本明治维新8.3 明治维新练习北师大版选修1的全部内容。
第八章第三节明治维新一、选择题1.明治维新政治改革的出发点是()A.建立天皇专制统治B.适应资本主义经济发展的需要C.废除旧体制D.用西方资本主义文化改造旧文化解析:明治维新对封建国家进行改造,废除旧体制,确立新制度,主要是为了适应资本主义发展的需要,调整生产关系,使之适应生产力的发展。
答案:B2.1868年,日本历史上著名的《五条誓文》指出要“破旧来之陋习”.下列日本明治维新的内容符合这一誓文的是()①废藩置县②废除封建等级制度③废除封建领主土地所有制④剪去武士头上的发结,解除腰刀A.①②B.①②③C.②③④ D.①②③④解析:结合所学知识可知,①②③④项都是明治维新“破旧来之陋习”的内容。
答案:D3.马克思“用暴力方法缩短由旧生产方式向现代生产方式的过渡的一种人为手段"是针对( )A.明治政府的“废藩置县”措施B.明治政府的“殖产兴业”措施C.明治政府的“文明开化”措施D.明治政府的“近代天皇"制度解析:由题干关键信息“旧生产方式向现代生产方式”判断是经济方面采取的措施。
A、D 两项是政治方面的措施,C项是文化习俗方面的措施。
B项是经济方面的措施。
答案:B4.明治维新中的文明开化政策的核心是( )A.用西方文化改造日本封建文化B.废除身份制度,实现形式上的平等C.提倡武士道精神,实现民族振兴D.大力发展近代资本主义工商业解析:文明开化的核心是大力引进、吸收西方思想文化和社会风俗习惯,改造日本愚昧落后的社会习俗。
高中历史 8.3《明治维新》学案新人教版选修1学习方法点拨本节内容主要是明治维新的主要改革措施,学习时首先要注意归纳明治维新的两个显著特点:一是“破旧”,通过“废藩置县”废除了封建割据局面,建立起中央集权体制;通过实行新的身份制,实行了形式上的“四民平等”。
二是“立新”,主要有“殖产兴业”,发展近代工业;“文明开化”,吸收西方文化和技术,实行全盘欧化等。
其次,应注意分析上述措施的资本主义性质,理解明治维新使封建落后的日本走上了发展资本主义的道路。
教材自学导引与解读一、废除旧体制1.加强中央集权⑴内容A.取消幕府的①,逐步收回各藩领地和人民的统治权。
B.1871年,政府宣布“②”,由中央派官员直接进行管理。
C.原各藩大名迁居③。
⑵作用:开始建立起统一的④。
2.废除封建等级制度⑴内容A.取消大名和公卿的名称,改称“⑤”,武土改称“⑥”,其他一律称为“平民”。
确立皇族、华族、士族和⑦等四种身份。
B.宣布“⑧”,废除武士佩刀和“格杀勿论”的特权。
C.以⑨形式,逐步收回华族和士族的俸禄和禄米。
⑵作用:建立起了适应资本主义经济发展的新的⑩。
【拓展点拨】明治维新使一种适应资本主义经济发展的新的社会体制开始建立起来,华族和士族的上层利用政府补偿金投资新兴工业,成为资本家;许多士族下层因为贫困不得不进入工厂做工谋生。
【自我校对】①封建领地;②废藩置县;③东京;④中央集权国家;⑤华族;⑥士族;⑦平民;⑧四民平等;⑨公债补偿;⑩社会体制;二、发展新经济1.措施⑴币制改革:1871年,以金本位的纸币①作为全国唯一的货币。
⑵土地改革A.措施:废除②土地所有制,确认土地私有,允许土地买卖。
B.影响:③经营农业的积极性提高,促进了农业的发展。
⑶地税改革:一律按地价的3%向土地所有人征收④并以货币支付。
⑷殖产兴业A.引进先进的⑤、设备和人才,建立“样板”企业,供私企效仿。
B.建设近代⑥事业,为工业发展奠定基础。
2.特点:大力扶植和保护⑦的发展。
2023-2024学年北师大版高中历史单元测试学校 __________ 班级 __________ 姓名 __________ 考号 __________注意事项1.答题前填写好自己的姓名、班级、考号等信息;2.请将答案正确填写在答题卡上;一、选择题(本大题共计10小题每题3分共计30分)1.明治维新是日本近代化的起点它从一个处于亚洲文明边缘的小国实现了“脱亚入欧”的历史转折这里的“脱亚入欧”是指()A. 从亚洲边缘小国跻身于世界强国B. 从东方国家演变为西方国家C. 从封建社会过渡到资本主义社会D. 从亚洲脱离并加入欧洲同盟【答案】C【解析】材料中“脱亚入欧”并不是指地缘上的变化而是指日本效仿欧洲实现社会的根本转型即从封建社会过渡到资本主义社会以资本主义社会的发展模式作为自己改革的目标 C项正确ABD三项说法错误不符合题意故选C2.日本人的姓氏中大部分是明治时期新起的其中和地理有关的田中、山下、河上等姓很多盐田、鸟饲、猪狩等姓则源于生产劳动这些姓氏的出现主要与明治维新的哪条措施有关()A. “废藩置县”B. “四民平等”C. “殖产兴业”D. “文明开化”【答案】B【解析】日本人姓氏的起源在幕府时期除了武士等少数人外普通百姓特别是农民不允许有自己的姓明治政府废除身分制普通百姓才开始有姓实行四民平等取消武士特权故B正确ACD均不符合题意排除故选B3.“以前它是个前工业时代的封建国家到19世纪末新日本——西方影响和日本传统的混合物——成为一个正在上升的帝国它很快成为西方一个可怕的竞争对手”促使日本完成以上重大跨越的根本因素是()A. 发动战争开拓海外市场B. 解放奴隶维护国家统一C. 明治维新发展资本主义D. 科技立国重视人才培养【答案】C【解析】依据题干“到19世纪末新日本——西方影响和日本传统的混合物——成为一个正在上升的帝国它很快成为西方一个可怕的竞争对手”的信息结合所学知识可知1868年日本进行了明治维新改革使日本经济迅速发展走上了资本主义道路 C项符合题意 ABD三项的内容不符合题干的时间和国家排除故选C4.日本被迫打开国门的事件是()A. 大盐平八郎起义B. 黑船事件C. 尊王攘夷D. 倒幕运动【答案】B【解析】结合所学可知 1853年佩里率舰队叩关史称“黑船事件” 使日本从锁国走向开国民族危机进一步加深从而引起整个日本社会危机的进一步加剧故B项正确ACD三项均不符合题意应排除5.刘天纯在《日本改革史纲》中说“因为当时的日本资本家阶级还没达到独立经营的程度依然有政府保护助长之必要不过保护助长的方法和性质都不同从前官营模范工厂制度的封建式了……其变化是更加趋向全面实行保护政策”文中所述的“更加趋向全面”的保护政策是()A. 保护新兴地主的土地私有制B. 工部省接管幕藩的矿山和工场C. 鼓励私人资本投资近代企业D. 将大部分官营企业廉价转让给私商【答案】D【解析】A.结合所学知识明治维新时期日本政府对私营工商业者的保护与土地制度无关.B.接管牧山的矿山和工厂并没有体现出对私营资本家的支持和保护.C.鼓励私人资本投资近代企业只是号召并没有体现出具体的措施.D.结合所学知识我们可知日本政府将大量的官办企业廉价转让给私商大大促进了日本资本主义经济的发展.故选D.6.1889年颁布的日本宪法规定天皇总览统治大权内阁辅佐天皇贵族院和众议院组成帝国议会裁判所负责司法这表明其政治体制主要效仿的是()A. 德国B. 英国C. 俄国D. 美国【答案】A【解析】结合所学知识德意志帝国实行的是半专制的君主立宪制皇帝掌握实权帝国立法权由联邦参议会和帝国议会两院制议会行使故日本模仿的是德国故A正确英王没有实权故B错误C当时是君主专制排除美国实行的是民主共和制故D错误7.下列中外改革使社会性质发生根本变化的有()①商鞅变法②王安石变法③北魏孝文帝改革④穆罕默德阿里改革⑤日本明治维新A. ①②③④⑤B. ①②③④C. ②④⑤D. ①③⑤【答案】D【解析】①使秦国确立了封建制度③推动北方少数民族封建化⑤使日本走上了资本主义道路故①③⑤正确②④都没有改变旧的封建制度属于封建社会内部的局部改革排除故选D8.日本思想家福泽谕吉指出“中国人模仿西方在短时间改革了兵制花大把金钱制造军舰、购买大炮……其实这是表象的文明化因为这些都是显在的有形之物学起来也很容易但是学习西方来改革自国的政治法律改变国民气质则是最不容易做到的了”作者主要说明日本应该()A. 结合先进的“文明开化”思想B. 引进西方技术实现工业化C. 培养人才强调“和魂洋才”D. 从制度精神层次学习西方【答案】D【解析】根据材料福泽谕吉认为中国在学习西方过程中只学习西方的表象并没有依照西方的做法改革本国的政治法律改变国民气质言外之意学习西方必须做到引进有形之物的同时变革本国政治法律改变国民气质与精神 D项正确材料没有体现文明开化排除A项作者强调的重心在于“改革政治法律改变国民气质” 排除B材料强调的也不是单纯的人才培养排除C项故选D9.面对工业革命的冲击俄日均选择自上而下的改革方式的根本原因是两国()A. 具有浓厚的军事性和封建性B. 资产阶级具有软弱性C. 资本主义经济发展相对落后D. 缺乏民主传统【答案】C【解析】面对工业文明的冲击俄国和日本都进行了自上而下进行的由政府主导的改革这归根到底是两国资本主义经济发展薄弱资产阶级力量弱小无力通过革命的方式建立资本主义制度的缘故故C项正确AB两项是俄国资本主义经济发展落后的影响D项错误主要原因应从经济的角度进行分析故选C10.1872年明治政府宣布“自今以后允许四民买卖和私有” 1873年政府又规定取消过去封建贡租按村摊派由实际耕种者缴纳的办法改为由持有土地执照的土地所有者交纳政府还按地税的1/3向土地所有者征收村费这些措施()A. 推动了土地所有制革命性变革B. 实现了真正意义上的四民平等C. 阻碍了近代日本资本原始积累D. 确立了封建领主的土地私有制【答案】A【解析】“允许四民买卖和私有”实质上废除了封建领主土地所有制承认土地私有制故选A项“允许四民买卖和私有”是指民众具有买卖土地的自由权并不等同于实现政治地位的平等“真正意义”的说法过于绝对排除B项征收土地税有利于加速近代日本的资本原始积累排除C项明治维新废除了封建领主的土地私有制排除D项故选A二、材料分析题(本大题共计4小题每题15分共计60分)11.(1)从材料一中你获得哪些历史信息?11.(2)据材料二谈谈你对涩泽荣一提倡“《论语》加算盘”的理解和看法?【答案】信息日本改革土地制度承认土地私有引进西方先进技术兴修铁路大力发展近代教育培养资本主义建设人才政府投资兴办近代企业【解析】信息题目要求“从材料一中获取信息” 只要将材料一中的四幅图片依次进行解读与所学明治维新的内容相对照就可以得出答案从材料一中的“明治政府颁布的地契”可以得出日本改革土地制度承认土地私有从“1872年新桥至横滨的铁路开通后的情景”可以得出引进西方先进技术兴修铁路从“明治维新时期的新式学校”可以得出大力发展近代教育培养资本主义建设人才从“1897年创立的第一个大型企业八幡制铁所”可以得出政府投资兴办近代企业【答案】他主张发展经济的同时倡导儒家伦理实行义利并重一方面发展经济以富民另一方面又要讲仁义对社会富有爱心对国家勇于奉献这种观点是值得肯定的在改革开放的当代中国既要发展经济又要弘扬传统美德这样才能实现社会和谐与可持续发展【解析】理这一题首先需要提炼材料二中的观点从材料二中的信息可以看出涩泽荣一主张发展经济的同时倡导儒家伦理实行义利并重也就是说论语指的是儒家伦理道德算盘指的是发展经济致富的思想然后结合所学知识对上诉观点进行评价谈谈如何看待应该能够知道这种观点是值得肯定的也就是发展经济和弘扬传统道德要并重在改革开放的当代中国既要发展经济又要弘扬传统美德这样才能实现社会和谐与可持续发展12.(1)根据材料一、二指出孝文帝的习俗改革与明治维新文明开化的相同点12.(2)根据材料二并结合所学知识对明治维新的文明开化政策进行简要评价【答案】(1)相同点都集中在服饰、发式等日常生活方面都通过引入先进文化改革本民族落后习俗统治者以身作则大力推动【解析】(1)根据材料中的“断诸北语一从正音”“服饰方面”“并带头把自己的‘拓跋氏’改为‘元氏’”“《断发脱刀令》”“定西式礼服为官员礼服并提倡官员穿西装”“以天皇名义颁发《教育敕语》”等可从服饰、发饰、先进文化、统治者的带头作用等方面分析【答案】(2)评价实现了日本社会生活方面的巨大转变为明治维新的顺利进行营造了良好的社会环境有力地配合了各项近代化改革一定程度上冲击了日本原有的封建文化但也保留了大量封建残余【解析】(2)根据材料可从社会转型、封建制度等方面进行分析13.(1)依据材料并结合所学知识概括“废藩置县”的特点13.(2)依据材料并结合所学知识说明“废藩置县”的意义【答案】(1)特点借助有利形势政治诱导以武力为后盾循序渐进分步实施釜底抽薪不留后患较为彻底【解析】(1)根据材料“又以武力为后盾”并结合所学知识可知“废藩置县”的特点是借助有利形势政治诱导以武力为后盾循序渐进分步实施釜底抽薪不留后患较为彻底【答案】(2)意义消灭了封建割据形成中央集权的统一国家在事实上废除了封建领主土地所有制有利于资本主义的发展推动了文明开化的进程促进了明治维新的深入开展为地方治理变革提供了一定的参考【解析】(2)意义可从制度变革、资本主义发展、明治维新的影响等方面分析14.甲午战争爆发的原因材料明治维新后日本制定了第一期征服台湾第二期征服朝鲜第三期征服满蒙第四期征服中国第五期征服世界的对外扩张战略1887年日本政府制定了《清国征讨方略》决定在1892年前完成对华作战的准备进攻的方向是朝鲜、辽东半岛山东半岛、澎湖列岛、台湾、舟山群岛据材料说明中日甲午战争爆发的主要原因【答案】明治维新后日本制定“大陆政策” 把征朝侵华作为对外侵略的首要目标发动侵华战争成为日本的既定国策【解析】。
学案4 章末总结一、明治维新前后日本在政治、经济、对外关系等方面发生的变化1.由日本特殊的历史条件所打算。
日本资产阶级力气薄弱,没有形成独立的政治力气;外国资本主义的入侵,导致日本消灭严峻的民族危机。
这就使得中下级武士仓促之间担当了革命领导者的角色,先领导倒幕力气推翻了幕府统治,然后又推动明治政府进行了资产阶级性质的改革。
2.中下级武士大多数资产阶级化了,他们最关怀日本的资本主义前途和国家命运。
随着资本主义的进展、武士的贫困和衰落,封建的等级制度遭到了严峻破坏,大批中下级武士的实际阶级地位发生了变化,部分中下级武士的经济地位和世界观渐渐向资产阶级方面转化,成为尚未成熟的资产阶级在政治上的代言人。
他们关怀国家的命运,更关怀日本的资本主义前途。
3.日本武士的大多数人接受了西方资产阶级思想。
腐朽的幕府统治和迫在眉睫的民族危机,使他们生疏到:为了挽救日本的民族危机,必需推翻腐朽的幕府统治,必需仿效西方国家,实行开国进取政策,以实现富国强兵。
4.中下级武士大多有丰富的政治斗争阅历和政治才能。
三、明治维新的特点1.从改革领域看,涉及政治、经济、军事、思想文化和生活习俗等领域,较为全面。
2.从改革方式看,推行了全面西化的政策(1)从西化的具体方式上看,不仅仅是简洁引进西方先进技术,而是留意加以更新改造。
(2)从措施的推动方式上看,充分运用国家政权的力气,或强制推行,或示范引导。
3.从改革内容来看,在大力推行西化的同时,保留了大量封建残余。
四、明治维新成功的缘由1.时代和国际环境:明治维新时,世界处在自由资本主义时期,争夺殖民地的高潮尚未到来,西方列强的侵略矛头主要指向中国,加上亚洲民族运动的兴起,特殊是太平天国运动牵制了西方列强的势力,为日本供应了有利的国际环境。
2.国内因素:(1)政治体制:日本的封建领主制潜伏着很大的离心力,维新派的尊王倒幕号召客观上符合建立民族国家和统一国内市场的要求,以大阪为中心的国内统一市场逐步形成,为资本主义进展制造了有利条件。
明治维新-北师大版选修1历史教案一、引言明治维新,是指日本明治时期维新运动的胜利,推翻幕府政权,创建以天皇为中心的中央集权制度,实现了日本现代化的历史事件。
明治维新至今已经逾百年,此次选修课的学习将有益于增强我们对日本现代史的认识、对日本与中国现代化进程的比较分析、对世界民族文化多样性的认识和理解。
二、课程安排1.注:本套教案共4课时,本教案为第一课时2.教材要求:《日本史纲要(上下) ·见证历史-明治非常时期)3.学习目标:–掌握日本幕府时代背景及其产生的影响–了解日本明治维新的动因和历程–分析明治维新的历史意义和影响4.教学步骤:–第一步:背景和重要概念的学习(20分钟)•背景:日本江户时代的中国传统文化、社会结构和政治制度;西方文化的入侵对日本的影响;美国的“黑船来航”对日本的启示•概念:幕府、大名、武士、天皇、西化、开国、维新、明治–第二步:形势变化和政治制度的改革(40分钟)•形势变化:维新运动的背景和动因、尊王攘夷的思想、土佐藩的反幕、戊辰战争•政治制度改革:天皇复辟、五卅布告和各项改革–第三步:日本社会的现代化(30分钟)•工业化和近代化的进程–第四步:历史意义和影响的评价(20分钟)•对日本的影响:政治制度、社会制度、文化传承、国际地位和现代化进程•对中国的启示:新政、维新、五四运动的推进和顺应历史潮流三、作业和评估1.课后作业:–阅读教材《日本史纲要(上下) ·见证历史-明治非常时期》,关注与明治维新相关的知识点–编写作业报告,对本节内容进行梳理和整理,并对明治维新的历史意义和影响进行思考2.作业评估:–答题内容的质量–对明治维新历史意义和影响的分析深度–文字表达的清晰度和逻辑性四、教学反思明治维新是东亚现代化的重要事件之一,也是中日两国发展历史上的重要分水岭。
通过本节课的学习,学生们对日本历史的认识和理解有了更深刻的体验,也能够对中国历史的发展有一些启发和启示。
学案3 明治维新[课程标准] 1.概述明治维新的主要过程和基本内容,理解近代化道路的多样性。
2.分析明治维新在日本近代化过程中的历史地位。
一、明治维新的内容1.政治上废除旧体制(1)废藩置县:①1871年发布《废藩置县诏书》,废除藩国制度,将全国划分为3府72县。
②取消公卿、大名的称号,改称华族。
③为国内统一市场的形成奠定了基础。
(2)改革等级制:①取消武士特权。
②全国居民分为三个等级:华族、士族、平民。
2.经济上发展资本主义(1)改革土地制度:①1872年废除不准土地买卖的禁令,确认了土地私有。
②1873年,发布《地税改革条例》。
③作用:增加了政府的财政收入,为资本主义的发展提供了劳动力。
(2)发展资本主义:①措施:推行殖产兴业政策。
②阶段:分为示范和扶植两个阶段。
③作用:使日本在很短的时间里实现了工业近代化。
3.文化教育改革(1)仿效欧美教育制度,颁布教育法令——《学制》。
(2)建立各级各类学校,派留学生出国留学。
(3)发展新闻出版和文化传播事业,促进习俗西化。
4.建立新式军队(1)建立天皇的近卫军——“亲兵”。
(2)1872年,发布《征兵诏书》,实行征兵制,建立新式军队。
[概念阐释]废藩置县:1871年7月,日本废除全国各藩,统一为府县,是建立中央集权政权的一项划时代的政治变革。
政府曾通过奉还版籍、改革藩制,促使幕藩体制解体。
[教材互补]“废藩置县”……在事实上废除了封建领主土地所有制,成为维新运动中一次深刻的革命性变革,使日本在政治上向近代资本主义国家体制迈出了重要一步。
(人民版)明治政府建立起中央集权的政治体制,实现了民族国家的统一,为进一步推行改革、富国强兵奠定了坚实的基础。
(岳麓版)[重点精讲]明治维新以后日本社会经济发展的特点是什么?试说一说日本殖产兴业的步骤。
(1)特点:①国家创办示范工厂带动私人资本主义的发展。
②政府大力扶植和保护私人资本主义的发展。
(2)创官营企业→创军事工业→创模范工厂→劝业政策→廉价转让[重点精讲]明治政府发展资本主义工业的特点(1)用政府力量大力推进资本主义经济发展。
第三节 明治维新教材整理1 废藩置县,改革封建等级制度 1.废藩置县(1)背景:明治政权建立后,消灭封建割据、实现国家统一成为当务之急。
(2)概况①1869年,伊藤博文就提出了废藩置县的建议。
②1871年,明治政府废除藩国制度,将日本划分为3府72县,由中央政府任命官员管理。
(3)作用:封建领主制被废除,实现了真正的集中统一,为国内统一市场的形成奠定了基础。
2.改革封建等级制度 (1)取消武士的特权,封建武士作为一个阶级瓦解了。
(2)取消公卿、大名称号,除皇族外的全国居民划分为三个等级:华族、士族、平民。
(3)各等级间可自由通婚。
(4)平民享有选择职业和迁居的自由。
[深度点拨] 如何认识“废藩置县”“废藩置县”消灭了封建割据,形成了中央集权的统一国家,并在事实上废除了封建领主土地所有制,成为维新运动的一次深刻的革命性变革。
教材整理2 改革封建土地制度,大力发展资本主义经济1.改革封建土地制度(1)背景:封建领主土地所有制和实物地税制度阻碍了资本主义的发展。
(2)目的:缓和矛盾,促进资本主义发展。
(3)概况①1872年,明治政府废除不准土地买卖的禁令,确认了土地私有。
②1873年,明治政府又颁布法令,宣布全国土地一律按地价的3%以货币形式征税。
(4)作用①增加了政府的财政收入,为改革奠定了物质基础。
②使广大农民因负担过重而失地破产,为资本主义的发展提供了充足的劳动力。
2.大力发展资本主义经济(1)方针:大力推行殖产兴业。
(2)两个阶段:示范阶段和扶植阶段。
(3)意义:使日本在很短的时间里实现了工业近代化。
[深度点拨] 明治政府发展资本主义工业的特点(1)用政府力量大力推进资本主义经济发展。
表现在:利用政府力量引进技术、设备,创办“样板”企业,供私人企业效仿。
利用政府力量扶植和保护私人资本主义的发展。
(2)日本工业发展的重点是军事工业等重工业,这是由日本军国主义传统所致,并增强了日本对外扩张的力量。
专题八测评(时间:60分钟满分:100分)一、选择题(共10小题,每小题4分,共40分。
在每小题给出的四个选项中,只有一项最符合题目要求)1.向将军、大名供应贷款,出钱购买武士身份,或直接参与藩政。
这些历史现象说明日本商人、资本家、新兴地主()A.已经成为推动改革的政治势力B.要求摆脱封建束缚,进展资本主义C.不满幕府统治,要求改革社会现状D.经济实力增加,要求提高自身政治地位解析:日本商人、资本家和新兴地主经济实力雄厚,但政治上无权,因而接受出钱购买武士身份等手段,以提高自身的政治地位,反映了日本资本主义生产关系的进展。
答案:D2.“19世纪五六十年月,日本的黄金和白银的比价是1∶5,而国际市场上却是1∶15或16,也就是说日本的白银价格比国际市场上要贵三倍多。
”造成这种现象的主要缘由是()A.日本对外贸易进展富强B.西方商人进行银元套购C.国际金属货币增值D.外汇市场消灭金融波动解析:材料中反映的现象是日本被迫开国后,西方商人利用日本市场和国际市场黄金价格的差额,用银元套购黄金,从而造成了黄金外流,钱价下跌,物价暴涨。
答案:B3.1868年,明治政府公布了有名的“五条誓文”,其中说道:“官武二体以至庶民,各遂其志……破历来之陋俗,基于天地之公道。
”为达到这一目的,日本政府()①废除幕藩体制,建立中心集权②废除武士特权,实行“四民公平”③废除专制制度,建立民主政治④废除等级制度,实现民主公平A.①②③B.②③④C.①②D.①②③④解析:明治政府成立之初,为改造日本的封建旧体制,在政治上推出了两大举措,即废除幕藩体制,建立中心集权;废除封建等级制度,实行“四民公平”。
但这一时期日本在废除幕藩体制的同时,却建立了天皇专制制度,而且“四民公平”也只是外在形式上的公平,并未实现真正的民主公平,因而③④与史实不符。
答案:C4.经过明治维新,日本逐步建立起一种适应资本主义经济进展的新的社会体制,这种新的社会体制主要是指()A.实行“四民公平”B.华族和士族可以经营工商业C.取消武士特权D.平民可以自由地择业和迁徙解析:该题涉及的是日本废除封建等级身份制度的变革。
第八章日本明治维新章末检测北师大版选修1一、选择题(每小题4分,共48分)1.17世纪初,日本开始了德川幕府的统治时期。
这一时期( )A.天皇掌握了日本实权B.武士构成幕府的统治基础C.打破了身份等级制度D.政府格外重视工商业发展答案 B解析在德川幕府的时代,将军掌握了日本实权。
在对内政策方面,将军推行严格的身份等级制度,歧视工商业者。
因此,A、C、D三项的叙述都不正确。
2.日本商人、资本家、新兴地主向将军、大名贷款,出钱购买武士身份,或直接参与藩政。
这些历史现象说明他们( )A.已成为推动改革的政治势力B.要求摆脱封建束缚发展资本主义C.不满幕府统治要求改革社会现状D.经济实力增强,要求提高政治地位答案 D解析商品经济的发展引起了日本社会阶级结构和封建等级秩序的变化,商人、资本家和新兴地主的地位开始举足轻重,他们向将军、大名贷款,出钱购买武士身份,或直接参与藩政反映了伴随着其经济实力的增强,要求提高政治地位。
3.1853年前的日本与1840年前的中国的相似之处有( )①封建制度处于没落时期②统治者实行闭关锁国政策③出现资本主义生产关系④面临西方殖民主义的威胁A.①②③ B.②③④C.①②④ D.①②③④答案 D解析资本主义生产关系的出现,必然要对封建的上层建筑提出挑战,这说明封建制度进入衰落时期;在西方资本主义不断上升的19世纪上半期,中国和日本的封建统治者仍顽固坚持封建专制统治,奉行闭关锁国政策,必然要成为西方列强侵略的对象。
4.下图描绘了1854年日本同西方国家签订第一个条约时的情景。
这个条约( )①签约的另一方是美国②是双方在平等的基础上签订的③打开了日本闭关锁国的大门④刺激了列强侵略日本的欲望A.①②③ B.②③④C.①③④ D.①②④答案 C解析日本同西方列强签订的第一个条约是《日美亲善条约》,这是日本近代史上的第一个不平等条约。
②的叙述是不正确的。
5.日本19世纪中期“尊王攘夷”运动兴起的根本原因是( )A.幕府对外妥协B.资本主义经济的发展C.民族危机加剧D.中下级武士状况恶化答案 C解析解题关键要了解该运动的主要斗争目标是“攘夷”,是民族危机加深后,日本具有民族责任心的武士为改变现状而发起的一场政治运动。
专题检测(八)一、选择题(本大题共12小题,每小题4分,共48分)1.在明治维新之前,“大阪富商一怒,天下诸侯惊惧”反映的问题不包括() A.大阪的商业格外富强B.大阪富商对天下诸侯握有生杀大权C.大阪富商有很大的影响力D.天下诸侯对大阪富商有很强的依靠性答案B解析“生杀大权”是指强有力的政治权力,而大阪富商只在经济上有很强大的实力和影响力,并没有什么实际政治权力。
2.有人说,明治维新是自身条件未成熟,在外部因素催化下发生的资产阶级改革。
其中“外部因素”指()A.中下级武士破产B.西南大名强大C.民族危机加剧D.倒幕派的形成答案C解析留意题干问的是“外部因素”,而A、B、D三项都是内部因素。
3.下图描绘了1854年日本同西方国家签订第一个条约时的情景。
这个条约()①签约的另一方是美国②是双方在公平的基础上签订的③打开了日本闭关锁国的大门④刺激了列强侵略日本的欲望A.①②③B.②③④C.①③④D.①②④答案C解析日本同西方列强签订的第一个条约是《日美亲善条约》,这是日本近代史上的第一个不公平条约。
②的叙述是不正确的。
4.大久保利通听闻“米骚动”之后,感叹道:“民心已离将军,幕府何足惧。
”这说明()A.幕府对日本的统治已经结束B.倒幕派决心推翻幕府的统治C.人民已成为倒幕派主要力气D.尊王攘夷运动进展为倒幕运动答案B解析“米骚动”大事,直接打击了幕府统治者和巨商,暴露了幕府政权的腐朽和无能,在全国得到广泛响应,各地纷纷效仿,倒幕派开头壮大自己的力气,决心推翻腐朽的幕府统治。
5.俄日两国均通过自上而下的改革方式走上进展资本主义道路,从根本上说是由于俄日两国()A.资本主义经济进展相对落后B.资产阶级具有脆弱性C.具有深厚的军事性和封建性D.缺乏民主传统答案A解析俄日两国由于资本主义经济进展较为落后,两国的资产阶级力气相对薄弱,无力完成推翻封建制度,建立资本主义制度的任务。
面对内忧外患,两国封建统治者进行一系列近代化改革,走上资本主义的进展道路。
2023-2024学年北师大版高中历史单元测试班级 __________ 姓名 __________ 考号 __________一、选择题(本大题共计13小题每题3分共计39分)1.日本没有把率领舰队粗暴踢开国门的佩里当作侵略者反而把他塑造成英雄民间每年都自发地举行纪念活动对此现象的解释正确的是()A. 日本人没有民族意识B. 日本缺乏远见卓识C. 日本认为开国非常重要D. 日本崇拜对外侵略的人【答案】C【解析】在日本人们认为美国强迫日本开国给日本带来了富强因此日本每年都要自发地举行各种纪念活动以纪念日本的开国故C正确ABD均不是主要原因排除2.日本推行“文明开化”政策的重心是A. 派遣留学生B. 翻译西方著作C. 改革教育D. 社会生活习俗“西化”【答案】C【解析】3.“亲属性质的联系让位于地区性质的联系氏族性制度不知不觉地演变成地区性制度因而才能和国家相适应” 以下的执政措施与材料相符合的是()①废井田开阡陌②克里斯提尼改革③令郡国举孝廉④推行废藩置县A. ①②B. ①③C. ②④D. ③④【答案】C【解析】材料“亲属性质的联系让位于地区性质的联系氏族性制度不知不觉地演变成地区性制度”指的是血缘关系逐渐转向地缘关系结合所学可知克里斯提尼改革中以行政选区代替部落选区打破了部落贵族对政权的控制而日本明治维新推行废藩置县结束了日本长期以来的封建割据局面为建立中央集权国家和发展资本主义经济奠定了基础故②④符合题意 C项正确废井田开阡陌涉及的是土地制度而令郡国举孝廉涉及的是选官制度都与材料主旨无关故①③错误排除ABD项故选C4.明治政府视为推动近代化关键所在的是A. 工业发展B. 废除割据状态C. 建立新军队D. 教育【答案】D【解析】5.“欧美各国之政治、制度、风俗、教育、营生、守产无不超绝东洋将此文明之风移入我国以使我国迅速进入同等化域” 与此信息直接相关的是()A. 洋务运动亚B. 历山大二世改革C. 明治维新D. 戊戌变法【答案】C【解析】由题干中的“欧美各国之政治、制度、风俗、教育、营生、守产无不超绝东洋”可知材料中的“我国”应该是东洋国家且主张学习欧美各方面的文明可以得知应该指的是日本明治维新时日本的主张故C正确ABD均不符合题意故ABD错误.故选C.6.明治维新是指19世纪60年代未日本在受到西方资本主义工业文明冲击下所进行的由上而下具有资本主义性质的全盘西化与现代化改革运动在明治维新的措施中最有远见的是()A. 废除武士制度实行征兵制B. 引进西方技术发展资本主义C. 改革落后制度建立新体制D. 大力发展教育培养建设人才【答案】D【解析】根据所学知识可知教育是立国之本它为日本社会经济发展提供了大批掌握西方先进科学技术知识的人才是日本经济持久发展的源泉故D项正确A项使日本走向了军国主义道路排除BC项不符合“最有远见”故选D7.19世纪下半叶通过改革迅速崛起为新兴工业化强国并向旧殖民体系下的远东国际关系格局提出挑战的是A. 日本B. 俄国C. 英国D. 德国【答案】A【解析】8.19世纪上半叶的日本人曾经这样记述日本社会中封建统治阶级与商人的关系“今世的诸侯不论大小……都是对富商卑躬屈膝以期能向他们借钱并仰赖江户、京都等地的商人以维生计”下列对这段话的理解正确的是()A. 日本的封建统治者十分重视商业的发展B. 日本商人的政治地位高于诸侯C. 随着日本经济的发展富商地位、实力有所上升D. 商人成为日本封建幕府的阶级基础【答案】C【解析】从材料中诸侯对商人的态度可以看出 19世纪上半叶日本商人地位的提高 C项符合题意A项材料未体现B、D项说法不合史实商人仍属被统治阶级并非封建统治基础故选C9.元田永孚主张教育的根本精神以讲授仁义忠孝的道德为第一 1882年他编写了充满忠孝仁义的《幼学纲要》发给全日本小学学习向学生系统地灌输国家主义和天皇主义该纲要旨在A. 阻止西方文化B. 培养忠顺臣民C. 强化义务教育D. 挽救社会道德【答案】B【解析】材料“向学生系统地灌输国家主义和天皇主义”体现的是该纲要是为了培养服从国家统治的忠臣顺民 B正确明治维新时期主张学习西方 A排除 CD与材料无关排除故选B.10.明治维新期间有一个奇特的现象改革过程中出现了许多看起来非常矛盾和不符合西方现代化模式的措施下列表述体现这一“奇特现象”的有()①“创办官立事业示以实例以诱导人民”②“广兴会议万机决于公论”③“大日本帝国由万事一系之天皇统治”④“臣民克忠克孝此国体之精华”A. ①③④B. ①②④C. ①③D. ②③【答案】A【解析】材料中“看起来非常矛盾和不符合西方现代化模式的改革措施”指的是日本明治维新改革的独特特点结合明治维新的内容可知①③④正确②在欧美国家中普遍实行不属于日本明治维新改革的独特特点应排除故A项正确11.佩里率领的舰队中有两艘黑色的近代蒸汽铁甲军舰为日本人第一次见到佩里赠给幕府显示工业文明的火车机车模型和电报机而幕府却只能用力士搬运回赠的大米来展示实力佩里来航令日本人震惊深切感受到日本与外国的巨大差距这里的“差距”主要是指()A. 落后的交通工具与先进的交通工具的差距B. 落后的幕藩体制与先进的民主制度的差距C. 落后的农业文明与先进的工业文明的差距D. 落后的国民素质与先进的国民素质的差距【答案】C【解析】从材料信息看主要反映了先进的工业文明与落后的农业文明的比较这也是美日在根本上的差距故C正确ABD均不是主要原因排除12.1867年幕府将军德川庆喜上奏朝廷说“当今与外国交际日盛……若改从来之旧习政权奉还于朝廷广尽天下之公议上仰圣断同心协力共保皇国必可与海外万国并立”德川庆喜“大政奉还”的主要原因是()A. 日本被迫开国B. 武装倒幕运动兴起C. 明治天皇支持改革派D. 幕府统治土崩瓦解【答案】B【解析】根据所学可知大政奉还是在武装倒幕运动兴起之后幕府企图消除武装倒幕的借口保住实际权力故B项正确ACD项都不是主要原因排除13.1873年明治政府颁布地税改革法令一律按地价的3%向土地所有人征收土地税新土地税以货币支付该规定()①促进了农村商品经济的发展②有利于增加国家的财政收入③不利于工业化的推进④遭到了新兴地主的强烈反对A. ①②③B. ②③④C. ①②D. ③④【答案】C【解析】征收地税增加了国家的财政收入这就为国家工业化提供了有力的保障明治政府使新兴地主的土地所有制在法律上得到了认可他们对国家的税收政策改革表示理解和支持故③④错误①②均符合题意故①②正确二、材料分析题(本大题共计3小题每题15分共计45分)14.(1)据材料一概括指出日本文明开化的特征14.(2)据材料一、二说明日本人在吸收外来文明的态度上发生的变化结合所学知识分别指出两则材料中对待学习西方文明的态度产生的原因【答案】特征自上而下推行范围广泛国民竞相效仿没有触及到西方文明的核心【解析】本小问的特点依据材料一“自天皇以下达官贵人纷纷在正式场合身穿西洋大礼服洋服一时成了时髦衣着”、“饮食结构也在变化”、“士农工商、男女老少、贤愚贫富等咸以不食牛肉为不开化”、“一群群年轻人聚在店里边大嚼牛肉饮用葡萄酒边用蹩脚的英语谈论时事成为众人趋之若鹫的时尚”等信息可以得出自上而下推行范围广泛国民竞相效仿没有触及到西方文明的核心【答案】变化由模仿虚饰变为理性对待材料一摆脱民族危机改变落后状况材料二学习西方过程中出现的问题原因对西方文明认识的深入对传统文化的思考【解析】第一小问的变化依据材料一结合第一小问的特点和材料二“必基于国民本来之元气和性格绝不是仅凭一朝一夕的模仿和虚饰就可以得到解决的”、“此风潮破坏了作为国民独立之根基的国民性格虚饰了一国之文明”可以得出由模仿虚饰变为理性对待第二小问的原因依据材料一、二结合所学从对西方文明认识的深入对传统文化的思考15.(1)材料一中“美国人跨海而来”指什么事件?15.(2)结合材料二和所学知识说明“日本新领导人”是如何“建立一个强大的日本的”?他们提出的“非凡的改革方案”具有怎样的局限性?并举2例说明日本民族是怎样“为自己去掠夺”的?【答案】1853年美国舰队司令培理率舰到日本以武力叩关(或1853年美国通过黑船事件打开日本的国门)【解析】本小问的事件依据材料一“嘉永年间” 结合所学可知事件是指1853年美国舰队司令培理率舰到日本以武力叩关【答案】颁布宪法确立近代天皇制废藩置县结束了日本长期以来的分裂割据局面殖产兴业发展资本主义经济文明开化提倡资本主义文明建立新军队仿照欧美国家建立常备军局限性保留了专制主义和军国主义传统举例入侵朝鲜挑起甲午中日战争(或参加八国联军侵华 20世纪30年代发动侵华战争)【解析】第一小问的措施依据材料二结合明治维新的内容可知措施是颁布宪法确立近代天皇制废藩置县结束了日本长期以来的分裂割据局面殖产兴业发展资本主义经济文明开化提倡资本主义文明建立新军队仿照欧美国家建立常备军第二小问的局限性依据材料二“他们现在提出了一个非凡的改革方案宗旨在于建立一个强大的日本而不是完全模仿西方国家” 结合明治维新的局限性可知保留了专制主义和军国主义传统第三小问的举例结合所学可知事例有入侵朝鲜挑起甲午中日战争(或参加八国联军侵华 20世纪30年代发动侵华战争)16.(1)材料一体现了王安石变法的哪一项措施?实施这一措施的目的是什么?16.(2)根据材料一概括亚历山大二世教育改革的主要内容16.(3)据材料三并结合所学知识概括日本教育改革的指导思想16.(4)综上所述谈谈你对教育与改革的认识【答案】(1)措施整顿太学.目的为变法培养人才、制造舆论.【解析】(1)第一小问的措施依据材料一“王安石创立大学三舍法将太学分为外、内、上三等初入学为外舍生经年考月试便能逐渐升为上舍生上舍生毕业成绩优等的可以免试授官中等的参加殿试下等的经吏部考试再经殿试后也可授官从而使学校教育与仕进的结合更加紧密” 结合王安石变法的内容可知材料一体现的措施是整顿太学.第二小问的目的结合王安石变法可知整顿太学的目的是为变法培养人才、制造舆论.【答案】(2)内容扩大大学的自主权鼓励社会与私人办学学习西方的科学技术.【解析】(2)本小问的内容依据材料二“取消了教育部督学对大学的种种干预恢复了1835年被尼古拉一世取消的大学自治”可以得出扩大大学的自主权依据材料二“其中规定允许社会团体和私人创办小学”可以得出鼓励社会与私人办学依据材料二“中学分为古典中学和实用中学(重点学习数学与自然科学)两类”可以得出学习西方的科学技术.【答案】(3)指导思想既要培养学生具有日本的忠君爱国思想又要掌握西方先进的科学技术知识(和魂洋才).【解析】(3)本小问的指导思想依据材料三“维新伊始先破陋习特广求知识于世界之卓见一时取西洋之长”、“应基于祖宗训典专一阐明仁义忠孝道德之学主述孔子”结合所学可知其指导思想是既要培养学生具有日本的忠君爱国思想又要掌握西方先进的科学技术知识(和魂洋才).【答案】(4)改革推动教育教育服务改革.【解析】(4)本小问的认识属于开放型题言之有理即可.依据以上材料可知改革推动教育教育服务改革。
2023-2024学年北师大版高中历史单元测试学校 __________ 班级 __________ 姓名 __________ 考号 __________注意事项1.答题前填写好自己的姓名、班级、考号等信息;2.请将答案正确填写在答题卡上;一、选择题(本大题共计16小题每题3分共计48分)1.“不如脱离其行伍(东亚)而与西洋各文明国家共进退”该言论是哪国的近代化指导思想A. 美国B. 德国C. 日本D. 俄国【答案】C【解析】2.明治政府为推行“邑无不学之户家无不学之人”的“国民皆学”的教育政策而采取的措施不包括()A. 成立文部省以管理全国教育B. 建立完备的教育教学体制C. 把小学作为义务教育的阶段D. 全面清除封建忠君的思想【答案】D【解析】明治政府时期的教育强调效忠天皇大力向学生灌输忠君思想封建色彩十分浓厚故D错误符合题意ABC均正确不符合题意3.推动日本实现脱亚入欧追赶先进国家的重大举措是A. 圈地运动B. 完成统一C. 明治维新D. 洋务运动【答案】C【解析】4.日本明治维新期间实行地税改革关于土地的规定是A. 承认私有和买卖权B. 没收封建主土地C. 全国土地收归国有D. 给无地农民分田【答案】A【解析】5.1868年(农历戊辰年)1月1日德川幕府发出《讨萨表》以清君侧为名向倒幕派宣战戊辰战争爆发关于该战争爆发背景的说法不正确的是()A. 德川幕府的统治形式上结束B. 幕府依然拥有庞大的领地和人数众多的军队C. 对外德川幕府不代表国家D. 幕府实际上仍然控制着国家政权【答案】C【解析】戊辰战争前对外幕府仍然代表着国家因为幕府实际上还控制着国家政权依然拥有庞大的领地和人数众多的军队德川幕府统治结束只是形式上的故选C6.著名学者萧功秦认为“明治维新的日本与1918年以前的德国则属于一种特殊的‘非典型的立宪政体’ ”下列关于日本的评价可以佐证上述观点的是()A. 不具有立宪政体的基本形式B. 保留了浓厚的封建专制主义残余C. 与德国的政治体制完全一致D. 实现了“脱亚入欧”的改革目标【答案】B【解析】材料中“明治维新的日本与1918年以前的德国”是解题的关键信息解答本题需要结合德国在1918年前的君主立宪制的特点分析依据已学知识可知德国君主立宪制保留了大量的封建残余故B正确A“不具有”的表述不合史实排除C“完全一致”的表述过于绝对不合史实排除D与题意无关排除.故选B.7.有专家认为中国的洋务运动虽以“求强求富”为口号但始终侧于以“求强”为核心的军事工业进行近代化建设和经营而日本明治维新在“殖产兴业”口号指导下在兴办军事工业的同时也大力兴办民用工业这一观点认为两国早期现代化建设成败的原因是()A. 是否统筹好了经济改革和政治改革的关系B. 是否处理好国企和民企关系C. 是否统筹好了国防建设和经济建设的关系D. 是否对社会进行了广泛动员【答案】C【解析】题意中主要反映了中日两国经济建设和军事工业近代化的关系(民用工业与军事工业的关系)即是否统筹好了经济建设和国防建设的关系而不是经济改革和政治改革的关系更没有体现是否处理好国企和民企的关系故排除A、B项故选C项题意主要反映了中日两国的军事建设和经济建设没有体现对社会的动员故排除D项故选C8.19世纪中叶“黑船来航” 日本沦为半殖民地 20世纪初日本完全废除了不平等条约获得了民族独立并成为帝国主义列强的一员对此变化分析最正确的是()A. 外来侵略有利于国家进步B. 改革维新的重要性C. 世界潮流的推动D. “兰学”思想的推动【答案】B【解析】19世纪中叶“黑船来航” 日本沦为半殖民地 20世纪初日本完全废除了不平等条约获得了民族独立并成为帝国主义列强的一员主要是由于明治维新是日本历史的转折点经过明治维新日本走上了近代化的道路故B正确ACD均不符合题意排除9.“漠视个人自由权利拒绝现代文明民主化原则的日本明治维新获得了巨大的“成功” 国力因之迅速膨胀但也正是这些“成功” 把日本一步一步引向1945年的大崩溃”这说明()A. 国家发展现代化绝对不能优先发展经济现代化B. 国家现代化的前提是必须首先实现政治民主化C. 经济现代化的地位不如政治现代化的地位重要D. 缺乏政治民主的现代化是一种不完全的现代化【答案】D【解析】从题干可知拒绝现代文明民主化原则使日本获得了巨大“成功” 也因此“把日本一步一步引向1945年的大崩溃” 这说明了日本明治维新没有实现政治民主化最终把日本引向灾难由此可知一个国家向现代化迈进必须是全方位的故D正确ABC说法太绝对故排除故选D10.当日本幕府统治陷入危机而又出现了西方侵略的时候尊王论和排外论相结合形成了“尊王攘夷”的思潮尊王攘夷运动在政治上主张()A. 协助幕府抵制外国侵略B. 推翻幕府统治还政天皇C. 尊崇天皇抵御外国侵略D. 推翻封建统治建立资本主义国家【答案】C【解析】“尊王攘夷” 即要求尊奉天皇进行改革以抵御外国侵略实现富国强兵但并没有明确提出推翻幕府统治的要求故C符合题意故选C11.1872年明治政府宣布“自今以后允许四民买卖和私有” 1873年政府又规定取消过去封建贡租按村摊派由实际耕种者缴纳的办法改为由持有土地执照的土地所有者交纳政府还按地税的1/3向土地所有者征收村费这些措施()A. 确立了封建领主的土地私有制B. 阻碍了近代日本资本原始积累C. 实现了真正意义上的四民平等D. 推动了土地所有制革命性变革【答案】D【解析】材料反映了明治政府实行土地私有允许土地买卖并且实行较高税率结合所学可知明治政府土地方面的措施有利于废除封建领主土地所有制推动了土地所有制革命性的变革故选D材料措施废除了封建领主的土地所有制故排除A材料措施有利于增加政府收入促进资本原始积累故排除B明治政府实现了四民平等说法不符合史实排除C故选D12.明治维新前日本曾出现过类似于义和团的“尊攘派” 他们以“尊王攘夷”为口号暗杀卖国的幕府官员还攻击西方商人和外交官进攻停泊在日本港口的外国船只但日本的“尊攘派”后来转化为明治维新志士而中国的义和团最后土崩瓦解其主要原因是()A. 日本倒幕思想渐趋流行而中国的义和团对清政府认识不清B. 日本明治政府支持改革而清政府一直对义和团大肆镇压C. 日本的资产阶级力量十分强大而中国的义和团却孤军奋战D. 日本进行了资产阶级改革而中国的资产阶级缺乏改革的决心【答案】A【解析】结合所学知识可知在明治维新时期幕府的反动本质日益暴露倒幕思想渐趋流行而中国义和团的口号是扶清灭洋并没有认识到清政府的反动本质故A项正确清政府对义和团的态度经历了剿、抚、剿的过程故B项错误在明治维新以前日本的资产阶级力量也十分弱小中下级武士是倒幕运动的领导故C项错误义和团是农民运动与资产阶级缺乏改革的决心没有关联故D项错误故选A13.日本明治维新给日本带来的最大影响是A. 走上对外侵略扩张之路B. 资本主义经济迅速发展C. 社会性质发生变化D. 建立起新的社会体制加强了中央集权【答案】C【解析】14.导致日本明治维新成功的多种因素中起主导作用的因素是()A. 倒幕力量得到天皇的支持B. 废藩置县形成统一的国内市场C. 倒幕派推翻幕府统治掌握政权大力推行改革D. 引进西方科学技术推行文明开化政策【答案】C【解析】面对日本当时内忧外患的严峻形势越来越多的有识之士认识到要挽救日本的民族危亡改变落后的状况实现民族振兴就必须用武力推翻腐朽的幕府统治进行社会改革倒幕派推翻幕府统治以后掌握了政权明治政府采取了一系列措施进行改革故C 正确倒幕力量得到天皇的支持有利于推翻幕府统治但不是主导因素天皇的支持更多的是属于精神动力故A排除BD项是明治维新的改革措施不是导致改革成功的主导因素故BD排除故选C15.1868年明治政府颁布《五条誓文》其中之一为“官武一途以至庶民各遂其志勿怠人心” 在后来的改革中起到这种作用的措施是()A. 殖产兴业B. 文明开化C. 废藩置县D. 四民平等【答案】D【解析】“官武一途以至庶民各遂其志勿怠人心”起到这种作用的措施是四民平等故D 正确ABC均不符合题意排除故选D16.明治维新前夕倒幕派就以“尊王攘夷”为号召反对幕府将军的统治明治维新开始以后“政权建设是明治政府一切举措的重中之重维新势力打着‘尊皇’的旗号把远离权力中心几个世纪之久的天皇重新抬出来”日本维新势力这样做的目的是()A. 结束封建割据建立近代国家B. 实现君主立宪制的政治目标C. 重建以天皇为首的专制统治D. 借助中央王权推动经济发展【答案】A【解析】日本明治维新的根本目的是发展资本主义把“天皇重新抬出来”是为了结束封建专制的幕府统治故A项正确BD两项表述材料信息都不能反映均排除日本明治维新建立的是以天皇为首的君主立宪制故C项错误故选A二、材料分析题(本大题共计3小题每题15分共计45分)17.(1)据材料并结合所学知识概括指出明治维新前日本“僵硬不变”的政治格式并分析说明它所造成的日本社会的“紧张关系”17.(2)据材料概括日本经济近代化的特征并说明日本经济近代化有哪些成功经验【答案】(1)政治格式腐朽落后的封建幕府统治(幕藩体制)紧张关系闭关锁国政策阻碍资本主义发展广大人民起义反对幕府统治部分大名和武士对幕府统治的不满【解析】(1)第一小问结合所学知识可知腐朽落后的封建幕府统治第二小问结合所学知识可知闭关锁国政策阻碍资本主义发展广大人民起义反对幕府统治部分大名和武士对幕府统治的不满【答案】(2)特征营造现代金融环境注重基础设施建设私人资本与政府扶植、示范相结合轻重工业并举经验立足国情进行改革改革措施全面有效改革进程循序渐进等【解析】(2)第一小问“现代化的银行制度建立了起来货币制度经改革后以圆为单位一圆大约值半个美元日本还建立了灯塔改善了港口设施全国有电报网相联铁路也开始修建由东京到入海口横滨的铁路线于1872年完成蚕丝生产由于采用了机械缫丝而得到改进这一简单革新主要是由私人资本完成的其他工业耗资较多不能在短短的数年内获利政府自己在军火生产和矿山的开发方面建立了具有战略意义的工业并在其他各个部门中建造了试验性工厂”营造现代金融环境注重基础设施建设私人资本与政府扶植、示范相结合轻重工业并举第二小问结合所学知识可知立足国情进行改革改革措施全面有效改革进程循序渐进等18.(1)概括材料一对各藩大名和小名做的要求18.(2)材料二的规定对各藩大名和小名的要求是放松还是更严?为什么?【答案】(1)各藩应迅速逮捕叛逆者或杀人犯而不能隐藏各藩之间不得相互往来大名参见将军时所带随从人数要格符合身份规定【解析】(1)根据材料信息归纳即可【答案】(2)更严各藩大名与小名轮替居住于江户城中与定期朝见实际上是将军加强对各藩大名与小名的控制【解析】(2)结合信息“应遵照法令规定,随从多寡,各按身份行事”归纳即可19.(1)根据材料概括北宋中期的财政状况结合所学知识分析其形成的历史根源王安石想通过变法达成的“良好愿望”是什么?哪些措施“很替农民着想”?19.(2)根据材料并结合所学知识分析王安石变法失败的原因谈谈其对当下中国改革的启示【答案】(1)状况财政拮据历史根源宋初过度集权“良好愿望” 民不加赋而国用饶(或富国强兵)主要措施青苗法、免役法、方田均税法、农田水利法【解析】(1)第一小问“一是辽夏威胁长期作战岁费弥加二是募兵益广宗室蕃衍吏员岁增三是制度上中书、枢密、三司各自为政各不相知”财政拮据第二小问结合所学知识可知原因是宋初过度集权第三小问结合所学知识可知民不加赋而国用饶第四小问结合所学知识可知青苗法、免役法、方田均税法、农田水利法【答案】(2)原因改革未涉及封建制度自身急功近利急于求成固执己见一意孤行触犯既得阶层利益用人不当启示改革要渐进深入不能急躁改革需要团结稳定的政治局面改革要关注民生等【解析】(2)第一小问结合所学知识可知改革未涉及封建制度自身急功近利急于求成固执己见一意孤行触犯既得阶层利益用人不当第二小问结合所学知识可知改革要渐进深入不能急躁改革需要团结稳定的政治局面改革要关注民生等。
学案3明治维新
[课程标准] 1.概述明治维新的主要过程和基本内容,理解近代化道路的多样性。
2.分析明治维新在日本近代化过程中的历史地位。
一、明治维新的内容
1.政治上废除旧体制
(1)废藩置县:①1871年发布《废藩置县诏书》,废除藩国制度,将全国划分为3府72县。
②取消公卿、大名的称号,改称华族。
③为国内统一市场的形成奠定了基础。
(2)改革等级制:①取消武士特权。
②全国居民分为三个等级:华族、士族、平民。
2.经济上进展资本主义
(1)改革土地制度:①1872年废除不准土地买卖的禁令,确认了土地私有。
②1873年,发布《地税改革条例》。
③作用:增加了政府的财政收入,为资本主义的进展供应了劳动力。
(2)进展资本主义:①措施:推行殖产兴业政策。
②阶段:分为示范和扶植两个阶段。
③作用:使日本在很短的时间里实现了工业近代化。
3.文化训练改革
(1)仿效欧美训练制度,颁布训练法令——《学制》。
(2)建立各级各类学校,派留同学出国留学。
(3)进展新闻出版和文化传播事业,促进习俗西化。
4.建立新式军队
(1)建立天皇的近卫军——“亲兵”。
(2)1872年,发布《征兵诏书》,实行征兵制,建立新式军队。
[概念阐释]
废藩置县:1871年7月,日本废除全国各藩,统一为府县,是建立中心集权政权的一项划时代的政治变革。
政府曾通过奉还版籍、改革藩制,促使幕藩体制解体。
[教材互补]
“废藩置县”……在事实上废除了封建领主土地全部制,成为维新运动中一次深刻的革命性变革,使日本在政治上向近代资本主义国家体制迈出了重要一步。
(人民版)
明治政府建立起中心集权的政治体制,实现了民族国家的统一,为进一步推行改革、富国强兵奠定了坚实的基础。
(岳麓版)[重点精讲]
明治维新以后日本社会经济进展的特点是什么?试说一说日本殖产兴业的步骤。
(1)特点:①国家创办示范工厂带动私人资本主义的进展。
②政府大力扶植和爱护私人资本主义的进展。
(2)
创官营企业→创军事工业→创模范工厂→劝业政策→廉价转让
[重点精讲]
明治政府进展资本主义工业的特点
(1)用政府力气大力推动资本主义经济进展。
这表现在:利用政府力气引进技术、设备,创办“样板”企业,供私人企业效仿。
利用政府力气扶植和爱护私人资本主义的进展。
(2)日本工业进展的重点是军事工业等重工业,这是由日本军国主义传统所致,并增加了日本对外扩张的力气。
(3)由于日本政府的扶植,大资本家把握了日本大部分近代工业。
(4)日本利用政府力气拓展海外市场。
[教材互补]
19世纪七八十年月,明治政府开头推行学习西方资本主义国家的训练、文化科学、生活方式等,借以改造日本传统文化习俗,建立资本主义精神文明,从而实现近代日本的文明开化。
(人民版)
明治政府成立伊始,就把训练视为推动近代化的关键所在,确定了“国民皆学”的方针,提出“邑无不学之户,家无不学之人”的目标。
(岳麓版)
[历史生疏]
日本通过改革建立了一支现代化的军队,成为军事强国,但是它强调的忠君、尚武精神,使这支部队保留了深厚的封建军国主义颜色,并渐渐成为日本帝国主义对外侵略的核心力气。
深化探究
探究点1废除旧制
材料(1869年4~5月,诸藩均上表“奉还”版籍)7月25日,天皇批准各藩之“奉还”,却不再授封,而任命各藩主为“藩知事”(共274人),剥夺了他们对土地和人民的领有权,使之成为地方官。
——《简明日本近代史》
思考
材料反映的是明治政府的什么措施?有何影响?
答案措施:废藩置县。
影响:毁灭了封建割据势力,加强了中心集权。
探究点2进展新经济
材料1874年五六月间,大久保利通提出了《关于殖产兴业建议书》,其中写道:“大凡国之强弱系于人民之贫富,而人民之贫富系于物产之多寡。
物产之多寡,虽依靠于人民致力于工业与否,但寻根求源,又无不依靠政府官员诱导嘉奖之力。
”
思考
(1)为什么大久保利通坚持“诱导嘉奖”政策?
(2)这一政策的推动收到了什么效果?
答案(1)当时日本的资本主义还相对薄弱,民间缺乏创办企业的信念和资金,因此要运用国家政权的力气,通过各种渠道和国库资金,大力扶植和进展资本主义工商业。
(2)日本的“诱导嘉奖”(殖产兴业)政策为日本近代大工业的快速进展供应了物质基础,使日本在短时间内实现了近代化。
探究点3文明开化
材料
思考
你认为图中“和魂洋才”的训练原则对当时的日本有何影响?
答案(1)“和魂”:民族主义是明治维新的推动力,明治维新使日本摆脱了沦为西方殖民地的民族危机,走上了独立富强的道路;但明治维新的领导人把本民族利益置于其他民族的主权之上,很早就开头了军国主义的对外扩张。
同时灌输天皇崇拜思想,推行愚民政策,人民没有真正获得民主权利。
(2)“洋才”:向西方学习,向文明进军,传播了启蒙思想;引进和把握外国先进技术,成为推动工业化的强劲力气。
探究点4军事改革
材料一最急迫之事,在军务方面……朝廷能在海陆军方面稍做预备,开拓朝鲜之釜山港。
——明治元勋木户孝允1869年初的一封信
材料二苟有国则有兵备,有兵备则人民不得不各就其役。
——1872年征兵告谕
思考
上面两则材料反映了日本明治政府改革军事的目的有哪些?改革军事的内容又是什么?
答案(1)目的:一是对外侵略扩张,为资产阶级开拓国外市场;二是加强对国内人民的统治,使人民“各就其役”。
(2)改革军事的主要内容之一就是实行义务兵役制,实行征兵制,建立一支确定忠于天皇的常备军。
设立特地的军事院校,扶植军事工业。
二、明治维新的历史地位
1.使日本从幕藩领主统治的封建国家转变为带有封建性的资本主义国家。
2.使日本成为亚洲唯一民族独立的国家。
3.使日本快速走完了近代化历程。
4.1889年宪法的颁布,使日本成为亚洲第一个立宪国家。
[归纳总结]
日本明治维新的乐观影响
(1)经济:使封建落后的日本走上进展资本主义的道路,加快日本经济近代化,逐步进展为亚洲资本主义强国。
(2)政治:1889年,颁布了资产阶级性质的《明治宪法》,实行君主立宪制,基本确立地主资产阶级联合专政的统治秩序,巩固了日本近代天皇制度。
(3)文化:西方近代思想文化得到传播,社会面貌发生深刻变化。
(4)外交:摆脱民族危机。
深化探究
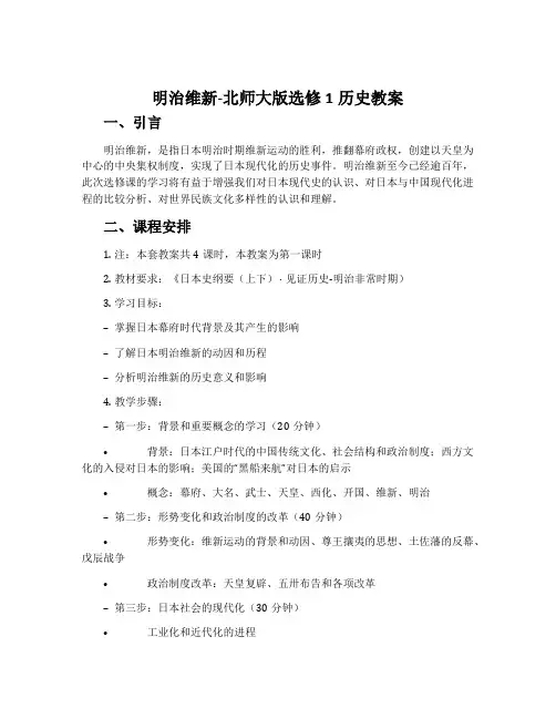
材料下列是日本明治维新时期的图片
日本早期的火车岩仓使团出访欧洲
东京的鹿鸣馆,1883年建,仿照西方国, 明治初期的学校
家的生活方式进行活动) 老师身穿西式服装,
正在上数学课
思考
(1)从这些历史图片中你看到了当时日本明治维新时期社会发生了什么变化?
(2)这些变化对日本近代化过程产生了怎样的影响?
答案(1)向西方学习,引进西方先进技术,大力进展资本主义工商业;乐观修建铁路,兴办工厂;推行“文明开化”政策,用西方资本主义文化改造日本封建文化;大力进展近代训练,培育建设资本主义的人才,。