51单片机学习板简介
- 格式:doc
- 大小:238.50 KB
- 文档页数:1
51单片机基础知识单片机作为一种嵌入式微控制器,具有广泛的应用领域和技术需求。
本文将介绍51单片机的基础知识,包括其概述、硬件结构、编程语言和开发环境等内容。
通过本文的学习,读者可以对51单片机有初步了解,并为之后的学习和应用打下基础。
一、概述51单片机,是指Intel公司开发的一种8位微处理器。
它以其简单、稳定和可靠的特点,成为嵌入式系统开发中最常用的单片机之一。
51单片机由存储器、中央处理器、输入输出端口、计时器/计数器和各种外围设备组成。
二、硬件结构51单片机的硬件结构主要包括中央处理器、存储器、输入输出端口和计时器/计数器。
1.中央处理器51单片机的中央处理器是一种基于哈佛架构的8位微处理器,具有高性能和低功耗的特点。
它可以执行指令、进行算术逻辑运算和控制外围设备的工作。
2.存储器51单片机的存储器包括程序存储器和数据存储器。
程序存储器用来存储运行的程序代码,而数据存储器用于存储程序需要的数据。
3.输入输出端口51单片机通过输入输出端口与外部设备进行通信。
输入端口用于接收外部信号,输出端口用于输出控制信号。
4.计时器/计数器51单片机内置了多个计时器/计数器,用于定时和计数应用。
它们可以实现精确的时间控制,并为系统提供准确的时间基准。
三、编程语言51单片机的常用编程语言有汇编语言和C语言。
汇编语言是51单片机最早的编程语言,它直接与硬件进行交互,执行效率高。
而C语言是一种高级编程语言,具有结构化、可移植等特点,编写的程序更加易读易维护。
1.汇编语言汇编语言是一种低级别的编程语言,需要程序员直接处理寄存器和内存地址。
它的语法相对复杂,但可以更直接地控制硬件资源,实现更高效的程序执行。
2.C语言C语言是一种结构化的高级编程语言,具有简洁、易读和可移植等特点。
C语言程序需要通过编译器将源代码转化为机器指令,然后才能在51单片机上运行。
四、开发环境51单片机的开发环境包括硬件开发工具和软件开发工具。
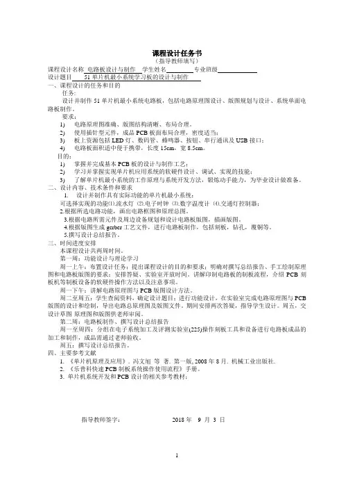
课程设计任务书(指导教师填写)课程设计名称电路板设计与制作学生姓名专业班级设计题目51单片机最小系统学习板的设计与制作一、课程设计的任务和目的任务:设计并制作51单片机最小系统电路板,包括电路原理图设计、版图规划与设计、系统单面电路板制作。
要求:1)电路原理图准确、版图结构清晰、布局合理。
2)使用插针型元件,成品PCB板面布局合理,密度适当;3)板上资源包括LED灯、数码管、蜂鸣器、按钮、串行通讯及USB接口;4)电路板面积适中便于携带,长度15cm,宽8.5cm。
目的:1)掌握并完成基本PCB板的设计与制作工艺;2)学习并掌握实现单片机应用系统的软硬件设计、调试、实现的技能;3)了解单片机最小系统的工作原理与系统开发方法,锻炼动手能力,为毕业设计做准备。
二、设计内容、技术条件和要求1.设计并制作具有实际功能的单片机最小系统:可选择实现的功能⑴.流水灯⑵.电子时钟⑶.数字温度计⑷.交通灯控制器;2.根据所选电路功能,画出电路框图和原理总图。
3.根据电路所需元件及周边设备规划和设计电路板版图,描画版图。
4.根据版图生成gerber工艺文件,进行电路板制作,包括刻板,钻孔,覆铜等。
5.撰写设计总结报告。
三、时间进度安排本课程设计共两周时间。
第一周:功能设计与理论学习周一上午:布置设计任务;提出课程设计的目的和要求;明确对撰写总结报告、手工绘制原理图和电路板版图的要求;安排答疑、实验室开放时间。
讲解印制电路板的制板流程,介绍PCB刻板机等制板设备的软硬件操作方法以及注意事项。
周一下午:讲解电路原理图与PCB版图设计方法。
周二至周五:学生查阅资料,确定设计题目;进行功能设计,在实验室完成电路原理图与PCB 版图的设计和绘制,导出电路总原理图及版图文件。
期间安排两次答疑,指导学生设计。
周五,交设计草图-原理图和版图供老师审阅。
第二周:电路板制作、撰写设计总结报告周一至周四:分组在电子系统加工及评测实验室(225)操作刻板工具和设备进行电路板成品的加工和制作,成品需通过老师验收。
STU_MAIN单片机开发板使用手册第一章STU_MAIN 单片机开发板简介 (2)1.1 单片机开发板概述 (2)1.2 单片机开发板载资源介绍 (2)1.3 STU_MAIN 单片机开发板接口说明 (4)1.4 如何开始学习单片机 (5)第二章软件使用方法 ......................... . (6)2.1 KEIL 软件的使用方法 (6)2.2 STC-ISP 软件的安装与使用 (13)2.3 使用USB 口下载程序时设置步骤 (18)第三章STU_MAIN 开发板例程详细介绍 (21)3.1 准备工作 (21)3.2 安装STC-ISP下载程序 (21)3.3 闪烁灯 (22)3.4 流水灯 (23)3.5 单键识别 (25)3.6 利用定时器和蜂鸣器唱歌 (28)3.7 DS18B20 温度测量显示实验 (31)3.8 LCD1602 字符液晶显示 (36)3.9 串口通讯实验 (39)3.10 基于DS1302的多功能数字钟实验 (41)3.11 EEPROM X5045 实验 (47)第一章STU_MAIN 单片机开发板简介1.1 单片机开发板概述STU_MAIN 单片机开发板是经过精心设计开发出的多功能MCS-51 单片机开发平台。
该开发板集常用的单片机外围资源、串口调试下载接口于一身,可以让您在最短的时间内,全面的掌握单片机编程技术。
该开发板特别适合单片机初学者、电子及通信等专业的课程设计以及电子爱好者自学使用。
STU_MAIN 单片机开发板可作为单片机课程的配套设备,课程从最基本的预备知识开始讲起,非常详细的讲解KEIL 编译器的使用,包括软件仿真、测定时间、单步运行、全速运行、设置断点、调试、硬件仿真调试、变量观察等,整个过程全部用单片机的C 语言讲解,从C 语言的第一个主函数MAIN 讲起,一步步一条条讲解每一个语法、每条指令的意思,即使对单片机一巧不通,对C 语言一无所知,通过本课程的学习也可以让你轻松掌握MCS-51 单片机的C 语言编程。
《单片机原理与应用》课程实验指导书电子、机电及电气项目与自动化专业适用吴茂屈莉莉王飞编佛山科学技术学院二00 九年十月前言以往我校的单片机实验教案通常是使用启东DAIS 系列单片机微机仿真实验系统进行单片机实验教案的,DAIS 系统可以做二十多项实验,系统机构十分复杂,功能非常强大,但是在使用过程中也发现了一些不足的地方那个: 厂家为了技术保密,把核心电路都屏蔽了,我们不能了解实验系统的工作原理,另外系统庞大,不方便学生带回宿舍实验,不方便学生课外学习。
根据我校学生对单片机课程学习的需求, 我们在参考其他公司的产品的基础上,结合课程的实际情况,开发了适合学生入门学习的单片机学习板,FD-51 学习板,该学习板设置了包括LED数码管、LCD1602液晶、AD\DA转换器件等单元电路,可以做几十个单片机实验,而且本实验板我们是以配件的形式提供给学生,让学生自己焊接调试线路板。
学生不但可以学习软件编程技术,还可以学习硬件焊接及调试技术,可以更好地锻炼学生的动手操作能力。
目录系统介绍 (2)软件实验:实验一清零程序............. (4)实验二拆字程序.................... .. (5)实验三拼字程序.................... .. (5)实验四数据区传送子程序 (6)实验五查找相同数个数 (6)硬件实验:实验A 工业顺顺序控制 (7)实验B 简单IO口扩展实验 (8)实验一P1 口输出流水灯实验 (11)实验二P1 口输出交通灯实验 (11)实验三八段数码管显示实验 (12)实验四键盘实验.................. . (12)实验五遥控解码实验 ............. .. (12)实验六计数器实验..................... .. (13)实验七继电器控制实验 .................... (13)实验八定时器实验 (14)实验九单片机串行口通讯实验 (14)实验十电子时钟 (14)实验十一外部中断实验<急救车与交通灯) (15)实验十二AT24C02读写实验...... .......... . (15)实验十三93C46读写实验....... ........... (16)实验十四LCD1602字符型液晶控制显示实验 (16)实验十五LCD12864点阵型液晶控制显示实验 (17)实验十六A/D转换(数字电压表>实验 (17)实验十七D/A转换(波形发生器>实验 (18)实验十八计算机温度数据采集与处理 ............... . (19)系统介绍一、FD-51单片机学习板简介为了适应我校单片机课程教案的需要,我们在参考其他厂家学习板的基础上,再根据我校单片机课程教案大纲的要求,基于简单、使用的原则,开发了FD-51 单片机实验板。
51单片机实验手册吉林大学2018-6-3目 录1. 51单片机实验板介绍 (3)1.1各个模块介绍 (4)2. Keil工程建立 (5)3.实验板的配置与程序烧写 (10)3.1实验板的配置 (10)3.2烧写软件驱动的安装 (12)3.2烧写软件程序 (14)4.实验一8个led流水灯 (17)5.实验二数码管动态显示实验 (20)1.51单片机实验板介绍USB数据线接口九针串口接口PS2接口温度传感器接口独立按键图1-1 模块功能示意图1图1-2 模块功能示意图2 1.1各个模块介绍1:单片机芯片2:复位模块3:单片机晶振4:MAX232串口转换芯片5:9针串口6:USB接口7:电源插座8:下载芯片ch3409:电源开关10:MAX485芯片11:继电器模块12:蜂鸣器模块13:L6219步进电机驱动芯片14:74HC595驱动芯片15:五线四相步进电机驱动芯片16:点阵模块18:138译码器19:2*4位共阴数码管20:EEPROM 芯片,AT24C0221:74HC165扩展芯片22:74HC595数据输出接口:23:74HC595驱动芯片24:74HC595驱动芯片25:NE555模块26:DS1302时钟模块27:4*4矩阵按键模块28:8个独立按键29:交通灯模块30:AD/DA模块31:温度传感器接口32:红外传感器接口33:PS2接口32:AT下载接口2.Keil工程建立第一步:打开Keil编译器:创建项目:Project------New uVision Project第二步:创建一个文件夹来放工程相关的文件,给工程项目命名,点击保存:第三步:选择芯片类型,我们虽然使用的是STC90C516RD 或 STC89C52RC的单片机,但这里我们选择ATMEL------AT89C52这个芯片就行。
因为都是51的内核,STC和 ATMEL没有什么区别,只是厂商不同罢了。
选择完对应的芯片之后,点击OK。
51单片机教程详细解析
51单片机是一种非常常见的微控制器,其被广泛应用于各种电子设备中。
在学习和使用51单片机之前,了解其基本知识和功能非常重要。
本篇文章将详细解析51单片机的教程,旨在帮助读者初步掌握51单片机的相关知识。
一、51单片机的概述
51单片机是一款由Intel公司开发的8位微控制器。
它具有强大的数据处理能力和丰富的外设接口,可广泛应用于电子产品、工业控制、机械设备等领域。
51单片机的核心是一个8位的CPU,具有4K~64K的程序存储器和128B~8KB的数据存储器。
二、51单片机的基本外设
51单片机的基本外设包括GPIO口、串口、定时器、中断等。
GPIO口用于将单片机与外部器件进行通信,如LED灯、按键等;串口用于与上位机通信,如PC机、显示屏等;定时器用于计时和延时操作,中断用于处理紧急事件。
三、51单片机的编程语言
四、51单片机的编程工具
五、51单片机的应用实例
六、51单片机的学习方法
学习51单片机最重要的是实践,通过实际动手操作,才能更好地理解和掌握单片机的各种功能。
建议初学者从简单的实验开始,逐步加深对51单片机的了解和应用。
总结:
本篇文章详细解析了51单片机的教程,包括其概述、基本外设、编
程语言、编程工具、应用实例和学习方法等方面的内容。
通过学习本教程,读者可以初步了解和掌握51单片机的相关知识,为后续深入学习和应用
打下基础。
第一章单片机系统板说明一、概述单片机实验开发系统是一种多功能、高配置、高品质的MCS-51单片机教学与开发设备。
适用于大学本科单片机教学、课程设计和毕业设计以及电子设计比赛。
该系统采用模块化设计思想,减小了系统面积,同时增加了可靠性,使得单片机实验开发系统能满足从简单的数字电路实验到复杂的数字系统设计实验,并能一直延伸到综合电子设计等创新性实验项目。
该系统采用集成稳压电源供电,使电源系统的稳定性大大提高,同时又具备完备的保护措施。
为适应市场上多种单片机器件的应用,该系统采用“单片机板+外围扩展板”结构,通过更换不同外围扩展板,可实验不同的单片机功能,适应了各院校不同的教学需求。
二、单片机板简介本实验系统因为自带了MCS-51单片机系统,因此没有配置其他单片机板,但可以根据教学需要随时配置。
以单片机板为母板,并且有I/O接口引出,可以很方便的完成所有实验。
因此构成单片机实验系统。
1、主要技术参数(1)MSC-51单片机板板上配有ATMEL公司的STC89C51芯片。
STC89C51资源:32个I/O口;封装DIP40。
STC89C51开发软件:KEIL C51。
2、MSC-51单片机结构(1)单片机板中央放置一块可插拔的DIP封装的STC89C51芯片。
(2)单片机板左上侧有一个串口,用于下载程序。
(3)单片机板的四周是所有I/O引脚的插孔,旁边标有I/0引脚的脚引。
(4)单片机板与各个模块配合使用时,可形成—个完整的实验系统。
三、母板简介主要技术参数(1)实验系统电源实验系统内置了集成稳压电源,使整个电源具有短路保护、过流保护功能,提高了实验的稳定性。
主板的右上角为电源总开关,当把220V交流电源线插入主板后,打开电源开关,主板得电工作。
为适用多种需要,配置了+5V,+12V,—5V电压供主板和外设需要,通过右上角的插针排和插孔输出到外设。
此外,还设有螺旋保险插孔保护实验箱。
(2)RS232接口RS232接口通过MAX232芯片实现与计算机的串行通讯,通过接口引出信号。
自制51单片机开发板介绍1.1 P89LV51RD2单片机简介P89LV51RD2[1]是一款80C51微控制器,包含64kB Flash和1024字节的数据RAM。
P89LV51RD2的典型特性是它的X2方式选项,使得可通过该特性来选择应用程序以传统的80C51时钟频率(每个机器周期包含12个时钟)或X2方式(每个机器周期包含6个时钟)的时钟频率运行,其中,选择X2方式可在相同时钟频率下获得2倍的运行速度,或者在降低一倍的时钟频率下,保持同样的运行速度,从而使功耗更低,并极大地降低EMI。
Flash程序存储器支持并行和串行在系统编程(ISP)。
ISP允许在软件控制下对设计好的单片机系统进行重复编程。
P89LV51RD2也可采用在应用中编程(IAP),允许随时对Flash程序存储器重新配置,即使应用程序正在运行时也不例外。
其主要特性如下:80C51核心处理单元;3V的工作电压,操作频率为0~33MHz;64kB的片内Flash程序存储器,具有ISP(在系统编程)和IAP(在应用中编程)功能;通过软件或ISP选择支持12时钟(默认)或6时钟模式;SPI(串行外围接口)和增强型UART;PCA(可编程计数器阵列),具有PWM和捕获/比较功能;4个8位I/O口,含有3个高电流P1口(每个I/O口的电流为16mA);3个16位定时器/计数器;可编程看门狗定时器(WDT);8个中断源,4个中断优先级;2个DPTR寄存器;低EMI方式(ALE禁能);兼容TTL和CMOS逻辑电平;掉电检测;低功耗模式掉电模式,外部中断唤醒;空闲模式;PDIP40,PLCC44和TQFP44的封装。
下图1-1为P89LV51RD2的内部功能框图,图1-2为本开发板采用的TQFP44的引脚图。
关于P89LV51RD2的详细介绍请参见参考文献[1]。
图1-1 P89LV51RD2内部功能框图图1-2 P89LV51RD2 TQFP44封装引脚图1.2 开发板主要功能和特性下图1-3为开发板的外观照片图,图1-4、图1-5为原理图。
RZ-51 单片机多功能综合实验板说明书(声明:出售的产品中没有红外发射部分)此功能意义不大所以省略本实验板是锐志电子开发的一款多功能51综合学习实验板。
是经过研究和分析市面上的多种实验板后,取其所长,弊其所短短研发而成。
所以对于学习者来说,性价比是很高的。
花最少的钱,学到最多的知识,这就是锐志电子单片机普及计划的宗旨。
本实验板是集单片机编程、仿真(须配仿真芯片)、实验、下载线多种功能为一体,该51单片机学习实验板除了支持ATmel 公司的AT89S所有系列之外,还支持STC的所有系列增强型51单片机和SST系列的增强型51单片机的实验、编程与仿真功能,支持的被编程芯片数量达100之多;是一款真正具有物超所值的51单片机多功能板。
功能特点编程器、仿真器、实验板、ISP下载线四合一直接支持Atmel 89系列,AVR AT90S8515,Atmega8515系列单片机的烧写,提供丰富的实验例程,附带C源代码和少量汇编源码,并且附带详细的注解说明(C语言是未来的趋势所以我们提倡使用C开发附带汇编源码较少)编程与实验共享唯一的锁紧插座,串行下载与仿真共享同一串口,操作方便内置完善的过载、短路保护功能直接使用计算机USB接口供电,也可以接电源适配器供电板载7805稳压IC 保证其他电源供电时实验板工作的稳定。
带有电源开关实验更加方便再也不用频繁拔实验板电源线了轻轻一按即可通断。
直接将器件放在开发系统锁紧座上进行编程,可单独作编程器使用直接在锁紧座上放上仿真芯片连上串口稍作设置即可进行仿真。
板载丰富的实验硬件资源,P0 P1 P2 P3 四个IO口全部可扩展设计真正的满足学习者的需要通过自己连接IO口线路可以完成任何复杂的51单片机实验配有ISP下载口配合本实验板标配的89S52单片机就可不用任何编程器也不用将芯片取下就可直接完成烧写编程工作十分方便,烧写完毕即可自动演示。
实验过程中无需拔插任何电缆和芯片,也无需切换电源,可轻松地将编绎好的代码下载到实验板上进行验证或演示,整个过程只需利用鼠标操作即可,方便快捷。
51单片机编辑51单片机是对所有兼容Intel 8031指令系统的单片机的统称。
该系列单片机的始祖是Intel的8031单片机,后来随着Flash rom技术的发展,8031单片机取得了长足的进展,成为应用最广泛的8位单片机之一,其代表型号是ATMEL公司的AT89系列,它广泛应用于工业测控系统之中。
很多公司都有51系列的兼容机型推出,今后很长的一段时间内将占有大量市场。
51单片机是基础入门的一个单片机,还是应用最广泛的一种。
需要注意的是52系列的单片机一般不具备自编程能力。
1简介当前常用的51系列单片机主要产品有:*Intel的:80C31、80C51、87C51,80C32、80C52、87C52等;*ATMEL的:89C51、89C52、89C2051等;*Philips、华邦、Dallas、Siemens(Infineon)等公司的许多产品国产宏晶STC单片机以其低功耗、廉价、稳定性能,占据着国内51单片机较大市场。
基础51单片机。
[1]2功能·8位CPU·4kbytes程序存储器(ROM) (52为8K) ·128bytes的数据存储器(RAM) (52有256bytes的RAM)·32条I/O口线·111条指令,大部分为单字节指令·21个专用寄存器·2个可编程定时/计数器·5个中断源,2个优先级(52有6个)·一个全双工串行通信口·外部数据存储器寻址空间为64kB ·外部程序存储器寻址空间为64kB ·逻辑操作位寻址功能·双列直插40PinDIP封装·单一+5V电源供电CPU:由运算和控制逻辑组成,同时还包括中断系统和部分外部特殊功能寄存器;RAM:用以存放可以读写的数据,如运算的中间结果、最终结果以及欲显示的数据;ROM:用以存放程序、一些原始数据和表格;I/O口:四个8位并行I/O口,既可用作输入,也可用作输出T/C:两个定时/记数器,既可以工作在定时模式,也可以工作在记数模式;五个中断源的中断控制系统;一个全双工UART(通用异步接收发送器)的串行I/O口,用于实现单片机之间或单片机与微机之间的串行通信;片内振荡器和时钟产生电路,石英晶体和微调电容需要外接。
51单片机介绍范文
51单片机是Intel公司研发的早期8位微处理器的型号,是当今世
界最流行的最广泛应用的微处理器之一,具有极其广泛的应用领域。
该型
号的单片机于1980年初开发,至今已经有20余年的历史了,被应用的领
域也跟它的发展历史异常匹配。
51单片机拥有4种型号:51代、52代、53代和8051代,它们都具
有芯片内部特性,包括中央处理器单元、数据存储器、指令存储器、控制
字逻辑和外部总线的接口、I/O系统、I2C接口、ADC/DAC接口、定时器、中断控制和编程口等,主要用于工控领域的控制系统。
51单片机配备有8位时钟控制器,用于控制单片机的时钟信号,是
一种精密的时钟控制芯片。
同时,他们也具有有4KB、8KB、16KB、32KB
和64KB等不同容量的内部ROM存储器,可以轻而易举地实现机器指令和
程序存储,使用者就可以更加方便地做出期望的控制系统。
USB下载 51单片机学习板 51单片机开发板超值价135元
实验板资源配置如下:
1、STC89C52单片机,支持USB口或者是串口两种下载程序方式不用另买烧写器编程器等产品可以方便的烧写程序到单片机里.
2、USB供电系统,直接插接到电脑USB口即可提供电源,不需另接直流电源。
3、8位LED发光二极管(做跑马灯实验交通灯实验)
4、8位数码管(可做数码管的静态和动态扫描显示实验
5、计数器实验,如0-24秒(NBA进攻时间到,蜂鸣器报警,数码管清零),
6、4*4矩阵键盘(熟悉矩阵键盘编码、扫描原理可作为人机输入接口编写按键输入程序)
7、蜂鸣器(做单片机发声实验播放音乐实验报警实验等声响实验)
8、DS18B20温度传感器,(一线式总线元件实验),温度传感器我们随板赠送(价值6元)。
9、A T24C08外部EEPROM存储芯片(IIC总线元件实验)
10、SPI串行实时时钟DS1302(熟悉SPI总线用DS1302可以做一个万年历电子时钟比定时器做的精确)
11、MAX232芯片RS232通讯接口(可以做为与计算机通迅的接口同时也可做为STC单片机下载程序的接口及仿真调试的接口)
12、字符液晶1602LCD接口。
免费赠送1602LCD蓝底白字带背光液晶一个,价值17元
13、图形点阵液晶12864接口
14、做实验时需要不同晶振频率时可很方便的插拔更换(我们随板赠送三个不同频率的晶振11.0592MHZ、12MHZ、24MHZ各一个最大程度上满足了学习者的需要)
15、ISP下载接口(可以对AT89S51 AT89SS52 单片机直接编程需要另配ISP下载线)
16、本实验板采用40PIN锁紧座安放单片机芯片,非常方便单片机芯片的取放。
17、本实验板板上带有外接电源接口方便使用外接电源为单片机供电。
18、实验板带有+5V 和地线扩展口方便用户扩展其他外围电路时取电
货品清单
1、USB编程线
2、STC89C52RC单片机、DS18B20温度传感器各1片。
3、1602液晶模块1个。
4、源程序光盘1张。
5、可替换晶振11.0592M 12M 24M各一个
6、单片机学习板1块(见实物图)
有意者请来电:QQ:。