工资结构方案表
- 格式:doc
- 大小:22.56 KB
- 文档页数:10
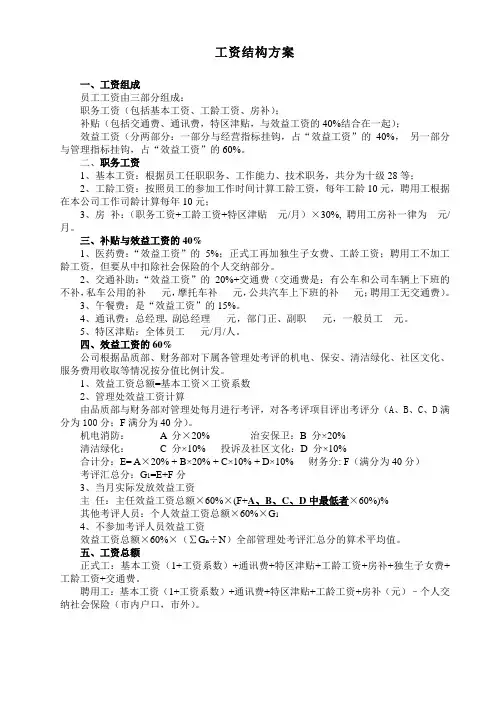
工资结构方案一、工资组成员工工资由三部分组成:职务工资(包括基本工资、工龄工资、房补);补贴(包括交通费、通讯费,特区津贴,与效益工资的40%结合在一起);效益工资(分两部分:一部分与经营指标挂钩,占“效益工资”的40%,另一部分与管理指标挂钩,占“效益工资”的60%。
二、职务工资1、基本工资:根据员工任职职务、工作能力、技术职务,共分为十级28等;2、工龄工资:按照员工的参加工作时间计算工龄工资,每年工龄10元,聘用工根据在本公司工作司龄计算每年10元;3、房补:(职务工资+工龄工资+特区津贴元/月)×30%, 聘用工房补一律为元/月。
三、补贴与效益工资的40%1、医药费:“效益工资”的5%;正式工再加独生子女费、工龄工资;聘用工不加工龄工资,但要从中扣除社会保险的个人交纳部分。
2、交通补助:“效益工资”的20%+交通费(交通费是:有公车和公司车辆上下班的不补,私车公用的补元,摩托车补元,公共汽车上下班的补元;聘用工无交通费)。
3、午餐费:是“效益工资”的15%。
4、通讯费:总经理、副总经理元,部门正、副职元,一般员工元。
5、特区津贴:全体员工元/月/人。
四、效益工资的60%公司根据品质部、财务部对下属各管理处考评的机电、保安、清洁绿化、社区文化、服务费用收取等情况按分值比例计发。
1、效益工资总额=基本工资×工资系数2、管理处效益工资计算由品质部与财务部对管理处每月进行考评,对各考评项目评出考评分(A、B、C、D满分为100分;F满分为40分)。
机电消防: A 分×20% 治安保卫:B 分×20%清洁绿化: C 分×10% 投诉及社区文化:D 分×10%合计分:E= A×20% + B×20% + C×10% + D×10% 财务分: F(满分为40分)考评汇总分:G1=E+F分3、当月实际发放效益工资主任:主任效益工资总额×60%×(F+A、B、C、D中最低者×60%)%其他考评人员:个人效益工资总额×60%×G14、不参加考评人员效益工资效益工资总额×60%×(∑G n÷N)全部管理处考评汇总分的算术平均值。
工资结构方案表
背景
工资结构是指一个企业或组织向员工支付薪资的方式和组成部分。
工资结构方案表是一个企业或组织明确的工资支付方案,用于确保组
织内部的薪酬公平和透明度,并帮助企业吸引和保留高绩效员工。
目的
本文档旨在向企业管理层,特别是人力资源部门提供一份关于工
资结构方案表的模板,以帮助他们制定一份适合自身的工资结构方案表。
工资结构方案表
工资组成
部分含义数
值备注
基本工资员工岗位基本薪资,月度固定支付根据绩效考评
结果动态调整
绩效工资员工根据个人绩效得出的薪资,月度固定支付受员工绩效考评结果影响
补贴包括餐补、交通补贴、住房补贴等
社保和公积金缴纳额养老、医疗、失业、工伤、生育五险一金以及住房公积金缴纳额
年终奖年终奖是在员工一年的工作考勤、业绩、贡献等因素综合考虑后发放,一
般在年底发放根据企业财务情况和员工绩效结合
其他补贴包括通讯补贴、节日福利、生日福利
等
工资计算公式
员工工资计算公式
员工月工资 = 基本工资 + 绩效工资 + 补贴 - 社保和公积金缴纳额年终奖计算公式
年终奖 = 年终奖计算基数× 年终奖系数
年终奖计算基数:年终奖计算基数 = 年度总收入 - (社保和公积金缴纳额 + 其他扣款)
年终奖系数:一般为0.5至1.5之间,根据企业财务状况和员工绩效情况确定,其中优秀员工的系数高于平均值。
总结
制定一份适当的工资结构方案表是企业优秀雇主的标志。
通过本文档提供的工资结构方案表,企业可以根据自身实际情况,如企业财务状况、员工绩效表现等因素,细化每一项薪酬组成部分,有助于企业吸引和保留高绩效员工。
薪资结构方案为适应公司发展,规范管理员工薪酬,特制定本制度,通过本制度,希望在公司内部建立客观、公平合理的薪酬体系,逐步完善员工工资分配方式和分配制度,以适应不同部门的有效管理,同时激励员工积极向上的进取精神。
一、新入职人员工资:1、实习期两个月,实习期间工资按80%发放,按照日薪计算工资(月工资/30日)。
上班日期以到人事处报道为准。
2、实习到期后,到人事处办理正式入职手续。
以正式办理入职手续日期为准,计发当月薪酬。
二、岗位级别(暂订岗位工资xxx元)1、公司A级:总经理 B级:副总经理C级:财务主管/人事行政主管 D级:专员以及其他人员2、各站点A级:站长 B级:销售员 C级:工程及其他人员三、全勤奖制度(暂订全勤奖补助300元/月)1、当月在公司规定的上班时间内未出现任何迟到、早退、请假、旷工者。
2、当月无论请事假或病假(不计时),均扣除本月100%全勤奖。
3、当月旷工一次即扣除100%全勤奖。
4、不服从安排怠工、息工、擅自离岗影响工作正常进行的扣除本月全勤奖。
无以上违规者,全勤奖补助300元/月三、工龄工资根据员工入职的年限,按照一定原则支付给员工,重要体现企业对员工逐年积累的劳动奉献的一种回馈,凡入职企业满一年,但不满两年者,企业按30元/月工龄工资发放,满两年当不满三年者,按40元/月计算发放,以此类推,工龄工资按月发放四、过节福利作为企业,在国家传统节日时,端午节、中秋节、春节,企业可根据经营状况向职工发放过节福利费用,过节福利面向全员,并于当月工资一同发放,详细原则如下表:五、公司员工薪资结构实发工资=岗位工资+津贴+奖金+加班+全勤奖+工龄工资-扣款应发工资=实发工资-社保代扣款-个税代扣例:实发工资:5100=4700(岗位工资)+300(全勤奖)+50*2(工龄工资)-0 应发工资:4575=5100(应发工资)-525(社保代扣)六、公司薪资结算时间工资发放时间为每月15日,如遇节日节假日顺延发放时间。
图表 1根据以上公司结构制作以下薪酬结构表。
1试用期中前3个工作日为无薪试岗期。
5公司休假按照国家法定节假日安排。
2基本工资浮动由1-2级管理层以上讨论决定 6工龄工资按逐年递增以此类推按12个月满月计算。
3福利补贴岗位工资按职务职责制定。
7加班补助按国家劳动法相关规定依法补助。
4业绩提成由3级管理层与1-2级决策层协商制定。
8年终奖配发由公司1-2级领导研究决定。
级别职能特权介绍非正式员工层7级执行层6级执行传达层5级执行管理层4级监督管理层3级决策管理层2级最高决策行政层1级董事长 副总经理营销部营销经理销售主管 销售1组长 销售员 实习销售 销售2组长 销售员 实习销售 销售主管销售3组长 销售员 实习销售 销售4组长销售员 实习销售 综合管理部HR 行政人事经理行政主管 行政专员 行政助理 人事主管 人事专员人事助理财务部 财务经理 财务会计现金出纳一.最高决策行政层1级权限包括:公司车辆直接使用权,油费报销,招待权,公司名下固定资产使用处置权岗位名称董事长兼总经理直接上级总经理办公会直接下级副总经理、总工程师、总经理助理、财务部经理、办公室主任管理权限行使公司经营和发展的指挥权,主持公司的全盘工作,公司固定资产的使用及处理权限责任范围承担执行公司各项目标实现的责任总经理实行董事会聘任制;总经理依照公司章程和董事会授权,对董事会负责;公司实行董事会领导下的经理负责制。
主要岗位职责:1、坚持四项基本原则,认真贯彻执行党和政府的方针、政策、法令及规定、公司董事会等上级行政部门的指示、决议,领导整个公司的职工搞好各项工作。
2、总经理全面主持公司的行政工作,组织制定公司的机构设置和人员编制;向董事会提请聘任或者解聘公司副总经理、财务负责人;聘任或者解聘除应由董事会聘任或者解聘以外的负责管理人员。
对公司发生的重大事情进行奖惩。
3、总经理的岗位职责要求确定公司的发展方向和管理目标,组织制订公司的发展规划、年度工作计划,积极努力完成学院和董事会下达的各类任务。
学校教职员工结构工资方案
一、基本工资
基本工资是学校教职员工的基本收入,根据员工的职务级别、职称、学历、工作年限等因素确定。
基本工资按照国家规定进行定期调整,以保证员工的基本生活水平。
二、岗位工资
岗位工资是根据员工的岗位级别、职责范围、工作难易程度等因素确定的工资。
学校将根据员工的工作表现、绩效成果等综合因素进行评定,确定岗位级别,以此发放岗位工资。
三、绩效工资
绩效工资是根据员工的工作表现、业绩成果等因素确定的工资。
学校将根据绩效考核制度,对员工的工作完成情况、工作质量、工作效率等方面进行综合评定,以此确定绩效工资的发放标准和金额。
四、津贴补贴
津贴补贴是根据员工的工作性质、工作环境等因素确定的补助性收入。
包括教龄津贴、班主任津贴、值班补贴等。
五、奖金福利
奖金福利是根据学校财务状况和员工个人表现等因素确定的奖励性收入。
包括年终奖、优秀员工奖、先进集体奖等。
综上所述,学校教职员工结构工资方案包括基本工资、岗位工资、绩效工资、津贴补贴和奖金福利五个部分。
通过合理的工资结构和评定标准,激发员工的工作积极性和创造力,提高学校整体办学水平。
工资结构表模板
以下是一个简单的工资结构表模板。
请注意,这只是一个示例,具体的工资结构可能会因公司、行业和国家/地区的不同而有所差异。
员工级别基本工资加班费绩效奖金福利
:--: :--: :--: :--: :--:
CEO 150000 - 30000 医疗保险、退休金、年假20天
COO 120000 - 25000 医疗保险、退休金、年假18天
CTO 100000 - 20000 医疗保险、退休金、年假16天
经理 60000 - 15000 医疗保险、退休金、年假12天
高级工程师 80000 5000 12000 医疗保险、退休金、年假14天
中级工程师 65000 4500 10000 医疗保险、退休金、年假12天
初级工程师 55000 4000 8000 医疗保险、退休金、年假10天
文员 45000 - 6500 医疗保险、退休金、年假8天
这个模板包括员工级别、基本工资、加班费、绩效奖金和福利等列。
基本工资是员工的基本薪资,加班费是因加班而支付的费用,绩效奖金是员工工作表现优秀而支付的奖金,福利包括医疗保险、退休金和年假等。
请注意,这只是一个简单的模板,具体的工资结构可能需要根据公司的实际情况进行调整。
定制班车驾驶员工资分配方案为加强公司化驾驶员薪酬的统筹管理,保障劳动者的利益,促进客运市场的稳定,根据《劳动法》、《劳动合同法》、《江苏省工资支付条例》和《工资支付暂行规定》等法律法规,综合公司经营现状及管理模式,特制定《定制班车驾驶员工资分配方案》,具体内容如下:一、本方案适用范围:所有**-南京定制班车驾驶员二、工资结构工资总额=基本工资+燃油考核+服务考核+安全考核+超时加班费+营收考核+误餐补助+其他三、基本工资驾驶员基本工资每月1620元。
全额基本工资要求:2月、4月、6月、9月、11月出全勤须达到26天;1月、3月、5月、7月、8月、10月、12月出全勤须达到27天;每月休息4天。
达到出全勤标准的方可全额发放基本工资。
四、燃油考核燃油考核基数75升油/班次,考核奖基数为800元,每月实际耗油量与基数的差额×100元,作为燃油考核的实际数额。
五、服务考核服务考核基数为600元,每位驾驶员的本月服务质量与公司规定的《驾驶员考核细则》及乘客通过巴士管家平台对驾驶员进行评价对比,作为考核基数变动的标准。
六、安全考核安全考核基数为600元,主要以驾驶员驾驶行为和交通事故作为考核指标,驾驶行为以违章的性质和次数,交通事故以认定的事故责任,作为考核基数变动的依据。
七、超时加班费超时加班费计算方法:每月超出166.6小时的,每小时按9.31元的1.5倍计算超时加班费。
八、营收考核营收考核基数600,根据各线路每月的总票款和总人数比例计算考核标准,再根据各自票款数额计算个人当月营收考核。
九、误餐补助驾驶员每月达到出勤标准的,享受600元误餐补助(试用期期间不享受误餐补助)。
十、其他事假:公司化驾驶员因私事不能上班,可以请事假,事假期间不支付工资(如在运行过程中按趟数请事假的,按缺班趟数扣300元/趟)。
病假:公司化驾驶员因病或者非因公负伤,不能工作,在法定医疗期内,可以休假,休假期间,按照不低于社会最低工资标准80%发放。
某酒店工资结构方案表本文档旨在介绍某酒店的工资结构方案表,包括基本工资、津贴、奖金以及其他相关福利待遇的明细。
通过该方案表,员工可以清晰了解自己的工资构成和相关福利待遇,同时也为酒店管理层提供了一个标准化的薪酬管理工具。
1. 基本工资基本工资是指酒店员工在没有加班、津贴或奖金等因素影响下的固定薪资。
某酒店的基本工资结构如下:职级基本工资(元/月)高级管理层20000中级管理层15000部门经理12000前台接待员8000客房服务员6000酒店服务员50002. 津贴津贴是指酒店员工享受到的额外福利待遇,如餐补、交通补贴、通信津贴等。
某酒店的津贴结构如下:•餐补:每天50元•交通补贴:根据员工居住地与酒店之间的距离确定,最高不超过500元/月•通信津贴:根据员工岗位需要与客户交流所需的通信费用确定,最高不超过300元/月3. 奖金奖金是指酒店员工由于工作表现优秀而获得的额外薪资奖励。
某酒店的奖金结构如下:•个人绩效奖金:根据员工个人工作表现评估,最高不超过基本工资的30%•团队绩效奖金:根据酒店整体绩效评估,由管理层分配,最高不超过基本工资的20%4. 其他福利待遇除了基本工资、津贴和奖金,某酒店还为员工提供其他福利待遇,以提高员工的工作积极性和生活质量。
某酒店的其他福利待遇包括但不限于:•五险一金:包括养老保险、医疗保险、失业保险、工伤保险、生育保险以及住房公积金。
•带薪年假:根据员工的工作年限确定,每年享受不同长度的带薪休假。
•节日福利:员工在重要节日可以获得礼品或津贴的额外福利。
•培训机会:酒店会定期组织员工培训,提升员工的专业技能和职业发展。
5. 汇总综上所述,某酒店的工资结构方案表如下:职级基本工资(元/月)津贴奖金其他福利待遇高级管理层20000 - - 五险一金、节日福利、培训机会中级管15000 - - 五险一金、节日福理层利、培训机会部门经理12000 - - 五险一金、节日福利、培训机会前台接待员8000 通信津贴、餐补个人绩效奖金五险一金、带薪年假、培训机会客房服务员6000 通信津贴、餐补个人绩效奖金五险一金、带薪年假、培训机会酒店服务员5000 通信津贴、餐补个人绩效奖金五险一金、带薪年假、培训机会注意:以上职级和待遇仅作示例,实际情况可能因酒店规模、地理位置和行业竞争等因素略有不同。
销售行业工资方案范文一、工资结构1.基本工资基本工资是保障销售人员基本生活的保障,根据不同职级、经验和能力设定。
基本工资分为四个等级:(1)初级销售:3000元/月(2)中级销售:4000元/月(3)高级销售:5000元/月(4)销售经理:6000元/月2.绩效工资(1)销售额提成:按照销售额的1%进行提成,上不封顶。
(2)回款提成:按照回款的1%进行提成,上不封顶。
(3)新客户开发提成:每开发一个新客户,奖励500元。
3.奖金奖金分为季度奖金和年终奖金:二、考核指标1.销售额:销售额是衡量销售人员业绩的最直接指标,要求销售人员每月完成一定的销售额。
2.回款率:回款率是衡量销售成果的重要指标,要求销售人员及时收回款项,确保企业资金安全。
3.新客户开发:新客户开发是企业发展的重要保障,要求销售人员不断开拓新市场,增加客户群体。
4.客户满意度:客户满意度是衡量销售服务质量的重要指标,要求销售人员提供优质服务,提高客户满意度。
三、晋升机制1.晋升通道:设立初级销售、中级销售、高级销售和销售经理四个职级,为销售人员提供晋升空间。
2.晋升条件:根据工作表现、业绩完成情况、客户满意度等因素综合评定,符合条件的销售人员可申请晋升。
3.晋升周期:每半年进行一次晋升评定,符合条件的销售人员可申请晋升。
四、培训与激励1.培训:为销售人员提供定期的培训课程,包括销售技巧、产品知识、客户沟通等方面,提高销售人员的综合素质。
2.激励:通过设立优秀销售奖、最佳团队奖等荣誉称号,激发销售人员的积极性,提高团队凝聚力。
3.活动策划:举办各类团队建设活动,增强团队凝聚力,提升团队执行力。
这份工资方案旨在激发销售团队的积极性,提高业绩完成率,同时保障企业的利益。
在实际操作过程中,可根据公司实际情况和销售团队特点进行调整,以实现最佳效果。
希望通过这份方案,助力企业快速发展,共创辉煌!注意事项一:基本工资等级划分可能引发内部不公平感解决办法:定期评估员工的工作表现和业绩,确保基本工资等级的划分与员工实际贡献相匹配。
工资结构方案表1. 引言工资结构方案表是指用于描述企业或组织内部工资结构的一个合理安排方案。
一个良好的工资结构方案可以激发员工的工作积极性,提高工作效率,促进企业的发展。
本文将介绍一个典型的工资结构方案表,并根据实际情况做出调整。
2. 工资结构方案表示例工资组成项工资比例(%)工资金额(元)备注基本工资40 4000 工作表现优秀者可适当提高绩效工资30 3000 根据个人绩效评定,发放不同档次岗位津贴10 1000 根据员工所在岗位而定加班费10 1000 适用于有加班情况的员工社保公积金10 1000 根据员工实际缴纳情况而定3. 工资结构方案表说明3.1 工资组成项工资组成项是指构成工资总额的各个组成部分,可以根据公司实际情况进行调整。
一般来说,工资组成项包括基本工资、绩效工资、岗位津贴、加班费等。
3.2 工资比例和金额工资比例是指各个工资组成项在工资总额中所占的比例,工资金额是指各个工资组成项的具体金额。
3.3 备注备注栏用于说明工资组成项的一些特殊情况或者需要注意的事项。
例如,在基本工资项中指出工作表现优秀者可适当提高基本工资。
4. 调整后的工资结构方案表示例根据实际情况,我们可以对工资结构方案表进行调整,以更好地符合公司的需求。
工资组成项工资比例(%)工资金额(元)备注基本工资30 4000 工作表现优秀者可适当提高绩效工资30 3000 根据个人绩效评定,发放不同档次岗位津贴20 2000 根据员工所在岗位而定加班费10 1000 适用于有加班情况的员工社保公积金10 1000 根据员工实际缴纳情况而定其他福利10 1000 包括年终奖、节假日福利等5. 调整说明本次调整针对工资结构方案表中的工资比例和工资金额进行了优化调整。
主要变化如下:•基本工资的工资比例从40%调整为30%,以更好地适应工作表现优秀者的工资提高需求;•岗位津贴的工资比例从10%调整为20%,以更准确地反映员工所在岗位的重要性;•新增了其他福利一项,以更全面地包括员工的综合福利待遇。
薪酬结构方案为匹配集团公司的人才发展战略,落实建立“以岗位价值为依据,以业绩为导向”工资分配制度,公司特制订《职级职系薪酬结构方案》,进一步推进以“岗位、能力和业绩”为核心的价值分配体系建设。
员工薪酬包括固定部分与浮动部分。
一、固定薪酬1. 基本工资基本工资是为了满足职工基本生活需求,根据社会平均生活水平与职位等级设定的基本保障工资。
同时,基本工资与职工岗位、能力、职级密切相关。
基本工资的晋档旨在鼓励职工提高岗位意识,树立在其位谋其政的工作理念。
基本工资标准如下表所示:表1:基本工资标准表2. 岗位工资岗位工资是员工薪资的主体部分,员工个人的岗位工资主要根据员工在公司所担任的职务、职工个人能力级别来确定。
公司的职位按管理、技术、市场/销售等划分为不同的职位系列。
职位的等级和职位相对位置的高低,通过工作分析和工作评价产生。
公司更具职工能力的高低,将职位级别从低到高共分为六个等级,级数越大表示能力越高,同时,相应的岗位工资也就越高。
一级岗位:部门助理、档案管理员、出纳、前台、司机。
二级岗位:董事秘书、人事主管、行政主管、工程管理员、会计。
三级岗位:部门经理、工程师、预算专员、核心业务主管四级岗位:高级工程师、高级会计师。
五级岗位:副总经理、总工程师、财务总监、行政总监、销售总监。
六级岗位:董事长、总经理。
表2:岗位工资标准表二、浮动薪酬1. 绩效工资绩效工资是根据职工劳动创造的业绩为公司带来的利润而确定的激励薪酬。
绩效工资按月发放,依据员工所在薪级、薪档确定标准,实际发放执行各单位员工绩效考核及工资挂钩方案。
奖金设置及水平与所属各单位年度工资总额、组织管理目标、重点工作开展以及个人业绩紧密相关,主要构成为现行工资结构中的年终奖、专项奖等。
2. 补助津贴工龄津贴:公司鼓励职工长期在公司工作。
职工在本公司工作工龄每增加一年,工龄津贴相应增加100元/月。
项目补助:根据项目工程量大小、复杂程度、标的大小、实施难度等因素确定,每个项目在500~2000元/月范围内浮动。
工资结构方案表
备注:
1. 一线部门:营销部、餐饮部、房二线部门:办公室、财务部、采购部、工程部
2.
职务说明:
1)主管级包括各部门主管、经理助理、大堂副理、销售经
理、餐厅经理、主办会计。
2)领班级包括各部门领班、销售代表、美工摄影、成控会计、总出纳、收入审计、明细帐会计、信贷会计、电脑维
护员、兼职文员。
3.
新入店员工,试用期三个月,工资标准在500元/月以上的
试用期工资按工资标准
的80%
执行,工资标准在500元/月以下的按照300元/月试用。
4.
清洁工、杂工、临时工及在校实习生的工资按300元执行,试用期三个月,转正后按4元/月执行。
工资管理方案
为进一步完善酒店薪酬体系,提高酒店内部竞争力,根据酒店的经营管理方针,现制定出东方瑞景国
人大酒店《工资管理暂行办法》如下:
1. 酒店实行岗位工资制,即根据不同岗位、不同
职务、不同工种的差别和技能的高低及对酒店的
贡献确定工资级别。
2. 酒店对员工工资实行动态管理,以岗位要求制
订工资标准,以工作绩效体现工资差别,即根据
员工个人表现和贡献可升可降。
3. 各级员工享受相应级别的工资,对成绩突出、
有特殊贡献者经部门推荐,人力资源部考核,总
经理批准后,可破格享受所担任职务的最上线工资。
4. 工资构成:月工资总额=岗位工资+考核工资+相关补贴+绩效工资
1)岗位工资:是根据酒店各岗位的工作标准、岗位职责所设置,是员工的一项基本收入保障。
岗
位工资=工资总额x 60%
2)考核工资:根据酒店整体效益、部门绩效所
设置,与员工的月度绩效、日常奖惩挂钩,发放
额随各部门每月的绩效考核情况、人员岗位编制情
况上下浮动。
考核工资=工资总额x 40%
3)相关补贴:
a)夜班津贴:根据部门排班情况,凡正常排班
情况下在24:00 以后下班的夜班人员(含实习生),享受每天2 元的夜班津贴。
b)店龄补贴:自入职起每满一年,每月补贴20 元,并依次类推。
c)英语补贴:凡经省市级旅游局考核认证,通过英语等级考核合格且取得相应级别证书者,按相应的英语等级,当年每月享受英语补贴——
A级:10元,B级:8元,C级:5元。
如再参加第二次考核不及格者则取d)技术补贴:酒店将对持有有关技术证(经劳动部门鉴定认可的)且得到酒店认可其技术(经酒店考核)的技术工种(如工程人员、厨师等)增加相应的技术补贴。
由部门每年对试用期已转正的技术人员进行技术等级考核,并按照考核情况按比例评定出各技术人员的技术等级报人力资源部。
酒店根据其技术等级当年每月发放技术补贴一一A级:80元,B级:50元,C级:30元。
(技术等级每年考核一次,按每年技术等级考核情况发放技术补贴)
e) 医疗补贴:酒店每月为员工发放30 元的医疗补贴。
f) 交通补贴:酒店为非住店乘坐公交车上下班的员工提供交通补贴,单站往返的补贴
50 元,中转一站以上的补贴80 元。
4) 绩效工资:根据各部门经营指标的完成情况,将部门超额或未完成部分按比例分配到部门,由部门根据员工日常工作表现进行二次分配。
5. 月实际工资计算方法:月工资总额十30天X 实际出勤天数(含有薪假)
6. 试用期工资:
1) 员工入店须经三个月试用,工资标准在500 元
/ 月以上的试用期工资为工资标准的80%,工资标准在500元/月以下的按照300 元/月试用。
2) 新招聘管理人员试用期工资享受所在职务最低工资标准的80%,试用期三个
月。
3) 内部晋升人员试用期工资增加增资额的50%,原则上逐级晋升,试用期一个月。
7. 工资调整:
1) 员工因试用期满、职务升降需调整工资时,经部门同意, 人力资源部考核,总经理批准后方可执行。
2) 员工试用期满转正,原则上从员工E级起逐级调资,调资间隔不少于三个月。
计算公式:月工资总额=调整前月工资总额十26天X实际出勤天数+ 调整后月工资总额十26天X实际出勤天数
3) 各级员工均享受相应级别的工资待遇,对成绩突出、有特殊贡献者由部门以业绩报告形式进行推荐,人力资源部考核,总经理批准后,可破格提升一级工资并进行公开表彰;对出现重大失误,连续两次列为部门考核最差者,经部门申请,人力资源部考核,总经理批准后,给予降薪一级直至
开除处分。
对员工工资的上调和下浮,原则上一年不超过三次,一次不超过两级。
8. 缺勤扣款:
1) 事假不发薪。
2) 病假期工资,五天内每天发日工资标准的40%,超过五天每天扣日工资额的100%。
3) 婚假:男女双方达到结婚年龄并按规定办理结
婚登记手续,依法领取结婚证明,除按规定的3 天婚假外,晚婚者(男25周岁、女23周岁)增加婚假7 天(含周六周日),期间当日工资每天按12 元发放,超过10 天者按事假处理,未办理续假
手续者,按旷工处理。
4)工伤期间工资:凡符合工伤条件的,假期均以市级以上医院开具的休假证明为准,按照岗位工
资的100%标准发放当日工资。
5)产假工资:按照国家有关规定执行。
6)年假、公休假均不影响工资。
7)慰唁假工资:如员工之直系亲属(指配偶、子女、父母、兄弟、姐妹、配偶之父母、祖父母和
外祖父母)不幸逝世,可申请三天有薪慰唁假,假期内(三天)按工资标准的100%支付工资,
超假部分按事假处理。
8)迟到/ 早退:扣款办法按《处罚细则》有关规定执行。
9)凡属旷工性质,以旷工时间的总工资三倍予以扣款。
6. 加班工资:根据行业性质,酒店实行综合工时制,员工可在季度内跨月调休/ 补休,但不允许跨季度调休/ 补休,各部门必须根据经营管理情况做好每月排班并认真审核,季度内可调休/ 补休的,一律调休/ 补休。
如确因工作需要不能调休的,由部门总监/经理批准,人力资源部审核、总经理批准后方可按规定发放加班工资。
(原则上日常加班以补休形式进行安排,如确因
工作需要,当日部门需安排加班的,应事先填写《加班申请单》,经部门总监、总经理批准后方可安排加班)
1)月工资合计在1500 元以上的人员无加班工
资(节假日除外),由部门根据情况安排补休。
2)其他员工在法定节假日加班,工作一天补休一天,或按有关规定计发加班费。
非法定节假日加
班原则上安排补休。
7. 工资结算:酒店每月15 日将上月工资总额存
入个人银行帐户,遇节假日提前发放。
8. 离店工资结算:
1)正式员工:月工资总额十26天X离店前出勤天数
2)新员工入职未满一周离职者不享受工资待遇。
9. 备注:
1) 此方案自下发之日起执行,原下发的规定与此方案不一致的,以此方案有关规定为准,方案中未涉及到原有内容的,仍按原有规定执行。
2) 此方案由人力资源部负责解释并修订。