codev公差分析
- 格式:docx
- 大小:1.17 MB
- 文档页数:10
CODE V光学设计软件简介!ﻫﻫCODE V是一个光学系统设计和分析优化软件,广泛使用于照相设备、摄影机和医疗器具等,功能强大使用简单灵活。
ﻫﻫ[attachment=136] ﻫCODE V是美国著名的OpticalResearch Associates(ORA®)公司研制的具有国际领先水平的大型光学工程软件。
自1963年起,该公司属下数十名工程技术人员已在CODEV程序的研制中投入了40余年的心血,使其成为世界上分析功能最全、优化功能最强的光学软件,为各国政府及军方研究部门、著名大学和各大光学公司广泛采用。
ﻫﻫ一. 包罗万象的适用范围ﻫCODEV可以分析优化各种非对称非常规复杂光学系统。
这类系统可带有三维偏心和/或倾斜的元件;各类特殊光学面如衍射光栅、全息或二元光学面、复杂非球面、以及用户自己定义的面型;梯度折射率材料和阵列透镜等等。
程序的非顺序面光线追迹功能可以方便地处理屋脊棱镜、角反射镜、导光管、光纤、谐振腔等具有特殊光路的元件;而其多重结构的概念则包括了常规变焦镜头,带有可换元件、可逆元件的系统,扫描系统和多个物像共轭的系统。
40多年来,世界各地的用户已成功地利用CODE V设计研制了大量照相镜头、显微物镜、光谱仪器、空间光学系统、激光扫描系统、全息平显系统、红外成像系统、紫外光刻系统等等,举不胜举。
近几年内,CODE V软件又被广泛地应用于光电子和光通讯系统的设计和分析。
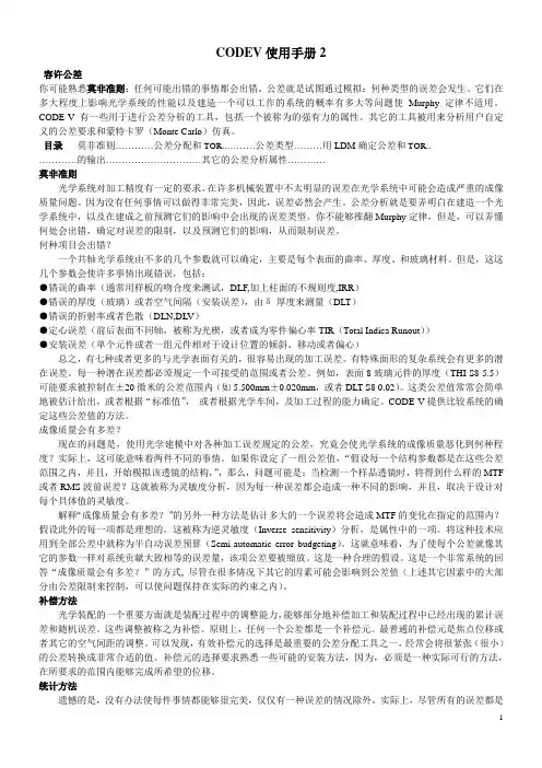
[attachment=137] ﻫﻫﻫ图1.带有非顺序面的系统及梯度折射率元件示例ﻫﻫ二.空前强大的自动设计能力ﻫﻫ光学设计的第一步是要为系统确定合理的初始结构。
为此CODEV提供了独有的“镜头魔棒”功能,用户只需输入所要设计的系统的使用波段、相对孔径、视场、变倍比等参数,软件即可从自带的专利库中找出对应的结构以供选择。
ﻫCODEV软件中优化计算的评价函数可以是系统的垂轴像差、波像差或是用户定义的其它指标,也可以直接对指定空间频率上的传递函数值进行优化。
第一章概述CODE V是设计和分析光学系统的一种工具。
本章的内容主要是向你介绍CODE V,描述可以帮助您学习和使用它的内容,并且简要地描述其用户界面和程序的结构。
目录第一章概述 (1)1.1 何谓CODE V? (2)1.2 手册与用户 (3)1.3 假设和术语 (4)1.4 CODE V的界面 (5)1.5 CODE V的结构 (6)1.6 启动、退出程序和技术支持 (7)1.7 手册中的一些设置 (7)1.1 何谓CODE V?1.1.1 光学设计的得力工具CODE V是解决光学问题一种强大、灵活的软件工具。
虽然CODE V的发展始于30多年前,但是它紧跟光学和计算机的发展步伐,得到不断地改进。
由于CODE V采用了可定制的窗口用户界面,有着丰富的帮助功能和优越的技术支持,所以它是十分容易学习和使用的,本手册将展示的这些特点。
1.1.2 CODE V典型的使用任务CODE V可应用于许多种场合。
下面列举一些典型的使用任务:●对现有光学系统进行评估和调整,以便决定是否适用于新场合或能否降低生产成本。
在重新设计过程中,对使用塑料、非球面、衍射元件或者现在元件进行评估。
●基于具体的产生或应用场合的要求创建新的设计形式。
●对光学系统进行公关分析,以合适制造,绘制生产图纸,甚至导出CAD用的IGES格式文件。
有哪里应用场合?从广义上来说,有三种应用领域:⏹成像系统⏹光电或通讯系统⏹照明和其它系统从历史上来看,CODE V在约80%或更多的应用大概是在成像系统方面。
例如照相镜头、变焦物镜、光盘系统、医用仪器、望远镜、分光镜、复印设备、投影仪、扫描仪、微光刻系统和许多包括军用和民用的航天领域。
虽然用于这些场合已经延续了多年,但是随着技术的发展,例如照相机的数码化、DVD取代CD等等,出现新的工作内容。
在近些年,光子学领域得到快速增长。
同时,由于CODE V有极大的灵活性,照明和其他系统也成为其重要的应用部分。
CODEV使用手册2容许公差你可能熟悉莫非准则:任何可能出错的事情都会出错。
公差就是试图通过模拟:何种类型的误差会发生、它们在多大程度上影响光学系统的性能以及建造一个可以工作的系统的概率有多大等问题使Murphy定律不适用。
CODE-V 有一些用于进行公差分析的工具,包括一个被称为的强有力的属性。
其它的工具被用来分析用户自定义的公差要求和蒙特卡罗(Monte Carlo)仿真。
目录莫非准则…………公差分配和TOR..………公差类型………用LDM确定公差和TOR..…………的输出…………………………其它的公差分析属性…………莫非准则光学系统对加工精度有一定的要求。
在许多机械装置中不太明显的误差在光学系统中可能会造成严重的成像质量问题。
因为没有任何事情可以做得非常完美,因此,误差必然会产生。
公差分析就是要弄明白在建造一个光学系统中,以及在建成之前预测它们的影响中会出现的误差类型。
你不能够推翻Murphy定律,但是,可以弄懂何处会出错,确定对误差的限制,以及预测它们的影响,从而限制误差。
何种项目会出错?一个共轴光学系统由不多的几个参数就可以确定,主要是每个表面的曲率、厚度、和玻璃材料。
但是,这这几个参数会使许多事情出现错误,包括:●错误的曲率(通常用样板的吻合度来测试,DLF,加上柱面的不规则度,IRR)●错误的厚度(玻璃)或者空气间隔(安装误差),由δ-厚度来测量(DLT)●错误的折射率或者色散(DLN,DLV)●定心误差(前后表面不同轴,被称为光楔,或者成为零件偏心率TIR(Total Indica Runout))●安装误差(单个元件或者一组元件相对于设计位置的倾斜、移动或者偏心)总之,有七种或者更多的与光学表面有关的,很容易出现的加工误差。
有特殊面形的复杂系统会有更多的潜在误差。
每一种潜在误差都必须规定一个可接受的范围或者公差。
例如,表面8玻璃元件的厚度(THI S8 5.5)可能要求被控制在±20微米的公差范围内(如5.500mm±0.020mm,或者DLT S8 0.02)。
第五章抵抗莫非准则:容许公差你可能熟悉莫非准则:任何可能出错的事情都会出错。
公差就是试图通过模拟:何种类型的误差会发生、它们在多大程度上影响光学系统的性能以及建造一个可以工作的系统的概率有多大等问题使Murphy定律不适用。
CODE-V 有一些用于进行公差分析的工具,包括一个被称为的强有力的属性。
其它的工具被用来分析用户自定义的公差要求和蒙特卡罗(Monte Carlo)仿真。
目录莫非准则…………公差分配和TOR..………公差类型………用LDM确定公差和TOR..…………的输出…………………………其它的公差分析属性…………莫非准则光学系统对加工精度有一定的要求。
在许多机械装置中不太明显的误差在光学系统中可能会造成严重的成像质量问题。
因为没有任何事情可以做得非常完美,因此,误差必然会产生。
公差分析就是要弄明白在建造一个光学系统中,以及在建成之前预测它们的影响中会出现的误差类型。
你不能够推翻Murphy定律,但是,可以弄懂何处会出错,确定对误差的限制,以及预测它们的影响,从而限制误差。
何种项目会出错?一个共轴光学系统由不多的几个参数就可以确定,主要是每个表面的曲率、厚度、和玻璃材料。
但是,这这几个参数会使许多事情出现错误,包括:●错误的曲率(通常用样板的吻合度来测试,DLF,加上柱面的不规则度,IRR)●错误的厚度(玻璃)或者空气间隔(安装误差),由δ-厚度来测量(DLT)●错误的折射率或者色散(DLN,DLV)●定心误差(前后表面不同轴,被称为光楔,或者成为零件偏心率TIR(Total Indica Runout))●安装误差(单个元件或者一组元件相对于设计位置的倾斜、移动或者偏心)总之,有七种或者更多的与光学表面有关的,很容易出现的加工误差。
有特殊面形的复杂系统会有更多的潜在误差。
每一种潜在误差都必须规定一个可接受的范围或者公差。
例如,表面8玻璃元件的厚度(THI S8 5.5)可能要求被控制在±20微米的公差范围内(如5.500mm±0.020mm,或者DLT S8 0.02)。
v型块形位公差-概述说明以及解释1.引言1.1 概述概述部分:V型块形位公差是一种机械工程中常用的公差类型,用于描述V型块的形状及其相对位置。
在工程设计和制造过程中,形位公差是非常重要的,特别是在需要确保零件之间间隙、配合、相对位置等方面的工作时。
本文将首先介绍V型块形位公差的定义及其相关概念,然后详细探讨V型块形位公差在实际应用中的意义和作用。
通过对V型块形位公差的认识和理解,读者将能够更好地了解和应用这一公差类型,从而提高工程设计和制造的准确性和可靠性。
在接下来的正文部分,我们将深入探讨V型块形位公差的定义,包括其符号表示、测量方法和计算公式等方面。
同时,我们将探讨V型块形位公差在实际工程中的应用,涉及到零件的装配、运动配合和工装夹具等相关领域。
在结论部分,我们将对整篇文章进行简要总结,再次强调V型块形位公差在机械工程中的重要性和作用。
同时,我们还将展望未来,探讨V型块形位公差在工程制造领域的发展前景,并提出进一步研究的建议。
通过本文的阅读,读者将能够全面了解V型块形位公差的定义、应用和意义,为工程设计和制造提供实用的指导和参考。
同时,本文也为相关研究和发展提供了一个有效的起点,希望能够激发更多对V型块形位公差的研究和应用的兴趣。
1.2 文章结构文章结构部分的内容可以按照如下方式进行编写:文章结构:本文共分为三个主要部分,分别是引言、正文和结论。
引言部分主要介绍了本文的概述、文章结构和目的。
正文部分包括了V型块形位公差的定义和应用。
结论部分对全文进行总结,并对未来的研究方向进行展望。
通过以上的文章结构,读者可以清楚地了解到本文的整体内容和结构安排,从而更好地理解和阅读本文。
1.3 目的目的:本文的目的是介绍和探讨V型块形位公差的定义和应用。
通过对V型块形位公差的研究和分析,我们可以更深入地理解和应用这个概念,并在实际工程中准确地使用它。
同时,通过本文的阐述,我们还希望能够提高读者对V型块形位公差的认识,使其在相关领域中更好地应用和推广。
公差分析基本知识公差分析是指对于一组零件或产品的尺寸、形状和位置等特征进行分析,确定其所允许的变动范围,以满足设计要求的一种方法。
公差分析的目的是确定零件间和零件内的公差,以保证产品在装配和使用过程中的质量要求。
公差分析主要包括以下几个方面的内容:1.公差的定义:公差是指零件上特征的允许变动范围。
公差一般分为基本公差和附加公差。
基本公差是指通过规定零件上特征的尺寸范围来控制公差。
附加公差是指为了控制零件间和零件内的相对位置而设置的公差。
2.公差的表示方法:公差可以通过标准公差、限制公差和配合公差等方式来表示。
标准公差是指根据国家标准规定的一组统一的公差数值。
限制公差是指通过上下限值来表示公差范围。
配合公差是指根据安装或运动要求来确定的公差范围。
3.公差的传递:公差的传递是指从一个零件到另一个零件上的公差如何变化的过程。
公差的传递可以通过最大材料条件和最小材料条件来进行分析。
最大材料条件是指零件尺寸取最大限制尺寸时,所有公差作用的总和。
最小材料条件是指零件尺寸取最小限制尺寸时,公差作用的总和。
4.公差链:公差链是指由多个零件组成的装配件中公差传递的路径。
公差链的形成是由于零件之间的相互作用和相互限制引起的。
公差链的存在会导致装配精度的累积误差,因此需要对公差链进行分析和控制。
5.公差的控制:公差分析的最终目的是为了确定合理的公差范围,以保证产品在装配和使用过程中的质量要求。
公差的控制可以通过设计优化、工艺改进和设备调整等方式来实现。
公差分析在产品设计和制造中具有重要的作用,能够帮助设计人员确定合理的公差要求,同时也有助于提高产品的装配精度和使用性能,降低产品开发和生产成本。
在实际应用中,公差分析需要结合制造工艺、设备精度和市场需求等多方面因素进行综合考虑,以获得最佳的公差方案。
itile bar----包含当前镜头的名称window navigation bar--提供一种方法显示正在工作所有的界面。
导航条是能“停靠”CODEV边上的一个工作台窗口,也可以隐藏,在下列说明也同样出现。
MENU BAR---包含程序的许多功能。
你可以增加其他菜单,(例如频繁使用的宏) 或定制对话框(利用tools> customize菜单)toolsbar—为许多普通功能单个按钮。
把鼠标放在按钮前可以看到按钮的描述信息。
通过鼠标可以拖动工具栏。
也可以改变工具栏的内容(tools>custorms菜单)Lens Data Manager (LDM) Window—用数字来显示镜头数据数据的表格。
你能存取其它和修改数据表中利用用右击选择的表格、行或列的数据。
仅仅包含弹出式菜单中选择的条目命令。
Command Window—“journal”是所有的基于文本输出的窗口,并且为直接输入命令和显示结果的工作区。
Command entry line—命令窗户的部分,如果你希望使用命令,是输入目命令的位置(CODEV包含完整的命令和鼠标操作,你可以利用任何一种方式。
)。
Plot Windows—通过命令方式显示的专用绘图窗口,最多能够显示多达100个,但经常用到三到四个。
Tabbed Output Window—专门的计算如MTF和斑点图的在CODEV中称为options。
当从菜单条选定后,每个选项创造它的自己的tabbed输出窗口(TOW),它包括文本,图形,和警告或误差消息。
TOW的主要特征是可以记住设定和点击Execute(Recalculate)按钮重新计算。
Status Bar—状态栏在CODEV主窗口下面边界处。
它显示一些参数例如焦距,尺寸规格,等等。
他可以通过customize对话框进行配置(tools>customize menu)。
2.CODEV点击启动菜单中的快捷图标(或者双击桌面上的快捷图标,如果桌面上保存的话)。
公差数据处理与分析技巧公差数据处理与分析技巧公差是指在制造过程中,由于各种原因造成的产品尺寸、形状、位置等方面的偏差。
准确地处理和分析公差数据对于确保产品质量和满足设计要求至关重要。
下面将介绍一些公差数据处理与分析的技巧。
首先,对于公差数据的处理,我们需要进行数据的收集和整理。
在制造过程中,我们需要收集每个产品的测量数据,包括尺寸、形状、位置等方面的数据。
这些数据需要按照一定的规范进行整理和记录,以便后续的分析和处理。
其次,我们需要对公差数据进行统计和分析。
统计分析能够帮助我们了解产品的制造过程中存在的问题,并找到解决问题的方法。
常用的统计分析方法包括均值、标准差、概率分布等。
通过对公差数据的统计分析,我们可以了解产品的尺寸偏差的分布情况,以及存在的异常情况。
此外,我们还需要进行公差数据的可视化处理。
可视化处理可以帮助我们更直观地了解公差数据的分布情况和变化趋势。
常用的可视化处理方法包括绘制直方图、散点图、箱线图等。
通过对公差数据的可视化处理,我们可以更加清楚地了解产品的尺寸偏差的分布情况,以及存在的异常情况。
最后,我们需要对公差数据进行合理的解释和应用。
在处理和分析公差数据的过程中,我们需要根据产品的设计要求和使用环境,对公差数据进行合理的解释。
通过合理解释公差数据,我们可以为产品的制造过程提供合理的指导和改进措施。
综上所述,公差数据处理与分析技巧对于确保产品质量和满足设计要求至关重要。
通过对公差数据的收集、整理、统计、分析和可视化处理,我们可以更好地了解产品的尺寸偏差情况,为产品的制造过程提供合理的指导和改进措施。
公差数据处理与分析技巧不仅可以提高产品的质量,还可以提高制造效率,降低成本,提升企业的竞争力。
CODEV使用手册2容许公差你可能熟悉莫非准则:任何可能出错的事情都会出错。
公差就是试图通过模拟:何种类型的误差会发生、它们在多大程度上影响光学系统的性能以及建造一个可以工作的系统的概率有多大等问题使Murphy定律不适用。
CODE-V 有一些用于进行公差分析的工具,包括一个被称为的强有力的属性。
其它的工具被用来分析用户自定义的公差要求和蒙特卡罗(Monte Carlo)仿真。
目录莫非准则…………公差分配和TOR..………公差类型………用LDM确定公差和TOR..…………的输出…………………………其它的公差分析属性…………莫非准则光学系统对加工精度有一定的要求。
在许多机械装置中不太明显的误差在光学系统中可能会造成严重的成像质量问题。
因为没有任何事情可以做得非常完美,因此,误差必然会产生。
公差分析就是要弄明白在建造一个光学系统中,以及在建成之前预测它们的影响中会出现的误差类型。
你不能够推翻Murphy定律,但是,可以弄懂何处会出错,确定对误差的限制,以及预测它们的影响,从而限制误差。
何种项目会出错?一个共轴光学系统由不多的几个参数就可以确定,主要是每个表面的曲率、厚度、和玻璃材料。
但是,这这几个参数会使许多事情出现错误,包括:●错误的曲率(通常用样板的吻合度来测试,DLF,加上柱面的不规则度,IRR)●错误的厚度(玻璃)或者空气间隔(安装误差),由δ-厚度来测量(DLT)●错误的折射率或者色散(DLN,DLV)●定心误差(前后表面不同轴,被称为光楔,或者成为零件偏心率TIR(Total Indica Runout))●安装误差(单个元件或者一组元件相对于设计位置的倾斜、移动或者偏心)总之,有七种或者更多的与光学表面有关的,很容易出现的加工误差。
有特殊面形的复杂系统会有更多的潜在误差。
每一种潜在误差都必须规定一个可接受的范围或者公差。
例如,表面8玻璃元件的厚度(THI S8 5.5)可能要求被控制在±20微米的公差范围内(如5.500mm±0.020mm,或者DLT S8 0.02)。
公差分析常用方法
公差分析是一种用于研究产品或系统各种要素之间相互连锁关系的方法。
它可用于确定导致产品或系统性能差异的主要因素,并寻找改进的机会。
下面是一些常用的公差分析方法:
1. 传递函数法:传递函数法是一种将产品或系统的总体公差在各个部件或要素上分配的方法。
通过将总体公差按照一定的比例分配给各个部件,以满足产品或系统性能的需求。
2. 采用最小二乘法(Least Square Method):最小二乘法是一种通过最小化观测值和理论值之间的差异平方和,来确定最接近真实值的方法。
在公差分析中,可以使用最小二乘法来评估产品或系统的总体公差和各个部件之间的关系。
3. 驱动因子公差分析(Driver Factor Analysis):驱动因子公差分析是一种通过识别产品或系统的主要性能驱动因子,来优化公差分配的方法。
通过将更多的公差分配给主要驱动因子,可以显著改善产品或系统的性能。
4. 公差优化:公差优化是一种通过最小化总体公差,以满足产品或系统性能要求的方法。
通过分析各个部件之间的相互关系,可以确定最佳的公差分配方案。
5. 敏感度分析:敏感度分析是一种评估产品或系统对公差变化的敏感程度的方法。
通过分析不同参数的变化对产品或系统性能的影响,可以确定哪些部件或要
素对总体公差的变化最为敏感。
以上是常用的公差分析方法,具体选择哪种方法取决于产品或系统的特点和分析目的。
问题背景 对于任何需要制造的系统,公差分析都是一个必需的复杂的互动过程。
包括: 确定制造和装配公差目标 确定制造和调校补偿器,以及补偿方案 成功公差分析需要能够精确预测单个公差的灵敏度和整个系统的实际加工性能,包括补偿器的影响。
当使用了合适的工具,公差分析能够降低: 非重复成本如设计时间,定义装调过程 重复性成本如系统制造,装配和调校因此公差分析可以帮助降低成本。
显微物镜案例 数值孔径0.65 放大率40倍 筒长180mm 视场直径0.5mm 可见光波长(d,F,C) 目标分辨率450线对每毫米系统结构图光扇图和场曲图轴上视场和全视场点列图MTF曲线和数值 从上面的图形可以看出,标称系统受限于: 轴向色差 横向色差 色球差 场曲 预期的公差分配目标: 限制450线对多色MTF下降 ■ 0.7视场内最大下降0.1 ■全视场最大下降0.15公差方案 以默认TOR分析起始,确立基准性能并找出问题所在 ■默认反灵敏度模式计算引起相同性能下降的每个公差值 根据中间结果,执行额外分析 ■添加或删除被偿器 ■调整公差极限 ■固定单个公差到指定值 ■修改公差,符合光机模型操作步骤 1)运行默认公差,确定问题所在轴上视场TOR结果 2)尝试替代偏心补偿 偏心由表面8..9构成的透镜,轴上视场TOR结果 3)确定可以修改的公差极限 对于回滚和元件偏心,优质的制造设备可以保证±0.0065mm的总体指示偏差 对于此显微物镜,我们允许元件偏心和胶合元件回滚公差比默认值更严格一些,同样允许0.25环的不规则度。
保持套样板公差,最后一个透镜的厚度和偏心公差。
此时,公差设置已经在轴上和全视场达到目标要求,但是在0.7视场依然不达标。
当前的半径公差对于优质的制造设备是可行的,不规则公差可以再严格些,而厚度公差会比较有挑战性。
4)增加最小厚度公差极限到0.4mm,减小最小不规则公差极限到1/8环,这两者对于优质制造设备都是可行的。
公差分析基本知识公差分析是评估产品零件的精度和一致性的过程,通过确定允许的差异范围来确保产品的质量。
在产品制造和工程领域中,公差分析是一个重要的工具,它可以帮助设计师和工程师优化产品设计,确保制造过程控制正确,并满足产品规格和要求。
公差是指在一组相同加工工艺下,零件之间允许的最大和最小尺寸间隔,用于衡量产品制造过程中的误差。
公差通常用+/-表示,其中正号表示上限公差,负号表示下限公差。
例如,如果一个零件的尺寸规格是10+/- 0.1mm,那么实际加工出来的尺寸可以在9.9mm至10.1mm之间变化。
在公差分析中,有一些常见的术语需要了解:1.尺寸公差:用于衡量产品零件尺寸的允差范围。
尺寸公差分为上限公差和下限公差,上限公差是允许的最大尺寸,下限公差是允许的最小尺寸。
2.允差:指在产品制造过程中,零件尺寸允许的变异范围。
允差可以根据产品的功能要求和制造成本进行调整。
3.适配:适配是指两个或多个零件之间的连接或配合。
适配可以是紧配(零件尺寸在公差范围内接合),松配(零件尺寸超出公差范围),或者间隙配合(零件尺寸在公差范围内留有间隙)。
4.组件公差:组件公差是由各个零件的公差堆加计算得出的总体公差。
组件公差的大小和分布对产品的性能和质量有很大影响。
公差分析的主要目标是确定产品设计和制造过程的控制限度,以确保产品可以满足规格要求。
公差分析可以通过以下步骤实现:1.确定产品规格和要求:首先需要确定产品的功能要求、设计目标和可接受的误差范围。
这些规格将成为公差分析的基础。
2.选择适当的公差标准:根据产品规格和要求,选择适当的公差标准。
公差标准通常由国际标准组织制定,例如ISO标准。
3.进行公差堆加计算:在公差堆加计算中,需要确定各个零件的尺寸公差,并将其叠加得到组件公差。
这个过程可以通过数学模型和计算机软件来完成。
4.分析公差堆积效应:通过分析公差堆积效应,可以确定产品在允许误差范围内的装配情况。
这有助于评估产品的可制造性和可装配性。
CODEV 使用手册1CODEV是进行光学系统设计和分析的工具。
这一章向您介绍CODEV,帮助您学习和使用它,并且简单介绍用户使用界面和结构。
目录CODEV功能...简单介绍.......关于命令和宏............ CODEV的结构...............开始,退出,技术支持..............CODEV功能光学系统设计和分析工具CODEV是为解决光学问题的一件有力和灵活的工具软件。
他的发展已经经历了30年,CODEV是不断随着光学和计算机技术的提高而改进。
他基于与一个可定制Windows用户界面,有广泛的帮助,和优秀的技术支持,便于通过手册CODEV学习和使用。
CODEV的典型应用CODEV有许多方面的应用。
下面一些典型的应用。
为了个新的光学设计而利用一个现有的设计进行评估和改善,可以减少制作花费。
塑料的,非球面,衍射光栅面,或现有的部件都可以如此进行设计。
基于一个新的产品要求要求而创造一个新设计。
对光学设计进行生产公差分析,产生制图甚至输出IGES (CAD)文件应用是什么主要有三个方面:成象系统,光电子或光通信信系统,照明和其他的系统过去,主要应用在图象系统中。
比如包括数码相机,变焦系统和增透镜,光盘系统,医学系统,望远镜,分光镜,复印机,投影机,扫描仪,缩微镜头系统,还包括许多太空应用,军用或者民间等。
尽管这些应用已经存在许多年,但是随着技术的进展,使一些新的工作产生如———照相机到数码相机,CD 到DVD,等等。
近年光电子的应用一直在成长,在照明和其他系统的应用显示了CODEV灵活适应性。
不需要从草稿开始现在说最后一项,CODEV已广泛使用多年。
它的一个优点是不必需从草稿开始进行光学设计。
从一个现有设计做修改是是它典型的应用,并且下面我们将教你怎么做,使用CODEV的New Lens Wizard。
利用专利首先,New Lens Wizard.允许你从CODEV 的一个透镜设计样品开始,从2,400个专利的数据库,或者从你的自己的收集的“favorites”或从一个空白的透镜开始。
CODE V光学设计软件简介!CODE V是一个光学系统设计和分析优化软件,广泛使用于照相设备、摄影机和医疗器具等,功能强大使用简单灵活。
[attachment=136]CODE V是美国著名的Optical Research Associates(ORA®)公司研制的具有国际领先水平的大型光学工程软件。
自1963年起,该公司属下数十名工程技术人员已在CODE V程序的研制中投入了40余年的心血,使其成为世界上分析功能最全、优化功能最强的光学软件,为各国政府及军方研究部门、著名大学和各大光学公司广泛采用。
一. 包罗万象的适用范围CODE V可以分析优化各种非对称非常规复杂光学系统。
这类系统可带有三维偏心和/或倾斜的元件;各类特殊光学面如衍射光栅、全息或二元光学面、复杂非球面、以及用户自己定义的面型;梯度折射率材料和阵列透镜等等。
程序的非顺序面光线追迹功能可以方便地处理屋脊棱镜、角反射镜、导光管、光纤、谐振腔等具有特殊光路的元件;而其多重结构的概念则包括了常规变焦镜头,带有可换元件、可逆元件的系统,扫描系统和多个物像共轭的系统。
40多年来,世界各地的用户已成功地利用CODE V设计研制了大量照相镜头、显微物镜、光谱仪器、空间光学系统、激光扫描系统、全息平显系统、红外成像系统、紫外光刻系统等等,举不胜举。
近几年内,CODE V软件又被广泛地应用于光电子和光通讯系统的设计和分析。
[attachment=137]图1. 带有非顺序面的系统及梯度折射率元件示例二. 空前强大的自动设计能力光学设计的第一步是要为系统确定合理的初始结构。
为此CODE V提供了独有的“镜头魔棒”功能,用户只需输入所要设计的系统的使用波段、相对孔径、视场、变倍比等参数,软件即可从自带的专利库中找出对应的结构以供选择。
CODE V软件中优化计算的评价函数可以是系统的垂轴像差、波像差或是用户定义的其它指标,也可以直接对指定空间频率上的传递函数值进行优化。
CODEV使用手册2容许公差你可能熟悉莫非准则:任何可能出错的事情都会出错。
公差就是试图通过模拟:何种类型的误差会发生、它们在多大程度上影响光学系统的性能以及建造一个可以工作的系统的概率有多大等问题使Murphy定律不适用。
CODE-V 有一些用于进行公差分析的工具,包括一个被称为的强有力的属性。
其它的工具被用来分析用户自定义的公差要求和蒙特卡罗(Monte Carlo)仿真。
目录莫非准则…………公差分配和TOR..………公差类型………用LDM确定公差和TOR..…………的输出…………………………其它的公差分析属性…………莫非准则光学系统对加工精度有一定的要求。
在许多机械装置中不太明显的误差在光学系统中可能会造成严重的成像质量问题。
因为没有任何事情可以做得非常完美,因此,误差必然会产生。
公差分析就是要弄明白在建造一个光学系统中,以及在建成之前预测它们的影响中会出现的误差类型。
你不能够推翻Murphy定律,但是,可以弄懂何处会出错,确定对误差的限制,以及预测它们的影响,从而限制误差。
何种项目会出错?一个共轴光学系统由不多的几个参数就可以确定,主要是每个表面的曲率、厚度、和玻璃材料。
但是,这这几个参数会使许多事情出现错误,包括:●错误的曲率(通常用样板的吻合度来测试,DLF,加上柱面的不规则度,IRR)●错误的厚度(玻璃)或者空气间隔(安装误差),由δ-厚度来测量(DLT)●错误的折射率或者色散(DLN,DLV)●定心误差(前后表面不同轴,被称为光楔,或者成为零件偏心率TIR(Total Indica Runout))●安装误差(单个元件或者一组元件相对于设计位置的倾斜、移动或者偏心)总之,有七种或者更多的与光学表面有关的,很容易出现的加工误差。
有特殊面形的复杂系统会有更多的潜在误差。
每一种潜在误差都必须规定一个可接受的范围或者公差。
例如,表面8玻璃元件的厚度(THI S8 5.5)可能要求被控制在±20微米的公差范围内(如5.500mm±0.020mm,或者DLT S8 0.02)。
问题背景
对于任何需要制造的系统,公差分析都是一个必需的复杂的互动过程。
包括:➢确定制造和装配公差目标➢确定制造和调校补偿器,以及补偿方案
成功公差分析需要能够精确预测单个公差的灵敏度和整个系统的实际加工性能,包括补偿器的影响。
当使用了合适的工具,公差分析能够降低:➢非重复成本如设计时间,定义装调过程➢重复性成本如系统制造,装配和调校因此公差分析可以帮助降低成本。
显微物镜案例➢数值孔径0.65➢放大率40倍➢筒长180mm➢视场直径0.5mm➢可见光波长(d,F,C)➢目标分辨率450线对每毫米
系统结构图
光扇图和场曲图
轴上视场和全视场点列图
MTF曲线和数值
从上面的图形可以看出,标称系统受限于:➢轴向色差➢横向色差➢色球差➢场曲
预期的公差分配目标:➢限制450线对多色MTF下降■0.7视场内最大下降0.1■全视场最大下降0.15
公差方案➢以默认TOR分析起始,确立基准性能并找出问题所在■默认反灵敏度模式计算引起相同性能下降的每个公差值➢根据中间结果,执行额外分析■添加或删除被偿器■调整公差极限■固定单个公差到指定值■修改公差,符合光机模型
操作步骤1)运行默认公差,确定问题所在
轴上视场TOR结果
2)尝试替代偏心补偿偏心由表面8..9构成的透镜,
轴上视场TOR结果
3)确定可以修改的公差极限对于回滚和元件偏心,优质的制造设备可以保证±0.0065mm的总体指示偏差
对于此显微物镜,我们允许元件偏心和胶合元件回滚公差比默认值更严格一些,同样允许0.25环的不规则度。
保持套样板公差,最后一个透镜的厚度和偏心公差。
此时,公差设置已经在轴上和全视场达到目标要求,但是在0.7视场依然不达标。
当前的半径公差对于优质的制造设备是可行的,不规则公差可以再严格些,而厚度公差会比较有挑战性。
4)增加最小厚度公差极限到0.4mm,减小最小不规则公差极限到1/8环,这两者对于优质制造设备都是可行的。
损失的厚度公差致使MTF下降较大
5)评估添加一个one time ”despace”,以补偿由于套样板和厚度误差,进行球差校正。
“despace”补偿往往会比较有效,但是对于这个系统,并没有带来多大的改善。
使用像面调焦的性能要更好一些(第4步)
6)返回步骤4,使用分析>公差>交互式公差处理最关键的几个单项公差。
互动式公差分析具有一个特别的表格,会将引起性能下降最大的公差排在列表顶部。
当修改了某个公差后,TOR会快速重新运行,更新公差列表和性能摘要。
➢依据TIR值,表面5..6的回滚公差可以更严格些(例如±0.05mm)。
➢表面8..9构成的透镜是关键元件。
➢移除表面9的厚度公差,因为像面调焦补偿所以是无效公差。
7)一个经常忽略但又非常重要的步骤是添加补偿调整的公差,补偿能力受限于以下精度:➢千分尺螺纹间隙➢不连续的垫片厚度➢步进电机步长
添加与补偿相同类型的公差,但是包含一个与所有补偿都不相同的标签,此时这个公差将不会被补偿,以模拟补偿公差。
偏心补偿调整公差±0.01mm,调焦补偿公差±0.0001mm
偏心公差:
非偏心公差:
最终性能:
要达到预期的实际制造目标,还需要做更多的工作,例如:➢继续改善各项公差➢继续考察其它补偿➢ 舍弃当前的设计形式,寻找更宽松公差的设计
CODE V波前微分公差TOR允许在设计早期权衡这些因素的影响,使得在不明显影响进度的前提下寻找更宽公差的设计。
8)最后一步是与光机工程师一起,完善CODE V模型以模拟实际的硬件装配和测试方案,例如:➢使用DLT还是DLZ,或者DLR还是DLS(矢高增量)公差➢添加虚拟面,模拟定位凸缘➢添加合适的偏移镜筒倾斜转动中心➢使用CODE V分组(或耦合)公差功能建立关联公差
总结➢CODE V快速的波前微分公差功能允许其作为一个设计工具,而不仅仅是对最终设计结果进行分析➢可以非常容易考察不同的补偿方案和调整各项公差➢根据不同加工商的能力,可以非常容易应用实际的公差极限➢包含多种允许用户精确表现其光机模型的功能(如公差标签,分组公差等)。