铁路自动售检票系统
- 格式:doc
- 大小:1.98 MB
- 文档页数:9
0 引言人脸识别技术是基于人的脸部特征信息进行身份识别的一种生物识别技术。
用摄像机或摄像头采集含人脸的图像或视频流,并自动在图像中检测和跟踪人脸,进而对检测到的人脸进行识别。
自动售检票系统(AFC)以计算机及信息传输网络为基础,采用非接触式IC卡作为车票信息载体,车站配备自动售票机、自动充值机、自动检票设备,实现售票、充值、检票、计费、收费、统计、结算全过程的自动化管理。
在自动售检票系统中引入人脸识别系统,将乘客购票、检票动作从被动(乘客刷卡动作验证通行信息)变为主动(直接读取识别乘客面部信息进行比对产生验证通行信息),不仅提高乘客乘车效率与系统运营维护水平,还加强乘客对轨道交通技术服务水平的认知度,提高居民整体乘车出行体验。
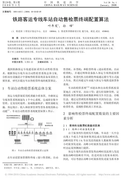
1 人脸识别技术应用基于计算机视觉人脸识别技术的应用系统由应用层、人脸识别系统及硬件层3部分组成(见图1)。
硬件层主自动售检票系统中人脸识别技术的解决方案■ 郭锐摘 要:在城市轨道交通自动售检票系统中,传统模式下自动售检机存在运维工作量大、机械故障率高、用户体验较差、乘客出行时间成本较高等缺点,同时让公共安全存在一定隐患。
人脸识别技术应用到售检票系统能解决以上问题,也为今后的大数据分析和互联网运营提供基本数据。
探讨利用人脸识别技术在云售票机、云闸机上的应用及未来人脸识别技术在轨道交通系统的应用方向。
关键词:轨道交通;人脸识别;售检票系统;云售票机;云闸机中图分类号:U291;TP39 文献标识码:A 文章编号:1672-061X(2018)02-0010-04DOI:10.19550/j.issn.1672-061x.2018.02.010图1 人脸识别系统组成应用层轨道交通其他人脸识别系统人脸识别服务人脸识别引擎人脸识别模型硬件层CPU GPU AI ASIC要包括CPU、GPU、现场可编程门阵列(FPGA)和AI专用芯片。
深度神经网络算法如CNN、RNN需要大量的计算,之前人工智能发展缓慢,局限于没有强大的计算资源。
铁路客运专线自动售检票系统的方案研究摘要:本文借鉴城市轨道交通票务系统的建设模式,针对铁路客运专线的特点,提出了铁路客运专线自动售检票系统的总体构架方案、票制、票种以及系统构架的研究方案。
1. 概述1.1铁路客票发售和预定系统现状铁路客票发售和预定系统建设自1996年正式启动,现已建成了铁道部客票中心和覆盖全国铁路的24个地区客票中心及1700多个车站售票系统,投入运营的售票窗口近万个,其中有700多个车站已实现联网售票。
系统建设先后经历了车站售票、地区联网售票、全国联网售票的研究开发与推广三大阶段,统一应用软件也相应开发了适应全国统一车站售票软件的1.0版本、适应地区联网售票的2.0版本、适应全路联网异地售票的3.0 版本、适应客运体制改革和收入清算需求的4.0版本。
最新的版本是2006年8月底完成全国推广的5.0版本,客票系统5.0版是为适应铁路客运专线建设和第六次提速客运营销的需求,以实现客票销售渠道网络化、服务手段现代化、运营管理信息化为目标而研制的。
通过十年的努力,已成功建设了铁道部客票中心——24个地区票务中心——车站三级票务系统架构,逐步实现了全路联网异地售票、票务集中管理、支持银行卡支付、支持客运营销应用。
目前,系统运行稳定正常,实现了客票管理和发售工作现代化,从而方便了旅客购票和旅行,提高了铁路客运经营水平和服务质量。
客票系统还为客运营销分析系统和旅客运输清算系统提供了客票发售生产原始信息源。
相对于售票系统,铁路检票系统发展缓慢。
目前,仅部分特大型车站安装了自动检票设备,但由于使用中普遍存在识别率低、识别速度慢等问题,基本上未能投入正式使用。
识别率低的主要原因是铁路客票使用的是纸质一维条码车票,采用热转印打印方式。
当车票被折叠、污损时就容易导致识别率下降;而且很多售票点为节省成本,未按规定打印数更换色带,导致车票打印质量下降,也会导致识别率降低。
不能使用的其他原因包括:铁路客流较大,检票速度慢会导致堵塞通道;铁路车站封闭性较差,导致统计数据不准;检票设备本身存在一些技术问题等。
铁路自助售票终端解析有轨交通自助售票终端初步调研一、市场背景铁路在国民经济和社会发展中日益发挥着越来越重要的作用。
至2009年初,中国铁路营业里程达79687.5公里,居亚洲第一位。
一个横贯东西、沟通南北、干支结合的具有相当规模的铁路运输网络已经形成并加快完善步伐。
在客运市场竞争中以其安全性、快速性、经济性、方便性和舒适性赢得了相当大的市场份额。
但最近几年来,由于铁路运能与客运需求很大差距特别是买票难已成为制约铁路客运发展的一大障碍。
一方面,在春、暑运等客流高峰期客流急剧增长,各大中城市在预售期间就出现无票现象,造成旅客长时间排队和滞留车站;另一方面,在客运淡季,由于旅客对购票手续的担心,有很大一部分人选择上车再买票的长途汽车造成铁路客车空置。
因此在大中城市的人员分布密集地区、售票大厅、超市、银行等处所设立自动售票机,作为人工电脑售票的补充和扩展,对缓解车站售票压力、方便旅客买票,在客运高峰期引导旅客分流、在客运淡季吸引客流,从而提高铁路的市场竞争力有特别重要的意义。
以福州火车站开行旅客列车46对,其中普速列车19对、温福动车组5对、福厦动车组22对。
日均发送旅客3万多人,春运最高峰日到发10万人。
虽然有25个售票窗口与在福州市内、五区八县设置的46个代售点的售票网络;事实上,由于各售票点分配的票数不同,福州站售票大厅的窗口所售票数要远高于平均数,在此排队的人也更多。
特别是春运和周末期间,排长队买票的现象几乎每天可见。
二、自助售票终端推广的内外部条件分析铁路的计算机联网售票系统日臻完善。
铁路客票发售和预订系统是—个覆盖全国铁路的计算机联网售票系统,可实现预订、预售和发售当日客票,并具有发售返程、联程和异地购票的功能。
同时还能对票额、坐席、计费、制票、结账、统计等作业进行计算机管理。
客票发售和预订系统以中央票务中心为核心,下设多个地区票务中心,实现全路营业站的客票联网发售和预订管理。
目前,全路已有北京、广州、济南、上海等10多个地区中心和近400多个车站建成客票系统,共有8000多个售票窗口实行计算机售票。
自动售检票系统城市轨道交通自动吿检票系统(AFC)是基于计算机、通信.网络、自动控制等技术,实现轨道交通售票、检票、收费、讣费.统汁、清分.管理等全过程的自动化系统,广泛应用于城市地铁、城际铁路、有轨电车、BRT 等领域。
自动售检票系统目前有两种架构.一种为典型架构.按层次结构划分为清分中心系统、线路中央讣算机系统、乍站汁算机系统、午站终端设备、牟票五个层次:另一种为互联网+架构.按结构划分为云服务器、云终端设备和移动终端。
典型架构互联网十架构自动停检票系统产品包括系统软件和系统设备两部分.其中系统软件含淸分中心系统(ACC).线路中央计算机系统(LCC)和车站计算机系统(SC):新科佳都的系统设备有自动售票机(TVM)、自动检票机(AGM)、自动验票机(TCM)、半自动售票机(BOM) x编码分拣机(ES).边门检票机(SDG)、有轨电午自动售票机、有轨电千自动检票机、有轨电午乍载检票机<TTM) x云购票机(M-TVM)、云自动检票机(H-AGH〉.人脸识别闸机等。
新科佳都十筝年來坚持自主创新•堂握核心科技,拥有完备的自主知识产权体系.全套自助终端设备. 核心模块研发.广泛运用于国内地诜、城际诜路和有轨电午等领域项目°自动售检票系统,简称AFC.是实现轨道交通售票.检票、il•费、收费、统计、淸分、管理等全过程的自动处理。
基木信息英文翻译:Automatic Fare Collection system, (AFC)自动皆检票系统是国际化大城市轨道交通运行中普遍应用的现代化联网收费系统.随着自动售检票系统的启用,乘客现在可以通过各入口处的自动售票机购买电子票。
目前上海、北京、广州.天津、深圳、南京等大城市的轨道交通地铁站都广泛使用r AFC系统作为重要客运管理应用.更女的应用场合包括电影院,体育馆,歌剧院,火车站,机场等。
AFC系统实现轨道交通售票、检票、计费.收费.统计乙淸分.管理等全过程的自动处理。
自动售检票系统技术基础复习资料1.城市轨道交通的定义:在中国国家标准《城市轨道运转方式的快速大量公共交通名词术语》中,将城市轨道交通定义为“通常以电能为动力,采取轮轨运转方式的快速大量公共交通的总称。
”2.城市轨道交通类别注:磁悬浮列车原理:磁悬浮列车是利用常导磁铁或超导磁铁产生的吸力或者斥力使车辆浮起,用以上的复合技术产生导向力用直线电机产生牵引动力。
3.城市轨道交通车站的类型侧式站台地上车站按空间位置划分按站台形式划分岛式站台双岛式底下车站岛侧混合式站台双侧式高架车站完全混合式终点站:供上下车、列车折返或停留。
中间站:仅供上下车。
区域站:能使列车在站内折返或停车有尽端折返设备的中间站。
联运站:具有中间站和换乘站的功能。
车站内设有两种不同性质的车线路进行联运以及客流换乘按运营性质划分枢纽站:设在两种不同行车密度交界处的车站,站内有折返线和设备兼有中间的功能。
换乘站:位于两条或两条以上线路交叉点上的车站。
具有哦中间站的功能外,还可以从一条线上的车站通过换乘设施到另一条线路上的车站。
深埋(大于20米)矩形断面车站圆形断面车站按车站施工方法按车站断面结构拱形断面车站浅埋(小于20米)其他类断面车站4.车站的组成付费区:售票、咨询、商业等站厅按照车站的使用功能非付费区:站厅通过闸机进入后的区域设备区:设在站厅和站台的两端站台5. 轨道交通的发展史1860年英国开始修建地下铁道。
1863年1月10日世界上第一条长、采用蒸汽机车牵引的地铁路线在伦敦建成通车。
我国北京第一条地铁建于1916年。
上海地铁1号线与1995年建成。
第一个建设城市铁路的是上海,第一个建设城市地铁的是北京。
6. 城市轨道交通车站间的距离在市区宜为1km左右,在郊区不宜大于~2km。
7. 地铁车站站位距离商业区中心不超过500m左右。
8. 一个这站的出入口的数目一般为2~4个。
9. 单轨通常区分为跨坐式和悬挂式两种。
10. 旅客信息服务系统主要包括城市轨道交通的乘客信息系统PIS(Passenger Information System)和自动售检票系统AFC(Automatic Fare Collection System)。
城市间城市轨道交通自动售检票系统互联互通探讨摘要:随着城市规模的不断扩大,相邻城市间的绝对距离也越来越近,城市间的日常出行需求也将越来越大,城市间的轨道交通互联互通也将成为城市交通发展的必然趋势。
为方便乘客出行,实现无缝换乘,相邻城市间的自动售检票系统需要实现相互兼容,同时也需满足各城市地铁的运作管理需求。
本文介绍城市轨道交通自动售检票专业清分中心系统的功能定位,提出跨城市清分中心系统互联互通三种实施方式,对于跨城互联互通城市清分中心系统的建设有借鉴意义。
关键词:清分中心系统、互联互通、跨城清分0前言:2019年,国家发展改革委发布的《关于培育发展现代化都市圈的指导意见》提出,要“打造轨道上的都市圈”,推动干线铁路、城际铁路、市域(郊)铁路、城市轨道交通“四网融合”。
《中共中央关于制定国民经济和社会发展第十四个五年规划和二〇三五年远景目标的建议》也明确提出加快城市群和都市圈轨道交通网络化。
城市轨道交通互联互通作为“四网融合”的重要组成一环,实现城市间城市轨道交通的自动售检票系统一票通达、无缝换乘是推动“四网融合”落地的重要一步也是关键一步。
本文主要针对城市A已建成投用清分中心系统、城市B后建成或待建成清分中心系统的情况,探讨如何有效实现城市B与城市A自动售检票系统互联互通。
结合国内城市情况,主要探讨场景为地级市与区域中心城市、地级市与地级市之间如何实现自动售检票系统互联互通,并对区域内外中心城市之间如何实现自动售检票系统互联互通具有借鉴意义。
1单个城市清分中心系统功能定位城市轨道交通自动售检票系统由上至下一般分为五层:清分中心系统、线路中央计算机系统、车站计算机系统、车站售检票终端设备、车票。
清分中心系统已普遍成为国内各城市进行轨道交通AFC(自动售检票)系统建设的必要组成部分,其功能定位是进行清分中心筹划建设的首要问题[1]。
清分中心系统是自动售检票系统的大脑,单个城市清分中心系统定位较为明确,主要负责将本城市各线路自动售检票系统的各类数据进行归集、处理、应用,负责自动售检票系统与外部第三方系统间的清算、对账;负责内部各线路间的清分、对账等;负责城市轨道交通专用票、乘车码的统一发行和管理;自动售检票系统密钥管理。
铁路自动售检票系统AFC自动售检票系统及终端设备简介一、系统功能性介绍自动售检票系统构成自动售检票系统是以席位管理和交易处理为核心,建立广泛的销售渠道,适应多种售检票方式、多种支付形式和灵活的营销策略,售票以人工与自助式售票相结合、检票以自动检票为主的实时交易系统。
自动售检票系统设备包括窗口售票设备、全功能自动售票机、自动取票机、补票机以及进站检票机、出站检票机、车站服务器、票务管理终端、数据库主机、及网络安全设备等构成。
自动售检票系统架构如下图所示:自动售票应自动售票应自动售票应自动售票机自动售票机管理数据库主机自动取票机车站售票终端设备功能自动售检票系统为自动售票机提供一种方式接入到客票系统,为自动售票机提供客票业务相关的服务,主要包括:•售票开班、退出、结账、取票号、查询车次信息、查询详细车次信息、查询停靠站表、取票、废票、取消票、记存根、取存根、取票面、取系统时间、制空白票、取下一卷号、控制参数下载、登陆信息获取、重新制票、席别票种下载、车次判断、证件判断、证件购票恢复、查询电子票。
•取订票取订票、取消订票、记订票存根、取订票票面信息、取制票点定义、订票作废、控制权释放、订票压单处理。
•自助购票提供中英文双语显示,旅客根据需要选择使用中文或英文操作界面;显示列车运行线路图,旅客可选择起始车站、到达车站;提供全国模式,旅客可通过输入汉语拼音选择列车运行线路图以外的起始车站、到达车站;提供购票过程中的选择日期(按普通票和学生票预售期分开显示)、选择车站、选择车次、选择席别、选择票种、支付方式与打印凭条;为旅客提供购买异地票与返程票功能。
•自助取票旅客可通过核验第二代居民身份证和学生证换取互联网上预定的车票。
旅客可通过核验第二代居民身份证和学生证换取电话订票。
•银行卡支付旅客可以使用银行卡支付购票,目前支持带有银联标识的所有银行的借记卡和工商银行、农业银行、中国银行所装自动售票机本行的信用卡。
一、系统功能性介绍自动售检票系统构成自动售检票系统是以席位管理和交易处理为核心,建立广泛的销售渠道,适应多种售检票方式、多种支付形式和灵活的营销策略,售票以人工与自助式售票相结合、检票以自动检票为主的实时交易系统。
自动售检票系统设备包括窗口售票设备、全功能自动售票机、自动取票机、补票机以及进站检票机、出站检票机、车站服务器、票务管理终端、数据库主机、及网络安全设备等构成。
自动售检票系统架构如下图所示:自动售票机自动取票机自动售票机管理车站售票、取票系统车站售票终端设备功能自动售检票系统为自动售票机提供一种方式接入到客票系统,为自动售票机提供客票业务相关的服务,主要包括:•售票1=1开班、退出、结账、取票号、查询车次信息、查询详细车次信息、查询停靠站表、取票、废票、取消票、记存根、取存根、取票面、取系统时间、制空白票、取下一卷号、控制参数下载、登陆信息获取、重新制票、席别票种下载、车次判断、证件判断、证件购票恢复、查询电子票。
•取订票取订票、取消订票、记订票存根、取订票票面信息、取制票点定义、订票作废、控制权释放、订票压单处理。
•自助购票提供中英文双语显示,旅客根据需要选择使用中文或英文操作界面;显示列车运行线路图,旅客可选择起始车站、到达车站;提供全国模式,旅客可通过输入汉语拼音选择列车运行线路图以外的起始车站、到达车站;提供购票过程中的选择日期(按普通票和学生票预售期分开显示)、选择车站、选择车次、选择席别、选择票种、支付方式与打印凭条;为旅客提供购买异地票与返程票功能。
•自助取票旅客可通过核验第二代居民身份证和学生证换取互联网上预定的车票。
旅客可通过核验第二代居民身份证和学生证换取电话订票。
•银行卡支付旅客可以使用银行卡支付购票,目前支持带有银联标识的所有银行的借记卡和工商银行、农业银行、中国银行所装自动售票机本行的信用卡。
•制票旅客完成票款支付后,自动打印车票。
•打印凭条找零、制票或送出过程中发生错误,自动售票机将打印故障凭条。
《城市轨道交通自动售检票系统及票务处理》课程标准一、课程基本信息1、根据专业人才培养方案、城市轨道交通站务职业技能等级证书考核方案规定本课程任务,确定课程的性质、定位和目标要求。
2、依据对城市轨道交通运营企业站务员、车站值班员、值班站长等岗位的职业分析与教学分析,以提升职业能力为出发点,找准职业岗位的工种、工序、工艺等技术核心能力;通过教学分析,确定本课程内容和评价建议。
3、参照《城市轨道交通站务职业技能等级标准》和《成都地铁订单式培养方案及定制教学大纲(站务员)》,改革课程教学内容,建立突出职业能力培养的课程标准,规范教学的基本要求。
三、课程的性质本课程是城市轨道交通运营管理专业必修的一门专业核心课程,一门课证融通课程。
是在学习城市轨道交通车站设备、城市轨道交通概论课程,具备了城市轨道行业认知的基础上,开设的一门理实一体课,其功能是对接专业人才培养目标,面向轨道交通运营管理方向专业课程,面向地铁站务员票亭岗工作岗位。
本课程是城市轨道交通运营管理专业一门重要的专业必修课程。
本课程的培养目标是培养学生拥有基本的城市轨道票务管理知识,内容包括:城市轨道交通票务系统概述,自动售检票系统,票卡媒介,自动售检票系统终端设备与操作,AFC设备典型故障等内容。
五、课程教学目标(一)知识目标I、了解轨道交通票务管理的相关知识架构;2、掌握自动售检票系统终端设备操作与日常维护;3、掌握车站票务工作及车站票务处理;4、掌握票务差错和票务事故、非正常情况下的票务应急处理等问题。
(二)能力目标1、具备轨道交通职业对环境保护、可持续发展方针、政策和法律法规影响的相关知识;2、具备故障分析与处理能力;3、具备独立学习新知识、新技术的能力;4、具备与人沟通、协作的能力。
(三)素质目标1、具有良好的职业道德,遵纪守法;2、具有良好的人际交流和沟通能力;3、具有良好的团队合作精神和客户服务意识;4、具备积极的服务意识和责任心;5、具备独立处理事务的能力。
U城轨交通RBAN RAIL TRANSITDOI: 10.3969/j.issn.1673-4440.2022.01.016排队论在地铁自动售检票系统中的应用赵华伟1,魏子越2,张炳森2,边 毅3(1.北京市地铁运营有限公司,北京 100044;2.北京城建设计发展集团股份有限公司,北京 100037;3.北京市轨道交通建设管理有限公司,北京 100068)摘要:自动售检票(AFC)终端设备配置的合理性是车站高效、安全运营的关键,目前AFC终端设备的计算依据相关规范,以分期满足近、远期高峰小时预测客流量,未考虑乘客到达的规律和设施服务的随机性。
考虑到客流到达的特性,引入排队论的概念,建立排队模型,通过计算可直接得出不同情况下的排队时间、服务时间等指标,直观的反应了设备配置对应的服务质量;最后通过实例计算分析,验证本方法的科学性,旨在为AFC设备配置及布局优化提供科学依据。
关键词:自动售检票(AFC);常规方法;排队论; 服务质量中图分类号:U231 文献标志码:A 文章编号:1673-4440(2022)01-0078-04Application of Queuing Theory inAutomatic Fare Collection System for SubwayZhao Huawei1, Wei Ziyue2, Zhang Bingsen2, Bian Yi3(1. Beijing Mass Transit Railway Operation Corporation Ltd., Beijing 100044, China)(2. Beijing Urban Construction Design & Development Group Co., Ltd., Beijing 100037, China)(3. Beijing MTR Construction Administration Co., Ltd., Beijing 100068, China)Abstract: The rationality of automatic fare collection (AFC) terminal equipment confi guration is the keyto the effi cient and safe operation of the station. At present, the calculation of AFC terminal equipment is based on relevant specifications to meet the predicted passenger flow in short-term and long-term peak hours by stages, without considering the law of passenger arrival and the random nature of facility services.Considering the characteristics of passenger arrival, this paper introduces the concept of queuing theory and establishes a queuing model. Through calculation, the queuing time, service time and other indicators under diff erent conditions can be directly obtained, which intuitively refl ects the service quality corresponding to the setting confi guration. Finally, an example is calculated and analyzed to verify the scientifi city of this method.This study provides a scientifi c basis for AFC equipment confi guration and layout optimization.Keywords: Automatic Fare Collection (AFC); conventional method; queuing theory; quality of service收稿日期:2020-11-19;修回日期:2021-12-22第一作者:赵华伟(1983—),男,正高级工程师,硕士,主要研究方向:轨道交通信息化,邮箱:***********************。
[18]李建国.基于云空间的教学方法探讨[J].中国教育信息化,2016,(16):40-42.[19]Z o h a r A.,D o r i Y.J.H i g h e r O r d e r T h i n k i n gS k i l l s a n d L o w-A c h i e v i n gS t u d e n t s:A r eT h e yMu t u a l l yE x c l u s i v e?[J].T h e J o u r n a l o f t h e l e a r n i n g s c i e n c e s,2003,12(2):145-181.[20]C h i k A.L e a r n e r a u t o n o m y d e v e l o p m e n t t h r o u g hd i g i t a l g a m e-p l a y[J].D i g i t a l C u l t u r e&E d u c a t i o n,2011,3(1):30-45.[21]R e i n d e r s H.,Wa t t a n a S.L e a r n E n g l i s h o r d i e:T h e e f f e c t s o fd i g i t a l g a me s o n i n t e r a c t i o n a n d w i l l i n g n e s s t o c o m m u n i c a t e i n af o r-e i g n l a n g u a g e[J].D i g i t a l C u l t u r e&E d u c a t i o n(D C E),2011,3(1):3-29.[22]王莉,王博.地方性本科院校学生自主学习调查研究[J].边疆经济与文化,2013,(05):72-74.[23]G a m b l e C.,Wi l k i n s M.,A l i p o n g a J.,e t a l.L e a r n e r a u t o n o-m y d i m e n s i o n s:Wh a t m o t i v a t e d a n d u n m o t i v a t e d E F L s t u d e n t s t h i n k [J].L i n g u a P o s n a n i e n s i s,2018,60(1):33-47.[24]D a n i l e n k oA.,K o s m i d i s I.,S h e r s h n e v a V.,e t a l.L e a r n e ra u t o n o m y i n m o d e r n h i g h e r e d u c a t i o n[J].S H S Web o f C o n f e r e nc e s, 2018,48:1002.[25]F r e y C.B.,O s b o r n e M.T h e F u t u r e o f E m p l o y m e n t[R]. U n i v e r s i t y o f O x f o r d,2013.摘要:近年来,随着中国经济的不断发展,人们出行越来越频繁,中国城市轨道交通行业的不断发展,自动售检票系统的应用领域进一步扩大,使自动售检票系统成为城市轨道交通的重要组成部分。
《高速铁路客运服务与礼仪》试卷(二)一、填空(15*2)1.服务的表现形式主要有有形服务和(精神服务)。
2.日本新干线全部采用计算机联网售票,客运站售票以(自动售票)为主,人工为辅。
3.新干线上旅客引导设施主要有车站设备和(车上设备)两部分,直接或间接地向旅客传递乘车、换乘等信息。
4.法铁实行站票分离,车站业务主要有两部分,即客运服务和( 列车到发调车作业 )。
5.在德国,旅客可提前( 2 )个月购买单程票、往返票和联程票,6. 德国长途旅客列车的票价由( 客运公司营销部 )负责制定,车票价格一般一年调整一次。
ICE高速列车单独定价。
7.高速铁路客运服务质量受三大类要素影响:人员、(硬件)和软件。
这三者相辅相成,缺一不可,共同构成了三角关系,即“服务金三角”。
8.(标准化)是进行质量管理的依据和基础。
在高速铁路运输企业中用一系列标准来控制和指导客运服务的开发、设计、提供和改进的全过程,是质量管理的基本内容,是高速铁路运输服务设计中可操作性和可实现性服务的展现形式。
9.(标准认证)是将高速铁路客运服务标准体系纳人国际、国家或行业标准的过程。
10.客运服务以(满足旅客需求)为出发点,不同层次旅客出行目的、消费水平以及闲暇时间不同,对运输企业提供服务的需求就有差异,企业针对旅客而制定的服务质量标准也就不同。
11.(服务理念)是服务企业提供给旅客能满足其某种或某几种需要服务的功能、效用。
12.企业经营的市场环境包括(人口)、政治、法律、经济文化等宏观环境和行业竞争环境。
13.( 服务质量测评)是指用定性或定量的方法,了解顾客对服务的期望,并将其与已提供的服务水平进行比较,找出其中的差距,为进一步提高服务质量奠定基础。
14.铁路客运服务质量测评主体包括铁道部、铁路局(客运公司)、旅客、( 社会公众(社会监督部门、社会媒体和群众) ),测评客体包括构成铁路客运服务质量的全部内容和作业环节。
15.服务质量测评前需要对测评目标、(测评对)、测评手段、测评时机进行确定。
自动售检票系统技术基础复习资料1.城市轨道交通的定义:在中国国家标准《城市轨道运转方式的快速大量公共交通名词术语》中,将城市轨道交通定义为“通常以电能为动力,采取轮轨运转方式的快速大量公共交通的总称。
”2.城市轨道交通类别注:磁悬浮列车原理:磁悬浮列车是利用常导磁铁或超导磁铁产生的吸力或者斥力使车辆浮起,用以上的复合技术产生导向力用直线电机产生牵引动力。
3.城市轨道交通车站的类型侧式站台地上车站按空间位置划分按站台形式划分岛式站台双岛式底下车站岛侧混合式站台双侧式高架车站完全混合式终点站:供上下车、列车折返或停留。
中间站:仅供上下车。
区域站:能使列车在站内折返或停车有尽端折返设备的中间站。
联运站:具有中间站和换乘站的功能。
车站内设有两种不同性质的车线路进行联运以及客流换乘按运营性质划分枢纽站:设在两种不同行车密度交界处的车站,站内有折返线和设备兼有中间的功能。
换乘站:位于两条或两条以上线路交叉点上的车站。
具有哦中间站的功能外,还可以从一条线上的车站通过换乘设施到另一条线路上的车站。
深埋(大于20米)矩形断面车站圆形断面车站按车站施工方法按车站断面结构拱形断面车站浅埋(小于20米)其他类断面车站4.车站的组成付费区:售票、咨询、商业等站厅按照车站的使用功能非付费区:站厅通过闸机进入后的区域设备区:设在站厅和站台的两端站台5. 轨道交通的发展史1860年英国开始修建地下铁道。
1863年1月10日世界上第一条长6.5km、采用蒸汽机车牵引的地铁路线在伦敦建成通车。
我国北京第一条地铁建于1916年。
上海地铁1号线与1995年建成。
第一个建设城市铁路的是上海,第一个建设城市地铁的是北京。
6. 城市轨道交通车站间的距离在市区宜为1km左右,在郊区不宜大于1.5~2km。
7. 地铁车站站位距离商业区中心不超过500m左右。
8. 一个这站的出入口的数目一般为2~4个。
9. 单轨通常区分为跨坐式和悬挂式两种。
10. 旅客信息服务系统主要包括城市轨道交通的乘客信息系统PIS(Passenger Information System)和自动售检票系统AFC(Automatic Fare Collection System)。
一、系统功能性介绍 自动售检票系统构成自动售检票系统是以席位管理和交易处理为核心,建立广泛的销售渠道,适应多种售检票方式、多种支付形式和灵活的营销策略,售票以人工与自助式售票相结合、检票以自动检票为主的实时交易系统。
自动售检票系统设备包括窗口售票设备、全功能自动售票机、自动取票机、补票机以及进站检票机、出站检票机、车站服务器、票务管理终端、数据库主机、及网络安全设备等构成。
自动售检票系统架构如下图所示:H A核心交换机负载均衡器自动售票应用服务器A 自动售票应用服务器B 自动售票应用服务器X 接入交换机车站售票、取票系统自动售票机自动售票机管理终端铁路局客票网络票务系统数据库主机A 数据库主机B 光纤交换机智能存储设备光纤交换机自动取票机车站售票终端设备功能自动售检票系统为自动售票机提供一种方式接入到客票系统,为自动售票机提供客票业务相关的服务,主要包括:•售票开班、退出、结账、取票号、查询车次信息、查询详细车次信息、查询停靠站表、取票、废票、取消票、记存根、取存根、取票面、取系统时间、制空白票、取下一卷号、控制参数下载、登陆信息获取、重新制票、席别票种下载、车次判断、证件判断、证件购票恢复、查询电子票。
•取订票取订票、取消订票、记订票存根、取订票票面信息、取制票点定义、订票作废、控制权释放、订票压单处理。
•自助购票提供中英文双语显示,旅客根据需要选择使用中文或英文操作界面;显示列车运行线路图,旅客可选择起始车站、到达车站;提供全国模式,旅客可通过输入汉语拼音选择列车运行线路图以外的起始车站、到达车站;提供购票过程中的选择日期(按普通票和学生票预售期分开显示)、选择车站、选择车次、选择席别、选择票种、支付方式与打印凭条;为旅客提供购买异地票与返程票功能。
•自助取票旅客可通过核验第二代居民身份证和学生证换取互联网上预定的车票。
旅客可通过核验第二代居民身份证和学生证换取电话订票。
•银行卡支付旅客可以使用银行卡支付购票,目前支持带有银联标识的所有银行的借记卡和工商银行、农业银行、中国银行所装自动售票机本行的信用卡。
•制票旅客完成票款支付后,自动打印车票。
•打印凭条找零、制票或送出过程中发生错误,自动售票机将打印故障凭条。
旅客可持凭条到人工售票窗口,由工作人员根据凭条执行相关处理。
•凭条分类维护凭条:登录、补币、更换票卷、退钞失败、旅客支付超时后压箱、旅客取车票超时、旅客取找零超时等故障凭条:找硬币失败交易凭条:银行卡交易凭条现金支付与找零自动售票机软件安装现金支付设备,接收人民币并识别,对不能接收识别或非法的纸币将退还给旅客;支付设备接收现金后,自动售票机软件将自动计算是否需要找零,根据找零金额自动计算找零钱箱的找零币种和张数。
•旅客购票流程选择其他乘车日期售检票终端设备介绍自动售票机本设备是西南交大士保智能系统(北京)有限公司自主研发、设计和制造,面向轨道交通行业的自动售票机,型号JDTVM-M12。
本设备为全功能自动售票机,用于发售纸质磁性车票、取互联网订票和电话订票业务,车票自动打印并可整叠送出,具备多路供纸、具有遗忘回收功能;支持现金交易、支持纸币硬币找零,找零纸币可整叠送出并具有遗忘回收功能;支持磁条银行卡交易和IC芯片银行卡交易。
主要特点表面防锈处理,整机设计人性化便于操作;采用前部全开门设计,后部双开门设计,方便维修;维护员操作屏可前后翻转,方便维护操作;触摸式乘客操作屏,方便完成购票;高亮度LED状态显示屏,方便引导乘客购票;支持现金、银行卡购票,预留中铁银通卡购票功能扩展;身份识别模块支持二代身份证、学生证、军残证、预留旅行证件识别功能扩展;模块化设计,主要模块可用导轨拖出,便于维护;钱箱轻便可靠,配备唯一的ID和多重保护,兼备安全性和易用性;纸币模块和制票模块带锁具确保现金和车票安全;可支持多种面额的纸币同时整叠入钞,提高纸币识别效率;支持纸币、硬币找零,纸币找零可整叠送出具有遗忘回收功能;支持纸质磁票打印、多路供纸、整叠送票及车票遗忘回收;人性化置物台设计,便于乘客暂放随身物品;内置UPS不间断供电电源;具备高清视频监控、存储播放功能,可监控入钞、找零、出票、乘客、维护;具备语音提示功能,近接传感器可识别乘客并播放语音提示;报警模块在设备非法打开时发出警报,预留无线报警功能扩展。
功能简介具有支付、找零、从客票系统获取席位和票价、记录存根、制票、打印凭条等功能;具有互联网取票功能;提供按车次、按发到站、按指定发(到)站等多种售票方式;记录各种操作日志、通讯日志、错误日志功能;具备钱箱管理:包括对纸币识别箱、纸币找零箱、纸币备用箱、硬币找零箱、硬币回收箱以及硬币备用箱的管理;具备现金管理:包括收入纸币、支出纸币、支出硬币等管理和现金结算;具有存根查询功能,能查询自动售票机的客票交易记录;具有票号查询功能,能查询自动售票终端售票的当前票号;具有硬件设备维护功能,包括更换票箱操作,更换凭条打印纸,更换票卷,更换硬币箱,更换纸币箱,更换硬币补充箱等;具有票卷及现金余量监视功能,在票卷和零钱减少到一定量时,提醒管理人员及时更换票卷或是添加零钱;具有门禁监控功能,当维护门被打开时,触动传感器,引发警告,提醒管理人员注意。
主要性能指标项目性能指标供电电源AC220V±22V,50±1Hz 单相三线功耗正常模式:≤800W票卷多路供纸、双票卷自动切换制票纸质磁票打印出票模块支持整叠送票及遗忘回收制票速度(单张)制票全过程(数据与命令通讯、剪切、打印、写磁、校验、送票等)总用时:≤3秒纸币模块(接收)可同时识别多种面额的钞票,纸币接受种类≥13种;单张纸币识别时间≤秒;支持横向四方向纸币进入,最多支持100张纸币整叠放入,支持原币退还;纸币一次识别率≥98%;假币识别率100%;纸币模块(找零)3个纸币找零钱箱,2000张/箱;钱款专门的密码锁(选配);支持三种不同面额纸币的找零,整叠找零最多20张,找零速度≥7张/秒;具有找零纸币整叠送出、遗忘回收功能;纸币废钞箱1个,1000张/箱。
硬币找零2个加币箱,支持5角、1元硬币,容量1000枚;找零速度:8枚/秒以上(5角)、6枚/秒以上(1元)。
主控单元主板:工业级主板;CPU:P4 32位微处理器;主频 GHz;二级缓存1M;存储:64GB固态硬盘;内置显卡、声卡;内存:1GB;接口: 2个10/100/1000M自适应以太网口、2个PS2接口、16个RS232接口、1个PCI插槽、4个接口、4个接口、1个CF卡插槽。
可靠性平均故障间隔张数MCBF>20,000张卡票率<1×10-4自动取票机自动取票机设备型号JDTPM-M02是我公司自主研发、设计、制造具有磁票自动打印、互联网和电话取票功能,严格执行中国铁道行业标准《铁路磁介质纸质热敏车票第1部分:制票机》 TB/T 设计生产的;符合《铁路自动取票机技术条件》(铁总运〔2015〕80号)中的标准。
本设备体积小,重量轻,并可选装扩展屏幕显示更多车站信息。
表面防锈处理,整机设计人性化便于操作;采用前后部开门设计,方便维修;支持纸质磁票打印、多路供纸、整叠送票及车票遗忘回收。
主要性能指标自动检票机自动检票机设备型号JDAG-M02,是我公司自主研发、设计、制造的,设备具有完成车票的读磁、写磁、校验、热敏打印、传动、非法通行报警等功能,具备识别旅客通行行为状态的能力,能够阻止无票和持不符合检票规则车票的人员通行,且严格执行中国铁道行业标准《铁路磁介质纸质热敏车票第3部分:自动检票机》 TB/T 设计生产的。
主要特点具有良好的人机界面和易用性;具备阻止无票和持不符合检票规则车票的人员通行的能力;具备非法通行报警的功能;较好的稳定性、可靠性、可维护性和电磁兼容性;可识读二代身份证;预留非接触IC卡的识读设备接口和安装空间;自动检票机接入紧急状态信号的接口,并可根据告警信号联动进入紧急状态。
功能简介进、出站检票机通过与票务系统联网实现对磁介质纸质热敏车票的有效检票功能,实现对已通过互联网购票的二代身份证直接进、出站的有效识别功能,预留对非接触IC卡车票的识别功能。
检票合法时,通道开放,可根据需要配置声音和图形的提示;检票不合法时,通道关闭,同时报警提示。
自动检票机能够对已检车票作检票标识,同时向磁道写入检票标记信息。
检票标识包括进站检票标识和出站检票标识,需要用不同的标识进行区分。
自动检票机具备确保单张票插入功能(检票过程中,不允许后续车票插入)。
旅客持票进站时,自动检票机能根据检票规则自动检验旅客投放车票的有效性,检测旅客通过行为(如尾随、反向进入等),控制闸门动作,完成旅客放行和禁止通过的操作。
在自动检票机突然断电的情况下,能保证已插入有效车票的旅客顺利通过闸门,保证自动检票机完成最后一笔交易的处理和数据保存。
自动检票机应具备接入紧急状态信号的接口,并可根据告警信号联动进入紧急状态。
主要性能指标项目指标车票插入方向四方向插入磁头寿命≥1,000,000次读写磁错误率<1/10,000二、系统的稳定性和使用寿命周期及应对预案及维护处理水平,系统升级能力(便捷、可投入等)系统稳定性对于自动售检票系统终端设备的稳定性在铁标中有相应的参数要求,我们的设备要优于铁标,其中关键的参数自动售票机的可靠性即平均无故障间隔MCBF大于等于2万张,卡票率小于万分之一,可维护性即平均故障修复时间MTTR小于30分钟,读写磁错误率小于等于万分之一。
取票机结构简单平均无故障间隔大于等于10万张。
寿命周期整机寿命大于等于10年,对于设备关键部件也有相应的要求,制票机切刀寿命大于等于100万张,制票机制票长度不小于50千米,磁头寿命大于等于100万张,关键模块寿命不小于5年,易损传动部件寿命不小于2年。
预案及维护处理水平为保证设备稳定运行,需要定期对设备进行维护保养。
我们针对设备的不通模块制定相应的巡检计划。
设备写磁通道、读磁通道、磁头、传感器、纸币模块执行季度巡检标准,每季度对该关键部件进行清洁和保养。
工控机、硬币模块、监控模块、电源模块、传动部件等执行半年检,对故障率低且优先级略低的模块半年一次进行清洁保养。
设备整机、散热、接插件、开关、机械部件等执行年检,一年一次进行清洁、维护和保养。
系统升级能力设备采用模块化设计,单独模块便于拆卸和升级。
整机设计阶段考虑后续功能的扩展,预留模块升级和加装的空间。
如自动售票机预留支持中铁银通卡功能扩展,支持增加无线报警单元、支持增加设备求助装置。
自动取票机支持增加信息显示屏等。
设备的工控机预留接口,便于增加大数据传输模块,和转接其他升级模块,预留一个千兆网络接口,预留一个PCI插槽。
自动检票机预留席位打印机功能扩展,同时组合式机身设计,便于与车站既有检票机形式保持一致,预留中铁银通卡刷卡模块。