土地增值税清算鉴证业务工作底稿
- 格式:docx
- 大小:114.41 KB
- 文档页数:51
索引号:H0土地增值税清算工作底稿目录序号底稿名称索引号有/无(√/×)一、核心类(主表)1土地增值税清算工作底稿目录H01项目基本情况登记表H12开发项目面积统计表H23审核收入确认汇总表H34扣除项目及成本结转明细表H45与转让房地产有关的税金审核表H56土地增值税清算结果计算表H6二、支持类(附表)1土地增值税清算收入审核表Z12可售房源信息确认汇总表Z23不可售房源信息确认汇总表Z34可售房源销售进度及比例统计表Z45土地增值税清算扣除项目审核汇总表Z56土地征用及拆迁补偿费所支付金额的凭证检查表Z67取得土地使用权所支付金额的凭证检查表Z78前期工程费凭证检查表Z89建筑安装工程费凭证检查表Z910基础设施费凭证检查表Z1011公共配套设施费凭证检查表Z1112开发间接费凭证检查表Z1213房地产开发费用审核表Z1314实际缴纳的与转让房地产有关的税金统计表Z1415实际缴纳的土地增值税缴款情况审核表Z15三、辅助类(子表)1土地增值税清算资料清单F12企业基本情况表F23土地合同统计表F34服务合同统计表F45建安合同统计表F56采购合同统计表F67重大问题请示报告F78交换意见记录F8索引号:H2开发项目面积统计表被清算单位(公章):楚雄龙湖置地投资有限公司面积单位:平方米被清算单位(公章):中介机构(公章):税务机关(公章):索引号:H3审核收入确认汇总表被清审核位楚雄龙湖置地投资有限公司项目名称禄城丰景单位:元被清算单位(公章):中介机构(公章):税务机关(公章):索引号:H4扣除项目及成本结转明细表被清算单位:楚雄龙湖置地投资有限公司项目名称:XXX房地产单位:元、M2清算说明:被清算单位(公章):中介机构(公章):索引号:H6地方税务局土地增值税清算结果计算表被清算单位:楚雄龙湖置地投资有限公司项目名称:XXX房地产金额:元被清算单位(公章):中介机构(公章):税务机关(公章):土地增值税清算收入审核表被清算单位楚雄龙湖置地投资有限公司项目名称:XXX房地产金额单位:元:索引号:Z2可售房源信息确认汇总表索引号:Z4可售房源销售进度及比例统计表被清审核位楚雄龙湖置地投资有限公司项目名称:XXX房地产面积单位:M2、车位数量:个Array“ "项目截止到 年 月 日止,已销售商品房建筑面积 ㎡,占总可售建筑面积 ㎡的比例为 %。
土地增值税鉴证工作底稿填制培训第四讲扣除类基础数据表的编制第一节扣除类基础数据表的审核一、扣除类工作底稿介绍扣除类工作底稿15张,全部为通用底稿,是中税协统一设计的范本,本讲中未增加自行设计工作底稿。
该15张表分别为:《取得土地使用权所支付的金额鉴证表》、《土地征用及拆迁补偿费鉴证表》、《前期工程费鉴证表》、《建筑安装工程费鉴证表》、《基础设施费鉴证表》、《公共配套设施费鉴证表》、《开发间接费用鉴证表》、《四项成本测算鉴证表》、《支付的计入转让收入代收费用鉴证表》、《利息支出鉴证表》、《房地产开发费用鉴证表》、《与转让房地产有关的税金鉴证表》、《其他扣除项目鉴证表》、《扣除项目汇总鉴证表》、《成片受让土地分期开发项目共同成本鉴证表》。
二、扣除类工作底稿填制情况审核要点(一)审核工作底稿所列事项是否全面填制,对漏项的应追加鉴证程序。
(二)审核工作底稿披露的鉴证事项在鉴证项目实际发生情况。
(三)审核会计数据逻辑关系和会计处理方法的合规性鉴证情况。
(四)审核相关成本合同所记载金额与会计账面确认成本金额差异情况。
三、鉴证程序审核审核扣除类工作底稿,应关注外勤人员是否执行了土增指南第二十三条至第三十四条规定的鉴证程序。
下面介绍土增指南第二十三条至第三十四条规定的扣除类情况鉴证程序的具体规定:第二十三条根据准则第二十三条的规定鉴证调查与扣除项目核算相关的内部控制,应特殊关注:(一)根据扣除项目有关的内部环境、风险评估、控制活动、信息与沟通、内部监督等内控要素,是否存在评价内部控制的设计有效性。
(二)调查内部控制的运行有效性。
(三)综合设计和运行的评价,对销售有关的内部控制的有效性做出总体评价。
(四)评估扣除项目有关内部控制目标实现的风险,判断是否存在重大漏洞。
(五)调查与扣除项目核算相关的内部控制,应填制工作底稿(范本)中的《企业内部控制调查表》。
第二十四条根据准则第二十四条的规定鉴证扣除项目,应特殊关注:(一)审核各具体扣除项目发生的真实性、会计记录的完整性、金额和其他数据的恰当性、所属期间的正确性、确认内容的正确性、计价和分摊的准确性,根据各具体扣除项目计算扣除项目总金额;获取或编制扣除项目明细表,并与明细账、总账及有关申报表核对是否一致。
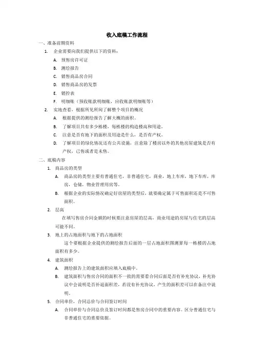
收入底稿工作流程一、准备前期资料1.企业需要向我们提供以下的资料:A.预售房许可证B.测绘报告C.销售商品房合同D.销售商品房的发票E.销控表F.明细账(预收账款明细账,应收账款明细账等)2.实地查看,根据所见所闻了解整个项目的概况A.根据提供的测绘报告了解大概的面积。
B.了解项目共有多少栋楼,每栋楼的构造楼高和用途。
C.注意是否有地下的面积及用途是什么,是否有产权。
D.了解项目的绿化情况还有公共设施,注意除了楼房以外的其他房屋建筑是否有产权,已售或者是未售。
二、底稿内容1.商品房的类型A.商品房的类型主要有普通住宅,非普通住宅,商业,地上车库,地下车库,库房,仓储,物业管理用房等。
B.根据企业的实际情况确定好房屋的类型后,就要确定属于可售面积还是不可售面积。
2.层高在填写售房合同金额的时候要注意房屋的层高,商业用途的房屋与住宅的层高可能不同。
3.地上的占地面积与地下的占地面积这个要根据企业提供的测绘报告后面的一层占地面积图测算每一栋楼的占地面积有多少。
4.建筑面积A.测绘报告上的建筑面积应填入底稿中。
B.建筑面积与售房合同的面积不一致的需要看合同后面是否有补充协议,补充协议中会说明是否补退面积差,若没有补充协议,产生的面积差可以在备注中说明。
5.合同单价,合同总价与合同签订时间A.合同单价与合同总价及签订时间都是售房合同中的重要内容。
区分普通住宅与非普通住宅的重要依据。
B.合同面积要注意是否是现房还是预售房,注意是否有面积差。
现房的面积与测绘报告上的建筑面积相同,预售房可能会与测绘报告上的建筑面积有些差距,需要确定面积差。
6.账载金额A.账载金额是要确认企业在账面上有多少的收入,是否都以收回房款。
B.底稿中账载金额录入的依据是企业的预收账款贷方金额和应收账款贷方数。
C.如果有销控表可以直接用销控表中的数确认账载金额。
7.发票金额根据企业提供的发票录入在底稿中,若发票不全或丢失,但是企业提供了收款凭证也可以作为发票金额填写在底稿中。
销售收入明细表
索引号:3-1-1 页次
根据北京市地方税务局公告2013年第8号规定:
一、纳税人进行房地产开发项目土地增值税清算时,税务机关应按单套房屋销售时同级别土地上的普通住房标准对普通住宅进行审核确认。
本公告施行前,纳税人房地产开发项目的清算鉴证报告已经税务机关受理的,土地增值税普通住宅的审核确认仍按原政策执行。
二、纳税人进行房地产开发项目土地增值税清算时,开发项目中包含多种类型房屋的,应按照《财政部国家税务总局关于土地增值税若干问题的通知》(财税[2006]21号)第一条、《国家税务总局关于房地产开发企业土地增值税清算管理有关问题的通知》(国税发[2006]187号)第一条的规定,区分为普通住宅和其他商品房两类分别计算增值额。
在同一栋楼中,在区分普通住房和其他商品房时,应先筛选单套面积在140平方米以上的房间算做其他商品房,140平方米以下的再用单价与同级别土地上普通住房平均交易价格比对,实际成交价低于同级别土地上普通住房平均交易价格的1.2倍以下的是普通住宅,超过1.2倍的算做其他商品房。
土地增值税鉴证工作底稿填制培训序各位学员,大家好!下面由我来为大家介绍土地增值税鉴证工作底稿的填制。
本讲义的核心问题,是讲解基础数据表编制、鉴证事项说明编写、鉴证证据分析评价。
下面首先介绍一下本次讲解的主要内容:一、本讲义的主要文件依据是:《涉税鉴证业务基本准则》(以下简称“基本准则”)、《土地增值税清算鉴证业务指导意见(试行)》(以下简称“土增指导意见”)、《土地增值税清算鉴证业务操作指南》(以下简称“土增指南”)。
二、本讲义以土地增值税清算业务流程为主线,是对业务流程管理各个阶段的具体化,例如:如何填制工作底稿、如何搜集整理鉴证证据等,主要介绍实际工作当中,鉴证人员编制工作底稿过程中的取证及分析评价等操作层面的内容。
对于鉴证准备的内容、鉴证业务实施内容和鉴证报告的编制、出具等涉及业务流程管理方面的内容,可以参考郭洪荣老师讲解的《企业所得税年度纳税申报鉴证业务准则及操作指南讲解》的课程。
三、税协发布的《土地增值税清算鉴证业务工作底稿》(范本)(以下简称“工作底稿”)是根据土地增值税纳税申报表的内容设计,针对纳税申报表填报项目设计的工作底稿,并没有全面包括鉴证所需要的全部内容,鉴证人员可以考虑在此设计基础上,自行设计鉴证项目所需要使用的补充工作底稿,如本讲义中自行设计增加了《计入房价的代收费用鉴证表》。
本套工作底稿适用于土地增值税清算鉴证业务,包括:项目基本情况类、收入类、清算项目分摊比例、扣除类、税款计算类、其他事项、审核结果类等七类工作底稿。
本次讲解以中税协发布的40张工作底稿为主,另自行补充工作底稿1张。
中税协发布的40张工作底稿分别为:项目基本情况类9张、收入类6张、清算项目分摊比例类2张、扣除类15张、税款计算类3张、其他事项类1张、审核结果类4张。
中税协对工作底稿只设计了鉴证实施类工作底稿,未设计鉴证准备类工作底稿。
对于如何与协议衔接、实地入户鉴证调查内容、如何制定工作计划等鉴证准备类工作底稿的填制、鉴证实施类工作底稿的设计和编制要求,可以参考孟佳老师讲解的《企业所得税年度纳税申报表鉴证实务(三级复核实务)》的课程。
乐税智库文档
财税法规
策划 乐税网
浙江省地方税务局关于印发《土地增值税清算税款鉴证工作底
稿》的通知
【标 签】清算税款鉴证
【颁布单位】浙江省地方税务局
【文 号】浙地税函﹝2011﹞353号
【发文日期】2011-11-09
【实施时间】2011-11-09
【 有效性 】全文有效
【税 种】土地增值税
各市、县(市、区)地方税务局,省地方税务局直属税务一分局(不发宁波):
为加强土地增值税的征收管理,充分发挥执业注册税务师的作用,进一步细化税务师事务所受托从事土地增值税清算鉴证的操作办法,完善清算鉴证流程,严格审核房地产开发项目的收入和扣除项目,提高土地增值税清算鉴证业务的总体水平和工作效率,现将省局制订的《土地增值税清算税款鉴证工作底稿(试行)》印发给你们,请各地认真贯彻落实,监督指导当地的税务师事务所和注册税务师开展土地增值税清算鉴证业务。
各地在执行过程中遇到问题,请及时向省局(注册税务师管理中心)报告。
土地增值税清算税款鉴证工作底稿(试行).xls。
XX项目土地增值税清算审核工作底稿一、公司及项目基本情况:该房地产项目开发企业XXXXX,成立于XX年XX月XX日,经营范围XXX,注册资本XXX……(公司概况)。
该公司于XX时间取得XX地块的土地使用权,并与深圳市国土资源和房产管理局签订《深圳市土地使用权出让合同书》及《ⅹⅹ宗地土地使用权转让合同书》,XX开工,XX取得《建设用地规划许可证》、预售许可证等……(项目情况,含是否有本次清算之外项目等与本次清算项目清算相关的情况)。
根据企业提供的预售许可证、竣工测量报告及销售明细表,该项目土地面积XX平方米,建筑面积XX平方米,其中住宅XX,会所XX,商铺XX,幼儿园XX。
可售总面积XX,已销售XX平方米,其中2005年11月1日之后销售面积XX……(项目情况之一,项目面积及销售情况)。
二、销售收入审核:销售收入包括转让房地产的全部价款及有关的经济收益。
根据该纳税人提供的鉴证报告所示:该项目截止XX时间共销售面积……,取得土地增值税应税收入XX元,其中包含。
经审核,暂未发现问题(或须调增\减XX元,经调整后土地增值税应税收入为XX元),具体情况见附表1。
三、扣除项目审核:(一)取得土地使用权所支付的金额取得土地使用权所支付的金额是指纳税人为取得地使用权所支付的地价款和按国家统一规定交纳的有关费用。
根据该纳税人提供的鉴证报告所示,该项目取得土地使用权所支付的金额XX元。
经审核暂未发现问题(或须调增\减XX元,经调整后,该项目取得土地使用权所支付的金额为XX元),具体审核情况见附表2。
(二)房地产开发成本审核房地产开发成本包括土地征用及拆迁补偿费、前期工程费、建筑安装工程费、基础设施费、公共配套设施费和开发间接费用。
1.土地征用及拆迁补偿费,包括土地征用费、耕地占用税、劳动力安置费及有关地上、地下附着物拆迁补偿的净支出、安置动迁用房支出等。
根据该纳税人提供的鉴证报告所示,该项目有关的土地征用及拆迁补偿费XX元。
5.方茴说:“那时候我们不说爱,爱是多么遥远、多么沉重的字眼啊。
我们只说喜欢,就算喜欢也是偷偷摸摸的。
”6.方茴说:“我觉得之所以说相见不如怀念,是因为相见只能让人在现实面前无奈地哀悼伤痛,而怀念却可以把已经注定的谎言变成童话。
”7.在村头有一截巨大的雷击木,直径十几米,此时主干上唯一的柳条已经在朝霞中掩去了莹光,变得普普通通了。
8.这些孩子都很活泼与好动,即便吃饭时也都不太老实,不少人抱着陶碗从自家出来,凑到了一起。
9.石村周围草木丰茂,猛兽众多,可守着大山,村人的食物相对来说却算不上丰盛,只是一些粗麦饼、野果以及孩子们碗中少量的肉食。
土地增值税鉴证工作底稿填制培训第二讲收入类基础数据表的编制第一节收入类基础数据表的审核一、收入类工作底稿介绍收入类工作底稿共6张,是中税协统一设计的范本,本讲中增加自行设计工作底稿1张,为《计入房价单独收取的(或计入转让收入)代收费用鉴证表》。
中税协统一设计的范本中:《房地产转让收入明细鉴证表(普通住宅)》、《房地产转让收入明细鉴证表(其他商品房)》、《商品房出租及其他自用鉴证表》为进行转让商品房清算鉴证时专用,《房地产转让收入明细鉴证表(其他项目)》为进行转让其他项目清算鉴证时专用,其他2张为通用工作底稿。
该6张工作底稿分别为:《房地产转让收入鉴证表》、《房地产转让收入明细鉴证表(普通住宅)》、《房地产转让收入明细鉴证表(其他商品房)》、《房地产转让收入明细鉴证表(其他项目)》、《商品房出租及其他自用鉴证表》、《未计入房价单独收取的(或计入转让收入)代收费用鉴证表》。
二、收入类工作底稿填制情况审核要点(一)审核工作底稿所列事项是否全面填制,对漏项的应追加鉴证程序。
(二)审核工作底稿披露的鉴证事项在鉴证项目中的实际发生情况。
(三)审核会计数据逻辑关系和会计处理方法的合规性情况。
(四)审核《商品房购销合同统计表》及相关合同所记载金额的一致性。
三、鉴证程序审核审核收入类工作底稿,应关注外勤人员是否执行了土增指南第十七条至第二十二条规定的鉴证程序。
《土地增值税清算鉴证业务工作底稿》(范本)(共40张)目录一、项目基本情况类(共9张)会计政策和税收政策调查表项目基本情况鉴证表索引号:34普通住宅判定表56与收入相关的面积明细鉴证表索引号:7公共配套设施面积情况鉴证表索引号:89成本核算对象(清算单位)鉴证表索引号:10转让行为鉴证表索引号:1112关联方关系调查明细表13二、收入类(共6张)房地产转让收入鉴证表索引号:14房地产转让收入明细鉴证表(普通住宅)索引号:15房地产转让收入明细鉴证表(其他商品房)索引号:16房地产转让收入明细鉴证表(其他项目)索引号:17商品房出租及其他自用鉴证表索引号:18未计入房价单独收取的(或计入转让收入)代收费用鉴证表索引号:19三、清算项目分摊比例(共2张)本次清算项目清算成本分摊比例鉴证表(普通住宅和其他商品房)索引号:20本次清算项目清算成本分摊比例鉴证表(其他项目)索引号:四、扣除类(共15张)取得土地使用权所支付的金额鉴证表索引号:土地征用及拆迁补偿费鉴证表索引号:前期工程费鉴证表索引号:建筑安装工程费鉴证表索引号:基础设施费鉴证表索引号:公共配套设施费鉴证表索引号:开发间接费用鉴证表索引号:四项成本测算鉴证表索引号:支付的计入转让收入代收费用鉴证表索引号:利息支出鉴证表索引号:房地产开发费用鉴证表索引号:与转让房地产有关的税金鉴证表索引号:其他扣除项目鉴证表索引号:扣除项目汇总鉴证表索引号:成片受让土地分期开发项目共同成本鉴证表五、税款计算类(共3张)土地增值税缴款情况鉴证表索引号:增值额及增值率鉴证表索引号:土地增值税款计算表索引号:六、其他事项(共1张)应当披露的其他事项鉴证表索引号:七、审核结果类(共4张)土地增值税清算税款审核主表索引号:土地增值税清算税款审核明细表一:普通住宅索引号:土地增值税清算税款审核明细表二:其他商品房索引号:。
索引委托单位名称:委托单位联系电话:基本信息表需要打印后客户盖章的工作底稿不需填写的工作底稿对于该客户不需要填写的底稿,请将底稿表页名称后加上"无"后,将该底稿移至最后。
例如:客户营业外支出科目无发生,则将"2-8"底稿表页名称改为“2-8无”。
委托方声明书索引号:1-2 XX公司: 本公司已委托贵所对本公司2004年12月至2013年6月期间的土地增值税清算提供涉税鉴证业务,并出具土地增值税清算鉴证报告。
为了表示对贵所提供涉税鉴证业务的理解、支持和充分合作谨就有关情况声明如下:1.本公司已依照土地增值税法和相关的税收法规的要求编制清算期间的土地增值税申报表,该等申报表的编制依税法要求进行,本公司管理当局对申报表的真实性、合法性和完整性负责,并承担相应的法律责任。
2.本公司业已提供所有的财务及会计记录,股东大会、董事会会议记录以及有关的资料。
3.我们提供的会计报表没有重大错报和漏报,所有经济业务与会计事项皆已按规定入账。
4.本公司业已提供全部税务事项相关资料。
5.本公司提供的土地增值税申报表等资料没有重大错误。
6.本公司确信下列事项的可靠性:(1)没有任何重大未入账的收入与成本费用。
(2)没有任何重大未预计或未披露的可能影响土地增值税的情况。
(3)没有任何违反国家法律、法规而需要调整或披露的事项。
(4)在内部控制制度中发挥重要作用,或对企业土地增值税申报有重大影响的管理人员或员工,没有舞弊行为。
7.就土地增值税清算鉴证报告日至土地增值税申报日之间影响土地增值税的期后事项,本公司承诺在土地增值税申报日之前及时告知。
被鉴证单位(盖章):公司负责人(盖章):财务负责人(盖章):年月日三级复核工作底稿审计整体工作计划企业内部控制制度调查问卷编制说明:企业除上述列举项目外,还有未包括进去的制度,应在空白行列示。
土地增值税鉴证客户需提供的资料索引号:1—8备注:每份资料都需要客户盖公章,如果是合同或协议类文件需要其封面盖公章、并盖骑缝章企业基本情况表中介机构基本情况表业务意向书索引号:1-11会计政策和税收政策调查表索引号:2-01项目基本情况鉴证表索引号:2-02面积单位:平方米注:本表(二)项目建设规模与(三)项目销售情况请按下列要求填列,否则会造成鉴证结果不正确:1、普通住宅与其他商品房分别核算的,请分明细填列普通住宅与其他商品房对应的行次;2、普通住宅与其他商品房未分别核算的,请填其他商品房对应的行次,本表普通住宅对应的的行次不要填列;3、如果有整体转让其他项目的情况发生,应该作为独立项目进行清算。
《土地增值税清算鉴证业务工作底稿》(范本)(共40张)目录
一、项目基本情况类(共9张)
会计政策和税收政策调查表
项目基本情况鉴证表
索引号:
普通住宅判定表
与收入相关的面积明细鉴证表
索引号:
公共配套设施面积情况鉴证表
索引号:
成本核算对象(清算单位)鉴证表
索引号:
转让行为鉴证表
索引号:
关联方关系调查明细表
二、收入类(共6张)
房地产转让收入鉴证表
索引号:
房地产转让收入明细鉴证表(普通住宅)
索引号:
房地产转让收入明细鉴证表(其他商品房)
索引号:
房地产转让收入明细鉴证表(其他项目)
索引号:
商品房出租及其他自用鉴证表
索引号:
未计入房价单独收取的(或计入转让收入)代收费用鉴证表
索引号:
三、清算项目分摊比例(共2张)
本次清算项目清算成本分摊比例鉴证表(普通住宅和其他商品房)
索引号:
本次清算项目清算成本分摊比例鉴证表(其他项目)
索引号:
四、扣除类(共15张)
取得土地使用权所支付的金额鉴证表
索引号:
土地征用及拆迁补偿费鉴证表
索引号:
前期工程费鉴证表
索引号:
建筑安装工程费鉴证表
索引号:
基础设施费鉴证表
索引号:
公共配套设施费鉴证表
索引号:
开发间接费用鉴证表
索引号:
四项成本测算鉴证表
索引号:
支付的计入转让收入代收费用鉴证表
索引号:
利息支出鉴证表
索引号:
房地产开发费用鉴证表
索引号:
与转让房地产有关的税金鉴证表
索引号:
其他扣除项目鉴证表
索引号:
扣除项目汇总鉴证表
索引号:
成片受让土地分期开发项目共同成本鉴证表
五、税款计算类(共3张)
土地增值税缴款情况鉴证表
索引号:
增值额及增值率鉴证表
索引号:
土地增值税款计算表
索引号:
六、其他事项(共1张)
应当披露的其他事项鉴证表
索引号:
七、审核结果类(共4张)
土地增值税清算税款审核主表
索引号:
土地增值税清算税款审核明细表一:普通住宅
索引号:
土地增值税清算税款审核明细表二:其他商品房
索引号:。