血流动力学不稳定骨盆骨折急诊处理专家共识共17页文档共17页
- 格式:ppt
- 大小:1.65 MB
- 文档页数:17
骨盆骨折诊疗规范,这份专家共识值得一看指南共识加速康复外科(enhanced recovery after surgery,ERAS)旨在采用有循证医学证据的一系列围手术期优化处置措施,减少手术患者生理和心理刺激,达到从疾患和手术应激状态中快速恢复的目的。
研究表明,实施ERAS临床路径可以缩短患者住院时间,降低并发症发生率和再入院率,减少医疗费用[1]。
ERAS临床路径的实施需要外科医师、麻醉医师、内科医师、康复医师、护士及营养师等多个科室成员共同配合完成。
骨盆骨折作为创伤骨科中病死率较高、手术难度较大的一种较常见骨折,对其诊治目前虽已积累了许多经验,形成了一定共识,但一些方面仍存在争议。
ERAS理念的引入,为骨盆骨折的诊治提供了更全面的平台--以患者为中心,全面优化围手术期的各个环节,并形成完整路径;也为诊疗方法的选择和优化提供了更为明确的导向和标准。
因此,经全国创伤骨科专家及相关专业代表讨论,在循证医学证据基础上,以ERAS理念为指导,特制定本共识。
在共识讨论会上,对与会专家就推荐意见进行问卷调查,得出'推荐率'和'强烈推荐率'。
该共识适用于行择期手术的成年新鲜(受伤至手术时间≤3周)骨盆骨折患者。
骨盆骨折的急诊处理(一)血流动力学评估骨盆骨折多由高能量损伤导致,合并其他损伤发生率高,且存在大出血风险,为病死率最高的创伤骨科疾病。
因此,对于任何高能量损伤的骨盆损伤患者,有条件时建议进急诊抢救室,遵循高级创伤生命支持原则,在监测重要生命体征的同时,联合胸、脑、腹部等外科会诊排除各自合并损伤。
骨盆损伤导致的大出血为创伤患者早期死亡的主要原因之一,因此急诊骨盆损伤首先要排除血流动力学不稳定或潜在不稳定。
尤其对于不稳定的骨盆环损伤,建议尽可能进抢救室密切观察,除常规检测血压、脉搏、尿量外,应动态监测血气分析,检测剩余碱及乳酸水平,以在血压下降前或临床表现出现之前早期确认休克,并积极治疗。
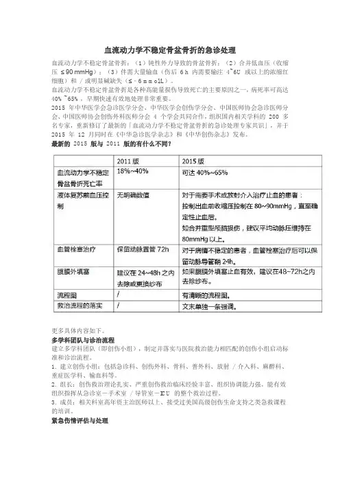
血流动力学不稳定骨盆骨折的急诊处理血流动力学不稳定骨盆骨折:(1)钝性外力导致的骨盆骨折;(2)合并低血压(收缩压≤ 90 mmHg);(3)伴需大量输血(伤后6 h 内需要输注4~6U 或以上的浓缩红细胞)和/ 或明显碱缺失(≤﹣6 mmol/L)。
血流动力学不稳定骨盆骨折是各种高能量损伤导致死亡的主要原因之一,病死率可高达40%~65%,早期快速有效地处理非常重要。
2015 年中华医学会急诊医学分会、中华医学会创伤学分会、中国医师协会急诊医师分会、中国医师协会创伤外科医师分会 4 个学会共同合作,组织国内相关学科的200 多名专家,重新修订了最新的「血流动力学不稳定骨盆骨折的急诊处理专家共识」,并于2015 年12 月同时在《中华急诊医学杂志》和《中华创伤杂志》发布。
最新的2015 版与2011 版的有什么不同?更多具体内容如下。
多学科团队与诊治流程建立多学科团队(即创伤小组),制定并落实与医院救治能力相匹配的创伤小组启动标准和诊治流程。
1. 建立创伤小组:包括急诊科、创伤外科、骨科、普外科、放射/ 介入科、麻醉科、重症医学科、输血科等。
2. 组长:创伤救治理论扎实、严重创伤救治临床经验丰富、组织协调能力强。
能有效组织指挥从急诊室-手术室/ 导管室-ICU 的整个救治过程。
3. 成员:相关科室高年资主治医师以上、接受过美国高级创伤生命支持之类急救课程的培训。
紧急伤情评估与处理1. 快速评估并优先处理危及生命的问题:紧急的气道管理、呼吸和循环的评估与支持。
对于血流动力学不稳定且怀疑有骨盆骨折者:不过多搬动,禁行骨盆挤压- 分离试验,尽早使用骨盆带固定。
2. 床旁X线和床旁超声:重伤者尽快行前后位骨盆片和胸片、针对创伤的超声快速评估,明确胸、腹腔和心包腔有无大量积液。
如有紧急剖腹/ 剖胸手术指征,应立即送往手术室。
3. 排除腹腔内出血:诊断性腹穿(穿刺点:建议选脐以上水平,避免穿到腹膜后血肿)和诊断性腹腔灌洗。