华为眼图知识
- 格式:pdf
- 大小:1.85 MB
- 文档页数:13
眼图的产生原理
眼图是一种用来分析数字通信系统性能的重要工具,它能够直观地展示信号的
时域波形和眼图图案,从而帮助工程师快速诊断和解决通信系统中的问题。
眼图的产生原理涉及到信号采样、时钟抖动、噪声干扰等多个方面,下面我们将逐一介绍。
首先,眼图的产生与信号采样密切相关。
在数字通信系统中,接收端需要对传
输信号进行采样以恢复原始数据。
采样过程中,如果采样时钟的频率与信号的符号速率不匹配,就会导致眼图打开不完整,甚至出现重叠。
因此,信号采样不当是导致眼图失真的重要原因之一。
其次,时钟抖动也是影响眼图质量的重要因素。
时钟抖动是指时钟信号的相位
或频率发生波动,导致采样时刻不准确。
时钟抖动会导致眼图的打开度不足,使得接收端难以正确识别数据。
因此,减小时钟抖动对于保证眼图质量至关重要。
此外,噪声干扰也会对眼图产生影响。
在数字通信系统中,噪声是无法避免的,它会使眼图的边缘变得模糊,降低系统的抗干扰能力。
因此,降低噪声对眼图的影响,提高系统的信噪比是改善眼图质量的重要途径。
除了上述因素外,信号失真、传输介质的频率响应不均匀、时钟漂移等因素也
会对眼图产生影响。
因此,在设计和优化数字通信系统时,需要综合考虑这些因素,以保证系统能够产生清晰、稳定的眼图。
总结一下,眼图的产生原理涉及到信号采样、时钟抖动、噪声干扰等多个方面。
只有在这些因素得到有效控制和优化的情况下,才能够获得清晰、稳定的眼图,从而保证数字通信系统的正常运行。
希望本文对大家对眼图的产生原理有所了解,谢谢阅读!。
通信原理中的眼图如何描述通信原理中的眼图是一种常用的信号分析方法,用来描述数字通信中的信号质量和带宽利用率。
它可以表达信号的波形、噪声、振幅和时间间隔等信息,是衡量数字通信系统性能的重要工具。
眼图的基本定义是将连续的信号序列按照一定时间间隔进行采样,然后将采样到的数字信号以一定的水平缩放因子和垂直偏移因子绘制到坐标系中,形成一系列的“眼睛”形状。
每个“眼睛”代表一个样本周期内的传输信号,通过分析这些“眼睛”的开口大小、对称性、向上或向下的移动等特征,可以推断出信道传输特性和影响因素。
眼图可以从多个方面提供有关信号质量的信息。
首先,眼图的开口大小可以反映信号的抗噪声能力和抗干扰能力。
如果开口较小,意味着传输信号容易受到噪声和干扰的影响,信号质量较差;反之,如果开口较大,信号质量较好,传输容易。
其次,眼图的对称性可以反映信号的失真情况。
如果眼图不对称,说明信号可能发生了失真,需要进行补偿或校正。
此外,眼图的移动方向和距离可以表达信号的时钟同步性和信号间隔的准确程度。
如果眼图向上或向下移动,或者眼图的顶部或底部出现扭曲,意味着信号的时钟同步不好,信号间隔的准确性较差。
眼图的形状和特征主要受到以下几个因素的影响。
首先,信号的带宽决定了眼图的开口大小。
带宽越大,眼图的开口越大,信号质量越好。
其次,信号的噪声和干扰会使眼图的开口变窄,影响信号的清晰度。
因此,抗噪声和抗干扰能力越强的信号,眼图的开口越大。
此外,时钟同步误差也会对眼图产生影响。
时钟同步误差越大,眼图的移动越明显,信号间隔的准确度越低。
最后,传输介质的失真和信道衰减会使眼图发生形变,降低信号的质量。
在实际应用中,通过观察和分析眼图,可以识别出信号传输中的问题和优化方案。
例如,如果眼图的开口非常小,表明信号的抗噪声和抗干扰能力差,可以考虑增加信号的幅度、使用更好的编码和解码算法,或者改善传输环境等方法来提高信号质量。
如果眼图的对称性不好,可以考虑采用均衡技术或预编码技术来补偿信号失真。
通信原理中眼图的应用什么是眼图眼图是通信原理中用于评估和分析数字信号质量的重要工具。
它通过对数字信号的采样和显示,以一种直观的方式展示信号的稳定性和失真情况。
眼图通常用于分析和判断数字通信系统的性能,并对其中的问题进行诊断和调试。
眼图的生成过程1.信号采样:在生成眼图之前,需要对数字信号进行采样。
采样过程中,根据信号的时钟信号来确定采样时机,通常使用快速采样仪来进行高速、精确的采样。
2.信号显示:采样后的信号会通过一个显示设备进行展示。
在传统的眼图中,信号通常会被划分为许多由采样点组成的窗口,然后通过展示这些窗口来形成眼图。
现代的眼图仪器一般都具备高分辨率的显示屏,可以直接以高质量的图像形式呈现眼图。
3.眼图优化:在生成眼图之后,可能需要对眼图进行一定的优化。
例如,可以通过调整采样时机、增加采样点数等方式来改善眼图的质量。
这样可以更清晰地观察到眼图中的细节,有助于对信号质量进行更准确的评估。
眼图的应用眼图作为一种直观的信号展示方式,在通信原理中具有广泛的应用,以下列举了一些常见的应用场景:1. 信号质量评估眼图可以直观地显示信号的稳定性和失真情况。
通过对眼图的观察可以判断信号是否存在幅度失真、时钟抖动、时序偏移等问题,评估信号的质量是否符合预期要求。
这对于设计和优化数字通信系统至关重要。
2. 噪声分析眼图可以帮助分析信号受到的噪声干扰情况。
通过观察眼图的展开,可以判断信号在传输过程中受到的各种噪声的影响程度,进而进行噪声的分析和统计。
这对于优化传输链路、提高传输性能非常有帮助。
3. 时钟同步评估眼图中的时钟信号是通过采样时机生成的,所以眼图展示的时钟信息非常直观和准确。
通过眼图可以观察时钟信号的稳定性和抖动情况,进而评估时钟同步的精度和可靠性。
对于需要精确时序的通信系统,这是一个非常有用的工具。
4. 相位偏差分析眼图中的时钟信息还可以用于分析信号的相位偏移情况。
通过观察眼图中的相位偏移,可以评估信号传输中的相位稳定性和补偿需求。
眼图常用知识介绍关于眼图及其测量大家已经做了较多的讨论传输指标测试大全其侧重于眼图的定义和测量光眼图分析张轩/22336著以及色散对长距离传输后的眼图的影响如下降时间消光比信噪比以及如何从各个方面来衡量一个眼图的优劣现在我们公司常用的测量眼图的仪器为CSA80001眼图与常用指标介绍下图为一个10G光信号的眼图右边一栏为这个光信号的一些测量值ExdB交叉点比例QF平均光功率Rise下降时间峰值抖动RMSJ消光比定义为眼图中电平比电平的值传输距离又不同的要求G.957的建议衡量器件是否符合要求除了满足建议要求之外一般的对于FP/DFB直调激光器要求EML电吸收激光器消光比不小于10dBµ«ÊÇÕâ²¢²»Òâζ×ÅÏû¹â±È可以无限大将导致激光器的啁啾系数太大不利于长距传输与速率的最低要求消光比大0.5~1.5dBÖ®ËùÒÔ¸ø³öÕâôһ¸öÊýÖµÊǺ¦ÅÂÏû¹â±ÈÌ«¸ßÁ˵¼ÖÂÎóÂë²úÉú»òͨµÀ´ú¼Û³¬±êûÓвúÉúÎóÂë²¢ÇÒͨµÀ´ú¼ÛÂú×ãÖ¸±êÒªÇó¶à´ó¶¼¿ÉÒÔÓÉÓÚ´«Êä¹ý³ÌÖе¼Ö½ÓÊÕ²àµÄ½»²æµãÏà¶ÔÓÚ·¢ËͲàÉÏÒÆ±£Ö¤½ÓÊÕ²àµÄ½»²æµã±ÈÀýÔÚ´óÔ¼50ʹµÃ½ÓÊÕ²àµÄÁéÃô¶È×î¼ÑÒ»°ã·¢ËͲཻ²æµã±ÈÀý½¨Òé¿ØÖÆÔÚ4045Q因子综合反映眼图的质量问题表明眼图的质量越好光功率一般来说1Խƽ»¬ÔÚ²»¼Ó¹âË¥¼õµÄÇé¿öÏÂ越高越好越高越好如果需要准确地测量光功率信号的上升时间下降的快慢的变化的时间下降时间不能大于信号的周期的40如9.95G信号要求其上升峰可以定性反映信号的抖动大小这两个测量值是越小越好如Agilint 的37718在测量抖动的时候才能保证测量值相对准确做为一个比较参考一般在发送侧的测量值都大于30dB2典型的眼图介绍接下来我们来看一些典型的较好的眼图和一些有问题的眼图以下的为一个较好的622M的眼图眼线很细Q因子很高以下为不加STM-4滤波器的622M的眼图特别是上升电平有点波纹信号的高频谐波没有被虑掉我们看到即使电平不平坦以下为一个较好的2.5G的眼线比较细0电平都比较平滑Q因子较高以下为较好的10G的眼图眼图比较细0电平下降沿稍粗一点消光比适中交叉点稍高可以将交叉点调低一点点总的来说眼图质量将越差第一是抖动抖动越难控制由于测试过程一般都要加相应的低通滤波器622M信号的低通滤波器的带宽大约为500MHz8GHz这个频率范围的噪声却没有被10G信号的滤波器滤掉10G信号的噪声更大一下3有问题的眼图分析以下为一个有问题的622M眼图我们来一一分析眼图有非常明显的两个上升俗称双眼皮电平1ÐźÅÓйý³åÏû¹â±ÈÆ«µÍÖ»ÓÐ4.1dBµ¼ÖÂÐźŵĹý³åÕâ¸öÑÛͼ»¹ËµÃ÷ÁËÁíÒ»¸öÎÊÌâ¶ø²»ÊÇΨһµÄÒªÇóÕâ¸öÑÛͼµÄ±ßµÄÀëÄ£°å»¹ÊÇÓÐÒ»¶¨µÄÓàÁ¿µÄÎÒÃÇÔÙÀ´¿´¿´ÒÔÏÂ622M眼图估计是信号的滤波没有处理好以下为2.5G 眼图存在的问题是眼图有点歪这个跟激光器的调制特性有一定的关系以下2.5G 眼图注意与上一个眼图比较下降沿都较粗均方根抖动部门内公开眼图常用知识介绍以下2.5G的眼图就比较糟糕上升信号质量不好消光比也很低其原因可能是驱动器或者阻抗非常不匹配以下一个为2.5G眼图可能两个原因引起的第二是直调激光器的张驰振荡引起的振铃以下为10G 眼图第一消光比太低眼图电平很粗可能的原因是以下10G 眼图没有其测量数据下降沿比较粗可以看出来部门内公开眼图常用知识介绍以下为10G眼图这从那里看出来呢眼图的上升电平都比较粗很不干净以上三个眼图我们分析了导致眼图不好的三种情况抖动这三种情况如何从眼图看出来呢1²»Æ½Ì¹½â¾öÎÊÌâÒª´Ó±£Ö¤´Óʼ¶Ëµ½ÖÕ¶Ë×迹ƥÅä如果眼图的上升中间那么就是抖动引起的如合理设计锁相环如果眼图的都比较粗一般来说是电源噪声解决问题也是要从这几方面着手不能以一把尺子来衡量眼图质量越难保证要求的眼图质量也好时钟输入的光模块比只有数据输入的光模块的眼图质量会更好一些EA调制方式的眼图比直接调制方式的眼图表现会好一些4CSA8000简介与使用注意事项4.1CSA8000简介CSA8000为TEKTRONIX公司最新的通讯分析仪同时可以测量信号的其他一些指标消光比信噪比CSA8000为WINDOWS界面支持鼠标面板按键操作界面方便快捷拷贝CSA8000仪表包括主机以及测量模块80C01-CR光测量模块即带宽为20GHz²»ÐèÒªÍâ¼Ó´¥·¢Ê±ÖÓ 2.488G信号2.488G10.66G滤波器的可以选择622M9.95G三种输入光功率不能超过7dBm5mW建议输入光功率在0dBm左右可以以时钟恢复方式测量9.95G信号或者以外触发方式测试10.66GÂ˲¨Æ÷Ö»ÓÐ9.95G一种输入光功率不能超过7dBm5mW在测量过程中输出光可以直接输入给测量模块可以以时钟恢复方式测量1.063G 2.488G滤波器的可以选择1.063G2.488G三种输入光功率不能超过7dBm5mW建议输入光功率在0dBm左右可以以时钟恢复方式测量9.95G»òÕßÒÔÍâ´¥·¢·½Ê½²âÊÔ10.71G信号10.66G两种输入光功率不能超过7dBm5mW建议输入光功率在0dBm左右可以以时钟恢复方式测量9.95G»òÕßÒÔÍâ´¥·¢·½Ê½²âÊÔ 10.66G信号10.71G两种80C06为高带宽光测量模块80C07为多速率光测量模块622M这些模块我们暂时没有这里不做更进一步的介绍用与测量电信号眼图建议输入信号幅度为500mV左右带宽高达50GÌØ±ð×¢ÒâµÄÊÇÐèҪרÃŵÄת½ÓÍ·²ÅÄÜʹÓÃÓÃÓë²âÁ¿µçÐźÅÑÛͼ建议输入信号幅度为500mV左右其带宽为20G80E04模块还有一个独特的功能另外还有80E02ÆäÄÜʵÏֵŦÄܲ»µ¥¶À½éÉÜ光测量模块的输入光功率不能超过允许的范围否则可能造成测量模块的永久损坏使用中要注意防静电特别是以外触发方式测量的时候为了测量的数据准确可靠包括暗电流校正和温度补偿校正首先把测量模块的光接口盖上首先要将测量仪表打开然后对仪表进行温度补偿校正注意校正过程较长具体操作如下 要选择选择好相应的速率的滤波器和模板GE信号就选择GE的滤波器与模板交叉点比例等数值时候选择滤波器操作步骤如下选择正确的滤波器Setup-->Mask-->选择正常的通道C8。
眼图测量的概念眼图测量是一种用于分析和评估数字通信系统的技术。
在数字通信中,信息以数字信号的形式传输,而数字信号由一系列离散的样本组成。
眼图测量通过显示和分析这些样本的时域波形,从而提供关于系统性能的重要信息。
在眼图中,每个数字信号样本被绘制为一个脉冲,这些脉冲被垂直堆叠在一起形成一个图像,类似于一个开放的眼睛。
每个脉冲代表着一个时刻的信号状态,而整个眼图则显示了多个时刻的信号状态的叠加。
通过观察眼图的形状、宽度和高度等特征,可以获得关于系统的多种信息。
眼图主要提供以下几个方面的信息:1. 时基抖动:眼图的开口宽度可以反映系统的时基抖动性能。
时基抖动是由于时钟不准确或传输路径中的噪声引起的,它会导致样本位置的不确定性。
如果眼图的开口很窄,意味着系统中存在较大的时基抖动,这可能会导致信号误码率的增加。
2. 眼图的对称性:眼图的对称性可以反映系统的码间干扰情况。
如果眼图两边的形状不对称,即开口宽度不一致,可能表明系统中存在码间干扰或码间失配。
码间干扰会导致信号间的互相干扰,增加误码率。
3. 眼图的噪声水平:眼图的噪声水平可以反映系统的噪声性能。
噪声会导致信号波形的不规则性和抖动,从而影响系统的可靠性和性能。
通过观察眼图的噪声水平,可以评估系统的抗噪声性能。
4. 采样时刻偏移:眼图可以显示信号采样时刻的偏移情况。
采样时刻偏移会导致信号样本的错位,从而影响信号的恢复和解调。
通过观察眼图的采样时刻偏移情况,可以判断系统是否存在采样时刻同步问题。
除了以上几个方面的信息,眼图还可以用于估计信号的传输带宽、检测系统中的串扰和非线性等问题。
通过对眼图的仔细分析,可以发现可能存在的问题,并采取相应的调整和优化措施,以提高系统的性能和稳定性。
眼图测量可以使用专用的示波器、时钟回路、采样仪等设备进行。
这些设备可以通过触发和同步功能来捕获和显示眼图。
通过调整样本时钟、增加采样速率、降低噪声等措施,可以改善眼图的质量和可读性,并获得更准确的眼图测量结果。
眼图的概念眼图是指在频谱分析中常出现的一种信号特征,通常用来表示信号的带宽与中心频率。
它是通过对信号进行傅里叶变换后,在频域中观察信号的频谱特征得到的。
眼图主要用于对数字通信系统中的时域信号进行分析和评估,以了解信道传输性能和判断系统的可靠性。
眼图的原理是基于信号的采样和重构过程。
当信号经过采样和重新构造后,得到的信号会受到噪声和其他干扰的影响,因此在信号的波形上会出现一定的失真和扭曲。
而眼图可以通过观察信号的波形特征来判断信号的质量和误码率等性能指标。
眼图的基本形状是一串类似于“眼睛”的波形,其中包含了信号的多个周期。
在眼图中,通常可以观察到信号的上下垂直边界和左右水平边界,它们分别代表了信号的幅度和时间轴。
而眼图中的开口宽度和深度则代表了信号的峰-峰值(也即电平差)和噪声信号。
眼图的开口宽度反映了信号的峰-峰值。
如果开口很窄,代表峰-峰值很小,即信号的幅度很小。
而如果开口很宽,代表峰-峰值较大,即信号的幅度较大。
通过对眼图开口宽度的观察,可以判断信号的灵敏度和抗干扰能力。
眼图的深度则反映了信号中的噪声。
如果眼图深度很浅,代表噪声信号很小,即信号的质量很好。
而如果眼图深度很深,代表噪声信号很大,即信号的质量较差。
通过对眼图深度的观察,可以判断信号的信噪比和误码率。
眼图的另一个重要特征是眼图的跳动,即眼图上各个周期的变化。
这种跳动反应了信号在传输过程中的时钟偏移和抖动等问题。
通过对眼图跳动的观察,可以判断信号的时钟同步性和时钟失真程度。
眼图的分析主要通过眼图的偏移、闭合度和对称性等指标进行。
眼图的偏移表示了信号的直流偏移情况,可以判断信号的偏置和直流分量。
眼图的闭合度表示了信号的完整性,可以判断信号的时钟同步性和时延扩大情况。
而眼图的对称性表示了信号的对称性,可以判断信号的相位和频率稳定性。
在实际应用中,眼图常用于数字通信系统的调试和优化。
通过对眼图进行分析,可以发现系统中的时钟同步问题、噪声干扰问题和时域失真问题等,并采取相应的措施进行改进和优化。
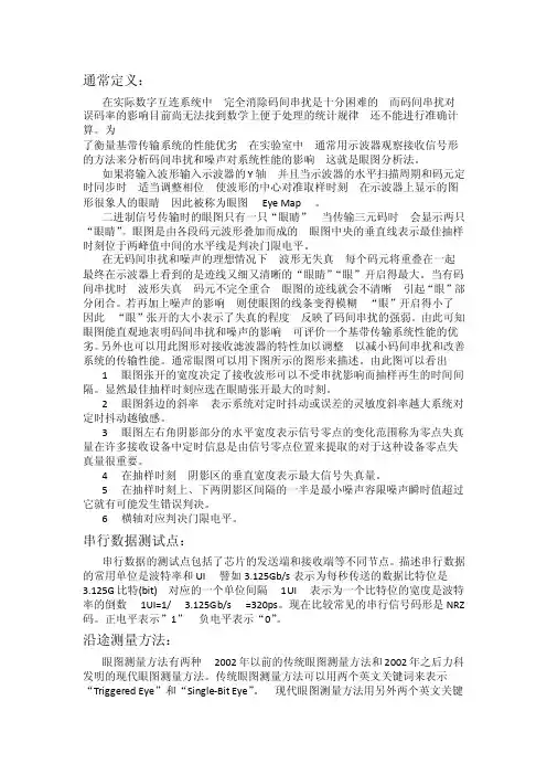
通常定义:在实际数字互连系统中 完全消除码间串扰是十分困难的 而码间串扰对误码率的影响目前尚无法找到数学上便于处理的统计规律 还不能进行准确计算。
为了衡量基带传输系统的性能优劣 在实验室中 通常用示波器观察接收信号形的方法来分析码间串扰和噪声对系统性能的影响 这就是眼图分析法。
如果将输入波形输入示波器的Y轴 并且当示波器的水平扫描周期和码元定时同步时 适当调整相位 使波形的中心对准取样时刻 在示波器上显示的图形很象人的眼睛 因此被称为眼图 Eye Map 。
二进制信号传输时的眼图只有一只“眼睛” 当传输三元码时 会显示两只“眼睛”。
眼图是由各段码元波形叠加而成的 眼图中央的垂直线表示最佳抽样时刻位于两峰值中间的水平线是判决门限电平。
在无码间串扰和噪声的理想情况下 波形无失真 每个码元将重叠在一起最终在示波器上看到的是迹线又细又清晰的“眼睛”“眼”开启得最大。
当有码间串扰时 波形失真 码元不完全重合 眼图的迹线就会不清晰 引起“眼”部分闭合。
若再加上噪声的影响 则使眼图的线条变得模糊 “眼”开启得小了 因此 “眼”张开的大小表示了失真的程度 反映了码间串扰的强弱。
由此可知眼图能直观地表明码间串扰和噪声的影响 可评价一个基带传输系统性能的优劣。
另外也可以用此图形对接收滤波器的特性加以调整 以减小码间串扰和改善系统的传输性能。
通常眼图可以用下图所示的图形来描述。
由此图可以看出1 眼图张开的宽度决定了接收波形可以不受串扰影响而抽样再生的时间间隔。
显然最佳抽样时刻应选在眼睛张开最大的时刻。
2 眼图斜边的斜率 表示系统对定时抖动或误差的灵敏度斜率越大系统对定时抖动越敏感。
3 眼图左右角阴影部分的水平宽度表示信号零点的变化范围称为零点失真量在许多接收设备中定时信息是由信号零点位置来提取的对于这种设备零点失真量很重要。
4 在抽样时刻 阴影区的垂直宽度表示最大信号失真量。
5 在抽样时刻上、下两阴影区间隔的一半是最小噪声容限噪声瞬时值超过它就有可能发生错误判决。
AALC节点ALC功能单元,与设备对应,通过功率检测单元、可调光衰减单元和监控信道单元等相互配合完成ALC功能。
ALC链路ALC链路是一个端到端的配置信息,该信息在设备(单站)中以ALC链路节点的方式存在,通过各节点的自动光功率控制功能,完成该链路所在线路上的光功率控制功能。
B波长转换单元波长转换单元将接入的客户侧信号转换为符合的WDM标准波长输出。
C穿通传输设备直接将接收的高阶通道开销传送到下一站点,本站不处理,只负责检测。
D带宽即频带宽度,是一个度量频率范围或频谱宽度的参数,它用单一数值来表示,该单一数值等于两个界限频率之差。
动态光分插复用WDM设备可通过动态光分插复用单元来实现动态光分插复用(ROADM)的功能,通过调整任意波长的穿通和阻塞状态,可以在不影响主光信道业务传输的情况下,灵活、动态地调整网络中节点的上下波长,实现网络中各节点间的波长资源分配。
采用了ROADM后,可以实现升级业务时不影响已有业务;在维护网络的时候,能快捷高效地修改波长业务,节省维护成本;此外ROADM还具有功率均衡功能,可实现通道级别的功率均衡。
抖动抖动是一个数字信号的有效瞬时在时间上偏离其理想位置的短期的、非积累性的偏离。
对偶槽位对偶槽位是指开销可以通过背板总线串通的一对槽位,位于对偶槽位的两块单板可以直接配置板间交叉,不需要通过交叉板即可完成业务的交叉调度。
F复用复用是指将多个低阶通道层信号适配进高阶通道或多个高阶通道层信号适配进复用段层的过程。
G故障某一功能无法进行指定操作。
不包括由于预防性维护和外部资源缺乏以及故意设定造成的无法操作。
管理员管理员是指有权限进入产品整个管理域的用户,该用户可以访问整个网络和所有管理功能。
光波长共享保护光波长共享保护是环网中的一种保护机制,它通过两个不同波长来对某一业务通道在所有节点进行分布式业务保护。
光放大器光放大器是指一种应用受激辐射,使经过特定活性介质的光信号进行放大的器件或子系统。
SI-list【中国】详解眼图(下)2.4 眼图时间(X轴)相关定义与幅度相似,在时间轴上与失真有关的指标也可从眼图中找到。
大家普遍知道这些指标大多是通过脉冲图形来确定的,但也可以使用从眼图获得的直方图来确定。
2.4.1. 单位时间间隔在对该术语进行定义前,本节要先介绍一下单位时间间隔(UI)的概念。
在理解单位时间间隔的基础后,可以更容易地定义与眼图的时间轴上的失真相关的术语。
例如:在描述规范标准和数据表中的抖动特性时,通常使用术语“单位时间间隔”。
如图12所示,不论数据速率如何,“单位时间间隔”被定义为归一化的数据位宽度。
由于单位时间间隔基本上与比特数相同,1个数据位的宽度为1个单位时间间隔。
水平时间轴可以以1秒或单位时间间隔为单位来表示。
例如:在25.78125 Gbps的数据流中,1个单位时间间隔为38.79ps;而在10.3125 Gbps的数据流中,1个单位时间间隔为96.97ps。
由于单位时间间隔与数据速率无关,有时在水平时间轴上以单位时间间隔为单位会更容易理解。
例如:如图13所示,在水平轴(而不是时间轴)上使用单位时间间隔单位,通过为不同数据速率的眼图显示相同的单位时间间隔计数,使其更容易比较。
2.4.2. 抖动抖动是数据位事件与理想时序间的时间漂移,它是在高速数字信号中使用的重要术语。
如图14所示,抖动是在时间轴上位于眼交叉点的波动,抖动量是通过对时间轴直方图的分析来求出的。
峰峰值(PP)抖动覆盖所述直方图的整个宽度,也可换句话说,它被定义为所有现存数据点的范围。
均方根抖动被定义为直方图的一个标准偏差。
图15显示了通过手动测得的抖动测量结果(左)和使用自动直方图处理功能所获得的自动直方图测量结果(右)的比较。
在手动测量结果的左侧,在交叉点处的细直方图位置表示显示在眼图下方的抖动rms(0.893 ps)和抖动p-p(5.368 ps)值。
在右侧的自动测量屏幕相应的数字数据值是抖动rms = 0.893 ps 和抖动p-p = 4.841 ps,其结果大致类似于手动测量。
眼图(Eye Diagram)含义讲解什么是眼图?它用在什么场合?反映了波形的什么信息?眼图(Eye Diagram)可以显示出数字信号的传输质量,经常用于需要对电子设备、芯片中串行数字信号或者高速数字信号进行测试及验证的场合,归根结底是对数字信号质量的一种快速而又非常直观的观测手段。
消费电子中,芯片内部、芯片与芯片之间经常用到高速的信号传输,如果对应的信号质量不佳,将导致设备的不稳定、功能执行错误,甚至故障。
眼图反映的是数字信号受物理器件、信道的影响,工程师可以通过眼图,迅速得到待测产品中信号的实测参数,并且可以预判在现场可能发生的问题。
1、眼图的形成对于数字信号,其高电平与低电平的变化可以有多种序列组合。
以3个bit为例,可以有000-111共8中组合,在时域上将足够多的上述序列按某一个基准点对齐,然后将其波形叠加起来,就形成了眼图。
如图1。
对于测试仪器而言,首先从待测信号中恢复出信号的时钟信号,然后按照时钟基准来叠加出眼图,最终予以显示。
图1. 眼图的形成2、眼图中包含的信息对于一幅真实的眼图,如图2,首先我们可以看出数字波形的平均上升时间(Rise Time)、下降时间(Fall Time)、上冲(Overshoot)、下冲(Undershoot)、门限电平(Threshold/Crossing Percent)等基本的电平变换的参数。
图2. 电平变换参数信号不可能每次高低电平的电压值都保持完全一致,也不能保证每次高低电平的上升沿、下降沿都在同一时刻。
如图3,由于多次信号的叠加,眼图的信号线变粗,出现模糊(Blur)的现象。
所以眼图也反映了信号的噪声和抖动:在纵轴电压轴上,体现为电压的噪声(Voltage Noise);在横轴时间轴上,体现为时域的抖动(Jitter)。
图3. 噪声和抖动由于噪声和抖动,眼图上的空白区域变小。
如图4,在除去抖动和噪声的基础上,眼图上空白的区域在横轴上的距离称为眼宽(Eye Width),在眼图上叠加的数据足够多时,眼宽很好的反映了传输线上信号的稳定时间;同理,眼图上空白的区域在纵轴上的距离称为眼高(Eye Height),在眼图上叠加的数据足够多时,眼高很好的反映了传输线上信号的噪声容限,同时,眼图中眼高最大的地方,即为最佳判决时刻。
眼图的名词解释眼图(Eye diagram)是一种用于电信领域信号质量评估的图形分析工具。
它利用实际信号的采样数据绘制而成,通常呈现为上方为信号波形,下方为相关的信号参数。
眼图通过将连续波形的多个周期叠加在一起,形成多个瞬态过程的重叠,从而提供了信号的稳态和瞬态特征的直观展示。
它能够有效地反映信号的时域和频域特征,以及信号的抗干扰能力、传输质量和时钟恢复性能。
眼图的形状和特征对于信号的质量评估至关重要。
通过观察眼图,我们可以判断信号的完整性和稳定性。
一个清晰、稳定的眼图表示信号传输良好,存在较高的抗噪声和干扰能力。
相反,如果眼图模糊或变形,可能意味着信号存在时钟偏移、抖动、畸变或其他噪声问题。
眼图常用于高速数字通信系统的设计、调试和故障排除中。
它可以帮助工程师确定信号失真的原因,并调整系统参数以提高传输质量。
通过观察眼图,工程师可以识别出信号的主要问题,例如噪声、时钟偏移、串扰、 ISI(Inter-Symbol Interference,符号间干扰)等。
在信号调试中,工程师通常会根据眼图上的特征,对发送和接收端的设备进行相应的调整和优化。
眼图在不同应用领域具有广泛的应用。
在电信领域,眼图可以用于评估数字通信系统的性能,例如以太网、光纤通信、无线通信等。
在光学领域,眼图可以帮助工程师分析光信号的传输质量,以便改善光通信系统的性能。
在高频电路设计中,眼图可以用于评估高速信号的时钟恢复和数据传输能力。
综上所述,眼图是一种用于信号质量评估的重要工具,具有直观、全面的特点。
通过观察眼图,我们可以深入了解信号的稳态和瞬态特征,从而改进通信系统的性能。
眼图的应用范围广泛,对于电信、光学和电路设计等领域都具有重要意义。
随着通信技术的发展,眼图将继续发挥其重要的作用,帮助我们理解和优化信号传输的质量和性能。
常用信号完整性的测试手段作者:莫道春(Moore Mo)华为技术有限公司高速实验室主任信号完整性设计在产品开发中越来越受到重视,而信号完整性的测试手段种类繁多,有频域,也有时域的,还有一些综合性的手段,比如误码测试。
这些手段并非任何情况下都适合使用,都存在这样那样的局限性,合适选用,可以做到事半功倍,避免走弯路。
本文对各种测试手段进行介绍,并结合实际硬件开发活动说明如何选用,最后给出了一个测试实例。
信号完整性的测试手段很多,涉及的仪器也很多,因此熟悉各种测试手段的特点,以及根据测试对象的特性和要求,选用适当的测试手段,对于选择方案、验证效果、解决问题等硬件开发活动,都能够大大提高效率,起到事半功倍的作用。
信号完整性的测试手段信号完整性的测试手段主要可以分为三大类,如表1所示。
表中列出了大部分信号完整性测试手段,这些手段既有优点,但是也存在局限性,实际上不可能全部都使用,下面对这些手段进行一些说明。
1. 波形测试波形测试是信号完整性测试中最常用的手段,一般是使用示波器进行,主要测试波形幅度、边沿和毛刺等,通过测试波形的参数,可以看出幅度、边沿时间等是否满足器件接口电平的要求,有没有存在信号毛刺等。
由于示波器是极为通用的仪器,几乎所有的硬件工程师都会使用,但并不表示大家都使用得好。
波形测试也要遵循一些要求,才能够得到准确的信号。
首先是要求主机和探头一起组成的带宽要足够。
基本上测试系统的带宽是测试信号带宽的3倍以上就可以了。
实际使用中,有一些工程师随便找一些探头就去测试,甚至是A公司的探头插到B公司的示波器去,这种测试很难得到准确的结果。
其次要注重细节。
比如测试点通常选择放在接收器件的管脚,如果条件限制放不到上面去的,比如BGA封装的器件,可以放到最靠近管脚的PCB走线上或者过孔上面。
距离接收器件管脚过远,因为信号反射,可能会导致测试结果和实际信号差异比较大;探头的地线尽量选择短地线等。
最后,需要注意一下匹配。
眼图详解关于眼图的基本知识1、眼图的作用数字信号的眼图可以体现数字信号的整体特征,能够很好地评估数字信号的质量,因而眼图的分析是数字系统信号完整性分析的关键之一。
2、眼图的形成串行数据的传输由于通讯技术发展的需要,特别是以太网技术的爆炸式应用和发展,使得电子系统从传统的并行总线转为串行总线。
串行信号种类繁多,如PCI Express、SPI、USB 等,其传输信号类型时刻在增加。
相比并行数据传输,串行数据传输的整体特点如下:1)信号线的数量减少,成本降低2)消除了并行数据之间传输的延迟问题3)时钟是嵌入到数据中的,数据和时钟之间的传输延迟也同样消除了4)传输线的PCB 设计也更容易些5)信号完整性测试也更容易实际中,描述串行数据的常用单位是波特率和UI,串行数据传输示例如下:串行数据传输示例例如,比特率为 3.125Gb/s 的信号表示为每秒传送的数据比特位是3.125G 比特,对应的一个单位间隔即为1UI。
1UI表示一个比特位的宽度,它是波特率的倒数,即1UI=1/(3.125Gb/s)=320ps。
现在比较常见的串行信号码形是NRZ 码,因此在一般的情况下对于串行数据信号,我们的工作均是针对NRZ 码进行的。
由于示波器的余辉作用,将扫描所得的每一个码元波形重叠在一起,从而形成眼图。
眼图中包含了丰富的信息,从眼图上可以观察出码间串扰和噪声的影响,体现了数字信号整体的特征,从而可以估计系统优劣程度,因而眼图分析是高速互连系统信号完整性分析的核心。
另外也可以用此图形对接收滤波器的特性加以调整,以减小码间串扰,改善系统的传输性能。
眼图实际上就是数字信号的一系列不同二进制码按一定的规律在示波器屏幕上累积后的显示,简单地说,由于示波器具有余辉功能,只要将捕获的所有波形按每三个比特分别地叠加累积(如上图所示),从而就形成了眼图。
目前,一般均可以用示波器观测到信号的眼图,其具体的操作方法为:将示波器跨接在接收滤波器的输出端,然后调整示波器扫描周期,使示波器水平扫描周期与接收码元的周期同步,这时示波器屏幕上看到的图形就称为眼图。
眼图的产生原理和它的应用什么是眼图眼图是一种用于显示数字信号质量的图形化表示方法。
它可以帮助工程师分析和诊断数字通信系统中的时域和频域问题,通过观察眼图的形态变化,可以推断出信号的质量和稳定性。
眼图的产生原理眼图的产生原理涉及到信号的采样和时钟恢复。
在数字通信系统中,时钟恢复是非常重要的步骤,它用于恢复出正确定时的时钟信号,使得接收者能够正确解读数字信号。
眼图是通过对连续时间波形进行采样,并在特定时间点上对所有波形进行重叠显示而生成的。
在采样过程中,通常选择位于眼睛中间的点,并将其表示为眼图的中心。
每个采样点处的波形称为一个“眼”,因此眼图实际上是一系列不同的“眼”形成的。
眼图的应用眼图在数字通信系统中有广泛的应用,以下是一些常见的应用场景:1.数字信号质量分析:通过观察眼图的形态,可以判断信号的时钟抖动、噪声干扰和失真情况。
例如,如果眼图出现闭合不完整或扭曲的情况,说明信号存在时钟抖动或失真现象,需要进一步分析和调整。
2.高速传输系统的优化:在高速数字通信系统中,眼图可以帮助工程师识别和调整时钟恢复电路、等化器和时钟恢复算法等关键部件,以最大限度地提高系统的传输性能和可靠性。
3.误码率测试:通过对眼图的分析,可以计算得到误码率等重要的数字指标。
工程师可以根据误码率来评估和改进数字信号的质量,提高系统的可靠性和性能。
4.通信系统设计和故障分析:在通信系统的设计阶段,眼图可以帮助工程师评估各种设计方案的性能,并选择最佳解决方案。
在故障分析中,眼图可以提供有价值的线索,以快速定位和解决问题。
总之,眼图作为一种直观、可视化的分析工具,在数字通信系统的设计、优化和故障排查中发挥着重要作用。
结论眼图是一种用于显示数字信号质量的图形化表示方法,通过对连续时间波形进行采样和重叠显示,可以直观地分析信号的质量和稳定性。
眼图在数字通信系统中具有广泛的应用,包括信号质量分析、高速传输系统的优化、误码率测试以及通信系统设计和故障分析等。
眼图常用知识介绍关于眼图及其测量大家已经做了较多的讨论,最经典的文章是《传输指标测试大全》中有关眼图部分,其侧重于眼图的定义和测量,《光眼图分析》(张轩/22336著)其侧重点在于眼图产生的机理,以及色散对长距离传输后的眼图的影响。
我们本次讨论的侧重点是如何来从眼图中看出一些量化的数据,如:信号的上升、下降时间;交叉点位置;消光比;Q因子;信噪比;抖动等,以及如何从各个方面来衡量一个眼图的优劣。
最后简单介绍一下CSA8000及其使用注意事项。
1、眼图与常用指标介绍下图为一个10G光信号的眼图,左边是眼图的形状以及10G眼图的模板,右边一栏为这个光信号的一些测量值。
从上而下分别为消光比(ExdB)、交叉点比例(Crs)、Q因子(QF)、平均光功率(AOP)、上升时间(Rise)、下降时间(Fall)、峰-峰值抖动(PPJi)、均方根值抖动(RMSJ)。
消光比定义为眼图中“1”电平比“0”电平的值,在建议中根据不同的速率、传输距离又不同的要求,对于我们直接外购的光模块要根据ITU-T(G.957、G.691)的建议、以及厂家的器件资料的测试、衡量器件是否符合要求。
对于我们自己开发的光模块,除了满足建议要求之外,不同的激光器的类型有不同的要求,一般的对于FP/DFB直调激光器要求,消光比不小于8.2dB,EML电吸收激光器消光比不小于10dB。
ITU-T中对于消光比没有规定一个最大值,但是这并不意味着消光比可以无限大,消光比太高了,将导致激光器的啁啾系数太大,导致通道代价超标,不利于长距离传输。
一般建议实际消光比实际光接口类型(与速率、传输距离有关)的最低要求消光比大0.5~1.5dB。
这不是一个绝对的数值,之所以给出这么一个数值是害怕消光比太高了,传输以后信号劣化太厉害,导致误码产生或通道代价超标。
如果一个光模块传输其标称距离以后,没有产生误码并且通道代价满足指标要求,只要消光比大于ITU-T建议的最低值,多大都可以。
眼图常用知识介绍关于眼图及其测量大家已经做了较多的讨论传输指标测试大全其侧重于眼图的定义和测量光眼图分析张轩/22336著以及色散对长距离传输后的眼图的影响如下降时间消光比可以无限大将导致激光器的啁啾系数太大不利于长距传输与速率的最低要求消光比大0.5~1.5dBÖ®ËùÒÔ¸ø³öÕâôһ¸öÊýÖµÊǺ¦ÅÂÏû¹â±ÈÌ«¸ßÁ˵¼ÖÂÎóÂë²úÉú»òͨµÀ´ú¼Û³¬±êûÓвúÉúÎóÂë²¢ÇÒͨµÀ´ú¼ÛÂú×ãÖ¸±êÒªÇó¶à´ó¶¼¿ÉÒÔÓÉÓÚ´«Êä¹ý³ÌÖе¼Ö½ÓÊÕ²àµÄ½»²æµãÏà¶ÔÓÚ·¢ËͲàÉÏÒÆ±£Ö¤½ÓÊÕ²àµÄ½»²æµã±ÈÀýÔÚ´óÔ¼50ʹµÃ½ÓÊÕ²àµÄÁéÃô¶È×î¼ÑÒ»°ã·¢ËͲཻ²æµã±ÈÀý½¨Òé¿ØÖÆÔÚ4045Q因子综合反映眼图的质量问题表明眼图的质量越好光功率一般来说1Խƽ»¬ÔÚ²»¼Ó¹âË¥¼õµÄÇé¿öÏÂ越高越好越高越好如果需要准确地测量光功率信号的上升时间下降的快慢的变化的时间下降时间不能大于信号的周期的40如9.95G信号要求其上升峰可以定性反映信号的抖动大小这两个测量值是越小越好如Agilint 的37718在测量抖动的时候才能保证测量值相对准确做为一个比较参考一般在发送侧的测量值都大于30dB2典型的眼图介绍接下来我们来看一些典型的较好的眼图和一些有问题的眼图以下的为一个较好的622M的眼图眼线很细Q因子很高以下为不加STM-4滤波器的622M的眼图特别是上升电平有点波纹信号的高频谐波没有被虑掉我们看到即使电平不平坦以下为一个较好的2.5G的眼线比较细0电平都比较平滑Q因子较高以下为较好的10G的眼图眼图比较细0电平下降沿稍粗一点消光比适中交叉点稍高可以将交叉点调低一点点总的来说眼图质量将越差第一是抖动抖动越难控制由于测试过程一般都要加相应的低通滤波器622M信号的低通滤波器的带宽大约为500MHz8GHz这个频率范围的噪声却没有被10G信号的滤波器滤掉10G信号的噪声更大一下3有问题的眼图分析以下为一个有问题的622M眼图我们来一一分析眼图有非常明显的两个上升俗称双眼皮电平1ÐźÅÓйý³åÏû¹â±ÈÆ«µÍÖ»ÓÐ4.1dBµ¼ÖÂÐźŵĹý³åÕâ¸öÑÛͼ»¹ËµÃ÷ÁËÁíÒ»¸öÎÊÌâ¶ø²»ÊÇΨһµÄÒªÇóÕâ¸öÑÛͼµÄ±ßµÄÀëÄ£°å»¹ÊÇÓÐÒ»¶¨µÄÓàÁ¿µÄÎÒÃÇÔÙÀ´¿´¿´ÒÔÏÂ622M眼图估计是信号的滤波没有处理好以下为2.5G 眼图存在的问题是眼图有点歪这个跟激光器的调制特性有一定的关系以下2.5G 眼图注意与上一个眼图比较下降沿都较粗均方根抖动部门内公开眼图常用知识介绍以下2.5G的眼图就比较糟糕上升信号质量不好消光比也很低其原因可能是驱动器或者阻抗非常不匹配以下一个为2.5G眼图可能两个原因引起的第二是直调激光器的张驰振荡引起的振铃以下为10G 眼图第一消光比太低眼图电平很粗可能的原因是以下10G 眼图没有其测量数据下降沿比较粗可以看出来部门内公开眼图常用知识介绍以下为10G眼图这从那里看出来呢眼图的上升电平都比较粗很不干净以上三个眼图我们分析了导致眼图不好的三种情况抖动这三种情况如何从眼图看出来呢1²»Æ½Ì¹½â¾öÎÊÌâÒª´Ó±£Ö¤´Óʼ¶Ëµ½ÖÕ¶Ë×迹ƥÅä如果眼图的上升中间那么就是抖动引起的如合理设计锁相环如果眼图的都比较粗一般来说是电源噪声解决问题也是要从这几方面着手不能以一把尺子来衡量眼图质量越难保证要求的眼图质量也好时钟输入的光模块比只有数据输入的光模块的眼图质量会更好一些EA调制方式的眼图比直接调制方式的眼图表现会好一些4CSA8000简介与使用注意事项4.1CSA8000简介CSA8000为TEKTRONIX公司最新的通讯分析仪同时可以测量信号的其他一些指标消光比信噪比CSA8000为WINDOWS界面支持鼠标面板按键操作界面方便快捷拷贝CSA8000仪表包括主机以及测量模块80C01-CR光测量模块即带宽为20GHz²»ÐèÒªÍâ¼Ó´¥·¢Ê±ÖÓ 2.488G信号2.488G10.66G滤波器的可以选择622M9.95G三种输入光功率不能超过7dBm5mW建议输入光功率在0dBm左右可以以时钟恢复方式测量9.95G信号或者以外触发方式测试10.66GÂ˲¨Æ÷Ö»ÓÐ9.95G一种输入光功率不能超过7dBm5mW在测量过程中输出光可以直接输入给测量模块可以以时钟恢复方式测量1.063G 2.488G滤波器的可以选择1.063G2.488G三种输入光功率不能超过7dBm5mW建议输入光功率在0dBm左右可以以时钟恢复方式测量9.95G»òÕßÒÔÍâ´¥·¢·½Ê½²âÊÔ10.71G信号10.66G两种输入光功率不能超过7dBm5mW建议输入光功率在0dBm左右可以以时钟恢复方式测量9.95G»òÕßÒÔÍâ´¥·¢·½Ê½²âÊÔ 10.66G信号10.71G两种80C06为高带宽光测量模块80C07为多速率光测量模块622M这些模块我们暂时没有这里不做更进一步的介绍用与测量电信号眼图建议输入信号幅度为500mV左右带宽高达50GÌØ±ð×¢ÒâµÄÊÇÐèҪרÃŵÄת½ÓÍ·²ÅÄÜʹÓÃÓÃÓë²âÁ¿µçÐźÅÑÛͼ建议输入信号幅度为500mV左右其带宽为20G80E04模块还有一个独特的功能另外还有80E02ÆäÄÜʵÏֵŦÄܲ»µ¥¶À½éÉÜ光测量模块的输入光功率不能超过允许的范围否则可能造成测量模块的永久损坏使用中要注意防静电特别是以外触发方式测量的时候为了测量的数据准确可靠包括暗电流校正和温度补偿校正首先把测量模块的光接口盖上首先要将测量仪表打开然后对仪表进行温度补偿校正注意校正过程较长具体操作如下 要选择选择好相应的速率的滤波器和模板GE信号就选择GE的滤波器与模板交叉点比例等数值时候选择滤波器操作步骤如下选择正确的滤波器Setup-->Mask-->选择正常的通道C8。