花色素提取及分析
- 格式:doc
- 大小:50.00 KB
- 文档页数:2
花青素提取实验报告花青素提取实验报告植物中的花青素是一类具有丰富颜色的天然色素,广泛存在于花朵、果实、叶子等植物组织中。
花青素不仅为植物赋予了吸引力的色彩,还具有很多生物活性,如抗氧化、抗炎、抗癌等。
因此,对花青素的提取和研究具有重要意义。
本实验旨在探究不同溶剂对花青素提取效果的影响,并比较不同植物材料中花青素的含量差异。
实验选取了红花、紫苏和紫甘蓝三种常见的植物材料作为研究对象。
实验步骤如下:1. 材料准备:准备红花、紫苏和紫甘蓝三种植物材料,并将其分别洗净、切碎备用。
2. 提取溶剂选择:选取乙醇、醋酸乙酯和水三种常用溶剂作为提取试剂,分别标注为A、B和C。
3. 提取过程:将每种植物材料分别加入三个烧杯中,每个烧杯中加入适量的提取溶剂,浸泡一段时间后,用搅拌棒搅拌均匀。
4. 过滤:将提取液用滤纸过滤,去除固体颗粒。
5. 浓缩:将过滤后的提取液分别倒入烧杯中,放在加热板上进行浓缩,直至溶剂蒸发完全。
6. 称量:将浓缩后的花青素溶液称量并记录。
7. 分光光度计测定:将每个烧杯中的花青素溶液分别转移到试管中,使用分光光度计测定吸光度。
8. 计算花青素含量:根据吸光度值,利用标准曲线计算出花青素的含量。
实验结果如下:在本实验中,我们选取了红花、紫苏和紫甘蓝三种植物材料进行花青素提取实验。
通过比较不同溶剂对花青素提取效果的影响,我们发现乙醇溶剂(A)对三种植物材料中花青素的提取效果最好。
在红花提取实验中,乙醇溶剂(A)的吸光度值最高,表明乙醇溶剂对红花中花青素的提取效果最佳。
紫苏和紫甘蓝的提取实验结果也是如此。
这可能是因为乙醇具有较好的溶解性,能够更好地溶解植物组织中的花青素。
此外,我们还发现不同植物材料中花青素的含量存在差异。
红花中花青素含量最高,紫苏次之,紫甘蓝最低。
这可能与不同植物材料的生长环境、基因差异等因素有关。
通过本实验,我们深入了解了花青素的提取过程以及不同溶剂对提取效果的影响。
同时,我们也发现了不同植物材料中花青素含量的差异。
2008年第34卷第8期(总第248期)111花青素的提取、分离以及纯化方法研究进展*孙建霞,张 燕,胡小松,吴继红,廖小军(中国农业大学,教育部果蔬加工工程研究中心,北京,100083)摘 要 花青素是一种存在于自然界的水溶性多酚类化合物,现已发现其具有多种功能。
有关花青素的提取、分离和纯化研究报道很多,文中就近年来国内外相关方面的研究进展进行了分析。
关键词 花青素,提取,分离,纯化花青素(anthocyanins)又称花色素,是一类广泛存在于植物中的水溶性天然色素,多以糖苷的形式存在,也称花色苷。
最早而最丰富的花青素是从红葡萄渣中提取的葡萄皮红,它于1879年在意大利上市。
花青素的结构母核是22苯基苯并吡喃阳离子,属于类黄酮化合物。
自然界已知的花青素有22大类,食品中重要的有6类,即矢车菊色素(cyanindin,Cy)、天竺葵色素(pelar gonidin,Pg)、飞燕草色素(delphin 2idin,Dp)、芍药色素(peonidin,Pn)、牵牛色素(petu 2nidin,Pt)和锦葵色素(malvidin,Mv)[1],其结构如图1所示。
它们在植物可食部分的分布比例分别为50%、12%、12%、12%、7%和7%。
花青素广泛存在于开花植物(被子植物)的花、果实、茎、叶、根器官的细胞液中,分布于27个科,72个属的植物中[2]。
其中尤以葡萄皮、阿龙尼亚苦味果、黑醋栗、草莓、树莓、越橘等含量最为丰富。
图1 食品中几种重要的花青素结构第一作者:博士研究生(廖小军教授为通讯作者)。
*国家自然科学基金项目(30771511),国家/十一五0支撑计划(2006BAD27B03),国家863计划(2007AA100405)资助 收稿日期:2008-04-24,改回日期:2008-06-13自然条件下游离的花青素极少见,常与一个或多个葡萄糖(glucose)、鼠李糖(rhamnose)、半乳糖(ga 2lactose)、木糖(xylose)、阿拉伯糖(arabinose)等通过糖苷键连接形成花青素,花青素中的糖苷基和羟基还可以与一个或几个分子的香豆酸、阿魏酸、咖啡酸、对羟基苯甲酸等芳香酸和脂肪酸通过酯键形成酰基化的花青素[1]。
花青素的提取一.课题目的、意义及研究现状1.课题的目的从瓜果蔬菜之中提取天然花青素,满足人们对新型保健品的需求,提高生活水平,丰富选择性,抗氧化、防突变,预防一些心脑血管疾病、保护肝脏等。
花青素(Anthocyanidin),又称花色素,是自然界一类广泛存在于植物中的水溶性天然色素,可以随着细胞液的酸碱改变颜色。
细胞液呈酸性则偏红,细胞液呈碱性则偏蓝,属类黄酮化合物。
也是植物花瓣中的主要呈色物质,水果、蔬菜、花卉等五彩缤纷的颜色大部分与之有关。
花青素的相对分子质量:287.246 分子式:61115O H C花青素分子式2.研究意义花青素同其他天然色素一样无毒无副作用,安全性能高,着色色调自然,更接近天然物质的颜色,且具有保健功能。
自然界有超过300种不同的花青素,他们来源广泛,存在于许多瓜果蔬菜之中,功效神奇。
花青素是一种强有力的抗氧化剂,能够保护人体免受自由基的有害物质的损伤,花青素还能够增强血管弹性,改善循环系统和增进皮肤的光滑度,抑制炎症和过敏,改善关节的柔韧性。
花青素为人体带来多种益处。
从根本上讲,花青素是一种强有力的抗氧化剂,它能够保护人体免受一种叫做自由基的有害物质的损伤。
另外也可用于化妆品,如红色花青素做口红。
这些商品用色素(除葡萄皮色素外)共同特征是对光、热、氧稳定性好,对微生物稳定,一般溶于水和乙醇,不溶于植物油。
具体来说,花青素有如下几种作用:⑴.有助于预防多种与自由基有关的疾病,包括癌症、心脏病、过早衰老和关节炎;⑵.通过防止应激反应和吸烟引起的血小板凝集来减少心脏病和中风的发生; ⑶.增强免疫系统能力来抵御致癌物质;⑷.降低感冒的次数和缩短持续时间;⑸.具有抗突变的功能从而减少致癌因子的形成;⑹.具有抗炎功效,因而可以预防包括关节炎和肿胀在内的炎症; ⑺.缓解花粉病和其它过敏症;⑻.增强动脉、静脉和毛细血管弹性;⑼.保护动脉血管内壁;⑽.保持血细胞正常的柔韧性从而帮助血红细胞通过细小的毛细血管,因此增强了全身的血液循环、为身体各个部分的器官和系统带来直接的益处,并增强细胞活力;⑾.松弛血管从而促进血流和防上高血压(降血压功效);⑿.防止肾脏释放出的血管紧张素转化酶所造成的血压升高;⒀.作为保护脑细胞的一道屏障,防止淀粉样β蛋白的形成、谷氨酸盐的毒性和自由基的攻击,从而预防阿尔茨海默氏病;⒁.通过对弹性蛋白酶和胶原蛋白酶的抑制使皮肤变得光滑而富有弹性,从内部和外部同时防止由于过度日晒所导致的皮肤损伤等等;⒂. 花青素可以促进视网膜细胞中的视紫质再生,预防近视,增进视力。
花青素的提取及其在食品中的应用花青素是一类具有强烈色泽和丰富营养的化合物,目前被广泛应用于食品工业中。
花青素广泛存在于植物中,特别是颜色鲜艳的水果和花朵中,如葡萄、紫薯、黑米、红酒等。
花青素含有多种生物活性成分,包括抗氧化、抗癌、抗炎、抗衰老、降血脂等多种功效,因此在保健食品和功能性食品中应用广泛。
花青素的提取方法主要包括有机溶剂法、酸碱法、微波提取法和超声波提取法等。
有机溶剂法是最常用的提取方法之一,可使用乙酸乙酯、丙酮、乙醇、丁醇等多种溶剂进行提取。
而酸碱法则是利用酸或碱对花青素进行水解,将其从原料中分离出来。
微波提取法和超声波提取法则是利用微波或超声波的作用,使花青素快速扩散和释放,提高提取效率。
在食品行业中,花青素主要用于为食品提供颜色,增加食品营养价值以及保护食品质量。
常见的应用包括葡萄酒、果汁、饮料、冰淇淋、巧克力等。
在葡萄酒中,花青素可以增加葡萄酒的颜色、口感和抗氧化性能,具有保护心血管健康、防止癌症等多种功能。
在果汁和饮料中,花青素可以增加颜色、口感和营养价值,改善饮料口感。
在冰淇淋和巧克力中,花青素可以增加颜色、口感和营养价值,提高冰淇淋的质量,同时具有抗氧化和保护心脑血管功能。
在花青素的应用过程中也存在一些问题,主要包括稳定性低、溶解性差和生物利用率低等。
需要进行深入研究,找到解决方法。
目前通常采用复配技术、微胶囊化技术、纳米技术等多种方法,来改善花青素的稳定性、溶解性和生物利用率,并提高其在食品中的应用价值。
除了在食品工业中的应用,花青素也在医药和保健品领域中得到了广泛应用。
花青素具有抗氧化、抗癌、抗炎、抗衰老、降血脂等多种生物活性,因此在保健品和药品中应用广泛。
在保健品市场中,花青素被广泛使用作为营养补充剂。
花青素具有很高的抗氧化活性,可以帮助消除体内自由基,维护机体健康。
花青素还具有降低血压、降低血脂、促进血液循环等多种功效,具有预防心脑血管疾病、老年痴呆症、癌症等疾病的作用。
花青素的提取方法及原理花青素是一种天然存在于植物中的紫色色素,主要存在于花朵、水果和蔬菜中。
花青素对人体有很好的益处,包括抗氧化、抗炎和抗癌等作用,因此备受关注。
为了提取花青素以及利用其功能,科研人员需掌握花青素的提取方法和原理。
花青素的提取方法有很多种,常见的提取方法包括有机溶剂提取法、超声波提取法、微波辅助提取法、酶法提取法等。
下面将介绍其中几种常用的提取方法,并讨论其原理。
1. 有机溶剂提取法:有机溶剂提取法是一种常见的花青素提取方法。
该方法通过有机溶剂(如乙醇、丙酮等)与植物材料(如花朵、水果等)接触,使花青素从植物材料中溶解进入有机溶剂中。
然后,通过蒸发有机溶剂,得到花青素的提取物。
该方法的原理是利用有机溶剂与花青素的亲和性,使花青素从植物材料中转移到有机溶剂中,再通过蒸发有机溶剂得到花青素。
2. 超声波提取法:超声波提取法是利用超声波的机械振荡作用,破坏植物细胞结构,使得花青素从细胞中释放出来。
与有机溶剂提取法不同的是,超声波提取法不需要外部溶剂,更加环保。
超声波提取的原理是超声波在液体中产生的空化作用,形成空腔和液相的动态变化,使得植物细胞壁瞬间破裂,释放出其中的花青素。
3. 微波辅助提取法:微波辅助提取法是利用微波在分子中的振动作用,来破坏细胞壁,促进花青素的溶解和迁移。
相比传统的提取方法,微波辅助提取法具有提取效率高、时间短、操作简单等优点。
其原理是微波能够使植物材料中分子的振动增加,导致分子相互摩擦和碰撞增加,进而破坏细胞壁,有利于花青素的提取。
4. 酶法提取法:酶法提取法是利用酶的特异性作用,去除植物材料中的蛋白质、多糖等杂质,从而提高花青素的提取率。
该方法的原理是酶能够在特定条件下,特异性地降解植物材料中的蛋白质和多糖成分,使得花青素得以更快、更高效地提取。
以上几种提取方法各有其原理和特点,选择合适的提取方法需根据具体情况和实际需求来进行。
除了选择合适的提取方法外,还需要注意提取条件的优化,包括提取温度、时间、溶剂比例等因素,以提高提取效率和产品质量。
原花色素的提取纯化和测定思考题引言原花色素是一种天然的有机化合物,广泛存在于植物中的各种花朵中。
由于其具有丰富的颜色和生物学活性,因此在食品、医药和化妆品等领域有重要的应用价值。
本文将探讨原花色素的提取纯化和测定方法,以期为相关领域的研究提供参考。
提取原花色素的方法1.传统提取方法–固液萃取:将花朵样品与适量的溶剂(如乙醇、乙酸乙酯等)混合,静置一段时间,然后使用过滤或离心等方法分离出液相,即为提取得到的原花色素。
–水蒸气蒸馏:将花朵样品置于蒸馏设备中,用水蒸气蒸馏的方式提取原花色素,得到蒸馏液后,经过适当的提取和分离处理,即可得到纯化的原花色素。
2.现代提取方法–超声波辅助提取:将花朵样品与溶剂混合后,利用超声波的作用,加速花色素的释放和溶解,提高提取效率。
–超临界流体萃取:利用超临界流体(如二氧化碳)的特殊性质,对花朵样品进行提取,此方法不仅能高效提取原花色素,还可避免有机溶剂残留的问题。
原花色素的纯化方法1.溶剂萃取–采用不同极性的溶剂进行多次萃取,可以去除掉一部分杂质,提高原花色素的纯度。
–萃取后的溶液通过旋转蒸发、冷冻干燥等方法去除溶剂,得到浓缩的原花色素溶液。
2.色谱技术–薄层色谱:将原花色素溶液均匀涂在薄层色谱板上,然后将色谱板放入移动相中,通过移动相的上升,原花色素在色谱板上形成斑点,根据斑点的迁移距离和色谱板杂质的位置,可进行分离和纯化。
–高效液相色谱:利用色谱柱和液相色谱设备,通过不同溶液的分配比例,控制原花色素的迁移和分离,从而获得高纯度的原花色素。
原花色素的测定方法1.分光光度法–利用原花色素在特定波长下的吸光度特性,通过分光光度计测量花色素溶液的吸光度,进而确定其浓度和纯度。
–需要制备一系列不同浓度的标准溶液,以建立标准曲线,并通过曲线拟合计算未知样品的浓度。
2.高效液相色谱法–利用高效液相色谱仪对原花色素进行定量测定。
–需要事先确定好色谱柱和流动相的适宜条件,并校准设备,以保证测定结果的准确性和可靠性。
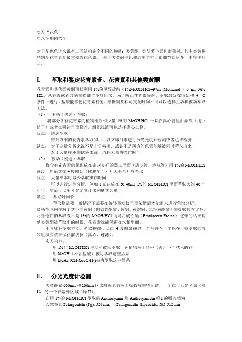
实习“花色”第八学期园艺学对于花色色谱来说有三类结构完全不同的物质:类黄酮、类胡萝卜素和甜菜碱。
其中类黄酮特别是花青素是最重要的花色素。
关于类黄酮生化和遗传学方面的细节在附件一中集中列举。
I.萃取和鉴定花青素苷、花青素和其他类黄酮花青素和其他类黄酮可以利用1%的甲醇盐酸(1%MeOH/HCl=97ml Methanol + 3 ml 36% HCl)从花瓣或者其他植物部位萃取出来。
为了防止花青素降解,萃取最好在暗处和4°C 条件下进行。
盐酸能够使花青素稳定。
根据需要和可支配时间不同可以选择主动和被动萃取方法。
(1)主动(快速)萃取:将部分含有花青素的植物组织和少量1%的MeOH/HCl一块在离心管里面弄碎(用小铲子)或者在研钵里面捣碎,组织残渣可以选择离心去掉。
优点:-快速萃取-得到浓缩的花青素萃取物,可以立即用来进行分光光度计检测或者色谱检测缺点:-对于定量分析来说不是十分精确,或许不是所有的色素能够被同时萃取出来-对于大量样本的试验来说,消耗大量的操作时间(2)被动(慢速)萃取:将含有花青素的组织放在密封良好的器皿里面(离心管、烧瓶等)用1%的MeOH/HCl 淹没,然后放在4度暗处(冰箱里面)几天甚至几周萃取优点:-大量样本时减少萃取操作时间-可以进行定性分析,例如1克花放在20-40ml 1%的MeOH/HCl里面萃取大约40个小时,随后可以用分光光度计来测量其含量缺点:-萃取时间长-萃取物需要一般情况下需要在旋转蒸发仪里面浓缩后才能用来进行色谱分析。
被动萃取同样对于其他类黄酮(例如黄酮醇、黄酮、黄烷酮、二轻黄酮醇)的提取具有优势。
尽管他们的萃取液不是1%的MeOH/HCl而是乙酸乙酯(Ethylacetat-EtoAc).这样的话在其他类黄酮被萃取出的时候,花青素就能保留在水相里面。
不管哪种萃取方法,萃取物都可以在4度暗处超过一个月甚至一年保存。
被萃取的植物组织应该在保存前去掉(离心、过滤)。
花青素提取方法
花青素的常规提取方法是溶剂提取,选择甲醇、乙醇、丙酮、水或者混合溶剂等。
为了防止提取过程中非酰基化的花青素降解,常在提取溶剂中加入一定浓度的盐酸或者甲酸,对于提取物中可能含有脂溶性成分的样品,需采用有机溶剂如正己烷、石油醚、乙醚等进行萃取。
花青素又称花色素,是自然界一类广泛存在于植物中的水溶性天然色素,是花色苷水解而得的有颜色的苷元。
水果、蔬菜、花卉中的主要呈色物质大部分与之有关。
在植物细胞液泡不同的PH值条件下,花青素使花瓣呈现五彩缤纷的颜色。
自然状态的花青素都以糖苷形式存在,称为花色苷,很少有游离的花青素存在。
花青素主要用于食品着色方面,也可用于染料、化妆品等方面。
一、实验目的1.了解原花色素及其分离提纯的常用方法。
2.学会用乙醇抽提法提取分离花色素和比色法测定其含量。
二、实验目的原花色素,也称原花青素(proanthocyanidins),是一类从植物中分离得到的在热酸条件下能产生花色素的多酚化合物,它既存在于多种水果的皮,核和果肉中,如葡萄,苹果,山楂等。
也存在于如黒荆树,马尾松,思茅松,落叶松等的皮和叶中。
原花色素属于生物类黄酮(flavonoids),它们是由不同数量的儿茶素或表儿茶素聚合而成,最简单的原花色素是儿茶素的二聚体,此外还有三聚体,四聚体等。
依据聚合度的大小,通常将二至四聚体称为低聚体,而五聚体以上的称为高聚体。
从植物中提取原花色素的方法一般有两种,分别是用水抽提或用乙醇抽提。
其抽提物为低聚物,称之为低聚原花色素(oligomeric proanthocyanidins,简称OPC)。
三.实验仪器1.试剂:花色素标准样品;甲醇;0.1%HCL-95%乙醇(V:V=70:30);无水乙醇;石油醚;乙酸乙酯;HCL-正丁醇(浓HCL5.0ml加入正丁醇95.0ml,混合即可);2%硫酸铁氨(硫酸铁氨2.0g溶于2.0mol/L HCL 100.0ml即可)2.器材:冷冻干燥机;旋转蒸发仪;分光光度计;水浴锅;电炉;电子分析天平3.材料:新鲜勒杜鹃花四、实验操作(一)勒杜鹃原花色素的提取1.材料处理:称取新鲜勒杜鹃10.0g,剪碎,置于锥形瓶中,加入3倍体积的石油醚,室温浸泡,脱去脂质物质和叶绿素,过滤,将勒杜鹃样品晾干,备用。
a)花色素的提取:提取剂0.1%HCL-95%乙醇(V:V=70:30)料液比(m:V=1:150),提取时间30分钟,控制提取温度60℃,提取次数2次,即提取液分2次加入。
2.花色素的纯化:由于样品中还是会含有其他杂质,如:蛋白质,维生素(水溶性维生素易溶于水而不易溶于非极性有机溶剂;脂溶性维生素易溶于非极性有机溶剂,而不易溶于水。
花青素的提取方法和步骤花青素是一类广泛存在于植物中的天然色素,具有重要的生物学和营养学价值。
提取花青素的方法有很多种,下面将介绍其中几种常用的方法和步骤。
一、酸碱法提取花青素1. 材料准备:将需要提取花青素的植物材料(如紫苏叶、蓝莓等)洗净,晾干备用。
2. 粉碎植物材料:将晾干的植物材料用粉碎机或者研磨器研磨成细粉末。
3. 提取溶剂的准备:准备酸性和碱性的溶剂,如乙酸、盐酸和氢氧化钠等。
4. 酸性提取:将粉碎的植物材料与酸性溶剂混合,加热搅拌一段时间,使花青素溶解在溶剂中。
5. 碱性提取:将酸性溶剂中的混合物与碱性溶剂混合,再次加热搅拌一段时间,使花青素从酸性溶剂中转移到碱性溶剂中。
6. 分离花青素:用分液漏斗将混合溶液分离,花青素会被碱性溶剂提取出来。
7. 萃取花青素:将碱性溶剂中的花青素进行浓缩和纯化,可用醇类溶剂进行萃取。
8. 干燥花青素:将提取到的花青素溶液经过过滤和浓缩后,用低温真空干燥仪将溶剂去除,得到干燥的花青素。
二、醇法提取花青素1. 材料准备:将需要提取花青素的植物材料(如紫薯、葡萄皮等)洗净,晾干备用。
2. 粉碎植物材料:将晾干的植物材料用粉碎机或者研磨器研磨成细粉末。
3. 提取溶剂的准备:准备醇类溶剂,如乙醇、丙酮等。
4. 醇提:将粉碎的植物材料与醇类溶剂混合,加热搅拌一段时间,使花青素溶解在溶剂中。
5. 过滤:将醇提液进行过滤,去除固体杂质。
6. 浓缩:将过滤后的溶液进行浓缩,可用旋转蒸发仪等设备进行浓缩。
7. 纯化:对浓缩后的花青素溶液进行纯化处理,如用硅胶柱层析等方法进行纯化。
8. 干燥花青素:将纯化后的花青素溶液进行低温真空干燥,得到干燥的花青素。
三、超声波法提取花青素1. 材料准备:将需要提取花青素的植物材料(如紫甘蓝、蓝莓等)洗净,晾干备用。
2. 粉碎植物材料:将晾干的植物材料用粉碎机或者研磨器研磨成细粉末。
3. 提取溶剂的准备:准备酸性和醇类溶剂,如盐酸和乙醇等。
花青素的提取方法
花青素是一种天然的植物色素,可以通过以下几种方法进行提取:
1. 酸性提取法:将植物材料(如花瓣、果皮等)加入酸性溶液中,在较低的pH值下进行浸泡和加热。
酸性条件可以帮助破
坏细胞壁,释放并溶解花青素。
接着使用沉淀、过滤等技术将花青素分离出来。
2. 酮提取法:将植物材料与酮类溶剂(如乙酮、己酮等)进行冷浸提取。
这种方法对保护花青素结构和色素稳定性非常有效,并且能够提取出较高纯度的花青素。
3. 水提取法:将植物材料与水进行浸泡和煮沸,使用水溶性色素分离和提取技术将花青素从水中分离出来。
这种方法适用于那些对热稳定性较好的花青素。
4. 超临界流体提取法:将植物材料与超临界流体(如二氧化碳)进行萃取,利用超临界流体的温度和压力的调节,来提取和分离花青素。
这种方法对花青素的提取效果较好,但设备和操作要求较高。
以上是一些常见的花青素提取方法,具体的提取方法可以根据实际情况和需求进行选择和调整。
花青素的提取方法花青素是一种天然的色素化合物,广泛存在于植物中,尤其是花朵、水果和蔬菜中。
它们不仅赋予植物丰富的色彩,还具有很高的营养和药用价值。
因此,提取花青素成为了科研和工业生产中的一个重要课题。
花青素的提取方法主要有以下几种:1. 酸碱法提取:通过酸碱处理,改变花青素的溶解性,使其从植物细胞中释放出来。
首先,将鲜花或植物材料加入酸性溶液中,使花青素变为阳离子形式溶解;然后,通过碱性溶液中和,使花青素重新转变为中性或阴离子形式,从而沉淀出来。
最后,通过离心、洗涤、干燥等步骤得到花青素提取物。
2. 溶剂提取法:利用溶剂的溶解性来提取花青素。
首先,将鲜花或植物材料切碎,并与适当的溶剂(如乙醇、甲醇等)混合,使花青素溶解于溶剂中。
然后,通过过滤或离心等方法,将溶液中的植物残渣分离出来。
最后,通过浓缩、蒸发等步骤,得到花青素提取物。
3. 超声波提取法:利用超声波的机械振动作用,破坏植物细胞壁,促进花青素的释放和溶解。
首先,将鲜花或植物材料与适量的溶剂混合,使花青素溶解于溶剂中。
然后,将混合物置于超声波提取仪中,通过超声波的作用,加速花青素的释放和溶解。
最后,通过离心、过滤等步骤,将提取液中的植物残渣分离出来,得到花青素提取物。
4. 膜分离法:利用膜的选择性透过性,将花青素从植物材料中分离出来。
首先,将鲜花或植物材料浸泡在适量的溶剂中,使花青素溶解于溶剂中。
然后,将溶液与具有特定孔径大小的膜接触,使花青素通过膜的透过性进入另一侧,而其他组分则被阻滞。
最后,通过蒸发、浓缩等步骤,得到花青素提取物。
除了以上几种方法,还有一些新兴的提取技术也被应用于花青素的提取,如微波辅助提取、超临界流体提取等。
这些方法在提高提取效率、缩短提取时间、降低成本等方面具有优势。
花青素的提取是一个复杂而关键的过程,在科研和工业生产中具有重要的意义。
不同的提取方法有着各自的特点和适用范围,选择合适的方法可以提高花青素的提取效率和纯度。
花青素的提取方法和步骤花青素是一类存在于植物中的天然色素,具有艳丽的紫红色和蓝色。
它在食品工业中广泛应用于染色、调味和抗氧化等方面。
提取花青素的方法有多种,下面将介绍其中较常见的几种方法及其步骤。
一、酸溶解提取法酸溶解提取法是一种简单且高效的花青素提取方法。
其步骤如下:1. 预处理:将植物材料洗净并切碎,去除杂质和不需要的组织。
2. 溶解:将切碎的植物材料加入含有酸性溶液(如醋酸、盐酸等)的容器中,与植物材料充分接触,使花青素溶解于溶液中。
3. 过滤:将溶液过滤,去除植物材料的残渣。
4. 分离:通过调节溶液的pH值,使花青素从溶液中析出,形成沉淀。
5. 收集:用适当的方法(如离心、过滤等)收集花青素的沉淀。
6. 干燥:将收集到的花青素沉淀进行干燥处理,得到纯净的花青素提取物。
二、溶剂萃取法溶剂萃取法是一种常用的提取花青素的方法,具有操作简便、提取效果好等优点。
其步骤如下:1. 预处理:将植物材料洗净并切碎,去除杂质和不需要的组织。
2. 溶解:将切碎的植物材料加入适量的溶剂(如乙醇、丙酮等),与植物材料充分接触,使花青素溶解于溶剂中。
3. 过滤:将溶剂中的植物材料残渣过滤掉,得到含有花青素的溶液。
4. 浓缩:将得到的溶液进行浓缩处理,使其中的溶剂蒸发掉,留下浓缩的花青素溶液。
5. 分离:通过调节溶液的pH值或添加适当的盐类,使花青素从溶液中析出,形成沉淀。
6. 收集:用适当的方法(如离心、过滤等)收集花青素的沉淀。
7. 干燥:将收集到的花青素沉淀进行干燥处理,得到纯净的花青素提取物。
三、超声波辅助提取法超声波辅助提取法是一种利用超声波的物理效应促进花青素的提取的方法,具有提取效率高、提取时间短等优点。
其步骤如下:1. 预处理:将植物材料洗净并切碎,去除杂质和不需要的组织。
2. 溶解:将切碎的植物材料加入适量的溶剂,与植物材料充分接触。
3. 超声波处理:将植物材料和溶剂置于超声波提取仪中,通过超声波的作用,使植物细胞壁破裂,促进花青素的溶解和释放。
花青素的提取工艺与抗氧化性能研究花青素是一类具有抗氧化性能的天然色素,广泛存在于植物的花瓣、果实和根茎中。
近年来,随着人们对天然食品添加剂的需求增加,花青素的提取工艺和其抗氧化性能的研究引起了广泛关注。
1. 花青素的提取工艺花青素的提取工艺主要包括溶剂提取法、超声波辅助提取法和酶法提取等。
其中,溶剂提取法是最常用的方法之一。
该方法首先将植物材料粉碎成合适大小的颗粒,然后加入适量的溶剂进行浸提。
常用的溶剂有乙醇、乙酸乙酯和甲醇等。
超声波辅助提取法是在溶剂提取法的基础上,加入超声波的作用,提高提取效率。
酶法提取是在溶剂提取的基础上,加入合适的酶,通过酶的作用解聚细胞壁,促进花青素的释放。
2. 花青素的抗氧化性能花青素具有强大的抗氧化性能,可以清除自由基,抑制氧化反应的发生。
研究表明,花青素比维生素C和维生素E的抗氧化活性更强,对人体健康具有重要作用。
花青素抗氧化的机制主要通过两种方式实现:一是直接清除自由基,包括超氧离子自由基、羟自由基等;二是通过间接作用,促进人体内抗氧化酶的活性,如谷胱甘肽过氧化物酶和超氧化物歧化酶等。
3. 花青素提取工艺对其抗氧化性能的影响花青素的抗氧化性能受到提取工艺的影响,不同的提取方法和条件会导致提取物中花青素含量和抗氧化活性的差异。
研究发现,超声波辅助提取法能够显著提高花青素的提取效率和抗氧化活性,这是由于超声波能够破坏细胞壁结构,释放更多的花青素。
酶法提取也能够提高花青素的提取效率和抗氧化活性,酶的作用能够有效分解细胞壁,加速花青素的释放。
4. 花青素在食品和医药领域的应用由于花青素具有良好的抗氧化性能和健康功效,它被广泛应用于食品和医药领域。
在食品领域,花青素可以用作天然色素,增加食品的色彩和吸引力。
在医药领域,花青素具有很好的抗炎、抗衰老和抗肿瘤活性,可以用于开发抗氧化剂和抗癌药物。
总之,花青素的提取工艺与其抗氧化性能密切相关。
通过选择合适的提取方法和条件,可以提高花青素的提取效率和抗氧化活性,为其在食品和医药领域的应用提供更好的基础。
花瓣色素提取及分析
1、材料:
每小组各取一种花色的花瓣,分工如下:
2、步骤
1)色素提取:取不同花色的花瓣,加少许石英砂和 1%HCL甲醇,研磨后转移至离心管中4000转/分离心2分钟。
2)点样:用1ml的枪头吸取少量上层液点于硅胶板上,少量多次为宜。
3)展开剂的配制:按比例配制,现配现用。
花色素展开剂2为正丁醇:甲酸:水=4:1:2。
4)展开:浸入深度距底边-1.0cm,距原点5mm为宜,切勿将样点浸入展开剂中,展距以7-8cm为宜,展距过大,斑点扩散,精确度差,展距过小,分离效果差。
3、观察
1)如果化合物本身有颜色,就可直接观察它的斑点。
如果本身无色,可先在紫外灯光下观察有无荧光斑点(有苯环的物质都有),用铅笔在薄层板上划出斑点的位置;对于在紫外灯光下不显色的,显色后,立即用铅笔标出斑点的位置,以方便计算各个斑点的比移值,从而提供定性与定量的依据。
2)紫外光下观察并用数码相机拍照记录展开的结果。
4、比移值(Rf)的计算
展开结束后,经过各种显色操作后,样品中各个成分的斑点可能出现了不同程度的分离,为了表达各成分的相对位置(极性)通常以比移值作为称量斑点位置的指标。
原花色素的提取和测定思考题引言原花色素是一类存在于植物中的天然色素,具有多种生物活性和营养价值,被广泛用于食品、医药、化妆品等领域。
本文将深入探讨原花色素的提取和测定方法以及其应用。
原花色素的提取方法原花色素的提取方法通常分为物理方法和化学方法两大类。
物理方法1.水浸提取法–将鲜花、花瓣等植物组织浸入水中,利用植物组织中的原花色素溶解于水中的特性进行提取。
–该方法简单易行,但提取效率较低。
2.酸碱浸提法–将植物组织浸泡在酸性或碱性溶液中,使原花色素与酸碱反应生成可溶于溶液中的化合物,再通过过滤或分离提取原花色素。
–该方法可以提高提取效率,但需要注意溶液浓度和温度的控制。
化学方法1.有机溶剂提取法–利用某些有机溶剂如乙醚、苯等,可以与原花色素有较好的亲和力,将原花色素从植物组织中提取出来。
–该方法提取效率较高,但需要注意有机溶剂的选择和使用条件。
2.超声波提取法–利用超声波的机械振动作用,可以促使原花色素从植物组织中释放出来。
–该方法提取效果较好,但需要注意超声波的频率、功率和时间的选择。
原花色素的测定方法原花色素的测定方法通常分为光度法、色谱法和质谱法三大类。
光度法1.分光光度法–利用原花色素对特定波长的光的吸收特性,通过测定吸光度来确定原花色素的含量。
–该方法操作简单,结果准确度较高。
2.滴定法–利用一定试剂与原花色素发生化学反应,根据反应的滴定终点来确定原花色素的含量。
–该方法对试剂选择和滴定条件有较高的要求。
色谱法1.薄层色谱法–利用原花色素在薄层色谱板上的分离迁移特性,通过对色谱板上的斑点进行扫描和测定来确定原花色素的含量。
–该方法分离效果较好,但需要注意色谱板的样品施加和显色条件的控制。
2.高效液相色谱法–利用液相色谱柱对原花色素进行分离,并通过检测器测定其峰面积或峰高来确定原花色素的含量。
–该方法分离效果更好,且能够对不同种类的原花色素进行定量分析。
质谱法1.毛细管电泳质谱法–利用毛细管电泳将原花色素分离出来,再通过质谱仪器进行检测和定量分析。
花瓣色素提取及分析
1、材料:
每小组各取一种花色的花瓣,分工如下:
2、步骤
1)色素提取:取不同花色的花瓣,加少许石英砂和1.5ml 1%HCL甲醇,研磨后转移至离心管中4000转/分离心2分钟。
2)点样:用1ml的枪头吸取少量上层液点于硅胶板上,少量多次为宜。
3)展开剂的配制:按比例配制,现配现用。
花色素展开剂2为正丁醇:甲酸:水=4:1:2。
4)展开:浸入深度距底边0.5-1.0cm,距原点5mm为宜,切勿将样点浸入展开剂中,展距以7-8cm为宜,展距过大,斑点扩散,精确度差,展距过小,分离效果差。
3、观察
1)如果化合物本身有颜色,就可直接观察它的斑点。
如果本身无色,可先在紫外灯光下观察有无荧光斑点(有苯环的物质都有),用铅笔在薄层板上划出斑点的位置;对于在紫外灯光下不显色的,显色后,立即用铅笔标出斑点的位置,以方便计算各个斑点的比移值,从而提供定性与定量的依据。
2)紫外光下观察并用数码相机拍照记录展开的结果。
4、比移值(Rf)的计算
展开结束后,经过各种显色操作后,样品中各个成分的斑点可能出现了不同程度的分离,为了表达各成分的相对位置(极性)通常以比移值作为称量斑点位置的指标。