ZH-BFK型变压器风冷智能控制柜-业绩表(部分)(DOC)
- 格式:docx
- 大小:16.51 KB
- 文档页数:7
变压器铭牌各参数是何含义?型号各字母是何含义?根据接线组别画出高、中、低三侧相电压相量图?答:(1)铭牌各参数的含义:A 额定容量(S N):指变压器在厂家铭牌规定的条件下,在额定电压、额定电流连续运行时所输送的容量。
B 额定电压(U N):指变压器厂时间运行时,所能承受的工作电压(铭牌上的U N为变压器分接开关中间分接头的额定电压值)。
C 额定电流(I N):指变压器在额定容量下,允许长期通过的电流。
D 容量比:指变压器各侧额定容量之比。
E 电压比(变比):指变压器各侧额定电压之比。
F 铜损(短路损失):指变压器一、二次电流流过一、二次绕组,在绕组电阻上所消耗的能量之和。
G 铁损:指变压器在额定电压下(二次开路)铁芯中消耗的功率,包括激磁损耗和涡流损耗。
H 百分阻抗(短路电压):指变压器二次短路,一次施加电压并慢慢使电压加大,当二次产生的短路电流等于额定电流时,一次施加的电压。
U K==短路电压/额定电压×100%三绕组变压器的百分阻抗有;高中压、高低压、中低压绕组间三个百分阻抗。
测量高中压绕组间的百分阻抗时,低压绕组须开路;其它的依此类推。
(2)型号各字母的含义:S —在第一位代表三相,在第三、第四位则代表三绕组。
F —代表油浸风冷。
Z —代表有载调压。
J —代表油浸自冷。
L —代表铝绕组或防雷。
P —代表强油循环风冷。
D —代表单相,在末位表示移动式。
O —代表自耦,在第一位代表降压,在末位表示升压。
X —代表消弧线圈。
变压器的型号通常由表示相数、冷却方式、调压方式、绕组线芯等材料的符号,以及变压器容量、额定电压、绕组连接方式组成。
请问下列电力变压器型号代号含义是什么?D S J L Z SC SG JMB YD BK(C) DDGD-单相S-三相J-油浸自冷L-绕组为铝线Z-又载调压SC-三相环氧树脂浇注SG-三相干式自冷JMB-局部照明变压器YD-试验用单相变压器BF(C) -控制变压器(C为C型铁芯结构DDG-单相干式低压大电流变压器S9-2500KVA/10KVA/0.4KVA D.yn11的意义S----------三相;9----------设计序号;2500KVA----变压器额定容量;10KVA------变压器高压侧额定电压;0.4KV------变压器低压侧额定电压,说明是10KV变0.4KV的变压器;D,yn11-----变压器的接线组别;D-----变压器高压绕组三线圈是接成“角”接线;y-----变压器低压绕组三线圈是接成“星”接线;n-----变压器低压绕组三线圈星接线有中性点引出;11----是11点接线。
ZELK智能变压器风冷控制装置说明书(V1.0)ZELK智能变压器风冷控制装置目录一、产品概述 (1)二、功能特点 (1)三、技术参数 (1)四、规格说明 (2)五、工作原理 (2)六、设计说明 (3)七、质量保证 (4)八、订货须知 (4)一、产品概述电力变压器在运行时,铁心、线圈和金属结构件中均要产生损耗,这些损耗将转变为热量而引起变压器发热和温度升高。
油浸电力变压器一般采用A级绝缘材料,它的允许温度为105℃,因此,变压器运行时的温度是有限值的,过高的温度会使变压器效率降低、绝缘老化和实用寿命缩短,可见变压器冷却装置的可靠运行对于变压器的正常运行十分重要。
目前,风冷却方式是大型电力变压器最常用的散热方式之一,风冷却器运行状况一般由控制柜来完成。
控制柜一般仍配用传统的继电器控制方式,继电器控制方式是用导线把继电器、接触器、开关的触点等按一定的逻辑关系连接起来形成控制逻辑,控制系统的连线多而复杂,且体积大、功耗高,一旦系统设计完成后,若想改变或增加功能将十分困难。
此外继电器的触点数量有限,其灵活性和可扩展性也受其本身结构及生产工艺所制约。
因此,变压器冷却控制柜技术由传统型向智能型发展。
传统风冷控制箱有以下缺点:1、逻辑控制回路由大量电磁继电器组成,控制回路复杂、可靠性低、故障率高、维护量大;2、冷却器状态固定,不能根据负荷、温度灵活调整,能耗高,寿命短;3、单电源控制方式,一旦控制电源故障,就会造成冷却器全停故障;4、当变压器温度在设定的投切温度阀值附近波动时,会造成风冷装置的频繁投切;5、无法实现与中央控制室的通讯。
ZELK系列变压器智能风冷控制装置是我公司在总结了国际国内大量的研究成果和用户、设计单位的意见基础上研发出的新型智能装置,在功能、原理、可靠性相对于传统产品有重大改进,对变压器整个冷却系统实现最优控制,达到节约能源和延长散热器实用寿命的目的,是传统变压器风冷控制装置的理想更新换代产品。
电气工程部绩效考核表介绍本文档旨在评估电气工程部成员的绩效表现。
通过使用此考核表,我们可以客观地评估每个成员的工作表现,以便为个人提供反馈和奖励,同时也有助于提高整个部门的绩效。
绩效指标1. 工作质量- 在完成任务时,工作质量是否达到预期水平?- 是否遵守公司规定的工作流程和标准?- 是否有校验和纠正工作错误的能力?2. 任务完成能力- 是否能够按时完成分配的任务?- 是否能够高效地处理多个任务?- 是否能够适应并应对工作挑战?3. 团队合作- 是否积极参与团队合作活动?- 是否与团队成员合作愉悦、相互支持?- 是否能够提供帮助和支持给需要的同事?4. 创新能力- 是否能够提出创新的解决方案或想法?- 是否能够主动寻求改进工作流程和方法?- 是否能够适应新技术和新需求并灵活应对?5. 问题解决能力- 是否能够快速识别和解决问题?- 是否能够灵活应对突发情况并提供解决方案?- 是否能够寻求帮助和咨询其他同事或领导?评估方式为了客观评估每个成员的绩效,我们将使用以下评分标准:- 优秀:表现出色,达到或超过所有绩效指标(分数范围:90-100)- 良好:表现良好,达到多数绩效指标(分数范围:80-89)- 合格:表现一般,达到一部分绩效指标(分数范围:70-79)- 不合格:表现不佳,未达到绩效指标(分数范围:0-69)评估结果将作为反馈和奖励的依据,并用于制定个人发展计划和部门绩效改进措施。
结论通过使用这份电气工程部绩效考核表,我们可以更好地评估和提升每个成员的工作表现。
同时,也希望通过这个过程促进团队合作、创新和共同成长。
AD-BFK型变压器风冷智能控制柜使用说明书目录一、概述∙∙∙∙∙∙∙∙∙∙∙∙∙∙∙∙∙∙∙∙∙∙∙∙∙∙∙∙∙∙∙∙∙∙∙∙∙∙∙∙∙∙∙∙∙∙∙∙∙∙∙∙∙∙∙∙∙∙∙∙∙∙∙∙∙∙∙∙∙∙∙∙∙∙∙∙∙∙∙∙∙∙∙∙∙∙∙∙∙∙∙∙∙∙∙∙2二、引用标准∙∙∙∙∙∙∙∙∙∙∙∙∙∙∙∙∙∙∙∙∙∙∙∙∙∙∙∙∙∙∙∙∙∙∙∙∙∙∙∙∙∙∙∙∙∙∙∙∙∙∙∙∙∙∙∙∙∙∙∙∙∙∙∙∙∙∙∙∙∙∙∙∙∙∙∙∙∙∙∙∙∙∙∙∙∙∙∙2三、型号说明∙∙∙∙∙∙∙∙∙∙∙∙∙∙∙∙∙∙∙∙∙∙∙∙∙∙∙∙∙∙∙∙∙∙∙∙∙∙∙∙∙∙∙∙∙∙∙∙∙∙∙∙∙∙∙∙∙∙∙∙∙∙∙∙∙∙∙∙∙∙∙∙∙∙∙∙∙∙∙∙∙∙∙∙∙∙∙∙3四、使用条件∙∙∙∙∙∙∙∙∙∙∙∙∙∙∙∙∙∙∙∙∙∙∙∙∙∙∙∙∙∙∙∙∙∙∙∙∙∙∙∙∙∙∙∙∙∙∙∙∙∙∙∙∙∙∙∙∙∙∙∙∙∙∙∙∙∙∙∙∙∙∙∙∙∙∙∙∙∙∙∙∙∙∙∙∙∙∙∙4五、技术参数∙∙∙∙∙∙∙∙∙∙∙∙∙∙∙∙∙∙∙∙∙∙∙∙∙∙∙∙∙∙∙∙∙∙∙∙∙∙∙∙∙∙∙∙∙∙∙∙∙∙∙∙∙∙∙∙∙∙∙∙∙∙∙∙∙∙∙∙∙∙∙∙∙∙∙∙∙∙∙∙∙∙∙∙∙∙∙∙4六、电气原理∙∙∙∙∙∙∙∙∙∙∙∙∙∙∙∙∙∙∙∙∙∙∙∙∙∙∙∙∙∙∙∙∙∙∙∙∙∙∙∙∙∙∙∙∙∙∙∙∙∙∙∙∙∙∙∙∙∙∙∙∙∙∙∙∙∙∙∙∙∙∙∙∙∙∙∙∙∙∙∙∙∙∙∙∙∙∙∙5七、功能特点∙∙∙∙∙∙∙∙∙∙∙∙∙∙∙∙∙∙∙∙∙∙∙∙∙∙∙∙∙∙∙∙∙∙∙∙∙∙∙∙∙∙∙∙∙∙∙∙∙∙∙∙∙∙∙∙∙∙∙∙∙∙∙∙∙∙∙∙∙∙∙∙∙∙∙∙∙∙∙∙∙∙∙∙∙∙∙∙8八、外形尺寸∙∙∙∙∙∙∙∙∙∙∙∙∙∙∙∙∙∙∙∙∙∙∙∙∙∙∙∙∙∙∙∙∙∙∙∙∙∙∙∙∙∙∙∙∙∙∙∙∙∙∙∙∙∙∙∙∙∙∙∙∙∙∙∙∙∙∙∙∙∙∙∙∙∙∙∙∙∙∙∙∙∙∙∙∙∙∙∙10九、订货须知∙∙∙∙∙∙∙∙∙∙∙∙∙∙∙∙∙∙∙∙∙∙∙∙∙∙∙∙∙∙∙∙∙∙∙∙∙∙∙∙∙∙∙∙∙∙∙∙∙∙∙∙∙∙∙∙∙∙∙∙∙∙∙∙∙∙∙∙∙∙∙∙∙∙∙∙∙∙∙∙∙∙∙∙∙∙∙11一、概述变压器在运行过程中,绕组中的铜耗和铁芯中的铁耗都转变为热能,使变压器各个部分的温度升高,变压器的绝缘老化程度决定了其使用寿命,绝缘老化主要受温度变化的影响。
变压器生产部门绩效考核方案一、绩效考核目标:1.提高生产效率和产能利用率;2.提高产品质量和交货准时率;3.降低生产成本和损耗率;4.提高员工技能和工作满意度;5.提高团队合作和沟通能力。
二、绩效考核指标:1.生产效率和产能利用率指标:-完成生产计划的及时率;-设备运转率;-设备故障率;-工作岗位产能。
2.产品质量和交货准时率指标:-完成订单交货准时率;-零部件合格率;-成品合格率;-售后质量问题率。
3.生产成本和损耗率指标:-劳动生产率;-原材料利用率;-能耗率;-资源浪费率。
4.员工技能和工作满意度指标:-培训参与率;-员工技能评估结果;-员工工作满意度调查结果;-员工流失率。
5.团队合作和沟通能力指标:-团队日常交流和协作;-岗位职责明确度;-上下级沟通效果;-跨部门协作效果。
三、绩效考核方法:1.定期组织生产计划会议和生产线会议,评估生产进展情况,跟踪完成情况,及时调整计划。
2.设备运转率、设备故障率和工作岗位产能可以通过设备使用记录和员工工作记录统计数据来评估。
3.定期进行质量抽检并记录结果,跟踪并分析质量问题产生的原因,及时采取纠正措施。
4.定期进行员工满意度调查和离职面谈,了解员工对工作环境、薪酬待遇、培训机会等方面的满意程度。
5.定期组织团队建设活动,加强团队之间的合作和沟通能力,鼓励跨部门协作,提高整体绩效。
四、绩效考核周期和频次:1.生产效率和产能利用率、产品质量和交货准时率指标可以进行日、周、月、季度和年度考核。
2.生产成本和损耗率指标可以进行月度和季度考核。
3.员工技能和工作满意度指标可以进行半年度和年度考核。
4.团队合作和沟通能力指标可以进行季度和年度考核。
五、绩效考核结果及影响:1.根据绩效考核结果,对表现优秀的员工给予奖励,如薪酬调整、晋升、职称评定等;2.对表现一般的员工进行培训和指导,提升其工作能力和绩效水平;3.对表现不佳的员工进行警告和处罚,并给予改进机会;4.根据绩效考核结果,制定绩效改进计划,优化生产流程和管理方式,提高生产效率和质量水平。
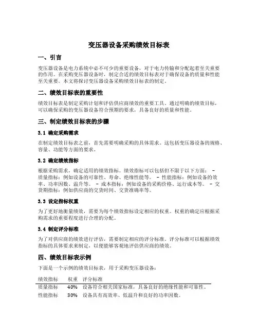
变压器设备采购绩效目标表一、引言变压器设备是电力系统中必不可少的重要设备,对于电力传输和分配起着至关重要的作用。
在采购变压器设备时,制定合适的绩效目标表对于确保设备的质量和性能至关重要。
本文将探讨变压器设备采购绩效目标表的制定。
二、绩效目标表的重要性绩效目标表是制定采购计划和评估供应商绩效的重要工具。
通过明确的绩效目标,可以确保采购的变压器设备符合预期的要求,具备良好的质量和性能。
三、制定绩效目标表的步骤3.1 确定采购需求在制定绩效目标表之前,首先需要明确采购的具体需求。
这包括变压器设备的规格、容量、功能等方面的要求。
3.2 确定绩效指标根据采购需求,确定适用的绩效指标。
绩效指标可以包括但不限于以下方面: -质量指标:例如设备的可靠性、寿命、绝缘性能等。
- 性能指标:例如设备的效率、功率因数、温升等。
- 成本指标:例如设备的采购价格、运行成本等。
- 交货期指标:例如供应商的交货时间、交货准确率等。
3.3 设定指标权重为了更好地衡量绩效,需要为每个绩效指标设定相应的权重。
权重的确定应根据采购需求的重要程度进行合理的分配。
3.4 制定评分标准为了对供应商的绩效进行评估,需要制定相应的评分标准。
评分标准可以根据绩效指标的具体要求来制定,以便能够客观地评估供应商的绩效。
四、绩效目标表示例下面是一个示例的绩效目标表,用于采购变压器设备:绩效指标权重评分标准质量指标40% 设备符合相关国家标准,具备良好的绝缘性能和可靠性。
性能指标30% 设备具有高效率、低温升和良好的功率因数。
绩效指标权重评分标准成本指标20% 设备的采购价格合理,运行成本较低。
交货期指标10% 供应商能够按时交货,交货准确率高。
根据上述绩效目标表,可以根据供应商的绩效进行评估,并根据权重计算出最终的绩效得分。
五、绩效目标表的应用绩效目标表在变压器设备采购过程中具有重要的应用价值。
通过制定明确的绩效目标,可以帮助采购人员更好地了解采购需求,并选择符合要求的供应商。
〔变配电〕岗位绩效考核登记表
2023 年度岗位绩效考核登记表姓名:
岗位名称:变电值班员岗位类别:
职务/技能等级:
所在部门、班组:
年度工作摘要 2023年可以按照岗位工作要求,认真完成岗位工作,详细情况总结如下:
一、立足岗位
本着从小事做起,从本职工作做起,从自己的岗位做起,踏踏实实的工作,认真做好每一项工作。
遵纪守法,正直诚信。
根据本身的实际情况,及时总结经历,找出自己的缺乏之处,进展自我反思,不断进步自己,通过反思、总结、完善、进步等方式来加强自身的素质。
1、向教师傅学习。
向教师傅学习经历,经历是珍贵的财富,是多年工作的积累,是书本上学不到的`。
3、向事故通报学习。
每起事故通报都是血和泪的教训,通过事故通报的学习要清楚事故发生的原因,防范措施,进展举一反三,杜绝类似事故在自己和身边发生。
二、自我开展
不断进步自己的学识程度,不断进步自己的业务技能,不断进步自己的思想素质。
积极参与电力技术知识培训工作,在培训中充分表达个人的自主学习,合作探究学习原那么,在专业技术教师指导下能主动地、富有个性的学习,不断提升自身技术业务程度。
ZH-BFKM24/8QJ型变压器风冷智能控制柜操作说明书保定中恒电气有限公司BaoDing ZhongHeng Electric CO.,LTDZH-BFKM24/8QJ 型变压器风冷智能控制柜操作说明书1目 录一、型号说明 ∙∙∙∙∙∙∙∙∙∙∙∙∙∙∙∙∙∙∙∙∙∙∙∙∙∙∙∙∙∙∙∙∙∙∙∙∙∙∙∙∙∙∙∙∙∙∙∙∙∙∙∙∙∙∙∙∙∙∙∙∙∙∙∙∙∙∙∙∙∙∙∙∙∙∙∙∙∙∙∙∙∙∙∙∙∙∙∙∙∙∙∙∙∙∙∙ 2二、使用条件 ∙∙∙∙∙∙∙∙∙∙∙∙∙∙∙∙∙∙∙∙∙∙∙∙∙∙∙∙∙∙∙∙∙∙∙∙∙∙∙∙∙∙∙∙∙∙∙∙∙∙∙∙∙∙∙∙∙∙∙∙∙∙∙∙∙∙∙∙∙∙∙∙∙∙∙∙∙∙∙∙∙∙∙∙∙∙∙∙∙∙∙∙∙∙∙∙ 2三、技术参数 ∙∙∙∙∙∙∙∙∙∙∙∙∙∙∙∙∙∙∙∙∙∙∙∙∙∙∙∙∙∙∙∙∙∙∙∙∙∙∙∙∙∙∙∙∙∙∙∙∙∙∙∙∙∙∙∙∙∙∙∙∙∙∙∙∙∙∙∙∙∙∙∙∙∙∙∙∙∙∙∙∙∙∙∙∙∙∙∙∙∙∙∙∙∙∙∙ 3四、功能特点 ∙∙∙∙∙∙∙∙∙∙∙∙∙∙∙∙∙∙∙∙∙∙∙∙∙∙∙∙∙∙∙∙∙∙∙∙∙∙∙∙∙∙∙∙∙∙∙∙∙∙∙∙∙∙∙∙∙∙∙∙∙∙∙∙∙∙∙∙∙∙∙∙∙∙∙∙∙∙∙∙∙∙∙∙∙∙∙∙∙∙∙∙∙∙∙∙ 3五、控制操作程序∙∙∙∙∙∙∙∙∙∙∙∙∙∙∙∙∙∙∙∙∙∙∙∙∙∙∙∙∙∙∙∙∙∙∙∙∙∙∙∙∙∙∙∙∙∙∙∙∙∙∙∙∙∙∙∙∙∙∙∙∙∙∙∙∙∙∙∙∙∙∙∙∙∙∙∙∙∙∙∙∙∙∙∙∙∙∙∙∙∙ 4六、故障报警及冗余控制程序∙∙∙∙∙∙∙∙∙∙∙∙∙∙∙∙∙∙∙∙∙∙∙∙∙∙∙∙∙∙∙∙∙∙∙∙∙∙∙∙∙∙∙∙∙∙∙∙∙∙∙∙∙∙∙∙∙∙∙∙∙∙∙∙∙∙∙∙∙∙ 6七、检修操作注意事项∙∙∙∙∙∙∙∙∙∙∙∙∙∙∙∙∙∙∙∙∙∙∙∙∙∙∙∙∙∙∙∙∙∙∙∙∙∙∙∙∙∙∙∙∙∙∙∙∙∙∙∙∙∙∙∙∙∙∙∙∙∙∙∙∙∙∙∙∙∙∙∙∙∙∙∙∙∙∙∙∙∙ 9 附录:触摸屏的操作说明∙∙∙∙∙∙∙∙∙∙∙∙∙∙∙∙∙∙∙∙∙∙∙∙∙∙∙∙∙∙∙∙∙∙∙∙∙∙∙∙∙∙∙∙∙∙∙∙∙∙∙∙∙∙∙∙∙∙∙∙∙∙∙∙∙∙∙∙∙∙∙∙∙∙∙∙∙∙10注:在使用风冷控制柜前,检修操作注意事项一定要认真阅读!ZH-BFKM24/8QJ 型变压器风冷智能控制柜操作说明书2一、型号说明二、使用条件2.1 户外、户内使用;2.2 海拔高度:2000米以下;2.3 环境温度:-40℃~+55℃;2.4 最大日温差:≤ 25K ;2.5 日照强度:≤0.1W/cm 2;2.6 相对湿度:≤ 95%RH ;2.7 大气压力:80~110kPa ;2.8 最大风速:≤ 35m/S ;2.9 地震烈度:水平加速度≤ 0.3g ,垂直加速度≤ 0.15g ;2.10 污秽等级:III 级(2.8kV/cm );2.11 覆冰厚度:≤10mm ;2.12 超越上述使用条件的地区,定制产品时要额外声明。