糖度仪校正和温度补偿表
- 格式:doc
- 大小:273.50 KB
- 文档页数:5
手持糖度计的原理及使用方法一、糖度计的工作原理光线从一种介质进入另一种介质时会产生折射现象,且入射角正弦之比恒为定值,此比值称为折光率。
果蔬汁液中可溶性固形物含量与折光率在一定条件下(同一温度、压力)成正比例,故测定果蔬汁液的折光率,可求出果蔬汁液的浓度(含糖量的多少)。
常用仪器是手持式折光仪,也称糖镜、手持式糖度计,通过测定果蔬可溶性固形物含量(含糖量),可了解果蔬的品质,大约估计果实的成熟度。
手持糖度计一般是圆柱形的。
二、手持糖度折光仪使用说明(一)、仪器结构①、折光棱镜②、盖板③、校准螺栓④、光学系统管路⑤、目镜(视度调节环)(二)、使用方法打开盖板②,用软布仔细擦净检测棱镜①。
取待测溶液数滴,置于检测棱镜上,轻轻合上盖板,避免气泡产生,使溶液遍布棱镜表面。
将仪器进光板对准光源或明亮处,眼睛通过目镜观察视场,转动目镜调节手轮⑤,使视场的蓝白分界线清晰。
分界线的刻度值即为溶液的浓度。
(三)、校正和温度修正仪器在测量前需要校正零点。
取蒸馏水数滴,放在检测棱镜上,拧动零位调节螺钉③,使分界线调至刻度0%位置。
然后擦净检测棱镜,进行检测。
有些型号的仪器校正时需要配置标准液,代替蒸馏水。
另一种方法是(只适合含糖量之测定):利用温度修正表,在环境温度下读得的数值加(或减)温度修正值,获得准确数值。
(四)、注意事项仪器系精密光学仪器,在使用和保养中应注意以下事项:1.在使用中必须细心谨慎,严格按说明使用,不得任意松动仪器各连接部分,不得跌落、碰撞,严禁发生剧烈震动。
2.使用完毕后,严禁直接放入水中清洗,应用干净软布擦拭,对于光学表面,不应碰伤,划伤。
3.仪器应放于干燥、无腐蚀气体的地方保管。
4.避免零备件丢失。
三、现在市场上的糖度计分为:非破坏式糖度计:不需将水果切开,直接将探测头接触于待测水果的表面,测定水果的甜度。
携带型糖度测定:在采摘水果之前,测定水果的甜度,以确保甜度的均一化,提升作物的生产管理目标。
仪器操作说明一、使用仪器介绍:(1)型号数显糖度计--日本ATAGO(爱拓),型号PAL-1。
(2)测量范围:折射仪糖度(Brix):0.0至53.0%,温度:9.0至99.9℃。
(3)测量准确度:糖度(Brix):±0.2 %,温度:±1℃。
(4)测量环境温度:10至45℃。
(5)测量样品温度10至100℃(自动温度补偿).(6)样本量 0.3毫升.(7)测量时间3秒读数。
二、使用前请阅读以下章节1. 安装电池(1)打开电池盒盖(2)装入AAA碱性电池(7号),注意电池正负极(3)当电池装入之后,顺时针方向拧紧电池盒盖。
注意●确保电池盒盖是拧紧关闭的,防止液体进入不能正常测量。
●电池盒盖上面有一个O型圈,每次使用时确保O型圈清洁未变形。
O型圈污渍或变形后可能会让水进入机身,损坏内部电子元件。
●电池电量指示当电量指示显示*小格时,请尽快更换新的电池。
只能使用1.5V LR03 AAA电池●请在相对湿度较低的环境中更换电池或者新装入电池●仪器关机后,偶尔情况下还会有电量指示在屏幕上,是因为静电效应,不会产生额外的电量消耗,也不是因为液晶显示的错误。
●购买电池时请留意保质期●更换电池后请重新调零2. 调零注意每天使用PAL之前都必须调零调零用的蒸馏水水温必须与环境温度一致,如果没有请放置到与环境温度一致后再开始调零。
当测量样品时,LCD屏上ELI.功能提示警告信息“nnn”时,用手遮挡住样品槽,再次调零即可。
(1)准备蒸馏水或自来水;(2)清洁棱镜表面;(3)滴约0.3ml的水至棱镜表面;(4)按“START”键,显示器上箭头闪烁三次后将显示Brix值;(5)若显示0.0%,表明调零已成功;(6)若显示的不是0.0%,按”ZERO”键重新调零;(7)当闪烁2次,“000”将显示在LCD屏幕上,如果屏幕上显示“AAA”请往棱镜表面添加足够的水,并在此按ZERO键。
(8)仪器显示000,调零完成.用软布或纸巾擦干净棱镜上的水.此时可以进行测样了. 3. 测量【注意】●不要使用金属勺子加样,金属能够磨损或损坏棱镜表面。
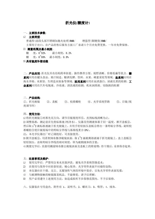
折光仪(糖度计)一、主要技术参数:1) 主要类型:普通型(前段头部不锈钢加抛光处理)RMB/ 增强型(铜镀烙)RMB/主要用于出口;在产品的售后服务方面工厂承诺六个月内免费更换,一年内免费保修。
2) 测量范围及最小刻度:糖度:0~32% 最小刻度:0.2%糖度:0~80% 最小刻度:0.5%3)具有温度补偿功能二、产品应用:折光仪具有结构简单防震、操作携带方便、视野清晰、价格低廉等优点。
糖系列应用在罐头食品、果汁制造、酿酒发酵、饮料、水果、蜂蜜采收等领域。
盐系列应用在海水养殖、水族馆、生理盐水制备等领域。
医用系列应用在血清蛋白、尿液比重的检测。
工业系列应用在汽车电瓶液、冷冻液、清洗液的检测,机床润滑液、切削液的检测三、产品结构:①、折光棱镜②、盖板③、校准螺栓④、光学系统管路⑤、目镜(视度调节环)四、使用方法:1)将折光棱镜①对准光亮方向,调节目镜视度环⑤,直到标线清晰为止;2)调整基准:测定前首先使标准液(纯净水)、仪器及待测液体基于同一温度。
掀开盖板②,然后取1~2滴标准液滴于折光棱镜上,并用手轻轻按压盖板②得出一条明暗分界线。
旋转校准螺栓③使目镜视场中的明暗分界线与基准线重合(0%);注:本光学仪器出厂时已调校好,可直接使用。
3)掀开盖板②,用柔软绒布擦净棱镜表面,取1~2滴被测溶液滴于折光棱镜上,盖上盖板②轻轻按压,读取明暗分界线的相对刻度,即为被测液体的含量;4)测量完毕后,直接用潮湿绒布擦去棱镜表面及盖板上的附着物,待干燥后,妥善保存起来。
五、注意事项及维护:1) 使用完毕后,严禁用自来水直接冲洗,避免光学系统管路进水;2) 在使用与保养中应轻拿轻放,精心保养,光学零件表面不应碰伤划伤;3) 本仪器应在干燥、无尘、无腐蚀性气体的环境中保存,以免光学零件表面发霉;4) 与被测物接触的棱镜属易耗品,不能修复,请予以理解;5) 用户必须遵守上述使用方法,如造成损坏不在保修范围内,不予以保修。
手持糖度计的原理及使用方法一、糖度计的工作原理光线从一种介质进入另一种介质时会产生折射现象,且入射角正弦之比恒为定值,此比值称为折光率。
果蔬汁液中可溶性固形物含量与折光率在一定条件下(同一温度、压力)成正比例,故测定果蔬汁液的折光率,可求出果蔬汁液的浓度(含糖量的多少)。
常用仪器是手持式折光仪,也称糖镜、手持式糖度计,通过测定果蔬可溶性固形物含量(含糖量),可了解果蔬的品质,大约估计果实的成熟度。
手持糖度计一般是圆柱形的。
二、手持糖度折光仪使用说明(一)、仪器结构①、折光棱镜②、盖板③、校准螺栓④、光学系统管路⑤、目镜(视度调节环)(二)、使用方法打开盖板②,用软布仔细擦净检测棱镜①。
取待测溶液数滴,臵于检测棱镜上,轻轻合上盖板,避免气泡产生,使溶液遍布棱镜表面。
将仪器进光板对准光源或明亮处,眼睛通过目镜观察视场,转动目镜调节手轮⑤,使视场的蓝白分界线清晰。
分界线的刻度值即为溶液的浓度。
(三)、校正和温度修正仪器在测量前需要校正零点。
取蒸馏水数滴,放在检测棱镜上,拧动零位调节螺钉③,使分界线调至刻度0%位臵。
然后擦净检测棱镜,进行检测。
有些型号的仪器校正时需要配臵标准液,代替蒸馏水。
另一种方法是(只适合含糖量之测定):利用温度修正表,在环境温度下读得的数值加(或减)温度修正值,获得准确数值。
(四)、注意事项仪器系精密光学仪器,在使用和保养中应注意以下事项:1.在使用中必须细心谨慎,严格按说明使用,不得任意松动仪器各连接部分,不得跌落、碰撞,严禁发生剧烈震动。
2.使用完毕后,严禁直接放入水中清洗,应用干净软布擦拭,对于光学表面,不应碰伤,划伤。
3.仪器应放于干燥、无腐蚀气体的地方保管。
4.避免零备件丢失。
三、现在市场上的糖度计分为:非破坏式糖度计:不需将水果切开,直接将探测头接触于待测水果的表面,测定水果的甜度。
糖量计检定常见问题探讨分析摘要:糖量计利用糖溶液和纯水的折射率不同的原理测定糖浓度,依据糖溶液的折射率比例于糖浓度原理设计而成。
糖量计仪器具有结构简单、使用方便等特点,广泛应用于食品、饮料等行业测定食品的含糖量。
近年来,随着食品行业的快速发展,对糖量计的精准度等级要求提出了更高的要求。
我国定制了相关糖量计的检定规程,本文探讨了在实际运用中如何对糖量计进行检定和校准,提出了一些经验看法,以供同行业人员参考。
关键字:糖量计;检定;测量一、糖量计测量原理数字糖量计利用光的折射和反射原理,用一块聚光镜使一束光强一致的LED 平行光聚光并通过凌镜反射面反射,到达凌镜和被测溶液接触面,在这块接触面上会同时产生两束光线,一束是全反射光线,另一束是折射光线,当入射光线变化时,折射光线也随之变化,但始终是入射角大于折射角,当入射光线为90°时,此时的折射光线称为临界光线,相应的角度称为临界角,入射光线中入射角大于被测介质临界角的光线会发生全反射,入射角小于临界角的光线则折射进入被测介质。
全反射回来的光线经棱镜另一反射面的反射,被传感器接受住。
这样就可以利用临界角的唯一性,再根据折光指数已知且恒定的棱镜折光指数和计算公式,计算出被测介质的折光指数,并进一步按照被测介质和折光指数糖度良好的线性关系转换成相应质量浓度显示和输出。
二、不同类型仪器检定或校准的差异目前,用来测量糖量的仪器主要有3种:阿贝折射仪、手持糖量诗和台式糖量计(数显)。
这3种仪器在检定或校准方面差别很大。
1.依据的检定规程不同阿贝折射仪的检定依据是JJG625—2001《阿贝折射仪》检定规程,手持糖量计的检定依据是JJG820—1993《手持糖量(含量)计及手持折射仪》检定规程,台式糖量计(数显)目前没有检定规程,我们只能参照JJG820一中国计量ChinaMetrology201151993进行校准1.检定或校准使用的标准器不同阿贝折射仪使用折射率标准块,糖量计使用经过定值的用质量法配制的蔗糖或葡萄糖标准溶液。
5413.5乳糖蔗糖校正表:什么是它?它的作用是什么?在生物学、生化学和医学研究领域,测定血液、尿液和其他生物样本中的糖含量是非常重要的。
在实验室中,我们经常需要测定生物样本中的糖含量,以研究糖的代谢、生化反应和疾病诊断等方面。
然而,这些测定有时会受到干扰,例如,样本中可能存在其他物质,这些物质可能会影响糖的测定结果。
为了解决这个问题,美国公共卫生局(Public Health Service)在1976年制定了一份糖的测定方法,称为“公共卫生服务5413.5号方法”。
这份方法主要针对乳糖和蔗糖两种糖进行测定,但也适用于其它一些糖。
5413.5乳糖蔗糖校正表是一种用于校正糖测定结果的表格。
该表格是由美国公共卫生局发布的,用于糖含量测定中的校正,特别是针对样本中存在其他物质的影响。
该表格中包含一系列校正因子和校正系数,用于校正样品中其他物质对糖含量测定的影响,从而得到更准确的糖含量测定结果。
使用5413.5乳糖蔗糖校正表的步骤如下:1.将一定量的标准糖加入样品中,以制备一系列含有不同糖含量的标准溶液;2.按照糖测定方法对样品和标准溶液进行测定,记录下所得的糖含量数据;3.将糖含量数据代入5413.5乳糖蔗糖校正表,得到校正系数;4.将糖含量数据乘以校正系数,得到校正后的糖含量数据。
使用5413.5乳糖蔗糖校正表能够减少其他物质对糖含量测定结果的影响,从而使测定结果更加准确。
这对于研究糖代谢和生化反应等方面非常重要。
例如,在研究糖尿病的诊断和治疗方面,准确测定血液中的葡萄糖含量非常重要。
使用5413.5乳糖蔗糖校正表能够减少其他物质对葡萄糖测定结果的干扰,从而得到更准确的血糖水平。
总之,5413.5乳糖蔗糖校正表是一种用于校正糖测定结果的表格。
它的作用是通过校正样品中其他物质对糖含量测定的影响,从而得到更准确的糖含量测定结果。
在生物学、生化学和医学研究领域,使用5413.5乳糖蔗糖校正表能够提高研究的准确性和可靠性。
CM780在线糖度测定仪操作指南一、产品概述:名称:CM-780在线糖度监测仪品牌:爱拓(ATAGO) 产地:日本(Japan)本折射仪产品是可与制造工厂的管道,液体混和设备,或清洗设备共同使用的完整模块,可持续监测浓度(糖份:糖度( Brix )),并适用于食品制造工厂的混和与浓缩程序操控、发酵设备(酒精、酱油等)的操控与水洗式或碱性清洁剂的浓缩控制等。
二、产品参数:Model CM-780型号3546测量标度糖度( Brix ) ( 具温度补偿功能)测量范围糖度(Brix ) 至%最小显示值糖度( Brix ) %测量精确度糖度( Brix ) ±%测量温度 5 至100 ℃( 自动温度补偿范围)环境温度 5 至45℃输出(1)记录仪输出:DC4~ 20mA(2)RS-232C输出与溶液相接触的材质棱镜:青玉棱镜座: SUS316电源DC24V配件电源输入缆线( 1m )国际保护等级IP64无尘且对于泼溅的水有防护作用尺寸重量××公分, 千克(不含零件的重量)选择性配件型号.3568 AC adapter 转接器AD-24(100 至120V).型号3569 AC adapter 转接器AD-25(220 至240V)三、主要部件名称和功能1、棱镜(Prism),表面与液体接触并检测其糖度值。
2、棱镜台(Prism stage),与进样单元连接,中间有密封垫,用卡箍连接。
液体在里面流动。
3、散热器(Radiator),当高温样品被测量时,板辐射热量,使电子电路不受热量的影响。
4、进样单元(Sample inlet unit),进样装置具有特殊设计,采用Φ10mm双卡接头。
5、操作和显示部分,上面有显示测量值窗口,下面有3个键,分别是模式键(MODE键)、增加键(↑)、减少键(↓)。
6、电源(DC24V)输入接头端子,(1)电源电缆,直流24V输入,棕色为正极,蓝色为负极.(2)AC 变压电源AD-24.(3)AD-25 电缆连接到该接头端子。
产品说明:测量范围:1.000-1.070 ,精确至0.1%产品结构:折光棱镜+盖板+校准螺栓+光学系统管路+目镜(视度调节环)盐度仪是为测量盐溶液、含盐食品及海水、盐水的浓度而设计的。
特有的两条条刻度线能直接读取溶液的比重及浓度(以千分数记)。
对于农业、水族,食品制作及野外作业具有很大的用处,增加了温度自动补偿系统对野外作业尤其理想。
测量范围:盐度:0-100‰,比重:1.000-1.070最小刻度:盐度:1‰,比重:0.001分辩率:盐度:±1‰,比重:±0.001带自动温度补偿ATC仪器结构:1.棱镜座 2.检测棱镜 3.盖板 4.调节螺丝 5.镜筒和手柄 6.视度调节手轮 7.目镜使用方法:打开盖板,用软布仔细擦净检测棱镜。
取待测溶液数滴,置于检测棱镜上,轻轻合上盖板,避免气泡产生,使溶液遍布棱镜表面。
将仪器进光板对准光源或明亮处,眼睛通过目镜观察视场,转动目镜调节手轮,使视场的蓝白分界线清晰。
分界线的刻度值即为溶液的浓度。
校正和温度修正在20℃环境下,仪器在测量前需要校正。
取标准液一滴,涂抹在兰色检测棱镜上,然后把标准玻璃块亮面盖在上面,拧动零位调节螺钉,使分界线调至刻度0%位置。
擦净检测棱镜后,可以进行检测。
如果测量时温度高于或低于20℃,利用温度修正表,在环境温度下读得的数值加(或减)温度修正值,获得准确数值。
附表:糖度读数之温度修正表。
注意事项本仪器系精密光学仪器,在使用和保养中应注意以下事项:1. 在使用中必须细心谨慎,严格按说明使用,不得任意松动仪器各连接部分,不得跌落、碰撞,严禁发生剧烈震动。
2. 使用完毕后,严禁直接放入水中清洗,应用干净软布擦拭,对于光学表面,不应碰伤,划伤。
3. 仪器应放于干燥、无腐蚀气体的地方保管。
4. 避免零备件丢失。
经纬仪检验与校正记录表
检测仪器:检查日期:
检验项目检验检验结果2C值
盘左盘右
I角
盘左盘右
外
观及
气泡
外观及一般功能检查;
按键功能检查;
水准气泡检查;
对中器检查;
检查人:
全站仪检验与校正记录表
检测仪器:检查日期:
检验项目检验检验结果2C值
盘左盘右
I角
盘左盘右
外
观及
气泡
外观及一般功能检查;
按键功能检查;
水准气泡检查;
对中器检查;
检查人:
全站仪检验与校正记录表
检测仪器:检查日期:
检验项目检验检验结果2C值盘左盘右
I角
盘左盘右
外
观及
气泡
外观及一般功能检查;
按键功能检查;
水准气泡检查;
对中器检查;
检查人:
水准仪检验与校正记录表检测仪器:检查日期:
检查
项目
检验检验结果水准管a1b1H a1b1
轴平行
于视准
轴的校
正
a2b2h a2b2
校正
方法
其它项目外观及一般功能检查;
水准气泡检查;
十字丝横丝的检验;
检查人:。
CM780在线糖度测定仪操作指南一、产品概述:●名称:CM-780在线糖度监测仪●品牌:爱拓(ATAGO) 产地:日本(Japan)本折射仪产品是可与制造工厂的管道,液体混和设备,或清洗设备共同使用的完整模块,可持续监测浓度(糖份:糖度( Brix )),并适用于食品制造工厂的混和与浓缩程序操控、发酵设备(酒精、酱油等)的操控与水洗式或碱性清洁剂的浓缩控制等。
二、产品参数:三、主要部件名称和功能1、棱镜(Prism),表面与液体接触并检测其糖度值。
2、棱镜台(Prism stage),与进样单元连接,中间有密封垫,用卡箍连接。
液体在里面流动。
3、散热器(Radiator),当高温样品被测量时,板辐射热量,使电子电路不受热量的影响。
4、进样单元(Sample inlet unit),进样装置具有特殊设计,采用Φ10mm双卡接头。
5、操作和显示部分,上面有显示测量值窗口,下面有3个键,分别是模式键(MODE键)、增加键(↑)、减少键(↓)。
6、电源(DC24V)输入接头端子,(1)电源电缆,直流24V输入,棕色为正极,蓝色为负极.(2)AC变压电源AD-24.(3)AD-25 电缆连接到该接头端子。
7、RS-232C输出端子,用于连接计算机(串行信号输出)。
8、记录仪的输出端子,用于连接记录仪(4至20毫安的电流模拟信号输出),红色为电流正,黑色为电流负。
四、基本原理:1、折光率:光线从一种介质进入另一种介质时会产生折射现象,且入射角正弦之比恒为定值,此比值称为折光率。
2、糖度( Brix ):糖度是表示糖液中固形物浓度的单位,工业上一般用白利度("BX)表示糖度,指的是100克蔗糖溶液中,所含固体物质的溶解克数。
通常利用糖液的折光性质,用带有蔗糖百分含量刻度的折光仪类的测糖计来测量糖度。
3、在线糖度仪工作原理在线糖度仪传感器的 LED 光源发出一束平行光,光强一致的光线经聚光镜聚合,棱镜反射面反射到棱镜与被测液接触面,在接触面,入射光线中入射角大于被测介质临界角的光线会发生全反射,入射角小于临界角的光线发生折射进入被测液。
便携式近红外光谱仪的苹果糖度模型温度修正王加华;戚淑叶;汤智辉;贾首星;李永玉【摘要】Visible (Vis)/near infrared (NIR) spectroscopy has been used successfully to measure soluble solids content (SSC) in fruit However, for practical implementation, the NIR technique needs to be able to compensate for fruit temperature fluctuations, as it was observed that the sample temperature affects the NIR spectrum, A portable Vis / NIR spectrometer was used to collect diffused transmittance spectra of applesat different temperatures (0~30℃). The sp ectral data of apple at 20 "C was used to develop a norm partial least squares (PLS) model. Slope/ bias technique was found to well suits to control the accuracy of the calibration model for SSC concerning temperature fluctuations. The correctional PLS mod els were used to predict the SSC of apple at 0, 10 and 30 ℃, respectively. The correctional method was found to perform well with Q values of 0. 810, 0. 822 and 0. 802, respectively. When no precautions are taken, the Q value on the SSC may be as small as 0. 525~0. 680. The results obtained highlight the potential of portable Vis/NIR instruments for assessing internal quality of fruits on site under varying weather conditions.%样品温度对近红外光谱有很大影响,在近红外技术评价水果品质的实际应用时,需要修正温度变化对模型预测结果的影响.便携式近红外光谱仪采集不同温度下(0~30℃)苹果的漫透射光谱,采用二阶导数和卷积平滑进行预处理.选取20℃下代表性样本的光谱数据,建立基准PLS模型.斜率/偏差法分别计算苹果糖度PLS模型在0,10和30℃下的修正方程.分析结果表明:斜率/偏差法对0,10和30℃下外部样本预测结果进行修正,预测精度得到显著提高,其修正前后的Q值分别为0.525cv0.810,0.680cv0.822,0.669cv0.802.温度修正模型可以有效提高预测精度,也扩展了近红外仪器的适用性,为自主研发便携式近红外光谱仪提供参考.【期刊名称】《光谱学与光谱分析》【年(卷),期】2012(032)005【总页数】4页(P1431-1434)【关键词】近红外光谱;苹果;糖度;温度;校正模型【作者】王加华;戚淑叶;汤智辉;贾首星;李永玉【作者单位】许昌学院食品科学与工程学院,河南许昌 461000;中国农业大学食品科学与营养工程学院,北京100083;新疆农垦科学院机械装备研究所,新疆石河子832000;新疆农垦科学院机械装备研究所,新疆石河子832000;中国农业大学工学院,北京100083【正文语种】中文【中图分类】S123;O657.3近红外光谱仪广泛用于果品品质的快速检测,例如可溶性固形物、滴定酸、硬度、Vc和水分等[1-4]。
手持糖度计的原理及使用方法
一、糖度计的工作原理
光线从一种介质进入另一种介质时会产生折射现象,且入射角正弦之比恒为定值,此比值称为折光率。
果蔬汁液中可溶性固形物含量与折光率在一定条件下(同一温度、压力)成正比例,故测定果蔬汁液的折光率,可求出果蔬汁液的浓度(含糖量的多少)。
常用仪器是手持式折光仪,也称糖镜、手持式糖度计,通过测定果蔬可溶性固形物含量(含糖量),可了解果蔬的品质,大约估计果实的成熟度。
手持糖度计一般是圆柱形的。
二、手持糖度折光仪使用说明
(一)、仪器结构
①、折光棱镜②、盖板③、校准螺栓④、光学系统管路⑤、目镜(视度调节环)
(二)、使用方法
打开盖板②,用软布仔细擦净检测棱镜①。
取待测溶液数滴,置于检测棱镜上,轻轻合上盖板,避免气泡产生,使溶液遍布棱镜表面。
将仪器进光板对准光源或明亮处,眼睛通过目镜观察视场,转动目镜调节手轮⑤,使视场的蓝白分界线清晰。
分界线的刻度值即为溶液的浓度。
(三)、校正和温度修正
仪器在测量前需要校正零点。
取蒸馏水数滴,放在检测棱镜上,拧动零位调节螺钉③,使分界线调至刻度0%位置。
然后擦净检测棱镜,进行检测。
有些型号的仪器校正时需要配置标准液,代替蒸馏水。
另一种方法是(只适合含糖量之测定):利用温度修正表,在环境温度下读得的数值加(或减)温度修正值,获得准确数值。
(四)、注意事项
仪器系精密光学仪器,在使用和保养中应注意以下事项:
1.在使用中必须细心谨慎,严格按说明使用,不得任意松动仪器各连接部分,不得跌落、碰撞,严禁发生剧烈震动。
2.使用完毕后,严禁直接放入水中清洗,应用干净软布擦拭,对于光学表面,不应碰伤,划伤。
3.仪器应放于干燥、无腐蚀气体的地方保管。
4.避免零备件丢失。
三、现在市场上的糖度计分为:
非破坏式糖度计:不需将水果切开,直接将探测头接触于待测水果的表面,测定水果的甜度。
携带型糖度测定:在采摘水果之前,测定水果的甜度,以确保甜度的均一化,提升作物的生产管理目标。
计算机糖度测定仪:每个水果均经过甜度的测试,依据质量检测,分级、处理及包装作业,而能提升高的售价。
非破坏性水果光学糖度计AMAMIR TD-2000C已在日本全国各地的农业改良场、运销合作社、生产农场等单位广泛的使用中。
并于2000年获得日本中小企业优秀新技术“优良奖”。
糖度计的原理及使用方法
一、目的及原理
利用手持式折光仪测定果蔬中的总可溶性固形物(Total Soluble Solid,TSS)含量,可大致表示果蔬的含糖量。
光线从一种介质进入另一种介质时会产生折射现象,且入射角正弦之比恒为定值,此比值称为折光率。
果蔬汁液中可溶性固形物含量与折光率在一定条件下(同一温度、压力)成正比例,故测定果蔬汁液的折光率,可求出果蔬汁液的浓度(含糖量的多少)。
常用仪器是手持式折光仪,也称糖镜、手持式糖度计,该仪器的构造如下图所示。
通过测定果蔬可溶性固形物含量(含糖量),可了解果蔬的品质,大约估计果实的成熟度。
二、药品与器材
番茄、柑桔、菠萝
蒸馏水
烧杯、滴管、卷纸、手持式折光仪
三、操作步骤
打开手持式折光仪盖板(a),用干净的纱布或卷纸小心擦干棱镜玻璃面。
在棱镜玻璃面上滴2滴蒸馏水,盖上盖板。
于水平状态,从接眼部(b)处观察,检查视野中明暗交界线是否处在刻度的零线上。
若与零线不重合,则旋动刻度调节螺旋,使分界线面刚好落在零线上。
打开盖板,用纱布或卷纸将水擦干,然后如上法在棱镜玻璃面上滴2滴果蔬汁,进行观测,读取视野中明暗交界线上的刻度,即为果蔬汁中可溶性固形物含量(%)(糖的大致含量)。
重复三次。