自主DIY电机测试平台
- 格式:pdf
- 大小:2.49 MB
- 文档页数:11
电机测试平台的灵魂:MotorTest电机专业测试软件如果说硬件指标是电机测试平台的肉体,那么专业电机测试软件MotorTest就是电机测试平台的灵魂。
大家好,今天是MPT电机测试系统连载栏目的最后一期,小编和大家讨论的话题是:一款优秀的电机测试系统控制软件,该具备什么功能才能满足当前越来越复杂的电机测试与分析需求。
小编认为,电机测试系统的上位机软件除基本的自动测试外,还需要广泛地支持各类电机测试标准,尤其是国际通用标准和国家标准;同时它还需具备丰富的测量分析功能,可将各种测量数据描绘成特性曲线,实现电机性能的综合分析。
而为满足行业高端用户对电机测试的深层次需求,致远电子在国际标准支持和专业电机测试功能两方向同时进行深入挖掘,将MotorTest 打造成标准支持最全面,测试功能最丰富的电机测试软件。
国际标准自动化测试MotorTest 全面支持12 种以上国内外电机测试标准,并具备IEEE 112-2004 国际标准、GB/T1032-2012 国家标准的自动化测试功能,可为用户提供智能化的标准测试体验。
色温云图分析MotorTest 电机测试软件内置色温云图分析功能,可直观显示额定工作状态下的电机转速、扭矩、效率三者的关系,帮助用户准确分析电机效率的分布特性。
电机曲线五轴图通过MotorTest,用户可自由选择五种参数的测量结果生成电机曲线五轴图,灵活地对电机进行性能分析。
五轴图中的曲线和坐标轴支持任意缩放,可通过光标工具获取曲线中任意点的坐标值。
标准报表导出根据用户需要,MotorTest 可将测试数据导出到excel 表格,且支持直接打印。
报表内容包括最大测试值信息、测试与电机信息、原始测量数据和趋势图等。
丰富的自动化测试项目MotorTest 可实现转矩测试、转速测试、空载测试、堵转测试、温升测试等多种常用电机测试的自动化测量,让使用者最大程度节省测试时间,提升工作效率。
PID 调节测试用户可通过电机PID 参数调节测试,查找出最适的P、I、D参数值并进行设置,实现最快响应的电机负反馈控制。
电机试验平台的适用及使用介绍简介电机试验平台是用于测试电机性能的一种设备,可用于测试直流电机、交流电机和步进电机等。
电机试验平台主要包括反转控制器、转速控制器、电机控制器、电机计算机等。
适用适用于电机相关的学习、研究和开发。
尤其对于电机相关工程师和研究人员,在学习电机知识、开发电机应用等方面有着不可替代的作用。
使用介绍1. 搭建电机试验平台步骤搭建电机试验平台需要具备一定的电机行业或电子行业的知识,下面是一些大致的步骤:1.准备测试电机、反转控制器、转速控制器、电机控制器、电机计算机等设备。
2.将各个设备连接起来,按照设备使用手册上的步骤进行连接,确保设备连接正确。
3.安装电机控制软件,根据软件使用手册上的步骤进行安装和配置。
4.进入软件页面,按照步骤进行测试。
注意事项在搭建电机试验平台的过程中,需要注意以下几点:1.确保所有设备的供电电路正确连接,电压稳定,以免设备失效或发生事故。
2.避免设备受潮、短路等情况,要对设备进行保养和维护。
3.搭建电机试验平台的过程中,需要注意各个设备之间的匹配程度,确保各个设备之间的兼容性。
2. 电机测试流程步骤1.打开电机控制软件,进行设备连接和测试参数设置。
2.将测试电机与设备进行连接,确认电机类型、额定功率等信息。
3.通过转速控制器来设置电机转速和转速变化范围。
4.使用反转控制器来控制电机正反转,检查电机反转功能和运行状态。
5.记录电机运行参数,包括功率、电压、电流等参数。
检查电机性能和稳定性等。
注意事项在进行电机测试时,需要注意以下几点:1.确保电机连接正确,参数设置准确,以免发生设备故障。
2.在进行电机测试时,应该注意电机的安全性,避免电机运行不稳定或电路短路引起的事故。
3.在进行电机测试时,应该注意设备的保养和维护工作,保持设备的良好状态。
总结电机试验平台是一种非常实用的测试设备,可以在电机相关的学习、研究和开发等方面起到不可替代的作用。
在搭建和使用电机试验平台的过程中,需要注意各项操作流程和安全措施,确保设备能够正常运行,并且保护使用人员的安全。
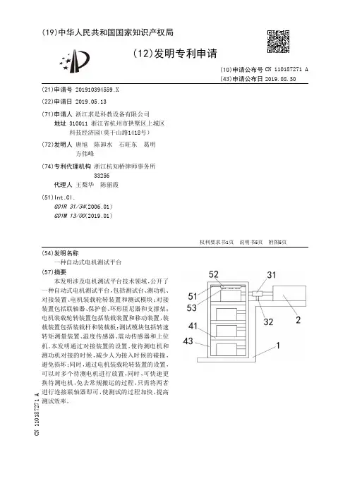
(19)中华人民共和国国家知识产权局(12)发明专利申请(10)申请公布号 (43)申请公布日 (21)申请号 201910394559.X(22)申请日 2019.05.13(71)申请人 浙江求是科教设备有限公司地址 310011 浙江省杭州市拱墅区上城区科技经济园(莫干山路1418号)(72)发明人 唐旭 陈卸水 石旺东 葛明 方伟峰 (74)专利代理机构 浙江杭知桥律师事务所33256代理人 王梨华 陈丽霞(51)Int.Cl.G01R 31/34(2006.01)G01M 13/00(2019.01)(54)发明名称一种自动式电机测试平台(57)摘要本发明涉及电机测试平台技术领域,公开了一种自动式电机测试平台,包括测试台、测功机、对接装置、电机装载轮转装置和测试模块;对接装置包括联轴器、保护套、环形阻尼器和支撑架;电机装载轮转装置包括装载装置和移动装置,装载装置包括装载杆和装载板;测试模块包括转速转矩测量装置、温度传感器、震动传感器和上位机。
本发明通过对接装置的设置,使待测电机和测功机对接的时候,减少人为接入时候的碰撞,避免损坏;同时,通过电机装载轮转装置的设置,可以对多个待测电机进行放置,同时,可快速更换待测电机,免去常规搬运的过程,只需将两者进行连接联轴器即可,使测试的过程加快,提高测试效率。
权利要求书1页 说明书5页 附图5页CN 110187271 A 2019.08.30C N 110187271A权 利 要 求 书1/1页CN 110187271 A1.一种自动式电机测试平台,其特征在于:包括测试台(1)、测功机(2)、对接装置、电机装载轮转装置和测试模块;对接装置包括联轴器(34)、保护套(31)、环形阻尼器(33)和支撑架(32),支撑架(32)固定于保护套(31)和测试台(1)之间,联轴器(34)嵌套于保护套(31)内,环形阻尼器(33)嵌套于保护套(31)与联轴器(34)之间,联轴器(34)用于对接测功机(2)和待测电机;电机装载轮转装置包括装载装置和移动装置,装载装置包括装载杆(42)和装载板(41),多个装载板(41)的两侧中间均设置装载杆(42);移动装置包括导轨组、滑轮(421)和驱动电机,导轨组包括垂直导轨组和水平导轨组,多个水平导轨组连接于垂直导轨组上,垂直导轨组包括四个垂直移动导轨(43),四个垂直移动导轨(43)分别围绕装载板(41)的四个角并垂直固定于测试台(1)上,水平导轨组包括两个横向移动导轨(44),两个横向移动连接两个垂直移动导轨(43)之间并于同一水平面上相对设置,横向移动导轨(44)和垂直移动导轨(43)均设有轨道(45)且相连;滑轮(421)连接于装载杆(42)上并嵌入轨道(45),驱动电机控制滑轮(421)转动;测试模块包括转速转矩测量装置、温度传感器、震动传感器和上位机,转矩测量装置、温度传感器和震动传感器均连接上位机,上位机用于操作和显示运行数据;转速转矩测量装置用于测量被测电机的转速转矩参数;温度传感器用于测量被测电机工作时的温度;震动传感器用于检测电机工作时震动程度。
作为一个电机综合实验平台,通用电机测试平台可以为被测电机的动力提供负载,吸收被测电机的机械能,同时测量被测电机的扭矩转速以及输入的电参数。
目前很多朋友对于志方科技的这款通用电机测试系统了解还比较少,下面就给大家讲讲它的一些基本信息。
一、功能特点ZDT-III 通用电机测试平台集成了专业的电机自动化测试软件和高精度功率分析仪,为用户提供了良好的测试体验。
1、全新的图形用户界面用户友好的选项卡页面快速导航;2、比较功能允许五个单独的测试数据放在同一图上比较;3、光标工具可以获得任意点的x和y坐标曲线和放大图的任何部分;4、图片导出到剪贴或文件;5、多页报告第二个页面上生产一个多轴图;6、多个测试选项:自动、手动、升温、惯量和过载保护;7、曲线拟合根据当前的测量数据拟合成多项式曲线;8、可编程模拟和数字输出曲线和可以自动测试的每一步;9、显示108中测试和计算参数;10、多种功率分析仪和电机电源的选择;11、多通道高精度功率分析仪数据同步采集;12、可选的模拟和数字I/O设备提供了更多的灵活性;13、额外的测试选择(惯性和过载保护);14、电机轴方向指示器;15、以太网、USB接口;16、添加手动测试模式;17、温升试验;18、保存/加载设置定制的报告功能;二、增强型电参数测量由于采用了PA系列高精度功率分析仪,相对于普通的电机测试系统,ZDT-III 通用电机测试平台具有以下优势:1、采用先进的测量技术,支持直流~1MHz带宽,保证了可靠的测量准确度,基本精度:0.02%;2、多相功率输入,所有的输入通道均电气隔离,避免各种应用中的短路;3、同步采用所有相,精确测量电压、电流和功率参数;4、丰富的分析功能:谐波闪变分析、频谱分析、采样波形显示和三相不平衡矢量图;5、超大容量存储,支持长时间的数据记录;6、标准配置和自定义配置允许用户精确设定适合其应用的相应功能;7、配备有PC软件,可用来下载数据、分析和生成报表,同时可以为用户提供定制化服务;三、支持测试标准GB/T 1032-2005 《三相异步电机试验方法》GB/T 755-2008 《旋转电机定额和性能试验方法》GB 755.2-2003 《旋转电机确定损耗和效率的实验方法》GB/T 1311-2008 《直流电机试验方法》GB/T 1029-2005 《三相同步电机试验方法》以上就是由四川志方科技有限公司为大家提供的关于ZDT-III 通用电机测试平台的相关信息,如果有相关购买意向,建议咨询专业厂家。
专利名称:一种电机测试平台专利类型:发明专利
发明人:谭庭活
申请号:CN201610682398.0申请日:20160817
公开号:CN107765178A
公开日:
20180306
专利内容由知识产权出版社提供
摘要:本发明公开了一种电机测试平台,平台本体上设置有电机固定架,固定架设置有多个用于放置电机的固定座,固定座上安装有可调夹紧装置,平台本体位于固定座前设置有多个快接插孔,快接插孔连接电源,当需要进行电机测试时,只需要将电机放置于两个固定座之间,然后再通过可调夹紧装置将电机固定夹紧,此时将电机上已经接好的测试线插入位于安装座前的快接插孔,即可使电机接通电源进行相关测试,该测试平台的电机安装定位方便,同时接线也快捷简单,减少了进行电机测试前序工作的耗费时间,有效提高了工作效率,节省了生产成本。
申请人:谭庭活
地址:529321 广东省江门市开平水口镇东方红蟠龙村9巷15号
国籍:CN
代理机构:广州嘉权专利商标事务所有限公司
代理人:江侧燕
更多信息请下载全文后查看。
专利名称:电机测试平台
专利类型:实用新型专利
发明人:范洪峰,马龙进
申请号:CN201721161953.1申请日:20170912
公开号:CN207096408U
公开日:
20180313
专利内容由知识产权出版社提供
摘要:一种电机测试平台,包括上盖和底框,底框固定在底座上,上盖、底框和底座围成测试箱;所述上盖的一侧固定连接制冷机组,制冷机组下方固定连接可升降的升降移动平台。
本实用新型使用可以移动的上盖和固定的底框配合,利用密封条密封并利用快锁锁定组成密闭的测试箱,试样电机安装在测试箱内的底座上,同时上盖与制冷机组连接一体,制冷机组下方连接的升降移动平台可以很方便的将制冷机组和测试箱从底框上方移开。
本实用新型可以方便快速地将测试箱上盖升起移开,电机周边无箱壁遮挡与限制,操作空间大,工作人员可以很方便的拆装电机,也可以借助外部工具将电机移出移入,更换过程简单方便,也可避免电机与测试箱相撞而损坏的事故。
申请人:无锡帕捷科技有限公司
地址:214124 江苏省无锡市滨湖区华庄街道嘉业路5号E栋1楼
国籍:CN
代理机构:江苏漫修律师事务所
代理人:赵臻淞
更多信息请下载全文后查看。
专利名称:一种用于电机实验的测试平台专利类型:实用新型专利
发明人:胡林中,马邦乾
申请号:CN201420541081.1
申请日:20140920
公开号:CN204086487U
公开日:
20150107
专利内容由知识产权出版社提供
摘要:本实用新型涉及一种用于电机实验的测试平台,它包括两个相互平行的固定板,两个固定板内侧面前后两端顶部固定连接有上板条,上板条内靠近内侧设置有轨道,两个固定板内侧面前后两端底部固定连接有下板条,下板条内靠近外侧设置有固定槽,上板条和下板条中间部分设置有两个均与上板条和下板条位置相互垂直的移动导轨,两个移动导轨靠近前后两端均设置有挡板,挡板设置在上板条的轨道内,挡板外侧的移动导轨前后端部中心处均设置有固定孔,固定孔设置在下板条的固定槽上方,挡板内侧的移动导轨中部设置有长槽,长槽上方通过螺栓连接有电机,总的本实用新型具有结构简单、稳固牢靠、运行平稳、减少运行振动和噪音、实用性强的优点。
申请人:河南省黄河防爆起重机有限公司
地址:453400 河南省新乡市长垣县起重工业园区纬二路北段
国籍:CN
更多信息请下载全文后查看。
自制怠速步进电机测试器步进电机是一种特殊的直流电机,其运转原理是通过一个特殊的控制信号以一小步的方式使电机转动,具有运转平稳、定位准确等优点,因此广泛应用于各种自动化设备中。
在步进电机的控制过程中,需要对其进行各种参数的测试,因此设计一款自制怠速步进电机测试器非常有必要。
自制怠速步进电机测试器由外壳、控制系统和测试系统三部分组成。
其中外壳采用塑料材质,经过加工成型后,可以承受电机较高的转速和频率,同时具有防潮、耐磨、绝缘等特点;控制系统包括硬件和软件两部分,硬件部分采用单片机,负责对电机进行精准的控制;软件部分负责对测试数据进行分析和处理,简单易用;测试系统则包括各种测试仪器和传感器,可以精确地测量电机的参数。
在使用测试器时,首先将怠速步进电机接入测试器并连接控制系统。
然后启动测试软件,输入测试参数、选择测试模式并确认。
测试器会根据设定的参数以怠速方式启动电机,然后使用专门的传感器测量其转速、转矩、电流等各项参数,并通过控制系统调整电机的运转状态,以使其保持在怠速状态。
测试器还可以自动生成测试报告,并将数据储存到本地。
总之,自制怠速步进电机测试器可以为用户提供可靠的测试服务,不仅可以保证电机的稳定运转,还可以确保电机的性能参数符合工厂要求。
在实际应用中,可以根据不同的需求对测试器进行改进和升级,以满足各种特殊需求。
对于自制怠速步进电机测试器来说,重要的测试数据包括电机的转速、转矩、电流和功率等。
下面对这些数据进行分析和解释。
首先是转速。
步进电机的精度和定位准确性取决于电机的最大转速和步进角度,因此转速是一个非常重要的指标。
测试器可以通过装置在电机轴上的光电传感器或霍尔传感器等测量仪器来准确测量电机的转速,一般以RPM(每分钟圈数)为单位。
在正常情况下,怠速状态下的步进电机转速应该非常低,一般在5-30RPM之间。
如果电机转速过高,可能是电机控制系统存在问题,需要进行进一步的检测和调整。
其次是转矩。
专利名称:一种电动车的电机控制器的测试平台专利类型:实用新型专利
发明人:孙进,金坤明,王德红
申请号:CN202121947944.1
申请日:20210819
公开号:CN215642382U
公开日:
20220125
专利内容由知识产权出版社提供
摘要:本实用新型公开了一种电动车的电机控制器的测试平台,包括平台本体,所述平台本体上开设有控制腔,且控制腔中转动连接有支撑轴,所述支撑轴的上端贯穿控制腔并固定连接有承接座,所述控制腔中转动连接有蜗杆,且支撑轴上固定套接有与蜗杆相啮合的蜗轮,所述平台本体上设置有与蜗杆相配合的驱动机构。
本实用新型涉及电机控制器测试技术领域,通过设置的电磁板、永磁板及复位弹簧的配合,可以调节夹板快速伸缩,使得夹板可以快速夹持稳固电机控制器,避免了人工扶持稳固的繁琐,通过设置的驱动机构,可以配合蜗杆和蜗轮调控支撑轴转动,进而调节承接座上电机控制器的角度,避免了人工抬动的劳力损耗。
申请人:威海新能微控电气有限公司
地址:264200 山东省威海市火炬高技术产业开发区初村山海路288-F3
国籍:CN
更多信息请下载全文后查看。
DIY电机测试平台——MOTOR TEST1.0
相信许多喜欢航模的朋友,对电子制作会很感兴趣,我也不例外,特别当我接触到了arduino的时候,我就深深的爱上了它,只要有些许C语言的知识和电子认识,就可以通过它完成你以前很想却做不到的事情。
比如从简单的声光控制、气压测量、温度测量、湿度测量、超声波测距,到看起来很高端的物联网:通过手机遥控遥远地方的灯、养老家的鱼缸里的鱼等等。
接下来分享的电机测试平台就是我与它相爱(学习)路上的小作品。
这个帖子主要想和大家分享一下我做的一个电机测试平台——MOTOR TEST1.0。
先对它进行简单介绍:通过对拉力传感器、电流传感器、电压分压器、温度传感器的数据采集和TF卡的写入,实现以下几个功能:1.电机拉力记录 2.电流记录 3.电压记录3.电机温度记录 4.电调温度记录5.数据存储 6.通过电位器来控制pwm信号输出,控制电调,驱动电机。
一、先看看我们需要那些东西:
1.arduino nano一块
2.DC-DC5v模块(供电使用,也可以在arduino nano vin接口接入6.5-12的电压)
3.I2C1602LCD显示屏
4.3KG称重传感器
5.HX711AD模块
6.ACS712电流传感器模块
7.Micro SD卡模块SPI接口
8.LM35温度传感器
9.轨道滑块一套(由于型号不同,需要对3D模型进行修改)
10.3d打印件
11.亚克力板
12.电位器一个
13.电阻电容若干
14.磁环
15.螺丝螺母若干,拉力传感器用的是M5螺丝
16.导线等其他零件
二、接下来看看接线:
上图显示了大部分的接线,下面我给出了明细:const int duoliangpin=A0;//舵量输入引脚
const int wendupin=A1;//温度1引脚
const int wendu2pin=A2;//温度2引脚
const int dianliupin=A3;//电流引脚
const int dianyapin=A7;//电压引脚
const int huanpingpin=2;//换屏引脚
const int guilingpin=3;//拉力归零引脚
const int starpin=5;//开始开关引脚
duoliang.attach(6);//舵信号输出为D6
const int shakepin=7;//震动器引脚
const byte hx711_data_pin=8;//
const byte hx711_clock_pin=9;//hx711数据引脚sd卡模块spi接线
MOSI-pin11on
MISO-pin12on
SCK-pin13on
CS-const int chipSelect=4;//spi cs定义引脚lcd显示屏接线
A4、A5为IIC的引脚A4连SDA,A5连SCL 三、我们需要固定拉力传感器和电机的基座:
3D建模学习了一段时间,感受到了3D打印的魅力,能创造很多可能,用空的朋友可以尝试玩玩。
因为轨道滑块型号不同,需要对3D模型进行修改,我现在用的这套不是很好,就不在帖子里多介绍了,大家都懂的去哪里买这些东西。
我会在帖子的最后提供固定件的3d 建模和CAD图(用于6mm亚克力板加工)文件的下载,大家可用于参考。
四、程序的写入
我用的Arduino IDE1.6.9,泡泡老师15元超声波模块制作的视频教程里有很详细的arduino 程序写入的方法。
这里要注意的是,需要把帖子后的程序文件中的库文件(libraries文件夹里的)复制到arduino安装位置的libraries文件夹中,不要从Arduino IDE里直接下,我做
了小修改。
五、传感器的校准
一个测量工具,校准是最重要的,下面提供主要传感器的校准方法。
(虽然校准了也不是那么准,以后慢慢改进)
测试的需要用到Arduino IDE里工具选项的串口监视器,把nano板连上电脑,选择端口,然后打开串口监视器,通过实际测量与监视器里的原始值的比较,求出相关系数。
1.拉力传感器
//*******************拉力****************************
float Lali(float maopi)
{lali=hx711.read()/1000-maopi;
Serial.print(lali);
lali=1.387*lali;
return lali;
}
//校准拉力系数,通过实际拉力测量,比如500g和1000g的重物。
通过对原始值lali相差值的计算,可以求的lali=1.387*lali中的这个系数,每个传感器这个系数都不一样。
2.电压分压器
//*********************电压*******************************
float volts(int dianyapin)
{int val=Filter(dianyapin);
Serial.println(val);
float volts=(val/295.2)*5.00;//可以通过串口显示的val值和万用表测的volts的值求出refactor值,295.2是即此值。
//使用refactor=1023*(R2/(R1+R2))的,把295.2改为refactor。
return volts;
}
这个在我以前的帖子里有说过,通过电压和电阻成正比的关系,利用小电压的测量,测量大电压,具体我就不多说了。
3.电流传感器
//*****************电流********************************
float current(int dianliupin)
{float current;
float a=Filt(dianliupin);//delay(1);
Serial.print(a);
current=0.07518*a-38.40;
return current;
}
//电流校准,30A的模块,每安培对应66mv,20A模块为100mv,通过实际测量决定系数和校准。
current=0.07518*a-38.40;a乘以的是系数,可以通过66mv这个值推算出来,不过每个芯片不一定100%的一样,要通过校准使它准确点,38.40这个值是用来归零用的,因为再没有电流输入的情况下该模块输出二分一的电压。
(现在使用的这个模块精度不够,且易受电磁影响,我在电流端加了大电容和磁环电感(自己绕的))
4.温度传感器是封装好的,LM35挺贵的,精度不高,0.25度左右。
红色是正极,中间是输出。
//***********************温度**********************************
float temp(int wendupin)
{float val=Filter(wendupin);//温度传感器LM35接到模拟PIN上;val变量为从LM35信号口读取到的数值
float temperature=(val/1024.0)*500;//把读取到的val转换为温度数值,系数一:
0.00488125=5/1024,0~5V对应模拟口读数1~1024,系//数二:100=1000/10,1000是毫伏与伏的转换;10是每10毫伏对应一度温升。
return temperature;
}
大部分内容都讲完了,再上些图吧。
sd卡模块
hx711模块
一些部件
六、写在最后
这套平台还有你多不完善的地方,需要改进的地方,希望发现问题,或觉得需要改进的朋友能反馈给我,我的QQ1099975399,也可以在帖子下留言或吧内联系,我也将不定期的更新固件,请继续关注。
转自模友之吧GUC,整理EMAX银燕。