概率初步教材分析
- 格式:docx
- 大小:630.14 KB
- 文档页数:16
第25章概率初步本章学情分析与教材分析(一)学情分析:“概率初步”是《课程标准》“统计与概率”的重要内容. 本章是学生在已经了解了统计知识的相关知识,掌握了方差、频率等知识的基础上继续学习概率的相关知识. 由于学生初学概率,面对概率意义的描述,学生容易产生困惑:概率是什么?概率是否就是频率?何时用列表法,何时用树状图等等问题都有待师生一起去探索. 因此,学生对这部分内容学习是一大难点. 但这部分内容在人们的生活和生产建设中有着广泛的应用,也是今后运用概率知识解决实际问题的预备知识,所以它在教材中处于非常重要的地位.本章共包含三部分内容,分别是:随机事件与概率、用列举法求概率、用频率估计概率. 本章既有理论知识,又有实验研究,内容丰富. 本章的教学,无论是在知识上,还是对学生能力的培养上,都有着十分重要的作用.须注意的是,本学段的概率内容还处在一个比较初级的水平,就《课程标准》来看,这个阶段的学生并没有学习概率中的乘法,所以他们还只能用列表法和树形图法计算一些简单的概率问题.因此,如果问题超过3步的难度,学生完成起来就会非常吃力.所以一般来说,不宜将问题的难度超过3步.(二)教材分析:1.核心素养在随机事件的学习中,通过抽样体会样本及估计结果的随机性,培养学生的随机观念;在用概率解决日常生活中遇到的问题时(如抽奖等),培养学生的概率思想;通过用列表和画树状图求概率,提高学生用枚举的数学思想方法解决问题的能力;通过频率估计概率,进一步培养学生“用样本估计总体”的统计思想.2.本章学习目标(1)了解必然事件、不可能事件和随机事件的概念;(2)在具体情境中了解概率的意义,体会概率是描述不确定现象发生可能性大小的数学概念,理解概率的取值范围的意义;(3)能够运用列举法(包括列表、画树状图)计算简单随机试验中事件发生的概率;(4)能够通过随机试验,获得事件发生的频率;知道通过大量重复试验,可以用频率估计概率,了解频率与概率的区别与联系;(5)通过实例进一步丰富对概率的认识,并能解决一些简单的实际问题.3.课时安排本章教学时间约需6课时,具体分配如下(仅供参考):25.1 随机事件与概率2课时25.2 用列举法求概率 2课时25.3 用频率估计概率1课时章末回顾+检测题1课时4.本章重点(1)随机事件的特点;(2)在具体情境中了解概率意义;(3)运用列表法或树状图法计算事件的概率.5.本章难点(1)对生活中的随机事件作出准确判断;(2)对频率与概率关系的初步理解;(3)能根据不同情况选择恰当的方法进行列举,解决较复杂的事件概率的计算问题.。
第二十七讲概率初步复习课教学设计一、教学目标:1、知识技能目标了解必然发生的事件、不可能发生的事件、随机事件的特点.2、数学思考目标学生经历体验、操作、观察、归纳、总结的过程,发展学生从纷繁复杂的表象中,提炼出本质特征并加以抽象概括的能力.3、解决问题目标能根据随机事件的特点,辨别哪些事件是随机事件.4、情感态度目标引领学生感受随机事件就在身边,增强学生珍惜机会,把握机会的意识.二、重点难点:重点:随机事件的特点.难点:判断现实生活中哪些事件是随机事件.三、教学过程:(一).知识网络自我梳理本章知识网络:设计意图:使学生进一步对概率初步中涉及的各个知识点有了较为系统的认识,正确理解频率与概率的关系,进而认识数学是与实际问题密不可分,人们的需要产生数学。
(二).分析考情过真题考考点一:事件分类1.[2018·沈阳]下列事件中,是必然事件的是()A.任意买一张电影票,座位号是2的倍数B.13个人中至少有两个人生肖相同C.车辆随机到达一个路口,遇到红灯D.明天一定会下雨2.[2018·淄博]下列语句描述的事件中,是随机事件的为()A.水能载舟,亦能覆舟B.只手遮天,偷天换日C.瓜熟蒂落,水到渠成D.心想事成,万事如意考点二:用列表法或树状图法求概率1.[2018·临沂]2018年某市初中学业水平实验操作考试。
要求每名学生从物理、化学、生物三个学科中随机抽取一科参加测试,小华和小强都抽到物理学科的概率是( D )2.[2018·威海]一个不透明的盒子中放入四张卡片,每张卡片上都写有一个数字,分别是﹣2 ,﹣1,0,1.卡片除数字不同外其他均相同,从中随机抽取两张卡片,抽取的两张卡片上数字之积为负数的概率是 ( B )(注意有无放回)考点三:统计图与概率综合1. [2015·日照]为进一步推广“阳光体育”大课间活动,某中学对已开设的A 实心球,B立定跳远,C跑步,D跳绳,四种活动项目的学生喜欢情况进行调查,随机抽取了部分学生,并将调查结果绘制成图1,图2的统计图,请结合图中的信息解答下列问题。
《概率初步》主题教学分析
主题内容分析
“统计与概率”的内容在新课标中得到重视,是与“数与代数”“图形与几何”“综合与实践”并列的四部分内容之一.概率是研究随机现象的科学,对一些简单的随机现象发生的可能性大小做出定性的描述.在义务教育阶段,对现象的研究都基于简单随机事件.概率研究的对象是随机现象,其核心是通过对数据进行分析,发现其中蕴含的信息,从中发现规律.生活中的抽签、中奖、抛硬币等实际应用的例子说明了大量重复试验中频率具有稳定性.在义务教育阶段,学习“概率”的目标不仅仅是计算一些事件的概率,更重要的是体会概率的意义和作用.
学习目标
1.理解随机事件的概念和意义.
2.理解概率的概念和意义.
3.掌握等可能情形下随机事件概率的求法.
4.理解简单几何概型概率求法.
5.能利用频率估计概率.
重点、难点
1.会用画树状图法或者列表法求概率.
2.理解频率与概率的关系.
教学思路
本单元有3课时.第一课时为“随机事件与概率的意义”,第二课时为“随机事件概率的求法”,第三课时为“用频率估计概率”.在设计教学思路时考虑以下几个问题:第一,重视随机观念的培养.随机观念的培养是第三学段统计与概率学习的项重要内容.在现实世界中,有许多现象我们可以事先预测其结果,然而还存在许多现象,我们无法事先判断其结果.这类事件发生的可能性就整体来说呈现出一定的规律.第二,加强对概率意义的理解.在前两个学段,学生对事件发生的可能性大小已经有了初步的认识,但仅限于定性的描述.本单元从定量的角度刻画随机事件发生可能性的大小.第三,紧密联系实际.概率问题是日常生活中常见的问题,例子都是从实际问题中提炼出来的,从而帮助学生从实际生活
中发现概率问题用所学知识解决实际问题.
知识结构图。
第二十五章概率初步学情与教材探讨本文档旨在探讨第二十五章概率初步的学情和教材内容,提供教师们一些关于如何教授这一章节的指导意见。
学情分析在教授第二十五章概率初步时,教师应该了解学生的学情,以便更好地设计教学内容和方法。
以下是一些对学情的初步分析:1. 知识基础:在研究概率初步之前,学生应该已经掌握了基本的数学概念和运算技巧,如加减乘除等。
需要了解学生对这些基础知识的掌握程度。
2. 研究兴趣:概率初步是数学中一门抽象概念较多的章节,需要学生具备一定的逻辑思维和抽象推理能力。
了解学生对于概率的兴趣程度,可以更好地激发学生的研究动力。
3. 研究方法:不同的学生有不同的研究方法和惯。
了解学生对于概率初步的研究方法,可以更好地指导学生选择适合自己的研究方式,提高研究效果。
教材建议以下是对于第二十五章概率初步的教材内容和教学方法的建议:1. 理论讲解:首先,教师应该进行概率初步的理论讲解,包括基本概念、概率的计算方法等。
可以通过具体生活中的例子来引入概率的概念,让学生更好地理解。
2. 实例演示:在理论讲解之后,可以通过一些实际问题的演示,让学生应用所学的概率知识解决问题。
可以设计一些真实的场景,让学生在实践中感受概率的应用。
3. 练巩固:为了帮助学生巩固所学的知识,教师可以设计一些练题,让学生进行训练。
可以从简单到复杂,由浅入深地布置练题,以逐步提高学生的概率计算能力。
4. 作业批改和反馈:对于学生提交的练作业,教师应及时批改并给予反馈。
可以指出学生的错误和不足之处,并提供改进意见,帮助学生更好地掌握概率初步的知识。
综上所述,教授第二十五章概率初步时,应根据学生的学情进行有针对性的教学设计,并结合理论讲解、实例演示、练习巩固等教学方法,帮助学生全面理解和掌握概率初步的知识。
这样可以提高学生的学习兴趣和学习效果,促进他们在概率初步学习中的进步。
第25章概率初步学情分析与教材分析(一)学情分析:“概率初步”是《课程标准》“统计与概率”的重要内容. 本章是学生在已经了解了统计知识的相关知识,掌握了方差、频率等知识的基础上继续学习概率的相关知识. 由于学生初学概率,面对概率意义的描述,学生容易产生困惑:概率是什么?概率是否就是频率?何时用列表法,何时用树状图等等问题都有待师生一起去探索. 因此,学生对这部分内容学习是一大难点. 但这部分内容在人们的生活和生产建设中有着广泛的应用,也是今后运用概率知识解决实际问题的预备知识,所以它在教材中处于非常重要的地位.本章共包含三部分内容,分别是:随机事件与概率、用列举法求概率、用频率估计概率. 本章既有理论知识,又有实验研究,内容丰富. 本章的教学,无论是在知识上,还是对学生能力的培养上,都有着十分重要的作用.须注意的是,本学段的概率内容还处在一个比较初级的水平,就《课程标准》来看,这个阶段的学生并没有学习概率中的乘法,所以他们还只能用列表法和树形图法计算一些简单的概率问题.因此,如果问题超过3步的难度,学生完成起来就会非常吃力.所以一般来说,不宜将问题的难度超过3步.(二)教材分析:1.核心素养在随机事件的学习中,通过抽样体会样本及估计结果的随机性,培养学生的随机观念;在用概率解决日常生活中遇到的问题时(如抽奖等),培养学生的概率思想;通过用列表和画树状图求概率,提高学生用枚举的数学思想方法解决问题的能力;通过频率估计概率,进一步培养学生“用样本估计总体”的统计思想.2.本章学习目标(1)了解必然事件、不可能事件和随机事件的概念;(2)在具体情境中了解概率的意义,体会概率是描述不确定现象发生可能性大小的数学概念,理解概率的取值范围的意义;(3)能够运用列举法(包括列表、画树状图)计算简单随机试验中事件发生的概率;(4)能够通过随机试验,获得事件发生的频率;知道通过大量重复试验,可以用频率估计概率,了解频率与概率的区别与联系;(5)通过实例进一步丰富对概率的认识,并能解决一些简单的实际问题.3.课时安排本章教学时间约需6课时,具体分配如下(仅供参考):25.1 随机事件与概率2课时25.2 用列举法求概率 2课时25.3 用频率估计概率1课时章末回顾+检测题1课时4.本章重点(1)随机事件的特点;(2)在具体情境中了解概率意义;(3)运用列表法或树状图法计算事件的概率.5.本章难点(1)对生活中的随机事件作出准确判断;(2)对频率与概率关系的初步理解;(3)能根据不同情况选择恰当的方法进行列举,解决较复杂的事件概率的计算问题.。
人教版概率初步说课稿尊敬的各位评委、老师,大家好!今天我说课的题目是人教版高中数学必修三中的概率初步。
在接下来的时间中,我将从教材分析、教学目标、教学重点与难点、教学方法、教学过程及板书设计等方面进行详细的阐述。
一、教材分析概率初步是高中数学必修三中的一个重要章节,它主要介绍了随机事件、概率的定义及计算方法等基础知识。
通过对本章节的学习,学生能够理解随机现象的基本概念,掌握概率的基本计算方法,并能够运用所学知识解决一些简单的实际问题。
本章节的内容是在初中数学基础上的进一步拓展,为后续学习更深层次的概率论和数理统计打下坚实的基础。
二、教学目标1. 知识与技能目标:使学生理解随机事件的概念,掌握概率的定义和基本性质,学会计算简单事件的概率。
2. 过程与方法目标:培养学生运用数学知识分析问题和解决问题的能力,训练学生逻辑思维和抽象概括的能力。
3. 情感态度与价值观目标:激发学生对数学学习的兴趣,培养学生的探索精神和创新意识,强化学生运用数学知识解决实际问题的能力。
三、教学重点与难点1. 教学重点:随机事件的概率计算方法,包括经典概型和几何概型。
2. 教学难点:如何帮助学生建立对概率概念的直观理解,以及如何处理一些条件概率和独立事件的概率问题。
四、教学方法为了更好地完成教学目标,本节课我将采用讲授法、讨论法和案例分析法相结合的方式进行教学。
通过直观的实例和形象的比喻,帮助学生建立起概率概念的直观印象。
同时,通过小组讨论和案例分析,引导学生主动思考和解决问题,提高他们的实践能力和创新能力。
五、教学过程1. 引入新课通过日常生活中的一些随机现象,如掷硬币、掷骰子等,引出概率的概念,激发学生的兴趣和好奇心。
2. 讲解新知识详细讲解随机事件、概率的定义及基本性质,通过实例演示如何计算简单事件的概率。
3. 学生活动组织学生进行小组讨论,探讨日常生活中的一些概率问题,并尝试运用所学知识进行解答。
4. 案例分析选取一些典型的概率问题,引导学生进行案例分析,通过实际操作加深对概率计算方法的理解。
沪科版初中数学初三数学下册《概率初步》说课稿一、教材分析本节课是初三数学下册《概率初步》的第一课,主要涉及概率的基本概念、概率的计算方法和应用等内容。
在初三学年的数学课程中,概率是一个重要的章节,也是学生接触到的新知识点之一。
通过本节课的学习,学生将掌握概率的基本概念,了解概率的计算方法,培养应用概率的能力。
二、教学目标1. 知识目标•掌握概率的基本概念,包括样本空间、事件、概率等;•了解概率的计算方法,包括等可能概型、频率、古典概型等;•能够运用概率计算方法解决简单问题。
2. 能力目标•培养学生观察、分析和解决问题的能力;•培养学生逻辑思维和数学推理能力;•提高学生应用概率解决实际问题的能力。
3. 情感目标•培养学生对概率的兴趣和好奇心;•培养学生合作与沟通的能力;•培养学生遵守规则、尊重他人的态度。
三、教学重点和难点1. 教学重点•概率的基本概念及计算方法;•概率在实际问题中的应用。
2. 教学难点•掌握概率计算方法的运用;•将概率知识应用到实际问题中。
四、教学过程1. 导入与引出问题(10分钟)首先,通过一个生动的问题导入本节课的内容:假如你去参观一家有三个房间的博物馆,每个房间有一个门,门上分别标有A、B、C三个字母,其中只有一个房间里面有奖品,另外两个房间是空的。
你随机选择了一个房间的门,门后是空的。
现在,博物馆馆长告诉你,你可以改变选择,你觉得换另外一个房间的门会增加获奖的几率吗?请给出你的理由。
引导学生讨论这个问题,引出概率的概念和相关知识。
2. 概率的基本概念(20分钟)在引入问题之后,向学生解释概率的基本概念:•样本空间:指某个随机试验的所有可能结果的集合。
•事件:指样本空间的一个子集,是一个由若干个基本事件组成的集合。
•概率:指事件发生的可能性大小。
通过具体的例子帮助学生理解这些概念。
3. 概率的计算方法(30分钟)接下来,介绍概率的计算方法,包括等可能概型、频率和古典概型等。
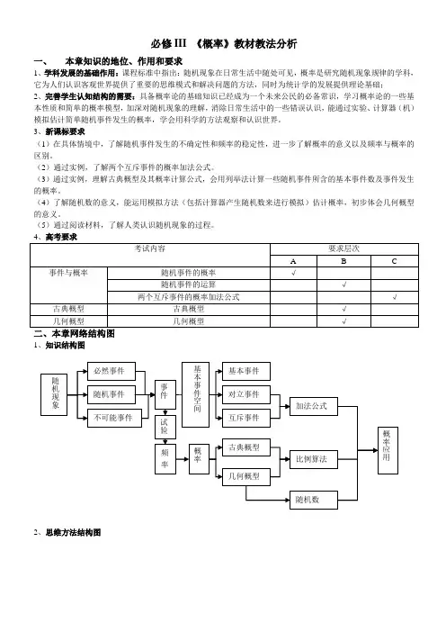
必修III 《概率》教材教法分析一、本章知识的地位、作用和要求1、学科发展的基础作用:课程标准中指出:随机现象在日常生活中随处可见,概率是研究随机现象规律的学科,它为人们认识客观世界提供了重要的思维模式和解决问题的方法,同时为统计学的发展提供理论基础;2、完善学生认知结构的需要:具备概率论的基础知识已经成为一个未来公民的必备常识,学习概率论的一些基本性质和简单的概率模型,加深对随机现象的理解,消除日常生活中的一些错误认识,能通过实验、计算器(机)模拟估计简单随机事件发生的概率,学会用科学的方法观察和认识世界。
3、新课标要求(1)在具体情境中,了解随机事件发生的不确定性和频率的稳定性,进一步了解概率的意义以及频率与概率的区别。
(2)通过实例,了解两个互斥事件的概率加法公式。
(3)通过实例,理解古典概型及其概率计算公式,会用列举法计算一些随机事件所含的基本事件数及事件发生的概率。
(4)了解随机数的意义,能运用模拟方法(包括计算器产生随机数来进行模拟)估计概率,初步体会几何概型的意义。
(5)通过阅读材料,了解人类认识随机现象的过程。
1、知识结构图2、思维方法结构图三、 了解概率论的发展历程概率论就是研究随机现象中数量规律的数学学科。
历史上概率论起源于赌博。
19世纪末至20世纪初,概率论取得了飞速发展。
20世纪30年代前苏联数学家柯尔莫哥洛夫(Kolmogorov )等人建立了概率论的公理化体系。
近年来,概率论已被广泛应用于自然科学、工程技术、经济理论、经营管理等诸多方面。
特别是对金融领域中随机现象的研究与应用有了长足的发展,形成了“金融数学”的重要组成部分。
四、 重点与难点解析第一单元:事件与概率1. 关于概率:在数学上概率是用公理化形式定义的,是一种数学模型,‘概率统计定义’、‘古典概率定义’和‘几何概率定义’都是一些描述性的说法,我们不必过分揣摩,探究其用语,而应该引导学生整体把握概率定义。
概率的公理化定义:设Ω为一个样本空间,若对每一个随机事件A 定义了一个实数 P(A),满足下列三个基本性质:公理一(非负性) :对任意事件A ,有1)(0≤≤A P ; 公理二(规范性) : 0)(,1)(=∅=ΩP P ;公理三(可列可加性):对两两互不相容事件 ,,,,,321n A A A A ,满足()∑∑∞=∞==⎪⎭⎫ ⎝⎛11i i i i A P A P2.重复试验:概率论描述的是可以重复试验的随机模型。
北师版七年级数学下册第6章概率初步【说课稿】感受可能性感受可能性一、教材分析(一)教材地位与作用前面所学的数学问题,其结果往往是确定的,而从本节课开始就要接触结果不确定的情况——随机事件.它既是概率论的基础,又是生活中存在的大量现象的一个反映.因此,学好它,既能解决生活中的一些问题,也为今后的研究打下良好的基础.(二)教学目标(1)知识与技能:了解必然发生的事件、不可能发生的事件、随机事件的特点。
(2)过程与方法:经历体验、操作、观察、归纳、总结的过程,发展从纷繁复杂的表象中,提炼出本质特征并加以抽象概括的能力。
(3)情感、态度与价值观:学生通过亲身体验、亲自演示,感受数学就在身边,使学生乐于亲近数学,感受数学,喜欢数学,体会数学的应用价值。
(三)重点、难点分析重点:随机事件的特点。
难点:判断现实生活中哪些事件是随机事件。
(四)学情分析由于学生以前未接触过结果不确定的数学问题,所以对随机事件概念的出现一时难以适应,教师只有通过大量、生动、鲜活的例子,让学生充分感知的基础上,才能准确理解和把握随机事件的有关概念。
二、教法分析为了说明什么是随机事件和它有什么特点,我通过大量的实例,让学生经历体验、操纵、观察、归纳、讨论总结概括出定义,为了检修学生是不是了解它的特点,我通过一定的例题加以巩固,特别让学生对“生死签”问题进行思考、再讨论,既能发现学生对随机事件的特点掌握怎样?又能充分体现学生的研究主体性。
充分挖掘出学生的研究潜力,激发学生的研究兴趣,让学生充裕感触感染数学的价值。
三、学法指导建构主义以为:“数学研究并非是一个被动接受的进程,而应是自动建构的进程”。
教师通过一系列活动和具格式子,让学生通过观察,着手操纵,积极思考,充裕讨论和交流。
逐步加深对随机事件及其特点的了解和掌控。
充分调动、激发学生研究思维的积极性,充分体现学生是研究的主体和教师是学生研究的构造者、参与者和促进者。
四、教学过程问题与情境问题引入:2010年10月22日晴早上,我早退了。
《概率初步》教材分析161中学王苒苒2011.12.29一、本章地位本章属于“统计与概率”领域,对于该领域的内容,本套教科书共安排了三章,这三章采用统计和概率分开编排的方式,前两章是统计,最后一章是概率.一方面,概率与统计相对独立,另一方面概率又以统计为依托.本章概率知识的学习要以前俩章的统计部分的知识为基础.本章的主要内容是随机事件的的定义,概率的定义,计算简单事件概率的方法,主要是列举法(包括列表法和画树状图法),利用频率估计概率,中心内容是体会随机观念和概率思想.二、课程学习目标1、课标要求(1)理解什么是必然发生事件、不可能发生事件和随机事件.(2)在具体情境中了解概率的意义,体会概率是描述不确定事件发生可能性大小的数学概率,理解概率取值范围的意义.(3)能够运用列举法(包括列表、画树状图)计算简单事件发生的概率.(4)能够通过试验,获得事件发生的频率,知道大量重复试验时频率可作为事件发生概率的估计值,理解频率与概率的区别与联系.(5)通过实例进一步丰富对概率的认识,并能解决一些实际问题.2、2011年中考说明对概率的要求页脚内容1【考试内容】事件、事件的概率,列举法(包括列表、画树状图)计算简单事件的概率.实验与事件发生的频率,大量重复实验时事件发生概率的估计值.运用概率知识解决实际问题.【考试要求】①在具体情境中了解概率的意义,运用列举法(包括列表、画树状图)计算简单事件发生的概率.②通过实验,获得事件发生的频率;知道大量重复实验时频率可作为事件发生概率的估计值.③能运用概率知识解决一些实际问题.三、知识结构框图页脚内容2四、课时安排(共15课时)25.1随机事件与概率约4课时25.2用列举法求概率约4课时25.3利用频率估计概率约3课时25.4课题学习约2课时数学活动小结约2课时五、学法教学建议1、注重概念的教学、随机观念的渗透概率对学生来说是一个与以前所学数学内容不太一样的东西,一些表述、思想、方法学生都不适应,如果一开始形成了错误的概念或“直觉”,那就很不利于后面的学习.因此在概念教学时不能急于求成,要循序渐进,稳扎稳打.课本通过4个步骤来给出“统计概率”的概念:(1)很多事件的发生具有“偶然性”(给出“随机事件”概念.P125【问题1、2】)→(2)不同随机事件发生的可能性的大小有可能不相同(P127【问题3】)→(3)相同条件下,一个事件发生的概率是一个常数,是由事件固有的属性决定的。
第二十五章概率初步一、教学目标1.了解必然事件、不可能事件和随机事件的概念.2.在具体情境中了解概率的意义,体会概率是描述不确定现象发生可能性大小的数学概念,理解概率的取值范围的意义.3.能够运用列举法(包括列表、画树状图)计算简单随机试验中事件发生的概率.4.能够通过随机试验,获得事件发生的频率;知道通过大量重复试验,可以用频率估计概率,了解频率与概率的区别与联系.5.通过实例进一步丰富对概率的认识,并能解决一些简单的实际问题.二、教材分析本章主要内容是随机事件和概率的概念,用列举法求简单随机试验中事件的概率,利用频率估计概率.它是在第二学段定性描述随机现象发生可能性基础上,对随机事件发生的可能性(概率)进行定量研究.三、教学建议1.正确理解概率与频率的联系与区别初学概率的学生容易混淆概率与频率两个概念,更不容易理解两者的联系与区别.相同条件下,某一事件发生的概率是一个常数,是由事物固有的属性决定的.而相同条件下进行随机试验,即使是相同次数的重复试验,某一事件的频率也不一定相同,也即频率具有随机性.但随着试验次数的增加,一般来说频率会越来越稳定于某个常数附近,这个数就是概率.2.注意数学数据分析能力的建构数据分析与概率是初中数学的主干内容,在教学中应有意识、有目的地为学生创造收集、记录分析数据的实践机会,引导学生加工有用的信息,运用数据分析的方法进行辨析和讨论.3.鼓励学生动手试验,注意现代信息技术的应用为了让学生通过具体的试验操作获得一定的活动经验,体会随机试验中频率的随机性以及大量重复试验中频率的稳定性,进而加强对概率意义的理解,教科书在25.3节设置了一个投掷硬币的试验,为学生提供一个体验随机试验的机会.由于在这个试验中需要获得的投掷次数相对较多,因此这里需要发动全体学生积极参与,动手试验,靠集体的力量快速地获得试验频率.4.注意把握教学难度必须注意的是,本学段的概率内容还处在一个比较初级的水平,教学重点是概率意义的理解和随机观念的培养.用列举法求概率,应该重视学生对古典模型两个前提条件的理解,不应在计算繁难上作高要求.教师在教学中要注意把握重点,控制难度.5.强调结合实际,选取与生活密切联系的素材概率与现实生活的联系越来越紧密,这一领域的内容对学生来说应该是充满趣味性和吸引力的.教学时还需要结合当地的实际情况,挖掘身边的一些素材,使学生在解决实际问题的过程中,体会到概率与实际生活的密切联系,调动学生学习概率知识的积极性.。
第二十五章《概率初步》教材分析中考要求:1.基本要求:(1)理解频数、频率的概念;了解频数分布的意义和作用;知道大量重复实验时,可用频率估计事件发生的概率;(2)了解不可能事件、必然事件和随机事件的含义;(3)了解概率的意义;知道大量重复实验时频率可作为事件发生概率的估计值.2.略高要求:(1)能利用频数、频率解决简单的实际问题;(2)会运用列举法(包括列表、画树状图)计算简单事件发生的概率.结合教科书分析提出几点教学建议本章知识结构框图【补充例题】(一)概念辨析类例1、(随机事件概念类)(1)下列事件中,哪一个是确定事件()A、明日有雷阵雨B、小丹的自行车轮胎被钉扎坏C、小红买体彩中奖D、抛掷一枚正方体骰子,出现7点朝上(2)下列事件中是必然事件的是()A、小婷上学一定坐公交车B、买一张电影票,座位号正好是偶数C、小红期末考试数学成绩一定得满分D、将豆油滴入水中,豆油会浮在水面上(3)下列说法正确的是()A、可能性很小的事件在一次试验中一定不会发生B、可能性很小的事件在一次试验中一定发生C、可能性很小的事件在一次试验中有可能发生D、不可能事件在一次试验中也可能发生(4)在一个不透明的箱子里放有除颜色外,其余都相同的4个小球,其中红球3个、白球1个.搅匀后,从中同时摸出2个小球,请你写出这个实验中的一个可能事件:.例2、(频率、概率概念意义类)下表是一个机器人做9999次“抛硬币”游戏时记录下的出现正面的频数和频率抛掷结果5次50次300次800次3200次6000次9999次出现正面的频数1 31 135 408 1580 2980 5006用列举法求概率随机事件概率用频率估计概率食蚂食出现正面的频率20% 62% 45% 51% 49.4% 49.7% 50.1%(1)由这张频数和频率表可知,机器人抛掷完5次时,得到一次正面,正面出现的频率是20%,那么,也就是说机器人抛掷完5次后,得到 次反面,反面出现的频率是(2)由这张频数和频率表可知,机器人抛掷完9999次时,得到 次正面,正面出现的频率是 ;那么,也就是说机器人抛掷完9999次时,得到 次反面,反面出现的频率是 ; (3)请你估计一下,抛这枚硬币,正面出现的概率是 . 例3、频率与概率的区别与联系(1)关于频率与概率的关系,下列说法正确的是( ) A 、频率等于概率B 、当试验次数很大时,频率会稳定在概率附近C 、当试验次数很大时,概率会稳定在频率附近D 、试验得到的频率与概率不可能相等 (2)下列说法正确的是( )A 、一颗质地均匀的骰子已连续抛掷了2000次,其中,抛掷出5点的次数最少,则第2001次一定抛掷出5点B 、某种彩票中奖的概率是1%,因此买100张该种彩票一定会中奖C 、天气预报说明天下雨的概率是50%.所以明天将有一半时间在下雨D 、抛掷一枚图钉,钉尖触地和钉尖朝上的概率不相等 (3)下列说法正确的是( )A 、抛掷一枚硬币5次,5次都出现正面,所以投掷一枚硬币出现正面的概率为1B 、“从我们班上查找一名未完成作业的学生的概率为0”表示我们班上所有的学生都完成了作业C 、一个口袋里装有99个白球和一个红球,从中任取一个球,得到红球的概率为1%,所以从袋中取至少100次后必定可以取到红球(每次取后放回,并搅匀)D 、抛一枚硬币,出现正面向上的概率为50%,所以投掷硬币两次,那么一次出现正面,一次出现反面 (二)概率计算 1.直接列举法(一)从事件发生的所有可能结果出发,考虑每种可能结果所占的可能性大小的值,然后将事件A 所包含的所有可能结果的各自可能性相加例1 一个不透明的袋中装有除颜色外其余均相同的5个红球和3个黄球,从中随机摸出一个,则摸到黄球的概率是( )A 、81B 、12C 、83D 、53底大多少,此问题恰是此处的难点。
《概率初步》教材分析161中学王苒苒2011.12.29一、本章地位本章属于“统计与概率”领域,对于该领域的内容,本套教科书共安排了三章,这三章采用统计和概率分开编排的方式,前两章是统计,最后一章是概率.一方面,概率与统计相对独立,另一方面概率又以统计为依托.本章概率知识的学习要以前俩章的统计部分的知识为基础.本章的主要内容是随机事件的的定义,概率的定义,计算简单事件概率的方法,主要是列举法(包括列表法和画树状图法),利用频率估计概率,中心内容是体会随机观念和概率思想.二、课程学习目标1、课标要求(1)理解什么是必然发生事件、不可能发生事件和随机事件.(2)在具体情境中了解概率的意义,体会概率是描述不确定事件发生可能性大小的数学概率,理解概率取值范围的意义.(3)能够运用列举法(包括列表、画树状图)计算简单事件发生的概率.(4)能够通过试验,获得事件发生的频率,知道大量重复试验时频率可作为事件发生概率的估计值,理解频率与概率的区别与联系.(5)通过实例进一步丰富对概率的认识,并能解决一些实际问题.2、2011年中考说明对概率的要求事件、事件的概率,列举法(包括列表、画树状图)计算简单事件的概率.实验与事件发生的频率,大量重复实验时事件发生概率的估计值.运用概率知识解决实际问题.【考试要求】①在具体情境中了解概率的意义,运用列举法(包括列表、画树状图)计算简单事件发生的概率.②通过实验,获得事件发生的频率;知道大量重复实验时频率可作为事件发生概率的估计值.③能运用概率知识解决一些实际问题.三、知识结构框图四、课时安排(共15课时)25.1随机事件与概率约4课时25.2用列举法求概率约4课时25.3利用频率估计概率约3课时25.4课题学习约2课时数学活动小结约2课时五、学法教学建议1、注重概念的教学、随机观念的渗透概率对学生来说是一个与以前所学数学内容不太一样的东西,一些表述、思想、方法学生都不适应,如果一开始形成了错误的概念或“直觉”,那就很不利于后面的学习.因此在概念教学时不能急于求成,要循序渐进,稳扎稳打.课本通过4个步骤来给出“统计概率”的概念:(1)很多事件的发生具有“偶然性”(给出“随机事件”概念.P125【问题1、2】)→(2)不同随机事件发生的可能性的大小有可能不相同(P127【问题3】)→(3)相同条件下,一个事件发生的概率是一个常数,是由事件固有的属性决定的。
这也是区分概率和频率的本质区别之一。
(P128【试验】,古典概率定义)(4)然后再引入概率的统计定义。
(P140【用频率估计概率】)随机事件在现实世界中是普遍存在的,教师应努力培养学生的随机观念,并让学生知道,研究随机事件掌握其规律进而利用其规律是有实际意义的.概率论就是研究和揭示随机现象统计规律的教学工具,教师应举出大量事件,让学生判断,这些事件是确定性事件还是随机事件.2、帮助学生区别统计概率和古典概率的定义,揭示概率与频率的区别与联系初学统计与概率的学生往往无法理解概率与频率的内在区别与联系,有时会把两者相混淆,教师应向学生指明,统计与概率这两个学科是互为依存,相互作用的.概率这一概念是建立在频率这一统计量的稳定性基础之上的,而统计也离不开概率的理论支持.相同条件下,一个事件发生的概率是一个常数,是由事件固有的属性决定的,但是如果用概率实验的方法,频率会随着样本空间的变化而变化,但随着样本的增加,频率会越来越集中于一个常数,这个数就是概率(统计概率的定义).所以用频率估计出来的概率有时是不精确的,会有误差.让学生们理解,在遇到任何计算概率问题时,如果能够用理论计算首先就应该采用理论计算的方式,这样的计算结果是概率的精确值(古典概率的定义),用频率估计概率通常会出现误差,得到的可能是概率的近似值.3、通过大量的实例教学教学中通过大量的(包括重复的)实例教学,让学生在结合实际问题的研究中来逐步体会、理解概念的实质、掌握计算的方法.问题的形式、表述千差万别,通过多分析处理各种各样的实际问题,有助于提高学生的转化能力.让学生亲自动手实践、能够引发学生的思考,加深印象,提高学生思考的积极性.建议充分利用好教参后面附带的课件。
4、帮助学生总结常见解题方法初中阶段新课标对概率的要求比较低,要求学生掌握的问题以及方法都比较单一.很多貌似不同的实际问题实质都是一样的,几乎都能转化成几种固定的模式,就像是设计模拟试验一样,比如,很多问题都能转化成“摸球”问题。
要考虑的关键点有三条:①几步完成(是从一个口袋摸球,还是从两个或三个口袋中摸球);②摸出球后是否放回去;③每次摸几个球.(实际上,“在一个口袋中摸球,每次摸2个”相当于“每次摸1个,摸2次”).学生掌握了问题的实质之后,就不会被表面的叙述干扰.5、谈谈学生在学习概率时常见的错误①似是而非,不知道树状图的标准画法例1 如图1 所示, 从甲地到乙地有两条路可走, 从乙地到丙地有三条路可走,假定甲、乙、丙三地间的路况完全相同, 小斌从甲地出发走a 路线到乙地,再走e路线到丙地的概率是多少?错误分析: 这两种错误都是树状图的形状画错, 常常出现这种错误是因为同学们平时学习粗枝大叶, 不认真观察树状图的真形而导致的错误。
正确画法1: 由题意得树状图如下:所以: 从甲地出发走a路线到乙地, 再走e路线到丙地的概率为16②没有搞清楚树状图应用的条件例2已知甲袋中有1个红球、1个白球、乙袋中有2 个红球、1个白球(两种球只是颜色不同)。
从甲、乙两袋中同时摸出红球的概率是多少?错解: 画树状图如下图2所示,图2 图3总的情况数有4 种, 两袋中同时摸出红球的情况数有1种, 因此两袋中同时摸出红球的概率为四分之错误分析: 从甲袋中摸出红球和白球的可能性不同, 因此上述解答是错误的。
正确解法: 由于乙袋中有2个红球可以将它们编号后再求解。
画树状图, 如图3所示。
总的情况数有6 种, 两袋中同时摸出红球的情况数有2种。
因此两袋中同时摸出红球的概率为13③同一事件,同一属性,错误的使用两次例3 已知红色和蓝色在一起可配成紫色, 现有三种颜色红、白、蓝, 从中任意取出两种颜色来配紫色, 问: 能配出紫色的概率是多大?错解: 用列表法如下:白红蓝白(白, 白) (红, 白) (蓝, 白)红(白, 红) (红, 红) (蓝, 红)蓝(白, 蓝) (红, 蓝) (蓝, 蓝)由表格知: 所有可能数为9种, 能配出紫色的有2种, 因此能配出紫色的概率为九分之二。
错误分析: 同学们在这一过程中没有考虑到: 两次取出相同的颜色是同一事件不能重复计算为两个事件, 导致所有可能数搞错而导致结论错误。
正确解法: 用列表法如下:白红蓝白空 (红, 白) (蓝, 白)红 (白, 红) 空 (蓝, 红)蓝 (白, 蓝) (红, 蓝) 空由表格知: 所有可能数为6种, 能配出紫色的有2种, 因此能配出紫色的概率为三分之一。
④对事件的含义模糊不清例4 有2名男生和2名女生, 王老师要随机地、两两一对地给他们排座位, 一男一女在一起的概率是多少?错解: 把2名男生编号为男1、男2; 两名女生编号为女1、女2, 则两人在一排共有四种情况: 男1男2, 女1女2, 男1女2, 男2女1所以, P (一男一女在一起) =12.错误原因分析: 没有弄清每个事件的含义: 两两一对地排位, 两两排好才算一个完整事件, 只排好2个人并不是一个完整事件。
正确的解法: 用列举法排出两两一对所有可能:男1男2, 女1女2; 男1女1, 男2女2; 男1女2,男2女1所以, P (一男一女在一起) =23.⑤不重视概率的学习,认为中考中没有什么难题,不认真练习例5:一个骰子,六个面上的数字分别为1,2,3,3、4,5投掷一次,向上的面出现数字3的概率是。
错解:由于有些同学不认真看题,把六个面上的数字错看成1,2,3,4,5,6,从而出现数字3的概率为16。
剖析:由于骰子的六个面向上的机会是相同的,而出现3的结果有两种,因此出现数字3的概率是11263⨯=六、常见题型(一)确定事件与不确定事件的判定例1.下列事件是必然事件的A.抛掷一枚硬币,四次中有两次正面朝上 B.打开电视体育频道,正在播放NBA球赛C.射击运动员射击一次,命中十环D.若a是实数,则0a≥解析:事先能够肯定一定会发生的事件称为必然事件,事先能够肯定一定不会发生的事件称为不可能事件,必然是件和不可能事件都是确定事件;可能发生也可能不发生的事件称为随机事件(也称为不确定事件).由于A、B、C都为随机事件;只有D是必然事件.(二)求简单事件发生的概率:例2.某商场在今年“六·一”儿童节举行了购物摸奖活动.摸奖箱里有四个标号分别为1,2,3,4的质地、大小都相同的小球,任意摸出一个小球,记下小球的标号后,放回箱里并摇匀,再摸出一个小球,又记下小球的标号.商场规定:两次摸出的小球的标号之和为“8”或“6”时才算中奖.请结合“树状图法”或“列表法”,求出顾客小彦参加此次摸奖活动时中奖的概率.解析:本题考查了计算事件的概率的能力,可以看到共有16种可能,和为“6”或“8”有4种可能性,所以,顾客小彦参加此次摸奖活动时中奖的概率41164=.(列表方法求解略)温馨提示:正确的理解概率的意义,利用列表或树形图求概率,找出可能出现的结果次数n 及事件发生的结果次数k ,再利用 kP n=来求概率. (三)用试验的方法估算复杂事件的概率:例3.赏郎中学初三某班的同学积极参加体育锻炼,该班班长在篮球场对自己进行篮球定点投球测试,下表是他的测试成绩及相关数据:第一回投球 第二回投球 第三回投球 第四回投球 第五回投球 第六回投球每回投球次数 5 10 15 20 25 30 每回进球次数 3 8 16 17 18 相应频率0.60.80.40.80.680.6(1)请将数据表补充完整。
(2)画出班长进球次数的频率分布折线图。
(3)就数据5、10、15、20、25、30而言,这组数据的中位数是多少?(4)如果这个测试继续进行下去,每回的投球次数不断增加,根据上表数据,测试的频率将稳定在他投球1次时进球的概率附近,请你估计这个概率是多少?并说明理由。
(结果用分数表示)解析:本题是与数据的整理与描述相结合的,首先对数据进行分析,然后通过实验频率来估计概率。
第(1)问由频率计算频数,频数=总数×频率=15×0.4=6(2)通过描点、连线画出折线图,又折线图我们可以看到频率稳定在0.6左右(3)要注意中位数的定义,是按顺序将数据排列起来后处在中间位置的数据,因为有6个数据,所以应是第3、4个数的平均数为17.5(4)因为当实验的次数足够大时,事件发生的频率稳定在该事件发生的概率附近,反之可以用频率来估计概率,即:1056830252015105181716683=++++++++++ 温馨提示:本题要同学们区别开概率与频率,概率是伴随着随机事件客观存在的,只要有随机事件就一定有存在概率,频率是通过实验得到的,随着试验次的变化而变化,但是当试验的次数重复次数足够大后,频率在概率附近摆动,为了求一个随机事件的概率,我们就可以通过多次试验,用所得的频率来估计事件的概率.(四)公平游戏的判断及规则的修改设计问题例4.有一个可以自由转动的转盘,被分成了4个相同的扇形,分别标有数1、2、3、4(如图所示),另有一个不透明的口袋装有分别标有数0、1、3的三个小球(除数不同外,其余都相同)。