2015CPA会计练习题 第13章 职工薪酬
- 格式:docx
- 大小:23.92 KB
- 文档页数:4
职工薪酬一、单项选择题1、企业因在职工劳务合同到期之前解除与职工的劳动关系给予职工补偿而发生的职工薪酬,应借记()科目。
A. 营业外支出B. 生产成本C. 管理费用D. 销售费用2、下列项目中,不属于精算利得或损失的为() 。
A. 因引入、修改、缩减或结算设定收益计划所导致的设定收益计划义务的现值变动B. 企业未能预计的提前退休率C. 企业未能预计的医疗费用的增长D.企业未能预计的过高或过低的职工离职率3、对以经营租赁方式租入的生产线进行改良,应付企业内部改良工程人员工资,应借记()科目A. 固定资产B. 长期待摊费用C. 应付职工薪酬D.在建工程4、甲公司为增值税一般纳税人,适用的增值税税率为 17%。
该公司共有 20 名总部管理人员。
2015 年 1 月 1 日甲公司向上述管理人员出售的住房平均每套购买价为 280 万元,出售的价格为每套 160 万元。
售房协议规定,职工在取得住房后必须在该公司服务满 10 年(含 2015 年 1 月) 。
2015 年 7 月 15 日甲公司将本公司生产的笔记本电脑作为福利发放给上述管理人员,每人一台。
每台电脑的成本为 3.6 万元,未计提存货跌价准备,每台售价(等于计税价格)为 4 万元。
假定甲公司采用直线法摊销长期待摊费用,不考虑相关税费。
甲公司 2015 年因上述事项计入管理费用的金额为()万元。
A. 880B. 240C. 93.6D. 333.65、甲公司共有 200 名职工,其中 50 名为总部管理人员, 150 名为直接生产工人。
从 2015 年 1 月 1 日起,甲公司实行累积带薪缺勤制度。
该制度规定,每名职工每年可享受 5 个工作日带薪年休假,未使用的年休假只能向后结转一个日历年度,超过 1 年未使用的权利作废;职工休年休假时,首先使用当年享受的权利,不足部分再从上年转结的带薪年休假余额中扣除;职工离开公司时,对未使用的累积带薪年休假无权获得现金支付。
第十三章职工薪酬(二)第二节短期薪酬的确认计量四、非货币性福利企业向职工提供非货币性福利的,应当按照公允价值计量。
公允价值不能可靠取得的,可以采用成本计量。
企业向职工提供的非货币性福利,应当分别情况处理:(一)以自产产品或外购商品发放给职工作为福利1.以自产产品发放给职工作为福利(1)决定发放非货币性福利借:生产成本管理费用在建工程研发支出等贷:应付职工薪酬——非货币性福利(2)将自产产品实际发放时借:应付职工薪酬——非货币性福利贷:主营业务收入应交税费——应交增值税(销项税额)借:主营业务成本贷:库存商品【例题·单选题】甲公司为增值税一般纳税人,销售和进口货物适用的增值税税率为17%。
2015年1月甲公司董事会决定将本公司生产的500件产品作为福利发放给公司管理人员。
该批产品的单位成本为1.2万元,市场销售价格为每件2万元(不含增值税税额)。
假定不考虑其他相关税费,甲公司在2015年因该项业务应计入管理费用的金额为()万元。
A.600B.770C.1 000D.1 170【答案】D【解析】甲公司2015年因该项业务应计入管理费用的金额=500×2×(1+17%)=1 170(万元)。
2.以外购商品发放给职工作为福利(1)购入时借:库存商品等应交税费——应交增值税(进项税额)贷:银行存款(2)决定发放非货币性福利时借:生产成本管理费用在建工程研发支出等贷:应付职工薪酬——非货币性福利(3)发放时借:应付职工薪酬——非货币性福利贷:库存商品等应交税费——应交增值税(进项税额转出)【教材例13-4】甲公司为一家生产笔记本电脑的企业,共有职工200名,2×15年2月,公司以其生产的成本为10 000元的高级笔记本电脑和外购的每部不含税价格为1 000元的手机作为春节福利发放给公司每名职工。
该型号笔记本电脑的售价为每台14 000元,甲公司适用的增值税税率为17% ,已开具了增值税专用发票;甲公司以银行存款支付了购买手机的价款和增值税进项税额,已取得增值税专用发票,适用的增值税税率为17%。
第十三章职工薪酬本章考情分析本章阐述职工薪酬的会计处理,属于不太重要的章节。
本章应关注的主要问题:不同类别的职工薪酬的确认、计量原则以及相关的会计处理方法。
2015年教材主要变化将原负债一章中的职工薪酬内容移到本章并做了一些修改。
主要内容第一节职工和职工薪酬的范围及分类第二节短期薪酬的确认与计量第三节离职后福利的确认与计量第四节辞退福利的确认与计量第五节其他长期职工福利的确认与计量第一节职工和职工薪酬的范围及分类一、职工的概念职工,是指与企业订立劳动合同的所有人员,含全职、兼职和临时职工,也包括虽未与企业订立劳动合同但由企业正式任命的人员。
二、职工薪酬的概念及分类职工薪酬,是指企业为获得职工提供的服务或解除劳动关系而给予的各种形式的报酬。
企业提供给职工配偶、子女、受赡养人、已故员工遗属及其他受益人等的福利,也属于职工薪酬。
职工薪酬主要包括短期薪酬、离职后福利、辞退福利和其他长期职工福利。
【提示】因解除与职工的劳动关系给予的补偿属于辞退福利范畴。
(一)短期薪酬是指企业在职工提供相关服务的年度报告期间结束后十二个月内需要全部予以支付的职工薪酬,因解除与职工的劳动关系给予的补偿除外。
因解除与职工的劳动关系给予的补偿属于辞退福利的范畴。
短期薪酬主要包括:1.职工工资、奖金、津贴和补贴2.职工福利费3.医疗保险费、工伤保险费和生育保险费等社会保险费4.住房公积金5.工会经费和职工教育经费6.职工带薪缺勤7.短期利润分享计划8.非货币性福利9.其他短期薪酬(二)离职后福利离职后福利,是指企业为获得职工提供的服务而在职工退休或与企业解除劳动关系后,提供的各种形式的报酬和福利,属于短期薪酬和辞退福利的除外。
设定提存计划,是指向独立的基金缴存固定费用后,企业不再承担进一步支付的离职后福利计划。
设定受益计划,是指除设定提存计划以外的离职职工福利计划。
(三)辞退福利辞退福利,是指企业在职工劳动合同到期之前解除与职工的劳务合同关系,或者为鼓励职工自愿接受裁减而给予职工的补偿。
2015年注册会计师《会计》试题详解:职工薪酬临近考试!你还在为手中没有试题练手而焦虑不安吗?你还在为没有头绪的复习不知所措吗?由【注册会计师网】为您整理提供的2015年注册会计师《会计》试题详解:职工薪酬——发布了!对于今年的注册会计师考试你们准备好了吗?关注【注册会计师网】这里会有新鲜出炉的资讯等待着您!考试加油!第十三章《职工薪酬》试题详解一、单项选择题1、企业为鼓励生产车间职工自愿接受裁减而给予的补偿,应该记入的科目是( )。
A、生产成本B、管理费用C、制造费用D、财务费用2、下列关于应付职工薪酬的表述中,不正确的是( )。
A、企业以其生产的产品作为非货币性福利提供给职工的,应当按照该产品的公允价值和相关税费,确认应计入成本费用的职工薪酬金额B、实质性辞退工作在一年内完成,但部分付款推迟到一年后支付的,对辞退福利不需要折现C、将企业拥有的房屋等资产无偿提供给职工使用的,应当根据受益对象,将该住房每期应计提的折旧计入相关资产成本或费用,同时确认应付职工薪酬D、租赁住房等资产供职工无偿使用的,应当根据受益对象,将每期应付的租金计入相关资产成本或当期损益,并确认应付职工薪酬3、2012年,甲公司因操作技术和操作系统升级,需要裁减一部分员工。
员工是否接受裁减是可以选择的。
甲公司调查发现,预计将发生补偿金额500万元的可能性为50%,发生300万元补偿金额的可能性为30%,发生200万元补偿金额的可能性为20%。
为职工转岗发生的培训费可能需要支付200万元。
假定不考虑其他因素,进行上述辞退计划,应确认的应付职工薪酬是( )。
A、500万元B、380万元C、700万元D、580万元二、多项选择题1、下列有关辞退福利的概念、确认和计量的表述中,正确的有( )。
A、确认为预计负债的辞退福利,应当计入当期费用B、职工虽然没有与企业解除劳动合同,但未来不再为企业带来经济利益、企业承诺提供实质上具有辞退福利性质的经济补偿,比照辞退福利处理C、对于职工没有选择权的辞退计划,应当根据计划规定的拟辞退职工数量、每一职位的辞退补偿等计提辞退福利负债D、对于自愿接受裁减建议的,应当按照或有事项准则预计将接受裁减建议的职工数量,根据预计的职工数量和每一职位的辞退补偿等计提辞退福利负债2、下列关于带薪缺勤的说法中,正确的有( )。
第十三章职工薪酬(四)第三节离职后福利的确认与计量二、设定受益计划步骤四:确定应当计入其他综合收益的金额。
设定受益净负债或净资产的重新计量应当计入其他综合收益,且在后续期间不应重分类计入损益,但是企业可以在权益范围内转移这些在其他综合收益中确认的金额。
重新计量设定受益计划净负债或净资产所产生的变动包括下列部分:(1)精算利得和损失(2)计划资产回报,扣除包含在设定受益净负债或净资产的利息净额中的金额(3)资产上限影响的变动,扣除包括在设定受益计划净负债或净资产的利息净额中的金额。
【提示】注意区分应当计入当期损益的金额和应当计入其他综合收益的金额(1)计入当期损益金额包括:①当期服务成本;②过去服务成本;③结算利得和损失;④设定受益计划净负债或净资产的利息净额。
(2)计入其他综合收益的金额包括:①精算利得和损失;②计划资产回报,扣除包括在设定受益净负债或净资产的利息净额中的金额;③资产上限影响的变动,扣除包括在设定受益计划净负债或净资产的利息净额中的金额。
【教材例13-15】承例13-9,假设2×15年末甲企业进行精算重估的时候发现折现率已经变为8%,假设不考虑计划资产回报和资产上限影响的变动,假设甲企业由于折现率变动导致重新计量设定受益计划净负债的增加额共计500万元。
则2×15年末甲企业应当迸行如下会计处理:借:其他综合收益——设定受益计划净负债重新计量——精算损失 5 000 000贷:应付职工薪酬——设定受益计划义务 5 000 000以后各年,以此类推。
第四节辞退福利的确认与计量辞退福利,是指企业在职工劳动合同到期之前解除与职工的劳动关系,或者为鼓励职工自愿接受裁减而给予职工的补偿。
辞退福利还包括当公司控制权发生变动时,对辞退的管理层人员进行补偿的情况。
一、企业向职工提供辞退福利的,应当在以下两者孰早日确认辞退福利产生的职工薪酬负债,并计入当期损益:1.企业不能单方面撤回解除劳动关系计划或裁减建议所提供的辞退福利时。
陕西省2015年上半年注册会计师《会计》:职工薪酬试题一、单项选择题(共 25题,每题2分,每题的备选项中,只有1个事最符合题意)1、甲工业企业期末“原材料”科目余额为 100万元,“生产成本”科目余额为70万元,“材料成本差异”科目贷方余额为 5万元,“库存商品”科目余额为150万元,“工程物资”科目余额为200万元。
则甲工业企业期末资产负债表中“存货”项目的金额为__万元。
A.245B.315C.325D.5152、一般说来会计主体与法律主体是__。
A.是有区别的B.相互一致的C.不相关的D.相互可替代的3、假设某第6笔转账业务需填制三张记账凭证,则第二张记账凭证的正确编号是__。
A.转(字)6-3-2号B.转(字)6-2-3号C.转(字)号D.转(字)号4、“利润表”中“本期数”栏各项目数字是根据损益类账户的__填列的。
A.期初余额B.期末余额C.本期发生额合地数D.累计发生额合计数5、__采用横线登记式明细账。
A.原材料明细账B.主营业务收入明细账C.财务费用明细账D.物资采购明细账6、()是指调整经济关系中各种会计关系的法律规范。
A.会计法B.会计行政法规C.会计制度D.会计规章7、下列账簿中,不可以跨年度使用的有__。
A.银行存款日记账B.应付账款明细账C.固定资产卡片账D.租入固定资产登记簿8、总账、现金日记账和银行存款日记账应采用()。
A.订本账B.活页账C.卡片账D.以上均可9、某投资项目预计未来收益前景为“很好”、“一般”和“较差”的概率分别为30%、50%和20%,相应的投资收益率分别为30%、12%和6%,则该项投资的预期收益率为____A:12%B:16%C:16.2%D:30%10、下列属于总分类会计科目的是()。
A.辅助材料B.差旅费C.银行存款D.辅助生产成本11、制定收益分配政策时,下列不属于需要考虑的公司因素的是__。
A.投资需求B.资本保全约束C.筹资成本D.上市公司所处行业12、下列各项不一定属于所有者权益的有()。
第十三章职工薪酬考情分析本章主要讲解职工薪酬的相关知识,重点包括职工薪酬的概念、职工薪酬的确认和计量。
本章历年考试分值不高,一般在2分左右,考试中一般以单选题或多选题角度进行考查,但是这几年并没有单独出题,经常与收入章节、会计差错以及日后事项章节相结合进行考查。
第一节职工和职工薪酬的范围及分类―、职工的概念职工,是指与企业订立劳动合同的所有人员,含全职、兼职和临时职工,也包括虽未与企业订立劳动合同但由企业正式任命的人员。
二、职工薪酬的概念及分类职工薪酬,是指企业为获得职工提供的服务或终止劳动合同关系而给予的各种形式的报酬。
企业提供给职工配偶、子女、受赡养人、已故员工遗属及其他受益人等的福利,也属于职工薪酬。
职工薪酬主要包括短期薪酬、离职后福利、辞退福利和其他长期职工福利。
(一)短期薪酬短期薪酬,是指企业预期在职工提供相关服务的年度报告期间结束后十二个月内将全部予以支付的职工薪酬,因解除与职工的劳动关系给予的补偿除外。
因解除与职工的劳动关系给予的补偿属于辞退福利的范畴。
短期薪酬主要包括:1.职工工资、奖金、津贴和补贴。
2.职工福利费,包括发放给职工或为职工支付的以下各项现金补贴和非货币性集体福利:一是为职工卫生保健、生活等发放或支付的各项现金补贴和非货币性福利;二是企业尚未分离的内设集体福利部门所发生的设备、设施和人员费用;三是发放给在职职工的生活困难补助以及按规定发生的其他职工福利支出。
3.医疗保险费、工伤保险费和生育保险费等社会保险费。
4.住房公积金。
5.工会经费和职工教育经费。
6.短期带薪缺勤,是指企业支付工资或提供补偿的职工缺勤,包括年休假、病假、短期伤残、婚假、产假、丧假、探亲假等。
7.短期利润分享计划,是指因职工提供服务而与职工达成的基于利润或其他经营成'果提供薪酬的协议。
长期利润分享计划属于其他长期职工福利。
8.非货币性福利。
9.其他短期薪酬。
(二)离职后福利离职后福利,是指企业为获得职工提供的服务而在职工退休或与企业解除劳动关系后,提供的各种形式的报酬和福利,属于短期薪酬和辞退福利的除外。
第十三章职工薪酬一、单项选择题1.浩海公司2015年12月按照工资总额的标准分配工资费用,其中生产工人工资为80万元,生产车间管理人员工资为20万元,管理部门人员工资为40万元;按照工资总额的28%计提“五险一金”、按照工资总额的2%计提工会经费、按照工资总额的2.5%计提职工教育经费。
另外本月根据短期利润分享计划,计入生产成本和管理费用的金额合计为100万元。
根据上述资料计算浩海公司2015年12月“应付职工薪酬”科目贷方发生额是()万元。
A.140B.185.50C.285.50D.2402.企业对带薪缺勤的会计处理,下列说法中正确的是()。
A.企业设置累积带薪缺勤的,应该按照其将要被使用的带薪缺勤权利确认管理费用,并计入应付职工薪酬B.企业将职工的年休假、病假、婚假等按照累积带薪缺勤的原则进行账务处理C.企业应当在职工实际发生缺勤的会计期间确认与累积带薪缺勤相关的职工薪酬D.企业需要将本年享有但尚未使用的、预期将在下一年度使用的累积带薪缺勤,计入当期损益或者相关资产成本3.海天公司共有100名职工,其中30名为总部管理人员,70名为直接生产工人。
从2016年1月1日起,该公司实行累积带薪缺勤制度。
该制度规定,每名职工每年可享受5个工作日带薪年休假,未使用的年休假只能向后结转一个日历年度,超过1年未行使的权利作废;职工休年假时,首先使用当年享受的权利,不足部分再从上年结转的带薪年休假中扣除;职工离开公司时,对未使用的累积带薪年休假无权获得现金支付。
2016年12月31日,每个职工当年平均未使用带薪年休假为3天。
甲公司预计2017年有60名职工将享受不超过5天的带薪年休假,剩余40名职工(包括30名总部管理人员,10名直接生产工人)每人将平均享受6天年休假,该公司平均每名职工每个工作日工资为400元。
海天公司2016年年末因累积带薪缺勤计入管理费用的金额为()元。
A.12000B.16000C.24000D.04.甲公司为空调生产公司,系增值税一般纳税人,销售和进口货物适用的增值税税率为17%。
2015年注册会计师考试《会计》真题及答案(完整版)一、单项选择题(本题型共12小题,每小题2分,共24分。
每小题只有一个正确答案,请从每小题的备选答案中选出一个你认为正确的答案,用鼠标点击相应的选项。
)1.【题干】甲公司为制造企业,20X4年发生的现金流量:(1)将销售生产的应收账款申请保理,取得现金1 200万元,银行对于标的债权具有追索权;(2)购入的作为交易性金融资产核算的股票支付现金200万元;(3)收到保险公司对存货损毁的赔偿款120万元;(4)收到所得税返还款260万元;(5)向其他地方提供劳务收取现金400万元。
不考虑其他因素。
甲公司20X4年经营活动产生的现金流量净额是( )万元。
【选项】A.780B.2 180C.980D.1 980【答案】A【解析】事项(1)属于筹资活动;事项(2)属于投资活动;其他事项均属于经营活动,20X4年经营活动产生的现金流量净额=120+260+400=780(万元)。
【考点】2.【题干】下列各项关于无形资产会计处理的表述中,正确的是( )。
【选项】A.自行研究开发的无形资产在尚未达到预定用途前无须考虑减值B.非同一控制下企业合并中,购买方应确认被购买方在该项交易前未确认但可单独辨认且公允价值能够可靠计量的无形资产C.使用寿命不确定的无形资产在持有过程中不应该摊销也不考虑减值D.同一控制下企业合并中,合并方应确认被合并方在该项交易前未确认的无形资产【答案】B【解析】选项A不正确,尚未达到预定用途的无形资产,由于其价值具有较大的不确定性,应当每年进行减值测试;选项B正确,非同一控制下企业合并中,购买方在对企业合并中取得的被购买方资产进行初始确认时,应当对被购买方拥有的但在其财务报表中未确认的无形资产进行充分辨认和合理判断,满足以下条件之一的,应确认为无形资产:源于合同性权利或其他法定权利;能够从被购买方中分离或划分出来,并能单独或与相关合同、资产和负债一起,用于出售、转移、授予许可、租赁或交换;选项C不正确,使用寿命不确定的无形资产在持有期间无需进行摊销,但至少应当在每年年末进行减值测试;选项D不正确,同一控制下企业合并中,合并方在合并中确认取得的被合并方的资产、负债仅限于被合并方账面上原已确认的资产和负债,合并中不产生新的资产和负债,也不产生新的商誉。
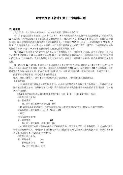
财考网注会《会计》第十三章精华习题三、综合题1.M公司是一个大型汽车销售中心。
2015年有关职工薪酬的业务如下。
(1)为了提高企业销售业绩,2015年1月1日,M公司对其高管人员实施一项股权激励计划:M公司向其50名高层以上管理人员每人授予5万份现金股票增值权,约定高管人员自2015年1月1日起,在公司连续服务3年,即可根据股价的增长幅度获得相应金额的现金,行权日为2018年1月1日,该增值权应在2018年12月31日之前行使完毕。
2015年有5人离职,M公司预计以后两年没有员工离职。
授予日,该股票增值权的公允价值为每份10元。
2015年末该股票增值权的公允价值为每份12元。
(2)2015年6月由于汽车销售情况不佳,公司盈利状况下降,根据董事会决议,公司决定辞退一部分员工,其中中层管理人员10人,普通业务人员50名。
采用强制辞退的方式进行。
该辞退计划预计给予中层管理人员每人10万元的补偿,普通业务员每人5万元的补偿。
该辞退计划预计当年完成,补偿金额预计当年全部支付。
(3)2015年12月20日,M公司与其中层管理人员签订汽车销售合同,合同约定:M公司本年向其中层管理人员以低于成本的价格销售一批汽车,该汽车的总市场售价为500万元,仅收取职工200万元的价款;同时要求管理人员自2016年1月1日起在公司工作满10年,未满10年离职的,需补交购车款。
合同当日生效。
假定不考虑其他事项,不考虑成本的结转分录。
要求:根据上述资料,说明M公司应该如何进行会计处理,同时做出相应的会计分录。
『正确答案』(1)该事项属于以现金结算的股份支付,企业应该在等待期内的每个资产负债表日,以对可行权情况的最佳估计为基础,按照权益工具在每个资产负债表日的公允价值计算应确认的成本费用金额,同时确认为一项负债。
2015年末甲公司应确认的应付职工薪酬=5×(50-5-0)×12×1/3=900(万元)相关的会计分录为:借:管理费用900贷:应付职工薪酬—股份支付900(2)该事项属于辞退福利,企业应该按照预计支付的价款确认负债同时计入当期管理费用。
第十三章职工薪酬一、单项选择题1.下列职工薪酬中,不应当根据职工提供服务的受益对象计入成本费用的是()。
A.职工福利费B.因解除与职工的劳动关系给予的补偿C.工会经费和职工教育经费D.社会保险费2.乙公司共有职工2000名,2×15年2月,乙公司将外购的每台不含税价格为1000元的电暖气作为春节福利发放给公司每名职工。
乙公司以银行存款支付了购买电暖气的价款和增值税进项税额,已取得增值税专用发票。
不考虑其他因素,乙公司就上述非货币性职工薪酬应确认的成本费用为()万元。
A.166B.200C.234D.3003.甲公司于2015年年初制订和实施了一项短期利润分享计划,以对公司管理层进行激励。
该计划规定,公司全年的净利润指标为4000万元,如果在公司管理层的努力下完成的净利润超过4000万元,公司管理层可以分享超过4000万元净利润部分的5%作为额外报酬。
假定至2015年12月31日,甲公司2015年全年实际完成净利润5000万元。
不考虑离职等其他因素,甲公司2015年12月31日因该项短期利润分享计划应计入管理费用的金额为()万元。
A.250B.50C.200D.04.甲公司为空调生产公司,系增值税一般纳税人,销售和进口货物适用的增值税税率为17%。
甲公司共有职工200名,其中180名为一线生产人员,20名为总部管理人员。
2015年6月,甲公司以其生产的每台成本为900元的空调作为福利发放给公司全部职工。
该型号的空调市场售价为每台1200(不含增值税税额)元。
甲公司下列会计处理中不正确的是()。
A.应确认的应付职工薪酬为280800元B.应确认生产成本252720元C.应确认管理费用28080元D.不应确认主营业务收入,但库存商品减少180000元5.A公司2013年1月1日设立了一项设定受益计划,并于当日开始实施。
该计划规定:公司的管理人员退休时企业将每年向其支付退休补贴直至去世。
2013年初A公司有一位54岁的管理人员入职,预计该职工将在服务6年后即2019年初退休。
注会考试《会计》考点试题:第十三章职工薪酬注会考试《会计》考点试题:第十三章职工薪酬单项选择题1.下列各项有关职工薪酬的会计处理中,正确的是( )。
A.与设定受益计划相关的当期服务成本应计入当期损益B.与设定受益计划相关的过去服务成本应计入期初留存收益C.与设定受益计划负债相关的利息费用应计入其他综合收益D.因重新计量设定受益计划净负债产生的精算损失应计入当期损益『正确答案』A『答案解析』选项B,与设定受益计划相关的过去服务成本应该计入当期成本或损益;选项C,与设定受益计划负债相关的利息费用应该计入当期成本或损益;选项D,因重新计量设定受益计划净负债产生的精算损失应该计入其他综合收益。
2.下列各项属于短期职工薪酬的是( )。
A.因解除与职工的劳动关系给予的补偿B.职工缴纳的养老保险C.失业保险D.医疗保险『正确答案』D『答案解析』选项A属于辞退福利,选项BC属于离职后福利。
3.下列有关设定受益计划会计处理的表述中,不正确的是( )。
A.根据预期累计福利单位法,采用精算假设作出估计,计量设定受益计划所产生的义务,应当按照规定的折现率将设定受益计划所产生的义务予以折现,以确定设定受益计划义务的现值和当期服务成本B.当职工后续年度的服务将导致其享有的设定受益计划福利水平显著高于以前年度时,企业应当按照直线法将累计设定受益计划义务分摊确认于职工提供服务而导致企业第一次产生设定受益计划福利义务至职工提供服务不再导致该福利义务显著增加的期间C.设定受益计划净负债或净资产的利息净额,包括设定受益计划义务的利息费用以及资产上限影响的利息,计入当期财务费用D.重新计量设定受益计划净负债或净资产所产生的变动,即精算利得或损失应计入其他综合收益,并且在后续会计期间不允许转回至损益『正确答案』C『答案解析』设定受益计划净负债或净资产的利息净额,包括计划资产的利息收益、设定受益计划义务的利息费用以及资产上限影响的利息,计入当期损益。
注会考试《会计》考点试题及答案:第十三章职工薪酬含答案1.下列各项有关职工薪酬的会计处理中,正确的是()。
A.与设定受益计划相关的当期服务成本应计入当期损益B.与设定受益计划相关的过去服务成本应计入期初留存收益C.与设定受益计划负债相关的利息费用应计入其他综合收益D.因重新计量设定受益计划净负债产生的精算损失应计入当期损益『正确答案』A『答案解析』选项B,与设定受益计划相关的过去服务成本应该计入当期成本或损益;选项C,与设定受益计划负债相关的利息费用应该计入当期成本或损益;选项D,因重新计量设定受益计划净负债产生的精算损失应该计入其他综合收益。
2.下列各项属于短期职工薪酬的是()。
A.因解除与职工的劳动关系给予的补偿B.职工缴纳的养老保险C.失业保险D.医疗保险『正确答案』D『答案解析』选项A属于辞退福利,选项BC属于离职后福利。
3.下列有关设定受益计划会计处理的表述中,不正确的是()。
A.根据预期累计福利单位法,采用精算假设作出估计,计量设定受益计划所产生的义务,应当按照规定的折现率将设定受益计划所产生的义务予以折现,以确定设定受益计划义务的现值和当期服务成本B.当职工后续年度的服务将导致其享有的设定受益计划福利水平显著高于以前年度时,企业应当按照直线法将累计设定受益计划义务分摊确认于职工提供服务而导致企业第一次产生设定受益计划福利义务至职工提供服务不再导致该福利义务显著增加的期间C.设定受益计划净负债或净资产的利息净额,包括设定受益计划义务的利息费用以及资产上限影响的利息,计入当期财务费用D.重新计量设定受益计划净负债或净资产所产生的变动,即精算利得或损失应计入其他综合收益,并且在后续会计期间不允许转回至损益『正确答案』C『答案解析』设定受益计划净负债或净资产的利息净额,包括计划资产的利息收益、设定受益计划义务的利息费用以及资产上限影响的利息,计入当期损益。
4.2015年7月A公司有关其他职工薪酬的业务如下:为生产工人免费提供住宿,每月计提折旧1万元;为总部部门经理提供汽车免费使用,每月计提折旧3万元;为总经理租赁一套公寓免费使用,月租金为5万元。
第十三章职工薪酬
一、单项选择题
1.下列职工薪酬中,不应当根据职工提供服务的受益对象计入成本费用的是()。
A.职工福利费
B.因解除与职工的劳动关系给予的补偿
C.工会经费和职工教育经费
D.社会保险费
2.乙公司共有职工2000名,2×15年2月,乙公司将外购的每台不含税价格为1000元的电暖气作为春节福利发放给公司每名职工。
乙公司以银行存款支付了购买电暖气的价款和增值税进项税额,已取得增值税专用发票。
不考虑其他因素,乙公司就上述非货币性职工薪酬应确认的成本费用为()万元。
A.166
B.200
C.234
D.300
3.甲公司于2015年年初制订和实施了一项短期利润分享计划,以对公司管理层进行激励。
该计划规定,公司全年的净利润指标为4000万元,如果在公司管理层的努力下完成的净利润超过4000万元,公司管理层可以分享超过4000万元净利润部分的5%作为额外报酬。
假定至2015年12月31日,甲公司2015年全年实际完成净利润5000万元。
不考虑离职等其他因素,甲公司2015年12月31日因该项短期利润分享计划应计入管理费用的金额为()万元。
A.250
B.50
C.200
D.0
4.甲公司为空调生产公司,系增值税一般纳税人,销售和进口货物适用的增值税税率为17%。
甲公司共有职工200名,其中180名为一线生产人员,20名为总部管理人员。
2015年6月,甲公司以其生产的每台成本为900元的空调作为福利发放给公司全部职工。
该型号的空调市场售价为每台1200(不含增值税税额)元。
甲公司下列会计处理中不正确的是()。
A.应确认的应付职工薪酬为280800元
B.应确认生产成本252720元
C.应确认管理费用28080元
D.不应确认主营业务收入,但库存商品减少180000元
5.A公司2013年1月1日设立了一项设定受益计划,并于当日开始实施。
该计划规定:公司的管理人员退休时企业将每年向其支付退休补贴直至去世。
2013年初A公司有一位54岁的管理人员入职,预计该职工将在服务6年后即2019年初退休。
A公司根据相关精算假设确定的该职工退休后直至去世前企业将为其支付的累计退休福利在其退休时点的折现额约为12 000元,适用的折现率为10%。
则甲公司按照预期累计福利单位法确定的2014年当期服务成本为()元。
(计算结果保留两位小数)
A.1241.85
B.2000
C.1490.22
D.2 200
二、多项选择题
1.下列人员中,属于企业职工的有()。
A.与企业签订劳动合同的兼职人员
B.与企业签订无固定期限合同的人员
C.企业正式任命的董事会成员
D.为企业提供审计服务的会计师事务所人员
2.下列职工薪酬中,属于短期薪酬的有()。
A.工会经费和职工教育经费
B.因解除与职工的劳动关系而给予的补偿
C.非货币性福利
D.医疗保险费、工伤保险费和生育保险费
3.关于带薪缺勤,下列说法中正确的有()。
A.带薪缺勤分为累积带薪缺勤和非累积带薪缺勤
B.企业应当在职工提供服务从而增加了其未来享有的带薪缺勤权利时,确认与累积带薪缺勤相关的职工薪酬,并以累积未行使权利而增加的预期支付金额计量
C.企业应当在职工实际发生缺勤的会计期间确认与非累积带薪缺勤相关的职工薪酬
D.企业应当在职工提供服务的期间确认与非累积带薪缺勤相关的职工薪酬
4.2015年A公司为其总部各部门经理每人租赁一套住房,该公司总部共有部门经理15名,A公司为其每人租赁一套月租金为5000元的公寓,租金于每年年末支付。
不考虑其他因素,A公司2015年度的会计处理中,正确的有()。
A.借:管理费用 75000
贷:应付职工薪酬——非货币性福利 75000
B.借:管理费用 75000
贷:其他应付款 75000
C.借:应付职工薪酬——非货币性福利 75000
贷:其他应付款 75000
D.借:其他应付款 75000
贷:银行存款 75000
5.关于设定受益计划,下列会计处理中正确的有()。
A.设定受益计划修改所导致的与以前期间职工服务相关的设定受益计划义务现值的增加或减少计入其他综合收益
B.设定受益计划净负债或净资产的利息净额计入当期损益
C.重新计量设定受益计划净负债或净资产所产生的变动计入其他综合收益
D.当期服务成本计入其他综合收益
三、综合题
甲公司从2014年1月1日起实行累积带薪缺勤制度。
制度规定,该公司每名职工每年有权享受12个工作日的带薪年休假,未使用的年休假可以向后结转1个日历年度。
在结转后的第1年年末,公司将对职工未使用的带薪休假权利支付现金。
甲公司累积带薪缺勤制度采用先进先出原则处理,即首先从上年结转的带薪年休假中扣除,再从当年可享受的带薪年休假中扣除。
甲公司共有1000名职工,其中:200名为总部管理人员,800名为直接生产工人。
每名职工平均每月工资6000元,每名职工每月工作日为20个(该工作日为不包含年假的工作日,即每月扣除一天年假),每个工作日平均工资为300元。
2014年和2015年甲公司职工人数及岗位均没有变化。
假定2014年甲公司没有职工休假,2015年甲公司每名职工休假10天。
要求:编制与甲公司相关的会计分录。
(答案中的金额单位用万元表示)
参考答案及解析
一、单项选择题
1.
【答案】B
【解析】企业应当在职工为其提供服务的会计期间,将应付的职工薪酬确认为负债,除因解除与职工的劳动关系给予的补偿外,应当根据职工提供服务的受益对象进行分配。
2.
【答案】C
【解析】乙公司就上述非货币性职工薪酬应确认的成本费用=2000×0.1×(1+17%)=234(万元)。
3.
【答案】B
【解析】应计入管理费用的金额=(5000-4000)×5%=50(万元)。
4.
【答案】D
【解析】应确认的应付职工薪酬=200×1200×(1+17%)=280800(元),选项A正确;应确认生产成本的金额=180×1200×(1+17%)=252720(元),选项B正确;应确认管理费用的金额=20×1200×(1+17%)=28080(元),选项C正确;应确认主营业务收入的金额=200×1200=240000(元),应确认主营业务成本且减少库存商品=200×900=180000(元),选项D 错误。
5.
【答案】C
【解析】该管理人员为企业服务的6年中每年所赚取的当期福利为2000元(12 000/6),当期服务成本为归属于当年福利的现值,2013年当期服务成本=2000/(1+10%)5=1241.85(元),2014年当期服务成本=2000/(1+10%)4+1241.85×10%=1366.03+124.185=1490.22(元)。
二、多项选择题
1.
【答案】ABC
【解析】职工是与企业订立劳动合同的所有人员,含全职、兼职和临时职工,也包括虽未与企业订立劳动合同但由企业正式任命的人员。
2.
【答案】ACD
【解析】短期薪酬具体包括:职工工资、奖金、津贴和补贴,职工福利费,医疗保险费、工伤保险费和生育保险费等社会保险费,住房公积金,工会经费和职工教育经费,短期带薪缺勤,短期利润分享计划,非货币性福利以及其他短期薪酬。
3.
【答案】ABC
【解析】企业应当在职工实际发生缺勤的会计期间确认与非累积带薪缺勤相关的职工薪酬,选项D错误。
4.
【答案】ACD
【解析】企业向职工提供的非货币性福利应通过“应付职工薪酬”科目核算。
5.
【答案】BC
【解析】选项A,是过去服务成本,应计入当期损益;选项D,当期服务成本应计入当期损益。
三、综合题
【答案】
①2014年甲公司没有职工休假。
甲公司账务处理如下:
借:生产成本 6048(800×20×0.03×12+800×12×0.03)
管理费用 1512(200×20×0.03×12+200×12×0.03)
贷:应付职工薪酬——工资 7200
(1000×20×0.03×12)
——累积带薪缺勤360
(1000×12×0.03)
②2015年甲公司每个职工均休了10天年假。
截至2015年12月31日,甲公司每个职工均有2个工作日公司应以现金支付的未使用带薪休假。
甲公司账务处理如下:
借:生产成本 6048
管理费用 1512
贷:应付职工薪酬——工资 7200
(1000×20×0.03×12)
——累积带薪缺勤360
(1000×12×0.03)
借:应付职工薪酬——累积带薪缺勤300
(1000×10×0.03)
贷:生产成本 240(800×10×0.03)
管理费用60(200×10×0.03)
借:应付职工薪酬——累积带薪缺勤 60(1000×2×0.03)
贷:银行存款60。