测体温脉搏呼吸血压的评分标准
- 格式:doc
- 大小:59.00 KB
- 文档页数:3
体温、脉搏、血压、呼吸测量操作评分标准项目分值标准标准分扣分备注素质要求5衣帽整洁,仪表端庄大方,举止稳健、沉着敬礼,报告班级、姓名、操作项目语言清晰流畅,态度和蔼可亲221操作前准备5用物齐全,摆放有序检查并清点体温表用物携至病人床旁,核对并解释221操作程序60测量体温口温:口表水银端斜放于舌下闭合3min后取出,擦净,检视度数腋温:擦干腋下将水银端置于腋窝,屈臂过胸加紧10min后取出,擦净,检视度数肛温:润滑肛表将水银端插入肛门3—4cm3min后取出,擦净,检视度数85335345 测量脉搏示、中、无名指置挠动脉搏动处测量30s(异常脉搏测1min)85 测量呼吸手仍停留在测脉处,观察胸或腹部起伏测量30s(呼吸不规则、婴幼儿测1min)65质量标准20病人安全、舒适,测量结果准确(误差呼吸<2次/分,脉搏<4次/分)操作符合程序,动作熟练、轻稳10min内完成操作操作态度严肃认真,一丝不苟8534相关知识问答10体温计消毒方法体温计准确性检查脉搏测量的注意事项442总分100 100血压测量技术操作考核评分标准项目总分技术操作要求评分等级实际得分备注A B C D仪表 5 仪表端庄,服装整洁5 4 3 2评估10 了解病人病情、体位、基础血压及治疗用药情况;与病人沟通时语言文明,态度和蔼。
55443322操作前准备 5 备齐用物,按顺序放置;检查血压计的稳定性。
(水银、袖带)23121操作过程安全与舒适10环境安静、舒适,注意病人保暖;病人体位正确,心情平静。
(坐位或卧位时“二平”)3726154测血压50核对后向病人作好解释工作;血压计放置合理;打开水银开关,汞柱降至“0”;清除袖带内气体,皮管不扭曲;系袖带位置正确;所系袖带平整、松紧适宜;听诊器使用方法正确;注气过程平稳;放气过程均匀;(水银下落0.5Kpa/s)测量结果正确;(一次听诊误差<1KPa以内为B,超过1Kpa为C)3224663451521135523413124412311133129 操作后12取下袖带帮助病人整理衣袖;整理好血压计,放置保管方法正确;记录准确。
生命体征监测技术(体温、脉搏、呼吸、血压测量)操作规范一、操作目的1、判断患者的体温、脉搏、呼吸、血压有无异常。
2、动态监测体温、脉搏、呼吸、血压的变化,协助诊断,为预防、治疗、康复、护理提供依据。
3、监测血压变化,间接了解循环系统功能。
二、评估要点1、询问患者身体情况:(1)病情、营养状况、意识状态、年龄、合作程度。
(2)患者 30 分钟内有无进食、冷热饮、行冷热敷、沐浴、剧烈运动、情绪激动,基础血压值,使用兴奋剂(如浓茶、咖啡)、使用镇静剂或洋地黄类药物等。
(3)被测量部位有无创伤、手术、炎症、偏瘫、功能障碍。
2、向患者解释测量体温、脉搏、呼吸、血压的目的,取得患者配合。
三、物品准备1、治疗盘内:血压计、听诊器、体温计、清洁容器(内备已消毒体温计 1 支)、另备一容器(放使用后的体温计)、含消毒液的纱布或棉球、弯盘;2、表(带有秒针);3、记录纸、笔;4、测量肛温时另备润滑剂、棉签、卫生纸;5、医用垃圾桶、生活垃圾桶。
四、操作要点1、核对医嘱。
2、核对患者床号、姓名、住院号,评估患者。
3、洗手,戴口罩。
检查血压计、听诊器、体温计是否完好,将体温计水银柱甩至35℃以下。
4、备齐用物携至床旁,再次核对。
5、根据患者病情、年龄等选择测量体温的方法。
协助患者取坐位或卧位。
6、测量体温:按要求放置体温计,计时。
(1)测腋温:擦干患者腋下的汗液,将体温计水银端放于患者腋窝深处并贴紧皮肤,协助患者屈臂过胸夹紧,防止滑脱。
测量时间 10 分钟。
(2)测口温:将水银端斜放于患者舌下热窝,闭紧口唇,用鼻呼吸,测量时间 3 分钟。
(3)测肛温:先在肛表前端涂润滑剂,将肛温计的水银端轻轻插入肛门 3-4厘米,测量时间 3 分钟,并用卫生纸擦净肛门。
7、测量脉搏:(1)以食指、中指、无名指的指端按压桡动脉,力度适中,以能感觉到脉搏搏动为宜。
(2)一般患者可以测量 30 秒,脉搏异常者,测量 1 分钟,核实后报告医师。
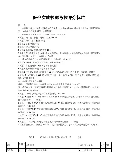
医生实践技能考核评分标准说明一.全科医生实践技能考核形式有动手操作(包括体格检查、基本技能操作)、书写门诊病历、分析病历分析系列题(选择答题)。
二.体格检查5个组合题,全面逐一考核。
共300分1.试题1测体温、脉搏、呼吸、血压100分2.试题2胸部(肺)检查50分3.试题3心脏检查50分4.试题4腹部检查50分5.试题5头颈部、神经系统检查50分6.体格检查,考生自备听诊器,考场备模型人(听诊模型人、触诊模型人、或学生作被检者)、床、叩诊锤、血压计、体温计、毛巾等。
三.基本技能操作(包括无菌技术)5个组合题。
共300分1.试题6心肺复苏50分(考场备心肺复苏模型人)2.试题7穿脱隔离衣50分(考场备隔离衣)3.试题8换药操作50分(考场备换药包)4.试题9带手套、打结与拆线操作50分(考场备滑石粉、医用手套、持针器、缝线等)5.试题10心电图检查100分(考场备分规一个,正常心电图、室性早搏、房颤、急性心肌梗死心电图各若干)四.全科门诊病历书写部分试题11书写社区全科门诊病历100分(考场提供简要病情,空白纸)五.关于高血压、糖尿病系列分析题组(六选择三答题)300分(考场提供病历,空白纸,选择其中3个题笔答)1.试题12如何为该病人建立个人健康档案(100分)2.试题13按照“SOAP”该如何书写该病人的“S”部分的医疗记录,具体询问病人时包括哪些,具体注意哪些?(100分)3.试题14按照“SOAP”该如何书写该病人的“O”部分的医疗记录,具体包括哪些,注意要点有哪些?(100分)4.试题15按照“SOAP”该如何书写该病人的“A”部分的医疗记录,具体包括哪些,注意要点有哪些?(100分)5.试题16按照“SOAP”该如何书写该病人的“P”部分的医疗记录,具体包括哪些,注意要点有哪些?(100分)6.试题17针对该病人应进行的健康教育指导应该有哪些?(100分)7.以上各项相加后,满分为1000分,实际得分转换为百分制可将小数点向前移1位即可。
生命体征(体温.呼吸.脉搏.血压)测量考核评分表护理对象:老人成人儿童实施操作者_________________ 所在科室_______________________主考老师:考核日期:生命体征(呼吸、脉搏、体温、血压)测量技术的相关理论知识体温的测量:1.患者在测量前有进食、冷热饮,冷热敷、洗澡、运动、灌肠、坐浴等治疗和活动时,需等待30min 后测量。
2.腋下有创伤、手术、炎症、出汗较多、极度消瘦者不宜测口温。
3.婴幼儿、精神异常、昏迷、不合作、口鼻疾患或或呼吸困难者不宜测口温。
腹泻、直肠肛门疾患、心肌梗死患者不宜测肛温。
4、入院后24 小时,手术前一天、手术(分娩)后3 天,每天测量体温4 次,危重患者、早产儿、高热或体温不升患者、需密切观察体温变化,采取降温措施后半小时测体温。
5、测量方法有口腔、腋窝、肛门、外耳道测量法。
6、婴幼儿测量部位可采取颈部或腹股沟。
7、测腋温时擦拭腋窝勿太用力,避免使用冷或热的湿毛巾,以免影响体温值。
夹紧腋窝,以形成人工体腔,否则,测量到的只是腋下皮肤温度。
8、测口温时嘱患者勿说话、勿用牙咬体温计,防止体温计滑落或咬碎。
9、测肛温插入肛表时动作要轻柔,避免引起患者不适或损伤肛门、直肠黏膜。
10、测耳温时1 岁以内的小儿外耳应向后提,有外耳炎避免测量耳温。
11、体温与病情不相符时,重新测量,必要时肛温、腋温、口温对照复查。
12、3 种消毒方法:(1)浓度为50mg/L 的含氯消毒剂漫泡30min;(2) 75%酒精浸泡30min;(3)浓度为1000mg/L 的过氧乙酸浸泡10- 30min.13、存放:(1)体温计晾干,放进清洁储物盒备用,储物盒每周消毒一次。
脉搏的测量:1、避免在偏瘫侧、形成动、静脉瘘侧肢体、术肢、脉管炎、伤口部位等测量脉搏。
2、避免用拥指诊脉,因拇指小动脉搏动较强,用拇指诊脉,易与患者脉搏相混淆。
3.测量脉搏的同时,还应注意脉搏的节律、强弱、紧张度。
体温、脉搏、呼吸、血压的测量操作流程及评分标准一、操作目的观察体温、脉搏、呼吸的变化,为临床诊断、治疗和护理提供资料和依据。
二、物品准备已消毒弯盘1(内放体温计)、清洁干容器、纱布1块(如需测量肛温,应另备润滑油、棉签、卫生纸)、表(或秒表)、PDA。
三、操作流程[体温测量法]报告(我是XX科护士XX,我操作项目是XX,现物品准备完毕,是否开始,请指示?是!),洗手(六步洗手法)戴口罩→备好用物(根据测量人数备好体温计,每人一根,逐一检查体温计有无破损,是否甩至35℃以下)→携用物至床旁,查对床号、姓名并做好解释→评估患者病情、意识状态、合作程度、测温前有无运动、进食、喝水、冷热敷、洗澡坐浴、灌肠等,为消除影响,应停止此类活动30分钟后进行测量→根据病情选择适宜的测量部位。
(1)口腔测温法:协助患者取舒适卧位,将口表水银端斜放于舌下热窝,嘱患者闭口唇,用鼻呼吸,不要咬体温计,3分钟后取出,用消毒纱布擦净体温计,读数并录入PDA。
(2)腋下测温法:协助患者取舒适卧位,解开衣服,擦干腋下,放体温计水银端于腋窝正中紧贴皮肤,嘱患者屈臂过胸夹紧,测量10分钟后取出,擦净体温计,读数并录入PDA。
(2)直肠测温:协助患者取侧卧、俯卧位、屈膝仰卧位,暴露肛门。
婴儿可取仰卧位。
用石蜡油润滑肛表水银端,插入肛门成人3-4cm,幼儿2.5cm,婴儿1.25cm,用手托扶体温计,3分钟后取出,擦净体温计,读数并录入PDA。
协助患者穿好衣、裤,取舒适卧位。
待全部测量完毕,检查体温计总数及有无遗漏记录→消毒体温计泡入0.5%84消毒溶液内,30分钟后取出,冷水冲洗后纱布擦干,放于消毒好的清洁容器内备用→整理用物,洗手。
[脉搏测量]在测量体温的同时,使患者一侧手臂放在舒适的位置,测量者用示指、中指、无名指的指端轻按于患者挠动脉处,一般病人数30s将所测数值乘以2,即为脉率,异常脉率应测1分钟。
脉搏细弱难以触及的应测心率1分钟,读数并录入PDA。
技术三生命体征监测【体温的测量】(一)目的1.测量、记录患者体温。
2.监测体温变化,分析热型及伴随症状。
(二)评估和观察要点1.评估患者病情、意识及合作程度。
2.评估测量部位及皮肤状况。
3.观察患者发热状况,判断热型。
(三)操作要点1.根据患者病情选择合适的体温测量方式(腋下、口腔、直肠)。
2.腋下测温:需擦干腋窝,将体温计水银端放于腋窝深处并紧贴皮肤,10min后取出读数。
3.口腔测温:将口表水银端斜放于患者舌下,让患者紧闭口唇,切勿用牙咬,用鼻呼吸,3min后取出读数。
4.直肠测温:患者取侧卧或屈膝仰卧位露出臀部,润滑肛表水银端,轻轻cha入肛门3-4cm,3min取出读数。
(四)指导要点1.告知患者测量体温的必要性和配合方法。
2.告知患者测量体温前30min应避免进食冷热饮、冷热敷、洗澡、运动、灌肠。
3.指导患者处理体温表损坏后,防止汞中毒的方法。
4.指导患者切忌把体温计放在热水中清洗或放在沸水中煮,以免引起爆破。
(五)注意事项1.婴幼儿、意识不清或者不合作的患者测体温时,护士不宜离开。
2.婴幼儿、精神异常、昏迷、不合作、口鼻手术或呼吸困难患者,禁忌测量口温。
3.进食、吸烟、面颊部做冷、热敷患者应推迟30min后测量口腔温度。
4.腋下有创伤、手术、炎症、腋下出汗较多、极度消瘦的患者,不宜腋下测温;沐浴后需待20min 后再测腋下温度。
5.腹泻、直肠或肛门手术,心肌梗死患者不宜用直肠测量法。
6.体温和病情不相符合时重复测温,必要时可同时采取两种不同的测量方式作为对照。
【脉搏的测量】(一)目的1.测量患者的脉搏,判断有无异常情况。
2.监测脉搏变化,间接了解心脏情况。
(二)评估和观察要点1.评估患者病情、意识及合作程度。
2.了解患者用药情况。
(三)操作要点1.用食指、中指、无名指的指腹按于患者桡动脉处或其他浅表大动脉处测量。
2.脉率异常应测量1min;如发现患者有心律不齐或脉搏短绌,应两人同时分别测量心率和脉率。
危重病人的评估标准一、引言危重病人的评估是医疗团队在护理过程中的重要环节,它能够匡助医护人员全面了解病情,判断病情的严重程度,并制定相应的治疗方案。
本文将介绍危重病人评估的标准格式,包括评估内容、评估方法和评估结果的分析。
二、评估内容危重病人的评估应包括以下内容:1. 生命体征评估:包括体温、脉搏、呼吸、血压等指标的测量。
例如,体温应在正常范围内,脉搏应有规律且强弱适中,呼吸应平稳有规律,血压应维持在正常范围内。
2. 神经系统评估:包括意识状态、瞳孔反应、肌力等指标的观察。
例如,意识状态应清醒,瞳孔应对光有反应,肌力应正常。
3. 呼吸系统评估:包括呼吸音、呼吸频率、呼吸深度等指标的观察。
例如,呼吸音应清晰,呼吸频率应正常,呼吸深度应适中。
4. 心血管系统评估:包括心率、心律、心音等指标的观察。
例如,心率应正常,心律应规律,心音应清晰。
5. 消化系统评估:包括口腔、腹部等指标的观察。
例如,口腔应湿润,腹部应柔软无压痛。
6. 泌尿系统评估:包括尿量、尿色等指标的观察。
例如,尿量应正常,尿色应清澈。
7. 皮肤评估:包括皮肤颜色、温度、湿度等指标的观察。
例如,皮肤颜色应正常,温度应适中,湿度应适当。
8. 疼痛评估:包括疼痛程度、疼痛部位等指标的问询和观察。
例如,疼痛程度应通过疼痛评分工具进行评估,疼痛部位应明确。
三、评估方法危重病人的评估可以通过以下方法进行:1. 问询病史:详细了解患者的病史,包括既往病史、家族史等。
2. 观察体征:通过观察患者的生命体征,如体温计量、脉搏触诊、呼吸观察等。
3. 采集实验室检查数据:根据医嘱,采集患者的血液、尿液等样本进行实验室检查,获取相关指标。
4. 进行专业评估:由专业医护人员根据患者的病情进行综合评估,如神经系统评估、心血管系统评估等。
四、评估结果的分析根据危重病人的评估结果,医护人员可以判断病情的严重程度,并制定相应的治疗方案。
评估结果的分析应包括以下几个方面:1. 病情严重程度:根据评估结果,判断患者的病情严重程度,如轻、中、重度。
体格检查评分标准普通检查体格检查是一种常见的医学评估方法,用于评估一个人的身体健康状况。
在体格检查中,医生会通过观察、触摸、听诊等手段来检查患者的各项生理指标。
为了确保评分的客观性和一致性,制定了一套标准化的评分标准。
本文将介绍体格检查评分标准的普通检查部份。
一、普通情况评分标准在体格检查的普通情况评分中,医生会对患者的普通外貌、精神状态、意识清晰度、体型、体位、面色等进行评估。
下面是普通情况评分的标准:1. 普通外貌:- 0分:患者外貌正常;- 1分:患者外貌稍有不适,但不影响正常交流;- 2分:患者外貌明显不适,需要特殊照应。
2. 精神状态:- 0分:精神状态正常;- 1分:精神状态稍有不适,但能正常交流;- 2分:精神状态明显不适,表现为情绪低落、紧张等。
3. 意识清晰度:- 0分:意识清晰;- 1分:意识稍有含糊,但能回答问题;- 2分:意识严重含糊,无法回答问题。
4. 体型:- 0分:体型正常;- 1分:体型过瘦或者过胖;- 2分:体型明显过瘦或者过胖。
5. 体位:- 0分:体位正常;- 1分:体位稍有不适,但能自主调整;- 2分:体位明显不适,需要他人匡助。
6. 面色:- 0分:面色正常;- 1分:面色稍有不适,如苍白、潮红等;- 2分:面色明显不适,如青紫、黄疸等。
二、体征评分标准在体格检查的体征评分中,医生会对患者的体温、脉搏、呼吸、血压等指标进行评估。
下面是体征评分的标准:1. 体温:- 0分:体温正常;- 1分:体温轻度异常,如低热或者微热;- 2分:体温明显异常,如高热或者低体温。
2. 脉搏:- 0分:脉搏正常,节律规则;- 1分:脉搏稍有异常,如过快或者过慢;- 2分:脉搏明显异常,如快速或者缓慢不规则。
3. 呼吸:- 0分:呼吸正常,节律规则;- 1分:呼吸稍有异常,如快速或者浅表;- 2分:呼吸明显异常,如快速或者深度不规则。
4. 血压:- 0分:血压正常;- 1分:血压轻度异常,如偏高或者偏低;- 2分:血压明显异常,如高血压或者低血压。
基本生命体征判定标准基本生命体征是指反映人体生理功能和健康状况的重要指标,包括体温、脉搏、呼吸、血压、意识状态、瞳孔、心跳节律和末梢温度等方面。
以下是对这些指标的详细介绍:体温正常体温范围为36℃到37℃。
体温升高称为发热,通常以37.5℃为起点,常见于感染、炎症等病症;体温降低称为低体温,通常以35℃为起点,常见于休克、肾上腺皮质功能减退等病症。
脉搏正常脉搏范围为每分钟60次到100次。
脉搏增快常见于运动、兴奋、发热等生理情况,或心脏病、贫血、甲亢等病症;脉搏减慢常见于老年人和运动员,或甲减、颅内高压等病症。
呼吸正常呼吸范围为每分钟16次到20次。
呼吸增快常见于情绪激动、运动等生理情况,或肺部感染、气胸等病症;呼吸减慢常见于麻醉、镇静剂过量等生理情况,或颅内高压、酸中毒等病症。
血压正常血压范围为收缩压90mmHg到140mmHg,舒张压60mmHg到90mmHg。
血压升高常见于高血压病、动脉粥样硬化等病症;血压降低常见于休克、严重失血等病症。
意识状态正常意识状态为清晰、清醒、合作,能够正确回答问题并配合检查。
意识状态改变包括嗜睡、意识模糊、昏迷等,常见于脑部病变、代谢性脑病等病症。
瞳孔正常瞳孔大小为2.5mm到3mm。
瞳孔变大常见于光反射刺激、药物作用等生理情况,或眼部病变、神经系统病变等病症;瞳孔变小常见于药物作用、中毒等病症。
心跳节律正常心跳节律为规律、有力、自主控制。
心跳节律异常包括过快、过慢、不齐等,常见于心律失常、心脏病等病症。
末梢温度正常末梢温度为高于身体核心温度。
末梢温度降低常见于休克、循环不良等病症;末梢温度升高常见于感染、炎症等病症。
综上所述,基本生命体征的判定对于评估人体健康状况和诊断疾病具有重要意义。
在日常生活中,我们也可以通过观察和记录这些体征指标来关注自己的健康状况。
如有异常发现,请及时就医诊治。
危重病人评估标准引言本文档旨在提供危重病人评估的标准,以便医护人员能够准确评估患者的病情并采取相应的治疗措施。
危重病人评估是医疗过程中的重要环节,对于患者的生命安全至关重要。
评估指标以下是危重病人评估的主要指标:1. 生命体征评估- 血压:测量患者的收缩压和舒张压,以评估血液循环情况。
- 心率:测量患者的心率,了解心脏功能是否正常。
- 呼吸率:观察患者的呼吸频率,判断呼吸系统状况。
- 体温:测量患者的体温,判断有无发热或低温等异常情况。
2. 意识状态评估- 根据格拉斯哥昏迷评分(GCS)评估患者的意识状态,包括眼睛反应、言语反应和运动反应。
3. 血气分析- 进行动脉血气分析,评估氧合指标、酸碱平衡和电解质水平。
4. 重要器官功能评估- 心功能:通过心电图、心肌酶谱等检查评估心脏功能是否正常。
- 肺功能:进行呼吸功能检查,如肺功能测试和胸部X光片等。
- 肾功能:检测血尿素氮(BUN)和肌酐等指标,评估肾脏功能是否正常。
5. 急救措施评估- 评估是否需要进行心肺复苏、气管插管、静脉通路建立等紧急救治措施。
评估流程以下是危重病人评估的一般流程:1. 收集患者基本信息,包括姓名、年龄、性别等。
2. 进行生命体征评估,记录患者的血压、心率、呼吸率和体温等指标。
3. 评估患者的意识状态,记录格拉斯哥昏迷评分。
4. 进行血气分析,评估氧合指标、酸碱平衡和电解质水平。
5. 评估重要器官功能,包括心功能、肺功能和肾功能等。
6. 根据评估结果,判断患者是否需要进行紧急救治措施。
7. 持续监测患者病情,进行必要的治疗和护理。
结论危重病人评估是医疗过程中的重要环节,通过评估生命体征、意识状态、血气分析和重要器官功能等指标,可以准确了解患者的病情并采取相应措施。
医护人员应严格按照评估流程进行操作,确保评估结果的准确性和及时性,以提高危重病人的治疗效果和生存率。
测量体温、脉搏、呼吸、血压体温、脉搏、呼吸、血压统称为生命体征,是体内活动的客观反应,是衡量机体状态的可靠指标,也是护士评估患者身心状态的基本资料。
一、操作程序【评估】(一)患者评估查对床号、姓名后和患者交流,了解患者的情况,取得患者同意与合作。
1、全身情况。
年龄、疾病种类及病情,用药情况、意识和神志,30分钟内患者有无情绪波动,有无剧烈运动。
2、局部情况。
口、鼻、肛门、直肠等部位有无伤口或手术与疾患;肢体有无偏瘫与功能障碍;30分钟内有无进食、进冷、热饮料,有无抽烟、面颊部有无冷、热敷,有无坐浴、灌肠等。
3、心理状态。
有无害怕、紧张、焦虑等情绪变化,合作程度。
4、健康知识。
患者对体温、脉搏、呼吸、血压正常与否的认识。
(二)环境评估:环境是否清洁、安静、符合测量要求。
(三)用物评估1、检查体温计是否完好,水银柱是否在35℃以下。
2、检查血压计,注意玻璃有无损坏,水银有无漏出,加压气球、橡胶管有无老化、漏气,听诊器是否完好。
3、其他用物是否齐全。
(四)操作者身我评估1、自身着装和仪表是否符合护士行为规范要求。
2、自已对患者的基本情况是否熟悉,对测量体温、脉搏、呼吸、血压有无特殊要求。
【计划】(一)预期目标1、结果准确,能反映患者的真实情况,协助诊断。
2、患者明确测量体温、脉搏、呼吸、血压的意义,主动配合。
(二)准备1、操作者准备。
着装整齐、洗手、根据情况载口罩,熟悉患者情况和测量要求,正确选择测量方法。
2、患者准备。
理解测量目的,主动配合。
3、用物准备。
测温盘内盛:体温计、消毒液、石蜡油瓶、卫生纸、干棉球、弯盘、记录本、笔、棉签、有秒钟的表、听诊器、血压计、垫巾。
将已消毒的体温计甩至35℃以下。
4、环境准备。
向患者做好宣传教育,保持病室安静、舒适。
【实施】带用物至床旁、对床号、姓名、作解释。
根据病情任选一种测温方法。
(一)体温测量法根据患者年龄和病情任选一种测温方法1、腋温测量法。
(1)向患者解释测量腋温的方法。
脉搏、呼吸的测量考核评分标准(标准分100分)主考教师______考核日期_____理论提问:1.测量脉搏的注意事项?⑴如患者紧张、剧烈运动、哭闹等情况,需稳定后测量。
⑵脉搏绌的患者,按要求测量脉搏,即一名护士测脉搏,另一名听心率,同时测量1分钟。
2.测量呼吸的注意事项?⑴呼吸的速率会受意识的影响,测量时不必告诉患者。
⑵如果患者紧张、剧烈运动、哭闹等,需稳定后测量。
⑶呼吸不规律的患者及婴儿应当测量1分钟。
体温测量考核评分标准(标准分100分)主考教师______考核日期_____理论提问:1.测量体温的注意事项?(1)婴幼儿、意识不清或者不合作的患者测体温时,护理人员应当守侯在患者身旁.(2)如有影响测量体温的因素时,应当推迟30分钟后测量.(3)发现体温和病情不符时应当复测体温.(4)极度消瘦的患者不宜测腋温.(5)如患者不慎咬破汞温度计,应当立即清除口腔内玻璃碎片,再口服蛋清或者牛奶延缓汞的吸收.若病情允许,服富含纤维食物以促进汞的排泄.血压测量考核评分标准(标准分100分)19.取下听诊器一并放床头桌上。
20.协助病人穿好上衣,整理盖被。
2操作后101.协助病人取舒适卧位,整理床单位2.洗手,3.清理用物4.将测得的数值记录在体温单上。
2125爱伤观念缺乏扣3分一处不合要求扣相应数值评价 5 1.操作熟练,手法规范,2.测量结果准确23理论提问5 为患者测量血压时应注意什么?少一条扣1分合计100主考教师______考核日期_____理论提问:为患者测量血压时应注意什么?⑴保持测量者视线与血压计刻度平行。
⑵长期观察血压的患者,做到“四定”:定时间、定部位、定体位、定血压计。
⑶按照要求选择合适袖带。
⑷若衣袖过紧或者太多时,应当脱掉衣服,以免影响测量结果。