各种光电耦合器参数
- 格式:doc
- 大小:115.00 KB
- 文档页数:9
tlp352参数摘要:1.TLP352 概述2.TLP352 参数详解3.TLP352 参数应用实例4.总结正文:【1.TLP352 概述】TLP352 是一款光电耦合器,它是由台湾地区的德州仪器(TI)公司生产的一种光电二极管。
光电耦合器是一种电子元件,主要用于光电转换,具有响应速度快、抗干扰能力强、输入和输出之间隔离等特点。
TLP352 作为其中的一种,广泛应用于各种电子设备和电路中,如电源开关、信号传输、传感器等。
【2.TLP352 参数详解】TLP352 具有多种参数,下面对这些参数进行详解:1) 制造商:德州仪器(TI)2) 型号:TLP3523) 光电二极管类型:硅光电二极管4) 峰值波长:3.5μm5) 正向电压(Vf):1.9V6) 反向电压(Vr):1000V7) 隔离电压(Viso):3750V8) 耗散功率(Pd):100mW9) 表面安装器件:SMD 3.00mm x 2.20mm10) 工作温度范围:-40°C ~ +100°C【3.TLP352 参数应用实例】TLP352 参数在实际应用中具有广泛的应用,下面举一个实例:假设我们需要设计一个电源开关,要求开关速度较快,且能够承受较高的电压。
此时,我们可以选择使用TLP352 作为光电耦合器。
根据TLP352 的参数,我们可以计算出在正向电压为1.9V 时,光电二极管的电流为50mA。
根据反向电压为1000V,我们可以确保在较高的电压下,TLP352 依然可以正常工作。
同时,TLP352 具有3750V 的隔离电压,可以有效隔离输入和输出之间的信号,保证电路的稳定性。
【4.总结】TLP352 作为一款光电耦合器,具有响应速度快、抗干扰能力强、输入和输出之间隔离等特点,广泛应用于各种电子设备和电路中。
光电耦合器光电耦合器亦称光耦合器(Optical Coupler)。
它是以光为媒介,用来传输电信号的器件,内部包括发光器和受光器两部分。
通常是把发光器(可见光LED或红外线LED)与受光器(光电半导体管)封装在同一管壳内。
当输入端加上电信号时,发光器发出光线,受光器接受照之后就产生光电流,从输出端引出,从而实现了“光-电-光”的转换。
下面分别介绍光电耦合器的工作原理及检测方法。
1.工作原理光电耦合器有管式、双列直插式和光导纤维式等封培育形式。
图1是内部结构示意图。
光电耦合器的种类达数十种,主要有通用型(又分无基极引线和基极引线两种)、达林顿型、施密特型、高速型、光集成电路、光纤维、光敏晶闸管型(又分单向晶闸管、双向晶闸管)、光敏场效应管型。
此外还有双通道式(内部有两套对管)、高增益型、交-直流输入型等等。
表1和表2分别列出光电耦合器的分类及典型产品主要参数。
国外生产厂家有英国ISOCOM公司等,国内厂家的苏州半导体总厂等。
光电耦合器的主要优点是:信号单向传输,输入端与输出端隔离,输出信号对输入端无影响,抗干扰能力强,工作稳定,无触点,使用寿命长。
光电耦合器是70年代发展起来产新型器件,现已广泛用于电气绝缘、电平转换、级间耦合、驱动电路、开关电路、斩波器、多谐振荡器、脉冲放大电路、数字仪表、微型计算机中。
利用它还可构成固态继电器(SSR)等。
光电耦合器的参数较多。
最重要的参数是电流放大系数传输比CTR (Curremt-Trrasfer Ratio)。
当接收管的电流放大系数h FE为常数时,它等于输出电流I C之比,通常用百分数来表示。
有公式CTR=I C/ I F×100%采用一只接收管的光电耦合器,CTR为20%~30%;达林顿型可达100%~500%。
这表明,欲获得同样的输出电流,达林顿型只需要较小的输入电流。
图3绘出了典型产品的CTR-I F特性。
2.利用万用表检测光电耦合器的方法鉴于光电耦合器中的发射管与接收管是互相独立的因此可以单独检测这两部分。
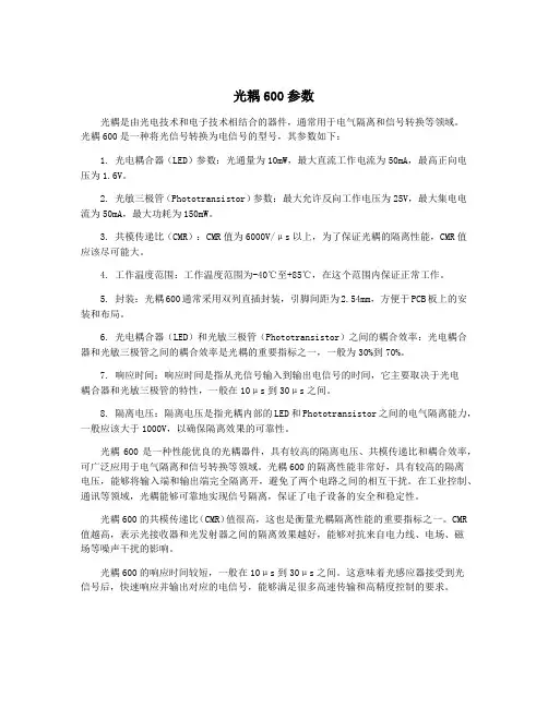
光耦600参数光耦是由光电技术和电子技术相结合的器件,通常用于电气隔离和信号转换等领域。
光耦600是一种将光信号转换为电信号的型号,其参数如下:1. 光电耦合器(LED)参数:光通量为10mW,最大直流工作电流为50mA,最高正向电压为1.6V。
2. 光敏三极管(Phototransistor)参数:最大允许反向工作电压为25V,最大集电电流为50mA,最大功耗为150mW。
3. 共模传递比(CMR):CMR值为6000V/μs以上,为了保证光耦的隔离性能,CMR值应该尽可能大。
4. 工作温度范围:工作温度范围为-40℃至+85℃,在这个范围内保证正常工作。
5. 封装:光耦600通常采用双列直插封装,引脚间距为2.54mm,方便于PCB板上的安装和布局。
6. 光电耦合器(LED)和光敏三极管(Phototransistor)之间的耦合效率:光电耦合器和光敏三极管之间的耦合效率是光耦的重要指标之一,一般为30%到70%。
7. 响应时间:响应时间是指从光信号输入到输出电信号的时间,它主要取决于光电耦合器和光敏三极管的特性,一般在10μs到30μs之间。
8. 隔离电压:隔离电压是指光耦内部的LED和Phototransistor之间的电气隔离能力,一般应该大于1000V,以确保隔离效果的可靠性。
光耦600是一种性能优良的光耦器件,具有较高的隔离电压、共模传递比和耦合效率,可广泛应用于电气隔离和信号转换等领域。
光耦600的隔离性能非常好,具有较高的隔离电压,能够将输入端和输出端完全隔离开,避免了两个电路之间的相互干扰。
在工业控制、通讯等领域,光耦能够可靠地实现信号隔离,保证了电子设备的安全和稳定性。
光耦600的共模传递比(CMR)值很高,这也是衡量光耦隔离性能的重要指标之一。
CMR 值越高,表示光接收器和光发射器之间的隔离效果越好,能够对抗来自电力线、电场、磁场等噪声干扰的影响。
光耦600的响应时间较短,一般在10μs到30μs之间。
常用参数正向压降VF:二极管通过的正向电流为规定值时,正负极之间所产生的电压降。
正向电流IF:在被测管两端加一定的正向电压时二极管中流过的电流。
反向电流IR:在被测管两端加规定反向工作电压VR时,二极管中流过的电流。
反向击穿电压VBR::被测管通过的反向电流IR为规定值时,在两极间所产生的电压降。
结电容CJ:在规定偏压下,被测管两端的电容值。
反向击穿电压V(BR)CEO:发光二极管开路,集电极电流IC为规定值,集电极与发射集间的电压降。
输出饱和压降VCE(sat):发光二极管工作电流IF和集电极电流IC为规定值时,并保持IC/IF≤CTRmin时(CTRmin在被测管技术条件中规定)集电极与发射极之间的电压降。
反向截止电流ICEO:发光二极管开路,集电极至发射极间的电压为规定值时,流过集电极的电流为反向截止电流。
电流传输比CTR:输出管的工作电压为规定值时,输出电流和发光二极管正向电流之比为电流传输比CTR。
脉冲上升时间tr、下降时间tf:光耦合器在规定工作条件下,发光二极管输入规定电流IFP 的脉冲波,输出端管则输出相应的脉冲波,从输出脉冲前沿幅度的10%到90%,所需时间为脉冲上升时间tr。
从输出脉冲后沿幅度的90%到10%,所需时间为脉冲下降时间tf。
传输延迟时间tPHL、tPLH:光耦合器在规定工作条件下,发光二极管输入规定电流IFP的脉冲波,输出端管则输出相应的脉冲波,从输入脉冲前沿幅度的50%到输出脉冲电平下降到1.5V时所需时间为传输延迟时间tPHL。
从输入脉冲后沿幅度的50%到输出脉冲电平上升到1.5V时所需时间为传输延迟时间tPLH。
入出间隔离电容CIO:光耦合器件输入端和输出端之间的电容值。
入出间隔离电阻RIO:半导体光耦合器输入端和输出端之间的绝缘电阻值。
入出间隔离电压VIO:光耦合器输入端和输出端之间绝缘耐压值。
最大额定值参数名称符号最大额定值单位V反向电压5VRI正向电流50mAV集-发击穿电压100V(BR)CEO I集电极电流30mACMT贮存温度-55~150℃stgT工作温度-55~125℃ambV隔离电压1000VIOP总耗散功率80mWtot推荐工作条件特性符号最小值典型值最大值单位I输入电流1050FV电源电压1560V主要光电特性测试条件(T特性符号11A=25℃±3℃)最小典型最大单位隔离特性隔离电阻RIOVIO=500V1010Ω上升时间tr10μsV开关特性下降时间tfCC=5V,IFP=10mA,RL=360Ωf=10kHz,D:1/2 10μsIV反向电流R0.011.0μALED输入特性VI正向电压FF=10mA1.21.4VCTR电流传输比VCC=5V,IF=10mA,RL=200Ω60180%集-发饱和电压VCE(sat)VCC=5V,IF=10mA,RL=4.7kΩ0.10.4V晶体管输出特性IV集-发截止电流CEOCE=5V,IF=00.011.0μA线性光电耦合器在开关电源中的应用沙占友王彦明王晓群(河北科技大学石家庄)摘要线性光耦合器是目前国际上正推广应用的一种新型光电隔离器件。
356tb级和c级光耦参数标题:探究356TB级和C级光耦参数的重要性与应用引言:光电耦合器(Opto-coupler)在电子领域中起着重要的作用,被广泛应用于数据传输、隔离、电压调节等领域。
而在选择光电耦合器时,我们经常会遇到两个常见的参数:356TB级和C级。
本文将对这两个参数的含义、作用以及其在不同应用中的优势进行分析与论述。
一、356TB级光耦参数的解析1. 356TB级的含义和背景- 356TB级代表了光电耦合器的传输速率,即每秒可以传输的数据量的大小。
- 356TB级的光耦合器可以实现每秒传输3.56万亿位的数据,是一种高速传输的设备。
2. 356TB级光耦参数的重要性- 在高速数据传输领域,速度是关键因素之一。
356TB级的光耦合器能够满足大规模数据传输的需求。
- 它的高速传输能力可以提高数据传输的效率和可靠性,使得数据的接收与处理更加迅速和稳定。
3. 356TB级光耦参数的应用场景- 高频交易系统:在金融领域的高频交易中,对数据传输速度要求极高,使用356TB级光耦合器可以实现快速的数据传输,提高交易效率。
- 数据中心:在大规模数据传输、存储和处理中,使用356TB级光耦合器可以加快数据的传输速度,提升数据中心的整体性能。
二、C级光耦参数的解析1. C级的含义和特点- C级是光电耦合器的耐压等级,指的是光电耦合器能够承受的最高电压。
- C级光电耦合器具有较高的耐压能力,能够在电压波动较大的环境下稳定工作。
2. C级光耦参数的重要性- 在工业控制系统和电压调节器等领域,稳定性和可靠性至关重要。
C级光电耦合器能够承受较高的电压,保证系统的稳定运行。
- 它的高耐压特性可以避免电压波动导致的设备损坏,提高系统的可靠性和安全性。
3. C级光耦参数的应用场景- 工业自动化设备:在工厂自动化控制系统中,电压波动是普遍存在的问题,使用C级光耦合器可以保护设备免受电压干扰的影响,确保系统的稳定性。
光耦参数详解光耦(Optocoupler),也被称为光电隔离器或光电耦合器,是一种常用的电气隔离元件。
它由发光二极管(LED)、光敏晶体管(光敏三极管)和光电耦合器件组成。
光耦器件可将输入电信号转换为光信号,再将光信号转换为输出电信号,实现输入与输出之间的电气隔离。
在实际应用中,光耦器件的参数非常重要,在选型和设计过程中需要充分了解光耦参数的含义与特性。
本文将对光耦参数进行详解。
一、LED电流(IF)LED电流是指通过发光二极管的电流。
较大的LED电流可以提高器件的输出响应速度和增大耦合光功率。
通常,我们应选择适当的LED电流,确保LED工作在额定电流范围内,以提供合适的光照强度。
二、输出电压(VCEsat)输出电压指的是光敏晶体管或光敏三极管的饱和电压。
当输入光强度与电流满足一定条件时,光敏晶体管或光敏三极管的输出电压将保持在较低的水平。
输出电压越小,表示光耦器件的开关速度越快。
三、耐压(BVCEO)耐压是指光敏晶体管或光敏三极管的耐受反向电压。
它是光耦器件能够工作的最大反向电压。
在选择光耦器件时,应确保其耐压大于实际工作电压,以保证其正常、稳定的工作。
四、光电流传输比(CTR)光电流传输比是衡量光耦器件性能的重要指标。
它定义了光信号与输入电信号之间的转换效率。
光电流传输比越大,表示器件对输入光信号的转换效率越高。
五、工作温度范围(Topr)工作温度范围是指光耦器件能够正常工作的环境温度范围。
在实际应用中,应确保光耦器件的使用环境温度在工作温度范围内。
光耦参数的选择与应用需求密切相关。
在选型时,我们应根据具体使用情况,合理选择合适的光耦器件,并对参数进行综合考虑。
同时,由于光耦器件的参数与性能之间存在一定关系,对于不同的应用场景,也需要灵活调整参数,以满足特定的电路要求。
需要注意的是,在设计电路时,也需要充分考虑光耦器件周围的光电磁环境,合理布局电路板,以减少光耦器件与外界的电磁干扰,确保其正常工作。
il4218光耦参数
【实用版】
目录
1.光耦的概述
2.IL4218 光耦的主要参数
3.IL4218 光耦参数的应用
4.IL4218 光耦的发展前景
正文
一、光耦的概述
光耦,全称光电耦合器,是一种电子元件,它是通过光信号进行输入和输出的器件。
光耦具有很好的电气绝缘性、抗干扰能力和较小的传输误差,因此在电子设备中有着广泛的应用。
二、IL4218 光耦的主要参数
IL4218 是一款常见的光耦型号,它的主要参数包括:
1.输入电流(IF):IL4218 的输入电流一般在 5-20mA 之间,这个参数决定了光耦能承受的最大输入电流。
2.输出电流(IO):IL4218 的输出电流一般在 5-20mA 之间,这个参数决定了光耦能提供的最大输出电流。
3.传输速率(CTR):IL4218 的传输速率一般在 50%-100% 之间,这个参数决定了光耦的信号传输效率。
4.隔离电压(ISO):IL4218 的隔离电压一般在 3000-5000V 之间,这个参数决定了光耦的抗干扰能力。
三、IL4218 光耦参数的应用
IL4218 光耦广泛应用于各种电子设备中,如电源设备、通讯设备、
家电控制设备等。
它的主要应用场景包括:
1.电源设备的输入和输出信号隔离。
2.通讯设备中的信号传输和抗干扰。
3.家电控制设备中的信号传输和控制。
四、IL4218 光耦的发展前景
随着科技的发展,光耦的应用领域也在不断扩大,其技术也在不断进步。
常用光耦简介及常见型号及参数Document number:PBGCG-0857-BTDO-0089-PTT1998【转】常用光耦简介及常见型号及参数2010-10-15 21:52转载自最终编辑常用光耦简介及常见型号???? 光电耦合器(简称光耦)是开关电源电路中常用的器件。
光电耦合器分为两种:一种为非线性光耦,另一种为线性光耦。
常用的4N系列光耦属于非线性光耦,常用的线性光耦是PC817A—C系列。
????? 非线性光耦的电流传输特性曲线是非线性的,这类光耦适合于弄开关信号的传输,不适合于传输模拟量。
????? 线性光耦的电流传输手特性曲线接进直线,并且小信号时性能较好,能以线性特性进行隔离控制。
开关电源中常用的光耦是线性光耦。
如果使用非线性光耦,有可能使振荡波形变坏,严重时出现寄生振荡,使数千赫的振荡频率被数十到数百赫的低频振荡依次为号调制。
由此产生的后果是对彩电,彩显,VCD,DCD等等,将在图像画面上产生干扰。
同时电源带负载能力下降。
在彩电,显示器等开关电源维修中如果光耦损坏,一定要用线性光耦代换。
常用的4脚线性光耦有PC817A----C。
PC111 TLP521等常用的六脚线性光耦有:TLP632 TLP532 PC614 PC714 PS2031等。
常用的4N25 4N26 4N35 4N36是不适合用于开关电源中的,因为这4种光耦均属于非线性光耦。
经查大量资料后,以下是目前市场上常见的高速光藕型号:100K bit/S:6N138、6N139、PS87031M bit/S:6N135、6N136、CNW135、CNW136、PS8601、PS8602、PS8701、PS9613、PS9713、CNW4502、HCPL-2503、HCPL-4502、HCPL-2530(双路)、HCPL-2531(双路)10M bit/S:6N137、PS9614、PS9714、PS9611、PS9715、HCPL-2601、HCPL-2611、HCPL-2630(双路)、HCPL-2631(双路)光耦合器的增益被称为晶体管输出器件的电流传输比 (CTR),其定义是光电晶体管集电极电流与LED正向电流的比率(ICE/IF)。
常用参数正向压降VF:二极管通过的正向电流为规定值时,正负极之间所产生的电压降。
正向电流IF:在被测管两端加一定的正向电压时二极管中流过的电流。
反向电流IR:在被测管两端加规定反向工作电压VR时,二极管中流过的电流。
反向击穿电压VBR::被测管通过的反向电流IR为规定值时,在两极间所产生的电压降。
结电容CJ:在规定偏压下,被测管两端的电容值。
反向击穿电压V(BR)CEO:发光二极管开路,集电极电流IC为规定值,集电极与发射集间的电压降。
输出饱和压降VCE(sat):发光二极管工作电流IF和集电极电流IC为规定值时,并保持IC/IF≤CTRmin时(CTRmin在被测管技术条件中规定)集电极与发射极之间的电压降。
反向截止电流ICEO:发光二极管开路,集电极至发射极间的电压为规定值时,流过集电极的电流为反向截止电流。
电流传输比CTR:输出管的工作电压为规定值时,输出电流和发光二极管正向电流之比为电流传输比CTR。
脉冲上升时间tr、下降时间tf:光耦合器在规定工作条件下,发光二极管输入规定电流IFP 的脉冲波,输出端管则输出相应的脉冲波,从输出脉冲前沿幅度的10%到90%,所需时间为脉冲上升时间tr。
从输出脉冲后沿幅度的90%到10%,所需时间为脉冲下降时间tf。
传输延迟时间tPHL、tPLH:光耦合器在规定工作条件下,发光二极管输入规定电流IFP的脉冲波,输出端管则输出相应的脉冲波,从输入脉冲前沿幅度的50%到输出脉冲电平下降到1.5V时所需时间为传输延迟时间tPHL。
从输入脉冲后沿幅度的50%到输出脉冲电平上升到1.5V时所需时间为传输延迟时间tPLH。
入出间隔离电容CIO:光耦合器件输入端和输出端之间的电容值。
入出间隔离电阻RIO:半导体光耦合器输入端和输出端之间的绝缘电阻值。
入出间隔离电压VIO:光耦合器输入端和输出端之间绝缘耐压值。
最大额定值参数名称符号最大额定值单位V反向电压5VRI正向电流50mAV集-发击穿电压100V(BR)CEO I集电极电流30mACMT贮存温度-55~150℃stgT工作温度-55~125℃ambV隔离电压1000VIOP总耗散功率80mWtot推荐工作条件特性符号最小值典型值最大值单位I输入电流1050FV电源电压1560V主要光电特性测试条件(T特性符号11A=25℃±3℃)最小典型最大单位隔离特性隔离电阻RIOVIO=500V1010Ω上升时间tr10μsV开关特性下降时间tfCC=5V,IFP=10mA,RL=360Ωf=10kHz,D:1/2 10μsIV反向电流R0.011.0μALED输入特性VI正向电压FF=10mA1.21.4VCTR电流传输比VCC=5V,IF=10mA,RL=200Ω60180%集-发饱和电压VCE(sat)VCC=5V,IF=10mA,RL=4.7kΩ0.10.4V晶体管输出特性IV集-发截止电流CEOCE=5V,IF=00.011.0μA线性光电耦合器在开关电源中的应用沙占友王彦明王晓群(河北科技大学050054 石家庄摘要线性光耦合器是目前国际上正推广应用的一种新型光电隔离器件。
fl817cf917光耦参数
FL817C是一种光耦,它是一种光电耦合器件,通常由发光二极
管和光敏三极管组成。
光耦的参数通常包括输入和输出的电气特性,以及一些关于光学特性的参数。
以下是关于FL817C光耦的一些常见
参数:
1. 输入电气特性,这包括LED的工作电流和工作电压。
通常来说,FL817C的LED工作电流在10mA左右,工作电压在1.2V左右。
2. 输出电气特性,这包括光敏三极管的最大输出电流和最大工
作电压。
FL817C的最大输出电流通常在50mA左右,最大工作电压
在30V左右。
3. 光电耦合特性,这包括光电耦合器的传输特性,即输入光功
率和输出电流之间的关系。
这通常由光耦合器的CTR(Current Transfer Ratio)来表示,即输出电流与输入光功率之比。
在
FL817C中,CTR通常在50%左右。
4. 工作温度范围,这是指光耦在正常工作条件下能够承受的温
度范围。
FL817C通常可以在-40°C到85°C的温度范围内正常工作。
5. 包装类型,FL817C的封装通常为DIP-4(双列直插封装),
这种封装便于在电路板上进行焊接和安装。
总的来说,FL817C光耦的参数涵盖了其输入和输出的电气特性,以及光电耦合特性,这些参数对于工程师在设计电路和选择器件时
非常重要。
希望这些信息能够帮助到你。
at350光耦参数(原创版)目录1.光耦的作用和原理2.at350 光耦的参数介绍3.光耦电路的设计和应用4.at350 光耦的使用注意事项正文一、光耦的作用和原理光耦,全称光电耦合器,是一种利用光敏半导体材料实现光电转换的器件。
它具有隔离、放大、开关等功能,广泛应用于各种电子设备中。
光耦的工作原理是利用光敏二极管(LED)和光电三极管(TLP)之间的光耦合效应,实现电信号和光信号的相互转换。
二、at350 光耦的参数介绍at350 是一款常见的光耦型号,它的参数如下:1.输入电压(Vcc):48V2.输出电压(Vo):5V3.输出电流(Io):50mA4.传输速率(RT):1Mbps5.输入光强(Iin):4μA6.输出光强(Iout):15μA7.光敏二极管(LED)正向电压:1.8V8.光敏三极管(TLP)集电极电流:50mA三、光耦电路的设计和应用光耦电路的设计主要根据其工作原理和参数进行,常见的应用场景有:1.电平转换:利用光耦将高电压信号转换为低电压信号,以保护后级电路免受过高电压的损害。
2.信号隔离:光耦可以实现输入和输出信号的电气隔离,以消除噪声和干扰,提高系统稳定性。
3.开关控制:利用光耦的可控特性实现开关控制功能,例如通过改变输入电压信号的亮度来控制输出信号的开关。
四、at350 光耦的使用注意事项在使用 at350 光耦时,需要注意以下几点:1.工作电压:at350 光耦的工作电压为 48V,输出电压为 5V,应确保输入电压稳定,避免损坏光耦。
2.光强控制:输入光强应控制在合理范围内,过强或过弱的光强都可能影响光耦的工作性能。
3.负载能力:光耦的输出电流为 50mA,使用时应注意负载能力,避免超过最大输出电流导致光耦损坏。
光耦全参数解释及设计注意事项光耦合器(Optocoupler)是将光电二极管和晶体管紧密结合并密封在一个封装中的一种电子元器件。
它通过光耦技术将输入信号和输出端电路进行电隔离,实现信号隔离和传输,避免了信号传输过程中的干扰,同时还能具备电隔离的安全性能。
光耦合器的参数解释:1.输入光功率(PCE):光耦合器输出端的光功率,以瓦特(W)为单位。
这个参数决定了光耦合器的灵敏度和信号传输质量,光功率越高,信号传输衰减越小。
2. 输出光通量(PCTR):光耦合器输入端产生的光通量,以流明(lm)为单位。
这个参数衡量了光电二极管的发光能力,对于需要传输长距离、低功耗的应用来说,输出光通量应该尽量大。
3.峰值波长(λp):光电二极管和光敏三极管的最佳光收集范围。
光电二极管的输入光源应该尽量接近该波长才能获得最佳的输出效果。
4.隔离电压(VISO):输入端和输出端之间的电压隔离能力,以伏特(V)为单位。
隔离电压越高,信号传输过程中受到的电压干扰越小,电源与负载之间的互连更加安全可靠。
5.工作温度范围(TC):光耦合器能够正常工作的温度范围。
在选择光耦合器时,应根据实际应用环境的温度要求来选择合适的工作温度范围,以确保稳定可靠的工作性能。
设计注意事项:1.光源选择:应根据光耦合器的峰值波长要求,选择适合的发光二极管(LED)作为输入光源。
要注意光源的发光强度和工作电流,以确保输出光功率符合要求。
2.光耦合器与负载之间的电路设计:在光耦合器的输出端与负载之间,应根据负载的特性设计合适的功率放大电路或电阻衰减电路,来改变信号的驱动能力和阻抗匹配。
这样可以提高信号传输的质量和稳定性。
3.信号传输线路的设计:应注意尽量缩短信号传输路径,减少线路中的串扰、电磁干扰和功率损耗。
使用合适的屏蔽线缆可以有效地抑制干扰。
4.光耦合器的引脚连接:在布线时,应确保输入端和输出端的引脚连接正确,且不会出现引脚交叉连接或短路的情况。
这样可以避免不正确的信号传输和元器件损坏。
可控硅输出光电耦合器选型参数表60.6A0.9A9A 1.2AAQ-H 可控硅输出光电耦合器可控硅光耦过零非过零0.6A 型0.3A 型过零非过零过零非过零过零非过零商品名称方式类型0.9A 型 1.2A 型2.1pF (typ )输入/输出间容量50G Ω以上输入/输出间绝缘电阻3.96.49.783.66.49.78DIP 8脚600V10mA 以下50V 以下−50V 以下−50V 以下−0.1ms 以下2.5V 以下5,000V AC −30℃〜+85℃0.3A输出端实效导通电流2A −1.5A −1A −0.9A −0.8A −0.7A −0.6A −0.5A −100μA 以下重复峰值关闭电流重复峰值关闭电压导通电压3A 6A12A浪涌导通电流LED 触发电流动作时间备注过零电压耐电压使用环境温度−40℃〜+125℃保存温度AQH0213AQH0223AQH1213AQH1223AQH3213AQH3223AQH2213AQH2223订购产品号50V 以下−标准P/C 板端子表面安装端子TOP VIEW50mA 6V 1A1.3V 以下(I F =20mA 时)输入端最大允许LED 电流LED 反向电压正向峰值电流LED 压降UL 、C-UL 、VDE0.56g −管装包装、盘装包装目录记载页P.40国外标准质量(重量)(约)选件7.627.626.42.542.548.31.91.52.542.542.54外形尺寸高度包括支架尺寸单位mm端子排列和印刷电路板加工图(BOTTOM VIEW )7可控硅输出光电耦合器选型参数表可控硅光耦4.3g2.7g4.3g2.7g商品名称方式类型A CD C输入端输出端安装方式最大允许负载电流20A −15A −10A −8A −5A −3A −2A −1A −负载电压漏电流浪涌导通电流额定操作电压(DC )输入阻抗(约)动作电压复位电压动作时间复位时间耐电压使用环境温度内置缓冲电路工作指示灯PC 板插入式面板安装端子排列和板料加工图(BOTTOM VIEW )国外标准质量(重量)(约)选件备注 4.524.520.54.524.513.52A 型非过零1A 型2A1A30A8A19.2〜28.8V 1.6k Ω19.2V 以下9.6〜14.4V 0.8k Ω9.6V 以下4〜6V 0.3k Ω4V 以下1ms 以下19.2〜28.8V 1.6k Ω19.2V 以下9.6〜14.4V 0.8k Ω9.6V 以下4〜6V 0.3k Ω4V 以下AQ-G 可控硅输出光电耦合器2A 型过零1A 型−75〜264V AC2A1AUL 、C-UL 、VDE插座※−−−−1.5mA 以下30A8A19.2〜28.8V 1.6k Ω19.2V 以下9.6〜14.4V 0.8k Ω9.6V 以下4〜6V0.3k Ω4V 以下19.2〜28.8V 1.6k Ω19.2V 以下9.6〜14.4V 0.8k Ω9.6V 以下4〜6V 0.3k Ω4V 以下1V 以上3,000V AC ●●−30℃〜+80℃ 周期+1ms 以下12/ 周期+1ms 以下12/2.5410.167.621.24.524.520.54.524.513.5外形尺寸高度包括支架尺寸单位mm8可控硅输出光电耦合器选型参数表商品名称方式类型输入端输出端安装方式最大允许负载电流负载电压漏电流浪涌导通电流额定操作电压(DC )输入阻抗(约)动作电压复位电压动作时间复位时间耐电压使用环境温度内置缓冲电路工作指示灯PC 板插入式面板安装端子排列和板料加工图(BOTTOM VIEW )国外标准质量(重量)(约)选件备注外形尺寸高度包括支架尺寸单位mm窄长型扁平型A CD C20A-15A-10A-8A-5A-3A-2A-1A-过零※13A 型—3A5mA 以下80A4〜32V —4V 以下1.0V 以上输入和输出间:4,000V AC 输入/输出和接地间:2,500VAC10A 型75〜250V—(要散热器)10A100A●—●——26g 散热器有非过零型 周期+1ms 以下12/ 周期+1ms 以下12/4- 1.225.412.75.087.622- 3.54- 1.225.45.087.6212344- 1.225.410.1612.7202012.79.11026331225335426窄长型AQ1可控硅输出光电耦合器光电晶体管、可控硅光耦1A (DC 输出)型—10〜200V 1A—2A (DC 输出)型3〜60V 2A1mA 以下5A (1sec.)3〜28V 1.6k Ω3V 以下0.8V 以上0.5ms 以下2ms 以下3,000V AC −30℃〜+80℃−30℃〜+80℃——●——19g —19g ——4- 1.425.412.75.087.62102633102633UL 、CSA 、※TUVUL 、C-UL 、VDE..9可控硅输出光电耦合器选型参数表商品名称方式类型输入端输出端安装方式最大允许负载电流负载电压漏电流浪涌导通电流额定操作电压(DC )输入阻抗(约)动作电压复位电压动作时间复位时间耐电压使用环境温度内置缓冲电路工作指示灯PC 板插入式面板安装端子排列和板料加工图(BOTTOM VIEW )国外标准质量(重量)(约)选件备注外形尺寸高度包括支架尺寸单位mm非过零3A 型2A 型3A 型75〜125V 75〜250V75〜125V 75〜250V75〜125V 75〜250V———3A3A2A5mA 以下5mA 以下5mA 以下80A30A80A 4〜6V 4〜6V 4〜6V 0.18k Ω0.3k Ω0.3k Ω4V 以下4V 以下4V 以下0.5V 以上0.5V 以上0.5V 以上1ms 以下9.8g6.8g9.8g9.6〜14.4V 21.6〜26.4V 1.2V 以上2.4V 以上1.2V 以下2.4V 以下1.2V 以上2.4V 以上1.2V 以上2.4V 以上9.6〜14.4V 21.6〜26.4V 9.6〜14.4V 21.6〜26.4V 9.6〜14.4V 21.6〜26.4V 0.55k Ω 1.4k Ω9.6V 以下21.6V 以下0.55k Ω9.6V 以下21.6V 以下0.8k Ω 1.8k Ω9.6V 以下21.6V 以下0.8k Ω 1.8k Ω9.6V 以下21.6V 以下A CD C20A-15A-10A-8A-5A-3A-2A-1A-AQ8可控硅输出光电耦合器可控硅光耦过零2A 型75〜125V 75〜250V—2A5mA 以下30A4〜6V 0.18k Ω4V 以下0.5V 以上3,000V AC −30℃〜+80℃●—●——UL 、CSA 、※TUV6.8g—— 周期+1ms 以下12/ 周期+1ms 以下12/7.62432112.7(30.48)4-0.810.165.08432112.7(27.94)4-0.8输入端子间5.08mm10.16输入端子间7.62mm924459324392445932431.4k Ω..10可控硅输出光电耦合器选型参数表商品名称方式类型输入端输出端安装方式最大允许负载电流负载电压漏电流浪涌导通电流额定操作电压(DC )输入阻抗(约)动作电压复位电压动作时间复位时间耐电压使用环境温度内置缓冲电路工作指示灯PC 板插入式面板安装端子排列和板料加工图(BOTTOM VIEW )国外标准质量(重量)(约)选件备注外形尺寸高度包括支架尺寸单位mmAQ-F 可控硅输出光电耦合器光电晶体管过零2A (AC 输出)型3A (AC 输出)型75〜250V 3〜28V 1.6k Ω3V 以下5mA 以下80A5mA 以下80A0.8V 以上2,000V AC ●−−●−+周期1ms 以下12/+周期1ms 以下12/2A3A35.22127.4A CD C40A −25A −20A −15A −10A −5A −2A −1A −−UL 、CSA 32g HC 端子台、插座−1mA 以下6A2A (DC 输出)型3A (DC 输出)型3〜60V −3〜28V 1.6k Ω3V 以下1mA 以下2A3A5A0.8V 以上2,000V AC −−−●−0.5ms 以下2ms 以下35.22127.4−75〜264V172838AQ-J 可控硅输出光电耦合器可控硅光耦过零※ 15A 型10A 型25A 型−5mA 以下10A(要散热器)(要散热器)100A10〜18V 18〜28V 4〜6V 0.26k Ω4V 以下0.8k Ω10V 以下30g带输入逆连接保护功能、有非过零型1.6k Ω18V 以下4V 以下10V 以下18V 以下4V 以下10V 以下18V 以下10〜18V 18〜28V 4〜6V 0.26k Ω0.8k Ω1.6k Ω10〜18V 18〜28V 4〜6V 0.26k Ω0.8k Ω1.6k Ω5mA 以下150A5mA 以下250A1V 以上输入和输出间:3,000V AC 、输入/输出和接地间:2,500V AC●−−−●周期+1ms 以下12/周期+1ms 以下12/15A(要散热器)25A散热器、DIN 导轨安装板UL 、C-UL 、TUV输入端子:#110插片输出端子:#250插片−30℃〜+80℃−30℃〜+80℃−30℃〜+80℃..11可控硅输出光电耦合器选型参数表商品名称方式类型输入端输出端安装方式最大允许负载电流负载电压漏电流浪涌导通电流额定操作电压(DC )输入阻抗(约)动作电压复位电压动作时间复位时间耐电压使用环境温度内置缓冲电路工作指示灯PC 板插入式面板安装端子排列和板料加工图(BOTTOM VIEW )国外标准质量(重量)(约)选件备注外形尺寸高度包括支架尺寸单位mm过零※AQ-J 可控硅输出光电耦合器可控硅光耦−−散热器一体型、有非过零型250g280g●(可用DIN 导轨进行安装)75〜264V5mA 以下100A250A100A 250A 1V 以上输入和输出间:3,000V AC 、输出和接地间:2,500V AC●−−−1ms 周期+以下12/1ms 周期+以下12/10A15A10A20AA CD C40A −25A −20A −15A −10A −5A −2A −1A −10A 型(输出构成:1a )20A 型(输出构成:1a )输入端子:#110插片输出端子:#250插片10A 型(输出构成:1a×2)15A 型(输出构成:1a×2)4〜6V 0.26k Ω4V 以下10〜18V 0.8k Ω10V 以下18〜28V 1.6k Ω18V 以下4〜6V 0.26k Ω4V 以下10〜18V 0.8k Ω10V 以下18〜28V 18V 以下4〜6V0.26k Ω4V 以下10〜18V 0.8k Ω10V 以下18〜28V 18V 以下4〜6V 0.26k Ω4V 以下10〜18V 0.8k Ω10V 以下18〜28V 1.6k Ω18V 以下−2- 4.6或M490±0.2611328100113281001.6k Ω 1.6k Ω−30℃〜+80℃输入端子:#110插片输出端子:#250插片12可控硅输出光电耦合器选型参数表商品名称方式类型输入端输出端安装方式最大允许负载电流负载电压漏电流浪涌导通电流额定操作电压(DC )输入阻抗(约)动作电压复位电压动作时间复位时间耐电压使用环境温度内置缓冲电路工作指示灯PC 板插入式面板安装端子排列和板料加工图(BOTTOM VIEW )国外标准质量(重量)(约)选件备注外形尺寸高度包括支架尺寸单位mm过零非过零AQ-A 可控硅输出光电耦合器可控硅光耦——70g●●75〜250V10mA 以下400A150A4〜32V 250A 1V 以上4V 以下—输入和输出间:4,000V AC 、输入/输出和接地间:2,500V AC●(LED 指示灯型)—— 周期+1ms 以下12/ 周期+1ms 以下12/40A15A25AA CD C40A −25A −20A −15A −10A −5A −2A −1A −15A 型25A 型40A 型—新−20℃〜+85℃散热器、DIN 安装板25.5405813可控硅输出光电耦合器选型参数表UL 、C-UL 、※TUV商品名称方式类型输入端输出端安装方式最大允许负载电流负载电压漏电流浪涌导通电流额定操作电压(DC )输入阻抗(约)动作电压复位电压动作时间复位时间耐电压使用环境温度内置缓冲电路工作指示灯PC 板插入式面板安装端子排列和板料加工图(BOTTOM VIEW )国外标准质量(重量)(约)选件备注外形尺寸高度包括支架尺寸单位mmAQ-K 可控硅输出光电耦合器可控硅光耦过零−4.5V 以下−−1002210225A 型15A 型75〜250V4.5〜30V9mA 以下/施加200V150A250A1V 以上2,500V AC/4,000V AC 周期+1ms 以下12/ 周期+1ms 以下12/15A25A−215g●●−−●(可用DIN 导轨安装)90.010.8A CD C40A −25A −20A −15A −10A −5A −2A −1A −−30℃〜+80℃..14可控硅输出光电耦合器选型参数表商品名称方式类型输入端输出端安装方式最大允许负载电流负载电压漏电流浪涌导通电流额定操作电压(DC )输入阻抗(约)动作电压复位电压动作时间复位时间耐电压使用环境温度内置缓冲电路工作指示灯PC 板插入式面板安装端子排列和板料加工图(BOTTOM VIEW )国外标准质量(重量)(约)选件备注外形尺寸高度包括支架尺寸单位mmAQ-C 可控硅输出光电耦合器光电晶体管──DC 输入型−1V 以上2,500V AC —0.5ms 以下AC 输入型4〜32V −−−−10V AC 以上20ms 以下20ms 以下80V AC 以下3V 以下25mA25mA5μA 以下12.8102012.820109.6〜14.4V21.6〜26.4V9.6〜14.4V 21.6〜26.4V9.6〜14.4V 21.6〜26.4V1.2k Ω2.8k Ω9.6V 以下21.6V 以下0.8k Ω 1.8k Ω9.6V 以下21.6V 以下1.2V 以上 2.4V 以上1.2V 以上2.4V 以上9.6V 以下21.6V 以下0.8k Ω 1.8k ΩA CD C20A-15A-10A-8A-5A-3A-2A-1A-可控硅光耦过零1A (AC 输出)型75〜125V 75〜250V—1A1.1mA 以下20A4〜6V 0.3k Ω4V 以下0.5V 以上非过零1A (AC 输出)型1A 4〜6V 0.3k Ω4V 以下0.5V 以上1ms 以下●—●——4.3g—光电晶体管—1A (DC 输出)型—3〜60V1A0.1mA 以下1.5A4〜6V 0.43k Ω4V 以下0.8V 以上0.5ms 以下1ms 以下— 周期+1ms 以下12/ 周期+1ms 以下12/10.167.627.6212.8102012.81020UL 、CSA 、※TUV80〜250V AC3〜32V 插座、接口终端(PC 终端)0.5ms 以下−30℃〜+80℃..15可控硅输出光电耦合器选型参数表商品名称方式类型输入端输出端安装方式最大允许负载电流负载电压漏电流浪涌导通电流额定操作电压(DC )输入阻抗(约)动作电压复位电压动作时间复位时间耐电压使用环境温度内置缓冲电路工作指示灯PC 板插入式面板安装端子排列和板料加工图(BOTTOM VIEW )国外标准质量(重量)(约)选件备注外形尺寸高度包括支架尺寸单位mm—插座13g UL 、CSA ——●●(带工作指示灯)●—−30〜+80℃4,000V AC 5ms 以下2ms 以下5ms 以下0.5ms 以下0.8V 以上0.8V 以上0.8V 以上—过零—DC 输入模块AC 输出模块DC 输出模块—75〜125V 75〜250V —4〜15V 10〜32V—3〜60V 10〜200V2A2A15mA1A100μA 以下5mA 以下1mA 以下—30A5A (1秒間)3〜32V 3〜15、4〜15、10〜32V— 1.6、1.7、5、6 k Ω3V 以下3V(4V)以下3V(4V)以下160〜280V AC—160V AC 以下A CD C20A-15A-10A-8A-5A-3A-2A-1A-I/O 输出光电耦合器光电晶体管—AC 输入模块80〜140V AC—20ms 以下20ms 以下— 周期+1ms 以下12/ 周期+1ms 以下12/5- 1.210.165.085.0812.7(33.02)4- 1.210.165.0812.7(27.94)1020.543104320.51020.5431020.54380V AC 以下10V AC 以上20V AC 以上。
详解光耦的重要参数——CTR值CTR电流传输比(curren ttran sferr atio):描述光耦控制特性的参数,即副边的输出电流(IO)与原边输入电流(IF)的百分比,传输比CTR=IO÷IF×100%。
CTR:发光管的电流和光敏三极管的电流比的最小值。
隔离电压:发光管和光敏三极管的隔离电压的最小值。
光耦的技术参数主要有发光二极管正向压降VF、正向电流IF、电流传输比C TR、输入级与输出级之间的绝缘电阻、集电极-发射极反向击穿电压V(BR)CEO、集电极-发射极饱和压降VCE(sat)。
此外,在传输数字信号时还需考虑上升时间、下降时间、延迟时间和存储时间等参数。
集电极-发射极电压:集电极-发射极之间的耐压值的最小值光耦什么时候导通?什么时候截至?普通光耦合器的CTR-IF特性曲线呈非线性,在IF较小时的非线性失真尤为严重,因此它不适合传输模拟信号。
线性光耦合器的CTR-IF特性曲线具有良好的线性度,特别是在传输小信号时,其交流电流传输比(ΔCTR=ΔIC/ΔIF)很接近于直流电流传输比CTR值。
因此,它适合传输模拟电压或电流信号,能使输出与输入之间呈线性关系。
这是其重要特性。
电流传输比是光耦合器的重要参数,通常用直流电流传输比来表示。
当输出电压保持恒定时,它等于直流输出电流IC与直流输入电流IF的百分比。
采用一只光敏三极管的光耦合器,CTR的范围大多为20%~300%(如4N35),而pc817则为80%~160%,台湾亿光(如EL817)可达50%~600%。
这表明欲获得同样的输出电流,后者只需较小的输入电流。
因此,CTR参数与晶体管的h FE有某种相似之处。
使用光电耦合器主要是为了提供输入电路和输出电路间的隔离,在设计电路时,必须遵循下列所选用的光电耦合器件必须符合国内和国际的有关隔离击穿电压的标准;由台湾亿光生成生产的E L817系列(如EL817B-F、EL817C-F)光耦合器,目前在国内应用地十分普遍。
常用参数正向压降VF:二极管通过的正向电流为规定值时,正负极之间所产生的电压降。
正向电流IF:在被测管两端加一定的正向电压时二极管中流过的电流。
反向电流IR:在被测管两端加规定反向工作电压VR时,二极管中流过的电流。
反向击穿电压VBR::被测管通过的反向电流IR为规定值时,在两极间所产生的电压降。
结电容CJ:在规定偏压下,被测管两端的电容值。
反向击穿电压V(BR)CEO:发光二极管开路,集电极电流IC为规定值,集电极与发射集间的电压降。
输出饱和压降VCE(sat):发光二极管工作电流IF和集电极电流IC为规定值时,并保持IC/IF≤CTRmin时(CTRmin在被测管技术条件中规定)集电极与发射极之间的电压降。
反向截止电流ICEO:发光二极管开路,集电极至发射极间的电压为规定值时,流过集电极的电流为反向截止电流。
电流传输比CTR:输出管的工作电压为规定值时,输出电流和发光二极管正向电流之比为电流传输比CTR。
脉冲上升时间tr、下降时间tf:光耦合器在规定工作条件下,发光二极管输入规定电流IFP 的脉冲波,输出端管则输出相应的脉冲波,从输出脉冲前沿幅度的10%到90%,所需时间为脉冲上升时间tr。
从输出脉冲后沿幅度的90%到10%,所需时间为脉冲下降时间tf。
传输延迟时间tPHL、tPLH:光耦合器在规定工作条件下,发光二极管输入规定电流IFP的脉冲波,输出端管则输出相应的脉冲波,从输入脉冲前沿幅度的50%到输出脉冲电平下降到1.5V时所需时间为传输延迟时间tPHL。
从输入脉冲后沿幅度的50%到输出脉冲电平上升到1.5V时所需时间为传输延迟时间tPLH。
入出间隔离电容CIO:光耦合器件输入端和输出端之间的电容值。
入出间隔离电阻RIO:半导体光耦合器输入端和输出端之间的绝缘电阻值。
入出间隔离电压VIO:光耦合器输入端和输出端之间绝缘耐压值。
最大额定值参数名称符号最大额定值单位V反向电压5VRI正向电流50mAV集-发击穿电压100V(BR)CEO I集电极电流30mACMT贮存温度-55~150℃stgT工作温度-55~125℃ambV隔离电压1000VIOP总耗散功率80mWtot推荐工作条件特性符号最小值典型值最大值单位I输入电流1050FV电源电压1560V主要光电特性测试条件(T特性符号11A=25℃±3℃)最小典型最大单位隔离特性隔离电阻RIOVIO=500V1010Ω上升时间tr10μsV开关特性下降时间tfCC=5V,IFP=10mA,RL=360Ωf=10kHz,D:1/2 10μsIV反向电流R0.011.0μALED输入特性VI正向电压FF=10mA1.21.4VCTR电流传输比VCC=5V,IF=10mA,RL=200Ω60180%集-发饱和电压VCE(sat)VCC=5V,IF=10mA,RL=4.7kΩ0.10.4V晶体管输出特性IV集-发截止电流CEOCE=5V,IF=00.011.0μA线性光电耦合器在开关电源中的应用沙占友王彦明王晓群(河北科技大学050054 石家庄)摘要线性光耦合器是目前国际上正推广应用的一种新型光电隔离器件。
文中介绍其性能特点、产品分类,以及它在单片开关电源中的应用。
关键词光耦合器线性电流传输比通信单片开关电源光耦合器(optical coupler,英文缩写为OC)亦称光电隔离器或光电耦合器,简称光耦。
它是以光为媒介来传输电信号的器件,通常把发光器(红外线发光二极管LED)与受光器(光敏半导体管)封装在同一管壳内。
当输入端加电信号时发光器发出光线,受光器接受光线之后就产生光电流,从输出端流出,从而实现了“电—光—电”转换。
普通只能传输数字(开关)信号,不适合传输模拟信号。
近年来问世的线性能够传输连续变化的模拟电压或模拟电流信号,使其应用领域大为拓宽。
1 的类型及性能特点1.1 的类型有双列直插式、管式、光导纤维式等多种封装形式,其种类达数十种。
的分类及内部电路如图1所示。
图中是8种典型产品的型号:(a)通用型(无基极引线);(b)通用型(有基极引线);(c)达林顿型;(d)高速型;(e)光集成电路;(f)光纤型;(g)光敏晶闸管型;(h)光敏场效应管型。
1.2 的性能特点的主要优点是单向传输信号,输入端与输出端完全实现了电气隔离,抗干扰能力强,使用寿命长,传输效率高。
它广泛用于电平转换、信号隔离、级间隔离、开关电路、远距离信号传输、脉冲放大、固态继电器(SSR)、仪器仪表、通信设备及微机接口中。
在单片开关电源中,利用线性可构成光耦反馈电路,通过调节控制端电流来改变占空比,达到精密稳压目的。
的技术参数主要有发光二极管正向压降VF、正向电流IF、电流传输比CTR、输入级与输出级之间的绝缘电阻、集电极-发射极反向击穿电压V(BR)CEO、集电极-发射极饱和压降VCE(sat)。
此外,在传输数字信号时还需考虑上升时间、下降时间、延迟时间和存储时间等参数。
电流传输比是的重要参数,通常用直流电流传输比来表示。
当输出电压保持恒定时,它等于直流输出电流IC与直流输入电流IF的百分比。
其公式为:采用一只光敏三极管的,CTR的范围大多为20%~300%(如4N35),而PC817则为80%~160%,达林顿型(如4N30)可达100%~5000%。
这表明欲获得同样的输出电流,后者只需较小的输入电流。
因此,CTR参数与晶体管的hFE有某种相似之处。
线性与普通典型的CTR-IF特性曲线,分别如图2中的虚线和实线所示。
由图2可见,普通的CTR-IF特性曲线呈非线性,在IF较小时的非线性失真尤为严重,因此它不适合传输模拟信号。
线性的CTR-IF特性曲线具有良好的线性度,特别是在传输小信号时,其交流电流传输比(ΔCTR=ΔIC/ΔIF)很接近于直流电流传输比CTR值。
因此,它适合传输模拟电压或电流信号,能使输出与输入之间呈线性关系。
这是其重要特性。
2 线性的产品分类及选取原则2.1 线性的产品分类线性的典型产品及主要参数见表1,这些光耦均以光敏三极管作为接收管。
2.2 线性的选取原则在设计光耦反馈式开关电源时必须正确选择线性的型号及参数,选取原则如下:①的电流传输比(CTR)的允许范围是50%~200%。
这是因为当CTR<50%时,光耦中的LED就需要较大的工作电流(IF>5.0mA),才能正常控制单片开关电源IC的占空比,这会增大光耦的功耗。
若CTR>200%,在启动电路或者当负载发生突变时,有可能将单片开关电源误触发,影响正常输出。
②推荐采用线性,其特点是CTR值能够在一定范围内做线性调整。
③由英国埃索柯姆(Isocom)公司、美国摩托罗拉公司生产的4N××系列(如4N25 、4N26、4N35),目前在国内应用地十分普遍。
鉴于此类呈现开关特性,其线性度差,适宜传输数字信号(高、低电平),因此不推荐用在开关电源中。
3 线性应用举例多路输出式电源变换器电路如图3所示。
其输入电压为36V到90V的准方波电压,三路输出分别为:UO1=+5V(2A),UO2=+15V(0.17A),UO3=-15V(0.17A)。
现将UO1定为主输出,其电压调整率SV=±0.4%;UO2和UO3为辅输出,总电源效率可达75%~80%。
电路中采用一片TOP104Y型三端单片开关电源集成电路。
主输出绕组电压经过VD2、C2、L1和C3整流滤波后,得到+5V电压。
VD2采用MBR735型35V/7.5A肖特基二极管。
两个辅输出绕组及输出电路完全呈对称结构。
因为±15V输出电流较小,故整流管VD4和VD5均采用UF4002型100V/1A的超快恢复二极管。
由线性光耦CNY17-2和可调式精密并联稳压器TL431C构成光耦反馈式精密开关电源,可以对+5V电压进行精密调整。
反馈绕组电压通过VD3、C4整流滤波后,得到12V反馈电压。
由P6KE120型瞬态电压抑制器和UF4002型超快恢复二极管构成的漏极钳位保护电路,能吸收由高频变压器漏感形成的尖峰电压,保护芯片内部的功率场效应管MOSFET不受损坏。
外部误差放大器由TL431C组成。
当5V输出电压升高时,经R3、R4分压后得到的取样电压,就与TL431C中的2.5V带隙基准电压进行比较,使其阴极电位降低,LED的工作电流IF增大,再通过线性光耦IC2(CNY17-2)使控制端电流IC增大,TOP104Y的输出占空比减小,使UO1维持不变,达到稳压目的。
5V稳压值UO1则由TL431C、光耦中的LED 正向压降来设定。
R1是LED的限流电阻。
误差放大器的频率响应由C5、R2和C6来决定。
C5的作用有三个:滤除控制端上的尖峰电压;决定自动重启动频率;与R2一起对控制回路进行补偿。
光电耦合器的检测方法光电耦合器 2008-09-09 22:08 阅读640 评论0字号:大中小光电耦合器——又称光耦合器或光耦,它属于较新型的电子产品,现在它广泛应用于计算机、音视频……各种控制电路中。
由于光耦内部的发光二极管和光敏三极管只是把电路前后级的电压或电流变化,转化为光的变化,二者之间没有电气连接,因此能有效隔断电路间的电位联系,实现电路之间的可靠隔离。
一、光电耦合器的检测判断光耦的好坏,可在路测量其内部二极管和三极管的正反向电阻来确定。
更可靠的检测方法是以下三种。
1.比较法拆下怀疑有问题的光耦,用万用表测量其内部二极管、三极管的正反向电阻值,用其与好的光耦对应脚的测量值进行比较,若阻值相差较大,则说明光耦已损坏。
2.数字万用表检测法下面以PC111光耦检测为例来说明数字万用表检测的方法,检测电路如图1所示。
检测时将光耦内接二极管的+端{1}脚和-端{2}脚分别插入数字万用表的Hfe的c、e插孔内,此时数字万用表应置于NPN挡;然后将光耦内接光电三极管c极{5}脚接指针式万用表的黑表笔,e极{4}脚接红表笔,并将指针式万用表拨在R×1k挡。
这样就能通过指针式万用表指针的偏转角度——实际上是光电流的变化,来判断光耦的情况。
指针向右偏转角度越大,说明光耦的光电转换效率越高,即传输比越高,反之越低;若表针不动,则说明光耦已损坏。
3.光电效应判断法仍以PC111光耦合器的检测为例,检测电路如图2所示。
将万用表置于R×1k电阻挡,两表笔分别接在光耦的输出端{4}、{5}脚;然后用一节1.5V的电池与一只50~100Ω的电阻串接后,电池的正极端接PC111的{1}脚,负极端碰接{2}脚,或者正极端碰接{1}脚,负极端接{2}脚,这时观察接在输出端万用表的指针偏转情况。
如果指针摆动,说明光耦是好的,如果不摆动,则说明光耦已损坏。
万用表指针摆动偏转角度越大,表明光电转换灵敏度越高。