直线、平面垂直的判定及其性质(二)(讲义)含答案
- 格式:doc
- 大小:231.00 KB
- 文档页数:6
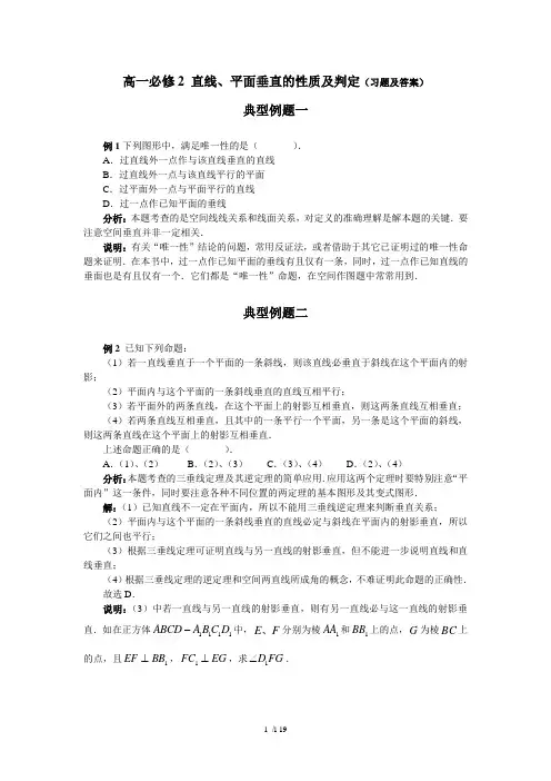
直线、平面垂直的性质【学习目标】1.掌握直线与平面垂直的性质定理,并能解决有关问题; 2.掌握两个平面垂直的性质定理,并能解决有关问题;3.能综合运用直线与平面、平面与平面的垂直、平行的判定和性质定理解决有关问题. 【要点梳理】要点一:直线与平面垂直的性质 1.基本性质文字语言:一条直线垂直于一个平面,那么这条直线垂直于这个平面内的所有直线. 符号语言:,l m l m αα⊥⊂⇒⊥ 图形语言:2.性质定理文字语言:垂直于同一个平面的两条直线平行. 符号语言:,//l m l m αα⊥⊥⇒ 图形语言:3.直线与平面垂直的其他性质(1)若两条平行线中的一条垂直于一个平面,则另一条也垂直于这个平面. (2)若l α⊥于A ,AP l ⊥,则AP α⊂. (3)垂直于同一条直线的两个平面平行.(4)如果一条直线垂直于两个平行平面中的一个,则它必垂直于另一个平面. 要点诠释:线面垂直关系是线线垂直、面面垂直关系的枢纽,通过线面垂直可以实现线线垂直和面面垂直关系的相互转化.要点二:平面与平面垂直的性质 1.性质定理文字语言:两个平面垂直,则一个平面内垂直于交线的直线与另一个平面垂直. 符号语言:,,,m l l m l αβαββα⊥=⊂⊥⇒⊥I 图形语言:要点诠释:面面垂直的性质定理是作线面垂直的依据和方法,在解决二面角问题中作二面角的平面角经常用到.这种线面垂直与面面垂直间的相互转化,是我们立体几何中求解(证)问题的重要思想方法.2.平面与平面垂直性质定理的推论如果两个平面互相垂直,那么经过第一个平面内的一点垂直于第二个平面的直线,在第一个平面内.要点三:垂直关系的综合转化线线垂直、线面垂直、面面垂直是相互联系的,能够相互转化,转化的纽带是对应的定义、判定定理和性质定理,具体的转化关系如下图所示:在解决问题时,可以从条件入手,分析已有的垂直关系,早从结论探求所需的关系,从而架起条件与结论的桥梁.垂直间的关系可按下面的口诀记忆: 线面垂直的关键,定义来证最常见, 判定定理也常用,它的意义要记清. 平面之内两直线,两线交于一个点, 面外还有一条线,垂直两线是条件.面面垂直要证好,原有图中去寻找, 若是这样还不好,辅助线面是个宝. 先作交线的垂线,面面转为线和面, 再证一步线和线,面面垂直即可见. 借助辅助线和面,加的时候不能乱, 以某性质为基础,不能主观凭臆断, 判断线和面垂直,线垂面中两交线. 两线垂直同一面,相互平行共伸展, 两面垂直同一线,一面平行另一面. 要让面和面垂直,面过另面一垂线, 面面垂直成直角,线面垂直记心间. 【典型例题】类型一:直线与平面垂直的性质例1.设a ,b 为异面直线,AB 是它们的公垂线(与两异面直线都垂直且相交的直线). (1)若a ,b 都平行于平面α,求证:AB ⊥α;(2)若a ,b 分别垂直于平面α,β,且c αβ=I ,求证:AB ∥c .【思路点拨】(1)依据直线和平面垂直的判定定理证明AB ⊥α,可先证明线与线的平行.(2)由于此时垂直的关系较多,因此可以考虑利用线面垂直的性质证明AB ∥c .证明:(1)如图(1),在α内任取一点P ,设直线a 与点P 确定的平面与平面α的交线为a ',设直线b 与点P 确定的平面与平面α的交线为b '.∵a ∥α,b ∥α,∴a ∥a ',b ∥b '. 又∵AB ⊥a ,AB ⊥b ,∴AB ⊥a ',AB ⊥b ', ∴AB ⊥α.(2)如图,过B 作BB '⊥α,则AB ⊥BB '. 又∵AB ⊥b ,∴AB 垂直于由b 和BB '确定的平面.∵b ⊥β,∴b ⊥c ,∵BB '⊥α,∴BB '⊥c . ∴c 也垂直于由BB '和b 确定的平面. 故c ∥AB .【总结升华】由第(2)问的证明可以看出,利用线面垂直的性质证明线与线的平行,其关键是构造平面,使所证线皆与该平面垂直.如题中,通过作出辅助线BB',构造出平面,即由相交直线b与BB'确定的平面,然后借助于题目中的其他垂直关系证明.举一反三:【变式1】设l,m是两条不同的直线,α是一个平面,则下列命题正确的是()A.若l⊥m,m⊂α,则l⊥αB.若l⊥α,l∥m,则m⊥αC.若l∥α,m⊂α,则l∥m D.若l∥α,m∥α,则l∥m【答案】 B【解析】两条平行线中的一条垂直于一个平面,则另一条也垂直于这个平面.高清:空间的线面垂直398999 例3例2.如图,在四棱锥P-ABCD中,PA⊥底面ABCD,AB⊥AD,AC⊥CD,∠ABC=60°,PA=AB=BC,E是PC的中点.(1)证明:AE⊥CD;(2)证明:PD⊥平面ABE.【思路点拨】(1)由PA⊥底面ABCD,可得 CD⊥PA,又CD⊥AC,故CD⊥面PAC,从而证得CD ⊥AE;(2)由等腰三角形的底边中线的性质可得AE⊥PC,由(Ⅰ)知CD⊥AE,从而AE⊥面PCD,AE⊥PD,再由 AB⊥PD 可得 PD⊥面ABE。
知识梳理两直线垂直于同一个平面,
1.判断下列结论正误
表示两条不同的直线,
考点一线面垂直的判定与性质
2MB,求点C到平面
,O为AC的中点,
⊥平面POM.
的距离.
=2
3BC=
42
3,∠ACB
上的一点,若三棱锥E-ABC的体积为
;
-BCD的体积为
SAD,可得BD⊥SD
多维探究PCD;
AD的中点,
,使得AC⊥BM,若存在点
,所以MN⊥AC.
⊥平面MBN.
所成角的余弦值;
PDC,
的正切值.
PD2=25,∴PA=5. [思维升华]
证明线面垂直时,易忽视面内两条线为相交线这一条件
基础巩固题组
如图,在正方体中,E,F,G,M,N,Q均为所在棱的中点,易知六个点共面,直线BD1与平面EFMNQG
中的平面与这个平面重合,不满足题意,只有选项D
不垂直,满足题意,故选D.
B.直线AB上D.△ABC内部
,所以PC垂直于直线
AB⊥平面PAC,又因为
BD,因为PA⊥
PAC,所以BD⊥PC
C1D1中,AB=BC
________.
AC1与平面A1B1
AC=22,
的中点,求证:BD⊥平面AOF.
G,连接FG,AG
是梯形CDPE的中位线,
;
PB上是否存在点F
C,所以DC⊥平面
AC,所以AB⊥AC
B.AH⊥平面EFH
D.HG⊥平面AEF AH⊥HE,AH⊥HF不变,又HE
C.4
上的射影为E,连接D1E
C1DF,
ADC;
与其在平面ABD内的正投影所成角的正切值为。
第54课 直线与平面垂直的判定和性质1.直线与平面垂直(1)定义:如果直线l 与平面α内的 任意一条 直线都垂直,那么就说直线l 与平面α互相垂直.记作l α⊥ (2)直线与平面垂直的判定 例1. (2013·广东卷)如图1,在边长为1的等边三角形ABC 中,D ,E 分别是AB ,AC 边上的点,AD =AE ,F 是BC 的中点,AF 与DE 交于点G ,将△ABF 沿AF 折起,得到如图2所示的三棱锥A -BCF ,其中BC =22. (1)证明:DE //平面BCF ;(2)证明:CF ⊥平面ABF ; (3)当AD =23时,求三棱锥F -DEG 的体积V F -DEG .类别语言表述图示 字母表示 作用判定(1)若一条直线与一个平面内的两条相交直线都垂直,则该直线与此平面垂直,m n m n P a a m a n αα⊂⎫⎪=⇒⊥⎬⎪⊥⊥⎭I 、用于证明直线与平面垂直(2)若两条平行线中的一条垂直于一个平面,则另一条直线也垂直于这个平面//a b a b αα⊥⎫⇒⊥⎬⎭用于证明直线与平面垂直(1)证明:在等边三角形ABC 中,AD =AE . ∴AD DB =AE EC,在折叠后的三棱锥ABCF 中也成立, ∴DE ∥BC ,∵DE ⊄平面BCF,BC ⊂平面BCF ,∴DE ∥平面BCF .(2)证明:在等边三角形ABC 中,F 是BC 的中点,所以AF ⊥BC ,①BF =CF =12.∵在三棱锥A -BCF 中,BC =22,∴BC 2=BF 2+CF 2, ∴CF ⊥BF ,②∵BF ∩CF =F ,∴CF ⊥平面ABF .(3)解析:由(1)可知GE ∥CF ,结合(2)可得GE ⊥平面DFG . ∴V F -DEG =V E -DFG =13×12·DG ·FG ·GE =13×12×13×⎝ ⎛⎭⎪⎫13×32×13=3324.练习:如图,AB 是圆O 的直径,PA 垂直于圆O 所在的平面,C 是圆O 上的点.(1)求证:BC ⊥平面PAC ;(2)设Q 为PA 的中点,G 为AOC ∆的重心,求证:平面QOG ∥平面PBC .【解析】(1)证明:∵AB 是圆O 的直径,∴AC BC ⊥,∵PA ⊥平面ABC ,BC ⊂平面ABC , ∴PA BC ⊥,∵PA AC A =I ,∴BC ⊥平面PAC .(2)连结OG 并延长交AC 于M ,连结,QM QO , ∵G 为AOC ∆的重心,∴M 为AC 的中点, ∵Q 为PA 的中点,∴QM ∥PC , ∵QM ⊄平面PBC ,BC ⊂平面PBC∴QM ∥平面PBC∵O 为AB 的中点,M 为AC 的中点,∴OM ∥BC , ∵OM ⊄平面PBC ,BC ⊂平面PBC ∴OM ∥平面PBC ,而QM ∥平面PBC∵QM OM M =I ,QM ⊂平面QMO ,OM ⊂平面QMO , ∴平面QMO ∥平面PBC ,即平面QOG ∥平面PBC(3)直线与平面垂直的性质例2. 如图,三棱柱ABC A 1B 1C 1中,CA =CB ,AB =AA 1,∠BAA 1=60°. (1)证明:AB ⊥A 1C ;(2)若AB =CB =2,A 1C =6,求三棱柱ABC A 1B 1C 1的体积. 【解】(1)证明:取AB 的中点O ,连接OC ,OA 1,A 1B . 因为CA =CB ,所以OC ⊥AB . 由于AB =AA 1,∠BAA 1=60°, 故△AA 1B 为等边三角形, 所以OA 1⊥AB .类别语言表述图示 字母表示 作用性质 (1)若一条直线与一个平面垂直,则这条直线垂直于平面内的任意一条直线a ab b αα⊥⎫⇒⊥⎬⊂⎭证两条直线垂直(2)如果两条直线同垂直于一个平面,那么这两条直线平行//a a b b αα⊥⎫⇒⎬⊥⎭证两条直线平行因为OC ∩OA 1=O ,所以AB ⊥平面OA 1C . 又A 1C ⊂平面OA 1C ,故AB ⊥A 1C .(2)由题设知△ABC 与△AA 1B 都是边长为2的等边三角形,所以OC =OA 1= 3. 又A 1C =6,则A 1C 2=OC 2+OA 21,故OA 1⊥OC .因为OC ∩AB =O ,所以OA 1⊥平面ABC ,OA 1为三棱柱ABC A 1B 1C 1的高. 又△ABC 的面积S △ABC =3,故三棱柱ABC A 1B 1C 1的体积V =S △ABC ·OA 1=3. 练习:如图,在四棱锥P ABCD -中,底面ABCD 是平行四边形,60BCD ︒∠=,2AB AD =,PD ⊥平面ABCD . 求证:AD ⊥PB ;证明:∵PD ⊥平面ABCD ,AD ⊂平面ABCD , ∴PD ⊥AD . ∵60BAD BCD ︒∠=∠=,2AB AD =, ∴222260BDAB AD AB AD cos ︒=+-⋅⋅2222AB AD AD =+-22AB AD =-. ∴22ABAD =2BD + ∴AD BD ⊥.∵PD BD D =I ,PD ⊂平面PBD ,BD ⊂平面PBD , ∴AD ⊥平面PBD . ∵PB ⊂平面PBD , ∴AD PB ⊥. 2.直线与平面所成的角(1)一个平面的斜线和它在这个平面内的射影所成的角,叫做斜线和这个平面所成的角. (2)直线与平面所成的角的范围是[0,]2π(3)如果直线和平面垂直,那么就说直线和平面所成的角是直角.练习:若四棱锥P ABCD -的所有棱长均为2,则侧棱PA 与底面ABCD 所成的角为 , 斜高与底面底面ABCD 所成的角的正切值为第54课 直线与平面垂直的判定和性质作业题1.一条直线与一个平面垂直的条件是 ( ) A. 垂直于平面内的一条直线 B. 垂直于平面内的两条直线 C. 垂直于平面内的无数条直线 D. 垂直于平面内的两条相交直线 解析:D2. 如果平面α外的一条直线a 与α内两条直线垂直,那么 ( ) A. a ⊥α B. a ∥α C. a 与α斜交 D. 以上三种均有可能解析:D3. 已知两条不同的直线m、n,两个不同的平面a、β,则下列命题中的真命题是()A.若m⊥a,n⊥β,a⊥β,则m⊥nB.若m⊥a,n∥β,a⊥β,则m⊥nC.若m∥a,n∥β,a∥β,则m∥nD.若m∥a,n⊥β,a⊥β,则m∥n【答案】A【解析】试题分析:在正方体ABCD-A1B1C1D1中记ABCD为平面a,CDC1D1为平面β,直线AA1为m,直线BB1为n,则m∥n,因此选项B为假;同理选项D也为假,取平面r∥a∥β,则平面内的任意一条直线都可以为直线m,n,因此选项C为假,答案选A.考点:空间几何中直线与直线的位置关系4. 如图,BC是Rt△ABC的斜边,AP⊥平面ABC,连结PB、PC,作PD⊥BC于D,连结AD,则图中共有直角三角形_________个。
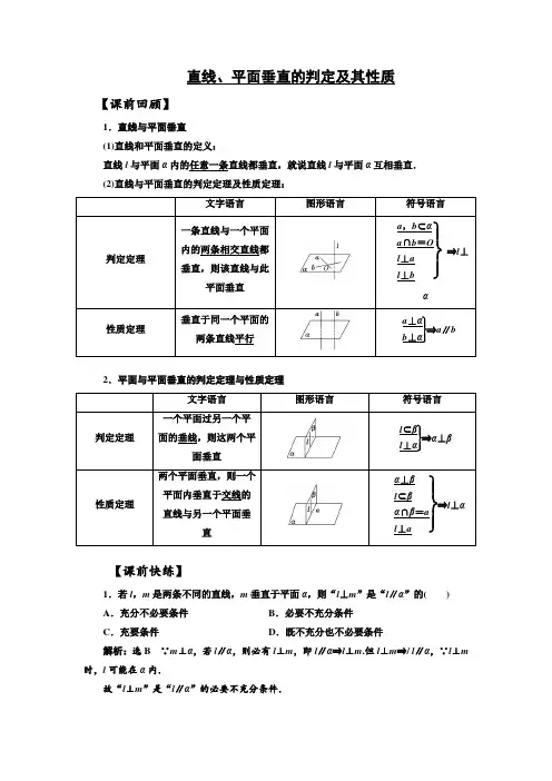
直线、平面垂直的判定及其性质(二)(讲义)➢知识点睛一、直线与平面垂直(线面垂直)性质定理:垂直于同一个平面的两条直线_____________.abα∵_________,b⊥α,∴___________.其他性质:如果两条平行直线中的一条垂直于一个平面,那么另一条也垂直于这个平面;如果一条直线垂直于两个平行平面中的一个平面,那么这条直线也垂直于另一个平面.二、平面与平面垂直(面面垂直)性质定理:两个平面垂直,则一个平面内_____________的直线与另一个平面垂直.αalβ∵α⊥β,α∩β=l,________,________,∴a⊥β.其他性质:如果两个相交平面都垂直于第三个平面,那么它们的交线垂直于第三个平面;如果一平面垂直于两平行平面中的一个平面,那么它必垂直于另一个平面.➢精讲精练1.已知直线l垂直于直线AB和AC,直线m垂直于直线BC和AC,则直线l,m的位置关系是()A.平行B.异面C.相交D.垂直2.对于直线m,n和平面α,β,能得出α⊥β的一组条件是()A.m∥n,m∥α,n∥βB.m⊥n,α∩β=m,n⊂αC.m∥n,n⊥β,m⊂αD.m∥n,m⊥α,n⊥β3.若m,n,l是互不重合的直线,α,β,γ是互不重合的平面,给出下列命题:①若α⊥β,α∩β=m,m⊥n,则n⊥α或n⊥β;②若α∥β,α∩γ=m,β∩γ=n,则m∥n;③若m不垂直于α,则m不可能垂直于α内的无数条直线;④若α∩β=m,m∥n,且n⊄α,n⊄β,则n∥α且n∥β;⑤若α∩β=m,β∩γ=n,α∩γ=l,且α⊥β,α⊥γ,β⊥γ,则m⊥n,m⊥l,n ⊥l.其中正确命题的序号是________________.4.边长为a的正方形ABCD沿对角线BD折成直二面角,则AC 的长为()BCDAA B.2a C.2a D.a5. 如图,以等腰直角三角形ABC 斜边BC 上的高AD 为折痕,把△ABD 和△ACD折成互相垂直的两个平面后,某学生得出下列四个结论:ABDDCBA①BD ⊥AC ;②△BAC 是等边三角形; ③三棱锥D -ABC 是正三棱锥; ④平面ADC ⊥平面ABC . 其中正确的是( ) A .①②④B .①②③C .②③④D .①③④6. 如图,在斜三棱柱ABC -A 1B 1C 1中,∠BAC =90°,BC 1⊥AC ,则C 1在底面ABC上的射影H 必在( )B 1C 1A 1ABA .直线AB 上 B .直线BC 上 C .直线AC 上D .△ABC 内部7. 已知直二面角α-l -β,点A ∈α,AC ⊥l ,垂足为点C ,点B ∈β,BD ⊥l ,垂足为点D ,若AB =2,AC =BD =1,则CD 的长为 ( )βB l αA C DA .2B .3CD .18.如图,α⊥β,α∩β=AB,CD⊂β,CD⊥AB,CE,EF⊂α,∠FEC=90°,求证:平面EFD⊥平面DCE.FE DC BAβα9.如图,已知四边形ABCD是矩形,P A⊥平面ABCD,M,N分别是AB,PC的中点.(1)求证:MN⊥AB;(2)若P A=AD,求证:MN⊥平面PCD.ND CBAP10. 如图,已知SD ⊥正方形ABCD ,DE ⊥SA 于点E ,EF ⊥SB 于点F . (1)求证:DF ⊥SB ;(2)平面DEFG 交SC 于点G ,求证:DG ⊥平面SBC .GFECBAD S【参考答案】➢ 知识点睛一、直线与平面垂直(线面垂直)平行,a a b ⊥,∥ 二、平面与平面垂直(面面垂直) 垂直于交线,a ⊂α,a ⊥l➢ 精讲精练 1. A 2. C3. ②④⑤4. D5. B6. A7. C8. 证明略 9. 证明略 10. 证明略。
直线与平面垂直的判定直线与平面垂直的判定与证明方法:①用线面垂直定义:若一直线垂直于平面内任一直线,这条直线垂直于该平面. ②用线面垂直判定定理:若一直线与平面内两相交直线都垂直,这条直线与平面垂直.③用线面垂直性质:两平行线之一垂直平面,则另一条也必垂直这个平面.④用面面垂直性质定理:两平面垂直,在一个平面内垂直于交线的直线必垂直于另一平面.⑤用面面平行性质:一直线垂直于两平行平面之一,则必垂直于另一平面.⑥用面面垂直性质:两相交平面同时垂直于第三个平面,那么两平面交线垂直于第三个平面.线面垂直的判定1. 如图,直角ABC △所在平面外一点S ,且SA SB SC ==,点D 为斜边AC 的中点.(1) 求证:SD ⊥平面ABC ;(2) 若AB BC =,求证:BD ⊥面SAC .答案:证明:(1)SA SC =∵,D 为AC 的中点,SD AC ⊥∴.连结BD .在ABC Rt △中,则AD DC BD ==.ADS BDS ∴△≌△,SD BD ⊥∴. 又AC BD D = ,SD ⊥∴面ABC . (2)BA BC =∵,D 为AC 的中点,BD AC ⊥∴.又由(1)知SD ⊥面ABC , SD BD ⊥∴.于是BD 垂直于平面SAC 内的两条相交直线.∴BD ⊥面SAC . 2. 如图,已知P 是△ABC 所在平面外一点,PA 、PB 、PC 两两垂直,H 是△ABC 的垂心,求证:PH ⊥平面ABC. 【探究】 根据判定定理,要证线面垂直,需证直线和平面内的两条相交直线垂直,根据H 是△ABC 的垂心,可知BC ⊥AH ,又PA 、PB 、PC 两两垂直,得PA ⊥面PBC ,于是PA ⊥BC ,由此可知BC 垂直于平面PAH 内的相交直线PA 和AH ,结论得证. 证明:∵H 是△ABC 的垂心,∴AH ⊥BC. ① ∵PA ⊥PB ,PA ⊥PC ,∴PA ⊥平面PBC. 又∵BC ⊂平面PBC ,PA ⊥BC , ② 由①②知,BC ⊥PH , 同理,AB ⊥PH ,∴PH ⊥平面ABC. 二面角的求解3. 已知四边形PABC 为空间四边形,∠PCA=90°,△ABC 是边长为32的正三角形,PC=2,D 、E 分别是PA 、AC 的中点,BD=10.试判断直线AC 与平面BDE的位置关系,并且求出二面角P-AC-B 的大小. 解:∵D 、E 分别是PA 、AC 的中点, ∴DE ∥PC 且DE=21PC=1. ∵∠PCA=90°,∴AC ⊥DE. ∵△ABC 是边长为32的正三角形,并且E 是AC 的中点, ∴AC ⊥BE ,并且BE=3. ∵DE∩BE=E ,∴直线AC 与平面DEB 垂直. ∴∠DEB 为二面角P-AC-B 的平面角. 在△BDE 中,由DE=1,BE=3,BD=10得DE 2+BE 2=BD 2,∴∠DEB=90°.综上所述,直线AC 与平面BDE 垂直,二面角P-AC-B 的大小为90°. 【规律总结】 与二面角的棱垂直的平面和二面角的两个面相交的两条射线构成的角就是这个二面角的平面角.利用作与棱垂直的平面得到二面角的方法称为“垂面法”. 4. 已知△ABC 是正三角形,PA ⊥平面ABC ,且PA=AB=a ,求二面角A-PC-B 的正切值.A【探究】 要求二面角的正切值,首先要在图形中构造出二面角的平面角,利用其平面角度量二面角的大小,过棱上一点,分别在两个面内作或证棱的垂线,即可产生二面角的平面角,充分利用三角函数定义求得正切值. 解:取AC 的中点M ,连结BM ,作MN ⊥PC 于N ,连结BN. ∵PA ⊥平面ABC ,∴平面PAC ⊥平面ABC.易证BM ⊥AC ,AC=平面PAC∩平面ABC. ∴BM ⊥平面PAC(面面垂直的性质). ∵MN ⊥PC ,∴NB ⊥PC.∴∠MNB 是二面角A-PC-B 的平面角.易知MN=a 42,BM=a 23.∴tan ∠MNB=64223==a aMN BM .∴二面角的正切值为6【规律总结】 度量二面角的大小是通过其平面角进行,所以在图形中构造出二面角的平面角,就能将空间问题转化为平面问题,利用直角三角形中锐角三角函数定义,有些问题也可用斜三角形中的直角三角形加以处理.5. 如图,已知三棱锥的三个侧面与底面全等,且2AB AC BC ===,求以BC 为棱,以面BCD 与面BCA 为面的二面角的大小。
第25节直线、平面垂直的判定与性质基础知识要夯实1.直线与平面垂直(1)判定直线和平面垂直的方法①定义法.②利用判定定理:一条直线和一个平面内的两条相交直线都垂直,则该直线和此平面垂直.③推论:如果在两条平行直线中,有一条垂直于一个平面,那么另一条直线也垂直这个平面.(2)直线和平面垂直的性质①直线垂直于平面,则垂直于平面内任意直线.②垂直于同一个平面的两条直线平行.③垂直于同一条直线的两平面平行.文字语言图形表示符号表示判定定理一条直线与一个平面内的两条相交直线都垂直,则该直线与此平面垂直l⊥al⊥ba∩b=Oa⊂αb⊂α⇒l⊥α性质定理两直线垂直于同一个平面,那么这两条直线平行a⊥αb⊥α⇒a∥b2.平面与平面垂直(1)平面与平面垂直的判定方法①定义法.②利用判定定理:一个平面过另一个平面的垂线,则这两个平面垂直.(2)平面与平面垂直的性质两平面垂直,则一个平面内垂直于交线的直线垂直于另一个平面.[难点正本疑点清源]1.两个平面垂直的性质定理两个平面垂直的性质定理,即如果两个平面垂直,那么在一个平面内垂直于它们交线的直线垂直于另一个平面是作点到平面距离的依据,要过平面外一点P作平面的垂线,通常是先作(找)一个过点P并且和α垂直的平面β,设β∩α=l,在β内作直线a⊥l,则a⊥α.2.两平面垂直的判定(1)两个平面所成的二面角是直角;(2)一个平面经过另一平面的垂线.基本技能要落实考点一线面垂直的判定与性质【例1】(2020·全国Ⅱ卷)如图,在三棱锥P -ABC 中,AB =BC =22,PA =PB =PC =AC =4,O 为AC 的中点.(1)证明:PO ⊥平面ABC ;(2)若点M 在棱BC 上,且MC =2MB ,求点C 到平面POM 的距离.【解析】(1)证明因为AP =CP =AC =4,O 为AC 的中点,所以OP ⊥AC ,且OP =23.连接OB .因为AB =BC =22AC ,所以△ABC 为等腰直角三角形,且OB ⊥AC ,OB =12AC =2.由OP 2+OB 2=PB 2知,OP ⊥OB .由OP ⊥OB ,OP ⊥AC 且OB ∩AC =O ,知PO ⊥平面ABC .(2)解作CH ⊥OM ,垂足为H .又由(1)可得OP ⊥CH ,所以CH ⊥平面POM .故CH 的长为点C 到平面POM 的距离.由题设可知OC =12AC =2,CM =23BC =423,∠ACB =45°.所以OM =253,CH =sin 455OC MC ACB OM ⋅⋅∠=.所以点C 到平面POM 的距离为455.【方法技巧】1.证明直线和平面垂直的常用方法有:(1)判定定理;(2)垂直于平面的传递性(a ∥b ,a ⊥α⇒b ⊥α);(3)面面平行的性质(a ⊥α,α∥β⇒a ⊥β);(4)面面垂直的性质(α⊥β,α∩β=a ,l ⊥a ,l ⊂β⇒l ⊥α).2.证明线面垂直的核心是证线线垂直,而证明线线垂直则需借助线面垂直的性质.因此,判定定理与性质定理的合理转化是证明线面垂直的基本思想.【跟踪训练】1.如图,等腰梯形ABCD 中,对角线AC 与BD 交于点P ,点E ,F 分别在两腰AD ,BC 上,EF过点P ,且EF ∥AB ,则下列等式中成立的是()A .AD BC =B .AC BD=C .PE PF=D .EP PF=【答案】D【解析】根据相等向量的定义,分析可得AD 与BC 不平行,AC 与BD不平行,所以AD BC = ,AC BD =uuu r uu u r 均错误.PE 与PF 平行,但方向相反也不相等,只有EP 与PF方向相同,且大小都等于线段EF 长度的一半,所以EP PF =uu r uu u r.故选:D2.(2020·南宁二中、柳州高中联考)如图,三棱柱ABC -A 1B 1C 1中,已知AB ⊥侧面BB 1C 1C ,AB =BC =1,BB 1=2,∠BCC 1=60°.(1)求证:BC 1⊥平面ABC ;(2)E 是棱CC 1上的一点,若三棱锥E -ABC 的体积为312,求线段CE 的长.【解析】(1)证明∵AB ⊥平面BB 1C 1C ,BC 1⊂平面BB 1C 1C ,∴AB ⊥BC 1,在△CBC 1中,BC =1,CC 1=BB 1=2,∠BCC 1=60°,由余弦定理得BC 21=BC 2+CC 21-2BC ·CC 1·cos ∠BCC 1=12+22-2×1×2cos 60°=3,∴BC 1=3,∴BC 2+BC 21=CC 21,∴BC ⊥BC 1,又AB ,BC ⊂平面ABC ,BC ∩AB =B ,∴BC 1⊥平面ABC .(2)解∵AB ⊥平面BB 1C 1C ,∴V E -ABC =V A -EBC =13S △BCE ·AB =13S △BCE ·1=312,∴S△BCE=34=12CE·BC·sin∠BCE=12CE·32,∴CE=1.考点二面面垂直的判定与性质【例2】如图,在四棱锥P-ABCD中,AB∥CD,AB⊥AD,CD=2AB,平面PAD⊥底面ABCD,PA⊥AD,E和F分别是CD和PC的中点,求证:(1)PA⊥底面ABCD;(2)BE∥平面PAD;(3)平面BEF⊥平面PCD.【证明】(1)∵平面PAD⊥底面ABCD,且PA垂直于这两个平面的交线AD,PA⊂平面PAD,∴PA⊥底面ABCD.(2)∵AB∥CD,CD=2AB,E为CD的中点,∴AB∥DE,且AB=DE.∴四边形ABED为平行四边形.∴BE∥AD.又∵BE⊄平面PAD,AD⊂平面PAD,∴BE∥平面PAD.(3)∵AB⊥AD,而且ABED为平行四边形.∴BE⊥CD,AD⊥CD,由(1)知PA⊥底面ABCD,CD⊂平面ABCD,∴PA⊥CD,且PA∩AD=A,PA,AD⊂平面PAD,∴CD⊥平面PAD,又PD⊂平面PAD,∴CD⊥PD.∵E和F分别是CD和PC的中点,∴PD∥EF.∴CD⊥EF,又BE⊥CD且EF∩BE=E,∴CD⊥平面BEF,又CD⊂平面PCD,∴平面BEF⊥平面PCD.【方法技巧】1.证明平面和平面垂直的方法:(1)面面垂直的定义;(2)面面垂直的判定定理.2.已知两平面垂直时,一般要用性质定理进行转化,在一个平面内作交线的垂线,转化为线面垂直,然后进一步转化为线线垂直.【跟踪训练】1.(如图,在四棱锥S -ABCD 中,底面ABCD 是梯形,AB ∥DC ,∠ABC =90°,AD =SD ,BC =CD=12AB ,侧面SAD ⊥底面ABCD .(1)求证:平面SBD ⊥平面SAD ;(2)若∠SDA =120°,且三棱锥S -BCD 的体积为612,求侧面△SAB 的面积.(1)证明设BC =a ,则CD =a ,AB =2a ,由题意知△BCD 是等腰直角三角形,且∠BCD =90°,则BD =2a ,∠CBD =45°,所以∠ABD =∠ABC -∠CBD =45°,在△ABD 中,AD =222cos 45AB BD AB DB +-⋅⋅︒=2a ,因为AD 2+BD 2=4a 2=AB 2,所以BD ⊥AD ,由于平面SAD ⊥底面ABCD ,平面SAD ∩平面ABCD =AD ,BD ⊂平面ABCD ,所以BD ⊥平面SAD ,又BD ⊂平面SBD ,所以平面SBD ⊥平面SAD .(2)解由(1)可知AD =SD =2a ,在△SAD 中,∠SDA =120°,SA =2SD sin 60°=6a .作SH ⊥AD ,交AD 的延长线于点H ,则SH =SD sin 60°=62a ,由(1)知BD ⊥平面SAD ,因为SH ⊂平面SAD ,所以BD ⊥SH .又AD ∩BD =D ,所以SH ⊥平面ABCD ,所以SH 为三棱锥S -BCD 的高,所以V S -BCD =13×62a ×12×a 2=612,解得a =1.由BD ⊥平面SAD ,SD ⊂平面SAD ,可得BD ⊥SD ,则SB =22SD BD +=22+=2.又AB =2,SA =6,在等腰三角形SBA 中,边SA 上的高为642-=102,则△SAB 的面积为12×6×102=152.达标检测要扎实一、单选题1.在空间中,下列命题是真命题的是()A .经过三个点有且只有一个平面B .平行于同一平面的两直线相互平行C .如果两个角的两条边分别对应平行,那么这两个角相等D .如果两个相交平面垂直于同一个平面,那么它们的交线也垂直于这个平面【答案】D【解析】当三点在一条直线上时,可以确定无数个平面,故A 错误;平行于同一平面的两直线可能相交,故B 错误;由等角定理可知,如果两个角的两条边分别对应平行,那么这两个角相等或互补,故C 错误;如果两个相交平面,αβ垂直于同一个平面γ,且l αβ= ,则在平面α、β内分别存在直线,m n 垂直于平面γ,由线面垂直的性质可知//n m ,再由线面平行的判定定理得//m β,由线面平行的性质得出//m l ,则l γ⊥,故D 正确;故选:D2.如图,在棱长为1的正方体1111ABCD A B C D -中,点P 在线段1AD 上运动,则下列命题中错误的是()A .直线1PC 和平面11AA D D 所成的角为定值B .点P 到平面1C BD 的距离为定值C .异面直线1C P 和1CB 所成的角为定值D .直线CD 和平面1BPC 平行【答案】A【解析】对A ,由11C D ⊥平面11AA D D ,当点P 分别在点A 或1D 时,线面角不一致,故A 错误;对B ,由1AD //1BC ,1BC ⊂平面1C BD ,1AD ⊄平面1C BD ,所以1AD //平面1C BD ,所以点P 到平面1C BD 的距离为直线1AD 上任意点到平面1C BD 的距离,故B 正确对C ,由平面1C PB 即平面11ABC D ,111,CB BC CB AB ⊥⊥,1AB BC B =I ,1,AB BC ⊂平面11ABC D ,所以1CB ⊥平面11ABC D ,所以11CB C P ⊥,故C 正确对D ,由平面1C PB 即平面11ABC D ,CD //11C D ,11C D ⊂平面11ABC D ,CD ⊄平面11ABC D ,所以CD //平面11ABC D ,所以D 正确故选:A3.在如图所示的棱长为20的正方体1111ABCD A B C D -中,点M 为CD 的中点,点P 在侧面11ADD A 上,且到11A D 的距离为6,到1AA 的距离为5,则过点P 且与1A M 垂直的正方体截面的形状是()A .三角形B .四边形C .五边形D .六边形【答案】B【解析】如图所示,过点P 作1//EF AD 分别交11,AA DD 于点,E F ,因为11AD A D ⊥,可得1EF A D ⊥,在正方体1111ABCD A B C D -中,CD ⊥平面11ADD A ,所以EF CD ⊥又1CD A D D = ,所以EF ⊥平面1MDA ,1A D ⊆平面1MDA ,所以1A D EF ⊥过P 作11PK A D ⊥交于11A D 点K ,则6PK =,设KF x =则11A E A F =,所以11FK KP FA A E =,即116x A E A F=,则6x =所以115611A F A K KF =+=+=在正方形1111D CB A 中,取11CD 的中点1M ,连接111,MM A M 则111A M D V 与11D C N V ,则11111D A M ND C ∠=所以111111111190ND M D M A ND M D A M ∠+∠=∠+∠=︒,即111A M D N ⊥取11B C 的中点N ,过F 作1//FH D N 交11B C 于点H ,连接1D N ,则11A M FH ⊥又1MM ⊥平面1111D C B A ,所以1MM FH ⊥,由1111MM A M M ⋂=所以FH ⊥平面11A M M ,所以1FH A M ⊥又EF FH F ⋂=,所以1A M ⊥平面EFH连接1BC ,过H 作1//HG BC ,由11//BC AD ,则1//BC FE ,所以//HG FE (且HG FE ≠)连接EG ,则四边形EFHG 为梯形,所以1A M ⊥平面EFHG 所以截面的形状为四边形边形EFHG .故选:B.4.如图,正方体1111ABCD A B C D -的棱长为1,线段11B D 上有两个动点E ,F ,且22EF =,则三棱锥A BEF -的体积为()A .112B .14C .212D .不确定【答案】A【解析】由题可知,正方体1111ABCD A B C D -的棱长为1,则11//B D 平面ABCD ,又E ,F 在线段11B D 上运动,∴//EF 平面ABCD ,∴点B 到直线11B D 的距离不变,由正方体的性质可知1BB ⊥平面1111D C B A ,则1BB EF ⊥,而22EF =,1=1BB ,故BEF 的面积为1221=224⨯⨯,又由正方体可知,AC BD ⊥,1AC BB ⊥,且1BD BB B ⋂=,AC ∴⊥平面11BB D D ,则AC ⊥平面BEF ,设AC 与BD 交于点O ,则AO ⊥平面BEF ,点A 到平面BEF 的距离为22AO =,122134212A BEF V -∴=⨯⨯=.故选:A.5.如图.AB 是圆的直径,PA AC ⊥,PA BC ⊥,C 是圆上一点(不同于A ,B ),且PA AC =,则二面角P BC A --的平面角为()A .PAC ∠B .CPA ∠C .PCA ∠D .CAB∠【答案】C【解析】∵C 是圆上一点(不同于A ,B ),AB 是圆的直径,∴AC BC ⊥,PA BC ⊥,AC PA A ⋂=,即BC ⊥面PAC ,而PC ⊂面PAC ,∴BC PC ⊥,又面ABC 面PBC BC =,PC AC C ⋂=,∴由二面角的定义:PCA ∠为二面角P BC A --的平面角.故选:C6.如图1,已知PABC 是直角梯形,AB ∥PC ,AB ⊥BC ,D 在线段PC 上,AD ⊥PC .将△PAD 沿AD 折起,使平面PAD ⊥平面ABCD ,连接PB ,PC ,设PB 的中点为N ,如图2.对于图2,下列选项错误的是()A .平面PAB ⊥平面PBC B .BC ⊥平面PDCC .PD ⊥ACD .PB =2AN【答案】A 【解析】图1中AD ⊥PC ,则图2中PD ⊥AD ,又∵平面PAD ⊥平面ABCD ,平面PAD ∩平面ABCD =AD ,∴PD ⊥平面ABCD ,则PD ⊥AC ,故选项C 正确;由PD ⊥平面ABCD ,PD ⊂平面PDC ,得平面PDC ⊥平面ABCD ,而平面PDC ∩平面ABCD =CD ,BC ⊂平面ABCD ,BC ⊥CD ,∴BC ⊥平面PDC ,故选项B 正确;∵AB ⊥AD ,平面PAD ⊥平面ABCD ,且平面PAD ∩平面ABCD =AD ,∴AB ⊥平面PAD ,则AB ⊥PA ,即△PAB 是以PB 为斜边的直角三角形,而N 为PB 的中点,则PB =2AN ,故选项D 正确.由于BC ⊥平面PDC ,又BC ⊂平面PBC∴平面PBC ⊥平面PDC若平面PAB ⊥平面PBC ,则平面PAB 与平面PDC 的交线⊥平面PBC由于//AB 平面PDC ,则平面PAB 与平面PDC 的交线//AB显然AB 不与平面PBC 垂直,故A 错误故选:A7.如图,正方体1111ABCD A B C D -中,E 为AB 中点,F 在线段1DD 上.给出下列判断:①存在点F 使得1A C ⊥平面1B EF ;②在平面1111D C B A 内总存在与平面1B EF 平行的直线;③平面1B EF 与平面ABCD 所成的二面角(锐角)的大小与点F 的位置无关;④三棱锥1B B EF -的体积与点F 的位置无关.其中正确判断的有()A .①②B .③④C .①③D .②④【答案】D 【解析】对于①,假设存在F 使得1AC ⊥平面1B EF ,则1AC ⊥1B E ,又BC ⊥1B E ,BC ∩1AC =C ,∴1B E ⊥平面1A BC ,则1B E ⊥1A B ,这与1A B ⊥1AB 矛盾,所以①错误;对于②,因为平面1B EF 与平面1111D C B A 相交,设交线为l ,则在平面1111D C B A 内与l 平行的直线平行于平面1B EF ,故②正确;对于③,以D 点为坐标原点,以DA 所在直线为x 轴,DC 所在直线为y 轴,1DD 所在直线为z 轴,建立空间坐标系,则平面ABCD 的法向量为(0,0,1)m = 而平面1B EF 的法向量n ,随着F 位置变化,故平面1B EF 与平面ABCD 所成的二面角(锐角)的大小与点F 的位置有关,故③错误;对于④,三棱锥1B B EF -的体积即为三棱锥1F BB E -,因为1DD ∥平面11ABB A ,所以,当F 在线段1DD 上移动时,F 到平面11ABB A 的距离不变,故三棱锥1B B EF -的体积与点F 的位置无关,即④正确.故选:D .8.已知正三棱锥A BCF -和正四棱锥A BCDE -的所有棱长均为2,如图将三棱锥A BCF -的一个面和正四棱锥A BCDE -的一个侧面重合在一起,得到一个新几何体,则下列关于该新几何体说法不正确的是()A .//AF CDB .AF D E ⊥C .新几何体为三棱柱D .正四棱锥A BCDE -的内切球半径为22-【答案】D 【解析】取BC 的中点M ,DE 的中点N ,连AM 、FM 、MN 、AN ,如图:因为正三棱锥A BCF -和正四棱锥A BCDE -的所有棱长都为2,所以BC FM ⊥,BC AM ⊥,AN DE ⊥,又FM AM M = ,所以BC ⊥平面AMF ,因为//BC DE ,所以BC AN ⊥,因为AM AN A = ,所以BC ⊥平面AMN ,所以平面AMF 与平面AMN 重合,因为2AF MN ==,3FM AN ==,所以四边形AFMN 为平行四边形,所以//AF MN ,又//MN CD ,所以//AF CD ,故A 正确;因为CD DE ⊥,所以AF D E ⊥,故B 正确;因为//AF CD ,AF CD =,所以四边形AFCD 为平行四边形,同理得四边形AFBE 也为平行四边形,所以CF //AD ,因为CF ⊄平面ADE ,AD ⊂平面ADE ,所以//CF 平面ADE ,同理得//BF 平面ADE ,因为CF BF F = ,所以平面//BCF 平面ADE ,又////AF CD BE ,根据棱柱的定义可得该新几何体为三棱柱,故C 正确;设正四棱锥A BCDE -的内切球半径为R ,因为正四棱锥A BCDE -的高为222(2)2-=,由22211322(422)334R ⨯⨯=⨯⨯+得622R -=,故D 不正确.故选:D.二、多选题9.如图,点P 在正方体1111ABCD A B C D -的面对角线1BC 上运动,则下列结论中正确的是()A .三棱锥11A PB D -的体积不变B .//DP 平面11AB D C .11A P BD ⊥D .平面1ACP ⊥平面PBD 【答案】ABD【解析】对于A ,11AB D 的面积是定值,11//AD BC ,1AD ⊂平面11AB D ,1BC ⊄平面11AB D ,∴1//BC 平面11AB D ,故P 到平面11AB D 的距离为定值,∴三棱锥11P AB D -的体积是定值,即三棱锥11A PB D -的体积不变,故A 正确;对于B ,111111111/,,///,AD BC B D BD AD B D D BC BD B ⋂=⋂= ,∴平面11//AB D 平面1BDC ,DP ⊂ 平面1BDC ,//DP ∴平面11AB D ,故B 正确;对于C ,以1D 为原点,建立空间直角坐标系,设正方体1111ABCD A B C D -的棱长为2,P 在1BC 上,故可设(,2,),02P a a a ,则11(2,0,0),(2,2,2),(0,0,0)A B D ,1(2,2,)A P a a =- ,1(2,2,2)BD =--- ,则()1122424A P BD a a a ⋅=----=- 不一定为0,1A P ∴和1BD 不垂直,故C 错误;对于D ,设(,2,),02P a a a,则11(2,0,0),(0,2,2),(2,2,2),(0,0,0),(0,0,2)A C B D D ,1(2,2,)A P a a =- ,1(2,2,2)A C =- ,(,2,2)DP a a =- ,(2,2,0)DB =,设平面平面1ACP 的法向量(,,)n x y z =,则11(2)202220n A P a x y az n A C x y z ⎧⋅=-++=⎪⎨⋅=-++=⎪⎩,取1x =,得221,,22a a n a a -⎛⎫= ⎪--⎝⎭ ,设平面PBD 的法向量(,,)m a b c = ,则20220m DP ax y az m DB x y ⎧⋅=+-=⎨⋅=+=⎩,取1x =,得()1,1,1m =-- ,221022a a m n a a-⋅=--=-- .∴平面1ACP 和平面PBD 垂直,故D 正确.故选:ABD.10.如图所示,棱长为1的正方体1111ABCD A B C D -中,P 为线段1AB 上的动点(不含端点),则下列结论正确的是()A .平面11D A P ⊥平面1A APB .1AP DC ⋅u u u r u u u u r 不是定值C .三棱锥11BD PC -的体积为定值D .11DC D P⊥【答案】ACD 【解析】A.因为是正方体,所以11D A ⊥平面1A AP ,11D A ⊂平面11D A P ,所以平面11D A P ⊥平面1A AP ,所以A 正确;B.11111111()AP DC AA A P DC AA DC A P DC ⋅=+⋅=⋅+⋅ 11112cos 45cos 901212AA DC A P DC =+=⨯⨯= ,故11AP DC ⋅= ,故B 不正确;C.1111B D PC P B D C V V --=,11B D C 的面积是定值,1//A B 平面11B D C ,点P 在线段1A B 上的动点,所以点P 到平面11B D C 的距离是定值,所以1111B D PC P B D C V V --=是定值,故C 正确;D.111DC A D ⊥,11DC A B ⊥,1111A D A B A = ,所以1DC ⊥平面11A D P ,1D P ⊂平面11A D P ,所以11DC D P ⊥,故D 正确.故选:ACD11.攒尖是我国古代建筑中屋顶的一种结构形式,宋代称为最尖,清代称攒尖,通常有圆形攒尖、三角攒尖、四角攒尖、八角攒尖,也有单檐和重檐之分,多见于亭阁式建筑,园林建筑.下面以四角攒尖为例,如图,它的屋顶部分的轮廓可近似看作一个正四棱锥.已知此正四棱锥的侧面与底面所成的锐二面角为θ,这个角接近30°,若取30θ=︒,侧棱长为21米,则()A .正四棱锥的底面边长为6米B .正四棱锥的底面边长为3米C .正四棱锥的侧面积为243平方米D .正四棱锥的侧面积为123平方米【答案】AC 【解析】如图,在正四棱锥S ABCD -中,O 为正方形ABCD 的中心,H 为AB 的中点,则SH AB ⊥,设底面边长为2a .因为30SHO ∠=︒,所以323,,33OH AH a OS a SH a ====.在Rt SAH 中,2223213a a ⎛⎫+= ⎪⎝⎭,所以3a =,底面边长为6米,162342432S =⨯⨯⨯=平方米.故选:AC.12.正方体1111ABCD A B C D -,的棱长为4,已知1AC ⊥平面α,1AC β⊂,则关于α、β截此正方体所得截面的判断正确的是()A .α截得的截面形状可能为正三角形B .1AA 与截面α所成角的余弦值为63C .α截得的截面形状可能为正六边形D .β截得的截面形状可能为正方形【答案】ABC【解析】如图因为正方体1111ABCD A B C D -∴AC BD ⊥,1BD CC ⊥,又∵1AC CC C = ∴BD ⊥平面11ACC A 又∵1AC ⊂平面11ACC A ∴1AC BD⊥同理:11AC A D⊥又∵1A D BD D⋂=∴1AC ⊥平面1A BD∴平面α可以是平面1A BD ,又因为11A D BD A B ==∴1A BD 为等边三角形,故A 正确取111111,,,,,A D D D CD CB BB A B 的中点,,,,,E G P K H F 并依次连接易知11=2EG A D ∥,因为EG ⊄平面1A BD ,1A D ⊂平面1A BD ∴=EG ∥平面1A BD同理:GP 平面1A BD又因为EG GP G = 且EG ⊂平面EGPKHF ,GP ⊂平面EGPKHF∴平面EGPKHF ∥平面1A BD∴平面α可以是平面EGPKHF∵=EG GP PK KH HF FE====∴六边形EGPKHF 是正六边形,故C 正确以平面α是平面1A BD 为例计算:设A 到平面1A BD 的距离为h 等体积法求距离∵11A A BD A ABD V V --=,∴111133A BD ABD h S AA S ⋅⋅=⋅⋅ 又因为113=4242=8322A BD S ⨯⨯⨯ ,1=44=82ABD S ⨯⨯ ∴43=3h 则1AA 与平面1A BD 所成角的正弦值为13=3h AA ∴余弦值等于63,故B 正确对于D 选项:由于直线1AC β⊂,在正方体上任取点但异于1,A C ,与1,A C 可构成平面β,但是截面的形状都不是正方形,故D 错误故选:ABC三、填空题13.如图,已知棱长为2的正方体1111ABCD A B C D -中,点P 在线段1B C上运动,给出下列结论:①异面直线AP 与1DD 所成的角范围为ππ,32⎡⎤⎢⎥⎣⎦;②平面1PBD ⊥平面11AC D ;③点P 到平面11AC D 的距离为定值233;④存在一点P ,使得直线AP 与平面11BCC B 所成的角为π3.其中正确的结论是___________.【答案】②③【解析】对于①,当P 在C 点时,1DD AC ⊥,异面直线AC 与1DD 所成的角最大为π2,当P 在1B 点时,异面直线1AB 与1DD 所成的角最小为1π4D DC =∠,所以异面直线AP 与1DD 所成的角的范围为ππ,42⎡⎤⎢⎥⎣⎦,故①错误;对于②,如图,因为1111111111111,,,,AC B D AC B B B D B B B D B B ⊥⊥⊂ 平面1BB D ,所以111A C BD ⊥,同理11DC BD ⊥,又因为1111111,,AC DC C AC DC =⊂ 平面11DA C ,所以1BD ⊥平面11AC D ,所以平面1PBD ⊥平面11AC D ,故②正确;对于③,因为11//,B C A D 1B C ⊄平面11AC D ,1A D ⊂平面11ACD ,所以1//B C 平面11AC D ,所以点P 到平面11AC D 的距离为定值,且等于1BD 的13,即233,故③正确;对于④,直线AP 与平面11BCC B 所成的角为APB ∠,tan AB APB BP ∠=,当1BP B C ⊥时,BP 最小,tan APB ∠最大,最大值为π2tan 3<,故④不正确,故答案为:②③.14.正四棱柱1111ABCD A B C D -中,4AB =,123AA =.若M 是侧面11BCC B 内的动点,且AM MC ⊥,则1A M 与平面11BCC B 所成角的正切值的最大值为___________.【答案】2.【解析】如图,以D 为原点建立空间直角坐标系,设点(),4,M m n ,则()()()14,0,0,0,4,0,4,4,23A C B ,()(),0,,4,4,CM m n AM m n ∴==- ,又AM MC ⊥,得2240,AM CM m m n ⋅=-+= 即()2224m n -+=;又11A B ⊥平面11BCC B ,11A MB ∴∠为1A M 与平面11BCC B 所成角,令[]22cos ,2sin ,0,m n θθθπ=+=∈,()()()()1111221224tan 423442cos 22sin 232016sin 6A B A MB B Mm n πθθθ∴∠==-+-==⎛⎫-+--+ ⎪⎝⎭∴当3πθ=时,11tan A MB ∠最大,即1A M 与平面11BCC B 所成角的正切值的最大值为2.故答案为:215.已知圆锥的顶点为S ,母线SA ,SB 所成角的余弦值为78,SA 与圆锥底面所成角为45°,若SAB △的面积为515,则该圆锥的侧面积为__________.【答案】402π【解析】因为母线SA ,SB 所成角的余弦值为78,所以母线SA ,SB 所成角的正弦值为158,因为SAB △的面积为515,设母线长为,l 所以221155158028l l ⨯⨯=∴=,因为SA 与圆锥底面所成角为45°,所以底面半径为π2cos,42l l =因此圆锥的侧面积为22ππ402π.2rl l ==16.如图,把边长为a 的正方形ABCD 沿对角线BD 折起,使A 、C 的距离为a ,则异面直线AC 与BD 的距离为______.【答案】2a ##12a ##0.5a 【解析】分别取AC 、BD 的中点S 、E ,连接AE 、CE 、SB 、SD 、SE .AE BD CE BD ⊥⊥,,又AE CE E =I ,则BD ⊥平面ACE ,则SE BD⊥AC SD AC SB ⊥⊥,,又SD SB S ⋂=,则AC ⊥平面SBD ,则SE AC ⊥则SE 是异面直线AC 与BD 的公垂线段△SBD 中,32SB SD a ==,2BD a =,则22321222SE a a a ⎛⎫⎛⎫=-= ⎪ ⎪ ⎪ ⎪⎝⎭⎝⎭则异面直线AC 与BD 的距离为2a 故答案为:2a 四、解答题17.如图长方体1111ABCD A B C D -中,1AB AD ==,12AA=,点E 为1DD 的中点.(1)求证:1//BD 平面ACE ;(2)求证:1EB ⊥平面ACE ;(3)求二面角1--A CE C 的余弦值.【解析】(1)连接BD 交AC 与点O ,连接OE四边形ABCD 为正方形,∴点O 为BD 的中点又点E 为1DD 的中点,∴1//OE BD OE ⊂ 平面ACE ,1BD ⊄平面ACE1//BD ∴平面ACE(2)连接11, B O AB 由勾股定理可知222121132EB ⎛⎫=++= ⎪⎝⎭,222111322222B O ⎛⎫⎛⎫=++= ⎪ ⎪⎝⎭⎝⎭22221162222OE ⎛⎫⎛⎫⎛⎫=++= ⎪ ⎪ ⎪⎝⎭⎝⎭⎝⎭,则22211B O OE EB =+1EB OE∴⊥同理可证22211B E AE AB +=,1EB AE ∴⊥,,AE OE E AE OE ⋂=⊂平面ACE1EB ∴⊥平面ACE(3)建立如下图所示的空间直角坐标系11(1,0,0),(0,1,0)(0,0,1)(0,1,2),(1,1,,,2)A C E C B 显然平面1CC E 的法向量即为平面yDz 的法向量,不妨设为(1,0,0)m = 由(2)可知1EB ⊥平面ACE ,即平面ACE 的法向量为1(1,1,1)n EB == 3cos ,||3m n m n m n ⋅==⋅ 又二面角1--A CE C 是钝角∴二面角1--A CE C 的余弦值为33-18.如图,在四棱锥P ABCD -中,PAD △是等腰直角三角形,90DPA ∠=︒,底面ABCD 是直角梯形,其中AB AD ⊥,2AD =,3AB =,1BC =,3PB =,(1)证明:PC ⊥平面PAD ;(2)求二面角D PB C --的正切值.【解析】(1)取AD 中点O ,连接,CO PO ,因为PAD △为等腰直角三角形,且90DPA ∠=︒,所以PO AD ⊥且112PO AO DO AD ====,因为//AD BC ,所以BC PO ⊥,又因为//,1BC AO BC AO ==,且AB AD ⊥,所以四边形BCOA 为矩形,所以BC OC ⊥,且OC OP O = ,所以BC ⊥平面POC ,所以BC PC ⊥,所以AD PC⊥则222PC PB BC =-=,222PD PO DO =+=,222CD CO DO =+=,所以2224PC PD CD +==,所以PC PD ⊥,又因为AD PC ⊥且PD AD D ⋂=,所以PC ⊥平面PAD ;(2)记DB CO E = ,取PC 中点F ,连接EF ,过点F 作FG PB ⊥交PB 于G 点,连接EG ,BO ,因为//,1DO BC DO BC ==,所以四边形DOBC 是平行四边形,所以E 为CO 中点,又因为F 为PC 中点,所以11//,22EF PO EF PO ==,因为PC ⊥平面PAD ,所以PC PO ⊥,又因为PO AD ⊥,所以PO BC ⊥且PC BC C ⋂=,所以PO ⊥平面PBC ,所以EF ⊥平面PBC ,所以EF PB ⊥,又因为FG PB ⊥,且FG EF F = ,所以PB ⊥平面EFG ,所以PB EG ⊥,所以二面角D PB C --的平面角为EGF ∠,因为sin BC FG CPB PB PF ∠==,所以1=322FG ,所以66FG =,又因为EF FG ⊥,所以166tan 226EF EGF FG ∠==⨯=.19.如图,AB 是圆O 的直径,PA 垂直于圆O 所在的平面,M 是圆周上任意一点,AN ⊥PM ,垂足为N ,AE ⊥PB ,垂足为E .(1)求证:平面PAM ⊥平面PBM .(2)求证:AEN ∠是二面角A-PB-M 的平面角.【解析】(1)因为PA 垂直于圆O 所在的平面,所以PA BM ⊥,又AMB ∠为直径所对的圆周角,所以BM AM ⊥,而PA AM A = ,故BM ⊥面PAM ,而BM ⊂面PBM ,所以平面PAM ⊥平面PBM .(2)由(1)知,BM ⊥面PAM ,所以BM AN ⊥,而AN PM ⊥,所以AN ⊥面PMB ,即有AN PB ⊥,又AE PB ⊥,所以PB ⊥面AEN ,由此可得PB EN ⊥,而AE PB ⊥,根据二面角的定义可知,AEN ∠是二面角A-PB-M 的平面角.20.如图所示,在直三棱柱111ABC A B C -中,侧面11AAC C 为长方形,11AA=,2AB BC ==,120ABC ∠= ,AM CM =.(1)求证:平面11AA C C ⊥平面1C MB ;(2)求直线1A B 和平面1C MB 所成角的正弦值;(3)在线段1A B 上是否存在一点T ,使得点T 到直线1MC 的距离是133,若存在求1AT 的长,不存在说明理由.【解析】(1)由于,AB BC AM CM ==,所以BM AC ⊥,根据直三棱柱的性质可知1BM AA ⊥,由于1AC AA A =∩,所以BM ⊥平面11AAC C ,由于BM ⊂平面1C MB ,所以平面11AA C C ⊥平面1C MB .(2)设N 是11A C 的中点,连接MN ,则1//MN AA ,MA ,MB ,MN ,两两相互垂直.以M为空间坐标原点建立如图所示空间直角坐标系,11(3,0,1),(0,1,0),(3,0,1)A B C -,1(3,1,1)A B =-- ,设平面1C MB 的法向量为(,,)n x y z = ,则1030n MB y n MC x z ⎧⋅==⎪⎨⋅=-+=⎪⎩ ,令1x =,可得(1,0,3)n = ,设直线1A B 和平面1C MB 所成角为θ,则112315sin 525||n A B n A B θ⋅===⋅⋅ ;(3)设11(3,,)((0,1))AT A B λλλλλ==--∈ ,则(33,,1)MT λλλ=-- ,过T 作1TH MC H ⊥=,则|1|MH λ=-,∵222d MH MT +=,∴222213(1)(33)(1)9λλλλ+-=-++-,∴2182770λλ-+=,∴13λ=或76λ=(舍)∴153AT =.21.如图,在直角梯形ABCD 中,//AD BC ,AB BC ⊥,BD DC ⊥,点E 是BC 的中点.将ABD △沿BD 折起,使AB AC ⊥,连接AE 、AC 、DE ,得到三棱锥A BCD -.(1)求证:平面ABD ⊥平面BCD ;(2)若1AD =,二面角B AD E --的大小为60°,求三棱锥A BCD -的体积.【解析】(1)AB AC ⊥,AB AD ⊥,AC AD A = ,故AB ⊥平面ACD ,CD ⊂平面ACD ,故AB CD ⊥,BD DC ⊥,AB BD B = ,故CD ⊥平面ABD ,CD ⊂平面BCD ,故平面ABD ⊥平面BCD .(2)如图所示:,F G 分别为,BD AD 的中点,连接,,EF FG GE ,,E F 分别为,BC BD 中点,故EF CD ∥,CD ⊥平面ABD ,故EF ⊥平面ABD ,AD ⊂平面ABD ,故AD EF ⊥.,G F 分别为,AD BD 中点,故FG AB P ,AB AD ⊥,故FG AD ⊥,EF FG E ⋂=,故AD ⊥平面EFG ,故EGF ∠为二面角B AD E --的平面角,即60EGF ∠=︒,设FG a =,则2AB a =,3EF a =,2GE a =,23CD a =,241BD a =+,2161BC a =+,根据BCD △的等面积法:2223412161a a a a ⨯+=⨯+,解得22a =.11132163263A BCD V AB AD CD -⎛⎫=⨯⨯⋅⋅=⨯⨯⨯= ⎪⎝⎭.22.在多面体ABCDEF 中,正方形ABCD 和矩形BDEF 互相垂直,G 、H 分别是DE 和BC 的中点,2AB BF ==.(1)求证:ED ⊥平面ABCD .(2)在BC 边所在的直线上存在一点P ,使得//FP 平面AGH ,求FP 的长;【解析】(1)因为四边形BDEF 为矩形,则ED BD ⊥,因为平面BDEF ⊥平面ABCD ,平面BDEF ⋂平面ABCD BD =,ED ⊂平面BDEF ,所以,ED ⊥平面ABCD ;(2)因为ED ⊥平面ABCD ,四边形ABCD 为正方形,以点D 为坐标原点,DA 、DC 、DE 所在直线分别为x 、y 、z 轴建立空间直角坐标系D xyz -,则()2,0,0A 、()0,0,1G 、()1,2,0H 、()2,2,2F ,设点(),2,0P a ,()2,0,2FP a =-- ,()2,0,1AG =- ,()1,2,0AH =- ,设平面AGH 的法向量为(),,n x y z = ,由2020n AG x z n AH x y ⎧⋅=-+=⎨⋅=-+=⎩ ,令2x =,可得()2,1,4n = ,要使得//FP 平面AGH ,则FP n ⊥ ,所以,()2280FP n a ⋅=--= ,解得6a =,则()4,0,2FP =- ,此时,()22240225FP =++-= .。
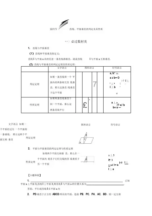
••)必过数材美1. 直线与平面垂直(1)直线和平面垂直的定义:直线l 与平面a 内的任意一条直线都垂直,就说直线 l 与平面a 互相垂直.(2)直线与平面垂直的判定定理及性质定理:文字语言图形语言付号语言 判定定理如果一条直线和一个 平面内的两条相交直 线垂直,那么这条直 线垂直于这个平面7a ,b ? a 、 a d b = O卜? I 丄 I丄a 1 _ I 丄bJa性质定理如果两条直线垂直于同一个平面,那么这 两条直线平行£Ta 丄ar? a// b b ± a —2. 平面与平面垂直的判定定理与性质定理如果两个平面互相垂 直,那么在一个平面内 垂直于它们交线的直 线垂直于另一个平面[小题体验]1. _____________________________________________________________________ 已知平面a 丄平面3,直线I 丄平面3,则直线I 与平面a 的位置关系为 _______________________________ .答案:平行或直线I 在平面a 内2. PD 垂直于正方形 ABCD 所在的平面,连接 PB , PC , PA , AC , BD ,则一定互相直线、平面垂直的判定及其性质判定定理文字语言 如果一个平面经过另 一个平面的一条垂线, 那么这两个平面互相 垂直图形语言符号语言性质定理a 丄3I ? 3卜? I 丄a ad 3= a I 丄a垂直的平面有__________ 对.解析:由于PD丄平面ABCD,故平面PAD丄平面ABCD,平面PDB丄平面ABCD,平面PDC丄平面ABCD,平面PDA丄平面PDC,平面PAC 丄平面PDB,平面PAB丄平面PAD,平面PBC丄平面PDC,共7对.答案:7••>必过易措美1. 证明线面垂直时,易忽视面内两条线为相交线这一条件.2. 面面垂直的判定定理中,直线在面内且垂直于另一平面易忽视.3 .面面垂直的性质定理在使用时易忘面内一线垂直于交线而盲目套用造成失误.[小题纠偏]1 “直线a与平面M内的无数条直线都垂直”是"直线a与平面M垂直”的________________ 条件(填“充分不必要”“必要不充分” “充要”或“既不充分也不必要”).解析:根据直线与平面垂直的定义知“直线a与平面M的无数条直线都垂直”不能推出“直线a与平面M垂直”,反之可以,所以是必要不充分条件.答案:必要不充分2. (2018南京三模)已知a, B是两个不同的平面,I, m是两条不同的直线,I丄a, m ? 3给出下列命题:①a// 3? I 丄m;② a丄3? I 〃m;③m / a? I 丄3;④I 丄3? m / a.其中正确的命题是________ (填写所有正确命题的序号).解析:①由I丄a, all 3得I丄3又因为m? 3所以I丄m,故①正确;②由I丄a, a丄3得I/ 3或I? 3又因为m? 3所以I与m或异面或平行或相交,故②不正确;③由I丄a , m// a,得I丄m.因为I只垂直于3内的一条直线m,所以不能确定I是否垂直于3故③不正确;④由I丄a , I丄3 ,得a // 3因为m? 3 ,所以m// a,故④正确.答案:①④考点一直线与平面垂直的判定与性质题点多变型考点一一多角探明[锁定考向]直线与平面垂直的判定与性质是每年高考的必考内容,题型多为解答题.常见的命题角度有:(1) 证明直线与平面垂直;(2) 利用线面垂直的性质证明线线平行.[题点全练]角度一:证明直线与平面垂直1.如图所示,在四棱锥P -ABCD中,PA丄底面ABCD , AB丄AD , AC 丄CD,/ ABC= 60° PA= AB= BC , E 是PC 的中点.求证:(1) CD 丄AE;(2) PD丄平面ABE.证明:⑴在四棱锥P -ABCD中,•/ PA丄底面ABCD , CD ?平面ABCD ,••• PA丄CD.v AC丄CD , PA A AC = A,••• CD丄平面PAC.而AE?平面PAC,「. CD丄AE.(2)由PA= AB= BC,/ ABC = 60° 可得AC = PA.•/ E是PC的中点,• AE 丄PC.由(1)知AE 丄CD , 且PC A CD = C,•AE丄平面PCD.而PD?平面PCD , • AE丄PD.•/ PA丄底面ABCD , AB?平面ABCD , • PA丄AB.又••• AB丄AD , 且PA A AD = A,•AB丄平面PAD,而PD?平面PAD , • AB丄PD.又••• AB A AE = A, • PD 丄平面ABE.角度二:利用线面垂直的性质证明线线平行2.如图,在正方体ABCD -A1B1C1D1中,EF与异面直线AC ,A1D都垂直相交.求证:(1) EF 丄平面AB1C;(2) EF // BD1.证明:(1)在正方体ABCD -A1B1C1D1 中,A1B1〃AB / CD,且A1B1 =AB = CD ,所以四边形A1B1CD是平行四边形,所以A1D/ B1C.因为EF丄A1D,所以EF丄B1C.又因为EF 丄AC , AC A B1C= C, AC?平面AB1C, B1C?平面AB1C,所以EF丄平面AB i C.(2)连结BD,则BD丄AC.因为DD i丄平面ABCD , AC?平面ABCD,所以DD i丄AC.因为DD1n BD = D , DD1?平面BDD1B1, BD?平面BDD1B1,所以AC丄平面BDD i B i.又BD i?平面BDD i B i,所以AC丄BD i.同理可证BD i丄B i C.又AC n B i C= C, AC?平面AB i C, B i C?平面AB i C,所以BD i丄平面AB i C.又EF丄平面AB i C,所以EF // BD i.[通法在握]判定直线和平面垂直的4种方法(1) 利用判定定理;(2) 利用判定定理的推论(a// b, a丄a? b± a);(3) 利用面面平行的性质(a丄a, a//价a丄3);(4) 利用面面垂直的性质.当两个平面垂直时,在一个平面内垂直于交线的直线垂直于另一个平面.[演练冲关]1. ___________________________________ (20i8辅仁高级中学测试)在四棱锥P-ABCD中,底面ABCD是矩形,AB= 2, BC =a,又侧棱PA丄底面ABCD,当a= 时,BD丄平面PAC.解析:因为PA丄底面ABCD,所以PA丄BD,为了使BD丄平面PAC,只要使BD丄AC, 因为底面ABCD是矩形,所以底面ABCD是正方形,即a= 2.答案:22. (20i5 •苏高考)如图,在直三棱柱ABC-A i B i C i中,已知AC丄BC,BC = CC i.设AB i 的中点为D, B i C n BC i= E.求证:(i)DE //平面AA i C i C;(2)BC i 丄AB i.证明:(i)由题意知,E为B i C的中点,又D为AB i的中点,因此DE // AC.又因为DE?平面AA i C i C, AC?平面AA i C i C,所以DE //平面AA i C i C.(2)因为棱柱ABC-A i B i C i是直三棱柱,所以CC i±平面ABC.因为AC?平面ABC,所以AC丄CC i.又因为AC丄BC , CC i?平面BCC I B I,BC?平面BCC i B i,BC A CC i= C,所以AC丄平面BCC i B i.又因为BC i?平面BCC i B i,所以BC i丄AC.因为BC = CC i,所以矩形BCC i B i是正方形,因此BC i丄B i C.因为AC?平面B i AC, B i C?平面B i AC, AC A B i C= C,所以BC i丄平面B i AC.又因为AB i?平面B i AC,所以BC i丄AB i.考点二面面垂直的判定与性质重点保分型考点一一师生共研[典例引领](20i9南京调研)如图,在直三棱柱ABC-A i B i C i中,AB= AC, E是BC的中点,求证:比B(i)平面AB i E丄平面B i BCC i;⑵ A i C //平面AB i E.证明:⑴在直三棱柱ABC-A i B i C i中,CC i±平面ABC.硏fi因为AE ?平面ABC ,所以CC i丄AE.因为AB = AC, E为BC的中点,所以AE丄BC.因为BC?平面B i BCC i, CC i?平面B i BCC i, 且BC A CC i =C,所以AE丄平面B i BCC i.因为AE?平面AB i E,所以平面AB i E丄平面B i BCC i.⑵连结A i B,设A i B A AB i= F,连结EF.在直三棱柱ABC-A I B I C I中,四边形AA I B I B为平行四边形,所以F为A I B的中点.又因为E是BC的中点,所以EF // A I C.因为EF ?平面AB I E,A I C?平面AB I E , 所以A I C/平面AB I E.[由题悟法]1. 证明面面垂直的2种方法(1) 定义法:利用面面垂直的定义,将证明面面垂直问题转化为证明平面角为直角的问题.(2) 定理法:利用面面垂直的判定定理,即证明其中一个平面经过另一个平面的一条垂线,把问题转化成证明线线垂直加以解决.2. 三种垂直关系的转化线线垂直判定性质线面垂直判定性质面面垂直[即时应用](2018淮安高三期中)如图,在直三棱柱ABC-A I B I C I中,AC = BC,点M为棱A I B I的中点.求证:(1)AB //平面A I B I C;(2)平面C1CM丄平面A1B1C.证明:⑴在三棱柱ABC-A1B1C1中,AB// A1B1,又AB?平面A1B1C, A1B1?平面A1B1C, 所以AB //平面A1B1C.⑵在直三棱柱ABC-A1B1C1中,CC1丄平面A1B1C1, 又A1B1?平面A1B1C1,所以CC1 丄A1B1.因为AC = BC,所以A1C1= B1C1.又因为点M为棱A1B1的中点,所以C1M丄A1B1.又CC1Q C1M = C1, CC1?平面C1CM , C1M ?平面C1CM ,所以A1B1丄平面SCM.又A1B1?平面A1B1C,所以平面GCM丄平面A1B1C.考点三平面图形翻折成空间图形重点保分型考点[典例引领]师生共研(20佃 昆山期中)如图所示,在直角梯形 ABCD 中,AB 丄AD , BC // AD , AD = 6, BC=4, AB = 2 2,点E , F 分别在BC , AD 上,EF // AB ,并且E 为BC 中点.现将四边形ABEF 沿EF 折起,使平面 ABEF 丄平面 EFDC .(1)求证:AC 丄DE ;⑵在AD 上确定一点N ,使得过C , E , N 的平面将三棱锥 A -FCD 分成体积相等的两 部分. 解:(1)证明:在梯形 ABCD 中,•/ AB / EF , BC = 4, AD = 6, E 为 BC 中点, ••• CE = 2, DF = 4,又EF = AB = 2 2」C!=于話,又/ CEF =/ EFDCEF EFD ,•••/ ECF =/ FED .•••/ ECF + EFC = 90° ° FED +Z EFC = 90° °• CF 丄DE.•/ AB 丄 AD , EF // AB , • AF 丄 EF ,又平面 ABEF 丄平面 EFDC , AF ?平面 ABEF ,平面 ABEF 门平面EFDC = EF , • AF 丄平面EFDC ,•/ DE ?平面 EFDC , • AF 丄 DE.•/ AF n CF = F , AF ?平面 ACF , CF ?平面 ACF , • DE 丄平面ACF ,•/ AC ?平面 ACF , • AC 丄 DE.则三棱锥A -FCD 被平面a 分成三棱锥 C -ANP 和四棱锥C -NPFD 两部分. 若两部分体积相等,则三角形 ANP 和四边形NPFD 的面积相等,则 S ^AN P =AFD .•/ EC // DF , EC ?平面 AFD , DF ?平面 AFD ,(2)设过点C , E , N 的平面为a ,an 平面 AFD = NP , P € AF ,••• EC //平面AFD ,又EC?平面a, aQ平面AFD = NP ,• EC // NP ,• NP // DF ,• AD-2,即当AD专时,过C,E,N的平面将三棱锥A -FCD分成体积相等的两部分.[由题悟法]对于翻折问题,应明确:在同一个平面上的性质不发生变化,不在同一个平面上的性质可能会发生变化•解决这类问题就是要据此研究翻折以后的空间图形中的线面关系和几何量的度量值,这是解决翻折问题的主要方法.[即时应用](2018连云港模拟)在平面四边形ABCD(图①)中,△ ABC与厶ABD均为直角三角形且有公共斜边AB,设AB = 2,/ BAD = 30 ° / BAC = 45°将厶ABC沿AB折起,构成如图②所示的三棱锥C' -ABD.(1)当C ' D = 2时,求证:平面C' AB丄平面DAB ;⑵当AC '丄BD时,求三棱锥C' -ABD的高.解:(1)证明:当C' D = .2时,取AB的中点O,连结C' O, DO,在Rt△ AC ' B, Rt△ ADB 中,AB = 2,贝U C ' O= DO = 1,因为C' D = 2,所以C' O2+ DO2= C' D2, 即卩C' O丄OD ,又C' O 丄AB ,AB n OD = O, AB?平面ABD , OD?平面ABD,所以 C ' O丄平面ABD ,因为C' O?平面C' AB,所以平面C' AB丄平面DAB.⑵当AC '丄BD时,由已知AC '丄BC',因为BC ' n BD = B,所以AC '丄平面BDC ',因为C' D?平面BDC ',所以AC '丄C ' D , △ AC' D为直角三角形,线中一条垂直于一平面,另一条也垂直于该平面”得出两个平面垂直.由勾股定理得,C ' D = AD 2- AC ' 2= 3-2 = 1, 而在△ BDC '中,BD = 1, BC ' = ■ 2,11 所以△ BDC '为直角三角形, & BDC ' =1X 1X 1 =-.2 2三棱锥 C ' -ABD 的体积 V =1X S A BDC ' X AC ' =1X2 = *,3 3 2*6S ABD = *X 1 X 3=于,设三棱锥C ' -ABD 的高为h , 则由 1X hX^=¥,解得 h = -6.3 2 6 3故三棱锥C ' -ABD 的高为有6.3一抓基础,多练小题做到眼疾手快 1. _______________________________________________________________________ 设 a B 为两个不同的平面,直线 I ? a 则“ I 丄B”是“ a 丄B'成立的 _______________________ 条 件(填“充分不必要”“必要不充分” “充要”或“既不充分也不必要”).解析:依题意,由I 丄3,I ? a 可以推出a 丄3;反过来,由 a 丄B, I ? a 不能推出I 丄3因此“I 丄3是“ a 丄3”成立的充分不必要条件.答案:充分不必要2. 在空间四边形 ABCD 中,平面 ABD 丄平面 BCD ,且DA 丄平面 ABC ,则△ ABC 的 形状是 _________ .解析:过A 作AH 丄BD 于H ,由平面 ABD 丄平面 BCD ,得 AH 丄平面 BCD ,贝U AH 丄BC ,又DA 丄平面 ABC ,所以BC 丄DA ,所以BC 丄平面 ABD ,所以BC 丄AB ,即△ ABC 为直角三角形.答案:直角三角形3. _____ 已知平面a, 3和直线m ,给出条件:① m // a ;②m 丄a ;③m ? a ;④all 3当满足 条件 __________ 时,有m 丄3(填所选条件的序号)解析:若m 丄a, all 3,则m 丄3故填②④. 答案:②④4.一平面垂直于另一平面的一条平行线,则这两个平面的位置关系是________ .解析:由线面平行的性质定理知,该面必有一直线与已知直线平行.再根据 “两平行CZI 0 □1=1答案:垂直5. (2018常州期中)如图,在棱长为 2的正方体ABCD -A 1B 1C 1D 1中,点E 是棱BC 的 中点,P 是侧面BCC 1B 1内一点,若平面 A 1B 1CD 丄平面AEP ,则线段 AP 长度的取值范围是 ________ .解析:连结BC 1,易得BC 1丄平面A 1B 1CD ,要满足题意,只需 EP // BC 1即可.取CC 1的中点为F ,则EF // BC 1,故P 在线段EF 上(不含端点).•/ AE = 22+ 12= 5, AF = 22+ 22+ 12= 3,二线段 AP 长度的取值范围 是(5, 3).答案:(5, 3)6 .如图,PA 丄O O 所在平面,AB 是O O 的直径,C 是O O 上一点, AE 丄PC , AF 丄PB ,给出下列结论:① AE 丄BC ;②EF 丄PB ;③AF 丄 BC ;④AE 丄平面PBC ,其中真命题的序号是 ___________ .解析:①AE ?平面 PAC , BC 丄AC , BC 丄PA ? AE 丄BC ,故①正 确,② AE 丄 PC , AE 丄 BC , PB ?平面 PBC ? AE 丄 PB ,又 AF 丄 PB , EF丄PB ,故②正确,③若 AF 丄BC ? AF 丄平面PBC ,则AF // AE 与已知矛盾,故③错误,由 ①可知④正确. 答案:①②④—保咼考,全练题型做到咼考达标1. (2019盐城中学测试)已知a, 3, 丫是三个不同的平面, 命题“ a//伏且a 丄Y B 丄Y是真命题,如果把 a , 3 丫中的任意两个换成直线,另一个保持不变,在所得的所有新命 题中,真命题的个数为 _________ .解析:若a, 3换为直线a , b ,则命题化为“a // b ,且a 丄Y b 丄Y ,此命题为真命题; 若a, 丫换为直线a , b ,则命题化为“a //3,且a 丄b ? b 丄3 ,此命题为假命题;若 3, 丫换为直线a , b ,则命题化为 “ a //a ,且b 丄a ? a 丄b ” ,此命题为真命题.答案:22. (2018徐州期中)如图,在四边形 ABCD 中,AD // BC , AD = AB ,迪一 / BCD = 45° ° / BAD = 90 ° °将厶ABD 沿 BD 折起,使平面 ABD 丄平 / \U --------------- c面 BCD ,构成四面体 ABCD ,在四面体 ABCD 的其他面中,与平面 ADC 垂直的平面为 _______ (写出满足条件的所有平面).解析:在四边形 ABCD 中,AD // BC , AD = AB , / BCD = 45° , / BADCfE fi?平面 AEF ? EF=90° 可得/ BDC = 90° 即BD 丄CD.•••平面ABD丄平面BCD,且平面ABD门平面BCD = BD ,••• CD丄平面ABD,又CD ?平面ADC ,二平面ADC丄平面ABD ; 假设平面ADC丄平面BCD ,•/ BD丄CD,且平面ADC门平面BCD = CD ,• BD丄平面ADC,贝U BD丄AD,与/ ADB = 45°矛盾;•/ CD 丄平面ABD , AB?平面ABD , •CD 丄AB , 又AD 丄AB, 且AD A CD = D, • AB 丄平面ADC ,又AB?平面ABC ,•平面ABC丄平面ADC..•.在四面体ABCD的其他面中,与平面ADC垂直的平面为平面ABD,平面ABC.答案:平面ABD,平面ABC.3.已知正厶ABC的边长为2 cm, PA丄平面ABC, A为垂足,且PA= 2 cm,那么点P到BC的距离为 ________ cm.解析:如图,取BC的中点D,连结AD , PD,则BC丄AD,又因为PA丄平面ABC,所以PA丄BC,所以BC丄平面PAD,所以PD丄BC , 则PD的长度即为点P到BC的距离.在Rt△ PAD中,PA= 2, AD = 3, 可得PD = “+冋=“答案:74. (2018连云港期末)已知四边形ABCD为平行四边形,PA丄平面ABCD ,当平行四边形ABCD满足条件______________ 时,有PC丄BD(填上你认为正确的一个条件即可).解析:•••四边形ABCD为平行四边形,PA丄平面ABCD , BD?平面ABCD , • BD 丄PA,当四边形ABCD是菱形时,BD丄AC.又PA A AC= A,. BD 丄平面PAC,又PC?平面PAC,. PC 丄BD.答案:四边形ABCD是菱形5. ________________________________________________________________________已知直线a和两个不同的平面a, 3,且a丄a, a// 3,贝U a, B的位置关系是_______________ 解析:记b? 3且a / b,因为a / b , a丄a,所以b丄a,因为b? 3,所以a丄3 答案:垂直6. 如图,已知/ BAC = 90° ° PC丄平面ABC ,则在△ ABC , △ PAC的边所在的直线中,与PC垂直的直线有_______________ ;与AP垂直的直线有________ .解析:因为PC丄平面ABC ,所以PC垂直于直线AB, BC, AC.因为AB丄AC, AB丄PC, AC n PC= C,所以AB丄平面PAC,又因为AP?平面PAC,所以AB丄AP,与AP垂直的直线是AB.答案:AB, BC, AC AB7.如图,以等腰直角三角形ABC的斜边BC上的高AD为折痕,把△ ABD和厶ACD 折成互相垂直的两个平面后,某学生得出下列四个结论:①BD丄AC;②厶BAC是等边三角形;③三棱锥D-ABC是正三棱锥;④平面ADC丄平面ABC.解析:由题意知,BD丄平面ADC,故BD丄AC,①正确;AD为等腰直角三角形斜边BC上的高,平面ABD丄平面ACD,所以AB= AC = BC,A BAC是等边三角形,②正确;易知DA = DB = DC,又由②知③正确;由①知④错误.答案:①②③8.如图,直三棱柱ABC -A1B1C1中,侧棱长为2, AC = BC = 1, / ACB=90° D是A I B I的中点,F是BB i上的动点,AB1, DF交于点E.要使AB i丄平面C i DF,则线段B i F的长为____________ .解析:设B i F = x,因为AB i丄平面C i DF , DF ?平面C i DF,所以AB i丄DF .由已知可以得A i B i= 2,i设Rt△ AA i B i斜边AB i上的高为h,贝U DE = ?h.i2.其中正确的是_________ (填序号).i 即线段BiF的长为;9. (2018海安中学测试)如图,在四棱锥P-ABCD中,底面ABCD是菱形,/ ABC = 60° PA= AC, PB = PD =^2AC, E 是PD 的中点,求证:(1)PB //平面ACE ;(2)平面PAC丄平面ABCD.证明:(1)连结BD交AC于点O,连结OE,•••底面ABCD为菱形,••• O是BD的中点,又E是PD的中点,• OE // PB,•/ OE?平面ACE , PB?平面ACE ,• PB/ 平面ACE.(2)•••底面ABCD 为菱形,/ ABC= 60°•△ ABC为正三角形,从而AB = AC,又PB= 2AC , PA= AC ,•PB= 2AB= 2PA,可得PA丄AB.同理可证PA丄AD.又••• AB n AD = A, AB?平面ABCD , AD?平面ABCD ,•PA丄平面ABCD ,•/ PA?平面PAC,「.平面PAC丄平面ABCD.10. (2019徐州高三检测)如图,在三棱锥S-ABC中,SA= SC,AB丄AC, D为BC的中点,E为AC上一点,且DE //平面SAB. 求证:(1)AB //平面SDE ;(2)平面ABC丄平面SDE.证明:(1)因为DE //平面SAB, DE?平面ABC,平面SAB n平面ABC = AB,所以DE // AB.因为DE ?平面SDE , AB?平面SDE ,所以AB //平面SDE .⑵因为D为BC的中点,DE // AB,所以E为AC的中点. 又因为SA= SC,所以SE X AC ,又AB 丄AC, DE // AB,所以DE 丄AC.因为DE n SE= E, DE ?平面SDE , SE?平面SDE , 所以AC丄平面SDE.因为AC?平面ABC ,所以平面ABC丄平面SDE.三上台阶,自主选做志在冲刺名校1如图,矩形ABCD中,E为边AB的中点,将△ ADE沿直线DE翻转成△ A1DE.若M为线段A i C的中点,则在△ ADE翻转过程中,正确的命题是_________ •(填序号)①MB是定值;②点M在圆上运动;③一定存在某个位置,使DE丄A i C;④一定存在某个位置,使MB //平面A i DE.解析:取DC 中点N,连结MN , NB,贝U MN // A i D, NB // DE , ••• MN n NB = N , A i D n DE = E ,二平面MNB //平面A i DE , v MB?平面 MNB ,• MB // 平面 A i DE ,i MN = Q A I D =定值, NB = DE =定值, 根据余弦定理得, MB 2= MN 2+ NB 2-2MN NB • cos / MNB ,••• MB上,②正确;当矩形 B 是定点,• M是定值,①正确; ABCD 满足AC 丄DE 时存在,其他情况不存在,③不正确.•••①②④ 正确.答案:①②④ 2.如图,点 P 在正方体 ABCD -A i B i C i D i 的面对角线所以BC i //平面AD i C 所以点P 到平面 AD i C 的距离不变,V A -D I P C =V p-AD i C ,所以体积不变,故①正确;连结A i C i , A iB ,可得平面 ACD i//平面A i C i B.又因为A i P ?平面A i C i B ,所以A i P //平面ACD i ,故②正确;当点 P 运动到B 点时,△ DBC i 是等边三角形,所以DP 不垂直于BC i ,故③不正确;因为AC 丄平面DD i B i B , DB i ?平面DD i B i B ,所以AC 丄DB i .同理可得AD i 丄DB i .所以DB i 丄平面ACD i .又因为DB i ?平面PDB i .所以平面PDB i 丄平面ACD i .故④正确.综上,正确的序号为①②④答案:①②④④正确;/ A i DE = Z MNB ,门C3. (2019 泰州调研)在直三棱柱 ABC-A i B i C i 中,AB = AC = AA i = 3a , BC = 2a , D 是 BC 的中点,E , F 分别是AA i , CC i 上一点,且 AE = CF = 2a.(1) 求证:B i F 丄平面ADF ; (2) 求三棱锥 B i -ADF 的体积; (3) 求证:BE //平面ADF .解:(i)证明:因为 AB = AC , D 为BC 的中点, 所以AD 丄BC.在直三棱柱 ABC-A i B i C i 中,因为B i B 丄底面ABC , AD ?底面ABC ,所以AD 丄B i B.因为BC A B i B = B ,所以AD 丄平面B i BCC i , 因为B i F ?平面B i BCC i ,所以AD 丄B i F.在矩形 B i BCC i 中,因为 C i F = CD = a , B i C i = CF = 2a , 所以 Rt △ DCF 也Rt △ FC i B i ,所以/ CFD =Z C i B i F , 所以/ B i FD = 90°所以B i F 丄FD.因为AD A FD = D ,所以B i F 丄平面 AFD .⑵因为B i F 丄平面AFD , B i F =丄 XAD X DF X B i F3 2(3)证明:连结 EF , EC ,设EC A AF = M ,连结DM , 因为 AE = CF = 2a ,所以四边形AEFC 为矩形, 所以M 为EC 中点,因为D 为BC 中点,所以MD // BE. 因为 MD ?平面 ADF , BE ?平面 ADF , 所以BE //平面 ADF .板块命题点专练(十)立体儿何髙考真題隼中研究一 命題规律.验自身能力i所以 VB i -ADF = 3 S ^ ADF 5 pa * 3 3学习至此阶段验侵能力彌,真题评估.2. (2015江苏高考)现有橡皮泥制作的底面半径为 5,高为4的圆锥和底面半径为 2, 高为8的圆柱各一个,若将它们重新制作成总体积与高均保持不变,但底面半径相同的新 的圆锥和圆柱各一个,则新的底面半径为 ___________ .解析:设新的底面半径为r ,由题意得1 2 2 1 2 2 X nX 5 X 4 + nX 2 X 8= X nX r X 4+ nX r X 8, 3 3 解得r 2= 7,所以r = 7.答案:7 3.(2014江苏高考)设甲、乙两个圆柱的底面积分别为S i , S 2,体积分别为 V i , V 2,若它们的侧面积相等,且S1 = 9,则也的值是 ___________ .S 2 4 V 2解析:设甲、乙两个圆柱的底面半径分别是 r 1, r 2,母线长分别是11, 12.则由曽=9可得S 2 4^1= 3.又两个圆柱的侧面积相等,即2伯11 = 2n 2l 2,则¥=匸=2,所以V1= ¥ = 9X 2 =£r 2 212 r 1 3 V 2 S 2I 2 4 3 2答案:4. (2018天津高考)已知正方体ABCD -A 1B 1C 1D 1的棱长为体其余各面的中心分别为点 E , F , G, H , M (如图),则四棱锥 M -EFGH 的体积为 __________解析:连接AD 1, CD 1, B 1A , B 1C , AC ,因为E , H 分别为AD 1, CD 1的中点,所以EH // AC , EH = ^AC ,因为F , G 分别为B 1A , B 1C 的中点,所以 FG // AC , FG = *AC ,所以 EH // FG , EH = FG ,所以 四边形EHGF为平行四边形,又 EG = HF , EH = HG ,所以四边形1EHGF 为正方形,又点 M 到平面EHGF 的距离为?,所以四棱锥 M -EFGH 的体积为5. (2017全国卷H )长方体的长,宽,高分别为 3,2,1,其顶点都在球 O 的球面上,则球O 的表面积为 _________ .解析:由题意知,长方体的体对角线长为,32+ 22+ 12= 14,记长方体的外接球的半径为 R ,则有2R = 14,答案:1121,除面ABCD 夕卜,该正方6AR= —^4,因此球0的表面积为S= 4uR2= 14n.答案:14n6. (2018全国卷I )如图,在平行四边形ABCM中,AB= AC= 3,/ ACM = 90°.以AC 为折痕将厶ACM折起,使点M到达点D的位置,且AB丄DA.(1) 证明:平面ACD丄平面ABC ;2(2) Q为线段AD上一点,P为线段BC上一点,且BP = D Q= 3DA,求三棱锥Q-ABP的体积.解:(1)证明:由已知可得,/ BAC = 90°,即AB丄AC.又因为AB 丄DA , AC A DA = A,所以AB丄平面ACD.因为AB?平面ABC ,所以平面ACD丄平面ABC.(2)由已知可得,DC= CM = AB = 3, DA = 3 2.又BP= D Q= 3DA,所以BP = 2 2.所以Q E丄平面ABC, Q E = 1.1 11因此,三棱锥Q-ABP 的体积为V Q -ABP= 3X S A ABP X Q E = -X 3X 2 2sin 45°X 1= 1.3 3 27. (2017北京高考)如图,在三棱锥P-ABC中,PA丄AB, PA 丄BC, AB丄BC, PA= AB = BC= 2, D为线段AC的中点,E为线段PC上一点.(1) 求证:PA丄BD ;(2) 求证:平面BDE丄平面PAC;⑶当PA//平面BDE时,求三棱锥E-BCD的体积.解:(1)证明:因为PA 丄AB, PA 丄BC, AB A BC = B, 所以PA丄平面ABC.又因为BD?平面ABC,所以PA丄BD.(2) 证明:因为AB = BC , D为AC的中点,所以BD丄AC.由(1)知,PA丄BD,又AC A PA= A,所以BD丄平面PAC.因为BD ?平面BDE ,所以平面BDE丄平面PAC.(3) 因为PA//平面BDE,平面PAC A平面BDE = DE , 所以PA// DE.因为D为AC的中点,所以DE = 1PA= 1, BD = DC= 2.由(1)知,PA丄平面ABC,所以DE丄平面ABC.所以三棱锥E-BCD的体积V= fBDDCDE = 3.8. (2017全国卷I )如图,在四棱锥P-ABCD中,AB // CD , 且/ BAP = Z CDP = 90°(2)若PA= PD = AB= DC,/ APD = 90° 且四棱锥P-ABCD的体积为3,求该四棱锥的侧面积.(1)证明:平面PAB丄平面PAD ;解:(1)证明:由/ BAP = Z CDP = 90° 得AB 丄AP, CD 丄PD.因为AB // CD,所以AB丄PD.又AP A PD = P, 所以AB丄平面PAD.又AB?平面PAB,所以平面PAB丄平面PAD.(2)如图所示,在平面PAD内作PE丄AD,垂足为E.由(1)知,AB丄平面PAD ,故AB丄PE,可得PE丄平面ABCD.设AB = X,则由已知可得AD = 2x, PE =子人1 1故四棱锥P-ABCD 的体积V P-ABCD = 3AB AD PE = 3X3.由题设得£X3= 3,故x = 2.3 3从而PA= PD= AB = DC = 2, AD= BC = 2 2, PB = PC= 2 2.可得四棱锥P-ABCD的侧面积为2P A PD + 2PA AB+ 1PD DC + *BC2sin 60° 6+ 2 3.命题点二直线、平面平行与垂直的判定与性质1. (2013江苏高考)在平行六面体ABCD -A i B i C i D i中,AA i = AB,AB」B1C1.求证:(1)AB //平面A1B1C;⑵平面ABB1A1丄平面A1BC.证明:⑴在平行六面体ABCD -A1B1C1D1中,AB / A1B1.因为AB?平面A1B1C, A1B1?平面A1B1C, 所以AB //平面A1B1C.⑵在平行六面体ABCD -A1B1C1D1中,四边形ABB1A1为平行四边形.又因为AA1= AB,所以四边形ABB1A1为菱形,因此AB1丄A1B.因为AB1 丄B1C1, BC / B1C1,所以AB1 丄BC.因为A1B A BC = B, A1B?平面A1BC, BC?平面A1BC, 所以AB1丄平面A1BC.因为AB1?平面ABB1A1,所以平面ABB1A1丄平面A1BC.2. (2013全国卷川)如图,矩形ABCD所在平面与半圆弧CD所在平面垂直,M是CD上异于C, D的点.(1)证明:平面AMD丄平面BMC.fi⑵在线段AM上是否存在点P,使得MC //平面PBD ?说明理由.解:⑴证明:由题设知,平面CMD丄平面ABCD,交线为CD.因为BC丄CD, BC?平面ABCD, 所以BC丄平面CMD ,又DM ?平面CMD,所以BC丄DM.因为M为CD上异于C, D的点,且CD为直径, 所以DM丄MC.又BC n MC = C,所以DM丄平面BMC.因为DM ?平面AMD ,所以平面AMD丄平面BMC.(2)当P为AM的中点时,MC //平面PBD.证明如下:连接AC交BD于0.因为四边形ABCD为矩形,所以0为AC的中点.连接0P,因为P为AM中点,所以MC // 0P.又MC ?平面PBD , 0P?平面PBD, 所以MC //平面PBD.3. (2017江苏高考)如图,在三棱锥A-BCD中,AB丄AD , BC丄BD,平面ABD丄平面BCD,点E, F(E与A, D不重合)分别在棱AD ,BD上,且EF丄AD.求证:(1)EF //平面ABC ;(2)AD 丄AC.证明:⑴在平面ABD内,因为AB丄AD , EF丄AD ,所以EF // AB.又因为EF ?平面ABC, AB?平面ABC, 所以EF //平面ABC.(2)因为平面ABD丄平面BCD , 平面ABD n平面BCD = BD, BC?平面BCD , BC 丄BD , 所以BC丄平面ABD.因为AD ?平面ABD , 所以BC丄AD.又AB 丄AD , BC n AB = B, AB ?平面ABC , BC ?平面ABC ,所以AD丄平面ABC.又因为AC?平面ABC,所以AD丄AC.C|4. (2016江苏高考)如图,在直三棱柱ABC-A i B i C i中,D , E分别为AB,BC的中点,点F在侧棱B i B上,且B i D丄A i F,A1C1丄A i B i.求证:⑴直线DE //平面A i C i F;(2)平面B i DE丄平面A i C i F.证明:⑴在直三棱柱ABC-A i B i C i中,A i C i/ AC.在厶ABC中,因为D, E分别为AB, BC的中点,所以DE // AC ,于是DE // A i C i. 又因为DE?平面A i C i F , A i C i?平面A i C i F ,所以直线DE //平面A i C i F.(2)在直三棱柱ABC-A i B i C i中,A i A丄平面A i B i C i. 因为A i C i?平面A i B i C i,所以A i A丄A i C i.又因为A i C i 丄A i B i, A i A?平面ABB i A i, A i B i?平面ABB i A i, A i A n A i B i= A i, 所以A i C i丄平面ABB i A i.因为B i D?平面ABB i A i,所以A i C i丄B i D.又因为B i D 丄A i F , A i C i?平面A i C i F , A i F?平面A i C i F , A i C i n A i F = A i,所以B i D 丄平面A i C i F.因为直线B i D?平面B i DE,所以平面B i DE丄平面A i C i F.命题点一空间几何体的表面积与体积1. (2018 •苏高考)如图所示,正方体的棱长为2,以其所有面的中心为顶点的多面体的体积为__________ .解析:由题意知所给的几何体是棱长均为2的八面体,它是由两个有公共底面的正四棱锥组合而成的,正四棱锥的高为1,所以这个八面体的体积为2V X3 3答案:41X二2X1=丄31 X2 X2 12.。
直线、平面垂直的判定及其性质【课前回顾】1.直线与平面垂直(1)直线和平面垂直的定义:直线l与平面α内的任意一条直线都垂直,就说直线l与平面α互相垂直.(2)直线与平面垂直的判定定理及性质定理:.平面与平面垂直的判定定理与性质定理21.若l,m是两条不同的直线,m垂直于平面α,则“l⊥m”是“l∥α”的() A.充分不必要条件B.必要不充分条件C.充要条件D.既不充分也不必要条件解析:选B∵m⊥α,若l∥α,则必有l⊥m,即l∥α⇒l⊥m.但l⊥m⇒/ l∥α,∵l⊥m 时,l可能在α内.故“l⊥m”是“l∥α”的必要不充分条件.2.设α,β是两个不同的平面,l ,m 是两条不同的直线,且l ⊂α,m ⊂β( ) A .若l ⊥β,则α⊥β B .若α⊥β,则l ⊥m C .若l ∥β,则α∥βD .若α∥β,则l ∥m解析:选A ∵l ⊥β,l ⊂α,∴α⊥β(面面垂直的判定定理),故A 正确.3.设m ,n 表示两条不同的直线,α,β表示两个不同的平面,下列命题为真命题的是( )A .若m ⊥α,α⊥β,则m ∥βB .若m ∥α,m ⊥β,则α⊥βC .若m ⊥n ,m ⊥α,则n ∥αD .若m ∥α,n ∥β,α⊥β,则m ⊥n解析:选B 对于A ,m 可以在β内,故A 错;对于C ,n 可以在α内,故C 错误;对于D ,m 与n 可以平行,故D 错.4.已知PD 垂直于正方形ABCD 所在的平面,连接PB ,PC ,PA ,AC ,BD ,则一定互相垂直的平面有________对.解析:由于PD ⊥平面ABCD ,故平面PAD ⊥平面ABCD ,平面PDB⊥平面ABCD ,平面PDC ⊥平面ABCD ,平面PDA ⊥平面PDC ,平面PAC ⊥平面PDB ,平面PAB ⊥平面PAD, 平面PBC ⊥平面PDC ,共7对.答案:7考点一 直线与平面垂直的判定与性质角度(一) 证明直线与平面垂直 证明线面垂直的4种方法(1)线面垂直的判定定理:l ⊥a ,l ⊥b ,a ⊂α,b ⊂α,a ∩b =P ⇒l ⊥α. (2)面面垂直的性质定理:α⊥β,α∩β=l ,a ⊂α,a ⊥l ⇒a ⊥β. (3)性质:①a ∥b ,b ⊥α⇒a ⊥α,②α∥β,a ⊥β⇒a ⊥α. (4)α⊥γ,β⊥γ,α∩β=l ⇒l ⊥γ.(客观题可用)1.如图所示,在四棱锥P -ABCD 中,AB ⊥平面PAD ,AB ∥CD ,PD =AD ,E 是PB 的中点,F 是DC 上的点,且DF =12AB ,PH 为△PAD 中AD 边上的高.求证: (1)PH ⊥平面ABCD ; (2)EF ⊥平面PAB . [学审题]①想到AB 与平面PAD 内所有的直线垂直;②想到△PAD 为等腰三角形,可取PA 的中点得垂线;③可证PH 与平面ABCD 内的两条相交直线垂直;④可利用线面垂直的判定定理证明,也可以转化为与EF 平行的某条直线与平面PAB 垂直的证明.证明:(1)因为AB ⊥平面PAD ,PH ⊂平面PAD , 所以PH ⊥AB .因为PH 为△PAD 中AD 边上的高,所以PH ⊥AD . 因为AB ∩AD =A ,AB ⊂平面ABCD ,AD ⊂平面ABCD , 所以PH ⊥平面ABCD .(2)如图,取PA 的中点M ,连接MD ,ME . 因为E 是PB 的中点, 所以ME 綊12AB .又因为DF 綊12AB ,所以ME 綊DF ,所以四边形MDFE 是平行四边形,所以EF ∥MD . 因为PD =AD ,所以MD ⊥PA . 因为AB ⊥平面PAD ,所以MD ⊥AB . 因为PA ∩AB =A ,所以MD ⊥平面PAB , 所以EF ⊥平面PAB .角度(二) 利用线面垂直的性质证明线线垂直 证明线线垂直的4种方法(1)以算代证法:先平移到相交位置,再证明所构成的三角形的三边满足勾股定理. (2)利用线面垂直的性质:a ⊥α,b ⊂α⇒a ⊥b . (3)三垂线定理(垂影⇒垂斜)及其逆定理(垂斜⇒垂影). (4)a ∥b ,b ⊥c ⇒a ⊥c .2.(2017·江苏高考)如图,在三棱锥A -BCD 中,AB ⊥AD ,BC ⊥BD ,平面ABD ⊥平面BCD ,点E ,F (E 与A ,D 不重合)分别在棱AD ,BD 上,且EF ⊥AD .求证:(1)EF ∥平面ABC ; (2)AD ⊥AC .证明:(1)在平面ABD 内,因为AB ⊥AD ,EF ⊥AD , 所以EF ∥AB .又因为EF ⊄平面ABC ,AB ⊂平面ABC ,所以EF∥平面ABC.(2)因为平面ABD⊥平面BCD,平面ABD∩平面BCD=BD,BC⊂平面BCD,BC⊥BD,所以BC⊥平面ABD.因为AD⊂平面ABD,所以BC⊥AD.又AB⊥AD,BC∩AB=B,AB⊂平面ABC,BC⊂平面ABC,所以AD⊥平面ABC.又因为AC⊂平面ABC,所以AD⊥AC.【针对训练】1.如图,S是Rt△ABC所在平面外一点,且SA=SB=SC,D为斜边AC的中点.(1)求证:SD⊥平面ABC;(2)若AB=BC,求证:BD⊥平面SAC.证明:(1)如图所示,取AB的中点E,连接SE,DE,在Rt△ABC中,D,E分别为AC,AB的中点.∴DE∥BC,∴DE⊥AB,∵SA=SB,∴SE⊥AB.又SE∩DE=E,∴AB⊥平面SDE.又SD⊂平面SDE,∴AB⊥SD.在△SAC中,∵SA=SC,D为AC的中点,∴SD⊥AC.又AC∩AB=A,∴SD⊥平面ABC.(2)由于AB=BC,则BD⊥AC,由(1)可知,SD⊥平面ABC,又BD⊂平面ABC,∴SD⊥BD,又SD∩AC=D,∴BD⊥平面SAC.2.如图所示,在四棱锥P-ABCD中,PA⊥平面ABCD,AB⊥AD,AC⊥CD,∠ABC=60°,PA=AB=BC,E是PC的中点.证明:(1)CD⊥AE;(2)PD⊥平面ABE.证明:(1)在四棱锥P-ABCD中,∵PA⊥平面ABCD,CD⊂平面ABCD,∴PA⊥CD.∵AC⊥CD,PA∩AC=A,∴CD⊥平面PAC.而AE⊂平面PAC,∴CD⊥AE.(2)由PA=AB=BC,∠ABC=60°,可得AC=PA.∵E是PC的中点,∴AE⊥PC.由(1)知AE⊥CD,且PC∩CD=C,∴AE⊥平面PCD.而PD⊂平面PCD,∴AE⊥PD.∵PA⊥平面ABCD,∴PA⊥AB.又∵AB⊥AD且PA∩AD=A,∴AB⊥平面PAD,而PD⊂平面PAD,∴AB⊥PD.又∵AB∩AE=A,∴PD⊥平面ABE.考点二面面垂直的判定与性质1.证明面面垂直的2种方法(1)定义法:利用面面垂直的定义,即判定两平面所成的二面角为直二面角,将证明面面垂直问题转化为证明平面角为直角的问题.(2)定理法:利用面面垂直的判定定理,即证明其中一个平面经过另一个平面的一条垂线,把问题转化成证明线线垂直加以解决.2.三种垂直关系的转化线线垂直判定性质线面垂直判定性质面面垂直【典型例题】如图,四棱锥P-ABCD中,AB⊥AC,AB⊥PA,AB∥CD,AB=2CD,E,F,G,M,N分别为PB,AB,BC,PD,PC的中点.求证:(1)CE∥平面PAD;(2)平面EFG⊥平面EMN.[学审题]①想到线面垂直的判定,可证线面垂直;或想到转化为证与其中一直线的平行线垂直;②想到平行公理,可转化为一直线与另一直线的平行线平行;③想到连中点得三角形中位线,可证线线平行;④要证CE∥平面PAD想到证CE与平面PAD中的一条直线平行,或证CE所在平面与平面PAD平行;⑤要证平面EFG⊥平面EMN想到证其中一平面内的直线与另一平面垂直.证明:(1)法一:如图,取PA的中点H,连接EH,DH.因为E 为PB 的中点, 所以EH ∥AB ,EH =12AB .又AB ∥CD ,CD =12AB ,所以EH ∥CD ,EH =CD , 因此四边形DCEH 是平行四边形. 所以CE ∥DH .又DH ⊂平面PAD ,CE ⊄平面PAD ,所以CE ∥平面PAD . 法二:如图,连接CF .因为F 为AB 的中点, 所以AF =12AB .又CD =12AB ,所以AF =CD .又AF ∥CD ,所以四边形AFCD 为平行四边形.因此CF ∥AD . 又CF ⊄平面PAD ,AD ⊂平面PAD , 所以CF ∥平面PAD .因为E ,F 分别为PB ,AB 的中点, 所以EF ∥PA .又EF ⊄平面PAD ,PA ⊂平面PAD , 所以EF ∥平面PAD .因为CF ∩EF =F ,故平面CEF ∥平面PAD . 又CE ⊂平面CEF ,所以CE ∥平面PAD . (2)因为E ,F 分别为PB ,AB 的中点, 所以EF ∥PA .又AB ⊥PA ,所以AB ⊥EF . 同理可证AB ⊥FG .又EF ∩FG =F ,EF ⊂平面EFG ,FG ⊂平面EFG , 因此AB ⊥平面EFG .又M ,N 分别为PD ,PC 的中点, 所以MN ∥CD .又AB ∥CD ,所以MN ∥AB ,所以MN⊥平面EFG.又MN⊂平面EMN,所以平面EFG⊥平面EMN.【针对训练】(2017·北京高考)如图,在三棱锥P-ABC中,PA⊥AB,PA⊥BC,AB⊥BC,PA=AB=BC=2,D为线段AC的中点,E为线段PC上一点.(1)求证:PA⊥BD;(2)求证:平面BDE⊥平面PAC;(3)当PA∥平面BDE时,求三棱锥E-BCD的体积.解:(1)证明:因为PA⊥AB,PA⊥BC,AB∩BC=B,所以PA⊥平面ABC.又因为BD⊂平面ABC,所以PA⊥BD.(2)证明:因为AB=BC,D为AC的中点,所以BD⊥AC.由(1)知,PA⊥BD,又AC∩PA=A,所以BD⊥平面PAC.因为BD⊂平面BDE,所以平面BDE⊥平面PAC.(3)因为PA∥平面BDE,平面PAC∩平面BDE=DE,所以PA∥DE.因为D为AC的中点,所以DE=12PA=1,BD=DC= 2.由(1)知,PA⊥平面ABC,所以DE⊥平面ABC.所以三棱锥E-BCD的体积V=16BD·DC·DE=13.考点三平面图形的翻折问题平面图形翻折为空间图形问题的解题关键是看翻折前后线面位置关系的变化,根据翻折的过程找到翻折前后线线位置关系中没有变化的量和发生变化的量,这些不变的和变化的量反映了翻折后的空间图形的结构特征.解决此类问题的步骤为:【典型例题】(2018·广州综合测试)如图1,在边长为1的等边三角形ABC 中,D ,E 分别是AB ,AC 边上的点,AD =AE ,F 是BC 的中点,AF 与DE 交于点G ,将△ABF 沿AF 折起,得到如图2所示的三棱锥A -BCF ,其中BC =22.(1)求证:DE ∥平面BCF ; (2)求证:CF ⊥平面ABF ;(3)当AD =23时,求三棱锥F -DEG 的体积.[学审题]解:(1)所以AD AB =AEAC,所以DE ∥BC .因为DE ⊄平面BCF ,BC ⊂平面BCF , 所以DE ∥平面BCF .(2)证明:在折叠前的图形中, 因为△ABC 为等边三角形,BF =CF ,所以AF ⊥BC ,则在折叠后的图形中,AF ⊥BF ,AF ⊥CF . 又BF =CF =12,BC =22,所以BC 2=BF 2+CF 2,所以BF ⊥CF .又BF ∩AF =F ,BF ⊂平面ABF ,AF ⊂平面ABF , 所以CF ⊥平面ABF .(3)由(1)知,平面DEG ∥平面BCF , 由(2)知,AF ⊥BF ,AF ⊥CF , 又BF ∩CF =F ,所以AF ⊥平面BCF , 所以AF ⊥平面DEG ,即GF ⊥平面DEG . 在折叠前的图形中,AB =1,BF =CF =12,AF =32.由AD =23,知AD AB =23,又DG ∥BF ,所以DG BF =AG AF =AD AB =23,所以DG =EG =23×12=13,AG =23×32=33,所以FG =AF -AG =36. 故三棱锥F DEG 的体积V =13S △DEG ·FG =13×12×⎝⎛⎭⎫132×36=3324.【针对训练】1.(2018·合肥二检)如图1,在平面五边形ABCDE 中,AB ∥CE ,且AE =2,∠AEC =60°,CD =ED =7,cos ∠EDC =57.将△CDE 沿CE 折起,使点D 到P 的位置,且AP=3,得到如图2所示的四棱锥P -ABCE .(1)求证:AP ⊥平面ABCE ;(2)记平面PAB 与平面PCE 相交于直线l ,求证:AB ∥l . 证明:(1)在△CDE 中,∵CD =ED =7,cos ∠EDC =57,由余弦定理得CE =2.连接AC ,∵AE =2,∠AEC =60°, ∴AC =2. 又AP =3,∴在△PAE 中,PA 2+AE 2=PE 2, 即AP ⊥AE . 同理,AP ⊥AC .∵AC ∩AE =A ,AC ⊂平面ABCE ,AE ⊂平面ABCE , ∴AP ⊥平面ABCE .(2)∵AB ∥CE ,且CE ⊂平面PCE ,AB ⊄平面PCE , ∴AB ∥平面PCE .又平面PAB ∩平面PCE =l ,∴AB ∥l .2.如图1,在直角梯形ABCD 中,AD ∥BC ,∠BAD =90°,AB =BC =12AD =a ,E是AD 的中点,O 是AC 与BE 的交点.将△ABE 沿BE 折起到图2中△A 1BE 的位置,得到四棱锥A 1-BCDE .(1)证明:CD ⊥平面A 1OC ;(2)当平面A 1BE ⊥平面BCDE 时,四棱锥A 1-BCDE 的体积为362,求a 的值. 解:(1)证明:在图1中,连接EC (图略),因为AB =BC =12AD =a ,∠BAD =90°,AD ∥BC ,E 是AD 的中点,所以四边形ABCE 为正方形, 所以BE ⊥AC ,即在图2中,BE ⊥A 1O ,BE ⊥OC , 又A 1O ∩OC =O ,从而BE ⊥平面A 1OC , 又CD ∥BE ,所以CD ⊥平面A 1OC . (2)由已知,平面A 1BE ⊥平面BCDE , 且平面A 1BE ∩平面BCDE =BE , 又由(1)可知A 1O ⊥BE , 所以A 1O ⊥平面BCDE ,即A1O是四棱锥A1-BCDE的高,由图1知,A1O=22AB=22a,平行四边形BCDE的面积S=BC·AB=a2,从而四棱锥A1-BCDE的体积V=13×S×A1O=13×a2×22a=26a3,由26a3=362,解得a=6.【课后演练】1.设α,β为两个不同的平面,直线l⊂α,则“l⊥β”是“α⊥β”成立的()A.充分不必要条件B.必要不充分条件C.充要条件D.既不充分也不必要条件解析:选A依题意,由l⊥β,l⊂α可以推出α⊥β;反过来,由α⊥β,l⊂α不能推出l⊥β.因此“l⊥β”是“α⊥β”成立的充分不必要条件,故选A.2.设α为平面,a,b为两条不同的直线,则下列叙述正确的是()A.若a∥α,b∥α,则a∥b B.若a⊥α,a∥b,则b⊥αC.若a⊥α,a⊥b,则b∥αD.若a∥α,a⊥b,则b⊥α解析:选B若a∥α,b∥α,则a与b相交、平行或异面,故A错误;易知B正确;若a⊥α,a⊥b,则b∥α或b⊂α,故C错误;若a∥α,a⊥b,则b∥α或b⊂α或b与α相交,故D错误.3.(2018·广州一模)设m,n是两条不同的直线,α,β是两个不同的平面,下列命题中正确的是()A.若m⊂β,α⊥β,则m⊥αB.若m⊥α,m∥n,n∥β,则α⊥βC.若m⊥n,m⊂α,n⊂β,则α⊥βD.若α∥β,m⊂α,n⊂β,则m∥n解析:选B A中m与α的位置关系不能确定,故A错误;∵m⊥α,m∥n,∴n⊥α,又∵n∥β,∴α⊥β,故B正确;若m⊥n,m⊂α,n⊂β,则α与β的位置关系不确定,故C错误;若α∥β,m⊂α,n⊂β,则m与n平行或异面,故D错误.选B.4.(2018·天津模拟)设l是直线,α,β是两个不同的平面,则下列说法正确的是() A.若l∥α,l∥β,则α∥βB.若l∥α,l⊥β,则α⊥βC.若α⊥β,l⊥α,则l∥βD.若α⊥β,l∥α,则l⊥β解析:选B对于A,若l∥α,l∥β,则α∥β或α与β相交,故A错;易知B正确;对于C,若α⊥β,l⊥α,则l∥β或l⊂β,故C错;对于D,若α⊥β,l∥α,则l与β的位置关系不确定,故D错.选B.5.如图,在三棱锥D-ABC中,若AB=CB,AD=CD,E是AC的中点,则下列命题中正确的是()A.平面ABC⊥平面ABDB.平面ABD⊥平面BCDC.平面ABC⊥平面BDE,且平面ACD⊥平面BDED.平面ABC⊥平面ACD,且平面ACD⊥平面BDE解析:选C因为AB=CB,且E是AC的中点,所以BE⊥AC,同理,DE⊥AC,由于DE∩BE=E,于是AC⊥平面BDE.因为AC⊂平面ABC,所以平面ABC⊥平面BDE.又AC⊂平面ACD,所以平面ACD⊥平面BDE.故选C.6.(2018·广州模拟)如图是一个几何体的平面展开图,其中四边形ABCD为正方形,E,F分别为PA,PD的中点,在此几何体中,给出下面四个结论:①直线BE与直线CF异面;②直线BE与直线AF异面;③直线EF∥平面PBC;④平面BCE⊥平面PAD.其中正确结论的个数是()A.1 B.2C.3 D.4解析:选B画出该几何体,如图所示,①因为E,F分别是PA,PD的中点,所以EF∥AD,所以EF∥BC,直线BE与直线CF是共面直线,故①不正确;②直线BE与直线AF满足异面直线的定义,故②正确;③由E,F分别是PA,PD的中点,可知EF∥AD,所以EF∥BC,因为EF⊄平面PBC,BC⊂平面PBC,所以直线EF∥平面PBC,故③正确;④因为BE与PA的关系不能确定,所以不能判定平面BCE⊥平面PAD,故④不正确.所以正确结论的个数是2.7.如图,已知∠BAC=90°,PC⊥平面ABC,则在△ABC,△PAC的边所在的直线中,与PC垂直的直线有____________;与AP垂直的直线有________.解析:∵PC⊥平面ABC,∴PC垂直于直线AB,BC,AC.∵AB⊥AC,AB⊥PC,AC∩PC=C,∴AB⊥平面PAC,又∵AP⊂平面PAC,∴AB⊥AP,与AP垂直的直线是AB.答案:AB,BC,AC AB8.若α,β是两个相交平面,m为一条直线,则下列命题中,所有真命题的序号为________.①若m⊥α,则在β内一定不存在与m平行的直线;②若m⊥α,则在β内一定存在无数条直线与m垂直;③若m⊂α,则在β内不一定存在与m垂直的直线;④若m⊂α,则在β内一定存在与m垂直的直线.解析:对于①,若m⊥α,如果α,β互相垂直,则在平面β内存在与m平行的直线,故①错误;对于②,若m⊥α,则m垂直于平面α内的所有直线,故在平面β内一定存在无数条直线与m垂直,故②正确;对于③④,若m⊂α,则在平面β内一定存在与m垂直的直线,故③错误,④正确.答案:②④9.在直三棱柱ABC-A1B1C1中,平面α与棱AB,AC,A1C1,A1B1分别交于点E,F,G,H,且直线AA1∥平面α.有下列三个命题:①四边形EFGH是平行四边形;②平面α∥平面BCC1B1;③平面α⊥平面BCFE.其中正确命题的序号是________.∥平面α,平面α∩平面AA1B1B=EH,解析:如图所示,因为AA所以AA1∥EH.同理AA1∥GF,所以EH∥GF,又ABC-A1B1C1是直三棱柱,易知EH=GF=AA1,所以四边形EFGH是平行四边形,故①正确;若平面α∥平面BB1C1C,由平面α∩平面A1B1C1=GH,平面BCC1B1∩平面A1B1C1=B1C1,知GH∥B1C1,而GH∥B1C1不一定成立,故②错误;由AA1⊥平面BCFE,结合AA1∥EH知EH⊥平面BCFE,又EH⊂平面α,所以平面α⊥平面BCFE,故③正确.答案:①③10.(2018·武汉调研)在矩形ABCD中,AB<BC,现将△ABD沿矩形的对角线BD所在的直线进行翻折,在翻折的过程中,给出下列结论:①存在某个位置,使得直线AC与直线BD垂直;②存在某个位置,使得直线AB与直线CD垂直;③存在某个位置,使得直线AD与直线BC垂直.其中正确结论的序号是________.解析:①假设AC 与BD 垂直,过点A 作AE ⊥BD 于E ,连接CE .则 ⎭⎪⎬⎪⎫AE ⊥BD AC ⊥BD AE ∩AC =A ⇒BD ⊥平面AEC ⇒BD ⊥CE ,而在平面BCD 中,EC 与BD 不垂直,故假设不成立,①错误.②假设AB ⊥CD ,∵AB ⊥AD ,AD ∩CD =D ,∴AB ⊥平面ACD ,∴AB ⊥AC ,由AB <BC 可知,存在这样的等腰直角三角形,使AB ⊥CD ,故假设成立,②正确.③假设AD ⊥BC ,∵DC ⊥BC ,∴BC ⊥平面ADC ,∴BC ⊥AC ,即△ABC 为直角三角形,且AB 为斜边,而AB <BC ,故矛盾,假设不成立,③错误.答案:②11.如图,在斜三棱柱ABC -A 1B 1C 1中,∠BAC =90°,BC 1⊥AC ,则C 1在底面ABC 上的射影H 必在( )A .直线AB 上B .直线BC 上C .直线AC 上D .△ABC 内部解析:选A 连接AC 1(图略),由AC ⊥AB ,AC ⊥BC 1,AB ∩BC 1=B ,得AC ⊥平面ABC 1.∵AC ⊂平面ABC ,∴平面ABC 1⊥平面ABC .∴C 1在平面ABC 上的射影H 必在两平面的交线AB 上.12.如图所示,在四边形ABCD 中,AD ∥BC ,AD =AB ,∠BCD =45°,∠BAD =90°.将△ADB 沿BD 折起,使平面ABD ⊥平面BCD ,构成三棱锥A -BCD ,则在三棱锥A -BCD 中,下列结论正确的是()A .平面ABD ⊥平面ABCB .平面ADC ⊥平面BDC C .平面ABC ⊥平面BDCD .平面ADC ⊥平面ABC解析:选D ∵在四边形ABCD 中,AD ∥BC ,AD =AB ,∠BCD =45°,∠BAD =90°,∴BD ⊥CD .又平面ABD ⊥平面BCD ,且平面ABD ∩平面BCD =BD ,故CD ⊥平面ABD ,则CD ⊥AB .又AD ⊥AB ,AD ∩CD =D ,AD ⊂平面ADC ,CD ⊂平面ADC ,故AB ⊥平面ADC . 又AB ⊂平面ABC ,∴平面ADC ⊥平面ABC .13.如图,在直三棱柱ABC -A1B 1C 1中,侧棱长为2,AC =BC =1,∠ACB =90°,D 是A 1B 1的中点,F 是BB 1上的动点,AB 1,DF 交于点E .要使AB 1⊥平面C 1DF ,则线段B 1F 的长为( )A.12B .1 C.32 D .2解析:选A 设B 1F =x ,因为AB 1⊥平面C 1DF ,DF ⊂平面C 1DF ,所以AB 1⊥DF .由已知可得A 1B 1=2,设Rt △AA 1B 1斜边AB 1上的高为h ,则DE =12h . 又2×2=h 22+(2)2,所以h =233,DE =33. 在Rt △DB 1E 中,B 1E = ⎝⎛⎭⎫222-⎝⎛⎭⎫332=66. 由面积相等得66× x 2+⎝⎛⎭⎫222=22x ,解得x =12.14.如图所示,在四棱锥P -ABCD 中,PA ⊥底面ABCD ,且底面各边都相等,M 是PC 上的一动点,当点M 满足______时,平面MBD ⊥平面PCD .(只要填写一个你认为是正确的条件即可)解析:连接AC ,则AC ⊥BD ,∵PA ⊥底面ABCD ,∴PA ⊥BD .又PA ∩AC =A ,∴BD ⊥平面PAC ,∴BD ⊥PC .∴当DM ⊥PC (或BM ⊥PC )时,即有PC ⊥平面MBD .而PC ⊂平面PCD ,∴平面MBD ⊥平面PCD .答案:DM ⊥PC (或BM ⊥PC )15.(2018·兰州实战考试)α,β是两平面,AB ,CD 是两条线段,已知α∩β=EF ,AB ⊥α于B ,CD ⊥α于D ,若增加一个条件,就能得出BD ⊥EF .现有下列条件:①AC ⊥β;②AC 与α,β所成的角相等;③AC 与CD 在β内的射影在同一条直线上;④AC ∥EF .其中能成为增加条件的序号是________.解析:由题意得,AB ∥CD ,∴A ,B ,C ,D 四点共面.①中,∵AC ⊥β,EF ⊂β,∴AC ⊥EF ,又∵AB ⊥α,EF ⊂α,∴AB ⊥EF ,∵AB ∩AC =A ,∴EF ⊥平面ABCD ,又∵BD ⊂平面ABCD ,∴BD ⊥EF ,故①正确;②不能得到BD ⊥EF ,故②错误;③中,由AC 与CD 在β内的射影在同一条直线上可知平面ABCD ⊥β,又AB ⊥α,AB ⊂平面ABCD ,∴平面ABCD ⊥α.∵平面ABCD ⊥α,平面ABCD ⊥β,α∩β=EF ,∴EF ⊥平面ABCD ,又BD ⊂平面ABCD ,∴BD ⊥EF ,故③正确;④中,由①知,若BD ⊥EF ,则EF ⊥平面ABCD ,则EF ⊥AC ,故④错误,故填①③. 答案:①③16.(2017·全国卷Ⅰ)如图,在四棱锥P -ABCD 中,AB ∥CD ,且∠BAP =∠CDP =90°.(1)证明:平面PAB ⊥平面PAD ;(2)若PA =PD =AB =DC ,∠APD =90°,且四棱锥P -ABCD的体积为83,求该四棱锥的侧面积. 解:(1)证明:由∠BAP =∠CDP =90°,得AB ⊥AP ,CD ⊥PD .因为AB ∥CD ,所以AB ⊥PD .又AP ∩PD =P ,所以AB ⊥平面PAD .又AB ⊂平面PAB ,所以平面PAB ⊥平面PAD .(2)如图所示,在平面PAD 内作PE ⊥AD ,垂足为E .由(1)知,AB ⊥平面PAD ,故AB ⊥PE ,可得PE ⊥平面ABCD .设AB =x ,则由已知可得AD =2x ,PE =22x . 故四棱锥P -ABCD 的体积V P -ABCD =13AB ·AD ·PE =13x 3.由题设得13x 3=83,故x =2. 从而PA =PD =AB =DC =2,AD =BC =22,PB =PC =2 2.可得四棱锥P -ABCD 的侧面积为12PA ·PD +12PA ·AB +12PD ·DC +12BC 2sin 60°=6+2 3. 17.(2017·山东高考)由四棱柱ABCD -A 1B 1C 1D 1截去三棱锥C 1-B 1CD 1后得到的几何体如图所示.四边形ABCD 为正方形,O 为AC 与BD 的交点,E 为AD 的中点,A 1E ⊥平面ABCD .(1)证明:A 1O ∥平面B 1CD 1;(2)设M 是OD 的中点,证明:平面A 1EM ⊥平面B 1CD 1.证明:(1)取B 1D 1的中点O 1,连接CO 1,A 1O 1,因为ABCD -A 1B 1C 1D 1是四棱柱,所以A 1O 1∥OC ,A 1O 1=OC ,因此四边形A 1OCO 1为平行四边形,所以A 1O ∥O 1C ,因为O 1C ⊂平面B 1CD 1,A 1O ⊄平面B 1CD 1,所以A 1O ∥平面B 1CD 1.(2)因为E ,M 分别为AD ,OD 的中点,所以EM ∥AO .因为AO ⊥BD ,所以EM ⊥BD .又A 1E ⊥平面ABCD ,BD ⊂平面ABCD ,所以A 1E ⊥BD ,因为B 1D 1∥BD ,所以EM ⊥B 1D 1,A 1E ⊥B 1D 1,又A 1E ⊂平面A 1EM ,EM ⊂平面A 1EM ,A 1E ∩EM =E ,所以B 1D 1⊥平面A 1EM ,又B1D1⊂平面B1CD1,所以平面A1EM⊥平面B1CD1.。
高一必修2 直线、平面垂直的性质及判定(习题及答案)典型例题一例1下列图形中,满足唯一性的是( ).A .过直线外一点作与该直线垂直的直线B .过直线外一点与该直线平行的平面C .过平面外一点与平面平行的直线D .过一点作已知平面的垂线分析:本题考查的是空间线线关系和线面关系,对定义的准确理解是解本题的关键.要注意空间垂直并非一定相关.说明:有关“唯一性”结论的问题,常用反证法,或者借助于其它已证明过的唯一性命题来证明.在本书中,过一点作已知平面的垂线有且仅有一条,同时,过一点作已知直线的垂面也是有且仅有一个.它们都是“唯一性”命题,在空间作图题中常常用到.典型例题二例2 已知下列命题:(1)若一直线垂直于一个平面的一条斜线,则该直线必垂直于斜线在这个平面内的射影;(2)平面内与这个平面的一条斜线垂直的直线互相平行;(3)若平面外的两条直线,在这个平面上的射影互相垂直,则这两条直线互相垂直;(4)若两条直线互相垂直,且其中的一条平行一个平面,另一条是这个平面的斜线,则这两条直线在这个平面上的射影互相垂直.上述命题正确的是( ).A .(1)、(2)B .(2)、(3)C .(3)、(4)D .(2)、(4)分析:本题考查的三垂线定理及其逆定理的简单应用.应用这两个定理时要特别注意“平面内”这一条件,同时要注意各种不同位置的两定理的基本图形及其变式图形.解:(1)已知直线不一定在平面内,所以不能用三垂线逆定理来判断垂直关系;(2)平面内与这个平面的一条斜线垂直的直线必定与斜线在平面内的射影垂直,所以它们之间也平行;(3)根据三垂线定理可证明直线与另一直线的射影垂直,但不能进一步说明直线和直线垂直;(4)根据三垂线定理的逆定理和空间两直线所成角的概念,不难证明此命题的正确性. 故选D .说明:(3)中若一直线与另一直线的射影垂直,则有另一直线必与这一直线的射影垂直.如在正方体1111D C B A ABCD -中,F E 、分别为棱1AA 和1BB 上的点,G 为棱BC 上的点,且1BB EF ⊥,EG FC ⊥1,求FG D 1∠.典型例题三例3 如图,在正方体1111D C B A ABCD -中,E 是1BB 的中点,O 是底面正方形ABCD 的中心,求证:⊥OE 平面1ACD .分析:本题考查的是线面垂直的判定方法.根据线面垂直的判定方法,要证明⊥OE 平面1ACD ,只要在平面1ACD 内找两条相交直线与OE 垂直.证明:连结D B 1、D A 1、BD ,在△BD B 1中,∵O E 、分别是B B 1和DB 的中点,∴D B EO 1//.∵⊥11A B 面D D AA 11,∴1DA 为1DB 在面D D AA 11内的射影.又∵D A AD 11⊥,∴11DB AD ⊥.同理可证,C D D B 11⊥.又∵111D CD AD = ,1AD 、⊂C D 1面1ACD ,∴⊥D B 1平面1ACD .∵EO D B //1,∴⊥EO 平面1ACD .另证:连结CE AE 、,O D 1,设正方体1DB 的棱长为a ,易证CE AE =.又∵OC AO =,∴AC OE ⊥.在正方体1DB 中易求出: a a a DO DD O D 2622222211=⎪⎪⎭⎫ ⎝⎛+=+=,a a a OB BE OE 232222222=⎪⎪⎭⎫ ⎝⎛+⎪⎭⎫ ⎝⎛=+=, ()a a a E B B D E D 232222212111=⎪⎭⎫ ⎝⎛+=+=. ∵21221E D OE O D =+,∴OE O D ⊥1. ∵O AC O D = 1,O D 1、⊂AC 平面1ACD ,∴⊥OE 平面1ACD .说明:要证线面垂直可找线线垂直,这是立体几何证明线面垂直时常用的转化方法.在证明线线垂直时既要注意三垂线定理及其逆定理的应用,也要注意有时是从数量关系方面找垂直,即勾股定理或余弦定理的应用.典型例题四例4 如图,在△ABC 中,90=∠B ,⊥SA 平面ABC ,点A 在SB 和SC 上的射影分别为N M 、,求证:SC MN ⊥.分析:本题考查的仍是线面垂直的判定和性质定理,以及线线垂直和线面垂直相互转化思想.欲证MN SC ⊥,可证⊥SC 面AMN ,为此须证AN SC ⊥,进而可转化为证明⊥AN 平面SBC ,而已知SB AN ⊥,所以只要证BC AN ⊥即可.由于图中线线垂直、线面垂直关系较多,所以本题也可以利用三垂线定理和逆定理来证线线垂直.证明:∵⊥SA 面ABC ,⊂BC 平面ABC ,∴BC SA ⊥.∵ 90=∠B ,即BC AB ⊥,A SA BA = ,∴⊥BC 平面SAB .∵⊂AN 平面SAB .∴AN BC ⊥.又∵SB AN ⊥,B BC SB = ,∴⊥AN 平面SBC .∵⊂SC 平面SBC ,∴SC AN ⊥,又∵SC AM ⊥,A AN AM = ,∴⊥SC 平面AMN .∵⊂MN 平面AMN .∴MN SC ⊥.另证:由上面可证⊥AN 平面SBC .∴MN 为AM 在平面SBC 内的射影.∵SC AM ⊥,∴SC MN ⊥.说明:在上面的证题过程中我们可以看出,证明线线垂直常转化为证明线面垂直,而证明线面垂直又转化为证明线线垂直.立体几何中的证明常常是在这种相互转化的过程中实现的.本题若改为下题,想想如何证:已知⊥SA ⊙O 所在平面,AB 为⊙O 的直径,C 为⊙O 上任意一点(C 与B A 、不重合).过点A 作SB 的垂面交SB 、SC 于点N M 、,求证:SC AN ⊥.典型例题五例5 如图,AB 为平面α的斜线,B 为斜足,AH 垂直平面α于H 点,BC 为平面α内的直线,θ=∠ABH ,α=∠HBC ,β=∠ABC ,求证:θαβcos cos cos ⋅=.分析:本题考查的是线面角的定义和计算.要证明三个角余弦值之间关系,可考虑构造直角三角形,在直角三角形中求出三个角的余弦值,再代入验证证明,其中构造直角三角形则需要用三垂线定理或逆定理.证明:过H 点作HD 垂直BC 于D 点,连AD .∵α⊥AH ,∴AD 在平面α内射影为HD .∵HD BC ⊥,α⊂BC ,∴AD BC ⊥.在Rt △ABH 中有:BA BH =θcos ① 在Rt △BHD 中有:BHBD =αcos ② 在Rt △ABD 中有:BA BD =βcos ③ 由①、②、③可得:αθβcos cos cos ⋅=.说明:由此题结论易知:斜线与平面所成的角,是这条斜线和这个平面内的直线所成的一切角中最小的角.若平面的斜线与平面所成角为θ,则斜线与平面内其它直线所成角β的范围为⎥⎦⎤⎢⎣⎡2πθ,.典型例题六例6 如图,已知正方形ABCD 边长为4,⊥CG 平面ABCD ,2=CG ,F E 、分别是AD AB 、中点,求点B 到平面GEF 的距离.分析:此题是1991年高考题,考查了直线与直线、直线与平面等位置关系以及逻辑推理和空间想像能力.本题是求平面外一点到平面的距离,可用转移法将该点到平面的距离转化为求另一点到该平面的距离.为此要寻找过点B 与平面GEF 平行的直线,因为与平面平行的直线上所有点到平面的距离相等.证明:连结AC BD 、,EF 和BD 分别交AC 于O H 、,连GH ,作GH OK ⊥于K .∵ABCD 为正方形,F E 、分别为AD AB 、的中点,∴BD EF //,H 为AO 中点.∵EF BD //,⊄BD 平面GFE ,∴//BD 平面GFE .∴BD 与平面GFE 的距离就是O 点到平面EFG 的距离.∵AC BD ⊥,∴AC EF ⊥.∵⊥GC 面ABCD ,∴EF GC ⊥.∵C AC GC = ,∴⊥EF 平面GCH .∵⊂OK 平面GCH ,∴OK EF ⊥.又∵GH OK ⊥,H EF GH = ,∴⊥OK 平面GEF .即OK 长就是点B 到平面GEF 的距离.∵正方形边长为4,2=CG , ∴24=AC ,2=HO ,23=HC .在Rt △HCG 中,2222=+=CG HC HG . 在Rt △GCH 中,11112=⋅=HG GC HO OK . 说明:求点到平面的距离常用三种方法:一是直接法.由该点向平面引垂线,直接计算垂线段的长.用此法的关键在于准确找到垂足位置.如本题可用下列证法:延长CB 交FE 的延长线于M ,连结GM ,作ME BP ⊥于P ,作CG BN //交MG 于N ,连结PN ,再作PN BH ⊥于H ,可得⊥BH 平面GFE ,BH 长即为B 点到平面EFG 的距离.二是转移法.将该点到平面的距离转化为直线到平面的距离.三是体积法.已知棱锥的体积和底面的面积.求顶点到底面的距离,可逆用体积公式.典型例题七例7 如图所示,直角ABC ∆所在平面外一点S ,且SC SB SA ==.(1)求证:点S 与斜边AC 中点D 的连线SD ⊥面ABC ;(2)若直角边BC BA =,求证:BD ⊥面SAC .分析:由等腰三角形底边上的中线得到线线垂直,从而得到线面垂直.证明:(1)在等腰SAC ∆中,D 为AC 中点,∴AC SD ⊥.取AB 中点E ,连DE 、SE .∵BC ED //,AB BC ⊥,∴AB DE ⊥.又AB SE ⊥,∴AB ⊥面SED ,∴SD AB ⊥.∴SD ⊥面ABC (AB 、AC 是面ABC 内两相交直线).(2)∵BC BA =,∴AC BD ⊥.又∵SD ⊥面ABC ,∴BD SD ⊥.∵D AC SD = ,∴BD ⊥面SAC .说明:证明线面垂直的关键在于寻找直线与平面内的两条相交直线垂直.寻找途径可由等腰三角形底边上的中线与底边垂直,可由勾股定理进行计算,可由线面垂直得线线垂直等.典型例题八例8 如果两条平行线中的一条垂直于一个平面,那么另一条也垂直于这个平面. 已知:b a //,α⊥a .求证:α⊥b .分析:由线面垂直的判定定理知,只需在α内找到两条相交直线与b 垂直即可.证明:如图所示,在平面α内作两条相交直线m 、n .∵α⊥a ,∴m a ⊥,n a ⊥.又∵a b //,从而有m b ⊥,n b ⊥.由作图知m 、n 为α内两条相交直线.∴α⊥b .说明:本题的结论可以作为判定线面垂直的依据,即当要证的直线与平面的垂直关系不明确或不易证出时,可以考虑证明与已知直线平行的直线与平面垂直.典型例题九例9 如图所示,已知平面α 平面β=EF ,A 为α、β外一点,α⊥AB 于B ,β⊥AC 于C ,α⊥CD 于D .证明:EF BD ⊥.分析:先证A 、B 、C 、D 四点共面,再证明EF ⊥平面ABCD ,从而得到EF BD ⊥. 证明:∵α⊥AB ,α⊥CD ,∴CD AB //.∴A 、B 、C 、D 四点共面.∵α⊥AB ,β⊥AC ,EF =βα ,∴EF AB ⊥,EF AC ⊥.又A AC AB = ,∴EF ⊥平面ABCD .∴BD EF ⊥.说明:与线面平行和线线平行交替使用一样,线面垂直和线线垂直也常互为条件和结论.即要证线面垂直,先找线线垂直;要证线线垂直,先找线面垂直.本题证明“A 、B 、C 、D 四点共面”非常重要,仅由EF ⊥平面ABC ,就断定BD EF ⊥,则证明是无效的.典型例题十例10 平面α内有一半圆,直径AB ,过A 作SA ⊥平面α,在半圆上任取一点M ,连SM 、SB ,且N 、H 分别是A 在SM 、SB 上的射影.(1)求证:SB NH ⊥;(2)这个图形中有多少个线面垂直关系?(3)这个图形中有多少个直角三角形?(4)这个图形中有多少对相互垂直的直线?分析:注意利用直线与直线、直线与平面垂直的有关知识进行判断.(1)证明:连AM 、BM .如上图所示,∵AB 为已知圆的直径,∴BM AM ⊥.∵SA ⊥平面α,α⊂BM ,∴MB SA ⊥.∵A SA AM = ,∴BM ⊥平面SAM .∵AN ⊂平面SAM ,∴AN BM ⊥.∵SM AN ⊥于N ,M SM BM = ,∴AN ⊥平面SMB .∵SB AH ⊥于H ,且NH 是AH 在平面SMB 的射影,∴SB NH ⊥.解(2):由(1)知,SA ⊥平面AMB ,BM ⊥平面SAM ,AN ⊥平面SMB .∵AH SB ⊥且HN SB ⊥,∴SB ⊥平面ANH ,∴图中共有4个线面垂直关系.(3)∵SA ⊥平面AMB ,∴SAB ∆、SAM ∆均为直角三角形.∵BM ⊥平面SAM ,∴BAM ∆、BMS ∆均为直角三角形.∵AN ⊥平面SMB ,∴ANS ∆、ANM ∆、ANH ∆均为直角三角形.∵SB ⊥平面ANH ,∴SHA ∆、BHA ∆、SHN ∆、BHN ∆均为直角三角形. 综上,图中共有11个直角三角形.(4)由SA ⊥平面AMB 知,AM SA ⊥,AB SA ⊥,BM SA ⊥.由BM ⊥平面SAM 知,AM BM ⊥,SM BM ⊥,AN BM ⊥.由AN ⊥平面SMB 知,SM AN ⊥,SB AN ⊥,NH AN ⊥.由SB ⊥平面ANH 知,AH SB ⊥,HN SB ⊥.综上,图中共有11对互相垂直的直线.说明:为了保证(2)(3)(4)答案不出错,首先应找准(2)的答案,由“线⊥面”可得到“线⊥面内线”,当“线⊥面内线”且相交时,可得到直角三角形;当“线⊥面内线”且不相交时,可得到异面且垂直的一对直线.典型例题十一例11 如图所示,︒=∠90BAC .在平面α内,PA 是α的斜线,︒=∠=∠60PAC PAB .求PA 与平面α所成的角.分析:求PA 与平面α所成角,关键是确定PA 在平面α上射影AO 的位置.由PAC PAB ∠=∠,可考虑通过构造直角三角形,通过全等三角形来确定AO 位置,构造直角三角形则需用三垂线定理.解:如图所示,过P 作α⊥PO 于O .连结AO ,则AO 为AP 在面α上的射影,PAO ∠为PA 与平面α所成的角.作AC OM ⊥,由三重线定理可得AC PM ⊥.作AB ON ⊥,同理可得AB PN ⊥.由PAC PAB ∠=∠,︒=∠=∠90PNA PMA ,PA PA =,可得PMA ∆≌PNA ∆,∴PN PM =.∵OM 、ON 分别为PM 、PN 在α内射影,∴ON OM =.所以点O 在BAC ∠的平分线上.设a PA =,又︒=∠60PAM ,∴a AM 21=,︒=∠45OAM , ∴a AM AO 222==. 在POA ∆中,22cos ==∠PA AO PAO , ∴︒=∠45PAO ,即PA 与α所成角为︒45.说明:(1)本题在得出PA 在面α上的射影为BAC ∠的平分线后,可由公式βαθcos cos cos ⋅=来计算PA 与平面α所成的角,此时︒==∠60θPAC ,α=∠PAO ,︒==∠45βCAO .(2)由PA 与平面α上射影为BAC ∠平分线还可推出下面结论:四面体ABC P -中,若PAC PAB ∠=∠,PBC PBA ∠=∠,则点A 在面ABC 上的射影为ABC ∆的内心.典型例题十二例12 如图所示,在平面β内有ABC ∆,在平面β外有点S ,斜线AC SA ⊥,BC SB ⊥,且斜线SA 、SB 分别与平面β所成的角相等,设点S 与平面β的距离为cm 4,BC AC ⊥,且cm AB 6=.求点S 与直线AB 的距离.分析:由点S 向平面β引垂线,考查垂足D 的位置,连DB 、DA ,推得AC DA ⊥,BC DB ⊥,又︒=∠90ACB ,故A 、B 、C 、D 为矩形的四个顶点.解:作SD ⊥平面β,垂足为D ,连DA 、DB .∵AC SA ⊥,BC DB ⊥,∴由三垂线定理的逆定理,有:AC DA ⊥,BC DB ⊥,又BC AC ⊥,∴ACBD 为矩形.又∵SB SA =,∴DB DA =,∴ACBD 为正方形,∴AB 、CD 互相垂直平分.设O 为AB 、CD 的交点,连结SO ,根据三垂线定理,有AB SO ⊥,则SO 为S 到AB 的距离.在SOD Rt ∆中,cm SD 4=,cm AB DO 321==, ∴cm SO 5=.因此,点S 到AB 的距离为cm 5.说明:由本例可得到点到直线距离的作法:(1)若点、直线在确定平面内,可直接由点向直线引垂线,这点和垂足的距离即为所求.(2)若点在直线所在平面外,可由三垂线定理确定:由这点向平面引垂线得垂足,由垂足引直线的垂线得斜足,则这点与斜足的距离为点到直线的距离.(3)处理距离问题的基本步骤是:作、证、算,即作出符合要求的辅助线,然后证明所作距离符合定义,再通过解直角三角形进行计算.典型例题十三例13 如图,ABCD 是正方形,SA 垂直于平面ABCD ,过A 且垂直于SC 的平面交SB 、SC 、SD 分别于点E 、F 、G ,求证:SB AE ⊥,SD AG ⊥.分析:本题考查线面垂直的判定与性质定理,以及线线垂直和线面垂直相互转化的思想.由于图形的对称性,所以两个结论只需证一个即可.欲证SB AE ⊥,可证⊥AE 平面SBC ,为此须证BC AE ⊥、SC AE ⊥,进而转化证明⊥BC 平面SAB 、⊥SC 平面AEFG .证明:∵SA ⊥平面ABCD ,⊂BC 平面ABCD ,∴BC SA ⊥.又∵ABCD 为正方形,∴AB BC ⊥.∴⊥BC 平面ASB .∵⊂AE 平面ASB ,∴AE BC ⊥.又∵⊥SC 平面AEFG ,∴AE SC ⊥.∴⊥AE 平面SBC .又∵⊂SB 平面SBC ,∴SB AE ⊥,同理可证SD AG ⊥.说明:(1)证明线线垂直,常用的方法有:同一平面内线线垂直、线面垂直的性质定理,三垂线定理与它的逆定理,以及与两条平行线中一条垂直就与另一条垂直.(2)本题的证明过程中反复交替使用“线线垂直”与“线面垂直”的相互联系,充分体现了数学化思想的优越性.典型例题十四例14 如图,求证:如果一个角所在平面外一点到角的两边距离相等,那么这一点在平面内的射影在这个角的平分线上.已知:BAC ∠在平面α内,点α∉P ,AB PE ⊥,AC PF ⊥,α⊥PO ,垂足分别是E 、F 、O ,PF PE =.求证:CAO BAO ∠=∠.证明:∵α⊥PO ,∴OE 为PE 在α内的射影.∵PE AB ⊥,α平面⊂AB ,∴OE AB ⊥.同理可证:OF AC ⊥.又∵α⊥PO ,PF PE =,OF OE =,∴CAO BAO ∠=∠.说明:本题是一个较为典型的题目,与此题类似的有下面命题:从一个角的顶点引这个角所在平面的斜射线,使斜射线和这个角两边的夹角相等,则斜射线在平面内的射影,是这个角的平分线所在的直线.由此结论和上一个例题很容易求解下面这道题:已知︒=∠90ACB ,S 为平面ACB 外一点,︒=∠=∠60SCB SCA ,求SC 与平面ACB 所成角.典型例题十五例15 判断题:正确的在括号内打“√”号,不正确的打“×”号.(1)一条直线和一个平面平行,它就和这个平面内的任何直线平行.( )(2)如果一条直线垂直于平面内的无数条直线,那么这条直线和这个平面垂直.( )(3)垂直于三角形两边的直线必垂直于第三边.( )(4)过点A 垂直于直线a 的所有直线都在过点A 垂直于α的平面内.( )(5)如果三条共点直线两两垂直,那么其中一条直线垂直于另两条直线确定的平面.( )解:(1)直线与平面平行,则直线与平面内的直线的位置关系不外乎有两种①平行 ②异面,因此应打“×”号(2)该命题的关键是这无数条直线具有怎样的位置关系.①若为平行,则该命题应打“×”号;若为相交,则该命题应打“√”,正是因为这两种情况可能同时具备,因此,不说明面内无这数条线的位置关系,则该命题应打“×”号.(3)垂直于三角形两边的直线必垂直于三角形所在的平面,由线面垂直定义的逆用,则该直线必垂直于三角形的第三边,∴该命题应打“√”.(4)前面介绍了两个命题,①过一点有且只有一个平面与已知直线垂直,②过一点有且只有一条直线与已知平面垂直,根据第一个命题知:过点A 垂直于直线a 的平面惟一,因此,过点A 且与直线a 垂直的直线都在过点A 且与直线a 垂直的平面内,∴该命题应打“√”号.(5)三条共点直线两两垂直,设为a ,b ,c 且a ,b ,c 共点于O ,∵b a ⊥,c a ⊥,0=c b ,且b ,c 确定一平面,设为α,则α⊥a ,同理可知b 垂直于由a ,c 确定的平面,c 垂直于由了确定的平面,∴该命题应打“√”号.说明:本题是利用直线和平面垂直的定义及判定定理等知识来解答的问题.解答此类问题必须作到:概念清楚、问题理解透彻、相关知识能灵活运用.典型例题十六例16 如图,已知空间四边形ABCD 的边AC BC =,BD AD =,引CD BE ⊥,E 为垂足,作BE AH ⊥于H ,求证:BCD AH 平面⊥.分析:若证BCD AH 平面⊥,只须利用直线和平面垂直的判定定理,证AH 垂直平面BCD 中两条相交直线即可.证明:取AB 中点F ,连CF 、DF ,∵BC AC =,∴AB CF ⊥.又∵BD AD =,∴AB DF ⊥,∴CDF AB 平面⊥,又CDF CD 平面⊂,∴AB CD ⊥又BE CD ⊥,∴ABE CD 平面⊥,AH CD ⊥,又BE AH ⊥,∴BCD AH 平面⊥.典型例题十七例17 如果平面α与α外一条直线a 都垂直b ,那么α//a .已知:直线α⊄a ,b a 直线⊥,α⊥b .求证:α//a .分析:若证线面平行,只须设法在平面α内找到一条直线'a ,使得'//a a ,由线面平行判定定理得证.证明:(1)如图,若a 与b 相交,则由a 、b 确定平面β,设'a =αβ .αααβαα////,,'''''a a a a a a b a a b ab a b ⇒⎪⎭⎪⎬⎫⊄⊂⇒⎪⎭⎪⎬⎫⊂⊥⊥⇒⎭⎬⎫⊂⊥又∵. (2)如图,若a 与b 不相交, 则在a 上任取一点A ,过A 作b b //',a 、'b 确定平面β,设'a =αβ .αααβααα////,,////'''''''''''a a a a a a a b a b a b b b a b a b b b b ⇒⎪⎭⎪⎬⎫⊄⊂⇒⎪⎪⎭⎪⎪⎬⎫⊂⊥⇒⎭⎬⎫⊥⊥⇒⎪⎭⎪⎬⎫⊂⊥⇒⎭⎬⎫⊥又又∵又∵. 典型例题十八例18 如图,已知在ABC ∆中,︒=∠60BAC ,线段ABC AD 平面⊥,DBC AH 平面⊥,H 为垂足.求证:H 不可能是DBC ∆的垂心.分析:根据本题所证结论,可采用反证法予以证明.证明:如图所示,假设H 是DBC ∆的垂心,则DC BH ⊥.∵DBC AH 平面⊥,∴AH DC ⊥,∴ABH DC 平面⊥,∴DC AB ⊥.又∵ABC DA 平面⊥,∴DA AB ⊥,∴DAC AB 平面⊥,∴AC AB ⊥,这与已知︒=∠60BAC 矛盾,∴假设不成立,故H 不可能是DBC ∆的垂心.说明:本题只要满足︒≠∠90BAC ,此题的结论总成立.不妨给予证明.典型例题十九例19 在空间,下列哪些命题是正确的( ).①平行于同一条直线的两条直线互相平行②垂直于同一条直线的两条直线互相平行③平行于同一个平面的两条直线互相平行④垂直于不一个平面的两条直线互相平行A .仅②不正确B .仅①、④正确C .仅①正确D .四个命题都正确分析:①该命题就是平行公理,即课本中的公理4,因此该命题是正确的;②如图,直线a ⊥平面α,α⊂b ,α⊂c ,且A c b = ,则b a ⊥,c a ⊥,即平面α内两条直交直线b ,c 都垂直于同一条直线a ,但b ,c 的位置关系并不是平行.另外,b ,c 的位置关系也可以是异面,如果把直线b 平移到平面α外,此时与a 的位置关系仍是垂直,但此时,b ,c 的位置关系是异面.③如图,在正方体1111D C B A ABCD -中,易知ABCD B A 平面//11,ABCD D A 平面//11,但11111A D A B A = ,因此该命题是错误的.④该命题是线面垂直的性质定理,因此是正确的.综上可知①、④正确.∴应选B .例20 设a ,b 为异面直线,AB 为它们的公垂线(1)若a ,b 都平行于平面α,则α⊥AB ;(2)若a ,b 分别垂直于平面α、β,且c =βα ,则c AB //.分析:依据直线和平面垂直的判定定理证明α⊥AB ;证明线与线的平行,由于此时垂直的关系较多,因此可以考虑利用线面垂直的性质证明c AB //.图1 图2 证明:(1)如图1,在α内任取一点P ,设直线a 与点P 确定的平面与平面α的交线为'a , 设直线b 与点P 确定的平面与平面α的交线为'b∵α//a ,α//b ,∴'//a a ,'//b b又∵a AB ⊥,b AB ⊥,∴'a AB ⊥,'b AB ⊥,∴α⊥AB .(2)如图2,过B 作α⊥'BB ,则a BB //',则'BB AB ⊥又∵b AB ⊥,∴AB 垂直于由b 和'BB 确定的平面.∵β⊥b ,∴c b ⊥,α⊥'BB ,∴c BB ⊥'.∴c 也垂直于由'BB 和b 确定的平面.故AB c //.说明:由第(2)问的证明可以看出:利用线面垂直的性质证明线与线的平行,其关键是构造出平面,使所证线皆与该平面垂直.如题中,通过作出辅助线'BB ,构造出平面,即由相交直线b 与'BB 确定的平面.然后借助于题目中的其他垂直关系证得.例21 如图,在正方体1111D C B A ABCD -中,EF 为异面直线D A 1与AC 的公垂线,求证:1//BD EF .分析:证明1//BD EF ,构造与EF 、1BD 都垂直的平面是关键.由于EF 是AC 和D A 1的公垂线,这一条件对构造线面垂直十分有用.证明:连结11C A ,由于11//C A AC ,AC EF ⊥,∴11C A EF ⊥.又D A EF 1⊥,1111A C A D A = ,∴D C A EF 11平面⊥. ①∵11111D C B A BB 平面⊥,111111D C B A C A 平面⊂,∴111C A BB ⊥.∵四边形1111D C B A 为正方形,∴1111D B C A ⊥,1111B BB D B = ,∴D D BB C A 1111平面⊥,而D D BB BD 111平面⊂,∴111BD C A ⊥.同理11BD DC ⊥,1111C C A DC = ,∴D C A BD 111平面⊥. ②由①、②可知:1//BD EF .例22 如图,已知P 为ABC ∆外一点,PA 、PB 、PC 两两垂直,a PC PB PA ===,求P 点到平面ABC 的距离.分析:欲求点到平面的距离,可先过点作平面的垂线,进一步求出垂线段的长. 解:过P 作ABC PO 平面⊥于O 点,连AO 、BO 、CO ,∴AO PO ⊥,BO PO ⊥,CO PO ⊥∵a PC PB PA ===,∴PAO ∆≌PBO ∆≌PCO ∆,∴OC OB OA ==,∴O 为ABC ∆的外心.∵PA 、PB 、PC 两两垂直, ∴a CA BC AB 2===,ABC ∆为正三角形, ∴a AB AO 3633==,∴a AO PA PO 3322=-=. 因此点P 到平面ABC 的距离a 33. 说明:(1)求点到平面距离的基本程序是:首先找到或作出要求的距离;然后使所求距离在某一个三角形中;最后在三角形中根据三角形的边角关系求出距离.(2)求距离问题转化到解三角形有关问题后,在三角形中求距离常常用到勾股定理、正弦定理、余弦定理及有关三角函数知识.(3)点到平面距离是立体几何中一个重要内容,高考命题中出现较多,应充分注意,除了上面提到方法之外,还有其他一些方法,比如以后学习的等积法,希望同学们在学习过程不断总结.例23 如图,已知在长方体1111D C B A ABCD -中,棱51=AA ,12=AB ,求直线11C B 和平面11BCD A 的距离.分析:求线面距离,其基本方法是在线上选一点,作出点面距,距离然后根据求点面距的有关方法求解.解:如图,∵BC C B //11,且1111BCD A C B 平面⊄,11BCD A BC 平面⊂,∴1111//BCD A C B 平面.从而点1B 到平面11BCD A 的距离即为所求.过点1B 作B A E B 11⊥于E ,∵11ABB A BC 平面⊥,且B B AA E B 111平面⊂,∴E B BC 1⊥.又B B A BC =1 ,∴111BCD A E B 平面⊥.即线段E B 1的长即为所求,在B B A Rt 11∆中,13601251252211111=+⨯=⋅=B A BB B A E B , ∴直线11C B 到平面11BCD A 的距离为1360. 说明:本题考查长方体的性质,线面距离的概念等基础知识以及计算能力和转化的数学思想,解答本题的关键是把线面距离转化为点面距离,进而转化为点线距离,再通过解三角形求解,这种转化的思想非常重要,数学解题的过程就是将复杂转化为简单,将未知转化为已知,从而求解.例24 AD 、BC 分别为两条异面直线上的两条线段,已知这两条异面直线所成的角为︒30,cm AD 8=,BC AB ⊥,BC DC ⊥.求线段BC 的长.分析:首先依据题意,画出图形,利用平移,将异面直线AD 、BC 所成的角、垂直关系转化到某一个或某几个平面内,应用平面几何有关知识计算出BC 之长.解:如图,在平面α内,过A 作BC AE //,过C 作AB CE //,两线交于E . ∵BC AE //,∴DAE ∠就是AD 、BC 所成的角,︒=∠30DAE .∵BC AB ⊥,∴四边形ABCE 是矩形.连DE ,∵CD BC ⊥,CE BC ⊥,且C CE CD = ,∴CDE BC 平面⊥.∵BC AE //,∴CDE AE 平面⊥.∵CDE DE 平面⊂,∴DE AE ⊥. 在AED Rt ∆中,得34=AE ,∴)(34cm AE BC ==.说明:解决空间问题,常常将空间关系转化一个或几个平面上来,只有将空间问题归化到平面上来,才能应用平面几何知识解题,而平移变换是转化的重要手段.。
7.4空间直线、平面的垂直必备知识预案自诊知识梳理1.直线与平面垂直图形条2.平面与平面垂直(1)平面与平面垂直的定义两个平面相交,如果它们所成的二面角是,就说这两个平面互相垂直.(2)判定定理与性质定理图形语言符号语言llβαα⋂βbb3.直线与平面所成的角(1)定义:平面的一条斜线和它在平面上的射影所成的角,叫做这条直线和这个平面所成的角.(2)线面角θ的范围:θ∈[0°,90°].4.二面角的有关概念(1)二面角:从一条直线出发的所组成的图形叫做二面角.(2)在二面角α-l-β的棱l上任取一点O,以点O为垂足,在半平面α和β内分别作垂直于棱l的射线OA和OB,则射线OA和OB构成的∠AOB叫做二面角的平面角.直线与平面垂直的五个结论(1)若一条直线垂直于一个平面,则这条直线垂直于这个平面内的任意直线.(2)若两条平行线中的一条垂直于一个平面,则另一条也垂直于这个平面.(3)垂直于同一条直线的两个平面平行.(4)一条直线垂直于两平行平面中的一个,则这条直线与另一个平面也垂直.(5)两个相交平面同时垂直于第三个平面,它们的交线也垂直于第三个平面.考点自诊1.判断下列结论是否正确,正确的画“√”,错误的画“×”.(1)已知直线a,b,c,若a⊥b,b⊥c,则a∥c.()(2)直线l与平面α内的无数条直线都垂直,则l⊥α.()(3)设m,n是两条不同的直线,α是一个平面,若m∥n,m⊥α,则n⊥α.()(4)若两平面垂直,则其中一个平面内的任意一条直线垂直于另一个平面.()(5)若平面α内的一条直线垂直于平面β内的无数条直线,则α⊥β.()2.(2020黑龙江大庆高三三模)设l,m,n均为直线,其中m,n在平面α内,“l⊥α”是“l⊥m,且l ⊥n”的()A.充分不必要条件B.必要不充分条件C.充分必要条件D.既不充分也不必要条件3.(多选)如图,PA垂直于以AB为直径的圆所在的平面,点C是圆周上异于A,B任意一点,则下列结论中正确的是()A.PB⊥ACB.PC⊥BCC.AC⊥平面PBCD.平面PAC⊥平面PBC4.(2020新高考全国1,4)日晷是中国古代用来测定时间的仪器,利用与晷面垂直的晷针投射到晷面的影子来测定时间.把地球看成一个球(球心记为O),地球上一点A的纬度是指OA与地球赤道所在平面所成角,点A处的水平面是指过点A且与OA垂直的平面.在点A处放置一个日晷,若晷面与赤道所在平面平行,点A处的纬度为北纬40°,则晷针与点A处的水平面所成的角为()A.20°B.40°C.50°D.90°5.在三棱锥P-ABC中,点P在平面ABC中的射影为点O.(1)若PA=PB=PC,则点O是△ABC的心;(2)若PA⊥PB,PB⊥PC,PC⊥PA,则点O是△ABC的心.关键能力学案突破考点线面垂直的判定与性质(多考向探究)考向1证明线面垂直【例1】如图所示,在四棱锥P-ABCD中,AB⊥平面PAD,AB∥DC,PD=AD,E是PB的中点,F是DC上的点,且DF=12AB,PH为△PAD中AD边上的高.求证:(1)PH⊥平面ABCD;(2)EF⊥平面PAB.考向2证明线线垂直【例2】在正方体ABCD-A1B1C1D1中,P为D1D的中点,O为底面ABCD的中心,求证:B1O ⊥AP.解题心得证明直线与平面垂直与利用线面垂直的性质证明线线垂直的通法是线面垂直的判定定理的应用,其思维流程为:对点训练1如图,直三棱柱ABC-A1B1C1中,AC=BC=1,∠ACB=90°,D是A1B1的中点,F在BB1上.(1)求证:C1D⊥平面AA1B1B;(2)在下列给出的三个条件中选取哪两个条件可以使AB1⊥平面C1DF?请选择并证明你的结论.①F为BB1的中点;②AB1=√3;③AA1=√2.考点面面垂直的判定与性质【例3】(一题多解)如图,在四棱锥P-ABCD中,AB⊥AC,AB⊥PA,AB∥CD,AB=2CD,E,F,G,M,N分别为PB,AB,BC,PD,PC的中点.求证:(1)CE∥平面PAD;(2)平面EFG⊥平面EMN.思维变式1(变设问)在本例条件下,证明:平面EMN⊥平面PAC.思维变式2(变设问)在本例条件下,证明:平面EFG∥平面PAC.解题心得1.面面垂直判定的2种方法与1个转化(1)2种方法:①面面垂直的定义;②面面垂直的判定定理.(2)1个转化:在已知两个平面垂直时,一般要用性质定理进行转化.在一个平面内作交线的垂线,转化为线面垂直,然后进一步转化为线线垂直.2.面面垂直性质的应用(1)两平面垂直的性质定理是把面面垂直转化为线面垂直的依据,运用时要注意“平面内的直线”.(2)两个相交平面同时垂直于第三个平面,它们的交线也垂直于第三个平面.考点垂直关系中的探索性问题【例4】如图,在三棱台ABC-DEF中,CF⊥平面DEF,AB⊥BC.(1)设平面ACE∩平面DEF=a,求证:DF∥a;(2)若EF=CF=2BC,试问在线段BE上是否存在点G,使得平面DFG⊥平面CDE?若存在,请确定G点的位置;若不存在,请说明理由.解题心得(1)对于线面关系中的存在性问题,首先假设存在,然后在该假设条件下,利用线面关系的相关定理、性质进行推理论证,寻找假设满足的条件,若满足则肯定假设,若得出矛盾的结论则否定假设.(2)对于探索性问题用向量法比较容易入手,一般先假设存在,设出空间点的坐标,转化为代数方程是否有解的问题,若有解且满足题意则存在,若有解但不满足题意或无解则不存在.对点训练2如图,在四棱锥S-ABCD中,侧棱SA=SB=SC=SD,底面ABCD是菱形,AC与BD交于O点.(1)求证:AC⊥平面SBD;(2)若E为BC的中点,点P在侧面△SCD内及其边界上运动,并保持PE⊥AC,试指出动点P的轨迹,并证明.考点空间位置关系与几何体的度量计算【例5】如图,在四棱锥P-ABCD中,AD⊥平面PCD,AD∥BC,PD⊥PB,AD=1,BC=3,CD=4,PD=2.(1)求异面直线AP与BC所成角的余弦值;(2)求证:PD⊥平面PBC;(3)求直线AB与平面PBC所成角的正弦值.解题心得1.本题证明的关键是垂直与平行的转化,如由AD∥BC,AD⊥PD,得PD⊥BC,进而利用线面垂直的判定定理证明PD⊥平面PBC.2.利用综合法求空间线线角、线面角、二面角一定注意“作角、证明、计算”是完整统一过程,缺一不可.(1)线面角的求法:找出斜线在平面上的射影,关键是作垂线,找垂足,要把线面角转化到一个三角形中求解.(2)二面角的大小用它的平面角来度量.平面角的作法常见的有:①定义法;②垂面法.注意利用等腰、等边三角形的性质.对点训练3如图,三角形PDC所在的平面与长方形ABCD所在的平面垂直,PD=PC=4,AB=6,BC=3.点E是CD边的中点,点F,G分别在线段AB,BC上,且AF=2FB,CG=2GB.(1)证明:PE⊥FG.(2)求二面角P-AD-C的平面角的正切值.(3)求直线PA与直线FG所成的角的余弦值.类型一将平面图形折叠成立体图形【例1】(2020山东德州一中高考模拟)如图是正四棱锥P-ABCD的平面展开图,其中点P1,P2,P3,P4是顶点P展开后的四个点,E,F,G,H分别为P3A,P2D,P4C,P4B的中点,在此四棱锥中,给出下面五个结论:①平面EFGH∥平面ABCD;②PA∥平面BDG;③EF∥平面PBC;④FH∥平面BDG;⑤EF∥平面BDG.其中正确结论的序号是.,如图所示.①∵E,F,G,H分别为PA,PD,PC,PB的中点∴EF∥AD,GH∥BC.∵AD∥BC,∴EF∥GH,∴EF,GH确定平面EFGH.∵EF⊂平面EFGH,AD⊄平面EFGH,∴AD∥平面EFGH,同理AB∥平面EFGH,AB∩AD=A,AB,AD⊂平面ABCD,∴平面EFGH∥平面ABCD,故①正确;②连接AC,BD交于点O,则O为AC中点,连接OG,G为PC中点,∴OG∥PA,OG⊂平面BDG,PA⊄平面BDG,∴PA∥平面BDG,故②正确;③∵E,F分别为PA,PD的中点,∴EF∥AD.∵四边形ABCD为正方形,∴AD∥BC,∴EF∥BC.又BC⊂平面PBC,EF⊄平面PBC,∴EF∥平面PBC.故③正确;④连接FH,∵F,H为PD,PB的中点,∴FH∥BD.∵BD⊂平面BDG,FH⊄平面BDG,∴FH∥平面BDG.故④正确;⑤由题知,EF∥GH,GH与平面BDG相交,∴EF与平面BDG相交,故⑤错误.故答案为①②③④.解题心得画折叠图形一般以某个面为基础,依次将其余各面翻折,当然,画图之前要对翻折后形成的立体图形有所认识,这是解答此类问题的关键.对点训练1如图是一个正方体表面的一种平面展开图,图中的四条线段AB,CD,EF和GH 在原正方体中相互异面的有对.类型二折叠中的“变”与“不变”【例2】如图1,在等腰直角三角形ABC中,A=90°,BC=6,D,E分别是AC,AB上的点,CD=BE=√2,O为BC的中点.将△ADE沿DE折起,得到如图2所示的四棱锥A'-BCDE,其中A'O=√3.(1)证明:A'O ⊥平面BCDE ;(2)求二面角A'-CD-B 的平面角的余弦值.1中,易得OC=3,AC=3√2,AD=2√2. 连接OD ,OE ,在△OCD 中,由余弦定理可得OD=√OC 2+CD 2-2OC ·CDcos45°=√5. 由翻折不变性可知A'D=2√2,所以A'O 2+OD 2=A'D 2,所以A'O ⊥OD.同理可证A'O ⊥OE.又OD ∩OE=O ,OD ,OE 均是平面BCDE 中的直线, 所以A'O ⊥平面BCDE.O 作OH ⊥CD 交CD 的延长线于点H ,连接A'H ,因为A'O ⊥平面BCDE ,所以A'H ⊥CD ,所以∠A'HO 为二面角A'-CD-B 的平面角.结合图1可知,OH=12AB=3√22,从而A'H=√OH 2+OA '2=√302,所以cos ∠A'HO=OH A 'H =√155, 所以二面角A'-CD-B 的平面角的余弦值为√155.解题心得折叠中的“变”与“不变”一般地,在同一半平面内的几何元素之间的关系是不变的.涉及两个半平面内的几何元素之间的关系是要变化的.分别位于两个半平面内,但垂直于折叠棱的直线翻折后仍然垂直于折叠棱.对点训练2(2020安徽肥东综合高中二模)如图1,在边长为4的正方形ABCD 中,点E ,F 分别是AB ,BC 的中点,点M 在AD 上,且AM=14AD ,将△AED ,△DCF 分别沿DE ,DF 折叠,使A ,C 两点重合于点P ,如图2所示.(1)试判断PB 与平面MEF 的位置关系,并给出证明; (2)求二面角M-EF-D 的平面角的余弦值.类型三 立体图形的表面展开图的应用【例3】如图,在一个底面直径是5 cm,高为2π cm 的圆柱形玻璃杯子的上沿B 处有一只苍蝇,而恰好在相对的底沿A 处有一只蜘蛛,A ,B 两点是圆柱的一个轴截面的顶点,蜘蛛要想用最快的速度捕捉到这只苍蝇,蜘蛛所走的最短的路程是 .cm,如图,蜘蛛所走的最短的路程是线段AB 的长,AC=12×5π=52π(cm),BC=2πcm,则AB=√(2π)2+(52π) 2=√412πcm,即蜘蛛所走的最短的路程是√412πcm .解题心得求从一点出发沿几何体表面到另一点的最短距离问题:通常把几何体的侧面展开,转化为平面图形中的距离问题.对点训练3如图所示,已知圆锥中,底面半径r=1,母线长l=4,M为母线SA上的一个点,且SM=x,从点M拉一根绳子,围绕圆锥侧面转到点A.求:(1)绳子的最短长度的平方f(x);(2)绳子最短时,圆锥的顶点S到绳子的最短距离;(3)f(x)的最大值.指点迷津(二)球与空间几何体的切接问题1.外接球的问题球面经过多面体的所有顶点的球,叫多面体的外接球.球面经过旋转体的底面圆周和顶点(如果有顶点的话)的球,叫旋转体的外接球.解决外接球的问题,要注意球心到顶点的距离就是球的半径,长方体外接球的直径就是长方体的对角线长,三棱锥的外接球要找出三棱锥的底面截球所得的截面圆,画出以这个截面圆的直径为弦的球的大圆,把问题转化为研究圆的问题,利用大圆的弦(三棱锥底面外接圆的直径)和球半径之间的关系,求出球的半径,那么问题就容易解决了.旋转体的外接球问题,要画出轴截面,把问题转化为平面几何中圆的问题来解决.【例1】(1)三棱锥P-ABC 中,AB=BC=√15,AC=6,PC ⊥平面ABC ,PC=2,则该三棱锥的外接球的表面积为( )A.253πB.252πC .833πD.832π(2)已知一个圆锥的侧面展开图是半径为2的半圆,则该圆锥的外接球的表面积是( ) A.4π3B.4πC .16π3D.16π√2,则该正四面体外接球的体积为 .,关键是求出球的半径,结合球心与截面圆圆心的距离、球半径、截面圆半径所构造的直角三角形勾股关系求解.(2)C (3)√32π解析(1)由题可知,△ABC 中AC 边上的高为√15-32=√6,球心O 在底面ABC 的投影即为△ABC 的外心D ,设DA=DB=DC=x ,所以x 2=32+(√6-x )2,解得x=54√6.易证PC=2OD ,所以R 2=x 2+PC 22=758+1=838(其中R 为三棱锥外接球的半径),所以外接球的表面积S=4πR 2=832π,故选D .(2)设圆锥底面半径为r ,则2πr=2π,故r=1,所以圆锥轴截面为边长为2的正三角形,圆锥外接球球心是正三角形中心,外接球半径是正三角形外接圆半径R=23×√32×2=2√33,所以该圆锥外接球的表面积为4πR 2=16π3,故选C .(3)将正四面体补成一个正方体,如图,则正方体棱长为1,正方体对角线长为√3,因为正四面体的外接球的直径为正方体的对角线长,所以外接球的体积为43πR 3=43π×√323=√32π.方法总结要求外接球的表面积和体积,关键是求出球的半径,求外接球半径的常见方法有:①若三棱锥的三条棱两两垂直则用4R 2=a 2+b 2+c 2(a ,b ,c 为三条棱的长);②若SA⊥平面ABC(SA=a),则4R2=4r2+a2(r为△ABC外接圆半径);③可以转化为长方体的外接球;④特殊几何体可以直接找出球心和半径.变式发散若本例(1)中,三棱锥P-ABC的底面△ABC变为边长为√3的等边三角形,其他条件不变,求该三棱锥外接球的表面积.2.内切球的问题与多面体(或旋转体)的各个面都相切的球,叫做多面体(或旋转体)的内切球.解答内切球的问题时,首先要找准切点,通过部分切点和球心作球的大圆截面来解决.如正四面体的内切球,要用两个切点和球心三点确定的平面作截面,如图截面三角形只有两条边和球的大圆相切,有了这个截面图形,问题转化为三角形和圆的问题,再利用切点是等边三角形的中心,那么问题很容易解决.【例2】设球O内切于正三棱柱ABC-A1B1C1,则球O的体积与正三棱柱ABC-A1B1C1的体积的比值为.O半径为R,正三棱柱ABC-A1B1C1的底面边长为a,则R=13×√32a=√36a,即a=2√3R.又正三棱柱ABC-A1B1C1的高为2R,所以球O的体积与正三棱柱ABC-A1B1C1的体积的比值为43πR3√34a×2R =43πR3√34×12R×2R=2√3π27.方法总结处理球的“切”问题的求解策略与球有关的内切问题主要是指球内切于多面体与旋转体,解答时首先要找准切点,通过作截面来解决.如果内切于多面体,则作截面时主要抓住多面体过球心的对角面来作.对点练习1(2020陕西榆林高三模拟)已知正四面体A-BCD外接球的体积为8√6π,则这个四面体的表面积为()A.18√3B.16√3C.14√3D.12√3对点练习2球O与棱长为2的正方体ABCD-A1B1C1D1的各个面都相切,点M 为棱DD1的中点,则平面ACM截球O所得截面的面积为()A.4π3B.πC.2π3D.π3对点练习3已知一个平放的各棱长为4的三棱锥内有一个小球O(重量忽略不计),现从该三棱锥顶端向内注水,小球慢慢上浮,当注入的水的体积是该三棱锥体积的78时,小球与该三棱锥各侧面均相切(与水面也相切),则小球的表面积等于()A.7π6B.4π3C.2π3D.π27.4空间直线、平面的垂直必备知识·预案自诊知识梳理1.任意m∩n=O a⊥αb⊂αa∥b2.(1)直二面角(2)垂线交线b⊥α4.(1)两个半平面考点自诊1.(1)×(2)×(3)√(4)×(5)×2.A设l,m,n均为直线,其中m,n在平面α内,若l⊥α,则l⊥m,且l⊥n,反之若l⊥m,且l⊥n,当m∥n时,推不出l⊥α,故“l⊥α”是“l⊥m,且l⊥n”的充分不必要条件,故选A.3.BD因为PA垂直于以AB为直径的圆所在的平面,所以PA⊥BC,PA⊥AC.又点C是圆周上异于A,B的任意一点,所以AC⊥BC.对于选项A,若PB⊥AC,则可得AC⊥平面PBC,则AC⊥PC,与PA⊥AC矛盾,故选项A错误;对于选项B、D,可知BC⊥平面PAC,所以PC⊥BC,由BC⊂平面PBC,可得平面PAC⊥平面PBC,故选项B,D正确;对于选项C,由AC与PC不垂直,可得AC⊥平面PBC不成立,故选项C错误.故选BD.4.B由题意知,如图,圆O为赤道所在的大圆.圆O1是在点A处与赤道所在平面平行的晷面.O1C为晷针所在的直线.直线OA在圆O所在平面的射影为直线OB,点B在圆O上,则∠AOB=40°, ∴∠COA=50°.又∠CAO=90°,∴∠OCA=40°.∴晷针与点A处的水平面所成角为40°,故选B.5.(1)外(2)垂(1)如图,连接OA,OB,OC,OP,在Rt△POA,Rt△POB和Rt△POC中,PA=PB=PC,所以OA=OB=OC,即点O为△ABC的外心.(2)如图,延长AO,BO,CO分别交BC,AC,AB于H,D,G.因为PC⊥PA,PB⊥PC,PA∩PB=P,所以PC⊥平面PAB,又AB⊂平面PAB,所以PC⊥AB,因为AB⊥PO,PO∩PC=P,所以AB⊥平面PGC,又CG⊂平面PGC,所以AB⊥CG,即CG为△ABC边AB上的高.同理可证BD,AH分别为△ABC边AC,BC上的高,即点O为△ABC的垂心.关键能力·学案突破例1证明(1)∵AB⊥平面PAD,AB⊂平面ABCD,∴平面PAD⊥平面ABCD.∵平面PAD∩平面ABCD=AD,PH⊥AD,∴PH⊥平面ABCD.(2)取PA的中点M,连接MD,ME.∵E是PB的中点,∴ME 12 AB.又∵DF 12AB,∴ME DF,∴四边形MEFD是平行四边形,∴EF∥MD.∵PD=AD,∴MD⊥PA.∵AB⊥平面PAD,∴MD⊥AB.∵PA∩AB=A,∴MD⊥平面PAB,∴EF⊥平面PAB.例2证明如图,易证AB1=CB1.又因为O为AC的中点,所以B1O⊥AC.在矩形BDD1B1中,O,P分别为BD,D1D的中点.易证△POD∽△OB1B,所以∠POD=∠OB1B.所以B1O⊥PO.又AC∩PO=O,所以B1O⊥平面PAC.又AP⊂平面PAC,所以B1O⊥AP.对点训练1(1)证明∵ABC-A1B1C1是直三棱柱,∴AA1⊥平面A1B1C1.∵A1C1=B1C1=1,且∠A1C1B1=90°.又D是A1B1的中点,∴C1D⊥A1B1.∵AA1⊥平面A1B1C1,C1D⊂平面A1B1C1,∴AA1⊥C1D,又A1B1∩AA1=A1,∴C1D⊥平面AA1B1B.(2)解选①③能证明AB1⊥平面C1DF.连接A1B,∴DF∥A1B,在△ABC中,AC=BC=1,∠ACB=90°,则AB=√2,又AA1=√2,则A1B⊥AB1,∴DF⊥AB1.∵C1D⊥平面AA1B1B,AB1⊂平面AA1B1B,∴C1D⊥AB1.∵DF∩C1D=D,∴AB1⊥平面C1DF.例3证明(1)(方法1)取PA的中点H,连接EH,DH.因为E为PB的中点,所以EH 12AB.又CD 12AB,所以EH CD.所以四边形DCEH是平行四边形,所以CE∥DH.又DH⊂平面PAD,CE⊄平面PAD,所以CE∥平面PAD.(方法2)连接CF.因为F为AB的中点,所以AF=12AB.又CD=12AB,所以AF=CD.又AF∥CD,所以四边形AFCD为平行四边形.因此CF∥AD,又CF⊄平面PAD,AD⊂平面PAD, 所以CF∥平面PAD.因为E,F分别为PB,AB的中点,所以EF∥PA.又EF⊄平面PAD,PA⊂平面PAD,所以EF∥平面PAD.因为CF∩EF=F,故平面CEF∥平面PAD.又CE⊂平面CEF,所以CE∥平面PAD.(2)因为E,F分别为PB,AB的中点,所以EF∥PA.又因为AB⊥PA,所以EF⊥AB,同理可证AB⊥FG.又因为EF∩FG=F,EF,FG⊂平面EFG,所以AB⊥平面EFG.又因为M,N分别为PD,PC的中点,所以MN∥CD.又AB∥CD,所以MN ∥AB ,所以MN ⊥平面EFG.又因为MN ⊂平面EMN ,所以平面EFG ⊥平面EMN. 思维变式1证明因为AB ⊥PA ,AB ⊥AC ,且PA ∩AC=A ,PA ,AC ⊂平面PAC , 所以AB ⊥平面PAC.又MN ∥CD ,CD ∥AB ,所以MN ∥AB ,所以MN ⊥平面PAC. 又MN ⊂平面EMN ,所以平面EMN ⊥平面PAC.思维变式2证明因为E ,F ,G 分别为PB ,AB ,BC 的中点,所以EF ∥PA ,FG ∥AC ,又EF ⊄平面PAC ,PA ⊂平面PAC , 所以EF ∥平面PAC. 同理FG ∥平面PAC. 又EF ∩FG=F ,所以平面EFG ∥平面PAC. 例4(1)证明在三棱台ABC-DEF 中,AC ∥DF ,AC ⊂平面ACE ,DF ⊄平面ACE ,∴DF ∥平面ACE. 又∵DF ⊂平面DEF ,平面ACE ∩平面DEF=a ,∴DF ∥a.(2)解线段BE 上存在点G ,且BG=13BE 时,使得平面DFG ⊥平面CDE.取CE 的中点O ,连接FO 并延长交BE 于点G ,交CB 的延长线于点H , 连接GD ,∵CF=EF ,∴GF ⊥CE.在三棱台ABC-DEF 中,AB ⊥BC ,可得DE ⊥EF. 由CF ⊥平面DEF ,可得CF ⊥DE. 又CF ∩EF=F ,∴DE ⊥平面CBEF , ∵GF ⊂平面CBEF ,∴DE ⊥GF.∵CE ∩DE=E ,CE ⊂平面CDE ,DE ⊂平面CDE ,∴GF ⊥平面CDE. 又GF ⊂平面DFG ,∴平面DFG ⊥平面CDE. ∵O 为CE 的中点,EF=CF=2BC ,由平面几何知识易证△HOC ≌△FOE ,∴HB=BC=12EF. 由△HGB ∽△FGE ,可知BGGE =HBEF =12,即BG=13BE. 对点训练2(1)证明连接SO ,∵底面ABCD 是菱形,∴AC ⊥BD.又SA=SC,∴AC⊥SO.而SO∩BD=O,∴AC⊥平面SBD.(2)解取棱SC中点M,CD中点N,连接MN,则动点P的轨迹即是线段MN.连接EM,EN,∵E是BC的中点,M是SC的中点,∴EM∥SB.同理,EN∥BD,∴平面EMN∥平面SBD,∵AC⊥平面SBD,∴AC⊥平面EMN.因此,当点P在线段MN上运动时,总有AC⊥PE.例5(1)解如图,由已知AD∥BC,故∠DAP或其补角即为异面直线AP与BC所成的角.因为AD⊥平面PCD,PD⊂平面PCD,所以AD⊥PD.在Rt△PAD中,由已知,得AP=√AD2+PD2=√5,故cos∠DAP=ADAP=√55.所以异面直线AP与BC所成角的余弦值为√55.(2)证明由(1)知AD⊥PD,又因为BC∥AD,所以PD⊥BC.又PD⊥PB,BC∩PB=B,所以PD⊥平面PBC.(3)解过点D作DF∥AB,交BC于点F,连接PF,则DF与平面PBC所成的角等于AB与平面PBC所成的角.因PD⊥平面PBC,故PF为DF在平面PBC上的射影,所以∠DFP为直线DF 和平面PBC所成的角.由于AD∥BC,DF∥AB,故BF=AD=1.由已知,得CF=BC-BF=2.又AD⊥DC,故BC⊥DC.在Rt△DCF中,可得DF=√CD2+CF2=2√5.在Rt△DPF中,可得sin∠DFP=PDDF=√55.所以直线AB与平面PBC所成角的正弦值为√55.对点训练3(1)证明∵PD=PC,且E为CD的中点,∴PE⊥CD.又平面PDC⊥平面ABCD,且平面PDC∩平面ABCD=CD,PE⊂平面PDC,∴PE ⊥平面ABCD,又FG⊂平面ABCD,∴PE⊥FG.(2)解由(1)知PE⊥平面ABCD,∴PE⊥AD,又AD⊥CD,PE∩CD=E,∴AD ⊥平面PDC ,∴AD ⊥PD ,∴∠PDC 为二面角P-AD-C 的平面角,在Rt △PDE 中,PD=4,DE=3, ∴PE=√16-9=√7,∴tan ∠PDC=PE DE =√73. 故二面角P-AD-C 的平面角的正切值为√73.(3)解如图,连接AC ,∵AF=2FB ,CG=2GB ,∴AC ∥FG.∴直线PA 与FG 所成的角即直线PA 与AC 所成的角. 在Rt △PDA 中,PA 2=AD 2+PD 2=25,∴PA=5.又PC=4,AC 2=CD 2+AD 2=36+9=45,∴AC=3√5.又cos ∠PAC=PA 2+AC 2-PC 22PA ·AC=2×5×3√5=9√525.∴直线PA 与直线FG 所成角的余弦值为9√525.素养提升微专题7——平面图形折叠问题的解题技巧对点训练13 平面图形的折叠应注意折前折后各元素相对位置的变化.画出图形即可判断,相互异面的线段有AB 与CD ,EF 与GH ,AB 与GH ,共3对.对点训练2解(1)PB ∥平面MEF.证明如下:在图1中,连接BD ,交EF 于点N ,交AC 于点O ,则BN=12BO=14BD.在图2中,连接BD 交EF 于点N ,连接MN ,在△DPB 中,有BN=14BD ,PM=14PD ,∴MN ∥PB.∵PB ⊄平面MEF ,MN ⊂平面MEF ,故PB ∥平面MEF.(2)连接BD 交EF 于点N ,图2中的三角形PDE 与三角形PDF 分别是图1中的Rt △ADE 与Rt △CDF ,∴PD ⊥PE ,PD ⊥PF.又PE ∩PF=P ,∴PD ⊥平面PEF ,则PD ⊥PN ,∵PE=PF ,点N 是EF 的中点, ∴PN ⊥EF.在Rt △PEN 中,PN=√PE 2-EN 2=√22-(√2)2=√2.在Rt △MNP 中,PM=1,PN=√2,则MN=√PM 2+PN 2=√3.∵ME=MF ,点N 是EF 的中点,∴MN ⊥EF.又BD ⊥EF ,∴∠MND 是二面角M-EF-D 的平面角.在△MND 中,MD=3,DN=3√2,由余弦定理,得cos ∠MND=MN 2+DN 2-MD 22MN ·DN=√63.∴二面角M-EF-D 的平面角的余弦值为√63.对点训练3解将圆锥的侧面沿SA 展开在平面上,如图所示,则该图为扇形,且弧AA'的长度L 就是圆锥底面圆的周长,所以L=2πr=2π,所以∠ASM=L 2πl ×360°=2π2π×4×360°=90°.(1)由题意知绳子长度的最小值为展开图中的AM 的长度,设SM 的长为x (0≤x ≤4),故AM=√x 2+16(0≤x ≤4).f (x )=AM 2=x 2+16(0≤x ≤4).(2)绳子最短时,在展开图中作SR ⊥AM ,垂足为R ,则SR 的长度为顶点S 到绳子的最短距离,在△SAM 中,因为S △SAM =12SA·SM=12AM·SR ,所以SR=SA ·SM AM =√x 2+16(0≤x ≤4),即绳子最短时,顶点到绳子的最短距离为√x 2+16(0≤x ≤4).(3)因为f (x )=x 2+16在[0,4]上单调递增,所以f (x )的最大值为f (4)=32.指点迷津(二) 球与空间几何体的切接问题变式发散解由题意得,此三棱锥外接球即为以△ABC 为底面、以PC 为高的正三棱柱的外接球,因为△ABC 的外接圆半径r=√32×√3×23=1,外接球球心到△ABC 的外接圆圆心的距离d=1,所以外接球的半径R=√r 2+d 2=√2,所以三棱锥外接球的表面积S=4πR 2=8π. 对点练习1B如图,将正四面体A-BCD补成一个正方体,设正方体的棱长为a,设正四面体A-BCD的外接球的半径为R,则4πR33=8√6π,得R=√6.因为正四面体A-BCD的外接球和此正方体的外接球是同一个球,则有√3a=2R=2√6,所以a=2√2.而正四面体A-BCD的每条棱长均为正方体的面对角线长,所以正四面体A-BCD的棱长为√2a=2√2×√2=4,因此,这个正四面体的表面积为4×√34×42=16√3.故选B.对点练习2D设球心到截面圆的距离为d,截面圆的半径为r,连接OA,OC,OM,由V O-ACM=V M-AOC,即13S△ACM·d=√23S△AOC,S△AOC=12×2√2×1=√2,S△ACM=12×2√2×√22+12-(√2)2=√6,解得d=√63.又d2+r2=12,所以r=√33,所以截面圆的面积为π×√3 32=π3.故选D.对点练习3C当注入水的体积是该三棱锥体积的78时,设水面上方的小三棱锥的棱长为x(各棱长都相等),依题意,x43=18,得x=2.易得小三棱锥的高为2√63.设小球半径为r,水面上方的小三棱锥每一个面的面积为S底,则由等积法可得13S底面·2√63=4×13S底面×r,得r=√66,故小球的表面积S=4πr2=2π3.故选C.。
直线/平面垂直的判定与性质知识点及习题1.直线与平面垂直判定(1)判定直线和平面垂直的方法①定义法.②利用判定定理:如果一条直线与平面内的两条相交直线垂直,则这条直线与这个平面垂直.③推论:如果在两条平行直线中,有一条垂直于平面,那么另一条直线也垂直于这个平面.(2)直线和平面垂直的性质①直线垂直于平面,则垂直于平面内任意直线.②垂直于同一个平面的两条直线平行.③垂直于同一直线的两平面平行.2.斜线和平面所成的角斜线和它在平面内的射影所成的锐角,叫斜线和平面所成的角.3.平面与平面垂直(1)平面与平面垂直的判定方法①定义法②利用判定定理:如果一个平面过另一个平面的一条垂线,则这两个平面互相垂直.(2)平面与平面垂直的性质如果两平面互相垂直,那么在一个平面内垂直于它们交线的直线垂直于另一个平面.1.(2011 广东理18)如图,在椎体P-ABCD中,ABCD是边长为1的菱形,且∠DAB=60,,PB=2, E,F分别是BC,PC的中点.(1)证明:AD 平面DEF;(2)求二面角P-AD-B的余弦值..【变式1】如图所示,在正三棱柱中,侧棱长为,底面三角形的边长为1,则与侧面所成的角是为多少2.如图所示,已知∠BOC在平面内,OA是平面的斜线,且∠AOB=∠AOC=60°,OA=OB=OC=,BC=,求OA和平面所成的角.【变式2】.如图所示,在四面体ABCD中,△ABD、△ACD、△BCD、△ABC都全等,且,,求以BC为棱,以面BCD和面BCA为面的二面角大小.解析:取BC的中点E,连接AE、DE,直线/平面垂直的判定与性质习题一选择1.下列命题中正确的个数是( )①如果直线与平面内的无数条直线垂直,则;②如果直线与平面内的一条直线垂直,则;③如果直线不垂直于,则内没有与垂直的直线;④如果直线不垂直于,则内也可以有无数条直线与垂直.A.0B.1 C.2 D.32.(2010 山东)在空间,下列命题正确的是A.平行直线的平行投影重合B.平行于同一直线的两个平面平行C.垂直于同一平面的两个平面平行D.垂直于同一平面的两条直线平行3.两异面直线在平面α内的射影()A.相交直线B.平行直线C.一条直线—个点D.以上三种情况均有可能4.若两直线a与b异面,则过a且与b垂直的平面()A.有且只有—个B.可能存在也可能不存在C.有无数多个D.—定不存在5.若平面α的斜线l在α上的射影为l′,直线b∥α,且b⊥l′,则b与l()A.必相交B.必为异面直线C.垂直D.无法确定6.已知P是四边形ABCD所在平面外一点且P在平面ABCD内的射影在四边形ABCD 内,若P到这四边形各边的距离相等,那么这个四边形是()A.圆内接四边形B.矩形C.圆外切四边形D.平行四边形7.在△ABC中,AB=AC=5,BC=6,P A⊥平面ABC,P A=8,则P到BC的距离等于()A .B .C .3D .4 二、填空题1.AB 是平面α的斜线段,其长为a ,它在平面α内的射影A ′B 的长为b ,则垂线A ′A _________.2.如果直线l 、m 与平面α、β、γ满足:l =β∩γ,l ⊥α,m α和m ⊥γ,现给出以下四个结论:①α∥γ且l ⊥m ;②αγ且m ∥β③αβ且l ⊥m ;④αγ且l ⊥m ;其中正确的为“________”.(写出序号即可)3.在空间四面体的四个面中,为直角三角形的最多有____________个.4.如图,正方形ABCD ,P 是正方形平面外的一点,且P A ⊥平面A BCD 则在△P AB 、△PBC 、△PCD 、△P AD 、△P AC 及△PBD 中,为直角三角形有_________个.5.若一个直角在平面α内的射影是一个角,则该角最大为___________. 三、解答题1.如图,在长方体AC 1中,已知AB =BC =a ,BB 1=b (b >a ),连结BC 1,过B l 作B 1E ⊥BC 1交CC 1于E ,交BC 1于Q ,求证:AC ⊥平面EB l D 1552552.如图在△ABC中,已知∠ABC=90°,SA⊥△ABC所在平面,又点A在SC和SB上的射影分别是P、Q.3.已知在如图中,∠BAC在平面α内,点P α,PE⊥AB,PF⊥AC,PO⊥α,垂足分别是E、F、O,PE=PF,求证:∠BAO=∠CAO,4.如图所示,直三棱柱中,∠ACB=90°,AC=1,,侧棱,侧面的两条对角线交点为D,的中点为M.求证:平面CBD⊥平面BDM.5.已知D、E分别是正三棱柱的侧棱和上的点,且.求过D、E、C1的平面与棱柱的下底面所成的二面角的大小.6.如图所示,△ABC为正三角形,CE⊥平面ABC,BD∥CE,且CE=AC=2BD,M是AE的中点,求证:(1)DE=DA;(2)平面BDM⊥平面ECA;(3)平面DEA⊥平面ECA.。
专题8.5 直线、平面垂直的判定及性质(知识点讲解)【知识框架】【核心素养】以立体几何的定义、公理和定理为出发点,认识和理解空间中线面垂直的有关性质与判定定理,运用公理、定理和已获得的结论证明一些有关空间图形的垂直关系的简单命题,凸显逻辑推理、直观想象、数学运算的核心素养.【知识点展示】1.直线与平面垂直(1)定义:如果直线l 与平面α内的任意一条直线都垂直,则直线l 与平面α垂直. (2)判定定理与性质定理的两条相交直线都垂直,2.(1)平面的一条斜线和它在平面上的射影所成的锐角叫做这条直线和这个平面所成的角. (2)当直线与平面垂直和平行(或直线在平面内)时,规定直线和平面所成的角分别为90°和0°. (3)范围:[0,]2π.3.二面角的有关概念(1)二面角:从一条直线出发的两个半平面所组成的图形叫做二面角.(2)二面角的平面角:以二面角的棱上任一点为端点,在两个半平面内分别作垂直于棱的两条射线,这两条射线所成的角叫做二面角的平面角. (3)范围:[0,π]. 4.平面与平面垂直(1)定义:如果两个平面所成的二面角是直二面角,就说这两个平面互相垂直. (2)判定定理与性质定理5.(1)若一条直线垂直于一个平面,则这条直线垂直于这个平面内的任意直线. (2)若两条平行线中的一条垂直于一个平面,则另一条也垂直于这个平面. (3)垂直于同一条直线的两个平面平行.(4)一条直线垂直于两平行平面中的一个,则这条直线与另一个平面也垂直. (5)两个相交平面同时垂直于第三个平面,它们的交线也垂直于第三个平面.【常考题型剖析】题型一:与线、面垂直相关命题的判定例1.(浙江·高考真题(理))下列命题中错误的是( ) A .如果平面α⊥平面β,那么平面α内一定存在直线平行于平面βB .如果平面α不垂直于平面β,那么平面α内一定不存在直线垂直于平面βC .如果平面α⊥平面γ,平面β⊥平面γ,α∩β=l ,那么l ⊥平面γD .如果平面α⊥平面β,那么平面α内所有直线都垂直于平面β例2.(2023·全国·高三专题练习)设m ,n 是不同的直线,α,β,γ是不同的平面,则下面说法正确的是( )A .若αβ⊥,αγ⊥,则//βγB .若αβ⊥,//m α,则m β⊥C .若m α⊥,//m β,则αβ⊥D .若//m n ,n ⊂α,则//m α例3.(江苏·高考真题)设α和β为不重合的两个平面,给出下列命题: (1)若α内的两条相交直线分别平行于β内的两条直线,则α平行于β; (2)若α外一条直线l 与α内的一条直线平行,则l 和α平行;(3)设α和β相交于直线l ,若α内有一条直线垂直于l ,则α和β垂直; (4)直线l 与α垂直的充分必要条件是l 与α内的两条直线垂直. 上面命题中,真命题的序号 (写出所有真命题的序号)例4.(2019·北京高考)已知l ,m 是平面α外的两条不同直线.给出下列三个论断: ①l ⊥m ;②m ∥α;③l ⊥α.以其中的两个论断作为条件,余下的一个论断作为结论,写出一个正确的命题: . 【方法技巧】判定定理与性质定理的合理转化是证明垂直关系的基本思想;另外,在解题中要重视平面几何知识,特别是正、余弦定理及勾股定理的应用. 题型二:直线与平面垂直的判定与性质例5.(2021·浙江·高考真题)如图已知正方体1111ABCD A B C D -,M ,N 分别是1A D ,1D B 的中点,则( )A .直线1A D 与直线1DB 垂直,直线//MN 平面ABCDB .直线1A D 与直线1D B 平行,直线MN ⊥平面11BDD BC .直线1AD 与直线1D B 相交,直线//MN 平面ABCD D .直线1A D 与直线1D B 异面,直线MN ⊥平面11BDD B例6.【多选题】(2021·全国·高考真题)如图,在正方体中,O 为底面的中心,P 为所在棱的中点,M ,N为正方体的顶点.则满足MN OP ⊥的是( )A . B .C .D .【总结提升】证明线面垂直的常用方法及关键(1)证明直线和平面垂直的常用方法:①判定定理;②垂直于平面的传递性(a ∥b ,a ⊥α⇒b ⊥α);③面面平行的性质(a ⊥α,α∥β⇒a ⊥β);④面面垂直的性质.(2)证明线面垂直的关键是证线线垂直,而证明线线垂直则需借助线面垂直的性质.因此,判定定理与性质定理的合理转化是证明线面垂直的基本思想. 题型三:平面与平面垂直的判定与性质例8. (2022·江西·高三阶段练习(理))如图,在四面体ABCD 中,AB CD ⊥,1AB CD ==,BD =,BC AD == )A .2B .3C .4D .5例9.(2021·全国·高考真题(文))如图,四棱锥P ABCD -的底面是矩形,PD ⊥底面ABCD ,M 为BC 的中点,且PB AM ⊥.(1)证明:平面PAM ⊥平面PBD ;(2)若1PD DC ==,求四棱锥P ABCD -的体积.例10. (2020·全国·高考真题(文))如图,已知三棱柱ABC –A 1B 1C 1的底面是正三角形,侧面BB 1C 1C 是矩形,M ,N 分别为BC ,B 1C 1的中点,P 为AM 上一点.过B 1C 1和P 的平面交AB 于E ,交AC 于F .(1)证明:AA 1//MN ,且平面A 1AMN ⊥平面EB 1C 1F ;(2)设O 为△A 1B 1C 1的中心,若AO =AB =6,AO //平面EB 1C 1F ,且∠MPN =π3,求四棱锥B –EB 1C 1F 的体积.【总结提升】1.在垂直关系的证明中,线线垂直是问题的核心,可以根据已知的平面图形通过计算的方式(如勾股定理)证明线线垂直,也可以根据已知的垂直关系证明线线垂直.2.垂直关系的转化:3.判定面面垂直的方法①面面垂直的定义;②面面垂直的判定定理(a ⊥β,a ⊂α⇒α⊥β). 4.证面面垂直的思路(1)关键是考虑证哪条线垂直哪个面.这必须结合条件中各种垂直关系充分发挥空间想象综合考虑. (2)条件中告诉我们某种位置关系,就要联系到相应的性质定理,如已知两平面互相垂直,我们就要联系到两平面互相垂直的性质定理. 题型四:平行和垂直的综合问题例11.(2018·江苏·高考真题)在平行六面体1111ABCD A B C D -中,1AA AB =,111AB B C ⊥. 求证:(1)11//AB A B C 平面; (2)111ABB A A BC ⊥平面平面.例12.(2019·北京·高考真题(文))如图,在四棱锥P ABCD -中,PA ⊥平面ABCD ,底部ABCD 为菱形,E 为CD 的中点.(Ⅰ)求证:BD ⊥平面P AC ;(Ⅱ)若∠ABC =60°,求证:平面P AB ⊥平面P AE ;(Ⅲ)棱PB 上是否存在点F ,使得CF ∥平面P AE ?说明理由.例13.(2020·全国·高三专题练习)如图,在直三棱柱111ABC A B C -中,M 为棱AC 的中点,AB BC =,2AC =,12AA =.(1)求证:1//B C 平面1A BM ; (2)求证:1AC ⊥平面1A BM ;(3)在棱1BB 上是否存在点N ,使得平面1AC N ⊥平面11AAC C ?如果存在,求此时1BNBB 的值;如果不存在,请说明理由.例14.(2018·全国·高考真题(文))如图,在平行四边形ABCM 中,3AB AC ==,90ACM ∠=︒,以AC 为折痕将△ACM 折起,使点M 到达点D 的位置,且AB DA ⊥. (1)证明:平面ACD ⊥平面ABC ;(2)Q为线段AD上一点,P为线段BC上一点,且23BP DQ DA==,求三棱锥Q ABP-的体积.【规律方法】1.对命题条件的探索的三种途径途径一:先猜后证,即先观察与尝试给出条件再证明.途径二:先通过命题成立的必要条件探索出命题成立的条件,再证明充分性.途径三:将几何问题转化为代数问题.2.解决平面图形翻折问题的关键是抓住“折痕”,准确把握平面图形翻折前后的两个“不变”.(1)与折痕垂直的线段,翻折前后垂直关系不改变;(2)与折痕平行的线段,翻折前后平行关系不改变.3.探索性问题(1)处理空间中平行或垂直的探索性问题,一般先根据条件猜测点的位置,再给出证明.探索点存在问题,点多为中点或n等分点中的某一个,需根据相关的知识确定点的位置.(2)利用向量法,设出点的坐标,结论变条件,求出点的坐标,并指明点的位置.专题8.5 直线、平面垂直的判定及性质(知识点讲解)【知识框架】【核心素养】以立体几何的定义、公理和定理为出发点,认识和理解空间中线面垂直的有关性质与判定定理,运用公理、定理和已获得的结论证明一些有关空间图形的垂直关系的简单命题,凸显逻辑推理、直观想象、数学运算的核心素养.【知识点展示】1.直线与平面垂直(1)定义:如果直线l 与平面α内的任意一条直线都垂直,则直线l 与平面α垂直. (2)判定定理与性质定理的两条相交直线都垂直,2.(1)平面的一条斜线和它在平面上的射影所成的锐角叫做这条直线和这个平面所成的角. (2)当直线与平面垂直和平行(或直线在平面内)时,规定直线和平面所成的角分别为90°和0°. (3)范围:[0,]2π.3.二面角的有关概念(1)二面角:从一条直线出发的两个半平面所组成的图形叫做二面角.(2)二面角的平面角:以二面角的棱上任一点为端点,在两个半平面内分别作垂直于棱的两条射线,这两条射线所成的角叫做二面角的平面角.(3)范围:[0,π].4.平面与平面垂直(1)定义:如果两个平面所成的二面角是直二面角,就说这两个平面互相垂直.(2)判定定理与性质定理5.(1)若一条直线垂直于一个平面,则这条直线垂直于这个平面内的任意直线.(2)若两条平行线中的一条垂直于一个平面,则另一条也垂直于这个平面.(3)垂直于同一条直线的两个平面平行.(4)一条直线垂直于两平行平面中的一个,则这条直线与另一个平面也垂直.(5)两个相交平面同时垂直于第三个平面,它们的交线也垂直于第三个平面.【常考题型剖析】题型一:与线、面垂直相关命题的判定例1.(浙江·高考真题(理))下列命题中错误的是()A.如果平面α⊥平面β,那么平面α内一定存在直线平行于平面βB.如果平面α不垂直于平面β,那么平面α内一定不存在直线垂直于平面βC.如果平面α⊥平面γ,平面β⊥平面γ,α∩β=l,那么l⊥平面γD.如果平面α⊥平面β,那么平面α内所有直线都垂直于平面β【答案】D【解析】【分析】利用面面垂直的性质定理和线面平行的判定定理证明A正确;利用面面垂直的判定定理证明B正确;利用面面垂直的性质定理和线面垂直的判定定理证明C正确;举反例可得D错误.【详解】对于A ,设平面α∩平面β=直线a , 设直线b α⊂,且b //a , 则显然直线b ⊄平面β,根据线面平行的判定定理可得直线b //β, 故A 正确;对于B ,如果α内存在直线与β平行,则由面面垂直的判定定理可知平面α⊥平面β, 与已知矛盾,故B 正确;对于C ,设平面α平面a =,平面β平面γb =, 在γ内作直线,m a n b ⊥⊥,由面面垂直的性质定理可得,m n αβ⊥⊥, 又∵直线,l l αβ⊂⊂,∴,m l n l ⊥⊥, 又∵α∩β=l ,∴,m n 为相交直线, 又∵⊂m,n 平面γ,∴l ⊥平面γ, 故C 正确;平面α⊥平面β,设平面α∩平面βa =, 在平面α内与a 平行的直线都不与平面β垂直, 故 D 项错误. 故选:D.例2.(2023·全国·高三专题练习)设m ,n 是不同的直线,α,β,γ是不同的平面,则下面说法正确的是( )A .若αβ⊥,αγ⊥,则//βγB .若αβ⊥,//m α,则m β⊥C .若m α⊥,//m β,则αβ⊥D .若//m n ,n ⊂α,则//m α 【答案】C 【解析】【分析】由线面、面面的位置关系,结合平面的基本性质、面面垂直的判定等判断各选项的正误.【详解】A :由αβ⊥,αγ⊥,则//βγ或,βγ相交,错误;B :由αβ⊥,//m α,则//m β或m β⊂或,m β相交,错误;C :由//m β,则存在直线l β⊂且//l m ,而m α⊥则l α⊥,根据面面垂直的判定易知αβ⊥,正确;D :由//m n ,n ⊂α,则//m α或m α⊂,错误.故选:C例3.(江苏·高考真题)设α和β为不重合的两个平面,给出下列命题:(1)若α内的两条相交直线分别平行于β内的两条直线,则α平行于β;(2)若α外一条直线l 与α内的一条直线平行,则l 和α平行;(3)设α和β相交于直线l ,若α内有一条直线垂直于l ,则α和β垂直;(4)直线l 与α垂直的充分必要条件是l 与α内的两条直线垂直.上面命题中,真命题的序号 (写出所有真命题的序号)【答案】(1)(2)【解析】【详解】由线面平行的判定定理知,(2)正确;相应地(1)可转化为一个平面内有两相交直线分别平行于另一个平面,所以这两个平面平行.直线与平面垂直必须直线与平面内两条相交直线垂直,所以(3)(4)都不正确. 例4.(2019·北京高考)已知l ,m 是平面α外的两条不同直线.给出下列三个论断:①l ⊥m ;②m ∥α;③l ⊥α.以其中的两个论断作为条件,余下的一个论断作为结论,写出一个正确的命题: .【答案】②③⇒①或①③⇒②【解析】已知l ,m 是平面α外的两条不同直线,由①l ⊥m 与②m ∥α,不能推出③l ⊥α,因为l 可以与α平行,也可以相交不垂直;由①l ⊥m 与③l ⊥α能推出②m ∥α;由②m ∥α与③l ⊥α可以推出①l ⊥m .故正确的命题是②③⇒①或①③⇒②.【方法技巧】 判定定理与性质定理的合理转化是证明垂直关系的基本思想;另外,在解题中要重视平面几何知识,特别是正、余弦定理及勾股定理的应用.题型二:直线与平面垂直的判定与性质例5.(2021·浙江·高考真题)如图已知正方体1111ABCD A B C D -,M ,N 分别是1A D ,1D B 的中点,则( )A .直线1A D 与直线1DB 垂直,直线//MN 平面ABCDB .直线1A D 与直线1D B 平行,直线MN ⊥平面11BDD BC .直线1AD 与直线1D B 相交,直线//MN 平面ABCDD .直线1A D 与直线1D B 异面,直线MN ⊥平面11BDD B【答案】A【分析】由正方体间的垂直、平行关系,可证1//,MN AB A D ⊥平面1ABD ,即可得出结论.【详解】连1AD ,在正方体1111ABCD A B C D -中,M 是1A D 的中点,所以M 为1AD 中点,又N 是1D B 的中点,所以//MN AB ,MN ⊄平面,ABCD AB ⊂平面ABCD ,所以//MN 平面ABCD .因为AB 不垂直BD ,所以MN 不垂直BD则MN 不垂直平面11BDD B ,所以选项B,D 不正确;在正方体1111ABCD A B C D -中,11AD A D ⊥,AB ⊥平面11AA D D ,所以1AB A D ⊥,1AD AB A ⋂=,所以1A D ⊥平面1ABD ,1D B ⊂平面1ABD ,所以11A D D B ⊥,且直线11,A D D B 是异面直线,所以选项C 错误,选项A 正确.故选:A.例6.【多选题】(2021·全国·高考真题)如图,在正方体中,O 为底面的中心,P 为所在棱的中点,M ,N 为正方体的顶点.则满足MN OP ⊥的是( )A .B .C .D .【答案】BC【分析】根据线面垂直的判定定理可得BC 的正误,平移直线MN 构造所考虑的线线角后可判断AD 的正误.【详解】 设正方体的棱长为2,对于A ,如图(1)所示,连接AC ,则//MN AC ,故POC ∠(或其补角)为异面直线,OP MN 所成的角,在直角三角形OPC ,OC 1CP =,故tanPOC ∠==, 故MN OP ⊥不成立,故A 错误.对于B ,如图(2)所示,取NT 的中点为Q ,连接PQ ,OQ ,则OQ NT ⊥,PQ MN ⊥,由正方体SBCM NADT -可得SN ⊥平面ANDT ,而OQ ⊂平面ANDT ,故SN OQ ⊥,而SN MN N =,故OQ ⊥平面SNTM ,又MN ⊂平面SNTM ,OQ MN ⊥,而OQ PQ Q =,所以MN ⊥平面OPQ ,而PO ⊂平面OPQ ,故MN OP ⊥,故B 正确.对于C ,如图(3),连接BD ,则//BD MN ,由B 的判断可得OP BD ⊥,故OP MN ⊥,故C 正确.对于D ,如图(4),取AD 的中点Q ,AB 的中点K ,连接,,,,AC PQ OQ PK OK ,则//AC MN ,因为DP PC =,故//PQ AC ,故//PQ MN ,所以QPO ∠或其补角为异面直线,PO MN 所成的角,因为正方体的棱长为2,故122PQ AC ==,22123OQ AO AQ =+=+=,PO 222QO PQ OP <+,故QPO ∠不是直角,故,PO MN 不垂直,故D 错误.故选:BC.例7.(2019·全国高考真题(文))已知∠ACB=90°,P 为平面ABC 外一点,PC =2,点P 到∠ACB 两边AC ,BC P 到平面ABC 的距离为___________.【解析】作,PD PE 分别垂直于,AC BC ,PO ⊥平面ABC ,连CO ,知,CD PD CD PO ⊥⊥,=PD OD P , CD 平面PDO ,OD ⊂平面PDO ,CD OD ∴⊥PD PE ==∵,2PC =.sin sin PCE PCD ∴∠=∠=, 60PCB PCA ︒∴∠=∠=, PO CO ∴⊥,CO 为ACB ∠平分线,451,OCD OD CD OC ︒∴∠=∴===2PC =,PO ∴==【总结提升】证明线面垂直的常用方法及关键(1)证明直线和平面垂直的常用方法:①判定定理;②垂直于平面的传递性(a ∥b ,a ⊥α⇒b ⊥α);③面面平行的性质(a ⊥α,α∥β⇒a ⊥β);④面面垂直的性质.(2)证明线面垂直的关键是证线线垂直,而证明线线垂直则需借助线面垂直的性质.因此,判定定理与性质定理的合理转化是证明线面垂直的基本思想.题型三:平面与平面垂直的判定与性质例8. (2022·江西·高三阶段练习(理))如图,在四面体ABCD 中,AB CD ⊥,1AB CD ==,BD =,BC AD == )A .2B .3C .4D .5【答案】B【解析】【分析】分别证明出平面ABC ⊥平面BCD ,平面ABD ⊥平面BCD ,平面ACD ⊥平面ABD ,即可得到答案.【详解】因为1AB =,BD =AD =所以222AB BD AD +=,所以AB BD ⊥.又AB CD ⊥,BD CD D ⋂=,BD ⊂平面BCD ,CD ⊂平面BCD .所以AB ⊥平面BCD .又AB 平面ABC ,AB 平面ABD ,所以平面ABC ⊥平面BCD ,平面ABD ⊥平面BCD .因为1CD =,BD =,BC =所以222CD BD BC +=,所以CD BD ⊥.又CD AB ⊥,BD AB B ⋂=,BD ⊥平面ABD ,AB ⊥平面ABD ,所以CD ⊥平面ABD ,又CD ⊂平面ACD ,所以平面ACD ⊥平面ABD ,综上可知有3对.故选:B.例9.(2021·全国·高考真题(文))如图,四棱锥P ABCD -的底面是矩形,PD ⊥底面ABCD ,M 为BC 的中点,且PB AM ⊥.(1)证明:平面PAM ⊥平面PBD ;(2)若1PD DC ==,求四棱锥P ABCD -的体积.【答案】(1)证明见解析;(2 【分析】(1)由PD ⊥底面ABCD 可得PD AM ⊥,又PB AM ⊥,由线面垂直的判定定理可得AM ⊥平面PBD ,再根据面面垂直的判定定理即可证出平面PAM ⊥平面PBD ;(2)由(1)可知,AM BD ⊥,由平面知识可知,~DAB ABM ,由相似比可求出AD ,再根据四棱锥P ABCD -的体积公式即可求出.【详解】(1)因为PD ⊥底面ABCD ,AM ⊂平面ABCD ,所以PD AM ⊥,又PB AM ⊥,PB PD P =,所以AM ⊥平面PBD ,而AM ⊂平面PAM ,所以平面PAM ⊥平面PBD .(2)由(1)可知,AM ⊥平面PBD ,所以AM BD ⊥,从而~DAB ABM ,设BM x =,2AD x =,则BM AB AB AD =,即221x =,解得x =AD = 因为PD ⊥底面ABCD ,故四棱锥P ABCD -的体积为(1113V =⨯⨯. 例10. (2020·全国·高考真题(文))如图,已知三棱柱ABC –A 1B 1C 1的底面是正三角形,侧面BB 1C 1C 是矩形,M ,N 分别为BC ,B 1C 1的中点,P 为AM 上一点.过B 1C 1和P 的平面交AB 于E ,交AC 于F .(1)证明:AA 1//MN ,且平面A 1AMN ⊥平面EB 1C 1F ;(2)设O 为△A 1B 1C 1的中心,若AO =AB =6,AO //平面EB 1C 1F ,且∠MPN =π3,求四棱锥B –EB 1C 1F 的体积. 【答案】(1)证明见解析;(2)24.【解析】【分析】(1)由,M N 分别为BC ,11B C 的中点,1//MN CC ,根据条件可得11//AA BB ,可证1MN AA //,要证平面11EB C F ⊥平面1A AMN ,只需证明EF ⊥平面1A AMN 即可;(2)根据已知条件求得11EB C F S 四边形和M 到PN 的距离,根据椎体体积公式,即可求得11B EB C F V -.【详解】(1),M N 分别为BC ,11B C 的中点,1//MN BB ∴又11//AA BB1//MN AA ∴在等边ABC 中,M 为BC 中点,则BC AM ⊥ 又侧面11BB C C 为矩形,1BC BB ∴⊥1//MN BB MN BC ⊥由MN AM M ⋂=,,MN AM ⊂平面1A AMN ∴BC ⊥平面1A AMN 又11//B C BC ,且11B C ⊄平面ABC ,BC ⊂平面ABC ,11//B C ∴平面ABC 又11B C ⊂平面11EB C F ,且平面11EB C F ⋂平面ABC EF =11//B C EF ∴//EF BC ∴又BC ⊥平面1A AMN ∴EF ⊥平面1A AMNEF ⊂平面11EB C F∴平面11EB C F ⊥平面1A AMN(2)过M 作PN 垂线,交点为H ,画出图形,如图//AO 平面11EB C FAO ⊂平面1A AMN ,平面1A AMN ⋂平面11EB C F NP =//AO NP ∴又//NO AP∴6AO NP ==O 为111A B C △的中心.∴1111sin 606sin 6033ON AC =︒=⨯⨯︒=故:ON AP ==3AM AP ==平面11EB C F ⊥平面1A AMN ,平面11EB C F ⋂平面1A AMN NP =,MH ⊂平面1A AMN∴MH ⊥平面11EB C F 又在等边ABC 中EF AP BC AM=即2AP BC EF AM ⋅=== 由(1)知,四边形11EB C F 为梯形∴四边形11EB C F 的面积为:111126=62422EB C F EF B C S NP ++=⋅⨯=四边形 111113B EBC F EB C F V S h -∴=⋅四边形,h 为M 到PN 的距离sin 603MH =︒=, ∴1243243V =⨯⨯=. 【总结提升】1.在垂直关系的证明中,线线垂直是问题的核心,可以根据已知的平面图形通过计算的方式(如勾股定理)证明线线垂直,也可以根据已知的垂直关系证明线线垂直.2.垂直关系的转化:3.判定面面垂直的方法①面面垂直的定义;②面面垂直的判定定理(a ⊥β,a ⊂α⇒α⊥β).4.证面面垂直的思路(1)关键是考虑证哪条线垂直哪个面.这必须结合条件中各种垂直关系充分发挥空间想象综合考虑.(2)条件中告诉我们某种位置关系,就要联系到相应的性质定理,如已知两平面互相垂直,我们就要联系到两平面互相垂直的性质定理.题型四:平行和垂直的综合问题例11.(2018·江苏·高考真题)在平行六面体1111ABCD A B C D -中,1AA AB =,111AB B C ⊥.求证:(1)11//AB A B C 平面;(2)111ABB A A BC ⊥平面平面.【答案】(1)见解析(2)见解析【解析】【详解】分析:(1)先根据平行六面体得线线平行,再根据线面平行判定定理得结论;(2)先根据条件得菱形ABB 1A 1,再根据菱形对角线相互垂直,以及已知垂直条件,利用线面垂直判定定理得线面垂直,最后根据面面垂直判定定理得结论.详解:证明:(1)在平行六面体ABCD -A 1B 1C 1D 1中,AB ∥A 1B 1.因为AB⊄平面A1B1C,A1B1⊂平面A1B1C,所以AB∥平面A1B1C.(2)在平行六面体ABCD-A1B1C1D1中,四边形ABB1A1为平行四边形.又因为AA1=AB,所以四边形ABB1A1为菱形,因此AB1⊥A1B.又因为AB1⊥B1C1,BC∥B1C1,所以AB1⊥BC.又因为A1B∩BC=B,A1B⊂平面A1BC,BC⊂平面A1BC,所以AB1⊥平面A1BC.因为AB1⊂平面ABB1A1,所以平面ABB1A1⊥平面A1BC.-中,PA⊥平面ABCD,底部ABCD为菱形,例12.(2019·北京·高考真题(文))如图,在四棱锥P ABCDE为CD的中点.(Ⅰ)求证:BD⊥平面P AC;(Ⅱ)若∠ABC=60°,求证:平面P AB⊥平面P AE;(Ⅲ)棱PB上是否存在点F,使得CF∥平面P AE?说明理由.【答案】(Ⅰ)见解析;(Ⅱ)见解析;(Ⅲ)见解析.【解析】【分析】(Ⅰ)由题意利用线面垂直的判定定理即可证得题中的结论;(Ⅱ)由几何体的空间结构特征首先证得线面垂直,然后利用面面垂直的判断定理可得面面垂直;(Ⅲ)由题意,利用平行四边形的性质和线面平行的判定定理即可找到满足题意的点.【详解】(Ⅰ)证明:因为PA ⊥平面ABCD ,所以PA BD ⊥;因为底面ABCD 是菱形,所以AC BD ⊥;因为PA AC A =,,PA AC ⊂平面PAC ,所以BD ⊥平面PAC .(Ⅱ)证明:因为底面ABCD 是菱形且60ABC ∠=︒,所以ACD ∆为正三角形,所以AE CD ⊥,因为//AB CD ,所以AE AB ⊥;因为PA ⊥平面ABCD ,AE ⊂平面ABCD ,所以AE PA ⊥;因为PA AB A =所以AE ⊥平面PAB ,AE ⊂平面PAE ,所以平面PAB ⊥平面PAE .(Ⅲ)存在点F 为PB 中点时,满足//CF 平面PAE ;理由如下:分别取,PB PA 的中点,F G ,连接,,CF FG EG ,在三角形PAB 中,//FG AB 且12FG AB =; 在菱形ABCD 中,E 为CD 中点,所以//CE AB 且12CE AB =,所以//CE FG 且CE FG =,即四边形CEGF 为平行四边形,所以//CF EG ;又CF ⊄平面PAE ,EG ⊂平面PAE ,所以//CF 平面PAE .例13.(2020·全国·高三专题练习)如图,在直三棱柱111ABC A B C -中,M 为棱AC 的中点,AB BC =,2AC =,1AA(1)求证:1//B C 平面1A BM ;(2)求证:1AC ⊥平面1A BM ;(3)在棱1BB 上是否存在点N ,使得平面1AC N ⊥平面11AAC C ?如果存在,求此时1BN BB 的值;如果不存在,请说明理由. 【答案】(1)证明见解析;(2)证明见解析;(3)存在,112BN BB =. 【解析】【分析】(1)连接1AB 与1A B ,两线交于点O ,连接OM ,利用三角形中位线性质得到1//OM B C ,再利用线面平行的判定即可证.(2)应用线面垂直的性质、判定可得BM ⊥平面11ACC A ,从而得到1BM AC ⊥,根据11AC C A MA ∠=∠和111190AC C C AC A MA C AC ∠+∠=∠+∠=得到11A M AC ⊥,再利用线面垂直的判定即可证. (3)当点N 为1BB 的中点,设1AC 的中点为D ,连接DM ,DN ,易证四边形BNDM 为平行四边形,从而得到//BM DN ,进而有DN ⊥平面11ACC A ,再利用面面垂直的判定即可证.(1)连接1AB 与1A B ,两线交于点O ,连接OM ,在1B AC △中M ,O 分别为AC ,1AB 的中点,所以1//OM B C ,又OM ⊂平面1A BM ,1B C ⊄平面1A BM ,所以1//B C 平面1A BM .(2)因为1AA ⊥底面ABC ,BM ⊂平面ABC ,所以1AA BM ⊥.又M 为棱AC 的中点,AB BC =,所以BM AC ⊥.因为1AA AC A =,1AA ,AC ⊂平面11ACC A , 所以BM ⊥平面11ACC A ,1AC ⊂平面11ACC A ,所以1BM AC ⊥.因为2AC =,所以1AM =.又1AA =在1Rt ACC 和1Rt A AM中,11tan tan AC C AMA ∠=∠ 所以11AC C A MA ∠=∠,即111190AC C C AC A MA C AC ∠+∠=∠+∠=,所以11A M AC ⊥,又1BMA M M =,BM ,1A M ⊂平面1A BM ,所以1AC ⊥平面1A BM .(3)当点N 为1BB 的中点,即112BN BB =时,平面1AC N ⊥平面11AAC C . 证明如下:设1AC 的中点为D ,连接DM ,DN ,因为D ,M 分别为1AC ,AC 的中点,所以1//DM CC 且112DM CC =,又N 为1BB 的中点, 所以//DM BN 且DM BN =,所以四边形BNDM 为平行四边形,故//BM DN ,由(2)知:BM ⊥平面11ACC A ,所以DN ⊥平面11ACC A ,又DN ⊂平面1AC N ,所以平面1AC N ⊥平面11ACC A .例14.(2018·全国·高考真题(文))如图,在平行四边形ABCM 中,3AB AC ==,90ACM ∠=︒,以AC 为折痕将△ACM 折起,使点M 到达点D 的位置,且AB DA ⊥.(1)证明:平面ACD ⊥平面ABC ;(2)Q 为线段AD 上一点,P 为线段BC 上一点,且23BP DQ DA ==,求三棱锥Q ABP -的体积.【答案】(1)见解析.(2)1.【解析】【详解】分析:(1)首先根据题的条件,可以得到BAC ∠=90,即BA AC ⊥,再结合已知条件BA ⊥AD ,利用线面垂直的判定定理证得AB ⊥平面ACD ,又因为AB ⊂平面ABC ,根据面面垂直的判定定理,证得平面ACD ⊥平面ABC ;(2)根据已知条件,求得相关的线段的长度,根据第一问的相关垂直的条件,求得三棱锥的高,之后借助于三棱锥的体积公式求得三棱锥的体积.详解:(1)由已知可得,BAC ∠=90°,BA AC ⊥.又BA ⊥AD ,且ACAD A =,所以AB ⊥平面ACD .又AB ⊂平面ABC ,所以平面ACD ⊥平面ABC . (2)由已知可得,DC =CM =AB =3,DA =32.又23BP DQ DA ==,所以BP = 作QE ⊥AC ,垂足为E ,则QE =13DC . 由已知及(1)可得DC ⊥平面ABC ,所以QE ⊥平面ABC ,QE =1.因此,三棱锥Q ABP -的体积为111131332Q ABP ABP V QE S -=⨯⨯=⨯⨯⨯⨯︒=. 【规律方法】1.对命题条件的探索的三种途径途径一:先猜后证,即先观察与尝试给出条件再证明.途径二:先通过命题成立的必要条件探索出命题成立的条件,再证明充分性.途径三:将几何问题转化为代数问题.2.解决平面图形翻折问题的关键是抓住“折痕”,准确把握平面图形翻折前后的两个“不变”.(1)与折痕垂直的线段,翻折前后垂直关系不改变;(2)与折痕平行的线段,翻折前后平行关系不改变.3.探索性问题(1)处理空间中平行或垂直的探索性问题,一般先根据条件猜测点的位置,再给出证明.探索点存在问题,点多为中点或n 等分点中的某一个,需根据相关的知识确定点的位置.(2)利用向量法,设出点的坐标,结论变条件,求出点的坐标,并指明点的位置.。
直线、平面垂直的判定及其性质(二)(讲义)
➢知识点睛
一、直线与平面垂直(线面垂直)
性质定理:垂直于同一个平面的两条直线_____________.
a
b
α
∵_________,b⊥α,
∴___________.
其他性质:
如果两条平行直线中的一条垂直于一个平面,那么另一条也垂直于这个平面;
如果一条直线垂直于两个平行平面中的一个平面,那么这条直线也垂直于另一个平面.
二、平面与平面垂直(面面垂直)
性质定理:两个平面垂直,则一个平面内_____________的直线与另一个平面垂直.
α
a
l
β
∵α⊥β,α∩β=l,________,________,
∴a⊥β.
其他性质:
如果两个相交平面都垂直于第三个平面,那么它们的交线垂直于第三个平面;
如果一平面垂直于两平行平面中的一个平面,那么它必垂直于另一个平面.
➢精讲精练
1.已知直线l垂直于直线AB和AC,直线m垂直于直线BC和AC,则直线l,
m的位置关系是()
A.平行B.异面C.相交D.垂直
2.对于直线m,n和平面α,β,能得出α⊥β的一组条件是()
A.m∥n,m∥α,n∥β
B.m⊥n,α∩β=m,n⊂α
C.m∥n,n⊥β,m⊂α
D.m∥n,m⊥α,n⊥β
3.若m,n,l是互不重合的直线,α,β,γ是互不重合的平面,给
出下列命题:
①若α⊥β,α∩β=m,m⊥n,则n⊥α或n⊥β;
②若α∥β,α∩γ=m,β∩γ=n,则m∥n;
③若m不垂直于α,则m不可能垂直于α内的无数条直线;
④若α∩β=m,m∥n,且n⊄α,n⊄β,则n∥α且n∥β;
⑤若α∩β=m,β∩γ=n,α∩γ=l,且α⊥β,α⊥γ,β⊥γ,则m⊥n,m
⊥l,n⊥l.其中正确命题的序号是________________.
4.边长为a的正方形ABCD沿对角线BD折成直二面角,则AC 的长为()
B
C
D
A
A B.
2
a C.
2
a D.a
5. 如图,以等腰直角三角形ABC 斜边BC 上的高AD 为折痕,把△ABD 和△ACD 折
成互相垂直的两个平面后,某学生得出下列四个结论:
A
B
D
D
C
B
A
①BD ⊥AC ;
②△BAC 是等边三角形; ③三棱锥D -ABC 是正三棱锥; ④平面ADC ⊥平面ABC . 其中正确的是( ) A .①②④
B .①②③
C .②③④
D .①③④
6. 如图,在斜三棱柱ABC -A 1B 1C 1中,∠BAC =90°,BC 1⊥AC ,则C 1在底面ABC 上
的射影H 必在( )
B 1
C 1
A 1
A
B
A .直线A
B 上 B .直线B
C 上 C .直线AC 上
D .△ABC 内部
7. 已知直二面角α-l -β,点A ∈α,AC ⊥l ,垂足为点C ,点B ∈β,BD ⊥l ,垂足为点
D ,若AB =2,AC =BD =1,则CD 的长为 ( )
βB l α
A C D
A .2
B .3
C
D .1
8.如图,α⊥β,α∩β=AB,CD⊂β,CD⊥AB,CE,EF⊂α,
∠FEC=90°,求证:平面EFD⊥平面DCE.
F
E D
C B
A
β
α
9.如图,已知四边形ABCD是矩形,PA⊥平面ABCD,M,N分别是AB,PC的中
点.
(1)求证:MN⊥AB;
(2)若PA=AD,求证:MN⊥平面PCD.
N
D C
B
A
P
10. 如图,已知SD ⊥正方形ABCD ,DE ⊥SA 于点E ,EF ⊥SB 于点F . (1)求证:DF ⊥SB ;
(2)平面DEFG 交SC 于点G ,求证:DG ⊥平面SBC .
G
F
E
C
B
A
D S
【参考答案】
➢ 知识点睛
一、直线与平面垂直(线面垂直)
平行,a a b ⊥,
∥ 二、平面与平面垂直(面面垂直) 垂直于交线,a ⊂α,a ⊥l
➢ 精讲精练 1. A 2. C
3. ②④⑤
4. D
5. B
6. A
7. C
8. 证明略 9. 证明略 10. 证明略。