港口项目建设手续办理流程(省厅审批项目)
- 格式:pdf
- 大小:263.13 KB
- 文档页数:1
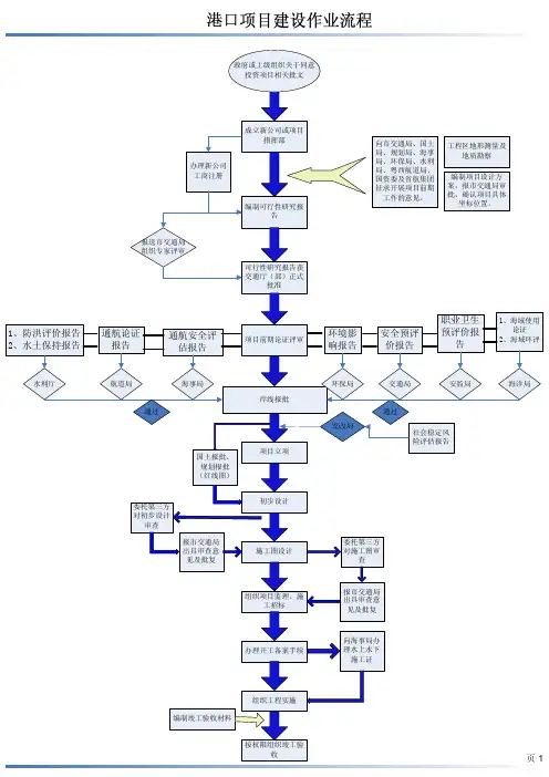
项目建设作业流程企业投资的港口建设项目,根据交通部颁发的《港口建设管理规定》要求,此类港口工程项目建设按以下程序执行:一、水运工程建设总体工作程序1.开展工程可行性研究,编制工程可行性研究报告;2。
根据工程可行性研究报告,编制项目申请报告或者备案文件,履行核准或者备案手续;3。
根据核准或者备案的项目申请报告或者备案文件,编制初步设计文件;4.根据批准的初步设计,编制施工图设计文件;5。
根据批准的施工图设计,组织项目监理、施工招标;6。
根据国家有关规定,进行施工前准备工作,并向港口行政管理部门办理开工备案手续;7.备案后组织工程实施;8.工程完工后,编制竣工验收材料,进行工程竣工验收的各项准备工作;9。
港口行政管理部门按权限组织竣工验收。
二、项目前期咨询报建主要工作(一)前期咨询工作内容1.进行工程区地形测量及地质勘察工作,为咨询提供依据;2。
编制项目可行性研究报告.(二)报建工作内容1。
海事报批:2。
航道报批:3.水利报批:4。
环保报批:5。
安全报批:6。
职业卫生报批:7。
岸线报批:8。
规划报批――市规划局同意建设用地规划的复函(红线图)9.国土报批――市国土资源局同意用地预审复函及地质灾害评估报告备案登记10.项目立项:三、勘察设计工作1。
进行工程区地质详细勘察工作,为设计提供依据;2。
根据工可研各主管部门批复意见进行初步设计;3。
委托第三方进行初步设计审查;4。
报初步设计及审查文件到市港航局,市港航局组织项目初步设计专家评审会,出具审查意见及批复;5。
根据初步设计批复意见进行施工图设计;6。
委托第三方进行施工图设计审查;7.市交通局组织项目施工图设计专家评审会,出具审查意见及批复;8、组织施工招标,开工。
四、总体施工组织(类似工程)1、游艇俱乐部大厅房建工程2、预制构件预制3、防坡堤工程4、护岸工程及亲水平台工程5、游艇存放平台工程。
港口项目立项报批流程English Answer:Phase 1: Pre-feasibility Study and Project Concept Approval.Conduct market research to determine project feasibility.Identify potential project impact and mitigation measures.Develop preliminary project concept and scope.Submit project concept proposal to relevant government agencies for approval.Phase 2: Feasibility Study and Environmental Impact Assessment (EIA)。
Conduct detailed feasibility study to assess project technical, economic, financial, and environmental aspects.Prepare Environmental Impact Assessment (EIA) in accordance with applicable environmental regulations.Submit feasibility study and EIA report to relevant government agencies for approval.Phase 3: Detailed Design and Tendering.Develop detailed engineering designs and technical specifications for the project.Conduct tendering process to select suitable contractors.Award construction contract to selected contractor.Phase 4: Construction and Commissioning.Supervise construction activities to ensure compliancewith design and specifications.Conduct testing and commissioning of completed project.Phase 5: Operation and Maintenance.Transfer project ownership and operation to designated entity.Establish operation and maintenance procedures to ensure project performance and longevity.Phase 6: Monitoring and Evaluation.Monitor project performance against established objectives.Conduct periodic evaluations to identify areas for improvement and optimize project outcomes.Phase 7: Closure and Decommissioning.Upon project completion, develop and implement closure and decommissioning plan.Restore site to pre-project conditions.中文回答:港口项目立项报批流程。
港口建设程序政府投资项目(审批制)预可行性研究、项目建议书-工程可行性研究报告-初步设计-施工图设计-招投标-开工备案-竣工验收企业投资项目(核准制、备案制)工程可行性研究报告-项目申请报告或备案文件-初步设计-施工图设计-招投标-开工备案-竣工验收港口建设管理程序主要内容一、岸线管理许可二、项目审批或核准三、初步设计审批四、施工图设计审批五、招投标管理六、质量监督七、开工备案八、交工验收九、试运行备案十、竣工验收一、岸线管理一、法律依据1、•中华人民共和国港口法‣(国家主席令2004年第5号)2、•江苏省港口条例‣(江苏省第十届人民代表大会常务委员会第145号公告)3、•港口建设管理规定‣ (交通部令2007年第5号)(交通部2004年第5号公告)4、•关于发布港口深水岸线标准的公告‣二、岸线标准划分1、非深水岸线标准沿海港口非深水岸线的标准:指适宜建设各类型万吨级以下泊位(不含万吨级)的沿海港口岸线,包括维持其正常运营所需的相关水域和陆域。
内河港口非深水岸线的标准:指适宜建设千吨级以下泊位(不含千吨级)的内河港口岸线,包括维持其正常运营所需的相关水域和陆域。
2、深水岸线标准沿海港口深水岸线标准:指适宜建设各类型万吨级及以上泊位(含水工结构兼顾万吨级)的沿海港口岸线,包括维持其正常运营所需的相关水域和陆域。
内河港口深水岸线的标准:指适宜建设千吨级及以上泊位(含水工结构兼顾千吨级)的内河港口岸线,包括维持其正常运营所需的相关水域和陆域。
三、岸线审批程序港口建设应当符合港口规划,不得违反港口规划建设任何港口设施。
港口总体规划区内建设港口设施(包括码头、船坞、船台、滑道、锚地、防波堤、单点系泊及水上过驳设施等)需要使用港口岸线的,在项目立项前或者申请项目核准前,岸线使用人向港口管理局提出书面申请;报国务院或者国务院经济综合宏观调控部门批准建设项目使用港口岸线的,上报前须征求同级港口管理局意见。
1、深水岸线申请使用港口深水岸线,由设区的市港口管理局受理,征求同级有关部门意见后,向省港口管理局提出申请,并附市港口管理局初步核查意见、必要的项目可行性研究报告和文件;经省港口管理局审查并征求省发展和改革委员会意见后,向交通运输部转报使用港口深水岸线申请。
项目建设作业流程企业投资的港口建设项目,根据交通部颁发的《港口建设管理规定》要求,此类港口工程项目建设按以下程序执行:一、水运工程建设总体工作程序1。
开展工程可行性研究,编制工程可行性研究报告;2.根据工程可行性研究报告,编制项目申请报告或者备案文件,履行核准或者备案手续;3.根据核准或者备案的项目申请报告或者备案文件,编制初步设计文件;4。
根据批准的初步设计,编制施工图设计文件;5.根据批准的施工图设计,组织项目监理、施工招标;6.根据国家有关规定,进行施工前准备工作,并向港口行政管理部门办理开工备案手续;7。
备案后组织工程实施;8。
工程完工后,编制竣工验收材料,进行工程竣工验收的各项准备工作;9。
港口行政管理部门按权限组织竣工验收。
二、项目前期咨询报建主要工作(一)前期咨询工作内容1.进行工程区地形测量及地质勘察工作,为咨询提供依据;2.编制项目可行性研究报告。
(二)报建工作内容1.海事报批:234.6710。
项目立项:1.进行工程区地质详细勘察工作,为设计提供依据;2.根据工可研各主管部门批复意见进行初步设计;3.委托第三方进行初步设计审查;4。
报初步设计及审查文件到市港航局,市港航局组织项目初步设计专家评审会,出具审查意见及批复;5。
根据初步设计批复意见进行施工图设计;6.委托第三方进行施工图设计审查;7.市交通局组织项目施工图设计专家评审会,出具审查意见及批复;8、组织施工招标,开工。
四、总体施工组织(类似工程)1、游艇俱乐部大厅房建工程2、预制构件预制3、防坡堤工程4、护岸工程及亲水平台工程5、游艇存放平台工程。
福建省港口工程项目报批程序根据交通部《港口建设管理规定》、《福建省港口规划区域内建设项目预审管理暂行办法》以及国家、地方相关法律法规的规定,港口工程建设项目按照以下程序开展工作:(一)报送项目预审;(二)开展工程可行性研究,委托有相应资质的单位编制工程可行性研究报告;(三)根据工程可行性研究报告,委托有相应资质的单位编制项目申请报告,履行核准手续;(四)根据核准的项目申请报告,委托有相应资质的单位编制初步设计文件;(五)根据批准的初步设计文件,委托有相应资质的单位编制施工图设计文件;(六)根据批准的施工图设计文件,组织项目的监理、施工招标;(七)根据国家有关规定,进行施工前的准备工作,并向港口行政管理部门办理开工备案手续;(八)备案后组织工程的实施;(九)工程完工后,编制竣工验收材料,进行工程竣工验收的各项准备工作;(十)按权限,向有关行政管理部门申请组织竣工验收。
一、项目预审申请根据《福建省港口规划区域内建设项目预审管理暂行办法》的规定,港口规划区域内建设项目在开展工程可行性研究等前期工作之前,必须将建设项目报送项目预审并取得预审同意意见后,方可开展项目前期工作。
港口规划区域内建设项目未经预审或预审意见未明确同意的,相关部门不得为该项目出具规划选址意见、用地用海预审意见或进行审批、核准。
1、项目预审程序:(1)项目申请人向市港口管理局提出建设项目预审申请;(2)港口管理局收到申请材料后,会同市发改委在15个工作日内提出初审意见,并联合转报省交通厅(港航局)和省发改委。
(3)省交通厅(港航局)收到转报材料后会同省发改委对预审申请材料进行审查,于15个工作日内提出预审意见,并告知项目申请人,同时抄送市港口局和市发改委。
2、申请预审需提交的材料(1)港口规划区域内建设项目预审表;(2)港口规划区域内建设项目拟选址情况、拟使用规划岸线长度等;(3)建设项目位置图。
二、工程可行性研究阶段工作项目预审通过后,可开展工程可行性研究工作。
港口基础设施建设方案审批程序图简介本文档旨在提供港口基础设施建设方案的审批程序图,以便相关部门和利益相关者了解审批流程和所需步骤。
该审批程序图包含了以下几个关键步骤:步骤一:方案提交1.港口基础设施建设方案的申请人将方案文件提交给相关部门(如港口管理机构或港务局)。
2.相关部门将对方案进行初步审查,以确认是否符合相关的规定和要求。
步骤二:技术评估1.相关部门将安排专业技术人员对方案进行评估。
2.技术评估包括对方案的可行性、可靠性和可持续性进行评估,并提出必要的修改建议。
步骤三:环境评估1.相关部门将安排环境专家对方案进行评估。
2.环境评估包括对方案对环境的影响进行评估,并提出必要的环境保护和改善建议。
步骤四:公众参与1.将方案公示于相关部门的官方网站或公告板上,接受公众意见和建议。
2.相关部门将公众的意见和建议进行收集和整理,并在必要时进行方案修改。
步骤五:审批决策1.审批机构将综合考虑技术评估、环境评估以及公众意见,对方案进行审批决策。
2.审批决策可能包括批准、拒绝或要求进一步修改方案。
步骤六:方案实施1.一旦方案获得审批通过,相关部门将与申请人签订正式合同,并开始方案的实施。
2.方案实施过程中,相关部门将监督并确保方案按照批准的要求和时间计划进行。
结论港口基础设施建设方案的审批程序图提供了一个清晰的流程图,以指导各方在方案审批过程中的行动。
该审批程序图有助于提高审批效率、确保方案的可行性和环境友好性,并促进公众参与和意见收集。
请按照该程序图的要求进行方案审批,并确保相关程序的严格执行以达到预期的目标。
项目建设作业流程企业投资的港口建设项目,根据交通部颁发的《港口建设管理规定》要求,此类港口工程项目建设按以下程序执行:一、水运工程建设总体工作程序1。
开展工程可行性研究,编制工程可行性研究报告;2.根据工程可行性研究报告,编制项目申请报告或者备案文件,履行核准或者备案手续;3.根据核准或者备案的项目申请报告或者备案文件,编制初步设计文件;4.根据批准的初步设计,编制施工图设计文件;5.根据批准的施工图设计,组织项目监理、施工招标;6。
根据国家有关规定,进行施工前准备工作,并向港口行政管理部门办理开工备案手续;7。
备案后组织工程实施;8.工程完工后,编制竣工验收材料,进行工程竣工验收的各项准备工作;9.港口行政管理部门按权限组织竣工验收。
二、项目前期咨询报建主要工作(一)前期咨询工作内容1.进行工程区地形测量及地质勘察工作,为咨询提供依据;2.编制项目可行性研究报告。
(二)报建工作内容1.海事报批:2。
航道报批:3。
水利报批:4.环保报批:5。
安全报批:6.职业卫生报批:7。
岸线报批:8.规划报批――市规划局同意建设用地规划的复函(红线图)9.国土报批――市国土资源局同意用地预审复函及地质灾害评估报告备案登记10。
项目立项:三、勘察设计工作1.进行工程区地质详细勘察工作,为设计提供依据;2。
根据工可研各主管部门批复意见进行初步设计;3。
委托第三方进行初步设计审查;4。
报初步设计及审查文件到市港航局,市港航局组织项目初步设计专家评审会,出具审查意见及批复;5。
根据初步设计批复意见进行施工图设计;6。
委托第三方进行施工图设计审查;7.市交通局组织项目施工图设计专家评审会,出具审查意见及批复;8、组织施工招标,开工。
四、总体施工组织(类似工程)1、游艇俱乐部大厅房建工程2、预制构件预制3、防坡堤工程4、护岸工程及亲水平台工程5、游艇存放平台工程。
港口码头项目建设作业流程一、前期准备1.市场分析与可行性研究:对当地市场需求进行调研分析,评估码头项目的可行性。
2.项目立项与规划:根据市场需求和可行性研究结果,制定项目的规划方案,报批立项。
3.资金筹集:确定项目投资额度,并进行资金筹集工作,包括政府拨款、贷款、股权合作等方式。
4.土地招投标:确定项目用地,并通过公开招投标方式获得土地使用权。
二、项目设计1.工程勘察:对项目用地进行勘查,包括地质、水文、气象等方面的勘察工作,以确定项目设计的基础数据。
2.工程设计:编制项目的总体设计方案和详细设计方案,包括结构设计、设备选型等。
3.环境评估与规划:进行环保影响评估,编制环保治理与规划方案,确保项目符合环保要求。
三、施工实施1.招投标:发布招投标公告,进行工程承包商的评审和选择。
2.合同签订与工程进度计划制定:与承包商签订合同,并制定工程进度计划以确保施工按时进行。
3.施工准备:包括场地平整、图纸复核、材料采购、施工人员组织等工作。
4.土建施工:按照设计方案进行土建工程的施工,包括场地平整、基础建设等。
5.设备安装:按照设备选型方案安装码头所需的机械设备、仪器仪表等。
6.试运行:对施工完成的码头进行试运行,测试各个设备的性能和功能。
7.调试与优化:在试运行阶段对码头进行调试,调整设备的运行参数,优化操作过程。
四、验收交付1.技术验收:组织专家对码头工程进行技术验收,检查是否符合设计要求和合同要求。
2.环保验收:提交环保部门进行环境验收,确保项目符合相关环保要求。
3.安全验收:提交相关部门进行安全验收,确保项目符合相关安全要求。
4.竣工验收:组织相关部门对码头进行竣工验收,确认工程质量和功能是否达到要求。
5.交付使用:经过验收合格后,项目交付,正式投入使用。
总结起来,港口码头项目建设作业流程主要包括前期准备、项目设计、施工实施、验收交付等阶段。
在每个阶段都需要进行相关的工作和流程,以确保项目的顺利进行和按时交付。
第1篇一、项目立项及前期准备1. 项目可行性研究:对港口建设项目进行市场调研、资源调查、环境影响评估等,确保项目具有可行性。
2. 编制可行性研究报告:根据可行性研究结果,编制可行性研究报告,为项目立项提供依据。
3. 项目立项:根据可行性研究报告,向相关部门提交项目立项申请,获得批准后进行项目立项。
二、设计阶段1. 编制初步设计文件:根据项目需求,委托设计单位进行初步设计,编制初步设计文件。
2. 审批初步设计:将初步设计文件提交给相关部门进行审批,获得批准后进入施工图设计阶段。
三、施工准备阶段1. 编制施工组织设计:根据初步设计文件,编制施工组织设计,明确施工方案、施工进度、施工质量、安全措施等。
2. 办理施工许可:向相关部门提交施工许可申请,获得批准后进行施工。
四、施工阶段1. 施工准备:组织施工队伍进场,进行施工前的准备工作,如场地平整、临时设施搭建等。
2. 施工实施:按照施工组织设计,分阶段、分部位进行施工,包括土方工程、基础工程、主体结构工程、装饰装修工程等。
3. 施工监理:聘请监理单位对施工过程进行监督,确保施工质量、进度和安全。
五、施工验收阶段1. 施工验收:施工完成后,组织相关部门进行验收,包括质量验收、安全验收、环保验收等。
2. 验收合格:验收合格后,办理竣工验收手续,取得竣工验收证书。
六、后期服务阶段1. 运营维护:项目交付使用后,对港口设施进行定期检查、维护和保养,确保其正常运行。
2. 质量保修:在保修期内,对工程质量问题进行修复,确保用户满意度。
总结:港口建设工程施工流程包括项目立项、设计、施工准备、施工、施工验收和后期服务六个阶段。
每个阶段都有严格的要求和程序,确保港口工程的高质量、高效率、安全环保。
在施工过程中,要加强项目管理和协调,确保项目按计划顺利进行。
第2篇一、前期准备1. 项目立项:根据国家相关政策、市场需求和资源条件,确定港口建设项目,进行可行性研究,编制可行性研究报告。
芜湖市港口工程建设项目开工备案条件及办理程序根据交通运输部《港口建设管理规定》(2007年第5号令),港口建设工程具备开工备案条件后,项目法人在开工前应当向芜湖市港航管理局提出开工备案书面申请。
具体办理条件和办理所需资料如下:一、开工备案条件(1)施工图设计文件已经完成并经审查批准;(2)建设资金已经落实;(3)征地手续已办理,拆迁基本完成;(4)施工、监理单位已确定;(5)已办理质量监督手续。
二、办理所需材料(1)开工备案申请报告及《港口工程建设项目开工备案表》(见附件);(2)初步设计、施工图设计批复文件复印件;(3)控制性用地的批复复印件;(4)项目法人与施工单位和监理单位签订的合同复印件;(5)质量监督手续材料复印件;(6)施工单位和监理单位及主要管理与技术人员的资质复印件。
以上材料及开工备案表一式四份。
三、办理程序项目法人将开工备案申请报告、开工备案表及相关附件材料报送所在地港航管理处,经初审后报送市局。
市局规划建设科经审核报送材料并征求相关部门意见后于七日内提出是否予以批准备案的意见。
港口工程建设项目开工备案表项目法人单位:(盖章)申报日期:年月日项目名称建设地点投资来源建设依据工可批准或核准机关和文号批复或核准日期投资估算初步设计批准机关和文号批复日期批复工期总概算主体工程施工图审批批准机关和文号建设规模及主要内容结构形式靠泊能力码头泊位数通过能力项目建设单位负责人联系电话主要设计单位招标方式中标价资质等级证书编号项目负责人证书编号主要监理单位招标方式中标价资质等级证书编号总监证书编号主要施工单位招标方式中标价资质等级证书编号项目经理证书编号建设资金计划落实情况施工准备情况使用土地等相关文件工程质量(施工安全)监督登记情况计划开工时间计划完工时间项目主管部门意见(盖章)年月日所在地港航管理处初审意见(盖章)年月日港航工程管理处审查意见(盖章)年月日局规划建设科审核意见(盖章)年月日局领导审批意见年月日。
港口建设流程(共5篇)第一篇:港口建设流程港口工程建设的程序企业投资的港口建设项目,按照以下建设程序执行:一、开展工程可行性研究,编制工程可行性研究报告(有资质编制单位);二、根据工程可行性研究报告,编制项目申请报告或者备案文件,履行核准或者备案手续(详见以下“港口工程项目立项”);三、根据核准或者备案的项目申请报告或者备案文件,编制初步设计文件;四、根据批准的初步设计,编制施工图设计文件(有资质编制单位);五、根据批准的施工图设计,组织项目监理、施工招标;六、根据国家有关规定,进行施工前准备工作,并向港口行政管理部门办理开工备案手续(提供施工图设计的批文、用地批文、施工和监理合同、质量监督手续复印件各一份);七、备案后组织工程实施;八、工程完工后,编制竣工验收材料,进行工程竣工验收的各项准备工作;九、港口行政管理部门按权限组织竣工验收。
政府投资的港口建设项目,按照以下建设程序执行:一、开展工程预可行性研究,编制项目建议书(有资质编制单位);二、根据批准的项目建议书,进行工程可行性研究,编制可行性研究报告;三、根据批准的可行性研究报告,编制初步设计文件(有资质编制位);四、根据批准的初步设计,编制施工图设计文件(有资质编制单位);五、根据批准的施工图设计,组织项目监理、施工招标;六、根据国家有关规定,进行施工前准备工作,并向港口行政管理部门办理开工备案手续(提供施工图设计的批文、用地批文、施工和监理合同、质量监督手续复印件各一份);七、备案后组织工程实施;八、工程完工后,编制竣工材料,进行工程竣工验收的各项准备工作;九、港口行政管理部门按权限组织竣工验收。
港口工程项目立项的程序根据工程可行性研究报告,编制项目申请报告或者备案文件,履行核准或者备案手续。
向相关部门申请项目核准,须提供的主要材料1、建设项目可行性研究报告和申请报告2、相关部门意见①环保部门对《环境影响评价文件》的审批意见;②国土资源部门出具的项目用地预审意见;③城市规划主管部门出具的城市规划意见;④港口行政主管部门使用岸线的批复;⑤长江委对河势分析及防洪影响评价报告的审查意见;⑥长江海事部门对航行安全影响论证报告审查意见;⑦长江航道部门对通航安全影响谁报告审查意见;⑧安全监督管理部门对工程安全预审评价意见;⑨地矿部门出具的地质灾害影响评价报告的审查意见;在港口总体规划区内建设港口设施,使用港口深水岸线的,由国务院交通主管部门会同国务院经济综合宏观调控部门批准;建设港口设施,使用非深水岸线的,由省港口行政管理部门批准。
港口工程项目报批流程省港口工程项目报批程序根据交通部《港口建设管理规定》、《省港口规划区域建设项目预审管理暂行办法》以及、地相关法律法规的规定,港口工程建设项目按照以下程序开展工作:(一)报送项目预审;(二)开展工程可行性研究,委托有相应资质的单位编制工程可行性研究报告;(三)根据工程可行性研究报告,委托有相应资质的单位编制项目申请报告,履行核准手续;(四)根据核准的项目申请报告,委托有相应资质的单位编制初步设计文件;(五)根据批准的初步设计文件,委托有相应资质的单位编制施工图设计文件;(六)根据批准的施工图设计文件,组织项目的监理、施工招标;(七)根据有关规定,进行施工前的准备工作,并向港口行政管理部门办理开工备案手续;(八)备案后组织工程的实施;(九)工程完工后,编制竣工验收材料,进行工程竣工验收的各项准备工作;(十)按权限,向有关行政管理部门申请组织竣工验收。
一、项目预审申请根据《省港口规划区域建设项目预审管理暂行办法》的规定,港口规划区域建设项目在开展工程可行性研究等前期工作之前,必须将建设项目报送项目预审并取得预审同意意见后,可开展项目前期工作。
港口规划区域建设项目未经预审或预审意见未明确同意的,相关部门不得为该项目出具规划选址意见、用地用海预审意见或进行审批、核准。
1、项目预审程序:(1)项目申请人向市港口管理局提出建设项目预审申请;(2)港口管理局收到申请材料后,会同市发改委在15个工作日提出初审意见,并联合转报省交通厅(港航局)和省发改委。
(3)省交通厅(港航局)收到转报材料后会同省发改委对预审申请材料进行审查,于15个工作日提出预审意见,并告知项目申请人,同时抄送市港口局和市发改委。
2、申请预审需提交的材料(1)港口规划区域建设项目预审表;(2)港口规划区域建设项目拟选址情况、拟使用规划岸线长度等;(3)建设项目位置图。
二、工程可行性研究阶段工作项目预审通过后,可开展工程可行性研究工作。