膝痹病(膝关节骨性关节炎)中医临床路径
- 格式:pdf
- 大小:170.68 KB
- 文档页数:9
膝痹、临床路径分析及改进方案doc膝痹、临床路径分析及改进方案一、疾病概述1.1 定义:膝痹是一种慢性退行性关节病变,主要表现为膝关节疼痛、僵硬和功能障碍等症状。
常见于老年人,与年龄、肥胖、关节过度使用等因素有关。
1.2 发病机制:膝痹的发病机制尚不完全清楚,可能与关节软骨损伤、关节滑膜炎和炎症介质释放等因素有关。
二、临床表现2.1 主要症状:膝关节疼痛、肿胀、活动受限、晨僵等。
2.2 体征:关节肿胀、畸形、杵状指等。
三、辅助检查3.1 影像学检查:X线、CT、MRI等。
3.2 体液检查:关节腔积液分析、血液生化指标检查等。
四、诊断与鉴别4.1 诊断标准:根据患者症状、体征和辅助检查结果综合判断。
4.2 鉴别诊断:与类风湿关节炎、骨关节炎等疾病进行鉴别。
五、治疗原则5.1 非手术治疗:药物治疗、物理治疗、康复锻炼等。
5.2 手术治疗:关节镜手术、人工关节置换等。
六、临床路径分析6.1 临床路径制定的目的和原则。
6.2 膝痹患者入院的预评估和选优。
6.3 术前准备和术前指导。
6.4 手术治疗的规范流程和操作要点。
6.5 术后并发症的预防和处理。
6.6 出院指导和术后康复计划。
七、改进方案7.1 加强预防宣教:向患者普及相关知识,提醒注意膝关节的保护和锻炼。
7.2 完善临床路径:优化膝痹患者入院评估和手术治疗流程,减少不必要的延误和复杂性。
7.3 强化团队合作:加强医护人员的沟通与配合,确保手术治疗的顺利进行。
7.4 提升技术水平:引进先进的手术器械和技术,提高手术治疗的效果和安全性。
附件:1.临床路径制定的参考资料。
2.膝痹患者术前评估表格。
法律名词及注释:1.责任保险:指医疗机构或医生为减轻患者治疗过程中可能造成的风险而购买的责任保险。
2.医疗纠纷:医患之间因医疗行为产生的争议或纠纷,可能导致法律诉讼。
膝痹病(膝关节骨性关节炎)中医临床路径门诊一、膝痹(膝关节骨性关节炎)中医门诊临床路径标准流程(一)适用对象中医诊断:第一诊断为膝痹或骨痹(TCD编码:BNV090)。
西医诊断:第一诊断为膝关节骨性关节炎(ICD-10编码:M17.900X003或M17.900X004)。
(二)诊断依据1.疾病诊断(1)中医诊断标准:参照1995年1月1日实施,由国家中医药管理局发布的《中华人民共和国中医药行业标准》中的《中医病证诊断疗效标准》有关“骨痹”的诊断。
(2)西医诊断标准:参照《骨关节炎诊治指南(2007年版)》中的诊断标准:2.证候诊断参照国家中医药管理局重点专科协作组制定的《膝关节骨性关节炎中医诊疗方案》。
膝痹(膝关节骨性关节炎)临床常见证候:风寒湿痹证:肢体关节酸楚疼痛、痛处吲定,有如刀割或有明显重着感或患处表现肿胀感,关节活动欠灵活,畏风寒,得热则舒。
舌质淡,苔白腻,脉紧或濡。
风湿热痹证:起病较急,病变关节红肿、灼热、疼痛,甚至痛不可触,得冷则舒为特征;可伴有全身发热,或皮肤红斑、硬结。
舌质红,苔黄,脉滑数。
痰瘀痹阻证:曾有外伤或扭伤史,或痹病反复发作,日久入络,关节刺痛,掣痛,疼痛较剧,痛有定处或痛而麻木,不得屈伸,或关节僵硬变形,关节及周围皮色暗紫,舌体暗紫或有瘀点、瘀斑,苔白而干涩,脉细涩。
肝肾两虚证:骨关节疼痛日久不愈,反复发作,时轻时重,致骨节变形,筋脉拘急,肌肉萎缩,难以屈伸,腰酸肢冷,尿少便溏,或心悸气短,或头晕耳鸣,舌质淡白,或舌红少津,脉沉细,或沉细而数。
(三)治疗方案的选择参照国家中医药管理重点专科协作组制定的《膝关节骨性关节炎中医诊疗方案》。
1诊断明确,第一诊断为膝关节骨性关节炎。
2患者适合并接受中医治疗。
(四)标准治疗时间为≥7天(五)进入路径标准1.第一诊断必须符合骨痹或骨痹(TCD编码:BNV090)和膝关节骨性关节炎(ICD-10编码:M17.900X003或M17.900X004)。
膝关节骨性关节炎临床路径一、膝关节骨性关节炎临床路径标准住院流程(一)适用对象。
第一诊断为膝关节骨性关节炎(ICD-10:M17)行单侧人工全膝关节置换术(ICD-9-CM-3:81.54002)(二)诊断依据。
根据《临床诊疗指南-骨科学分册》(中华医学会编著,人民卫生出版社),《骨关节炎诊治指南》(2007年版),《现代人工关节外科学》(人民卫生出版社)1.病史:多见老年病人,长期反复的膝关节疼痛或者肿胀,严重的膝关节活动受限。
2.体检:膝关节比较严重的内、外翻畸形,严重的膝关节活动受限。
3.辅助检查:膝关节负重位X线片可见明显的内侧、外侧或双侧关节间隙明显变窄或消失,髌骨轴位片提示髌股关节间隙狭窄或病变。
(三)治疗方案的选择及依据。
1.诊断明确的重度骨性关节炎,症状明显,保守治疗无效,影响正常生活和运动。
2.无手术禁忌证。
(四)标准住院日为≤18天。
(五)进入路径标准。
1.第一诊断必须符合ICD-10:M17膝关节骨性关节炎疾病编码。
2.当患有其他疾病时,但在住院期间不需要特殊处理也不影响第一诊断的临床路径流程实施时,可以进入路径。
(六)术前准备3-5天。
入院后进行患者宣教,预先康复训练。
1.必须的检查项目:(1)血常规、尿常规、粪常规;(2)常规生化检查;(3)血沉、C反应蛋白;(4)凝血功能;(5)血型;(6)感染性疾病筛查(乙肝、丙肝、艾滋病、梅毒等);(7)胸片、心电图;(8)负重位X线片,双下肢全长片。
2.根据患者病情可选择:(1)心脏彩超(2)下肢血管彩超(3)动脉血气分析、肺功能、肺部CT(4)膝关节CT或MRI,髌骨轴位片(5)心功能衰竭、肾功能衰竭、心肌梗塞及静脉血栓的相关指标(6)类风湿性关节炎的排查指标(7)脊柱的X线片、MRI检查(病史或体检提示有脊柱病变者);(8)术前备血(9)有相关疾病者及时请相关科室会诊,并采取相应的检查与治疗3.术前需要准备的其他事项3.1 必须要准备的事项(1)术前禁食水(2)请相关科室会诊(3)术前皮肤准备3.2酌情准备的事项(1)术前导尿及术前通便(2)术前镇痛及镇静(3)准备带手术中需要使用的药物,包括:止血药物,鸡尾酒镇痛药物等(4)准备带手术中需要使用的耗材,包括:绷带,引流管等(5)围手术期的营养支持(七)预防性抗菌药物选择与使用时机。
膝痹膝关节骨性关节炎临床路径引言:膝痹膝关节骨性关节炎(knee osteoarthritis)是一种常见的慢性退行性疾病,以膝关节软骨的破坏、关节囊的改变和骨组织的重新塑造为特征。
临床路径是对某一特定疾病按照一定的规范和要求所设计的标准化诊疗过程。
为了提高对膝痹膝关节骨性关节炎的诊治效果,建立一套科学且系统的临床路径显得尤为重要。
一、概述膝痹膝关节骨性关节炎是导致膝关节功能受损的主要原因之一,患病率逐年上升。
其主要症状包括疼痛、僵硬、垂直支撑能力下降以及行动困难等。
膝痹膝关节骨性关节炎的发病和发展与多种因素有关,包括年龄、性别、生活方式、遗传等。
二、临床表现膝痹膝关节骨性关节炎患者的主要临床表现是膝关节疼痛、关节肿胀、活动受限等。
通常来说,开始时只有轻微的不适感,但随着病情的进展,疼痛会逐渐加重。
三、诊断膝痹膝关节骨性关节炎的诊断主要依靠临床症状和体征,并结合影像学检查,如X线、MRI等。
在临床路径中,常规的诊断工具包括膝关节X线片、关节液检查、骨扫描等。
四、治疗针对膝痹膝关节骨性关节炎的治疗分为保守治疗和手术治疗两大类。
保守治疗包括非药物疗法和药物疗法。
非药物疗法主要包括物理疗法、体重控制、使用辅助器具等。
药物疗法主要包括镇痛药、非甾体消炎药、软骨修复剂等。
如果保守治疗无效,手术治疗可以考虑,如关节镜手术、关节置换术等。
五、康复与护理膝痹膝关节骨性关节炎患者在治疗过程中需要进行康复与护理。
康复包括肌肉锻炼、关节活动度恢复、功能训练等。
护理方面,护理人员应关注患者的病情变化,对其进行心理疏导和教育,帮助患者恢复并提高生活质量。
六、临床路径设计建立膝痹膝关节骨性关节炎的临床路径需要考虑到多个方面,包括病人的特点、病情的严重程度、治疗方法等。
通过建立明确的路径和流程,可以提高各个环节的协调性和连贯性,减少不必要的检查和治疗,确保患者在最短时间内得到最优质的医疗服务。
结论:膝痹膝关节骨性关节炎是一种常见的疾病,对患者的生活质量造成了很大的影响。
膝痹病(膝关节骨性关节炎)中医临床路径路径说明:本路径适合于西医诊断为膝关节骨性关节炎的患者。
一、膝痹病(膝关节骨性关节炎)中医临床路径标准住院流程(一)适用对象。
西医诊断:第一诊断中医诊断:第一诊断为膝痹病(TCD 编码:BNV090)。
为膝关节骨性关节炎(ICD-10 编码:M17.901)(二)诊断依据1.疾病诊断。
参照2007 年中华医学会骨科学分会制定的《骨关节诊治指南》(1)临床表现:膝关节的疼痛及压痛、关节僵硬、关节肿大、骨摩擦音(感)、关节无力、活动障碍。
(2)影像学检查x线检查:骨关节炎的x线特点表现为非对称性关节间隙变窄,软骨下骨硬化和囊性变,关节边缘骨质增生和骨赘形成;关节内游离体,关节变形及半脱位。
(3)实验室检查:血常规、蛋白电泳、免疫复合物及血清补体等指征一般在正常范围。
伴有滑膜炎者可见c反应蛋白(cRP)及血沉(ESR)轻度升高,类风湿因子及抗核抗体阴性。
(4)具体诊断标准①近1个月内反复膝关节疼痛②x线片(站立或负重位)示关节间隙变窄、软骨下骨硬化和(或)囊性变、关节缘骨赘形成③关节液(至少2次)清亮、黏稠,WBC<2000个/m1 ④中老年患者(≥40岁)⑤晨僵≤3分钟⑥活动时有骨擦音(感)综合临床、实验室及x线检查,符合①+②条或①+③+⑤+⑥条或①+④+⑤+⑥条,可诊断膝关节骨性关节炎。
2.疾病分期(1)早期:症状与体征表现为膝关节疼痛,多见于内侧,上下楼或站起时犹重,无明显畸形,关节间隙及周围压痛,髌骨研磨试验(+),关节活动可。
(2)中期:疼痛较重,可合并肿胀,内翻畸形,有屈膝畸形及活动受限,压痛,髌骨研磨试验(+),关节不稳。
(3)晚期:疼痛严重,行走需支具或不能行走,内翻及屈膝畸形明显,压痛,髌骨研磨试验(+),关节活动度明显缩小,严重不稳。
3.证候诊断参照“国家中医药管理局‘十一五’重点专科协作组膝痹病(膝关节骨性关节炎)诊。
疗方案”膝痹病(膝关节骨性关节炎)临床常见证候:(1)风寒湿痹证: 肢体关节酸楚疼痛、痛处固定、犹如刀割或明显重着感或患处表现肿胀感,畏寒,舌淡胎白腻,脉紧。
膝痹病(膝关节骨性关节炎)中医治疗临床路径一.适用对象。
中医诊断:第一诊断为膝痹病(TCD 编码:BNV080)西医诊断:第一诊断为膝关节骨性关节炎(ICD-10 编码:M19.966)。
二.诊断依据1.疾病诊断。
参照2007 年中华医学会骨科学分会制定的《骨关节诊治指南》2.疾病分期①早期:症状与体征表现为膝关节疼痛,多见于内侧,上下楼或站起时犹重,无明显畸形,关节间隙及周围压痛,髌骨研磨试验(+),关节活动可。
X线表现(0~I级)②中期:疼痛较重,可合并肿胀,内翻畸形,有屈膝畸形及活动受限,压痛,髌骨研磨试验(+),关节不稳。
X线表现(II~III级)③晚期:疼痛严重,行走需支具或不能行走,内翻及屈膝畸形明显,压痛,髌骨研磨试验(+),关节活动度明显缩小,严重不稳。
X线表现(IV级)。
3.证候诊断参照“国家中医药管理局‘十一五’重点专科协作组膝痹病(膝关节骨性关节炎)诊疗方案”。
膝痹病(膝关节骨性关节炎)临床候:风寒湿痹证:膝关节重着、酸楚,疼痛,或有关节肿胀,甚至屈伸不利,痛处多固定,亦游走,每遇阴雨天或感寒后加剧,皮色不红,触之不热,苔薄白,脉弦紧。
风湿热痹证:膝关节疼痛,掀红灼热,肿胀疼痛剧烈,得冷则舒,筋脉拘急,日轻夜重,多兼有发热,口渴,烦闷不安,舌质红,苔黄腻或黄燥,脉滑数。
瘀血痹阻证:膝关节疼痛,拒按,或胀痛不适,或痛如锥刺,日轻夜重,或持续不解,活动不利,甚则不能转侧,面晦唇暗,舌质隐青或有瘀斑,脉多弦涩或细数。
病程迁延,常有外伤、劳损史。
肝肾亏虚证:膝腿酸软无力,或绵绵作痛,常伴腰腿痛,喜按喜揉,遇劳则甚,卧则减轻,常反复发作。
舌淡红,苔薄白,脉沉细或沉弱无力。
三.住院诊疗疗程(一)住院第1天,完善相关入院检查。
1.必需的检查项目(1)血常规、尿常规(2)肝功能、肾功能、血糖、凝血功能(3)C-反应蛋白、血沉(4)膝关节X线片(5)心电图2.可选择的检查项目:根据病情需要而定,如膝关节核磁、骨密度指标、ASO、类风湿因子、血脂、关节液检查等。
中医骨伤科中医临床路径实施方案中医骨伤科中医临床路径实施方案4.4.1膝痹病(骨性关节炎)临床路径实施方案一、组织管理(一)领导小组1.组成:组长:张磊成员:刘劲松、孙晋、马佳、李智尧、张晟、刘晓华2.领导小组职责按照国家中医药管理局《中医临床路径管理试点工作方案》的要求,负责膝痹病(骨性关节炎)中医临床路径试点工作的培训、组织实施、资料上报和总结等工作,并对试点单位工作开展情况和效果进行指导和督察。
(二)专家组1.组成组长:张磊组员:刘劲松、孙晋2.专家组职责按照国家中医药管理局《中医临床路径管理试点工作方案》的要求,对中医临床路径试点工作进行指导、咨询和总结报告的审核。
(三)试点工作单位及负责人职责按照国家中医药管理局《中医临床路径管理试点工作方案》的要求,承担本单位中医临床路径试点工作任务,参加试点工作的培训和工作会议,完成所分配的病例数,并按要求上报试点进度数据和总结。
二.实施计划(一)试点启动阶段(20xx年3月23日20xx年4月31日)1.20xx年3月23日前完成本实施方案,并发送。
2.20xx年4月31日前各试点单位依据本实施方案制订出各自单位的试点实施细则,并报送本协作组组长单位,以备审核。
(二)、组织实施阶段(20xx年4月20xx年11月)1.组织培训及各试点单位实施细则制定(20xx年4月)(1)20xx年3月由本病种协作组牵头单位组织本临床路径及实施方案的培训。
(2)本病种协作组对所有试点单位的实施细则进行审核。
2.临床实施(20xx 年5月20xx年11月)(1)20xx年5月20xx年11月各试点单位开始将临床路径试点的病例纳入工作。
(2)各试点单位每月组织对本病种中医临床路径试点工作开展情况进行分析评估,有问题及时向本病种中医临床路径试点牵头单位报告。
(3)各单位要在20xx年5月底、7月底、9月底前分别向本病种协作组牵头单位报送本单位相应病种试点工作情况及分析评估结果(包括5份表格)。
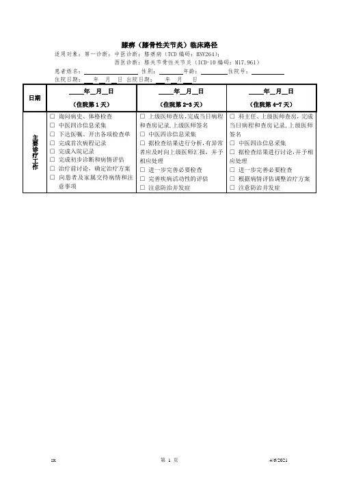
膝痹(膝骨性关节炎)临床路径
适用对象:第一诊断:中医诊断:膝痹病(TCD编码:BNV264);
西医诊断:膝关节骨性关节炎(ICD-10编码:M17.961)患者姓名:性别:年龄:住院号:
临床路径填写说明:
1、制定该临床路径的依据为康复科的膝痹的诊疗常规。
故应根据该患者的实际临床诊断进行相应项目的
填写。
当临床诊疗过程与医院相关文件规定发生冲突时,应以医院发布的相关文件规定为指导原则。
2、检查项目:按医保政策,为避免滥用生化六大项的检查,此项目应根据患者的身体状况及病况选择。
3、中药及中成药项的选择原则:以诊疗常规为依据,根据实际情况,静滴药物每次只能选1~2种,根据
合理用药的规定,静滴与口服药物原则上不能同时使用疗效类似的品种,如静滴红花针时,不能同时选用丹七胶囊等同样具有活血作用的口服药。
4、医生护士签名:指该患者的主管医师及主管护士。
5、变异项指:患者因各种原因未按常规开展和完成诊疗,中途办理出院、转院或转科等特殊情况的。
6、“□其他”:指表格中未能具体列出的内容。
7、由医生填写的项目包括:姓名、性别、年龄、住院号、住院及出院日期、住院天数、主要诊疗工作、
重点医嘱、病情改善情况及变异记录。
8、由护理负责填写的项目包括:主要护理工作。
康复科:。
膝痹病中医临床路径的应用研究膝痹病中医临床路径的应用研究导语:膝痹病是一种常见的骨科疾病,临床上表现为膝关节疼痛、肿胀、活动受限等症状。
中医临床路径是根据中医理论和临床经验,制订的一种治疗膝痹病的综合性治疗方案。
本文将探讨膝痹病中医临床路径的应用研究,希望对膝痹病患者的治疗提供一些借鉴和参考。
一、中医临床路径的概念和特点中医临床路径是指根据患者的病情和疾病特点,结合中医理论和临床经验,制定的一套标准化、规范化的治疗方案。
与传统的个体化治疗相比,中医临床路径具有以下几个特点:1. 标准化:中医临床路径通过制定一套标准化的治疗方案,减少医生的主观判断和患者的个体差异,提高治疗效果和诊疗质量。
2. 规范化:中医临床路径明确了病情评估、诊断和治疗的流程和标准,使医生能够按照统一的规范进行诊疗,降低误诊和漏诊的风险。
3. 综合性:中医临床路径综合运用各种中医治疗方法和手段,包括中药、针灸、推拿、拔罐等,既能调理人体机能,又能缓解疼痛和炎症,提高治疗效果。
4. 系统性:中医临床路径将治疗过程分为不同的阶段和环节,使疾病的治疗有条不紊,有序进行,有效控制病情发展。
二、膝痹病中医临床路径的制定原则制定膝痹病中医临床路径应遵循以下原则:1.辨证论治:中医临床路径应根据患者的病情、体质和病机,辨证施治,因人而异,达到个体化治疗的效果。
2.综合治疗:中医临床路径应综合运用中药、针灸、推拿、拔罐等治疗方法,以达到调理人体机能和缓解疼痛的目的。
3.分期治疗:中医临床路径应将治疗过程分为不同的阶段,根据疾病的发展和病情的变化,调整治疗方案,以提高治疗效果。
4.个体化治疗:中医临床路径应根据患者的年龄、性别、身体状况等个体差异,进行个体化治疗,提高治疗效果和患者的满意度。
三、膝痹病中医临床路径的治疗策略1. 初诊评估:根据患者的主诉、病史、体征和检查结果,初步确定病情和病机,制定治疗方案。
2. 缓解疼痛:针对膝关节疼痛,可采用针灸、拔罐、推拿等方法,缓解疼痛、舒筋活络。
膝痹实施中医临床路径分析及改进方案(2015年)
2015年,在总结既往经验以及学习新的知识基础上,我们的膝痹诊疗方案取得了新的突破,这也是对既往成果的补充。
为进一步提高临床疗效,优化及改进膝痹的中医临床路径,结合临床统计资料,我们对此进行了总结、分析并提出了改进方法。
一、病人资料及成果:
2015年1-11月膝痹病人住院362人次,均为住院治疗,其中180人进入本路径,入组率49.71%,因内科并发症退出。
例中男10例,女53例。
平均年龄(65±12.2)岁,单侧病变22例,住院治疗5天-14天不等。
经以上改进治疗方案及时用于临床治疗后,优15例,良6例,差1例。
取得显著疗效,总有效率95.7%,住院362人次。
综上,对于膝痹单病种治疗,于骨关节炎II-III期患者选择保守治疗,全程辨证施治使用中药治疗。
治疗疗效尚好。
但部分病人容易反复复发,骨关节炎IV期不管采用何种保守治疗方式,保守治疗效果欠佳。
二、治疗难点及改进措施:
难点:1、对于部分中早期内侧间室骨性关节炎患者,行腓骨高位部分切除术治疗,短期观察效果良好,但是病例
量少,疗效观察时间过短。
1.解决措施:继续观察腓骨高位部分切除术治疗患者疗效及
进一步增加病例数量。
并且密切关注相关文献报道。
2015年12月。
膝痹病(膝关节骨性关节炎)中医治疗临床路径一.适用对象。
中医诊断:第一诊断为膝痹病(TCD 编码:BNV080)西医诊断:第一诊断为膝关节骨性关节炎(ICD-10 编码:M19.966)。
二.诊断依据1.疾病诊断。
参照2007 年中华医学会骨科学分会制定的《骨关节诊治指南》2.疾病分期①早期:症状与体征表现为膝关节疼痛,多见于内侧,上下楼或站起时犹重,无明显畸形,关节间隙及周围压痛,髌骨研磨试验(+),关节活动可。
X线表现(0~I级)②中期:疼痛较重,可合并肿胀,内翻畸形,有屈膝畸形及活动受限,压痛,髌骨研磨试验(+),关节不稳。
X线表现(II~III级)③晚期:疼痛严重,行走需支具或不能行走,内翻及屈膝畸形明显,压痛,髌骨研磨试验(+),关节活动度明显缩小,严重不稳。
X线表现(IV级)。
3.证候诊断参照“国家中医药管理局‘十一五’重点专科协作组膝痹病(膝关节骨性关节炎)诊疗方案”。
膝痹病(膝关节骨性关节炎)临床候:风寒湿痹证:膝关节重着、酸楚,疼痛,或有关节肿胀,甚至屈伸不利,痛处多固定,亦游走,每遇阴雨天或感寒后加剧,皮色不红,触之不热,苔薄白,脉弦紧。
风湿热痹证:膝关节疼痛,掀红灼热,肿胀疼痛剧烈,得冷则舒,筋脉拘急,日轻夜重,多兼有发热,口渴,烦闷不安,舌质红,苔黄腻或黄燥,脉滑数。
瘀血痹阻证:膝关节疼痛,拒按,或胀痛不适,或痛如锥刺,日轻夜重,或持续不解,活动不利,甚则不能转侧,面晦唇暗,舌质隐青或有瘀斑,脉多弦涩或细数。
病程迁延,常有外伤、劳损史。
肝肾亏虚证:膝腿酸软无力,或绵绵作痛,常伴腰腿痛,喜按喜揉,遇劳则甚,卧则减轻,常反复发作。
舌淡红,苔薄白,脉沉细或沉弱无力。
三.住院诊疗疗程(一)住院第1天,完善相关入院检查。
1.必需的检查项目(1)血常规、尿常规(2)肝功能、肾功能、血糖、凝血功能(3)C-反应蛋白、血沉(4)膝关节X线片(5)心电图2.可选择的检查项目:根据病情需要而定,如膝关节核磁、骨密度指标、ASO、类风湿因子、血脂、关节液检查等。
膝痹病(膝关节骨性关节炎)中医临床路径
路径说明:本路径适合于西医诊断为膝关节骨性关节炎的患者。
一、膝痹病(膝关节骨性关节炎)中医临床路径标准住院流程
(一)适用对象
中医诊断:第一诊断为膝痹病(TCD 编码:BNV090。
西医诊断:第一诊断为膝关节骨性关节炎(ICD-10 编
码:M17.901。
(二)诊断依据
1.疾病诊断
参照2007 年中华医学会骨科学分会制定的《骨关节诊治指南。
2.疾病分期
(1)早期
(2)中期
(3)晚期
3.证候诊断
参照“国家中医药管理局‘十一五’重点专科协作组膝痹病(膝关节骨性关节炎)诊疗方案。
膝痹病(膝关节骨性关节炎)临床
证候:
风寒湿痹证:膝关节重着、酸楚,疼痛,或有关节肿胀,甚至屈伸不利,痛处多固定,亦游走,每遇阴雨天或感寒后加剧,皮色不红,触之不热,苔薄白,脉弦紧。
风湿热痹证:膝关节疼痛,掀红灼热,肿胀疼痛剧烈,得冷则舒,筋脉拘急,日轻夜重,多兼有发热,口渴,烦闷不安,舌质红,苔黄腻或黄燥,脉滑数。
瘀血痹阻证:膝关节疼痛,拒按,或胀痛不适,或痛如锥刺,日轻夜重,或持续不解,活动不利,甚则不能转侧,面晦唇暗,舌质隐青或有瘀斑,脉多弦涩或细数。
病程迁延,常有外伤、劳损史。
肝肾亏虚证:膝腿酸软无力,或绵绵作痛,常伴腰腿痛,喜按喜揉,遇劳则甚,卧则减轻,常反复发作。
脉沉细或沉弱无力。
(三)治疗方案的选择参照“国家中医药管理局‘十一五’重点专科协作组膝痹病(膝关节骨性关节炎)诊疗方案。
1.诊断明确,第一诊断为膝痹病(膝关节骨性关节炎。
2.患者适合并接受中医治疗。
(四)标准住院日为≤21 天。
(五)进入路径标准
1.第一诊断必须符合膝痹病(TCD 编码:BNV090)和膝关节骨性关
节炎(ICD-10 编码:M17.901)的患者。
2.患者同时具有其他疾病,但在住院期间不需特殊处理,也不影响第
一诊断的临床路径流程实施时,可以进入本路径。
3.各种保守治疗无效半年以上,X 线片显示为晚期改变,有全膝置换术指征者,不进入本路径。
(六)中医证候学观察四诊合参,收集该病种不同证候的主症、次症、舌、脉特点。
注意证候的动态变化。
(七)入院检查项目
1.必需的检查项目
(1)血常规、尿常规、便常规+潜血
(2)肝功能、肾功能、血糖、血沉、凝血功能
(3)C-反应蛋白
(4)膝关节X线片
(5)心电图
(6)胸部透视或胸部X线片
2.可选择的检查项目:根据病情需要而定,如骨代谢指标、ASO、类风湿因子、
血脂、关节液检查等。
(八)治疗方法
1.辨证选择口服中药汤剂
(1)风寒湿痹证:祛风散寒,除湿止痛。
防己黄芪汤合防风汤加减:防己10g 黄芪20g防风12g 麻黄10g 桂枝10g 当归10g 羌活10g 独活10g 秦艽10g茯苓12g 甘草6g 生姜6g
加减:关节肿大或有积液,可加茯苓20g 泽泻20g;服药后咽干、
咽痛者加玄参,麦冬,知母。
(2)风湿热痹证:清热疏风,除湿止痛。
麻杏薏甘汤加减:麻黄10g 杏仁10g 薏米20g
甘草6g 苍术10g 黄柏10g 忍冬藤15g 木通6g。
(3)瘀血闭阻证:活血化瘀,舒筋止痛。
身痛逐瘀汤加减:秦艽10g 桃仁10g乳香6g 红花6g 羌活10g没药6g 当归10g 五灵脂6g 香附6
牛膝9g地龙10g
加减:微热加苍术、黄柏;若虚弱,加黄芪一二两。
(4)肝肾亏虚证:补肝肾,强壮筋骨。
独活寄生汤加减:独活10g 寄生10g 杜仲10g 牛膝10g 细辛3g 秦艽10g 茯苓12g 3g 防风12g 6g 党参
10g 甘草6g 当归10g 白芍15g 熟地12g
加减:腰膝疼痛甚者加补骨脂,骨碎补,狗脊;头晕耳鸣者加天麻,
枸杞子。
2.根据病情选择中成药,如壮骨关节丸,追
风透骨丸,大活络丸,小活络丸,舒经活血片,对各证型膝痹可选择丹红注射液,丹参注射液,或血塞通注射液,红花注射液,骨肽注射液等活血化瘀类注射剂静滴。
3.针灸治疗:局部取穴:阳陵泉、阴陵泉、足
三里、内外膝眼、血海、梁丘、鹤顶等。
远端取穴:昆仑、悬钟、三阴交、太稀等。
4.手法治疗:整体放松和局部点按。
5.针刀治疗:根据不同分期选用不同的部位进行针刀松解。
6.关节腔内治疗:根据病情需要选择关节腔冲洗和关节腔内注射治疗。
7.其他疗法:根据病情需要选择熏洗、牵引、外敷、蜡疗、火龙、中药
离子导入、足浴的疗法。
8.护理:辨证施护。
(九)出院标准
1.肿胀、疼痛、关节活动障碍等症状好转或消失;
2.日常生活、工作能力基本恢复。
(十)有无变异及原因分析
1.在治疗过程中发生了病情变化,或辅助检查结果异常,需要复查和明确异常原因,从而延长治疗时间和增加住院费用或退出本路径。
2.临床症状改善不明显,导致住院时间延长或退出本路径。
3.治疗过程中出现严重并发症时,退出本路径。
4. 因患者及其家属意愿而影响本路径执行时,退出本路径。
对膝痹病(膝关节骨性关节炎)中医临床路径诊疗方案医护人员已讲解清楚,经慎重考虑,我同意接受该治疗方案,并签字负责。
患者:患者家属或委托人:与患者的关系:
医师签字:
年月日。