湖北省华大新高考联盟2018届高三文综(历史部分)1月教学质量测评试题
- 格式:doc
- 大小:97.00 KB
- 文档页数:8
2018届湖北省华大新高考联盟高三1月教学质量测评文综地理试题(解湖北省华大新高考联盟XXXX年温和多雨[答案]1 . B2 . D3 . a3 . a [分析]本课题主要考察气候和洋流,学生应熟悉世界洋流的分布规律及其对地理环境的影响,主要风向带的分布和气候类型1。
从地图上可以看出,大西洋处于高压状态。
从陆地和海洋的热特性差异来看,夏季的海水温度低,压力高。
在北半球,夏天是七月。
选择b2。
根据海流分布规律,可以看出北半球中低纬度海洋东部的a岛是一个由北向南的寒潮,该纬度是一个东北台风带。
然后一艘向北航行的货船在通过a岛时会逆风逆流而行,而且速度很慢。
选择d3。
亚速尔群岛位于大西洋中脊,位于板块交界处。
它有丰富的地热资源。
一对;本页1无。
不是暖流和冷流的交汇点,而B是错误的;未受台风影响的东大洋,误差C;它属于地中海气候,夏天干燥炎热,冬天温暖潮湿,不对根据年·XXXX的报告,澳大利亚一个州的一群母亲决定在照片的第一个地方建立该州的第一所森林学校。
在学校,学生可以一边学习一边享受户外森林活动。
这所学校将在XXXX正式招生阅读下图,完成下列问题4。
森林学校场地的天然植被属于a .常绿阔叶林b .落叶阔叶林c .常绿阔叶林d .针叶林和阔叶混交林5。
多年来,澳大利亚南部经常发生山火。
该地区山火频发的季节是一月。
由于信风的影响,一月炎热干燥;由于副热带高压带,一月炎热干燥;由于信风和寒流,7月干燥多雨。
由于副热带高压带和信风6,7月干燥多雨。
几年后,这片大陆的东海岸会爆发森林大火。
与此密切相关的地理现象有:a .秘鲁河流上的洪水;印度尼西亚频繁的火山爆发;c .火地岛紫外线增强;青藏高原冰川融化;4.C 5。
B 6。
a ;该科目主要研究澳大利亚的地理知识和厄尔尼诺现象;学生应该熟悉澳大利亚的气候,厄尔尼诺现象的原因及其对世界气候的影响4。
位于澳大利亚西南部,属于地中海气候。
其自然植被是亚热带常绿阔叶林带。
2018年高三第一月模拟历史试卷第Ⅰ卷本卷共44小题,每小题1.5分,共66分。
在每小题给出的四个选项中,只有一项符合题目要求的。
1.商代的国家政体是方国联盟制,商王不过是“盟主”,而周王却拥有至高无上的权威,“普天之下,莫非王土;率土之滨,莫非王臣”。
可见,与商代相比,西周A.对地方实行间接统治B.依靠血缘关系维系统治C.依靠分封以开疆拓土D.王权政治得到一定加强2.史载楚国从武王熊通(前740前~690年在位)时开始对外进行征伐兼并,先后吞并了一些周边的小国,灭国所得之地,直属与楚王成为县。
由此可见,当时A.楚国率先发动兼并战争B.各诸侯国之间攻伐不断C.北方诸国政局相对稳定D.地方行政体制发生裂变3.周公制定了礼乐制度,实行“慎罚”的“礼治”;提出了旨在长治久安的“德治”思想;反复告诫统治者防止腐化堕落,提倡励精图治。
孔子很尊崇周公,甚至为“久已,吾不复梦见周公”而浩叹。
据此可知A.儒学与周制有渊源关系B.孔子主张进行社会变革C.周公开启民本思想先河D.周公奉行礼制长治久安4.商鞅自卫国入秦,宣讲法家理论并提出了废井田、重农桑、奖励军功等发展战略,被秦孝公任命为左庶长,支持变法。
商鞅被秦孝公重用的关键在于A.秦孝公下决心要变法图强B.当时群雄并起争霸战争不断C.变法主张迎合了现实需要D.奴隶主贵族势力已普遍衰落5.春秋后期,自由讲学蓬勃兴起。
在齐国,国君还筑有宏大的稷下学宫,容纳数百千人,专供各派学者到此“不治而议论”。
当时的自由讲学A.均主张社会变型B.得到了各诸侯国的支持C.否定了传统观念D.推动了文化教育的发展6.范文澜先生曾考证,汉武帝时期的刺史制度有一条不成文的规定:考察封国国王,有罪状便奏闻。
不法的国王因此受到惩罚。
据此推知,汉武帝设置刺史A.旨在削弱国王势力B.有利于加强中央集权C.重在整肃地方吏治D.使监察制度趋于完善7.西汉昭帝时召开盐铁会议,代表政府的桑弘羊与代表民间的贤良文学,就西汉以来的财政经济政策等问题展开辩论。
华大新高考联盟2018届高三1月教学质量测评语文命题:华中师范大学考试研究院一、现代文阅读(一)论述类文本阅读阅读下面的文字,完成下列小题。
从汉到唐持续近千载的岁月中,古人创作了千姿百态的骆驼形象,它们的形态,组合、驮载的物品等,暗示着当时社会的变迁和人们观念的更新,像是一种符号,成为“丝绸之路”的象征。
汉代文物中骆驼并不多见,西安沙坡村出土的西汉骆驼,没有任何装饰,比较写实,整体造型十分高大。
在汉代动物塑像中,骆驼大都混同在各类动物之中,没有数量上的优势和变化多样的姿态,显然与其他大量动物等同起来,没有明显的特别含义。
北魏是表现骆驼形象的第一个高潮。
洛阳北魏元邵墓骆驼,带鞍架,铺长毯,毯上有货展,袋的前后有扁壶、兽。
这是一种崭新的形象,与货物的搭配,点明了骆驼用以载物的用途。
从此,骆驼载货,特别是驮载丝绸成为极富特征的造型,它的象征意义也凸显出来。
十六国时期符坚遣吕光大举进军西域,回师东归时,载运战利品依靠庞大的驼队,数量达二千余头。
北魏太武帝太延五年秋灭北凉,尽有河西之地以后,中原朝廷与两域诸国的交往日益密切,骆驼正是重要的交通运输工具,文献记载吐谷浑“商胡二百四十人,驼骡六百头,杂彩丝绢以万计”出使北齐。
骆驼在战争、商贸、文化交流中都发挥着至关重要的作用。
地下出土的汉代和北朝时期的骆驼提出了一个问题,即文献史学研究中,被反复探讨的张赛通两城西域的事件,究竟对当时物质文化领域的影响有多大? 考古发现的实物并不支持汉代丝绸之路“兴盛”的学说。
如果从汉墓中井仓灶和大量器皿的组合对比北朝墓中包括骆驼在内的俑群组合,会明显发现汉代器物中极少受到外来文化的影响,而北朝时期不仅外来物品增多,能够反映中西交通的骆驼六起也是前代罕见。
隋唐墓葬中的骆驼更有时代新意。
西安东郊出土的隋代骆驼,还继承了北朝骆驼总体上质朴的风格(图一),但太原隋代斛律彻墓的两件相似的骆驼却不相同,追求骆驼体态高大健壮,突出昂首嘶鸣的状态,身上驮有丝绢、皮囊,囊端有虎头装饰,上面还坐了一个胡人(图二)。
绝密★启用前2018年普通高等学校招生全国统一考试文科综合能力测试试题参考答案(历史)评分说明:非选择题部分,若考生答案与本答案不完全相同,但言之有理,可酌情给分,但不得超过该题所分配的分数。
一、选择题24.C 25.D26.A 27.B 28.C 29.C 30.A31.D 32.D 33.A 34.B 35.A二、非选择题41.(1)变化:宋以道德教化为主,明清增加了宣讲“圣谕”的内容;乡约组织从民间自发建立到由地方官吏推动设立。
积极作用:有利于维护社会秩序,加强基层社会治理;有利于发展生产;促进了儒家文化和传统道德的传播。
(2)内忧外患;西方民主思想传播;清末新政,改革政治制度。
(3)乡村治理的创新,国家治理体系的健全;推动基层民主,促进社会主义政治文明;改革基层社会治理制度,适应社会主义建设的要求。
42.略(二)选考题43.扩大生态保护区面积,可促进地震后生态环境的恢复和保护,有利于旅游资源的保护和利用;扩大农牧发展区面积,有利于增加景区内居民的收入,可减少对旅游收入的过度依赖,优化景区旅游环境;适度减少旅游产业聚集区和人口聚集区面积,可降低旅游活动对景区环境的影响,便于地震发生时游客疏散和安置,有利于保护游客的安全、降低财产损失,促进旅游的可持续发展。
44.文科综合参考答案第1页(共2页)有利条件:该岛位于北极圈内(冰原地区),终年严寒、冰冻;处于北冰洋中,人类活动影响小。
可能遭遇的环境风险:随着全球变暖,(在极端高温天气下)该岛上的冰雪(永冻层)融化(融水可能渗入进出种子库的隧道),威胁种子库的安全。
45.(1)原纪年法以君主在位年序纪年,皇帝、诸侯王各自纪年;年号制以年号纪年,年号全国各地通用。
(2)方便纪年;有利于君主集权和维护国家统一;长期使用,影响深远;传播到其他国家,为世界文明做出贡献。
46.(1)帝国主义战争(非正义战争);反法西斯侵略的解放战争(正义战争)。
(2)帝国主义战争:英法采取绥靖政策,苏德签订互不侵犯条约;战争最初在英、法、德等资本主义国家之间展开。
湖北省华大新高考联盟2018届高三1月教学质量测评文综地理试题本卷共35小题。
每小题4分,共140分。
在每个小题给出的四个选项中,只有一项是符合题目要求的。
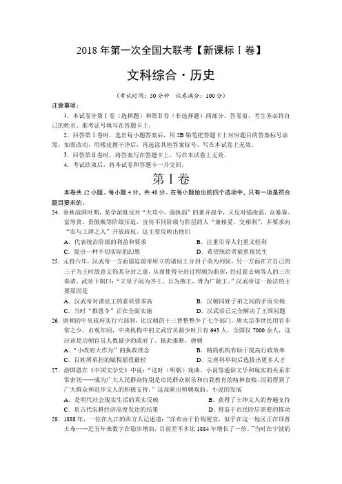
下图为某时期葡萄牙附近大西洋海平面等压线分布图,气压中心位于大西洋中脊的亚速尔群岛。
读图,完成下列各题。
1. 如图所示天气系统最常出现在A. 10月B. 7月C. 4月D. 1月2. 若该图为某一时刻的气压分布状况,那么一艘往北航行的货轮,经过甲岛时A. 顺风逆流,速度快B. 顺风顺流,速度快C. 逆风顺流,谏度慢D. 逆风逆流,速度慢3. 关于亚速尔群岛的描述,正确的是A. 位于板块的交界处,地热资源丰富B. 位于暖寒流交汇处,渔业资源丰富C. 地处副热带海区,常受台风影响D. 位于大西洋中部,全年温和多雨【答案】1. B 2. D 3. A【解析】本题主要考查气候和洋流,学生要熟悉世界洋流的分布规律及对地理环境的影响,主要风带和气候类型的分布。
1. 读图可知,大西洋为高气压,从海陆热力性质差异来看,夏季海洋温度低,气压高,北半球的夏季为7月,选择B。
2. 根据洋流的分布规律可知北半球中低纬度大洋东部的甲岛为自北向南的寒流,此纬度为东北信风带,那么一艘往北航行的货轮,经过甲岛时逆风逆流,速度慢,选择D。
3. 从题中材料可知亚速尔群岛位于大西洋中脊,大西洋中脊位于板块的交界处,地热资源丰富,A对;此处不是暖寒流交汇处,B错;大洋东部不受台风影响,C错;属地中海气候,夏季干热、冬季温湿,D错。
据澳洲网2017年报道,澳大利亚某州一群妈妈决定在图中甲地建立该州第一所森林学校。
在学校里,学生可以在学习的同时,尽情享受森林户外活动,学校将于2018年正式招生。
读下图,完成下列各题。
4. 该森林学校所在地的自然植被属于A. 常绿阔叶林B. 落叶阔叶林C. 常绿硬叶林D. 针叶、阔叶混交林5. 多年来,澳大利亚南部地区频繁爆发山火。
该地山火多发季节及原因是A. 1月受信风影响炎热干燥B. 1月受副热带高压带影响炎热干燥C. 7月受信风、寒流影响干燥少雨D. 7月受副热带高压带与信风的影响干燥少雨6. 某些年份,该大陆东岸乙地会爆发森林火灾,与此密切相关的地理现象是A. 秘鲁河流洪水泛滥B. 印尼火山喷发频繁C. 火地岛紫外线增强D. 青藏高原冰川消融【答案】4. C 5. B 6. A【解析】本题主要考查澳大利亚的地理知识和厄尔尼诺,学生要熟悉澳大利亚气候和厄尔尼诺产生的原因和对世界气候的影响。
2018年普通高等学校招生全国统一考试文科综合能力测试(历史部分)注意事项:1.答题前,考生务必用0.5毫米黑色签字笔将自己的姓名、座号、考生号、县区和科类写在答题卡和试卷规定的位置上。
2.第Ⅰ卷每小题选出答案后,用2B铅笔把答题卡上对应题目的答案标号涂黑;如需改动,用橡皮擦干净后,再选途其他答案标号。
写在试卷上无效。
3.第Ⅱ卷必须用0.5毫米黑色签字笔作答,答案必须写在答题卡各题目指定区域内相应的位置;如需改动,先划掉原来的答案,然后再写上新的答案;不能使用涂改液、胶带纸、修正带。
不按以上要求作答的答案无效。
一、选择题:本题共35小题,每小题4分,共140分。
在每小题给出的四个选项中,只有一项是符合题目要求的。
24.《墨子》中有关于“圆”“直线”“正方形”“倍”的定义,对杠杆原理、声音传播、小孔成像等也有论述,还有机械制造方面的记载。
这反映出,《墨子》()A.汇集了诸子百家的思想精华 B.形成了完整的科学体系C.包含了劳动人民智慧的结晶 D.体现了贵族阶层的旨趣25.据学者研究,唐朝“安史之乱”后百余年间的藩镇基本情况如表2所示。
由此可知,这一时期的藩镇()A.控制了朝廷财政收入 B.彼此之间攻伐不已C.注重维护中央的权威 D.延续了唐朝的统治26.北宋前中期,在今四川井研县一带山谷中,密布着成百上千个采用新制盐技术的竹筒井,井主所雇工匠大多来自“他州别县”,以“佣身赁力”为生,受雇期间,若对工作条件或待遇不满意,辄另谋高就。
这反映出当时()A.民营手工业得到发展 B.手工业者社会地位高C.雇佣劳动已经普及 D.盐业专卖制度已经解体27.图6中的动物是郑和下西洋时外国使臣随船向明政府贡献的奇珍异兽。
明朝君臣认为,这就是中国传说中的“麒麟”。
明成祖遂厚赐外国使臣。
这表明当时()A.对外交流促使中国传统绘画出现新的类型B.朝廷用中国文化对朝贡贸易贡品加以解读C.海禁政策的解除促进了对外文化交流D.外来物品的传入推动了传统观念更新28.甲午战争时期,日本制定舆论宣传策略,把中国和日本分别“包装”成野蛮和文明的代表,并运用公关手段让许多欧美舆论倒向日方。
1. 在特定的社会条件作用下,君主专制制度自身也会发育成长出某种调节机制、某种“解毒”功能,在一定程度上约束君权的滥用和过度膨胀,弥补君主在能力上的不足。
与此描述最为吻合的史实是A. 西汉实行郡国并行制B. 北宋设通判监督官吏C. 唐朝完善三省六部制D. 明朝废丞相、设内阁【答案】C【解析】唐朝完善三省六部制是分散相权加强君权,符合材料主旨,C正确;A属于地方制度;B属于监察机构;D没有丞相。
2. 汉代察举孝廉起初为分区察举,后来演进到按照户口数比例分配,制为定额,由是参与政治机会开放给全国各地,经济文化落后地区和经济文化进步的地区都一样按照人口比例来选拔。
汉代对察举制作出这样调整的主要目的是A. 彰显公平公正的原则B. 保障人民参政的权利C. 促进国家政权的开放D. 缓和地域之间的矛盾【答案】C【解析】“由是参与政治机会开放给全国各地,经济文化落后地区和经济文化进步的地区都一样按照人口比例来选拔。
”说明察举制促进了政权的开放,C正确;A中公平公正的原则;B中人民参政不符合事实;D 中地域说法错误。
3. 柏拉图在《理想国》中指出:“以思想力求真理,不赖官能之辅助,日求进益,则终有一日得见永久不变之真理。
”与之相近的思想主张是A. “格物致知”B. “心外无物”C. “天道有常”D. “经世致用”【答案】A【解析】由材料“以思想力求真理,不赖官能之辅助”“永久不变之真理”可知,柏拉图认为理念是第一性的,事物是第二性的,这是典型的客观唯心主义的理论。
“格物致知”是程朱理学的思想主张,属于客观唯心主义,故A项正确;“心外无物”是王阳明提出的心学思想,意为要了解宇宙的奥秘,达到对事物真相的认识,只需探求自己的心性良知即可,属于主观唯心主义,故B项错误;“天道有常”是荀子的思想主张,意思是自然规律是客观存在的,属于朴素的唯物主义思想,故C项错误;“经世致用”由明清之际思想家王夫之、黄宗羲、顾炎武等提出,指学问必须有益于国事,反对当时的理学家不切实际的空虚之学,故D项错误。
2018年第一次全国大联考【新课标Ⅰ卷】文科综合·历史(考试时间:50分钟试卷满分:100分)注意事项:1.本试卷分第Ⅰ卷(选择题)和第Ⅱ卷(非选择题)两部分。
答卷前,考生务必将自己的姓名、准考证号填写在答题卡上。
2.回答第Ⅰ卷时,选出每小题答案后,用2B铅笔把答题卡上对应题目的答案标号涂黑。
如需改动,用橡皮擦干净后,再选涂其他答案标号。
写在本试卷上无效。
3.回答第Ⅱ卷时,将答案写在答题卡上。
写在本试卷上无效。
4.考试结束后,将本试卷和答题卡一并交回。
第Ⅰ卷本卷共12小题。
每小题4分,共48分。
在每小题给出的四个选项中,只有一项是符合题目要求的。
24.春秋战国时期,某学派既反对“大攻小,强执弱”的兼并战争,又反对强凌弱、众暴寡、富辱贫、贵傲贱等阶级压迫,宣传不同阶级与阶层的人“兼相爱、交相利”,并要求向“农与工肆之人”开放政权。
这主要反映出他们A.代表统治阶级的利益和要求B.注重引导人们重义轻利C.提出一种不切实际的幻想D.希望统治者能重视民生25.元狩六年,汉武帝一方面强迫前帝所立的诸侯王分封子弟为列侯,另一方面在立自己的三子为王时故意文饰其分封之意,从而使得分封过程颇为曲折,经过霍去病等人的三次奏请,武帝下制曰:“立皇子闳为齐王,旦为燕王,胥为广陵王。
”汉武帝这一做法的主要原因是A.汉武帝对诸侯王的素质要求高B.汉朝同姓子弟之间的矛盾尖锐C.当时“推恩令”正在全面实施D.汉武帝已完全解决了王国问题26.唐朝的中央政府实行六部制,比汉朝的十三曹整整少了七个部门。
唐太宗李世民用官非常之少,贞观年间,中央机构中的文武官员最少时只有643人,全国仅7000余人,这应该是历朝官员人数最少的政府了。
据此推断,唐朝A.“小政府大作为”的执政理念B.精简机构有助于提高行政效率C.百姓所承担的赋税徭役最轻D.完善科举制后选拔出更多人才27.游国恩在《中国文学史》中说:“这时(明朝)戏曲、小说等通俗文学和现实的关系非常密切……成为广大人民群众特别是市民群众娱乐和自我教育的精神食粮,因而得到了广大群众和进步文人的积极支持。
2018届高三上学期第一次大联考文科综合历史试题(解析版)1. 著名学者余英时对中国古代某一时期的思想作了这样的描述:“将…道——一种精神实体——代替了巫所信奉的…神’;……用‘心‟的神明变化代替了…巫‟沟通天人或神人的神秘功能;……以‘心学‟取代…神学‟。
”这里描述的思想属于A. 春秋战国时期B. 两汉时期C. 魏晋南北朝时期D. 宋明时期【答案】A【解析】根据材料可知,将“道”代替了巫所信奉的“神”,用“心”的神明变化代替了“巫”沟通天人或神人的神秘功能,以“心学”取代“神学”,可知这一时期的思想家已冲破了商周以来的从巫、神角度构建对宇宙、历史和现实人生的解释,开始独立自主地思考问题,结合所学知识可知是春秋战国时期,故A项正确。
两汉时期的主要思想是董仲舒的新儒学,主张君权神授、天人感应等思想,体现“神学”思想发展,与材料要求不符,排除B。
魏晋南北朝时期,儒学独尊地位受到佛教、道教思想的冲击,与材料要求不符,排除C。
宋明时期,理学占据主导地位,“心学”取代“神学”开始于春秋战国时期,最后在宋明时期形成系统,排除D。
2. 东晋南朝时期有一种特殊的地方行政制度,即侨州郡县的设置。
晋末永嘉之乱,中原人民纷纷流徙,大部分渡淮南迁,南迁的移民往往是以原中原世家大族为核心形成的流民集团,当地政府为了招抚流民,安置世家大姓,保持其原有显赫的郡望,即就地按原来籍贯的州郡县名设置政区,给予不税不役的待遇。
此举A. 是地方行政制度的创举B. 使经济重心转移到南方C. 阻碍了南方的民族融合D. 不利于中央集权的加强【答案】D【解析】根据材料和所学知识可知,州、郡、县在魏晋南北朝之前已经存在,作为地方行政制度,并非是创举;东晋南朝时期为迁移过去的北民设置州、郡、县等地方区划,是一种优惠政策,不能说这个制度是创举,排除A。
经济重心转移到南方是在南宋时期,排除B。
侨州郡县的设置促进北人南迁,有利于南方的民族融合,排除C。
华大新高考联盟2018届高三1月教学质量测评语文试题命题:华中师范大学考试研究院一、现代文阅读(一)论述类文本阅读阅读下面的文字,完成下列小题。
从汉到唐持续近千载的岁月中,古人创作了千姿百态的骆驼形象,它们的形态,组合、驮载的物品等,暗示着当时社会的变迁和人们观念的更新,像是一种符号,成为“丝绸之路”的象征。
汉代文物中骆驼并不多见,西安沙坡村出土的西汉骆驼,没有任何装饰,比较写实,整体造型十分高大。
在汉代动物塑像中,骆驼大都混同在各类动物之中,没有数量上的优势和变化多样的姿态,显然与其他大量动物等同起来,没有明显的特别含义。
北魏是表现骆驼形象的第一个高潮。
洛阳北魏元邵墓骆驼,带鞍架,铺长毯,毯上有货展,袋的前后有扁壶、兽。
这是一种崭新的形象,与货物的搭配,点明了骆驼用以载物的用途。
从此,骆驼载货,特别是驮载丝绸成为极富特征的造型,它的象征意义也凸显出来。
十六国时期符坚遣吕光大举进军西域,回师东归时,载运战利品依靠庞大的驼队,数量达二千余头。
北魏太武帝太延五年秋灭北凉,尽有河西之地以后,中原朝廷与两域诸国的交往日益密切,骆驼正是重要的交通运输工具,文献记载吐谷浑“商胡二百四十人,驼骡六百头,杂彩丝绢以万计”出使北齐。
骆驼在战争、商贸、文化交流中都发挥着至关重要的作用。
地下出土的汉代和北朝时期的骆驼提出了一个问题,即文献史学研究中,被反复探讨的张赛通两城西域的事件,究竟对当时物质文化领域的影响有多大? 考古发现的实物并不支持汉代丝绸之路“兴盛”的学说。
如果从汉墓中井仓灶和大量器皿的组合对比北朝墓中包括骆驼在内的俑群组合,会明显发现汉代器物中极少受到外来文化的影响,而北朝时期不仅外来物品增多,能够反映中西交通的骆驼六起也是前代罕见。
隋唐墓葬中的骆驼更有时代新意。
西安东郊出土的隋代骆驼,还继承了北朝骆驼总体上质朴的风格(图一),但太原隋代斛律彻墓的两件相似的骆驼却不相同,追求骆驼体态高大健壮,突出昂首嘶鸣的状态,身上驮有丝绢、皮囊,囊端有虎头装饰,上面还坐了一个胡人(图二)。
湖北省华大新高考联盟2018届高三文综(历史部分)1月教学质量测评试题24.在特定的社会条件作用下,君主专制制度自身也会发育成长出某种调节机制、某种“解毒”功能,在一定程度上约束君权的滥用和过度膨胀,弥补君主在能力上的不足。
与此描述最为吻合的史实是A.西汉实行郡国并行制B.北宋设通判监督官吏C.唐朝完善三省六部制D.明朝废丞相、设内阁25.汉代察举孝廉起初为分区察举,后来演进到按照户口数比例分配,制为定额,由是参与政治机会开放给全国各地,经济文化落后地区和经济文化进步的地区都一样按照人口比例来选拔。
汉代对察举制作出这样调整的主要目的是A.彰显公平公正的原则B.保障人民参政的权利C.促进国家政权的开放D.缓和地域之间的矛盾26.柏拉图在《理想国》中指出:“以思想力求真理,不赖官能之辅助,日求进益,则终有一日得见永久不变之真理。
”与之相近的思想主张是A. “格物致知”B. “心外无物”C. “天道有常”D. “经世致用”27.学者温铁军认为:在资源匮乏、总体自然条件不适宜农业生产的情况下,若没有农民的辛劳和智慧,任凭什么先进的理念和制度设计,恐怕都无法让中国养活占世界20%的庞大人口。
其强调的主旨是A.赞誉中国农民的勤劳勇敢B.评价中央集权的制度优势C.剖析人多地少的生产压力D.肯定传统农业的精耕细作28.学者傅国涌认为,无论是革命派的孙中山、北洋派的袁世凯,还是立宪派的张謇、梁启超,他们都有一个共同的起点就是要改良、要改革。
该“起点”出现的直接原因是A.民族资本主义的发展B.甲午中日战争的影响C.资产阶级力量的壮大D.中华民族危机的加深29.余英时在《“五四”新文化运动的反思》中指出。
“这一百年来,中国知识分子一方面自动撤退到中国文化的边缘,另一方面又始终徘徊在西方文化的边缘,好像大海上迷失了的一叶孤舟,两边都靠不上岸。
”作者认为新文化运动A.处于孤立无援的被动地位B.失去对中国传统文化的自信C.采取左右逢源的文化态度D.缺乏对中西文化的正确认知30.伦敦路透社1937 年11月28日电:本报对于此次上海作战中国部队之英勇智谋表示最大敬意,继谓日军欲使华军有计划退却变为总溃散,殆将感力尽精疲之苦。
此电报赞誉了中国A.淞沪会战粉碎了日军的狂妄计划B.为世界反法西斯战争作出的贡献C.通过英勇的抗战提高了国际地位D.牵制了亚洲战场日军的主要兵力31.下表是我国1952年和1957年交通里程统计表这一时期,我国交通运输业取得巨大成就的原因是A.三大改造的完成B.“一五计划”的实施C.苏联的技术援助D.社会主义制度的优越性32.法国政论家邦雅曼·贡斯在评价古希腊民主制度时指出:“僭主(即独裁者)政治先用一只手打击人民,压制他们的真实意见,再用另一只手打击他们,强迫他们违心地表达合乎需要的意见。
”这主要揭示了A.直接民主制的缺陷B.陶片放逐法的弊端C.奴隶主专制的本质D.多数人暴政的危害33.爱因斯坦曾明确指出,“西方科学的发展是以两个伟大成就为基础的,那就是:希腊哲学家发明的形式逻辑体系(在欧几里得几何中),以及(在文艺复兴时期)发现通过系统的实验可能找出因果联系。
”他意在说明A.古希腊创建了逻辑体系B.西方哲学思辨传统悠久C.逻辑学催生了近代科学D.东西方思维模式的差别34.在美国的复合共和国里,人民交出的权力首先分给两种不同的政府,然后把各政府分得的那部分权力再分给几个分立的部门。
因此,人民的权利就有了双重的保障。
两种政府互相控制,同时各政府又自己控制自己。
这段话A.体现了分权制衡原则B.突出了人民主权思想C.反映了民主共和特色D.彰显了三权分立职能35.苏联农业集体化的结果是,1932--1933年提供给市场的主要农产品的商品部分,达到1926--1927年的2倍,国营农场和集体农庄已能提供国家粮食调拨总量的80%。
对其准确的理解是A.社会主义制度优越性的体现B.斯大林模式的客观进步作用C.农业集体化短期内成效显著D.资本主义经济危机的反作用41.(25分)海上丝绸之路与新航路开辟都是人类航海史上的重大事件。
阅读材料,完成下列要求。
材料一《新唐书·地理志》记载,唐代与外界交通最重要的路线共七条,“一曰营州入安东道,二曰登州海行入高丽渤海道,三曰夏州塞外通大同云中道,四曰中受降城入回鶻道,五曰安西入西域道,六曰安南通天竺道,七曰广州通海夷道”。
其中,五条为陆路,只有两条为海路。
这种情况在宋代发生了根本转变。
政权割据与战火连绵使陆上的交通受到阻塞,而且,全国经济中心向南迁移,海上丝绸之路成为对外交往的最主要通道。
宋代海路主要包括:从广州、泉州、宁波等港口出发,通往东南亚、南亚乃至西亚、东北非洲等地的南海航线;从明州、杭州、登州等港口出发,通往日本、朝鲜和琉球等地的东海航线。
海上丝绸之路的兴盛改变了宋代社会,也影响了整个世界。
——摘编自高红清《国际化的宋代与海上丝绸之路》材料二它让各地出现了许多前所未知的动植物新品种,改变了大陆的生态文明,在一定程度上改变了人们(尤其是欧洲人)的饮食结构与生活习惯。
有些物种在欧亚大陆的传播,甚至为那里的人口增加提供了重要条件。
印第安文明对人类影响最大的莫过于农作物的培育。
他们培育出来的玉米、西红柿、甘薯、南瓜、菜豆、马铃薯、辣椒、花生、向日葵等作物,后来经欧洲殖民者传播到世界各地,对丰富人类的物质生活作出了重大贡献。
……在与世界各种文明的碰撞与交流融合之中,西方现代文明茁壮成长为真正其有世界性的文明。
——摘编自计翔翔《地理大发现探幽》(1)依据材料一,指出唐宋海上丝绸之路的主要区别,并结合所学知识简析“海上丝绸之路的兴盛改变了宋代社会,也影响了整个世界”。
(14分)(2)依据材料二,概括新航路开辟的主要作用,并结合材料一和所学知识,指出新航路开辟与海上丝绸之路在影响方面的本质区别。
(11分)42.(12分)阅读材料,完成下列要求。
社会主义初级阶段我国社会主要矛盾的变化据表格中反映的有关我国社会主要矛盾变化的信息,自拟一个主题,并结合所学知识予以阐述。
(要求:写明主题,史论结合,条理清晰。
)请考生在45、46、47三道历史题中任选一题作答。
如果多做则按所做的第一题计分并用2B铅笔在答题卡上把所选题目题号后的方框涂黑。
45.(15分)【历史-选修1:历史上重大改革回眸】材料法国大革命后历届政府实行的废除封建特权税及将土地分给农民的措施,大大促进了法国的农业发展和农民解放。
然而,19世纪晚期自由贸易主义政策的颁行,复使法国付出了沉重代价。
由于政府取消了对农产品的关税保护,外国廉价商品蜂拥而入,农民利益受到重创。
农业生产陷入萧条。
在国民经济付出了沉重代价之后,政府开始反思以往的经济政策,转而高度关注农业问题并采取措施对农业及农民予以大力保护。
在政府的保护下。
农产品价格提高,农业人口基本保持稳定。
两次世界大战的爆发,更凸显了农业的基础地位。
要求政府必须从国家安全战略的高度认识农业的地位和作用。
正是在这一背景下,法国实施了稳定的农业政策;不仅取消了农业税,而且予以巨额补贴,同时颁行众多惠农政策对农业进行保护。
这一切都说明,法国已经进入以工业反哺农业的历史时期。
——摘编自滕淑娜,质銮斋《法国农业经济政策的历史考察》(1)依据材料,概述法国政府采取“以工业反哺农业”措施的原因。
(7分)(2)依据材料并结合所学知识,分析法国大革命后历届政府“以工业反哺农业”的影响。
(8分)46.(15分)【历史-选修3:20世纪的战争与和平】材料刚在国共内战中获胜的毛泽东,把杜鲁门的宣告视为反映出美国人害怕共产主义阴谋,色厉内荏;他把它解读为,美国开始想采取行动,扭转共产主义在中国内战得胜的局面。
杜鲁门保护台湾,等于是支持美国仍然承认为中国合法政府的国民党政府。
美国逐步加强援助越南。
北京视之为资本主义包围中国的行径。
凡此种种加起来,都促使北京采取美方最不愿见到的措施。
毛泽东有理由认为,如果他不在朝鲜阻挡美国,他或许将会在中国领土上和美国交战;最起码,他没有得到理由去作出相反的结论。
——美国前国务卿基辛格《大外交》(1)依据材料,指出“北京采取美方最不愿见到的措施”是什么? 并结合所学知识,分析其原因。
(7分)(2)依据材料并结合所学知识,概述该项措施对中国的主要影响。
(8分)47.(15分)【历史-选修4:中外历史人物评说】材料在意识到满清政权就要寿终正寝时,每个集团和阶层都试图通过加入和控制革命政府来捍卫自己的利益。
从这个角度来看,革命与其说是各阶层的合作,倒不如说是各集团利益的博弈。
改良派和革命党人在革命后的第二天就共同选择了并非革命党人的原新军协统黎元洪出任军政府的最高领导,确定由黎元洪来领导新湖北军政府,恐怕是武昌起义过程中作出的最关紧要的抉择。
一直到1913年他一直控制着湖北。
更重要的是他创立了由军界上流人物与绅士及官僚结合起来的统治方式,这种方式直接延续到军阀时代。
继黎元洪之后,全国各省响应武昌起义所建立的军政府,除广东由革命党人胡汉民任都督外,多由旧官员、谘议局人士担任。
就这样,在一派“咸与维新”的恭贺声中,新政权消弭于旧势力的汪洋大海之中。
——摘编自胡尧兵《黎元洪与辛亥革命的两张面孔》(1)依据材料并结合所学知识,概述武昌起义后由黎元洪领导湖北军政府的原因。
(8分)(2)依据材料并结合所学知识,评析黎元洪领导湖北军政府带来的影响。
(7分)参考答案24-25:CC 26-30:ADBDA 31-35:BCCAC二、综合题41.(25分)(1)区别:唐代是陆上丝绸之路的补充(或海上丝绸之路占次要地位;宋代成为对外交往的最主要通道(或占主要地位)。
简析:对宋代来说,增加了朝廷和港市的财政收入,一定程度上促进了经济发展和城市化生活;市舶司制度的逐渐完善;为中外文化交流提供了便利条件。
一定程度上促进了西方近代社会的转型;加强了中西的经济文化交流;增进了中外各国人民的友谊;促进了世界航海技术的发展。
(2)主要作用:促进了物种的传播与交流;改变了人们的饮食结构与生活习惯;促进了世界各地文明的交融;为欧洲资本主义拓展了海外市场。
本质区别:前者促进了西欧由封建社会向近代社会的过渡,后者没有;前者加剧了殖民掠夺或殖民扩张,后者促进了友好交往。
42.(12分)本题考查提取有效信息和综合分析问题的能力。
主题1:不同时期的社会政治经济发展状况决定了不同时期的社会主要矛盾。
阐述: 1956年三大改造的完成,阶级矛盾基本解决;社会主义基本制度开始建立,但国民经济落后。
先进的社会制度与落后的生产力之间矛盾显著;西方国家的敌视与孤立;借鉴苏联经验教训,1981年,中共十一届三中全会总结了“文化大革命”的教训;重新确定了“实事求是”的思想路线,农村经济体制改革取得初步成效。