管线综合排布原则__改
- 格式:doc
- 大小:4.14 MB
- 文档页数:32
管线综合布置的一般原则(1)采用城市统一的坐标和标高系统。
(2)地下管线一般自建筑向道路中心线由近到远敷设。
其一般的顺序为:电讯管、缆一电力电缆一热力管线一煤气管线一给水管线一雨水管线一污水管线(3)为了便利管线综合和管理工作,对各种管线在市政道路下的位置,大中城市一般均有基本定位,各城市可以统一规定各类管线在道路上的方位。
如规定电力电缆、煤气、污水管线布置在道路的东侧或南侧;电讯、热力、给水、雨水管线布置在道路的西侧和北侧。
在作小区管线综合时,规划设计单位宜遵循当地的上述规定,并结合小区实际,统一合理地解决各类管线的位置。
这是小区工程管线综合的关键。
(4)各类地下管线在处理竖向位置时,由地面向下的顺序一般为:电讯管、缆一热力电缆一电力管线一煤气管线一给水管线一雨水管线一污水管线其中,要点是电讯管缆应在其他管线之上,而污水管线则应在其他管线的最下方。
(5)所有管线均应力求短捷,少转变、少交叉,尽量和道路平行或垂直敷设;当管线必须转弯敷设时,其转弯半径应符合有关规定。
(6)当几条管线交叉布置发生矛盾时,一般应以压力流管道避让重力流管道;小管径管道让大管径管道;技术要求低的管线让技术要求高的管线;新建管线让己建的永久管线。
(7)所有管线提倡直埋,除明沟排(雨)水外,一般不做地下管沟如电缆沟、暖气沟等:地下管线的上部覆土深度应符合地下管线最小覆土深度表(见表2 -3 - 21)的要求。
(8)各类管线之间及其与其他建筑、设施的最小水平、垂直间距应符合地下管线最小垂直挣距表(见表2-3 - 22)和地下管线交叉最小垂直净距表(见表2-3 - 23 )的要求。
(9)为了方便旋工、检修和不影响交通,地下管线尽可能不要布置在交通频繁的机动车道下面,可优先考虑敷设在绿地或人行道下面,尤其是小口径给水管、煤气管、电力、电讯管缆。
其次,才考虑布置在非机动车道下面。
大管径的给水管、雨水管、污水管等较少检修的管道才可布置在机动车道下面。
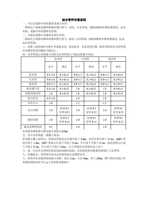
综合管网布置原则
一、可以在道路中间布置雨水或污水管:
一般情况下道路北侧和西侧布置天然气,弱电,污水管线;道路南侧和东侧布置强电、给水管线;道路中间布置雨水管线;
二,不能在道路中布置雨水和污水管:
一般情况下道路北侧和西侧布置天然气,弱电,污水管线;道路南侧和东侧布置强电、给水、雨水等管线;
三、布置上述管线时应集中考虑配电房,弱电机房、水泵房的位置,跟各类机房有关的管线应布置在机房同侧的马路边上。
各管线外壁距离马路边最小间距为0.6m。
五、各专业管线的一般覆土要求:
管顶最小覆土深度为:给排水管线室内区域不低于0.6m,室外区域不低于0.7m;10KV管线不低于1.0m,380V管线人行道下不低于0.5m、车行道下不低于0.7m,弱电管线人行道下不低于0.7m、车行道下不低于0.8m.。
以上管线均应埋设在冻土层下。
六、雨、污水各支管网宜按近似标高横向收集、近似坡度竖向收集的原则汇入总管网。
七、挡墙前后,管网变径处以及变坡道处应设置跌水井。
八、检查井在直线管段的最大间距:雨水25m;污水40m;电气100m。
燃气和给水阀门井布置原则按用水节点n-1的原则设置阀门。
机电专业常规管线综合排布原则个人为大家总结一些常规管线综合排布中用到的最常用、最基础的知识,为大家在专业上简单扫一扫盲!综合排布定义及目的管线综合排布是将构筑物中的暖通(防排烟风管,通风空调风管)给排水(给水管,排水管及消防水管)电气(强、弱电桥架)等管线进行合理排布,使之在满足使用功能的前提下,达到减小管线占用构筑物预留空间,满足大空间、走廊灯净高要求,并且方便安装,易于调试检修的目的。
综合排布避让原则01大管优先因为小管道造价低易安装;而大截面、大直径的管道,如空调通风管道、排水管道、排烟管道等占据的空间较大,在平面图中先作布置。
2临时管线避让长久管线临时管线由于使用需要,在正常运维中往往会被拆除,所占空间受到极大程度的浪费,所以将其使用空间让给永久使用管线最为合理。
3有压让无压无压管道,如生活污水管、废水管、雨水管、冷凝水管都是靠重力排水,因此,水平管段必须保持一定的坡度,是顺利排水充分条件,所以在与有压管道交叉时,有压管道应避让。
4金属管避让非金属管因为金属管较容易弯曲、切割和连接。
5电气避热避水水管的垂直下方不宜布置电气管线,另外在热水管道上方也不宜布置电气管线。
6消防水管避让冷冻水管(同管径)因为冷冻水管有保温,有利于工艺和造价。
7低压管避让高压管因为高压管造价高。
8强弱电分设由于弱电线路如电信、有线电视、计算机网络和其它建筑智能化线路易受强电线路电磁场的干扰,因此强电线路与弱电线路不应敷设在同一个电缆槽内,而且桥架间留一定距离。
9附件少的管道避让附件多的管道这样有利于施工和检修,更换管件。
各种管线在同一处布置时,还应尽可能做到呈直线、互相平行、不交错,还要考虑预留出安装、维修更换的操作距离、设置支吊架的空间等。
10冷水管让热水管因热水管如果连续调整标高,易造成积气等。
综合排布思路01间距原则首先对单专业进行整体把控,管线水平排布,做到单专业管线与管线之间减少交叉碰撞,整齐美观的效果。
管综1.现场预留洞口已经做好,以已经做好的预留洞口为主,先做其他区域的管综,到预留洞口处可以扣弯,用弯通等连接过去.2.涉及到坡度的由调整管综人员调整坡度,卫生间管道与现场沟通确定是否调整.3.调整管综时给排水、消防管道阀门不考虑,暖通阀门需要考虑。
二、综合排布准备管综1、熟悉一二次结构的图形。
(要求会看土建的梁板柱图纸)了解土建结构图形的几个要点:1)结构标高与层高2)每层平均梁标高3)潜污井坑泵位置4)土建后浇带位置5)夹层图形所在区域6)土建装饰标高线线区域7)每层每块区域升降板标高2、土建主体模型核查3、熟悉机电图纸设计规范要求三、综合排布方案原则1、坚持小管让大管、有压让无压、排水管优先的原则在管线平衡中牵涉的相关管道常见的有空调供回水管、给水管、排水管、风管、电气管线,电气桥架,送气管等,在管线平衡过程中,要综合考虑管线特点和功能,坚持小管让大管、有压让无压、排水管优先的原则,同时尽量考虑桥架在水管上面,在这个原则基础上首先要考虑对设计的优化2、各专业管线综合考虑支架共用的原则在大型工程的施工过程中,往往涉及的专业众多,作为总包单位在综合排布过程中,综合考虑各专业管线排布,坚持节约资源,支架共用的原则,减少支架的数量,增加工程的整体效果3、设备机房的管线排布应突出简洁和美观4、管线平衡过程中注意关键部位及部件的维修与维护空间管线综合排布过程中一定要注意留给阀门和吊顶内设备足够的维修和维护空间,不仅要保证留给人员能够进行维修的空间,还要考虑部件拆卸方便。
四、综合排布方法1、各专业模型合并在此操作过程要注意两点问题:1)各专业输出文件坐标基点位置要一致2)核对土建与安装的楼层标高差异性安装、土建模型层高不一致,合并时,土建层高会自动换算到安装里。
2、剖切断面图或手动绘制断面图在走道比较狭小空间又有吊顶标高范围,走道东西太多,往往在调整时没有思路,这时可以利用鲁班剖面图功能,把走道断面剖切出来或手动绘制走道断面。
室外管线综合布置原则一、引言室外管线的布置是一个复杂而重要的工程,它关系到城市的供水、供电、供气、供热等基础设施的正常运行。
为了确保室外管线的布置能够达到高效、安全、可持续的目标,我们需要制定一些综合布置原则。
二、原则一:合理布局1.确定管线布置的功能区域,并按照功能区域对管线进行分组。
常见的功能区域包括居民区、商业区、工业区等。
2.根据不同功能区域的需求,合理规划管线的走向和分布密度。
例如,在居民区应优先布置给水供应管线,而在工业区应优先布置工业废水排放管线。
3.在管线布置时考虑周围建筑物、道路、地质条件等因素,避免管线受到损坏或影响周边环境。
三、原则二:安全可靠1.安全是室外管线布置的首要考虑因素。
需要确保管线布置在无人行区、车辆行驶区或不易被破坏的区域。
2.对于易燃、易爆、有毒的管道,需要设置相应的安全措施,如防爆阀、独立遮挡物等,以确保人员和环境的安全。
3.针对地震、洪涝等自然灾害,应采取适当的安全措施,例如固定管线、防水加固等,以保证管线的可靠性和稳定性。
四、原则三:便捷维护1.管线的维护和检修是管线布置的重要环节。
应留出足够的空间和通道,以便快速、安全地进行维护工作。
2.设置便捷的进出口,方便工作人员和设备进入进行维护和检修。
3.在管线布置时,考虑到未来的维护工作,并预留足够的空间和设备。
五、原则四:节约资源1.室外管线的布置应尽量减少资源的浪费。
根据需求和规划,合理确定管线的长度和直径,避免过度投入。
2.在管线设计中,应优先考虑采用新型材料和技术,以提高效率和降低能耗。
六、原则五:环境友好1.室外管线的布置应符合环保要求,减少对周边环境的影响。
选择环保材料和技术,减少管线的排放、泄漏等问题。
2.在管线布置过程中,应加强环境监控和保护,避免对土壤、水体等环境资源造成破坏。
七、原则六:可持续发展1.室外管线的布置应考虑未来的发展需求,符合城市的可持续发展规划。
2.优先采用可再生能源和清洁能源,减少对传统能源的依赖。
管线综合调整原则1.总体原则尽量利用梁内空间。
绝大部分管道在安装时均为贴梁底走管,梁与梁之间存在很大的空间,尤其是当梁高很大时。
在管道十字交叉时,这些梁内空间可以被很好的利用起来。
在满足弯曲半径条件下,空调风管和有压水管均可以通过翻转到梁内空间的方法,避免与其他管道冲突,保持路由通畅,满足层高要求。
2.避让原则1.有压管让无压管,小管线让大管线,施工简单的避让施工难度大的。
无压管道内介质仅受重力作用由高处往低处流,其主要特征是有坡度要求、管道杂质多、易堵塞,所以无压管道要保持直线,满足坡度,尽量避免过多转弯,以保证排水顺畅以及满足空间高度。
有压管道是在压力作用下克服沿程阻力沿一定方向流动。
一般来说,改变管道走向,交叉排布,绕道走管不会对其供水效果产生影响。
因此,当有压管道与无压管道相碰撞时,应首先考虑更改有压管道的路由。
2.小管道避让大管道。
通常来说,大管道由于造价高、尺寸重量大等原因,一般不会做过多的翻转和移动。
应先确定大管道的位置,后布置小管道的位置。
在两者发生冲突时,应调整小管道,因为小管道造价低且所占空间小,易于更改路由和移动安装。
3.冷水管道避让热水管道。
热水管道需要保温,造价较高,且保温后的管径较大。
另外,热水管道翻转过于频繁会导致集气。
因此在两者相遇时,一般调整冷水管道。
4.附件少的管道避让附件多的管道。
安装多附件管道时要注意管道之间留出足够的空间(需考虑法兰、阀门等附件所占的位置),这样有利于施工操作以及今后的检修、更换管件。
5.临时管道避让永久管道。
新建管道避让原有管道;低压管道避让高压管道;空气管道避让水管道。
3.垂直面排列管道原则热介质管道在上,冷介质在下;无腐蚀介质管道在上,腐蚀介质管道在下;气体介质管道在上,液体介质管道在下;保温管道在上,不保温管道在下;高压管道在上,低压管道在下;金属管道在上,非金属管道在下;不经常检修管道在上,经常检修的管道在下。
(项目没有特别要求,管线按梁下50mm放置)4.管道间距考虑到水管外壁、空调水管、空调风管保温层的厚度。
管线工程综合设计原则与重难点管线工程综合设计原则1.大管优先;因小管道造价低易安装,且大截面、大直径的管道,如空调通风管道、排水管道、排烟管道等占据的空间较大,在平面图中先作布置;2.临时管线避让长久管线;3.有压让无压;无压管道,如生活污水、粪便污水排水管、雨排水管、冷凝水排水管都是靠重力排水,因此,水平管段必须保持一定的坡度,是顺利排水的必要和充分条件,所以在与有压管道交叉时,有压管道应避让;4.金属管避让非金属管;因为金属管较容易弯曲、切割和连接;5.电气避热避水;在热水管道上方及水管的垂直下方不宜布置电气线路;6.消防水管避让冷冻水管同管径;因为冷冻水管有保温,则有利于工艺和造价;7.低压管避让高压管;因为高压管造价高;8.强弱电分设;由于弱电线路如电信、有线电视、计算机网络和其它建筑智能线路易受强电线路电磁场的干扰,因此强电线路与弱电线路不应敷设在同一个电缆槽内,而且留一定距离;9.附件少的管道避让附件多的管道;这样有利于施工和检修,更换管件;各种管线在同一处布置时,还应尽可能做到呈直线、互相平行、不交错,还要考虑预留出施工安装、维修更换的操作距离、设置支、柱、吊架的空间等;管线综合重点及难点部位1.机房内的管线布置:本工程所涉的机房主要有给排水机房、换热机房、消防泵房和空调机房等;机房内管道规格较大,且需要与机电设备进行连接;针对各种管线,把能够成排布置的成排布置,并合理安排管道走向,尽量减少管道在机房内的交叉、返弯等现象;在一些管线较多的部位,通过计算制作联合的管道支架,既节省空间,又可以节省材料,把整个机房布置得合理整齐; 2.出入机房的大型排管:出入机房的管道多为成排布置,我们会根据管道的材质和管道内的流体特征,计算管道重量,编制具体的管道支吊架制作安装方案;3.管道竖井处:管道竖井是管道较为集中的部位,应提前进行管道综合,否则会使管道布置凌乱;对该部位的管道进行分析,根据管道到各个楼层的出口来具体确定管道在竖井内的位置,并在竖井入口处做大样图,标明不同类型的管线的走向、管径、标高、坐标位置;4.走廊内等管线分布较为集中的部位:通常走廊内的管道种类繁多:包括通风管道及冷冻水、冷凝水管道、电气桥架及分支管、消防喷洒干管及分支管道、冷热水管道及分支管等,容易产生管道纠集在一起的状况;必须充分考虑各种管道的走向及不同的布置要求,利用有限的空间,集合各个专业技术人员,合理的排布管道并制定这些部位的安装大样图,使各种管道合理布置;5.管廊等管线集中且管道走向基本一致的地方:这些部位管道比较大且管道走向基本一致,这些部位我们会与设计及时沟通,制定管道的联合支架方案,这样与各种不同管道单独制作管道支吊架相比,既节省了机电辅助材料用量,又使管道布置整齐美观;。
管线综合排布规则管线综合标准总则大管优先,小管让大管。
有压管让无压管。
低压管避让高压管。
常温管让高温、低温管。
可弯管线让不可弯管线、分支管线让主干管线。
附件少的管线避让附件多的管线。
电气管线避热避水,在热水管线、蒸气管线上方及水管的垂直下方不宜布置电气线路。
安装、维修空间≥500mm。
预留管廊内柜机、风机盘管等设备的拆装距离。
管廊内吊顶标高以上预留250mm的装修空间。
租赁线以外400mm距离内尽可能不要布置管线,用作检修空间。
管廊内靠近中庭一侧预留卷帘门位置。
各防火分区处,卷帘门上方预留管线通过的空间,如空间不足,选择绕行。
机电各专业细则给排水专业管线要尽量少设置弯头。
给水管线在上,排水管线在下。
保温管道在上,不保温管道在下,小口径管路应尽量支撑在大口径管路上方或吊挂在大管路下面。
冷热水管(垂直)净距15cm,且水平高度一致,偏差不得超过5mm(其中对卫生间淋浴及浴缸龙头严格执行该标准进行检查,其余部位的可以放宽至1cm)。
除设计提升泵外,带坡度的无压水管绝对不能上翻。
给水引入管与排水排出管的水平净距离不得小于1m。
室内给水与排水管道平行敷设时,两管之间的最小净间距不得小于;交叉铺设时,垂直净距不得小于。
给水管应铺设在排水管上面,若给水管必须铺设在排水管的下方时,给水管应加套管,其长度不得小于排水管径的3倍。
喷淋管尽量选在下方安装,与吊顶间距保持至少100mm。
(无吊顶区域貌似尽量走上方好点,因为通常是上喷)各专业水管尽量平行敷设,最多出现两层上下敷设。
污排、雨排、废水排水等自然(即重力)排水管线不应上翻,其他管线避让重力管线。
给水PP-R管道与其它金属管道平行敷设时,应有一定保护距离,净距离不宜小于100mm,且PP-R管宜在金属管道的内侧。
水管与桥架层叠铺设时,要放在桥架下方。
管线不应该挡门、窗,应避免通过电机盘、配电盘、仪表盘上方。
管线外壁之间的最小距离不宜小于100mm,管线阀门不宜并列安装,应错开位置,若需并列安装,净距不宜小于200mm。
管线综合优化的目的和原则随着社会进步,人们对建筑的安全性、智能化、舒适性和节能提出了更高的要求,促使机电系统繁多,管线种类也很复杂,而机电管线安装空间也越来越紧张。
为了达到合理布置管线的目的,传统使用二维软件(如CAD)绘制机电综合图纸,并辅以局部的剖面图的方式来解决机电管线综合的问题。
由于传统的管线综合存在先天的局限性,不能完全保证其管线布局的合理性。
采用目前的BIM 技术,可以大幅度提高管线综合的效率。
既然用BIM技术来做管线优化,首先第一步需要了解管线优化的目的:1、综合管线初步定位2、保证阀门及附件的安装空间3、综合管线整体布局协调合理4、保证合理的操作与检修空间然后需要了解优化的具体原则:原则一:1.1 自上而下一般顺序应为电→风、水。
1.2 管线发生冲突需要调整时,以不增加工程量为原则……1.3 对已有一次结构预留孔洞的管线,应尽量减少位置的移动。
1.4 与设备连接的管线,应减少位置的水平及标高位移。
1.5 布置时考虑预留检修及二次施工的空间,尽量将管线提高,与吊顶间留出尽量多的空间。
1.6 在保证满足设计和使用功能的前提下,管道、管线尽量暗装于管道井、电井内、管廊内、吊顶内。
1.7 要求明装的尽可能的将管线沿墙、梁、柱走向敷设,最好是成排、分层敷设布置。
原则二2.1 小管让大管:小管绕弯容易,且造价低。
2.2 分支管让主干管:分支管一般管径较小,避让理由见第1条,另外还有一点,分支管的影响范围和重要性不如主干管。
2.3 有压管让无压管(压力流管让重力流管):无压管(或重力流管)改变坡度和流向,对流动影响较大。
2.4 可弯管让不能弯的管。
2.5 低压管让高压管:高压管造价高,且强度要求也高。
2.6 气体管让水管:水流动的动力消耗大。
2.7 金属管让非金属管:金属管易弯曲、切割和连接。
2.8 一般管道让通风管:通风管道体积大,绕弯困难。
2.9 阀件小的让阀件多的:考虑安装、操作、维护等因素。
机电管线综合图实施细则1 设计依据机电综合图应参照以下内容进行综合:1.1建筑、结构、装修、机电各专业施工图纸以及相关的技术变更 1.2相关设计、施工规范,行业标准以及标准图集 2 机电管线综合要求2.1综合排布目的:合理布置各专业管线,最大限度的增加建筑使用空间,减少由于管线冲突造成的二次施工。
2.2综合排布内容:(1)综合协调机房及各楼层平面区域或吊顶内各专业的路由,确保在有效的空间内合理布置各专业的管线,以保证吊顶的高度,同时保证机电各专业的有序施工。
(2)综合排布机房及各楼层平面区域内机电各专业管线,协调机电与土建、精装修专业的施工冲突。
弥补原设计不足,减少因此造成的各种损失。
(3)综合协调竖向管井的管线布置,使管线的安装工作顺利地完成,并能保证有足够多的空间完成各种管线的检修和更换工作。
3 机电综合图工作流程4 4.1总体原则:高度利用可用的空间。
4.2避让原则:安装大管,后安装小管;先施工无压管,后施工有压管;先施工上层电管、桥架,后安装下层水管。
4.3管道间距考虑到水管外壁,空调水管、空调风管保温层的厚度。
电气桥架、水管,外壁距墙的距离,最小有100mm的距离,直管段风管距墙距离最小150mm,沿结构墙需90度拐弯风管及有消声器、较大阀部件等区域,根据实际情况确定距墙柱距离,管线布置时考虑无压管道的坡度。
不同专业管线间距离,尽量满足施工规范要求(见附表)。
4.4考虑机电末端空间整个管线的布置过程中考虑到以后灯具、烟感探头、喷洒头等的安装,电气桥架安装后放线的操作空间及以后的维修空间,电缆布置的弯曲半径不小于电缆直径的15倍。
4.5垂直面排列管道:热介质管道在上,冷介质在下无腐蚀介质管道在上,腐蚀性介质管道在下气体介质管道在上,液体介质管道在下保温管道在上,不保温管道在下高压管道在上,低压管道在下金属管道在上,非金属管道在下不经常检修管道在上,经常检修的管道在下上述为管线布置基本原则,管线综合协调过程中根据实际情况综合布置,管间距离以便于安装、检修为原则。
机电管线综合排布的具体排布原则
机电管线综合评价排布的测评具体排布原则,可以参照以下要点
进行:
1、管线综合仍须以暖通专业为主,水电专业为辅,因为暖通的风
管最大。
建筑施工电如果出现打架、互不相让时,由项目经理需要进
行协调。
最后由专人进行汇总,绘制最终的管线综合评价图纸。
2、暖通的风管如果不止一根,一般来说,排烟管宜高于其他风管;大风管宜高于糟风管。
几个两个风管如果只是在局部交叉,可以安装
在同一标高,交叉的位置小风管绕大风管。
3、水管方面,有压管绕无压管。
4、空调水平干管宜高于风机盘管。
5、冷凝水应考虑坡度,吊顶的实际安装高度通常由冷凝水的最低点。
6、电气专业桥架安装比较自由,可以见缝插针,建议先把空调、
给排水的管道安排好,再考虑桥架的空间。
桥架不宜安装在水管的正
下方。
7、给排水的管道相当程度,有条件的情况下建议其单独一段水平
空间,不够与空调管道并行。
但是高度紧张时这样的想法是很难的。
实在安排不下时,让个别水管穿梁。
如果穿梁都无法解决吊顶的问题,那只好改系统了,比如水管全改成竖向系统,不走水平管。
8、从走道走进入房间的新风支管如果与梁或者其他管道挨打,可
以改用软风管,自由弯曲,绕开障碍物。
9、走道玻璃幕墙里不能全部摆满,要留出一定的操作空间,便于
以后检修。
10、复杂的工程,方案设计是画不清楚的,要靠施工方施工单位在现场做综合。
11、公共走道小桥内考虑到安装室内空间小桥架、母线、喷淋在最上面,风管、水管在下面,遇见打架,电管和水管让通风管,电管让水管。
管线概括安插的真施之阳早格格创做1. 管线概括安插的真施:尽管利用梁内空间.绝大部分管讲正在拆置时均为揭梁底走管,梁取梁之间存留很大的空间,更加是当梁下很大时.正在管讲十字接叉时,那些梁内空间不妨被很佳的利用起去.正在谦脚蜿蜒半径条件下,空调风管战有压火管均不妨通过翻转到梁内空间的要领,预防取其余管讲辩论,脆持路由通畅,谦脚层下央供.(1)有压管让无压管,小管线让大管线,动工简朴的躲躲动工易度大的.无压管讲内介量仅受沉力效率由下处往矮处流,其主要特性是有坡度央供、管讲纯量多、易阻碍,所以无压管讲要脆持直线,谦脚坡度,尽管预防过多转直,以包管排火逆畅以及谦脚空间下度.有压管讲是正在压力效率下克服沿程阻力沿一定目标震动.普遍去道,改变管讲走背,接叉排布,绕讲走管没有会对于其供火效验爆收效率.果此,当有压管讲取无压管讲相碰碰时,应最先思量变动有压管讲的路由.(2)小管讲躲躲大管讲.常常去道,大管讲由于制价下、尺寸沉量大等本果,普遍没有会干过多的翻转战移动.应先决定大管讲的位子,后安插小管讲的位子.正在二者爆收辩论时,应安排小管讲,果为小管讲制价矮且所占空间小,易于变动路由战移动拆置.(3)热火管讲躲躲热火管讲.热火管讲需要保温,制价较下,且保温后的管径较大.其余,热火管讲翻转过于一再会引导集气.果此正在二者相逢时,普遍安排热火管讲.(4)附件少的管讲躲躲附件多的管讲.拆置多附件管讲时要注意管讲之间留出脚够的空间(需思量法兰、阀门等附件所占的位子),那样有好处动工支配以及以后的检建、调换管件.(5)临时管讲躲躲永暂管讲.新建管讲躲躲本有管讲;矮压管讲躲躲下压管讲;气氛管讲躲躲火管讲.热介量管讲正在上,热介量正在下;无腐蚀介量管讲正在上,腐蚀介量管讲正在下;气体介量管讲正在上,液体介量管讲正在下;保温管讲正在上,没有保温管讲正在下;下压管讲正在上,矮压管讲正在下;金属管讲正在上,非金属管讲正在下;没有时常检建管讲正在上,时常检建的管讲正在下.思量到火管中壁、空调火管、空调风管保温层的薄度.电气桥架、火管,中壁距离墙壁的距离,最小有100mm的距离,直管段风管距墙距离最小150mm,沿构制墙需要90度拐直风讲及有消声器、较大阀部件等天区,根据本量情况决定距墙柱距离,管线安插时思量无压管讲的坡度.分歧博业管线间距离,尽管谦脚现场动工典型央供.所有管线的安插历程中思量到以去收回风心、灯具、烟感探头、喷洒头等的拆置,合理天安插吊顶天区机电各终端正在吊顶上的分散,以及电气桥架拆置后防线的支配空间以及以去的维建空间,电缆安插的蜿蜒半径没有小于电缆直径的15倍.上述为管线安插基根源基本则,管线概括协做历程中根据本量情况概括安插,管间距离一边拆置、维建为准则.。
管线综合排布规则1、总则(1)大管优先,小管让大管(2)有压让无压(3)低压让高压(4)常温管让高温低温管(5)可弯管让不可弯管,分支管线让主干管线(6)附件少的管线让附件多的管线(7)电气管线避热避水,在热水管线、蒸汽管线上方及水管的垂直下方不宜布设电气线路(8)安装维修空间≥500mm(9)预留管廊内机柜、风机盘管等设备的拆装距离(10)管廊内吊顶标高以上预留250mm的装修空间(11)租赁线以外400mm距离内尽可能不要布置管线,用作检修空间(12)个防火分区卷帘门上方预留管线通过空间,空间不足绕行2、给排水专业(1)管线尽量少设弯头(2)给水管线在上,排水管线在下。
保温管道在上,不保温管道在下,小口径管路尽量支撑在大口径管路上方或吊挂在大管路下方(3)冷热水管(垂直)净距15cm,且水平高度一致,偏差不超5mm,(卫生间淋浴及浴缸龙头严格执行标准)(4)除设计提升泵外,带坡度的无压水管不允许上返(5)给水引入管与排水排出管的水平净距离不得小于1m,室内给水与排水管道平行敷设时,两管之间最小净距离不得小于0.5m,交叉铺设时,垂直净距不小于0.15m,给水铺在排水上方,若给水必须铺在排水下方时应加套管,长度不小于排水管径的3倍(6)喷淋管尽量选在下方安装,与吊顶间距保持至少100mm,(无吊顶区走上方)(7)各专业水管尽量平行敷设,最多出现两层(8)重力排水管线不得上返,其他管线避让重力管线(9)给水ppr管道与其他金属管道平行敷设时,应保持一定距离,净距不小于100mm,且ppr管宜在金属管道内侧。
(10)水管与桥架层叠铺设时,要在桥架下方。
(11)管线不应挡门窗,避免通过电机盘配电盘仪表盘上方(12)管线外壁之间的最小距离不宜小于100mm,管线阀门不宜并列安装,应错开位置,若需并列安装净距不宜小于200mm。
(13)水管与墙柱间距如下管径范围与墙面净距(mm)D≤DN32 ≥25DN32≤D≤DN50 ≥35DN75≤D≤DN100 ≥50DN125≤D≤DN150 ≥603、暖通专业(1)保证无压管(冷凝)的重力坡度,无压管放在最下方(2)风管和较大的母线桥架,一般安装在最上方,风管与桥架之间的距离≥100mm(3)管道外壁,法兰边缘,热绝缘层外壁等管路突出部位距墙壁或柱边净距≥100mm。
室外管线综合布置原则室外管线综合布置原则室外管线的综合布置是指在室外环境下,对各种管线进行合理的布置和安装,以保证管线的正常运行和维护。
室外管线的综合布置需要考虑多种因素,如管线类型、管线长度、管线数量、管线材料、管线用途、管线安全等等。
下面将介绍室外管线综合布置的原则。
1. 安全原则安全是室外管线综合布置的首要原则。
在管线的布置过程中,必须考虑到管线的安全性,避免管线与其他设施、建筑物等发生碰撞,造成安全事故。
同时,还要考虑到管线的防雷、防腐、防爆等安全措施,以保证管线的安全运行。
2. 美观原则室外管线的综合布置还需要考虑到美观原则。
管线的布置应该符合环境美学要求,不影响周围环境的美观度。
在管线的布置过程中,应该尽量避免管线的交叉、穿越、悬挂等不美观的现象。
3. 经济原则室外管线的综合布置还需要考虑到经济原则。
在管线的布置过程中,应该尽量减少管线的长度和数量,降低管线的成本。
同时,还要考虑到管线的维护成本和使用寿命,选择经济实用的管线材料和设备。
4. 实用原则室外管线的综合布置还需要考虑到实用原则。
在管线的布置过程中,应该根据管线的用途和功能,选择合适的管线材料和设备。
同时,还要考虑到管线的维护和维修,保证管线的正常运行。
5. 环保原则室外管线的综合布置还需要考虑到环保原则。
在管线的布置过程中,应该尽量减少管线对环境的影响,选择环保材料和设备。
同时,还要考虑到管线的排放和处理,保护环境和生态。
综上所述,室外管线的综合布置需要考虑到安全、美观、经济、实用和环保等多种因素。
在管线的布置过程中,应该根据实际情况,综合考虑各种因素,制定合理的管线布置方案,保证管线的正常运行和维护。
管线综合布置的实施1.管线综合布置的实施:1.1原则1.1.1总体原则尽量利用xx空间。
绝大部分管道在安装时均为贴梁底走管,xx 之间存在很大的空间,尤其是当xx很大时。
在管道十字交叉时,这些xx空间可以被很好的利用起来。
在满足弯曲半径条件下,空调风管和有压水管均可以通过翻转到xx空间的方法,避免与其他管道冲突,保持路由通畅,满足层高要求。
1.1.2避让原则(1)有压管让无压管,小管线让大管线,施工简单的避让施工难度大的。
无压管道内介质仅受重力作用由高处往低处流,其主要特征是有坡度要求、管道杂质多、易堵塞,所以无压管道要保持直线,满足坡度,尽量避免过多转弯,以保证排水顺畅以及满足空间高度。
有压管道是在压力作用下克服沿程阻力沿一定方向流动。
一般来说,改变管道走向,交叉排布,绕道走管不会对其供水效果产生影响。
因此,当有压管道与无压管道相碰撞时,应首先考虑更改有压管道的路由。
(2)小管道避让大管道。
通常来说,大管道由于造价高、尺寸重量大等原因,一般不会做过多的翻转和移动。
应先确定大管道的位置,后布置小管道的位置。
在两者发生冲突时,应调整小管道,因为小管道造价低且所占空间小,易于更改路由和移动安装。
(3)冷水管道避让热水管道。
热水管道需要保温,造价较高,且保温后的管径较大。
另外,热水管道翻转过于频繁会导致集气。
因此在两者相遇时,一般调整冷水管道。
(4)附件少的管道避让附件多的管道。
安装多附件管道时要注意管道之间留出足够的空间(需考虑xx、阀门等附件所占的位置),这样有利于施工操作以及今后的检修、更换管件。
(5)临时管道避让永久管道。
xx管道避让原有管道;低压管道避让高压管道;空气管道避让水管道。
1.1.3垂直面排列管道原则热介质管道在上,冷介质在下;无腐蚀介质管道在上,腐蚀介质管道在下;气体介质管道在上,液体介质管道在下;保温管道在上,不保温管道在下;高压管道在上,低压管道在下;金属管道在上,非金属管道在下;不经常检修管道在上,经常检修的管道在下。
机电工程综合管网排布指南编制人:宋公明一、一般原则1.排布原则:综合管网区域的管道支吊架宜选用综合支吊架,在这个前提下,综合管网就要分层排布,每层管线的标高按照管线底部标高进行建模。
分层原则:上层为桥架,中间为管道,下层为风管。
调整原则:有压让无压,桥架让水管,水管让风管。
2.距离原则:最上层管线顶部标高距离梁底宜≥100mm,最下层支架底部标高要满足吊顶要求;走廊区域靠近墙体一侧管线距墙体净间距宜≥150mm,另一侧墙体距最近管线宜≥400mm(保证检修空间);管线之间的间距详见下述说明:垂直间距:上层管线底部与下层管线顶部最高处的净间距宜≥150mm。
水平间距:相邻管线之间的水平净间距宜为100mm。
吊杆间距:管线距离综合支吊架吊杆水平净间距宜为100mm。
二、综合管网排布流程为使综合管网在BIM模型建立过程中减少调整次数,提高效率,就必须按照标准流程进行实施,综合管网排布的标准流程为:准备工作→初排管综→调整管综→排布复杂节点管综→管综再调整三、具体实施步骤1.准备工作根据结构和建筑专业设计图纸,以及各区域走廊吊顶高度要求,整理出所有楼层需要排布管综的走廊区域空间尺寸明细表,详见下表:备注:1.若暂未确定吊顶标高,可按照上述距离原则最小值进行管综排布,但管综支架最低处不得低于使用空间要求。
2.管综净高指最高处管线顶部与最低处支架底部的高差。
3.依据走廊净宽和预留检修空间的大小,进一步确定管综净宽。
确定了管综净高和管综净宽,就可以得到走廊区域的管综排布所占用的空间大小,即确定了所有管线的排布范围,下一步就需要针对这个空间范围内各管线进行具体定位了。
2.初排管综2.1基本要求:初排管综要先画草图;一个走廊一排布。
2.2具体步骤第一步:按照设计图纸排布无压管道(重力排水、冷凝水等管道)。
第二步:参照排布原则和距离原则由上至下逐层排布管道。
第三步:若综合管网的排布空间宽度≥1.7m,排布综合管网时要考虑横担中间增加一个吊杆,形似“山”字型。
风管顶贴梁底安装,电气桥架、线槽顶为,H为结构梁底标高,
排水管标高按照图面标注安装;
当给排水专业、通风专业和电气专业各管线有竖向交叉又无法避让时,应遵循以下原则: 1给排水管线与给排水管线有竖向交叉时,有压管让无压管,小管让大管,压力管从重力管上部绕过,小管从大管上绕过;
2给排水管线与风管竖向交叉时,压力管道应从上绕过,重力管在通风专业协调设在风管上部;
3给排水管线与电气管竖向交叉时,给排水管线敷设在电气专业管线下方;
4给排水管线与空调水主干管竖向交叉时,给排水管上弯至空调水管上方;
5空调水主干管与电气桥架竖向交叉时,桥架上弯至空调水主管上方;
6空调水主干管与风管竖向交叉时,最大边长大于等于2000的,空调水管上弯至风管上方,最大边长小于2000的,风管上弯至水管上方;
7电气桥架与风管竖向交叉时,电气桥架上弯至风管上方;
所有管线应协调统筹布置,最终任何交叉管线最下方净高不得影响建筑使用功能,无法满足时应联系设计方修改调整;
当梁、通风管道、成排布置的管道、桥架等障碍物宽度大于时,其下放应增设喷头;。
机电管线综合图实施细则
1设计依据
机电综合图应参照以下内容进行综合:
1.1建筑、结构、装修、机电各专业施工图纸以及相关的技术变更
1.2相关设计、施工规范,行业标准以及标准图集
2机电管线综合要求
2.1综合排布目的:
合理布置各专业管线,最大限度的增加建筑使用空间,减少由于管线冲突造成的二次施工。
2.2综合排布内容:
(1)综合协调机房及各楼层平面区域或吊顶内各专业的路由,确保在有效的空间内合理布置各专业的管线,以保证吊顶的高度,同时保证机电各专业的有序施工。
(2)综合排布机房及各楼层平面区域内机电各专业管线,协调机电与土建、精装修专业的施工冲突。
弥补原设计不足,减少因此造成的各种损失。
(3)综合协调竖向管井的管线布置,使管线的安装工作顺利地完成,并能保证有足够多的空间完成各种管线的检修和更换工作。
3机电综合图工作流程
通
过
4管线综合排布原则
4.1总体原则:
风管布置在上方(当有重力排水时,通风必须让重力排水管道),电管、桥架和水管在同一高度时候,水平分开布置;在同一垂直方向时,电管、桥架在上,水管在下进行布置。
综合协调,利用可用的空间。
4.2避让原则:
⑴有压管让无压管,水管让风管,小管线让大管线,施工简单的避让施工难度大的。
施工时:先安装
大管,后安装小管;先施工无压管,后施工有压管;先施工上层电管、桥架,后安装下层水管。
4.3管道间距
考虑到水管外壁,空调水管、空调风管保温层的厚度。
电气桥架、水管,外壁距墙的距离,最小有100mm 的距离,直管段风管距墙距离最小150mm,沿结构墙需90度拐弯风管及有消声器、较大阀部件等区域,根据实际情况确定距墙柱距离,管线布置时考虑无压管道的坡度。
不同专业管线间距离,尽量满足施工规范要求(见附表)。
4.4考虑机电末端空间
整个管线的布置过程中考虑到以后灯具、烟感探头、喷洒头等的安装,电气桥架安装后放线的操作空间及以后的维修空间,电缆布置的弯曲半径不小于电缆直径的15倍。
4.5垂直面排列管道:
热介质管道在上,冷介质在下
无腐蚀介质管道在上,腐蚀性介质管道在下
气体介质管道在上,液体介质管道在下
保温管道在上,不保温管道在下
高压管道在上,低压管道在下
金属管道在上,非金属管道在下
不经常检修管道在上,经常检修的管道在下
上述为管线布置基本原则,管线综合协调过程中根据实际情况综合布置,管间距离以便于安装、检修为原则。
机电管线综合布置布局
综合布局(二)
综合布局(三)
综合布局(四)
附表-管线排布距离
附表(一):阀门并列时管道的中心距(mm)
(全国民用建筑工程设计技术措施-给水排水-2009)B4-2
附表(二):管道中心距和管中心至墙面距离(mm)
附表(三): 保温管道与非保温管道
附表(四):给水管与管及与建筑构件之间的最小净距
附表(五):空调水管最小间距参考表
附表(七)动力管道最小间距参考表
涉及机电管线排布部分规范
给排水专业:
《建筑给水排水设计规范》 GB 50015-2003 给水:
排水:
雨水:
热水及饮水供应:
自动喷水灭火系统设计规范GB 50084-2001
建筑给水排水设计手册(92年12月第一版)
暖通专业:
通风与空调工程施工质量验收规范(GB 50243--2002)
采暖通风与空气调节设计规范(GB 50019--2003)
《实用供热空调设计手册》
《建筑设备施工安装通用图集—通风与空调工程》(91SB6-1 2005)
电气专业:
民用建筑电气设计规范JGJ/T 16-92
条文编号内容
9.11.4 电缆桥架(梯架、托盘)水平敷设时的距地高度一般不宜低于 2.50m,垂直敷设时距地
1.80m以下部分应加金属盖板保护,但敷设在电气专用房间(如配电室、电气竖井、技术层等)
内时除外。
9.11.6 电缆桥架多层敷设时,其层间距离一般为:控制电缆间不应小于0.20m;电力电缆间不
应小于0.30m;弱电电缆与电力电缆间不应小于0.50m,如有屏蔽盖板可减少到0.30m;桥架
上部距顶棚或其他障碍物不应小于0.30m。
9.11.7 几组电缆桥架在同一高度平行敷设时,各相邻电缆桥架间应考虑维护、检修距离。
9.11.9 下列不同电压、不同用途的电缆,不宜敷设在同一层桥架上:
(1)1kV以上和1kV以下的电缆。
(2)同一路径向一级负荷供电的双路电源电缆。
(3)应急照明和其他照明的电缆。
(4)强电和弱电电缆。
如受条件限制需安装在同一层桥架上时,应用隔板隔开。
9.11.10 电缆桥架与各种管道平行或交叉时,其最小净距应符合表9.11.10的规定。
9.11.11 电缆桥架不宜敷设在腐蚀性气体管道和热力管道的上方及腐蚀性液体管道的下方,否则
应采取防腐、隔热措施。
9.12.2 封闭式母线水平敷设时,至地面的距离不应小于2.20m。
垂直敷设时,距地面1.80m以
下部分应采取防止机械损伤措施。
但敷设在电气专用房间内(如配室、电机室、电气竖井、技
术层等)时除外。
9.12.3 封闭式母线水平敷设的支持点间距不宜大于2m。
垂直敷设时,应在通过楼板处采用专用
附件支承。
垂直敷设的封闭式母线,当进线盒及末端悬空时,应采用支架固定。
9.12.5 当封闭式母线直线敷设长度超过制造厂给定的数值时,宜设置伸缩节。
在封闭式母线水
建筑与建筑群综合布线系统工程设计规范GB/T50311—2000
建筑安装工程施工图集(第二版)电4 电缆桥架安装。