普通遗传学:第一章 遗传的细胞学基础
- 格式:ppt
- 大小:5.24 MB
- 文档页数:45
农业推广硕士遗传学考试大纲(50分)第一章遗传的细胞学基础第一节染色体1、染色质与染色体:掌握染色质和染色体的基本概念,明确二者是同一物质在不同细胞分裂时期的两种表现形态;何谓常染色质、异染色质?二者在细胞分裂周期中表现的区别?2、染色体的形态:掌握着丝点、染色体臂、主缢痕、次缢痕、随体等染色体基本形态;根据着丝点位置将染色体按形态分为不同类型,在细胞分裂后期具有不同的表现形态;了解同源染色体、非同源染色体的基本概念,掌握染色体核型分析的基本概念及其分类依据。
3、染色体的数目:同种生物染色体数目是恒定的,性细胞中的数目是体细胞的一半,了解主要农作物染色体的数目。
第二节细胞的分裂和细胞周期1、细胞周期:一个完整的细胞周期包括分裂间期和分裂期,前者由可分为合成前期、合成期、合成后期,后者又可分为核分裂和胞质分裂两个阶段。
2、有丝分裂:有丝分裂分为前期、中期、后期、末期,各个时期具有不同的表现特征;了解有丝分裂的遗传学意义。
3、减数分裂:了解减数分裂的基本概念,可分为第一次分裂和第二次分裂,每次分裂又分为前、中、后、末4个时期,减数发生在第一次分裂;第一次分裂的前期又分为细线期、偶线期、粗线期、双线期、终变期,了解不同时期染色体的形态特征;了解减数分裂的遗传学意义。
第三节配子的形成和受精1、雌雄配子的形成:掌握无性生殖和有性生殖的基本概念;了解植物雌、雄配子的形成过程,每个胚囊母细胞形成1个雌配子体,每个花粉母细胞可形成4个雄配子体。
2、植物的授粉与受精:掌握授粉、受精的基本概念,重点掌握双受精的概念,了解通过双受精发育成的种子其各组成成分遗传组成来源的不同;掌握花粉直感与果实直感的概念及区别并能各举实例。
3、无融合生殖:了解无融合生殖基本概念及其几种主要类型(单倍配子体无融合生殖、二倍配子体无融合生殖、不定胚、单性结实)第二章孟德尔遗传第一节分离规律1、性状分离现象及解释:在熟悉单位性状、相对性状、显性性状、隐性性状等基本概念的基础上,理解孟德尔对性状分离现象的发现及合理解释。
遗传学课后习题及答案(刘庆昌第二版)第一章遗传的细胞学基础(32页)1.中期染色体的外部形态包括哪些部分? 染色体的形态有哪些类型?着丝点、染色体臂、主缢痕、随体。
中间着丝粒染色体、近中着丝粒染色体、近端着丝粒染色体、顶端着丝粒染色体。
2.简述有丝分裂和减数分裂的主要区别。
⑴减数分裂前期有同源染色体配对(联会);⑵减数分裂遗传物质交换(非姐妹染色单体片段交换);⑶减数分裂中期后染色体独立分离,而有丝分裂则着丝点裂开后均衡分向两极;⑷减数分裂完成后染色体数减半;⑸分裂中期着丝点在赤道板上的排列有差异:减数分裂中同源染色体的着丝点分别排列于赤道板两侧,而有丝分裂时则整齐地排列在赤道板上。
3. 简述真核生物染色体结构染色质的基本结构单位是核小体。
核小体是由组蛋白核心和盘绕其上的DNA构成,是一个八聚体。
DNA包装成染色体需要经过三级压缩,其具体过程是:1)首先组蛋白组成盘装八聚体,DNA缠绕其上,成为核小体颗粒,两个颗粒之间经过DNA连接,形成外径10nm的纤维状串珠,称为核小体串珠纤维,是为染色体一级结构。
2)核小体串珠纤维在酶的作用下形成每圈6个核小体,外径30nm的螺旋结构。
是为染色体二级结构3)螺旋结构再次螺旋化,形成超螺旋结构,此为三级结构4)超螺线管(或者说微带),形成绊环,即线性的螺线管形成的放射状环。
绊环再非组蛋白上缠绕即形成了显微镜下可见的染色体结构。
4.某物种细胞染色体数为2n=24,分别指出下列各细胞分裂时期中的有关数据:(1)有丝分裂后期染色体的着丝点数;48(2)减数分裂后期I染色体着丝点数;24(3)减数分裂中期I的染色体数;24(4)减数分裂末期1I的染色体数。
125.果蝇体细胞染色体数为2n=8,假设在减数分裂时有一对同源染色体不分离,被拉向同一极,那么:(1)二分子的每个细胞中有多少条染色单体?(2)若在减数分裂第二次分裂时所有的姊妹染色单体都分开,则产生四个配子中各有多少条染色体?(3)用n表示一个完整的单倍染色体组,应怎样表示每个配子的染色体数?(1)一个子细胞有10条染色单体,另一个子细胞中有6条染色单体(2)两个配子中有5条染色体,另两个配子中有3条染色体。
普通遗传学重点内容第一章绪论1. 生物进化和新品种选育的三大因素是遗传,变异和选择2. 遗传学研究的任务是什么?阐明生物遗传和变异的现象及其表现的规律;深入探索遗传和变异的原因及其物质基础,揭露其内在的规律;从而进一步指导动物,植物和微生物的育种实践,提高医学水平,为人民谋福利。
名词解释1.遗传学:是研究生物遗传和变异的科学2.遗传:亲代与子代之间相似的现象3.变异:亲代与子代之间,子代与子代之间,总是存在不同程度差异的现象第二章遗传的细胞学基础1当染色体组型为aa的植物给染色体组型为AA的植物授粉时,其种子有什么样染色体组型的胚和胚乳?胚 Aa 胚乳AAa2有丝分裂分裂过程分为哪几步?试述各部分特征?(16-17页)书本上概括主要要点即可3试述双受精过程?两个精核与花粉管的内含物一同进入胚囊,这时1个精核与卵细胞受精结合为合子,将来发育为胚。
同时另1精核与两个极核受精结合为胚乳核,将来发育成胚乳。
名词解释1.同源染色体:形态和结构相同的一对染色体2.非同源染色体:一对染色体与另一对形态结构不同的染色体,互称为非同源染色体3.姊妹染色单体:在二价体中一个染色体的两条染色单体,互成为姊妹染色单体4.非姊妹染色单体:不同染色体的染色单体,互成为非姊妹染色单体5.无性生殖:通过亲本营养体的分割而产生许多后代个体,这一方式也称营养体生殖6.有性生殖:通过亲本的雌配子和雄配子受精而形成合子,随后进一步分裂,分化和发育而产生后代。
7.自花授粉:同一朵花内或同株上花朵间的授粉叫自花授粉8.异花授粉:不同株的花朵间授粉叫异花授粉9.胚乳直感:如果在3x胚乳的性状上由于精核的影响而直接表现父本的某些性状,这种想象称为胚乳直感10.果实直感:如果种皮或果皮组织在发育过程中由于花粉影响而表现父本的某些性状,则称为果实直感11.孤雌生殖:凡由卵细胞未经受精而发育成有机体的生殖方式,称孤雌生殖12单性结实:它是在卵细胞没有受精,但在花粉的刺激下,果实也能正常发育的现象第三章遗传物质的分子基础名词解释1.异染色质:是染色质线中染色很深的区段常染色质:是染色质线中染色很浅的区段2简答:DNA作为遗传物质的间接证据和直接证据间接证据四个1)含量:DNA含量恒定。
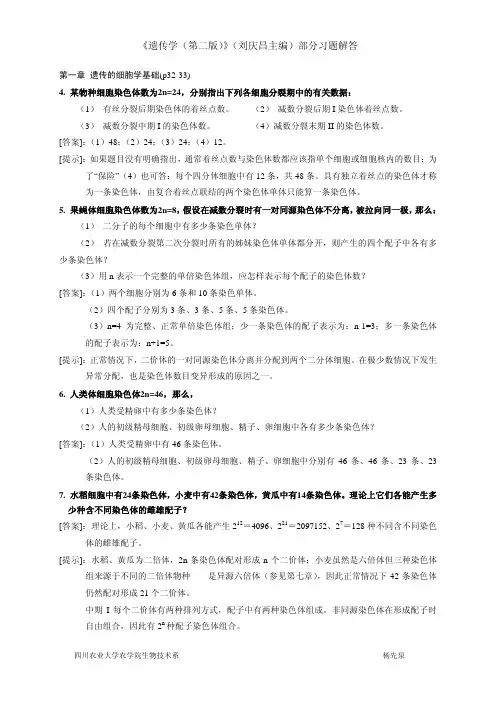
第一章遗传的细胞学基础(p32-33)4. 某物种细胞染色体数为2n=24,分别指出下列各细胞分裂期中的有关数据:(1)有丝分裂后期染色体的着丝点数。
(2)减数分裂后期I染色体着丝点数。
(3)减数分裂中期I的染色体数。
(4)减数分裂末期II的染色体数。
[答案]:(1)48;(2)24;(3)24;(4)12。
[提示]:如果题目没有明确指出,通常着丝点数与染色体数都应该指单个细胞或细胞核内的数目;为了“保险”(4)也可答:每个四分体细胞中有12条,共48条。
具有独立着丝点的染色体才称为一条染色体,由复合着丝点联结的两个染色体单体只能算一条染色体。
5. 果蝇体细胞染色体数为2n=8,假设在减数分裂时有一对同源染色体不分离,被拉向同一极,那么:(1)二分子的每个细胞中有多少条染色单体?(2)若在减数分裂第二次分裂时所有的姊妹染色体单体都分开,则产生的四个配子中各有多少条染色体?(3)用n表示一个完整的单倍染色体组,应怎样表示每个配子的染色体数?[答案]:(1)两个细胞分别为6条和10条染色单体。
(2)四个配子分别为3条、3条、5条、5条染色体。
(3)n=4为完整、正常单倍染色体组;少一条染色体的配子表示为:n-1=3;多一条染色体的配子表示为:n+1=5。
[提示]:正常情况下,二价体的一对同源染色体分离并分配到两个二分体细胞。
在极少数情况下发生异常分配,也是染色体数目变异形成的原因之一。
6. 人类体细胞染色体2n=46,那么,(1)人类受精卵中有多少条染色体?(2)人的初级精母细胞、初级卵母细胞、精子、卵细胞中各有多少条染色体?[答案]:(1)人类受精卵中有46条染色体。
(2)人的初级精母细胞、初级卵母细胞、精子、卵细胞中分别有46条、46条、23条、23条染色体。
7. 水稻细胞中有24条染色体,小麦中有42条染色体,黄瓜中有14条染色体。
理论上它们各能产生多少种含不同染色体的雌雄配子?[答案]:理论上,小稻、小麦、黄瓜各能产生212=4096、221=2097152、27=128种不同含不同染色体的雌雄配子。
2011-2012上学期选课普通遗传学复习题第一章遗传的细胞学基础1、名词解释:染色体:当细胞分裂时,核内的染色质便卷缩而呈现为一定数目与形态的染色体。
细胞周期;同源染色体异源染色体有丝分裂二倍体二价体姊妹染色单体核型分析2、染色体的外部形态包括哪些部分,根据染色体的形态特征可将染色体分为哪几种类型?3、玉米体细胞10对染色体,它的根、叶、胚乳、胚、卵细胞、精细胞中分别有多少条染色体?4、假定一个杂种细胞含有3对同源染色体,其中A、B、C来自父本,而a、b、c来之母本,经过减数分裂后,该杂种可以形成几种类型的配子?5、减数分裂与有丝分裂有何异同?从遗传学的角度来看这两种细胞分裂各有何意义?6、马是二倍体(2n=64),其中包括36条近端着丝粒染色体。
驴也是二倍体(2n=62),其中包括22条近端着丝粒染色体。
请你说明马和驴的杂种后代骡子为何高度不育?7、假定一个体细胞含有一对同源染色体Aa和另一条染色体B(无配对的同源染色体,并假定该染色体在减数分裂过程中没被丢失),该个体经过减数分裂后,可以产生哪些类型的配子?第二章孟德尔遗传1、名词解释相对性状单位性状、显性性状、隐性性状基因、等位基因显性基因隐性基因基因型表现性完全显性、不完全显性纯合体、杂合体、回交、自交、测交、复等位基因、共显性。
2、请你简要说明分离规律和自由组合规律的细胞学基础。
4、假定某个体具有AaBbDd基因型,三对基因分别位于不同常染色体上。
请你写出该个体所产生配子类型及其比例。
如果该个体自交,在子代群体中AaBbDd、AABbdd、AABBDD、aaBBdd基因型个体的概率分别是多少?5、假定某个体具有AaBbDd基因型,三对基因分别位于不同常染色体上。
若果该个体自交,在其子代群体中携带有3个显性性状、2个显性性状、一个显性性状和3个隐性性状的个体的概率分别是多少?6、假定某个体具有AaBbDd基因型,三对基因分别位于不同常染色体上。
第一章遗传的细胞学基础一、细胞的结构和功能1、原核细胞:染色体→DNA/RNA细胞核→染色质:DNA2、真核细胞叶绿体:DNA细胞器线粒体:DNA核糖体:40% propro合成场所60% RNA二、染色质/染色体遗传物质主要存在于细胞核内染色质/染色体上染色质:在细胞尚未进行分裂的核中,可看到许多用碱性染料染色较深的纤细网状物染色体:细胞分裂时,核内出现的用碱性染料染色较深的结构,是遗传物质的主要载体。
异染色质(区):染色很深的区段常染色质(区):染色很浅的区段,转录活跃(核酸的紧缩程度及含量不同,异染色质的复制时间总是迟于常染色质)异固缩现象染色体的形态:染色体的形态表现形式(臂比):中间着丝点染色体(等臂):V近中着丝点染色体:L近端着丝点染色体:近似棒状端着丝点染色体:棒状颗粒状染色体:颗粒状同源染色体:形态、结构相同非同源染色体:形态、结构不同染色体组型分析(核型分析):根据染色体长度、着丝点位置、臂比、随体有无等特点,对各对同源染色体进行分类、编号,研究一个细胞的整套染色体1、染色体分子结构(1)原核生物染色体:与真核生物相比,原核生物的染色体要简单得多,其染色体通常只有一个核酸分子(DNA或RNA)(2)真核生物染色体2、染色质的基本结构DNA: 30%(重量)染色质RNA: 少量组蛋白:1H1、2H2A、2H2B、2H3和2H4 (重量相当于DNA)非组蛋白:少量染色质基本结构单位:核小体:2H2A、2H2B、2H3、2H4 --- 八聚体连接丝:串联两个核小体1H1:结合于连接丝与核小体的接合部位3、染色体的高级结构染色体→染色单体—1DNA+pro —染色质线是单线在细胞分裂过程中染色质线到底是怎样卷缩成为一定形态结构的染色体?现在认为至少存在三个层次的卷缩:核小体→螺旋管→超螺旋管→染色体卷缩机理不清楚4、染色体数目就一物种,其染色体数目是恒定的表1-3 (P15) :熟记主要生物的染色体数A染色体:正常染色体B染色体:额外染色体、超数染色体、副染色体三、细胞的分裂与细胞周期间期:G1, S, G21、细胞周期分裂期M:核分裂、胞质分裂第一类基因主要控制细胞周期中的关键蛋白质或酶合成细胞周期基因控制第二类基因直接控制细胞进入各个时期(控制点-失控-肿瘤)2、有丝分裂无丝分裂(直接)细胞分裂有丝分裂有丝分裂过程:前期、中期、后期、末期各时期的主要特点,特别是DNA量的变化染色体计数时期,举例说明有丝分裂遗传学意义:形成的二子细胞与母细胞的遗传组成、染色体数量与质量完全相同,保证物种的连续性和稳定性多核细胞:核分裂、质不分裂特殊有多倍染色体:染色体分裂,核不分裂(核内有丝分裂)丝分裂多线染色体:染色线连续复制,染色体不分裂3、细胞的减数分裂减数分裂(成熟分裂)主要特点:1)前期I 联会2)两次分裂:第一次减数,第二次等数减数分裂遗传学意义:1)精子(n) +卵细胞(n)= 2n,保证染色体数目恒定性、物种相对稳定性2)非姊妹染色单体间交换、后期I 同源染色体随机分离,创造变异、生物进化四、配子的形成和受精无性生殖(繁殖),1、生殖方式有性生殖(繁殖)2、雌雄配子的形成重点说明高等动植物雌雄配子形成性母细胞与配子数目的关系,雌雄配子体及性细胞3、植物授粉与受精自花授粉:同一花朵或同株异花授粉方式异花授粉:不同植株间受精:雄配子+雌配子→合子精核(n)+卵细胞(n) →胚(2n) 双受精精核(n)+2极核(n) →胚乳(3n)4、直感现象花粉直感(胚乳直感):3n胚乳果实直感:种皮、果皮(由母体发育而来)5、无融合生殖营养的无融合生殖单倍配子体:孤雌生殖,孤雄生殖无融合结子二倍配子体不定胚单性结实:子房不经受精发育成果实(无籽果实)作用:创造单倍体、固定杂种优势五、生活周期生活周期:生物个体发育的全过程世代交替:有性世代/无性世代,配子体世代/孢子体世代低等植物(红色面包霉),注意单倍体世代与二倍体世代高等植物(种子植物)高等动物(果蝇)。
第一章遗传的细胞学基础一.名词解释1.染色体:遗传物质的主要载体,是细胞分裂期出现的结构,因其极易被碱性染料染色,故称染色体。
2.同源染色体:一个二倍体生物的体细胞中含有两组同样的染色体,其中形态、结构、功能相同的每对染色体。
3.联会:减数分裂过程中,同源染色体两两成对平列靠拢的现象称为联会。
4.姊妹染色单体:染色体经过复制由一个着丝粒相连的两条染色体。
5.二价体:联会配对的一对同源染色体。
6.交换:在减数分裂的粗线期,非姊妹染色单体间互换片段的现象。
7.交叉:由于交换的发生,形成二价体的两条同源染色体彼此排斥分开,但发生交换的部位仍连接在一起。
8.双受精:植物受精方式之一。
指一个精核与卵细胞结合发育成种子的胚,另一精核与两个极核结合发育成种子胚乳。
二、填空题1.从到染色体的四级结构是(核小体)、(螺线管)、(超螺线管)和(染色体)。
2.减数分裂前期Ⅰ可分为(细线期)、(偶线期)、(粗线期)、(双线期)和(浓缩期)。
3.某二倍体生物2n=4,则减数分裂中非同源染色体共有(4)种组合形式。
4.植物种子的(胚)和(胚乳)是双受精的产物,而(种皮)属于母体组织。
5.细胞有丝分裂过程的(中期)和减数分裂的(终变期)是鉴定植物染色体数目的最好时机。
6.着丝粒可将染色体分为(长臂)和(短臂)。
7.减数分裂过程中,由同一条染色体复制出来的两条染色单体称为(姊妹染色单体),同源染色体两两成对平列靠拢的现象称为(联会)。
8.细胞有丝分裂和减数分裂的分裂过程不同,有丝分裂经过(1)次分裂,而完整的一次减数分裂要经过(2)次分裂。
三、选择题1减数分裂过程中同源染色体的分离发生在(B)。
A中期ⅠB后期ⅠC中期ⅡD后期Ⅱ2.减数分裂过程中姐妹染色体的分离发生在(D)。
A中期ⅠB后期ⅠC中期ⅡD后期Ⅱ3.DNA的半保留复制发生与(B)。
A.前期B. 间期C.后期D.末期4.被子植物的胚乳是由一个精核和(D)结合形成的。
A卵细胞B两个助细胞C三个反足细胞D两个极核细胞5.减数分裂过程中非姐妹染色体的交换和细胞学上观察到的交叉现象间的关系为(B)。
第一章遗传的细胞学基础(p32-33)4. 某物种细胞染色体数为2n=24,分别指出下列各细胞分裂期中的有关数据:(1)有丝分裂后期染色体的着丝点数。
(2)减数分裂后期I染色体着丝点数。
(3)减数分裂中期I的染色体数。
(4)减数分裂末期II的染色体数。
[答案]:(1)48;(2)24;(3)24;(4)12。
[提示]:如果题目没有明确指出,通常着丝点数与染色体数都应该指单个细胞或细胞核内的数目;为了“保险”(4)也可答:每个四分体细胞中有12条,共48条。
具有独立着丝点的染色体才称为一条染色体,由复合着丝点联结的两个染色体单体只能算一条染色体。
5. 果蝇体细胞染色体数为2n=8,假设在减数分裂时有一对同源染色体不分离,被拉向同一极,那么:(1)二分子的每个细胞中有多少条染色单体?(2)若在减数分裂第二次分裂时所有的姊妹染色体单体都分开,则产生的四个配子中各有多少条染色体?(3)用n表示一个完整的单倍染色体组,应怎样表示每个配子的染色体数?[答案]:(1)两个细胞分别为6条和10条染色单体。
(2)四个配子分别为3条、3条、5条、5条染色体。
(3)n=4为完整、正常单倍染色体组;少一条染色体的配子表示为:n-1=3;多一条染色体的配子表示为:n+1=5。
[提示]:正常情况下,二价体的一对同源染色体分离并分配到两个二分体细胞。
在极少数情况下发生异常分配,也是染色体数目变异形成的原因之一。
6. 人类体细胞染色体2n=46,那么,(1)人类受精卵中有多少条染色体?(2)人的初级精母细胞、初级卵母细胞、精子、卵细胞中各有多少条染色体?[答案]:(1)人类受精卵中有46条染色体。
(2)人的初级精母细胞、初级卵母细胞、精子、卵细胞中分别有46条、46条、23条、23条染色体。
7. 水稻细胞中有24条染色体,小麦中有42条染色体,黄瓜中有14条染色体。
理论上它们各能产生多少种含不同染色体的雌雄配子?[答案]:理论上,小稻、小麦、黄瓜各能产生212=4096、221=2097152、27=128种不同含不同染色体的雌雄配子。
普通遗传学第一章遗传的细胞学基础【典型例题】【例1】一表型正常女人与一表型正常的男人婚配,生了一个克氏综合征并色盲儿子,那么染色体不分离发生在( B )A.女方减数第一次分裂B.女方减数第二次分裂C.男方减数第一次分裂D.男方减数第二次分裂【知识要点】1.克氏综合征是一种染色体病,其核型为:47,XXY。
2.色盲是X连锁隐形遗传【解题思路】1.克氏综合征的核型为:47,XXY。
2.色盲属于X连锁隐形遗传病,克氏综合征患者同时又是色盲,所以其两条X染色体上均带有色盲致病基因;而且,由于其双亲表型正常,可以判断其父亲必然不带有致病基因,二其母亲必然是携带者。
3.该患者性染色体组成为XXY,可能的原因有两种①卵细胞正常,精子含有性染色体X 与Y;②精子正常,含有Y染色体,二卵细胞异常,含有两条X染色体。
由于该患者有两条X染色体上均带有致病基因,所以推定这两条X染色体均来自于其母亲,说明母亲减数分裂发生异常,产生异常卵细胞,导致患者核型异常。
4.根据知识要点4,减数第一次分裂同源染色体分离,减数第二次分裂姊妹染色单体分离。
如果X染色体不分离发生于第一次减数分裂,则所产生卵细胞只有两种可能:①卵细胞包含两条X染色体,其中一条带有致病基因;②卵细胞中没有X染色体。
如果X染色体不分离发生于第二次减数分裂,则所产生卵细胞也有两种可能;①卵细胞中没有X染色体;②卵细胞包含两条X染色体,而且每条X染色体均带有致病基因。
【方法技巧】双亲表型正常,儿子性染色体组成为XXY,同时又是X连锁隐形遗传病患者,其致病基因必然来自于携带者母亲,由母亲减数第二次分裂X染色体不分离造成,已知色盲属于X 连锁隐形遗传病,即可选B。
【例2】在动物1000个雄配子中有100个是交换型的,这是由多少个精母细胞在减数分裂过程中发生了交换?在动物1000个雌配子中有100个是交换型的,这是由多少个卵母细胞在减数分裂过程中发生了交换?(仅考虑单交换)【知识要点】1.动物一个精母细胞减数分裂形成4个精子。
第一章遗传的细胞学基础1.胚乳直感:植物经过了双受精,胚乳细胞是3n,其中2n来自极核,n来自精核,如果在3n胚乳的性状上由于精核的影响而直接表现父本的某些性状,这种现象称为胚乳直感。
2.果实直感:植物的种皮或果皮组织在发育过程中由于花粉影响而表现父本的某些性状,称为果实直感。
3.植物的双受精:植物被子特有的一种受精现象。
当花粉传送到雌雄柱头上,长出花粉管,伸入胚囊,一旦接触助细胞即破裂,助细胞也同时破坏。
两个精核与花粉管的内含物一同进入胚囊,这时1个精核(n)与卵细胞(n)受精结合为合子(2n),将来发育成胚。
同时另1精核(n)与两个极核(n+n)受精结合为胚乳核(3 n),将来发育成胚乳。
这一过程就称为双受精。
4.植物的10个花粉母细胞可以形成:多少花粉粒?多少精核?多少管核?又10个卵母细胞可以形成:多少胚囊?多少卵细胞?多少极核?多少助细胞?多少反足细胞?答:植物的10个花粉母细胞可以形成:花粉粒:10×4=40个;精核:40×2=80个;管核:40×1=40个。
10个卵母细胞可以形成:胚囊:10×1=10个;卵细胞:10×1=10个;极核:10×2=20个;助细胞:10×2=20个;反足细胞:10×3=30个。
5.玉米体细胞里有10对染色体,写出叶、根、胚乳、胚囊母细胞、胚、卵细胞、反足细胞、花药壁、花粉管核(营养核)各组织的细胞中染色体数目。
答:⑴. 叶:2n=20(10对)⑵. 根:2n=20(10对)⑶. 胚乳:3n=30⑷. 胚囊母细胞:2n=20(10对)⑸. 胚:2n=20(10对)⑹. 卵细胞:n=10⑺. 反足细胞n=10⑻. 花药壁:2n=20(10对)⑼. 花粉管核(营养核):n=106.有丝分裂和减数分裂意义在遗传学上各有什么意义在遗传学上?答:有丝分裂在遗传学上的意义:多细胞生物的生长主要是通过细胞数目的增加和细胞体积的增大而实现的,所以通常把有丝分裂称为体细胞分裂,这一分裂方式在遗传学上具有重要意义。
第一章绪论1.解释下列名词:遗传学、遗传、变异。
答:遗传学:是研究生物遗传和变异的科学,是生物学中一门十分重要的理论科学,直接探索生命起源和进化的机理。
同时它又是一门紧密联系生产实际的基础科学,是指导植物、动物和微生物育种工作的理论基础;并与医学和人民保健等方面有着密切的关系。
遗传:是指亲代与子代相似的现象。
如种瓜得瓜、种豆得豆。
变异:是指亲代与子代之间、子代个体之间存在着不同程度差异的现象。
如高秆植物品种可能产生矮杆植株:一卵双生的兄弟也不可能完全一模一样。
2.简述遗传学研究的对象和研究的任务。
答:遗传学研究的对象主要是微生物、植物、动物和人类等,是研究它们的遗传和变异。
遗传学研究的任务是阐明生物遗传变异的现象及表现的规律;深入探索遗传和变异的原因及物质基础,揭示其内在规律;从而进一步指导动物、植物和微生物的育种实践,提高医学水平,保障人民身体健康。
3.为什么说遗传、变异和选择是生物进化和新品种选育的三大因素?答:生物的遗传是相对的、保守的,而变异是绝对的、发展的。
没有遗传,不可能保持性状和物种的相对稳定性;没有变异就不会产生新的性状,也不可能有物种的进化和新品种的选育。
遗传和变异这对矛盾不断地运动,经过自然选择,才形成形形色色的物种。
同时经过人工选择,才育成适合人类需要的不同品种。
因此,遗传、变异和选择是生物进化和新品种选育的三大因素。
4. 为什么研究生物的遗传和变异必须联系环境?答:因为任何生物都必须从环境中摄取营养,通过新陈代谢进行生长、发育和繁殖,从而表现出性状的遗传和变异。
生物与环境的统一,是生物科学中公认的基本原则。
所以,研究生物的遗传和变异,必须密切联系其所处的环境。
5.遗传学建立和开始发展始于哪一年,是如何建立?答:孟德尔在前人植物杂交试验的基础上,于1856~1864年从事豌豆杂交试验,通过细致的后代记载和统计分析,在1866年发表了"植物杂交试验"论文。
名词解释(核酸内切酶的识别序列要求掌握)第一章绪论变异:是指亲代与子代之间、子代个体之间存在着不同程度差异的现象。
如高秆植物品种可能产生矮杆植株,一卵双生的兄弟也不可能完全一样。
第二章遗传的细胞学基础同源染色体:生物体中,形态和结构相同的一对染色体,成为同源染色体。
异源染色体:生物体中,形态和结构不同的各对染色体互称为异源染色体。
二价体:是指减数分裂前期Ⅰ联会后的一对同源染色体;。
双价体:在减数分裂的偶线期,各同源染色体分别配对,出现联会现象。
原来是2n条染色体,经配对后可形成n组染色体,每一组含有两条同源染色体,这种配对的染色体叫双价体。
二分体:是指减数分裂末期Ⅰ所形成的两个子细胞。
四分体:是指减数分裂末期Ⅱ所形成的四个子细胞。
四价体:是指同源四倍体在减数分裂时所联会的四条同源染色体。
四合体:是指减数分裂前期Ⅰ所联会的二价体中所包括的四条染色单体。
超倍体:在非整倍体中,染色体数比正常二倍体(2n)多的个体。
兼性异染色质:存在于染色体任何部位,某类细胞内表达,某类不表达。
例如哺乳动物X染色体,雌性其中一条表现为异染色质,完全不表达功能,另一条则为功能活跃的常染色质。
【莱昂化作用:性染色体失活→巴氏小体】第三章孟德尔遗传性状:生物体所表现的形态特征和生理特性。
单位性状:个体表现的性状总体区分为各个单位之后的性状。
相对性状:指同一单位性状的相对差异。
质量性状:表现不连续变异的性状;它的杂种后代的分离群体中,对于各个所具有相对性状的差异,可以明确的分组,求出不同组之间的比例。
数量性状:表现连续变异的性状;杂交后的分离世代不能明确分组,只能用一定的度量单位进行测量,采用统计学方法加以分析;它一般易受环境条件的影响而发生变异,这种变异一般是不遗传的。
杂交:指通过不同个体之间的交配而产生后代的过程。
异交:亲缘关系较远的个体间随机相互交配。
近交:亲缘关系相近个体间杂交,亦称近亲交配。
自交:指同一植株上的自花授粉或同株上的异花授粉。