第五张表【活动执行分工表】
- 格式:docx
- 大小:36.73 KB
- 文档页数:7
线下活动分工表(最新版)目录1.引言:介绍线下活动分工表的背景和重要性2.活动分工表的内容3.分工表的实施步骤4.实施分工表的注意事项5.结论:总结线下活动分工表的作用和意义正文【引言】在组织各种线下活动时,一个清晰、明确的分工表是确保活动顺利进行的关键。
无论是公司年会、展览会还是各类社交活动,都需要对各个环节进行详细的规划和分配。
因此,制作一份合理的线下活动分工表显得尤为重要。
本文将介绍线下活动分工表的内容、实施步骤以及注意事项,帮助活动组织者更好地进行活动分工和协调。
【活动分工表的内容】一份完整的线下活动分工表应包括以下几个方面的内容:1.活动主题和目标:明确活动的主题和要达成的目标,让参与者对活动有一个整体的认识。
2.活动时间:包括活动开始和结束的时间,以及各个环节的预计用时。
3.活动地点:指明活动的举办地点,包括具体的地址和交通路线。
4.活动流程:列出活动的具体流程,包括各个环节的顺序和内容。
5.分工明细:详细列出各个环节的负责人、协助人员以及需要完成的任务。
6.物资和设备:列出活动所需的物资和设备,以及负责人和领取时间。
7.应急预案:预先制定的应对突发状况的方案,以确保活动的顺利进行。
【分工表的实施步骤】1.确定活动目标和流程:在制定分工表之前,首先要明确活动的目标和具体流程。
2.分析各个环节:将整个活动分解成若干个环节,分析每个环节的工作量和难度。
3.制定分工明细:根据各个环节的特点,合理分配工作任务,明确负责人和协助人员。
4.分配物资和设备:根据活动需求,合理分配物资和设备,确保各个环节的顺利进行。
5.制定应急预案:预测可能出现的突发状况,并制定相应的应对措施。
6.审核和修改:完成分工表的制定后,进行自我审查和修改,确保分工表的合理性和可行性。
7.分工表的发布和实施:将分工表发布给所有参与者,并对分工表进行解释和说明,确保参与者明确自己的职责和任务。
【实施分工表的注意事项】1.分工明确:分工表应明确各个环节的负责人和协助人员,避免职责不清导致的混乱。
活动分工安排表格模板-范文模板及概述示例1:标题:活动分工安排表格模板引言:活动分工安排是组织任何成功活动的关键。
一份清晰、详细的活动分工安排表格可以帮助团队成员明确自己的责任,并促进协作和良好的沟通。
本文将提供一个活动分工安排表格模板,帮助您在规划活动时更加高效和有组织。
表格模板如下:序号活动任务负责人负责人联系方式完成日期12345678910使用说明:1. 序号:按照任务的顺序进行编号。
2. 活动任务:清楚描述每一项任务的内容和要求。
3. 负责人:指定每项任务的具体负责人。
4. 负责人联系方式:填写负责人的电话号码或电子邮件地址,方便沟通和联系。
5. 完成日期:设定每项任务的截止日期,以确保按时完成。
注意事项:1. 在为任务分配负责人时,要确保每个人都能完成自己的任务,并具备相应的能力和经验。
2. 在填写联系方式时,要保证负责人的联系方式正确无误,以免发生沟通失误。
3. 确定完成日期时,要充分考虑任务的复杂度和时间长度,确保合理的时间安排。
结论:通过使用活动分工安排表格模板,您可以快速而有效地组织团队成员,并确保每个人都清楚自己的任务和目标。
这样,您将能够更轻松地管理活动,并最大限度地提高团队的工作效率和整体表现。
祝您的活动取得圆满成功!示例2:活动分工安排表格模板活动名称:日期:时间:地点:序号姓名职责时间安排联系方式12345678910备注:注意事项:以上是一份活动分工安排表格模板,您可以根据需要进行填写和修改。
在“序号”列,输入参与活动的人员的序号,从1开始递增。
在“姓名”列,填写参与活动人员的姓名。
在“职责”列,填写每个人员在活动中负责的任务或职责。
在“时间安排”列,填写每个人员在活动中需要投入的时间段。
在“联系方式”列,填写每个人员的联系方式,方便与其沟通和协调。
在备注栏中,您可以填写关于活动的额外说明或其他相关信息。
在注意事项栏中,您可以提醒参与人员注意事项,如活动前需要准备的物品、注意安全事项等。
精品文档活动筹划方案一、前期准备1〔一〕前期准备的宣传类1〔二〕前期准备的物品类2〔三〕前期准备的其他3二、活动现场4三后期工作5任务分工主要工作要求及内容说明负责人联系方式完成时间备注一、前期准备〔一〕前期准备的宣传类1、活动筹划书2、正式发文要筹备一次活动我们都会先有初步的方案,这样我们就需要先做一份比拟完整的活动筹划书,这样比拟方便接下来活动的开展。
更重要的是要让上级认可这份筹划书,筹划书最主要的是目的意义、活动内容方式及经费预算等。
一次活动能否成功的完成还需要得到更多单位的支持和配合,这样就少不了一份正式的发文,这也是一个很好的宣传方式。
发文要标准,如文号、主题词、抄送单位等。
3、悬挂条幅、张贴海报、要完成以上这些宣传形式还是有一定的程序的,首先这些宣传形式的文字内容都要由上级确设置气拱门、电子屏认,并通过相关部门的审查,然后在校园内宣传。
4、幕布目前的活动一般都有背景幕布,我们需要事先量好尺寸大小在经过设计,最后悬挂。
如操场边铁丝网宝丽布广告最大的是长3米,高3米,学生活动中心条幅:长9米,高米等。
5、借用展板展板是用于活动的宣传,张贴海报等。
一场活动我们为了扩大宣传都会邀请领导和嘉宾莅临现场,这样我们先制作好要邀请函并进行派发。
现在最流行的恐怕是学生自己设计的正面是邀请函反面是节目单,并卷成圆筒形绑6、制作邀请函和节目单细绸带红色A4或B5大小的纸张,这样做一来可融入创意,二来也还美观,三来节约〔这点特别让许多领导肯定〕。
.任务分工主要工作要求及内容说明负责人联系方式完成时间备注现在越来越多的活动需要用到多媒体,PPT就是其中一项,例如座谈会、讲座等之类的这些7、演示文稿〔PPT〕活动都会经常用上,所以演示文稿我们要事先准备好,当然还有投影仪和电脑。
这点要注意的一是要有组织的标志;二是要考虑到现场播放出来的效果,就是说背景颜色与文字的比照要比拟明显;三是内容的标准。
要做到三化:联系常规化:经过屡次与一个记者联系,就会建立感情,以后报道就容易了;接待程序化:如要到宣传部审批入校手续,由专门的工作人员进行接待、准备相关材料;新8、联系校内外媒体闻通稿格式化:给媒体的新闻共三段,第一段写时间地点主题参与人员,第二段写活动过程、形式,第三段写意义、同学反响。
完整的活动策划详细执行表完整的活动策划书××××活动执行表义务分工一、前期准备主要工作要求及内容说明卖力人联系方式完成工夫备注(一)前期筹办的宣扬类要筹备一次活动我们都会先有初步的计划,这样我们就需要先做一份比较完整的活动策划书,1、活动策划书这样比较方便接下来活动的开展。
更重要的是要让上级认可这份策划书,策划书最主要的是目的意义、活动内容方式及经费预算等。
一次活动能否成功的完成还需要得到更多单位的支持和配合,这样就少不了一份正式的发文。
这也是一个很好的宣传方式。
发文要规范,如文号、主题词、抄送单位等。
2、正式发文3、悬挂条幅、张贴海报、要完成以上这些宣扬形式还是有一定的程序的,首先这些宣扬形式的笔墨内容都要由上级确认,并通过相关部门的审查,然后在校园内宣传。
设置气拱门、电子屏4、幕布5、借用展板目前的活动一般都有背景幕布,我们需要事先量好尺寸大小在经过设计,最后悬挂。
如操场边铁丝网宝丽布广告最大的是长3米,高3米,学生活动中心条幅:长9米,高0.8米等。
展板是用于活动的宣扬,张贴海报等。
一场活动我们为了扩大宣扬都市邀请领导和嘉宾莅临现场,这样我们先制作好要邀请函并进6、制作邀请函和节目单行派发。
现在最流行的恐怕是学生自己设计的正面是邀请函背面是节目单,并卷成圆筒形绑细绸带白色A4或B5大小的纸张,这样做一来可融入创意,二来也还美观,三来节约(这点特别让许多领导肯定)。
1完整的活动筹谋书任务分工主要工作要求及内容说明现在越来越多的活动需要用到多媒体,PPT就是其中一项,例如座谈会、讲座等之类的这些活动都会经常用上,所以演示文稿我们要事先准备好,当然还有投影仪和电脑。
这点要注意的一是要有组织的标志;二是要考虑到现场播放出来的效果,就是说背景颜色与文字的对比要比较明显;三是内容的规范。
要做到三化:联系常规化:经过多次与一个记者联系,就会建立感情,以后报道就容易了;接待程序化:如要到宣扬部审批入校手续,由专门的工作人员进行接待、筹办相干材料;新负责人联系方式完成时间备注7、演示文稿(PPT)8、联系校内外媒体闻通稿格式化:给媒体的新闻共三段,第一段写工夫地点主题介入人员,第二段写活动过程、形式,第三段写意义、同学反应。
综合实践活动分工安排
表和活动计划
Document serial number【KK89K-LLS98YT-SS8CB-SSUT-SST108】
小学综合实践活动记录表班级:三年级时间:
综合实践活动课题活动分工安排表
班级:三年级
太平溪小学综合实践活动记录表班级:三年级
聘书
:
由于我们开展综合实践活动需要您的指导,特聘请您为我们组综合实践活动的指导老师,聘期为2018年03月至2018年7月。
此聘
组
时间:2018年3月1日
太平溪小学综合实践课指导记录
年级:三年级班级:302
(一)活动准备:
1、搜集相关资料,了解我国水资源的分布情况和水资源的受污染情况。
2、收集报刊、杂志或互联网上有关水资源匮乏和水污染的相关资料。
(二)活动实施
1、收集调查
活动流程:。
健身俱乐部活动人员分工明细表
目的
该文档旨在明确健身俱乐部活动的人员分工,确保活动顺利进行。
活动人员及分工
1. 项目负责人:
- 负责活动总体策划和组织工作;
- 协调各部门工作,确保各项任务按时完成;
- 负责活动前期准备工作,包括场地预定、活动物资采购等。
2. 市场推广部门:
- 负责制定活动宣传方案;
- 设计并发布活动宣传海报、传单等宣传材料;
- 负责活动在社交媒体和线上平台的宣传。
3. 客户服务部门:
- 负责活动报名和参与人员的管理;
- 提供活动相关咨询和解答;
- 组织活动参与人员的签到和登记工作。
4. 教练团队:
- 提供活动中的健身指导和训练服务;
- 根据活动需求,设计并安排相应的训练课程;
- 配合客户服务部门,确保参与人员的参与体验。
5. 运营管理部门:
- 负责场地布置和设备调配;
- 组织活动期间的后勤保障工作;
- 协助其他部门处理活动期间的紧急情况。
6. 财务部门:
- 跟踪活动预算和费用支出;
- 预算编制和资金申请;
- 协助项目负责人进行活动费用的核算。
时间安排
- 活动策划阶段:项目负责人,市场推广部门,财务部门
- 活动准备阶段:项目负责人,市场推广部门,客户服务部门,财务部门,运营管理部门
- 活动执行阶段:项目负责人,市场推广部门,客户服务部门,教练团队,运营管理部门
- 活动总结阶段:项目负责人,市场推广部门,财务部门
备注
以上人员分工和时间安排仅为参考,实际情况可根据具体活动
的需要进行调整。
活动执行流程详细表一、活动策划阶段1. 确定活动目标:根据活动的目的和预期效果,明确活动的主要目标。
2. 制定活动计划:制定详细的活动计划,包括活动内容、时间安排、场地选择、预算等。
3. 确定活动团队:组建活动执行团队,明确各成员的职责和任务分工。
4. 筹备物资和资源:根据活动需求,准备所需的物资、设备和人力资源。
二、活动准备阶段1. 确定活动场地:根据活动规模和要求,选择合适的场地,并与场地管理方进行协商和预定。
2. 确定活动时间:根据活动计划和参与者的时间安排,确定活动的具体日期和时间。
3. 策划活动内容:根据活动目标和参与者的需求,设计活动的内容和流程。
4. 确定活动预算:根据活动计划和需求,制定详细的活动预算,包括各项费用的预估和控制。
5. 筹备活动物资:根据活动内容和需求,准备所需的物资和设备,如宣传品、场地布置、音响设备等。
6. 确定活动参与者:确定活动的目标参与者,并进行邀请和确认参与意愿。
7. 宣传活动信息:制定宣传方案,通过各种渠道宣传活动,吸引参与者的关注和参与。
三、活动执行阶段1. 活动开场:准时开场,进行开场致辞,介绍活动的背景和目的,以及活动流程和注意事项。
2. 进行活动内容:按照活动计划进行各项活动内容的实施,如主题演讲、小组讨论、互动游戏等。
3. 确保活动秩序:负责维持活动现场的秩序,引导参与者按照活动流程参与活动,解答参与者的问题。
4. 活动互动环节:组织互动环节,鼓励参与者积极参与,提供互动游戏和奖品,增加活动的趣味性和参与度。
5. 活动结束:进行活动总结和感谢致辞,对参与者的支持和参与表示感谢,宣布活动结束并告知后续事项。
四、活动总结阶段1. 活动效果评估:对活动的效果进行评估和分析,收集参与者的反馈意见和建议,为以后的活动改进提供参考。
2. 撰写活动总结报告:根据活动的实际情况和反馈意见,撰写活动总结报告,包括活动目标的达成情况、参与者的反馈、活动成本和效益等内容。
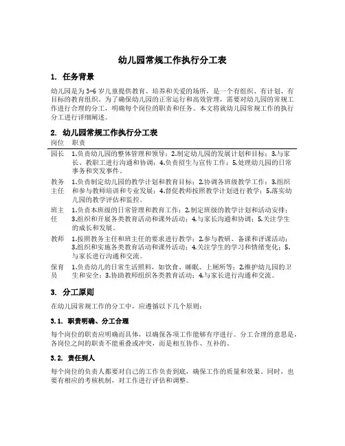
幼儿园常规工作执行分工表1. 任务背景幼儿园是为3-6岁儿童提供教育、培养和关爱的场所,是一个有组织、有计划、有目标的教育组织。
为了确保幼儿园的正常运行和高效管理,需要对幼儿园的常规工作进行合理的分工,明确每个岗位的职责和任务。
本文将就幼儿园常规工作的执行分工进行详细阐述。
2. 幼儿园常规工作执行分工表岗位职责园长 1.负责幼儿园的整体管理和领导;2.制定幼儿园的发展计划和目标;3.与家长、教职工进行沟通和协调;4.负责招生与宣传工作;5.处理幼儿园的日常事务和突发事件。
教务主任1.负责制定幼儿园的教学计划和教育目标;2.协调各班级教学工作;3.组织和参与教师培训和专业发展;4.督促教师按照教学计划进行教学;5.落实幼儿园的教学评估和监控。
班主任1.负责本班级的日常管理和教育工作;2.制定班级的教学计划和活动安排;3.组织和开展各类教育活动和课外活动;4.与家长沟通和协调;5.关注学生的成长和发展。
教师 1.按照教务主任和班主任的要求进行教学;2.参与教研、备课和评课活动;3.组织和实施各类教育活动和课外活动;4.关注学生的学习和情绪变化;5.与家长进行沟通和交流。
保育员1.负责幼儿的日常生活照料,如饮食、睡眠、上厕所等;2.维护幼儿园的卫生和安全;3.协助教师组织各类教育活动;4.与家长进行沟通和交流。
3. 分工原则在幼儿园常规工作的分工中,应遵循以下几个原则:3.1. 职责明确、分工合理每个岗位的职责应明确而具体,以确保各项工作能够有序进行。
分工合理的意思是,各岗位之间的职责不能重叠或冲突,而是相互协作、互补的。
3.2. 责任到人每个岗位的负责人都要对自己的工作负责到底,确保工作的质量和效果。
同时,也要有相应的考核机制,对工作进行评估和调整。
3.3. 信息共享和沟通各岗位之间需要保持紧密的联系和沟通,及时共享信息和解决问题。
这可以通过定期开会、交流和使用信息化系统等方式实现。
3.4. 进行适当的交叉培训和合作为了提高团队的整体素质和工作效率,各岗位之间可以开展适当的交叉培训和合作活动。
活动执行流程详细表在执行一个活动之前,详细的计划和流程可以让活动更加有条理并且顺利。
在这个文档中我们将会详细的列出活动执行的流程,包括每个活动的步骤以及所需的资源。
策划•第一步:确定目标确定活动的目标是非常重要的。
你需要明确知道你希望这个活动达到什么样的效果,这样才能顺利地策划后续步骤。
•第二步:确定活动类型该步骤需要参考目标来制定活动的类别和类型。
•第三步:制定时间表在计划阶段中,你需要为活动确定日期和时间。
该步骤需要协调所有的参与者的工作时间,确认活动的时间表以让其他支持动作有机会得以按时执行。
•第四步:确定目标受众人群这个步骤需要确定您的目标受众人群,这将有助于确定您需要招募什么类型的志愿者,及执行的活动类型。
•第五步:制定预算该步骤需要制定一个预算,以考虑到预算范围以及其他成本。
一旦制定了预算,你可以规划如何用这笔预算来达到目标。
实施•第一步:制定工作条例在活动实施前,需要制定一个工作条例以确保所有执行者需要遵守的步骤和规范。
条例需要明确所有步骤、时间表和职责。
•第二步:筹办活动场地该步骤需要派遣志愿者或雇员准备好场地。
取决于场地的规模和类型,需要确保设施是否齐备,并要确保场地与活动类型相符。
•第三步:确定人员组合该步骤需要确定所有志愿者的人员组合。
志愿者需要明确知道他们在活动中的职责以及所需的时间表。
同时,志愿者需要熟悉活动的条例以便于执行。
•第四步:制定品牌推广计划品牌推广需要在活动的开始之前就启动。
该步骤需要仔细考虑使用什么方式来推广品牌,以吸引观众和参与者。
•第五步:进行实地演练在活动的实施阶段之前,进行相应的实地演练可以使所有工作人员对活动的流程和条例有更深的理解和掌握。
结束•第一步:对活动进行总结在活动结束后,进行总结可以让你了解到活动的优点和缺点。
从而根据总结出的结果可以做改善和提升。
•第二步:向志愿者致谢志愿者需要成为活动成功的关键因素。
在活动结束后,对志愿者致以感谢或给予一定程度的奖励,有助于维持良好的合作关系。
线下活动分工表
活动名称:XXXX线下交流会
时间:XXXX年XX月XX日
地点:XXX
参与人员:活动组织者、主持人、嘉宾、志愿者等
分工如下:
1.活动组织者:负责整体活动的策划、组织、协调和监督,包括活动流程的设
计、场地布置、人员分工等。
2.主持人:负责活动现场的主持工作,包括开场白、引导嘉宾发言、控制现场
氛围等。
3.嘉宾:负责在活动现场进行主题演讲或分享,提供有价值的内容,吸引观
众。
4.志愿者:负责活动现场的协助工作,包括签到、指引、维护现场秩序等。
5.宣传组:负责活动的宣传推广,包括制作海报、宣传文案、邀请媒体等。
6.后勤组:负责活动现场的物资准备、餐饮安排、卫生清洁等。
7.摄影组:负责活动的摄影和摄像工作,记录精彩瞬间。
8.安保组:负责活动现场的安全和保卫工作,确保活动的顺利进行。
通过明确的分工,可以确保线下活动的顺利进行,提高活动效果。
同时,也有利于提高团队协作能力,加强各部门之间的沟通与配合。
活动执行流程详细表活动执行流程是确保活动顺利进行的关键步骤和程序。
下面是一个活动执行流程详细表,包括了活动策划、准备、执行和总结等阶段的具体内容。
1. 活动策划阶段:- 确定活动的目标和目的,明确活动的主题和定位。
- 确定活动的时间、地点和规模。
- 分析目标受众,并制定相应的活动内容和形式。
- 确定活动预算,并进行资源规划。
2. 活动准备阶段:- 筹备活动所需的人力、物力和财力资源。
- 策划活动的宣传推广方案,包括媒体宣传、社交媒体推广等。
- 确定活动的合作火伴和赞助商,并进行相关合作协议的签订。
- 确定活动的参预人员名单,并发送邀请函。
3. 活动执行阶段:- 活动现场布置和装饰,确保场地整洁、舒适。
- 安排活动的流程和议程,确保活动按计划进行。
- 指导活动工作人员的工作,包括接待、引导、服务等。
- 监督活动的进行,及时处理可能浮现的问题和突发情况。
- 确保活动的安全性和秩序性。
4. 活动总结阶段:- 采集活动的相关数据和反馈意见。
- 分析活动的效果和成效,总结经验教训。
- 撰写活动总结报告,包括活动的亮点和改进方向。
- 感谢参预活动的人员,并提供相关证书或者奖励。
- 进行活动的后续跟进和回访,维护与参预者的关系。
以上是一个活动执行流程详细表的内容,根据具体的活动类型和规模,可能会有所不同。
在实际操作中,可以根据需要进行调整和补充,以确保活动的顺利进行和取得预期效果。
活动执行流程的详细规划和准确执行是活动成功的关键。
通过合理的策划和准备,有效的执行和及时的总结,可以提高活动的质量和效果,满足参预者的期望和需求,增强活动的影响力和可持续性。
希翼以上内容对您有所匡助,祝您的活动圆满成功!。
儿童节庆祝活动志愿者任务分工表时间:6月1日(周三)上午9:00-12:00地点:学校操场尊敬的志愿者们,感谢各位志愿者为本次儿童节庆祝活动的成功举办做出的贡献!为了确保活动的顺利进行,特将志愿者的任务进行详细分工,请各位志愿者按照分配的任务准时到达活动现场,做好准备工作。
一、活动组织与管理1. 活动负责人(1名):张老师- 组织、协调、指导活动的进行- 确保活动的安全与秩序2. 志愿者队长(1名):王志愿者- 协助活动负责人管理志愿者团队- 沟通志愿者与其他工作人员之间的信息传递- 协调各工作小组之间的协作3. 志愿者记录员(1名):李志愿者- 记录活动中的重要信息与数据,如活动人数、志愿者参与情况等- 保持沟通畅通,及时传达信息二、活动准备与布置1. 布置志愿者服务区域(4名):志愿者1、志愿者2、志愿者3、志愿者4- 搭建志愿者服务台,并保证其整洁有序- 放置物品和资料的展示架2. 借用儿童游戏器材(3名):志愿者5、志愿者6、志愿者7- 联络学校儿童游戏器材管理员,借用所需游戏器材- 将器材搬运至活动场地,并分类整理3. 准备儿童活动用品(2名):志愿者8、志愿者9- 负责准备儿童节气球、小礼物等活动用品- 根据活动需要,精心包装4. 宣传海报制作(2名):志愿者10、志愿者11- 设计与制作宣传海报- 将海报张贴在校园各显眼位置三、活动执行与服务1. 注册与签到(3名):志愿者12、志愿者13、志愿者14- 在活动开始前30分钟到达并摆放注册台- 接待参与活动的儿童与家长,协助完成注册与签到流程2. 游戏互动(5名):志愿者15、志愿者16、志愿者17、志愿者18、志愿者19- 在游戏区设立不同的游戏项目- 协助儿童进行游戏,维持游戏秩序3. 表演节目(4名):志愿者20、志愿者21、志愿者22、志愿者23- 进行精彩的舞蹈、歌曲等表演节目- 确保表演顺利进行,积极与观众互动4. 助力照料(2名):志愿者24、志愿者25- 协助儿童活动中的基本生活照料,如如厕、喂水等- 维持儿童安全与秩序5. 现场引导与安全维护(5名):志愿者26、志愿者27、志愿者28、志愿者29、志愿者30- 引导参与活动的儿童及家长,指示活动现场的交通流向- 协助维持活动场地的安全与秩序活动结束后,各志愿者必须进行总结与反馈,对活动中出现的问题与不足提出宝贵建议。