关于公务员考试录用工作情况的报告
- 格式:doc
- 大小:30.50 KB
- 文档页数:9
公务员录用表考察情况怎么写范文公务员录用是一项非常重要的选拔工作,涉及到国家治理的方方面面,因此对于考察情况的写作也需要认真细致。
下面是一篇关于公务员录用表考察情况的范文,供您参考:考察情况一:个人基本情况此部分主要针对考生的基本情况进行考察,包括个人基本信息、家庭背景、教育背景、工作经历等。
在填写这部分内容时,考生需要尽量详细、准确地填写,并提供相关证明材料以备核实。
考察情况二:政治素质政治素质是公务员岗位的基本要求,也是担任公职的核心素质。
此部分考察的内容主要包括考生是否热爱共产党和社会主义事业、是否具有正确的政治觉悟和政治立场、是否遵守党的纪律等。
在填写时,考生应对自己的政治信仰和立场有清晰准确的自我认知,并且要以实际行动证明自己的政治素质。
考察情况三:道德品质公务员是为人民服务的职业,因此道德品质是其最基本的要求。
在填写道德品质考察时,考生需要准确真实地描述自己的道德评价,并提供相关的事实证明。
同时,考生应注意突出自己具备的优良品质,例如诚实守信、尊重他人、勤勉敬业等,并通过举例或者事例来说明自己具备的道德品质。
考察情况四:综合素质综合素质是公务员岗位的综合能力要求,包括学习能力、沟通能力、团队合作能力、创新能力等。
在填写综合素质考察时,考生需要系统地评价自己在各个方面的能力,并提供相关的证明材料,比如学术论文、项目报告、职业证书等。
同时,考生还可以通过列举自己的成绩或者获奖情况来突出自己的综合素质。
考察情况五:应试成绩公务员考试是选拔公务员的重要手段,因此应试成绩也是录取的重要依据之一。
在填写应试成绩考察时,考生需要准确记录自己的成绩情况并提供相应的证明材料。
同时,考生应理性看待自己的成绩,如果成绩较低,可以通过其他方面的优势来弥补,比如积极参与社会活动、有较好的实践经验等。
考察情况六:其他情况此部分主要用于填写一些特殊情况或者其他能够证明自己综合素质的信息。
比如拥有专业技能证书、曾经参与社会志愿者活动、担任学生干部等方面的信息。
公考情况汇报怎么写公考情况汇报。
尊敬的领导:我是XX部门的XX,现就我所负责的公考情况向您做一份汇报。
首先,我要向您汇报的是今年公考的报名情况。
今年,我们部门共有XX名员工参加了公考报名,其中包括XX名职位申请和XX名职位调整。
报名人数较去年有所增加,显示出员工对公考机会的重视和积极性。
其次,我要向您介绍的是公考的准备情况。
为了帮助员工更好地备考,我们部门组织了一系列的培训和辅导活动,包括模拟考试、专题讲座、考试技巧培训等。
通过这些活动,员工们的备考情况有了明显的改善,不少人在模拟考试中取得了较好的成绩。
接着,我要向您汇报的是公考的考试情况。
今年的公考考试分为笔试和面试两个阶段,笔试部分共有XX名员工参加,面试部分共有XX名员工进入了面试环节。
在笔试阶段,我们部门为员工提供了良好的考试环境和必要的支持,员工们也表现出了较高的考试积极性和稳定的发挥。
而在面试阶段,我们也对进入面试的员工进行了面试技巧培训和模拟面试,帮助他们更好地应对面试环节的挑战。
最后,我要向您介绍的是公考的成绩情况。
截至目前,公考的成绩还未公布,但我们部门已经开始做好了成绩公布后的工作准备,包括成绩通知、岗位调整安排等。
无论员工们的考试成绩如何,我们都会给予他们充分的支持和关心,帮助他们更好地应对未来的工作挑战。
总的来说,今年的公考工作在我们部门的积极努力下取得了较好的成绩,员工们的参与度和备考情况都有了明显的提高,相信他们在公考中也会有不俗的表现。
我们将继续关注公考的后续情况,做好相关工作的安排和准备,确保员工们能够顺利地完成公考并取得满意的成绩。
以上就是我对公考情况的汇报,如有任何问题或需要进一步了解,欢迎随时与我联系。
谢谢!XX部门XX。
日期,XXXX年XX月XX日。
对部分单位公务员考录工作调查的情况分析为了解掌握我市近年来新招录公务员岗位适应情况,不断提高公务员招录工作的规范性和针对性,近期,我们对8家近年来招录公务员较多的单位进行了情况调查。
现汇总分析如下:一、近年来考试录用公务员的人员结构情况近年来我市新招录的公务员,总体上年富力强、学历层次高,可以较好地适应岗位、胜任工作;同时这支队伍也存在着性别、年龄、专业等方面比例不尽合理的问题。
就调查的几个单位看:从性别比例来看,2023年新招录人员中男性占63%,女性占37%;2023年男性54.3%,女性45.7%;2023年男性41.7%,女性58.3%。
近年来,新录用公务员中女性比例逐年上升。
从年龄结构来看,25岁以下的占39.7%,25-30岁的占44.4%,31岁以上的占15.9%。
新录用公务员总体比较年轻,公务员队伍中30岁以下人员大部分为近年通过公开考录所补充。
从文化层次来看,新招录公务员中研究生占22.2%,本科占76.2%;获得硕士学位的22.2%,学士学位的74.6%。
学历层次总体较高并逐年提高,其中2023年硕士研究生占15.4%,2023年占20%,2023年占26.7%。
从工作经历来看,录用前有两年工作经历的占33.3%,一至两年的12.7%,一年以内的7.9%,无工作经历的46.1%。
虽然近年来积极加大从基层一线考录公务员力度,但总体上讲,应届毕业生的比例远高于社会在职人员,占到总数的44.4%。
二、新录用公务员的岗位适应情况及其影响因素通过对部分单位新录用公务员所在部门和分管领导的了解,对新录用公务员的总体评价,表达满意的占86.4%,比较满意的占12.4%,满意和比较满意合占98.8%。
具体来说,在思想品德、岗位适应能力、业务拓展能力中,表达满意的分别占98.8%、70.4%、67.9%,表达比较满意的分别占1.2%、28.4%、27.2%,满意和比较满意之和均超过了95%。
从这一数据看,用人单位对新录用公务员总体上还是满意的,说明通过公开招考可认为招录机关选拔到合用的人才。
从优秀村干部中考试录用乡镇公务员试点工作调研报告农村基层干部是贯彻落实党在农村各项方针、政策的组织者、推动者、实践者,是团结和带领农民群众做好农村各项工作的主心骨,是推进新农村建设与构建和谐社会的带头人。
长期以来,农村基层干部在艰苦的生产、生活条件下,扎根乡土,敬业奉献,为农村的改革、发展、稳定付出了大量的心血和汗水。
但是,受体制、机制的制约,农村基层干部却一直存在着提拔使用困难,“出口”不通、不畅的问题,许多为农村经济发展作出突出贡献、有能力、有丰富基层工作经验的同志却不能到更高的岗位进行锻炼和提高,施展自己的智慧和才华。
为解决这一问题,20XX年,鹤壁市根据中组部、人事部的安排,经省委、省政府同意,按照XX省委组织部、XX省人事厅《XX省20XX年从优秀村干部中考试录用乡镇公务员试点工作实施方案》(豫组〔20XX〕20号)文件精神,以XX县为试点,从1036名农村基层干部中成功选拔了6名乡镇公务员。
试点工作取得了圆满成功。
主要做法一是深入调研。
坚持“超前调研、全程调研、跟踪调研、边推进边调研”的原则,制订了调研方案,明确了调研重点。
采取召开座谈会,发放调查问卷,现场询问、随机抽查等方式,就报考的对象和条件、录用的程序、考试内容和考察标准、录用后的使用和管理、与引导和鼓励高校毕业生面向基层就业的政策衔接等问题,广泛收集乡村干部和社会各界的意见、建议,努力为试点工作提供决策依据。
在调研过程中,坚持“有成绩不夸大、有问题不回避、有建议不保留”的原则,采取信息专报的方式,及时向上级和领导汇报,并提出建议,形成阶段性调研成果,为各个环节的扎实推进提供决策参考。
二是摸清底数。
组成3个调查组,对XX县1036名农村干部的年龄、学历、任职情况、工作业绩、获得的荣誉、违纪违规等情况进行摸底,对符合报名条件的农村干部进行登记造册。
三是强化领导。
市委常委、组织部长桂玉强同志就试点工作向市委、市政府主要领导进行了专题汇报。
强直性脊柱炎中医外治的研究进展强直性脊柱炎是一种病因不明的慢性炎症性疾病,常见于青壮年男性,以脊柱和骨关节的强直性疼痛为主要特征。
传统中医认为,强直性脊柱炎是由于肝肾不足、寒湿内盛、气滞血瘀等因素引起的,因此在治疗过程中,中医外治为患者提供了一种独特的治疗手段。
本文将对强直性脊柱炎中医外治的研究进展进行探讨。
一、针刺治疗1.一次性针刺:一次性针刺是指用较大的针头,将针深插入皮下,不进入深部,按照特定的部位、角度、深度做一次性插刺,然后保持针头不动,直到针头自然脱落,常用在穴位取穴时或对短期痛症进行治疗。
2.经皮激光针刺:将低能激光将穴道照射30秒-1分钟,再用针刺穴位,可促进经气的流通、缓解病痛,是一种越来越受欢迎的治疗手段。
3.穴位注射:在穴位上注射药物,可以起到取穴、褥疮预防、治疗疼痛等多种作用。
目前广泛应用的药物包括生物活性肽、酶和激素。
二、推拿治疗三、中药外敷治疗中药外敷是指通过将中药药物加工制成药膏或药水等形式,涂抹在患处,发挥治疗作用。
中药外敷具有方便、安全、不易产生副作用等优点。
强直性脊柱炎外治中,中药外敷常通过驱寒湿、行气活血、舒筋散结的作用发挥治疗作用。
四、中药针灸针灸是一种古老的中医治疗方式,它可以调节人体的气血运行,改善机体的免疫力,缓解肌肉紧张,减轻关节疼痛,强直性脊柱炎的治疗中也比较常见。
在针灸治疗中,医师会根据患者的具体症状针刺相应的穴位,通过针刺调整人体生理和病理状态,从而达到治疗的效果。
综合来看,强直性脊柱炎的中医外治主要包括针刺、推拿、中药外敷和中药针灸等多种方式。
这些方法治疗强直性脊柱炎病症,有其优点和不足之处,因此在进行治疗时,应根据具体情况选用相应的方法。
需要强调的是,治疗强直性脊柱炎的过程需要长期的产生影响,并需要综合考虑中医和西医的治疗,以取得更好的治疗效果。
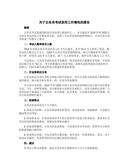
关于公务员考试录用工作情况的报告摘要公务员考试是我国招录公务员的主要途径之一,本文通过对2019年和2020年公务员考试录用工作情况的分析,总结了公务员招录的趋势和特点,并对未来公务员招录工作提出了建议。
一、考试人数和录用人数2019年全国公务员考试共有142.2万人报名,其中29.6万人参加了笔试,最终录用人数为2.2万人。
2020年公务员考试受疫情影响,报名人数和参考人数有所下降,但仍有118.9万人报名,26.7万人参加笔试,最终录用人数为2.1万人。
可以看出,公务员考试的竞争非常激烈,每年的录用人数都非常有限,平均招录比例只有0.7%左右。
考生要想通过公务员考试,需要具备优秀的综合素质和专业能力,同时还要具备良好的心理素质和面试表现。
二、行业和职位分布公务员招录分为中央机关和地方机关两部分,其中中央机关招录的人数和职位相对稳定,地方机关职位要多一些,但竞争更加激烈。
从行业分布来看,2019年和2020年的公务员考试录用职位均主要分布在教育、文化、卫生、科研等领域,其中教育和文化职位比重较大。
而从具体职位来看,公务员招录主要涵盖了行政管理、审计监察、社会事务、公共服务和科技等领域,其中行政管理职位最多。
三、招录特点公务员招录具有以下几个特点:1.招录方式多样:公务员招录既包括笔试,也包括面试、体能测试、专业能力测试等多项考核。
2.招录要求高:公务员招录对考生综合素质和专业能力要求较高,要求考生具有良好的思想政治素质、道德品质和职业操守。
3.招录流程繁琐:公务员招录流程是一个复杂的多环节过程,需要考生长时间的准备和耐心地等待。
4.招录机会有限:公务员录用人数有限,每年仅有一次招录机会。
而且,由于招录竞争激烈,很多优秀的考生也难以获得录用机会。
四、建议针对以上特点和趋势,建议公务员考生要做好以下几个方面的准备:1.提高综合素质和专业能力:公务员招录对考生的综合素质和专业能力要求很高,要求考生具备广泛的知识面和扎实的专业知识。
机关公开招聘情况汇报
尊敬的领导、各位同事:
根据工作安排,我对机关公开招聘情况进行了汇报。
我将从招聘计划、招聘程序、招聘对象、招聘结果等方面进行详细介绍。
首先,关于招聘计划。
本次机关公开招聘计划招聘人员总数为30名,其中包
括行政管理类、专业技术类、事业单位工作人员等多个岗位。
招聘范围涵盖了本市范围内的高校毕业生、社会人才以及其他特定人员。
其次,招聘程序。
招聘程序严格按照国家公务员招聘规定和机关招聘程序进行,包括发布招聘公告、报名资格审查、笔试、面试、体检、考察等环节。
招聘程序公开、公平、公正,确保了招聘工作的顺利进行。
再次,招聘对象。
本次招聘对象主要是针对高校毕业生、社会人才和事业单位
工作人员,他们具有较高的学历和专业素养,能够满足机关的用人需求。
最后,招聘结果。
经过层层筛选和综合考核,最终确定了30名优秀人才加入
我们的机关团队。
这些新员工将在不久的将来开始他们的工作,为机关的发展和建设贡献自己的力量。
总的来说,本次机关公开招聘工作取得了圆满成功。
招聘计划得以顺利实施,
招聘程序严格规范,招聘对象符合要求,招聘结果令人满意。
相信这些新员工的加入将为机关注入新鲜血液,为机关的发展注入新动力。
感谢各位领导和同事对本次招聘工作的大力支持和配合,也希望新员工们能够
在新的岗位上发挥自己的才能,为机关的发展贡献自己的力量。
谢谢!。
关于公务员考试录用工作情况的报告一、引言自公务员考试的实施以来,为了选拔和录用优秀的人才,各级政府部门积极开展录用工作。
经过统计和分析,本报告旨在总结和评估公务员考试录用工作的情况,以期为今后的招聘和录用提供参考和借鉴。
二、公务员考试的背景和意义公务员是国家基层行政机关和事业单位的重要组成部分,其合理而公正的选拔和录用对于维护政权稳定、推动社会发展具有重要意义。
公务员考试能够确保录用过程公开透明、权威公正,使录用人员具备相应的综合素质,为国家和人民服务具备更大的能力和潜力。
三、公务员考试录用工作的步骤和流程1. 招聘计划确定:各级政府部门根据现实需求和预算情况确定招聘计划,并公示相关信息,确保公正透明。
2. 报名与资格审核:考生按照考试要求和报名时限进行报名,录取部门进行资格审核,排除不符合条件的申请者。
3. 笔试和面试:公务员考试常采用笔试和面试相结合的方式进行,笔试主要测试应试者的基础知识和素养,而面试则更加注重其综合能力和应变能力。
4. 成绩公布和资格复审:考试成绩公布后,考生可以对成绩进行复查和申诉,招聘单位进行资格复审,确保录用对象的合法性和合理性。
5. 录取和入职:根据考试成绩和综合评价,确定录取对象,并进行入职程序,包括体检、背景调查等。
四、公务员考试录用工作的挑战和问题1. 考试科目设置和评分标准统一性:不同地区的公务员考试科目设置和评分标准存在差异,需要加强统一标准的制定和执行,以保证录用工作的公正性和公平性。
2. 考试内容与工作实际关联性:要加强公务员考试的工作实际性,将考试内容与工作需要更好地结合起来,确保录用人员能够更好地胜任岗位职责。
3. 考试复查和申诉机制建设:公务员考试涉及众多考生,应建立健全复查和申诉机制,提高考生对考试结果的认可度,保障公正公平。
五、公务员考试录用工作的成功经验和创新措施1. 优化考试流程:通过简化报名手续、提供在线报名和支付方式、缩短开考时间等措施,优化考试流程,方便考生。
关于公务员考试录用工作情况的报告省公务员局:根据省公务员局《关于报送2010年度公务员考试录用工作总结的函》(x公局x〔2010〕7号)的要求,现将我市二○一○年度考试录用公务员工作情况报告如下:一、基本概况二○一○年,我市按照《中华人民共和国公务员法》,省委政法委、省委组织部、省高级人民法院、省人民检察院、省教育厅、省公安厅、省司法厅、省财政厅、省人力资源社会保障厅《关于2010年政法干警招录培养体制改革试点班招录公告》和省委组织部、省人力资源社会保障厅《关于2010年公开考试录用公务员工作有关事项的通知》(川人社办发〔2010〕452号)和《关于印发〈2010年从优秀村干部和服务基层项目人员中考试录用乡镇机关公务员的工作方案〉的通知》(川组通〔2010〕107号)精神,先后3次组织完成了政法干警招录培养体制改革试点班的招考和公考录用公务员公告发布、笔试报名与笔试组织及加分等以及从“村官”和“五项目”人员中公招乡镇公务员的笔试组织等,整个工作进展顺利。
(一)2009年公务员(森林警察、司法助理员)招录情况。
省人事厅批准2009年我市公开考录乡镇公务员(森林警察、司法助理员)80名,森林警察考录7个职位8名、乡镇公务员考录4个职位50名、司法助理员考录4个职位22名。
根据实际报名未达到开考比例的情况,拟招录69名。
此次共有2500余人报名参考,综合比例约为40:1。
经过笔试、面试、体检等考录程序,共有69名考生通过体检、考察、政审合格,于2010年4月底前予以录用,并及时向省局报送了考录工作专题报告。
(二)政法干警试点班招考情况。
省上下达我市2010年政法试点班招录干警计划50名,涉及24个职位。
在报名参考阶段,共有617人报名,通过资格审查和网上缴费参考人数为339人。
24个报考职位中,有10个职位没有达到5:1的开考比例,综合考录比例为6.78:1。
此次参加面试人数为106人,经过笔试、面试、体检等考录程序,共有39名考生通过体检、考察与政审合格,并及时向省局报送了考录工作专题报告,目前合格考生已全部按xx警察学院的通知入学。
公考情况汇报材料
尊敬的领导:
根据最近的工作情况和个人发展计划,我特向领导汇报一下我的公务员考试情况。
首先,我参加了今年的国家公务员考试,考试科目包括行政职业能力测验和申论。
在行测方面,我通过系统的复习和模拟考试,对常见的数学、逻辑、言语和判断题型有了更深入的了解,提高了解题速度和准确率。
在申论方面,我注重积累素材,拓展思维,提高文章写作水平,尤其是在政治、经济、社会等热点问题上进行了深入的思考和论述,以期在考试中取得更好的成绩。
其次,我还参加了地方公务员考试,考试科目包括行政职业能力测验、申论和
面试。
在行测方面,我通过针对性的练习,提高了解题速度和准确率,尤其在常识判断和言语理解方面有了明显的提高。
在申论方面,我注重积累素材,提高写作水平,尤其在地方政府工作、社会管理等方面进行了深入的思考和论述,以期在考试中取得更好的成绩。
在面试方面,我通过模拟面试和自我提升,提高了自我展示和沟通能力,增强了应对各种问题的能力。
最后,我还参加了事业单位招聘考试,考试科目包括行测和面试。
在行测方面,我通过系统的复习和模拟考试,对常见的数学、逻辑、言语和判断题型有了更深入的了解,提高了解题速度和准确率。
在面试方面,我通过模拟面试和自我提升,提高了自我展示和沟通能力,增强了应对各种问题的能力。
综上所述,我在公务员考试中取得了一定的成绩,但也意识到自己在知识储备、应试技巧和综合能力方面还有待提高。
未来,我将继续加强学习,不断提升自己的综合素质,争取在下一次的考试中取得更好的成绩。
谢谢领导的关注和支持!
此致。
敬礼。
公务员录用考察报告(精选4篇)公务员录用考察报告篇一[关键词] 国家意志立法表达法律保留法律解释科学人才观社会公平一、问题的提出及回答的方法《中华人民共和国公务员法》(以下简称《公务员法》)于2006年1月1日起施行。
自此,国务院行政法规《国家公务员暂行条例》(以下简称《公务员条例》)和人事部《关于印发的通知》(人录发[1994]1号)文件(以下简称《通知》或《暂行规定》)以及各地、各部门自称以《公务员条例》和《通知》为依据制定的各种规章或其他行政规范性文件,在法律的形式上宣告废止。
但是,2006年中央机关公务员录用考试的高学历资格限制条件依然如旧,将年龄从《通知》规定的一般35岁以下放宽到36岁,也没有带来任何制度性改变的意义和价值;各地报考的年龄和学历限制也依然是五花八门,丝毫没有松动的迹象。
这种现象是符合《公务员法》,为《公务员法》所确认和保护的呢?还是不符合《公务员法》,为《公务员法》所抛弃和否定的呢?对上述问题的回答,只有是或不是两种答案。
回答是的主要说法是:《公务员法》第十一条规定公务员应当具备的相应条件为年满十八周岁,具有符合职位要求的文化程度;《公务员法》第二十三条规定报考公务员,除应当具备本法第十一条规定的条件外,还应当具备省级以上公务员主管部门规定的拟任职位所要求的资格条件。
既然法律没有禁止规定上限,对文化程度的要求也不明确,根据《公务员法》第二十三条授权由人事部门规定报考公务员资格年龄上限和学历条件是自然的,而且过去一直也是这样做的。
我们认为这种说法是不对的。
过去一直这样做并不表示过去一直是正确的,即使过去是正确的,也并不等于现在也就一定正确。
他们所说的法无禁止即可规定限制年龄上限,在社会上很有迷惑性,实际上是对行政法原则的歪曲。
法无禁止即可为是民法上的原则,也是公民权利对行政权力实行抗辩的原则。
政府行政部门依法行政,必须是有法律明确的规定和合法的授权才可以为。
法律规定的行为模式(勿为、可为、应为等)是置在一定的权利义务体系中去规范的,勿为可以是法律直接规定的义务,也可以是相对于他方权利而产生的义务,并非以“禁止”二字为唯一标志。
关于公务员考试录用工作情况的报告概述公务员考试录用工作是国家人才选拔及管理的重要方面之一,影响着国家机关和事业单位的人员配置和运转水平。
本报告旨在对公务员考试录用工作情况进行调研和分析,以期为现行公务员人才选拔及管理制度的发展和完善提供参考。
现状分析招录计划经过多年的改革和完善,我国公务员考试录用工作已形成以国家公务员为主、地方公务员为辅的招录体系。
目前,全国范围内国家公务员的招录计划较为稳定,并且在今年度的国家公务员考试中,共有超过17万人通过了笔试,进入了面试阶段。
与此同时,各地方政府对地方公务员的招录计划也有不同程度的放大,以满足本地区公务员队伍建设的需要。
但是,由于地方公务员招录计划数量与执行力度存在较大的差别,因此需要在制定和审批招录计划时加强对执行情况的跟踪监控,推进公务员的合理配备和管理。
候选人素质公务员人员的素质对于行政机关有效运转至关重要。
在人才选拔和管理的过程中,公务员考试难度逐年加大,考试科目逐步完善,考察内容具有更高的知识及应用深度。
同时,各地区针对不同部门和领域的公务员人才需求,也以不同的考试方式和科目设置方式加强考试内容针对性。
据统计,在近几年的公务员考试录用中,人才素质得到了明显提升。
但是,针对个别部门和领域的公务员人才缺乏考察深度和针对性,候选人素质不够突出的问题还存在,需要针对这一问题加大措施并积极开展评估和管理。
招录程序公务员招录工作各个环节的程序严格规范,主要包括公告发布、报名报考、资格审查、笔试和面试、体检考核等程序。
在这些程序中,各环节要求各有侧重,时间和要求也有所不同。
从整体上看,在招录程序中,公告发布和资格审查是关键性环节。
在导入更加科学化和先进化的招录程序和手段的基础上,需要在公告和审核程序中结合实际加强规范管理、信息公开等方面的工作。
问题及展望在公务员考试录用工作中,尽管有一定的成绩和经验,但是仍然存在问题和不足。
其中,比较突出的包括:1.地方计划和执行数量的差距还有待进一步缩小;2.在招录程序中,存在不少标准化和流程化操作,需要进一步加强科技与流程结合,推进智慧公务员招录;3.在考试科目和内容设置方面,还需要进一步体现对公务员岗位素质和能力的全面考察。
For the things that have been done in a certain period, the general inspection of the system is also a specific general analysis to find out the shortcomings and deficiencies 公务员录用考察情况报告(2篇)正式版公务员录用考察情况报告(2篇)正式版下载提示:此报告资料适用于某一时期已经做过的事情,进行一次全面系统的总检查、总评价,同时也是一次具体的总分析、总研究,找出成绩、缺点和不足,并找出可提升点和教训记录成文,为以后遇到同类事项提供借鉴的经验。
文档可以直接使用,也可根据实际需要修订后使用。
关于xx同志考察情况的报告市招录公务员办公室:XX年9月2日,根据中共xx市委组织部、xx市人力资源和社会保障局下发的《关于认真配合做好xx市XX年考试录用公务员考察工作的通知》,我们局组成了由分管人事的党组成员、总会计师xx带队,人事科科长xx、办公室主任xx参加的考察组,赴xx市体育学院对xx的基本情况进行了考察,我们分别找到xx体育学院新闻与外语学院的党总支部书记xx、辅导员xx 进行了座谈。
xx,男,1986年8月17日出生,原籍xx省xx市,中共党员,XX年考入xx体育学院,就读新闻学专业,XX年7月毕业。
在校期间,该同志能刻苦学习,积极要求进步,热心参加各类公益活动,曾担任院刊《心语》的主编,具有一定的写作能力,但做事有点毛躁,要加以克服。
没有21种公务员应当禁止的行为。
考察结果合格,我局同意录用。
XX年9月7日关于xx同志考察情况的报告市招录公务员办公室:XX年9月5日,根据中共xx市委组织部、xx市人力资源和社会保障局下发的《关于认真配合做好xx市XX年考试录用公务员考察工作的通知》,我们水利局组成了由分管人事的党组成员、总会计师xx带队,人事科科长xx、办公室主任xx参加的考察组,赴中国民生银行xx市分行对xx 的基本情况进行了考察,我们分别找到中国民生银行市分行行长xx、营业部主任xx 进行了座谈。
公考情况汇报模板尊敬的领导:根据公考情况的最新数据统计和分析,我对今年的公考情况进行了汇报,具体情况如下:一、考试报名情况。
今年公考报名人数较往年有所增加,其中涉及国家公务员考试、事业单位招聘考试、教师招聘考试等各类公务员考试的报名人数均有所增长。
从报名的分布情况来看,大城市和发达地区的报名人数较多,而一些基层和边远地区的报名人数相对较少。
二、考试笔试情况。
笔试是公考的第一道关口,今年的笔试考情总体来看,难度适中,试题涵盖面广。
但是在一些科目中,考生的得分情况存在一定的分化,部分考生得分较高,但也有一部分考生得分较低。
需要重点关注的是一些新兴科目的考试情况,需要针对性地加强培训和辅导。
三、面试情况。
面试是公考的重要环节,今年的面试情况整体上表现出了一些特点。
一方面,面试考官对考生的综合素质和能力有了更高的要求,注重考察考生的实际表现和应变能力;另一方面,考生的表现也呈现出多样性,一些考生在面试中展现出了较强的综合素质,但也有一些考生在面试中表现不尽人意。
需要对面试环节进行更为细致的分析和评估,为今后的招录工作提供参考依据。
四、招录情况。
根据公考招录的情况来看,今年的招录总体上呈现出了平稳增长的趋势,但也有一些岗位的招录人数较少,导致竞争比较激烈。
需要对招录情况进行更为深入的分析,为今后的公务员招录工作提供更为科学的指导。
五、培训和辅导情况。
针对公考情况,各地开展了一系列的培训和辅导工作,帮助考生提高应试能力和综合素质。
但是在培训和辅导中也存在一些问题,比如培训内容和方式需要进一步的优化,培训效果需要进一步的评估和改进等。
综上所述,今年的公考情况总体上是稳中有升的,但也存在一些问题和挑战。
需要各级相关部门和单位进一步加强对公考情况的研究和分析,为今后的公务员招录工作提供更为科学的指导和支持。
希望领导能够对本次汇报进行审阅和指导,谢谢!此致。
敬礼。
关于******工作的汇报提纲******:按照******要求,现将******工作情况报告如下:一、******工作基本情况*******。
主要做了以下工作:(一)******。
(二)******。
(三)******。
……二、当前******工作中存在的主要问题******工作虽然取得了一些成绩,但总体来看,由于******,******工作还存******、******等问题。
主要表现在:(一)******。
(二)******。
(三)******。
……三、下一步工作总体思路和主要措施当前和今后一个时期,我们将认真贯彻落实******。
重点抓好以下几个方面的工作:(一)******。
(二)******。
(三)******。
……************公务员考试行测解题技巧大总结考生们都知道,做行测没有技巧是不行的,那么短的时间内把每一道完完整整进行思考很难行得通,掌握一定技巧就很关键,中公网校重庆公务员考试网专家总结了行测试卷中可能用到的所有技巧,期望为考生备考提速。
数学运算:1. 分析选项整体性,三奇一偶选其偶,三偶一奇选其奇。
2. 选项有升降,最大最小不必看,答案多为中间项;答案排序处在中间的两个中的一个往往是正确的选项。
3. 选项中如果有明显的整百整千的数字,先代入验证,多为正解。
4. 看到题目中存在比例关系,在选项中选择满足该比例中数字整除特性的选项为正解。
5. 一个复杂的数学计算问题,答案中尾数不同,直接应用尾数法解题即可。
6. 极值问题中,问最小在选项中多为第二小的,问最大在选项中多为第二大的(先代入验证)。
选词填空:1. 注意找语境中与所填写词语相呼应的词、短语或句子。
2. 重点落在语境与所选词语的逻辑关系上,而不是选项的词语上。
3. 选项中近义词辨析方向是从范围不同角度辨析的,选择范围大的。
4. 从语意轻重角度辨析的,选项要么选最重的,要么选最轻的。
5. 成语辨析题选择晦涩难懂的成语。
公务员考试调研报告公务员考试调研报告尊敬的领导:经过调研,我对公务员考试的情况进行了深入了解并撰写了此份报告,现将报告内容如下:一、调研目的本次调研旨在了解公务员考试的现状和发展趋势,为进一步完善公务员考试制度提供参考依据。
二、调研方法本次调研采用问卷调查和访谈相结合的方式进行,主要对象为参加或曾参加过公务员考试的考生,以及相关专家学者。
三、调研结果1. 考试培训:大多数考生表示参加了公务员考试培训班,其中有77%的考生认为通过培训能够提升考试水平,但仍有一部分考生反映培训内容和实际考试内容存在偏差。
2. 题型设置:考生普遍认为公务员考试题型多样化,但重点仍在“笔试”和“面试”两个方面,对这两个环节的考察更加关注。
同时,也有考生建议增加实操类题型,更加贴近实际工作。
3. 评分标准:对于考试评分标准,考生普遍认为目前的评分标准相对公正,但仍有一些考生认为评分标准不透明,希望评分过程更加透明公开。
4. 招录政策:绝大多数考生都有关注公务员招录政策的动向,对公务员的工作内容和待遇都抱有浓厚的兴趣。
同时,也有一些考生建议加强公务员职位的分类,提供更多不同专业背景的岗位选择。
5. 考试面试:对于面试环节,考生普遍认为自己在面试中表现良好,但也有一部分考生反映面试过程不够科学和公正,建议增加相关的面试考察标准,确保面试的公正性和客观性。
四、调研建议1. 完善考试培训:加强对公务员考试培训机构的监管,确保培训内容与考试内容相符,提高考试的针对性和实用性。
2. 增加题型设置:在公务员考试中适当增加实操类题型,增强对应试者实际工作能力的考察。
3. 加强评分透明度:建立评分标准公示制度,让考生了解评分细则,确保评分过程的公正和公开。
4. 完善招录政策:合理划定公务员岗位分类,提供更多选择,吸引更多高素质人才报考公务员。
5. 优化面试环节:建议进一步规范面试考察标准,确保面试过程的科学性和公正性。
以上是本次公务员考试调研的结果和建议,供领导参考。
关于公务员考试录用工作情况的报告关于公务员考试录用工作情况的报告省公务员局:根据省公务员局《关于报送2010年度公务员考试录用工作总结的函》(x公局x〔2010〕7号)的要求,现将我市二○一○年度考试录用公务员工作情况报告如下:一、基本概况二○一○年,我市按照《中华人民共和国公务员法》,省委zd委、省委组织部、省高级人民法院、省人民检察院、省教育厅、省公安厅、省司法厅、省财政厅、省人力资源社会保障厅《关于2010年zd干警招录培养体制改革试点班招录公告》和省委组织部、省人力资源社会保障厅《关于2010年公开考试录用公务员工作有关事项的通知》(川人社办发〔2010〕452号)和《关于印发〈2010年从优秀村干部和服务基层项目人员中考试录用乡镇机关公务员的工作方案〉的通知》(川组通〔2010〕107号)精神,先后3次组织完成了zd干警招录培养体制改革试点班的招考和公考录用公务员公告发布、笔试报名与笔试组织及加分等以及从“村官”和“五项目”人员中公招乡镇公务员的笔试组织等,整个工作进展顺利。
(一)2009年公务员(森林警察、司法助理员)招录情况。
省人事厅批准2009年我市公开考录乡镇公务员(森林警察、司法助理员)80名,森林警察考录7个职位8名、乡镇公务员考录4个职位50名、司法助理员考录4个职位22名。
根据实际报名未达到开考比例的情况,拟招录69名。
此次共有2500余人报名参考,综合比例约为40:1。
经过笔试、面试、体检等考录程序,共有69名考生通过体检、考察、政审合格,于2010年4月底前予以录用,并及时向省局报送了考录工作专题报告。
(二)zd干警试点班招考情况。
省上下达我市2010年zd试点班招录干警计划50名,涉及24个职位。
在报名参考阶段,共有617人报名,通过资格审查和网上缴费参考人数为339人。
24个报考职位中,有10个职位没有达到5:1的开考比例,综合考录比例为 6.78:1。
此次参加面试人数为106人,经过笔试、面试、体检等考录程序,共有39名考生通过体检、考察与政审合格,并及时向省局报送了考录工作专题报告,目前合格考生已全部按xx警察学院的通知入学。
(三)公务员(森林警察、乡镇司法助理员)(参照管理人员)招录情况。
省人社厅批准2010年我市公开考录公务员(森林警察、乡镇司法助理员)(参照管理人员)184名,根据实际报名未达到开考比例的情况,调减了22个名额,拟招录162名,涉及112个职位。
此次共有3710人报名参考,综合比例为22.9:1。
目前已完成笔试考试和按政策加分,拟于近日通过省人事考试网公布笔试折合后成绩,进入面试人数约为490人。
待省厅和省公务员局作出统一安排后组织面试。
(四)从优秀村干部和服务基层项目人员中考试录用乡镇机关公务员情况。
省上文件和公告规定,此项工作主要由市委组织部牵头,市人力资源社会保障局协助工作。
本次计划公招乡镇机关公务员67名,其中从优秀村干部公招8名、服务基层项目人员59名。
根据报名情况,从优秀村干部中公招计划减少到2名,从五项目基层服务人员中仍公招59名。
参加此次的报名参考人数为510人,平均参考比例为参考比例为8.4:1。
目前已完成笔试组织工作,进入面试人员为187名。
拟按省委组织部、省人社厅、省公务员局统一安排于明年初进行面试。
上述四项共计已(拟)招录331名,报名且参考7000余人次,综合考录比为21.3:1。
今年四次招录工作有三个方面的特点,即一是zd院校试点班招考报名人数为历年招考本次最冷,平均为6.78:1,出现了低学历竞争大的现象,50名招录计划中,尚因报考条件、体检等环节而空缺11个职位名额。
二是与之相比公务员招考呈现过热,250个计划名额,平均为24.8:1,为近年公考比例最热,而报考人数大多偏重于综合类职位。
三是考录对象大幅转向,除定点招考村官和服务基层项目人员外,在计划公招公务员中侧重于录用两年以上基层工作经历人员,其比重占整个公考人数的20%以上。
如今年我市通江县公招乡镇公务员60名,其中面向五项目人员15名,占招录计划的25%。
从招考的人员结构看,人员整体素质逐年提高,尤以社会经历成熟、适应环境快、工作得心应手而备受用人单位欢迎。
由于我们在考录工作中坚持了公开考录,有力地维护了社会公平正义,实现了招录机关满意、广大考生满意、社会各界满意的“三满意”目标,选拔了一批优秀人才,为实施人才强市战略,推动全市经济社会又好又快发展提供了强有力的人才保障和智力支持。
二、主要做法整个考录工作,我们严格按照法律、法规和国家、省的规定实施,主要做法是:(一)领导高度重视,健全组织机构。
每一次省公务员统一公考工作方案下发后,我们都及时召开会议,对考务工作进行具体安排布置。
同时,以专题报告的形式向市委、市府领导汇报,并与市委zd委、市委组织部、市纪委以及招录部门沟通衔接,取得他们支持、配合。
针对考录工作的不同要求和特点,吃透上级精神,细化工作方案,力求做到坚持原则不动摇、执行政策不走样、严格程序不变通、遵守纪律不放松。
今年四次招考都是三种不同类型的人员公考,对象有所不同,要求也有差异,我们都切实加强领导、配强工作力量,成立专门的考试工作领导机构、考务工作机构和巡视监督机构,为考录工作提供了强有力的组织保障。
(二)逐步规范考试考务工作,健全考录工作的运行机制。
全年公务员录用考试,我们坚持实行了全市统一申报、统一考试、统一时间、统一按职位录取的制度;在考务工作中严格按照省厅批准的考试收费标准进行收费;依照规定,建立完善了报名、资格审查、笔试、面试、体检、公示、录用等一系列配套制度;在资格条件设置上打破了身份、地域限制,平等对待学历,平等对待社会在职人员和应届毕业生,有效地拓展了选人用人视野。
另一方面,严把招考环节。
从组织报名、资格审查,到笔试面试、考核体检,我们都制定了严密的实施方案,明确责任,狠抓落实,层层把关,环环相扣。
面试入闱人员、体检人员名单及拟录用人员名单及时向考生公布,资格复审、体检考察、录用空缺递补等严格按程序操作,公开透明,规范运行,确保了招录工作的有序进行。
(三)积极探索创新,强化全程监督。
在2010年度公务员考录工作中,我们重点对考官执考管理进行了创新。
一是着力推进制度建设。
我们在严格执行省级主管机关专门转发面试规范性文件的前提下,大力改进工作方法,积极探索创新管理制度,制定了专项的“面试工作实施方案”、“面试工作人员守则”、“面试应试人员守则”、“面试评委组组建和考生面试顺序产生及引领办法”、“面试评委组工作人员操作规程”、“面试实施形象进度表”等七项制度规定,全面系统地对原有面试组织工作进行了大幅改进,为科学评价考生提供了可靠的制度保障。
二是差额决定面试分组。
根据面试考生职位和应考人数,按每组评委7人(含主考)和计分、计时、监督员各1人,采取在经组织人事部门培训合格的面试考务工作人员中实现差额20%随机预选确定顺序和面试当日差额随机确定正式人选并随机抽签决定分组的办法组建评委组。
全部抽签使用抽签软件,并通过大屏幕投影仪将操作过程与结果全部公开,接受全体考务工作人员的广泛监督。
三是全程专门监督有力。
市纪委派出了由领导带队的监督小组实施外围监督,同时向各评委组派出了专职考场监督,市委zd委、市人社局、市公安局等部门和单位派出领导全程巡视重点监控关键环节,及时发现并坚决制止不规范的倾向与苗头。
(四)坚持透明操作,成绩当场确认。
针对外界群众和个别考生对公务员面试中公正性的疑虑,我们始终坚持采用电脑计分和面试成绩考生签字确认制度。
面试最终得分汇总出来后,由主考官当场宣布成绩,考生当场签字确认,既保证考官能够公平公正地打分,也确保考生的最大知情权,消除了考生对面试结果公正性的疑虑,真正使公务员面试工作成为了置于“玻璃房子”里的竞争。
(五)创新了服务手段,提高了考录服务工作效率和工作水平。
依托互联网,利用省人事考试专业网站、xx市人社局互联网站及相关新闻媒体,搭建服务平台,实现了考试信息的快速传递。
全面实行了网上公告、网上报名、网上缴费、网上公布成绩、网上发布录取公告等,方便了考生,提高了办事效率。
同时通过电话、短信等手段,传递考试信息,做到了考试信息传递准确、及时、无误。
(六)坚持考务公开,加强对考务工作的有效监督。
我们坚持把公务员笔试、面试作为政务公开的重要内容,努力打造“阳光考录”,充分利用各种新闻媒介和我局网站等公开招考政策、招考计划、报考条件、招考程序及录用结果,公开了举报电话。
设立了举报箱,增加了公务员考录工作的透明度,广泛接受人民群众和社会各界的监督,同时还在本局互联网站设立了互动平台,认真负责地回答考生的政策咨询,考试信息查询,及时传递公务员考试监督信息,本局互联网站开通三年多来,点击数达到了500多万人次。
三、面临的困难一是公务员考录工作缺乏灵活性,基层机关补充公务员,除调任外,唯一途径只能通过考录,而考录工作全省一个步调,个别地方或部门因特殊需要不能有特别计划,只能等待。
二是现行的考录方式成本较高。
考试结果只能在一次考录中适用,而报名、考试由省、市分级组织,这不仅加大了工作量,无形中增加了考录成本,而且没有形成有效的机制,相同职位、相同科目的考试结果,因试卷命题、考试标准不同,难以有效利用。
三是就业矛盾突出,如我市今年拟招录公务员162名,实际报名应考达3710人。
乡镇机关和司法助理员职位相当热门,有的职位参考比例达52:1,竞争异常激烈。
四是职位要求设置偏高,如我市今年zd试点班的招考职位中,二学位应用心理学、二学位刑事技术等10个职位的报考人数未达到开考比例,17个录用名额未达到5:1的参考比例。
导致此次公招成为我市历年来招考中最“冷”的一次,综合报考比例仅为6.78:1。
五是乡镇机关人员普遍老化,人员结构不合理,但按编制招考,已有的人员又不便消化,且财力有限,以致招录公务员面临许多压力。
四、建议意见一是规范笔试内容、形式,以便更能较全面反映考生的知识水平;二是借鉴普通高考的组织形式,建立定期、连续的公务员考试制度,每年确定具体固定的报名时间、考试时间、面试时间,做到有章可循;三是采取一次考试,多个专业结果适用的途径,对公共知识以划定合格分数线,不计入考试总分,测试结果各个职位有效,全省适用,这样既可减少考生负担,又可降低考录工作成本。
附件:2010年新录用人员情况表二○一○年十二月三十日。