认识声音的产生和传播的条件.
- 格式:ppt
- 大小:30.50 KB
- 文档页数:9
声音是怎样产生的教案及反思一、教学目标:1. 让学生了解声音的产生原理,知道声音是由物体的振动产生的。
2. 培养学生通过实验和观察,分析问题、解决问题的能力。
3. 引导学生运用科学知识,解释生活中的现象,培养学生的科学素养。
二、教学内容:1. 声音的产生原理:声音是由物体的振动产生的。
2. 声音的传播:声音需要介质传播,可以在气体、固体、液体中传播,但不能在真空中传播。
三、教学重点与难点:重点:声音的产生原理,声音的传播条件。
难点:声音传播速度的计算,声音在不同介质中的传播特点。
四、教学方法:实验法、讲授法、讨论法、问题驱动法。
五、教学过程:1. 导入:通过播放音乐、敲击物品等,让学生感受声音,引出本课主题。
2. 讲解:讲解声音的产生原理,振动与声音的关系,声音的传播条件。
3. 实验:安排学生进行实验,观察不同物体振动产生的声音,探究声音的传播。
4. 讨论:引导学生讨论声音传播的速度与介质的关系,分析声音在不同介质中的传播特点。
5. 总结:对本节课的内容进行总结,强调声音的产生原理和传播条件。
6. 作业:布置相关练习题,巩固所学知识。
7. 反思:教师对本节课的教学进行反思,分析学生的掌握情况,调整教学方法。
六、教学评价:1. 学生能正确回答声音的产生原理和传播条件。
2. 学生能通过实验和观察,分析声音的传播特点。
3. 学生能运用所学知识,解释生活中的声音现象。
4. 学生对声音的产生和传播有深入的理解,能进行相关计算。
七、教学资源:1. 实验器材:振动的物体(如尺子、铃铛等)、录音机、声音传播的介质(如空气、水等)。
2. 教学课件:声音的产生和传播的相关图片、视频等。
3. 参考资料:声音传播的研究报告、生活中的声音现象案例等。
八、教学进度安排:1课时(45分钟)九、课后拓展:1. 调查生活中的声音现象,分析声音的产生和传播。
2. 查阅资料,了解声音在医学、科技等领域的应用。
3. 举办“声音的秘密”主题班会,分享学习心得和收获。
第二章声现象1.通过实验探究,初步认识声音产生和传播的条件。
2.了解声音的特性。
3.了解现代技术中与声有关的应用。
4.知道防治噪声的途径。
声音的产生和传播条件是本章知识的基础;声学知识在现代科学技术中的应用十分广泛,所以对声音特性的了解就显得很重要。
由于环境污染越来越受到社会的广泛关注,因此噪声的危害和控制成为本章的一个热门话题,在中考考查时,该部分知识点难度较低,却是每年的必考内容,主要考查声的产生和传播,音调、响度、音色的区别,声在科学技术中的应用,减弱噪声的方法,所以平时学习需注意对基础知识的理解和声现象与生活的联系。
1.声现象的知识贴近学生的生活,学生能体验到学习有关声的知识是有用的,从而激发学生学好本章的兴趣,在第一章学习的基础上,学生对物理研究方法有了一点了解,在此基础上,可进一步加强学习,多做一些力所能及的小实验,并让学生试着去总结,归纳。
2.学生在实验中的具体操作有些还掌握不好,如在研究“音调与频率”关系时,每次拨动都应控制用力大小相同,但学生很难控制,可在学生做完实验后,再让学生听录音机快放和慢放时的声音加以区分。
3.学生对“声的利用”很感兴趣,但具体的应用还不清楚,教师要多举例,并鼓励学生多搜集相关资料,做到资源共享。
4.在本章中,学生会接触到开放性试题,由于刚刚接触,对学生的答案不要要求太高,只要合情合理即可。
根据本章的教学内容结合学生的年龄特点和认知规律,对本章的教学建议如下:1.对课本上安排的一系列实验探究活动,要让学生积极参与、细心观察、独立思考,在实验中提高学生的观察和动手能力。
2.声学知识与日常生活密切相关,教学中要重视联系生产、生活实际。
3.在学习中可运用比较、归纳、转化等方法,使学生对所学知识点更明确。
4.在学生印象中,噪声是有害的,在讲课时,可通过阅读或多媒体让学生了解它的利用,拓宽学生的知识面,培养学生辩证唯物主义思想。
5.在实验过程中,可对学生渗透研究物理的一个重要的方法——控制变量法。
科学探究:声音的产生与传播知识精讲一、声音产生的原因1、声音是由物体振动产生的注:人靠声带振动发声、风声是空气振动发声,弦乐器靠弦振动发声,管制乐器靠里面的空气柱振动发声,鼓靠鼓面振动发声等。
2、声源:正在发声的物体叫做声源,声源可以是固体、液体和气体。
3、声音产生的条件:物体的振动。
振动停止,声音停止。
二、声音的传播1、声音的传播需要介质:固体、液体和气体都可以传播声音;声音在固体中传播时损耗最少(在固体中传的最远,铁轨传声),一般情况下,声音在固体中传得最快,气体中最慢(软木除外)。
2、声音不能在真空中传播:月球上(太空中)的宇航员只能通过无线电话交谈。
3、声音以波(声波)的形式传播。
注:有声音物体一定振动,有振动不一定能听见声音。
4、声速:当温度为15℃,声音在空气中速度为340m/s。
5、声速的大小与介质的种类和介质的温度有关。
三、回声1、定义:声音在传播过程中,遇到障碍物被反射回来,反射回来的声音叫回声(如:高山的回声,夏天雷声轰鸣不绝,北京的天坛的回音壁等)。
2、听见回声的条件:原声与回声之间的时间间隔在0.1s以上(人离障碍物距离在17米以上能听到回声);3、应用:(1)回声测距离(2)回声定位(3)回声描绘海底地貌四、回声的计算1、障碍物和接收者都不动2、障碍物不动,接收者动五、怎样听见声音1、人耳的构成:人耳主要由外耳道、鼓膜、听小骨、耳蜗及听觉神经组成;2、声音传到耳道中,引起鼓膜振动,再经听小骨、听觉神经传给大脑,形成听觉;3、在声音传给大脑的过程中任何部位发生障碍,人都会失去听觉(鼓膜、听小骨处出现障碍是传导性耳聋;听觉神经处出障碍是神经性耳聋);4、骨传导:不借助鼓膜、靠头骨、颌骨传给听觉神经,再传给大脑形成听觉(我们说话时自己听见的自己的声音);骨传导的性能比空气传声的性能好(固体的传声效果好)。
基础巩固1、如图所示,完全相同的两个音叉,敲响右边的音叉,左边的音叉响,悬挂在线上紧靠左边音叉的小球(填“会”或“不会”)弹起,这说明右边的音叉通过把振动传给了左边的音叉。
物理《声音的产生与传播》教案11篇物理《声音的产生与传播》教案1一、学习目标:知识与技能:1、通过观察和实验初步认识声音产生和传播的条件。
2、知道声音是由物体振动产生的。
3、知道声音传播需要介质,声音在不同介质中传播的速度不同。
过程与方法:1、通过举例以及观察和实验的方法探究声音是如何产生的,声音是如何传播的。
2、利用学习活动,锻炼学生初步的观察能力和初步的研究问题的方法。
情感态度与价值观:1、通过教师、学生双边的教学活动,激发学生的学习兴趣和对科学的求知欲望,使学生乐于探索自然现象和日常生活中的物理学道理。
2、注意在活动中培养学生善于与其他同学合作的意识。
二、教学重点:1、声音是由物体的振动产生的。
2、声音的传播需要介质,以及声是以波的形式传传播的。
3、声速与介质中以声波形式传播。
三、教学难点:声音在介质中的传播形式。
四、教学准备教师准备:课件,音叉,盛有水的玻璃水槽,用线悬挂着的乒乓球,小闹钟,带抽气机的玻璃罩和底座等。
学生准备:橡皮筋,尺子,纸片,文具盒等。
五、教学过程创设情景,提出问题(1)、课前教师用课件播放乐曲,创设情景,导入新课。
(2)、观看生活中常见的某些声音图片,倾听几种动物的叫声。
把学生引入声的世界,从而产生兴趣,引导提出问题。
教师引导学生就声现象提出自己想知道的一些问题,然后师选出与本节内容有关的几个问题进行探究学习。
探究性活动一1.组织学生活动:怎样利用随手的器材,让它们发出声音,比比看,谁的方法多,谁的发声方法有创意?活动过程中要求学生体验:你是如何让物体发声的,你触摸发声的物体时,请体会感觉。
思考:①物体发声时与不发声时有什么不同?②物体发声时有什么共同的特征?活动:用随手的器材研究如何发声,教师参与讨论。
然后教师请学生代表上台表演研究结果,对独特的发声方法赞赏和鼓励。
并对上述问题提出自己的见解。
共同体验:摸着自己的声带,说一句话。
体会手上的感觉,说出感觉。
问题:是不是物体发声就一定在振动?演示:用小锤轻敲音叉,听到声音,却看不见音叉振动,用悬挂的小球接触它,现象是什么?再用手握住音叉,又有什么现象发生?为什么?用握音叉时有什么感觉?敲打桌子,听到声音,却看不见桌子的振动,你能想出什么办法来证明桌子的振动?从上述事例中你能否总结出一种“验证难以觉察的物体振动”的方法?2.小结:在以上感性认识的基础上总结物体发声的原因,即物体发声是由于物体的振动引起。
声音的产生与传播的原理声音在我们的日常生活中起着重要的作用,它是人类交流、音乐、听觉感知等方面的基础。
本文将介绍声音的产生与传播的原理。
一、声音的产生原理声音是由物体的振动引起的,具体而言,声音的产生需要满足以下条件:1. 振动源:声音的产生需要有一个振动源。
这个振动源可以是乐器的弦、空气中的声带、物体的表面等。
当这些振动源发生振动时,就会产生声音。
2. 媒介:声音需要通过媒介传播。
在大多数情况下,声音是通过空气传播的,因为空气是一种常见的媒介。
当振动源发生振动时,媒介的分子也会跟随振动,并将能量传递给周围的分子,以此形成声波。
3. 动力:声音的产生需要外界施加动力作用于振动源。
例如,当我们敲击一个乐器的时候,敲击力会使得乐器的弦振动,从而产生声音。
二、声音的传播原理一旦声音被产生,它会通过媒介以波的形式传播。
声波是一种纵波,它的传播速度取决于媒介的性质。
1. 声波的传播速度:在空气中,声波的传播速度约为343米/秒。
这意味着声音在空气中传播时,大约每秒钟可以传播343米的距离。
而在其他媒介中,声波的传播速度可能会有所不同。
2. 声波的特性:声波具有振幅、频率和波长等特性。
振幅决定了声音的强弱,振幅越大,声音越大。
频率是指声波振动的快慢,频率越高,声音越高。
波长则是声波的传播过程中,在一个完整周期内所占据的距离。
3. 声音的衰减:在声音传播的过程中,声音会逐渐衰减。
这是因为声波在传播中会损失能量。
衰减程度取决于媒介的性质、距离和其它环境因素等。
三、应用与意义声音的产生与传播原理在各个领域都发挥着重要作用:1. 语言交流:声音的产生与传播原理是人类语言交流的基础。
通过声音,人们能够传达信息、表达思想和情感。
2. 音乐艺术:声音的产生与传播原理为音乐的演奏和欣赏提供了理论基础。
通过精心制作的乐器和声波的传播,人们能够享受到美妙的音乐。
3. 声学工程:声音的产生与传播原理应用于声学工程中,如音响系统设计、噪音控制等。
沪科版《第3章声的世界》复习导学案姓名: 班级: 等地:一、【课程标准】1.认识声产生和传播的条件;2.了解声音在空气中的传播速度和声音的特性;3.认识噪声的来源及危害,知道噪声控制的方法。
二、【自主学习】声音是由物体 产生的振动的传播:需要 , 不能传声振动的幅度不同:振动的快慢不同:振动的材料、结构不同:振动有无规律:有规律的是无规律的是振动的频率:大于20000Hz 的是小于20000Hz 的是 三、【课堂导学】【例1】“南三听涛”是湛江八景之一,濒临浩瀚的南海,天水相连,涛声喧哗,巨浪排峰。
声音是由物体的_______产生的,涛声是通过_______传到人耳的。
【例2】小明在表演二胡时,用弓拉动琴弦,使琴弦 而发声;小明不断用手指去控制琴弦长度,这样做的目的是为了改变声音的 ;二胡的声音是通过 传播到我们耳中的。
【例3】阅读下列三篇短文,按要求完成后面提出的问题。
A .蝙蝠在黑暗中能自由地飞翔,用蜡封住其耳朵,虽然把它放在明亮的房间里,仍像喝醉酒一样,一次次地碰到障碍物,后来,物理学家证实了蝙蝠能发出 ① 波,靠这种波的回声来确定目标和距离。
B .如果把八只同样的玻璃杯盛不同深度的水,再用一根细棒依次敲打杯子,可以发现声音的 ② 跟水量有关。
如果调节适当,可演奏出简单的曲谱,由此我们不难知道古代“编钟”的原理。
C .许多年前,“马可波罗”号帆船在“火地岛”失踪,经过多年的研究,揭开了“死亡之谜”,他们都是死于亚声,这是一种人耳听不到的声音,频率低于20Hz ,而人的内脏的固有频率和亚声波极为相似,当二者相同时,会形成内脏的共振,严重时,把内脏振坏而使人丧生。
(1)上面短文A 、B 中① 和②两处补上恰当的文字:① ;② 。
(2)文中的“亚声”是指我们学过的。
(3)从短文C 中可以看出,人体内脏的固有频率大致在左右,声具有。
【例4】医生给孕妇做B超,说明声波能够传递;医生用超声波除去人体内的结石,说明声波能够传递。
声音的产生与传播规律声音是我们日常生活中非常重要的一种感知方式,通过声音,我们可以沟通交流,感受音乐的美妙,辨别周围的动静等。
那么声音是如何产生的,又是如何传播的呢?下面将从声音的产生机制、声音的传播速率以及声音在不同媒质中的传播规律进行探讨。
一、声音的产生机制声音的产生是由物体振动引起的,这种振动通过空气、固体或液体等媒质的传播而成为我们能够听到的声音。
具体来说,声音的产生过程包括以下几个步骤:1. 振动源:声音的振动源可以是声带、乐器、机械震动等。
当振动源发生振动时,产生的机械波就会传播出去。
2. 粒子振动:振动源传播出的机械波会使媒质中的粒子发生振动。
对于声音在空气中传播来说,空气中的气体分子会沿着传播方向上下振动。
3. 波动传播:振动的粒子会将振动信号传递给周围的粒子,形成波动传播。
这种机械波就是声波,也是声音在媒质中传播的形式。
4. 频率和幅度:声音的频率决定了我们听到的声音的音调高低,而幅度则决定了声音的响度。
二、声音的传播速率声音传播速率是指声音在媒质中传播的速度,一般用音速来表示。
在不同媒质中,声音的传播速率是不同的。
在理想气体(例如干燥的空气)中,声音的传播速率约为343米/秒,这是因为气体分子在空气中的平均速度约为每秒500米。
在固体或液体中,声音能够更快地传播,比如水中的声音传播速率约为1498米/秒,而铁或钢中的声音传播速率则更高。
三、声音的传播规律声音在传播过程中遵循一些基本规律,包括折射、反射和衍射等。
1. 折射:声音传播遇到不同介质时,会发生折射现象。
当声音由一种介质传播到另一种介质时,传播速度会发生改变,导致声音的方向发生偏转。
这是因为不同介质的密度和弹性模量不同。
2. 反射:声音在遇到障碍物时会发生反射。
当声音遇到一个较大的障碍物时,会以与入射角相等的角度反射回来。
这就是我们在大空旷的地方喊话会有回声的原因。
3. 衍射:声音在遇到障碍物或小孔时会发生衍射现象。
当声波通过障碍物的缝隙或绕过障碍物时,会沿着不同的方向扩散出去。
1.1声音是什么教学目标1.初步认识声音产生和传播的条件,初步了解声音是以波的形式传播的,声波具有能量。
2.通过学生经历多种方法探究声音产生的过程,鼓励思维的形式向开放性和独特性开展。
3.培养学生善于使用随手可得的物品进行探究活动和物理实验的习惯,从中感受到物理学的真实性以及物理与生活的关系。
教学重点认识声音产生和传播的条件。
教学难点了解声音是以波的形式传播的。
教学方法实验探究法、启发引导法、讲授法、演示法等课时安排2课时教学过程第一课时一、导入新课声音,悦耳动听,变幻莫测,在很多方面丰富和改变着人们的生活,但是,声音也可能成为无形的杀手。
那么平凡而又奇特的声音究竟是什么?声音有哪些特性?她还会给我们带来什么?带着你的疑问,好奇和经验,让我们一起走进奇妙的声音世界。
添加补充〔复备〕二、新课探究活动一:1.1 探究声音的产生1、[试一试] 请学生设计方案:一张纸、一杯水,一个笔帽、一根橡皮筋,怎样使它们发出声音?你能不能设计方案使其他的物品发出声音?比比看,谁的方法多。
各组提出活动方案、讨论。
学生活动:在探究的根底上,用摩擦、搓揉、指弹、撕等方法使纸发出声音,也可把它做成纸筒,纸笛,纸炮引起空气的振动发出声音。
一杯水到在地上会发出声音。
向笔帽中吹气,会有声音;笔帽扔在地上会有声音。
拨动橡皮筋会有声音。
〔在学生探究过程中适当引导,启发,对于与众不同的方法给予鼓励。
〕2、[想一想]上述物体发声与不发声时有什么不同?物体发声时有什么共同特征?3、[做一做]图1.1体验声音的产生引导学生共同做一做:用手摸着喉头,你在讲话的时候,声带是怎样发声的,〔手按住声带〕提醒学生注意和思考,发声与不发声时,有什么不同?击打音叉,把发声的音叉的尖端接触面颊,有什么感觉?师:刚刚在实验的过程中,大家使尺子、纸、水、笔帽、竖笛等都发出了声音,哪些是由固体发声产生的,哪些是由液体、气体发声的,请同学们大概分分类。
生:……师:固体、液体、气体都能发声,我们把正在发声的物体叫声源. 〔1〕出示一件乐器:问是否是声源?突出“正在〞〔2〕我正在讲话时,我的声带是不是声源?你讲话时,,你的声带是不是声源?设问我和同学们之间能互相听到对方的声音,是不是我们之间的空气在起作用呢?那么声音能在哪些物质中传播?4、[归纳结论]声音是由于物体振动产生的;固体、液体、气体都可以发出声音;正在发声的物体叫做声源。
人教版八年级物理上册单元复习课教案设计汇总第2章《声现象》复习课第二章《声现象》单元复课【复目标】1.通过实验探究,初步认识声音产生和传播的条件。
2.知道回声现象和回声测距离。
3.了解乐音的特性及与生活现象的联系。
4.了解音调的高低是由物体振动频率决定的,响度的大小跟物体振动的振幅和离发声体的远近有关。
5.了解现代技术中与声有关的应用。
6.能从物理学的角度和环境保护的角度来认识噪声,知道防治噪声的途径。
7.通过运用所学的知识解决实际问题,体会物理就在身边。
【复重点和难点】重点:①声音产生和传播;②乐音的三个特性。
难点:①回声测距离;②决定音调、响度的因素。
【学具准备】音叉、发音齿轮、尺子、纸筒、橡皮膜、蜡烛等及多媒体课件和导学案。
【前置准备】利用多媒体展示本章知识网络图。
【复过程】一、创设情境、引入复导入语:(展示图片)鸟鸣清脆如玉,琴声婉转悠扬,歌声美妙动听……声现象和我们的研究与生活息息相关,密不可分,现在我们就来复这看似简单,但又藏有许多奥秘的《声现象》。
(板书课题)设计意图:利用多媒体展示图片,开门见山的引出课题,结合网络结构图让学生回顾本章内容的内在联系,后面的几个专题复就是围绕本章的内容而展开的,这样能使学生的复有明确的目标。
二、专题复【知识点一】声音的产生与传播常识点聚焦:1.声音是由物体的所产生的,停止,发声随之停止。
2.声音靠(统统固体、液体、气体)流传,不能传声;声音在介质中以的方式流传.。
3.声音在不同介质中流传的不同,正常情况下,中传声的速度快于液体,而中传声的速度快于气体,声音在15℃氛围中的流传速度为m/s。
4.声音从声源发出,遇到山崖、墙壁等障碍物回来使其又传入人耳的声音,利用回声可以测定。
实验探究一:利用音叉、鼓、乒乓球、烧杯、水等器材探究声音的产生。
实验1:往鼓面上撒一些泡沫屑,敲鼓时见到泡沫屑不停地跳动;用手按住鼓面,泡沫屑停止跳动,鼓声消失。
说明。
实验2:如图所示,用悬挂着的乒乓球接触正在发声的音叉,乒乓球会被多次弹开。
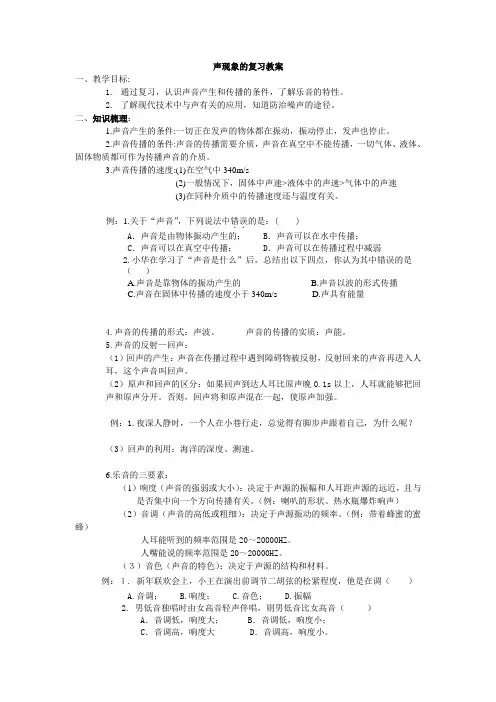
声现象的复习教案一、教学目标:1.通过复习,认识声音产生和传播的条件,了解乐音的特性。
2.了解现代技术中与声有关的应用,知道防治噪声的途径。
二、知识梳理:1.声音产生的条件:一切正在发声的物体都在振动,振动停止,发声也停止。
2.声音传播的条件:声音的传播需要介质,声音在真空中不能传播,一切气体、液体、固体物质都可作为传播声音的介质。
3.声音传播的速度:(1)在空气中340m/s(2)一般情况下,固体中声速>液体中的声速>气体中的声速(3)在同种介质中的传播速度还与温度有关。
例:1.关于“声音”,下列说法中错误..的是:( )A.声音是由物体振动产生的; B.声音可以在水中传播;C.声音可以在真空中传播; D.声音可以在传播过程中减弱2.小华在学习了“声音是什么”后,总结出以下四点,你认为其中错误的是()A.声音是靠物体的振动产生的B.声音以波的形式传播C.声音在固体中传播的速度小于340m/sD.声具有能量4.声音的传播的形式:声波。
声音的传播的实质:声能。
5.声音的反射—回声:(1)回声的产生:声音在传播过程中遇到障碍物被反射,反射回来的声音再进入人耳,这个声音叫回声。
(2)原声和回声的区分:如果回声到达人耳比原声晚0.1s以上,人耳就能够把回声和原声分开。
否则,回声将和原声混在一起,使原声加强。
例:1.夜深人静时,一个人在小巷行走,总觉得有脚步声跟着自己,为什么呢?(3)回声的利用:海洋的深度、测速。
6.乐音的三要素:(1)响度(声音的强弱或大小):决定于声源的振幅和人耳距声源的远近,且与是否集中向一个方向传播有关。
(例:喇叭的形状、热水瓶爆炸响声)(2)音调(声音的高低或粗细):决定于声源振动的频率。
(例:带着蜂蜜的蜜蜂)人耳能听到的频率范围是20~20000HZ。
人嘴能说的频率范围是20~20000HZ。
(3)音色(声音的特色):决定于声源的结构和材料。
例:1.新年联欢会上,小王在演出前调节二胡弦的松紧程度,他是在调()A.音调;B.响度;C.音色;D.振幅2. 男低音独唱时由女高音轻声伴唱,则男低音比女高音()A.音调低,响度大;B.音调低,响度小;C.音调高,响度大 D.音调高,响度小。
1.认识声现象【教学目标】一、知识与技能1.通过观察和实验,初步认识声音产生和传播的条件.2.知道声音是由物体的振动产生的.3.知道声音的传播需要介质;知道声音在不同介质中传播速度不同.二、过程与方法1.通过观察和实验,探究声音是如何产生和传播的,从而培养学生初步探究问题的能力.2.通过学习活动,锻炼学生初步的观察能力.三、情感、态度与价值观1.通过观察和实验,探究声音是如何产生与传播的,从而培养学生初步探究问题的能力.2.通过学习人耳的结构和听觉范围,引导学生保护自己的耳朵,激发学生对声现象在生活中的作用的探究兴趣.【教学重点】通过观察和实验,探究声音的产生和传播.【教学难点】组织、引导学生在探究过程中仔细观察、认真分析,并能得出正确结论.【教具准备】橡皮筋、塑料尺、鼓、小提琴、口琴、气球、闹钟、接有抽气机的玻璃罩、实物投影仪、多媒体课件等.【教学课时】1课时【新课引入】.优美动听的音乐可以陶冶情操,给人以美的享受,而电锯锯木的声音、砂轮打磨工件的声音使人感到刺耳难听.在漆黑的夜晚,几声呱呱的蛙叫声划破了村野广阔的夜空,给宁静的乡村夜色增添了一分美丽.我们从呱呱坠地的那刻起,就无时无刻不在与声打交道,声音无时不有,无处不在,声音是我们了解周围事物、获取信息的主要渠道.同学们想知道与声有关的哪些问题呢?生1:声音是怎样产生的?生2:声音在空气中能传播,在固体、液体中能传播吗?生3:声音在不同介质中传播的速度一样吗?答案,就需要同学们和老师共同协作,一起做好一系列的探究活动和演示实验【进行新课】一、声源1.实验:观察发声体在振动.让学生根据身边的器材例如比例尺、橡皮筋、纸、塑料薄膜等发出声音,进行体验.当物体振动时可以听到什么?当物体停止振动还能发出声音吗?让学生用自己的语言描述物体发声时的共同特征.总结出发声的物体都在振动.声音是由物体的振动产生的这一结论.2.实验探究:如何扩大不明显的发声振动现象.教师引导学生做两个实验:实验1:敲击桌面时,我们能听到“咚咚”声,但却很难发现桌面在振动.实验2:敲击音叉,音叉发出声音,但却很难看到音叉振动.察到发声体的振动,那我们应该如何将这些振动扩大呢?生1:实验1中,我们可以将纸屑放在桌面上,敲击桌面时,桌面上的纸屑被弹起.用手按住桌面,桌面不发声了,纸屑跳动停止.生2:实验2中,我们可以将振动的音叉触及人体面颊,面颊会感受到音叉的振动,也可以将振动的音叉插入水中一部分,会看到水花飞溅.生3:实验2中,我们可以将悬吊着的泡沫塑料球接触不发声的音叉,球并不跳动;将音叉敲响,再使泡沫塑料球接触音叉,会发现球跳动.教师总结学生的发言,引导学生知道,这是运用“转化法”将不明显的现象扩大.二、声的传播1.声波与水波相比较引出声波进行如下描述“……这样空气中就形成密疏相间的波动,以鼓面为中心向远处扩展……”可以以鼓心为中心.用两种不同颜色的圆,把空气的密和疏向四周传播形象地画出来.通过对两种现象进行比较引出声波的概念.鼓面振动使周围空气振动,并且这个振动由近及远地传播,就像小石子在水面激起水波,水波使小纸片上下运动.因为声波有能量,所以声波传入耳中会使耳膜振动,我们就感觉得到了声音.2.声的传播需要介质声在空气中传播,在固体和液体中也能传播.为什么运动员在水下能听到音乐进行花样游泳?或让学生自己举例说出固体和液体也能传声.声在真空中能传播吗?学生可以进行猜测,教师可以引导他们提出证明猜测正确性的方法.学生可能提出许多方案.只要学生说出把声源放到真空中和不在真空中所产生的情况进行比较都是正确的,并对其进行鼓励.像课本中一样安排“声的传播”的实验探究,让学生通过探究初步认识声不能在真空中传播,声的传播需要介质.电磁波可在真空中传播,电磁波传播不需要介质.船上的人是怎么会听到远处船只航行的声音的?暖气管是怎么把敲击声传遍楼内各处的?通过对这些问题的思考可以让学生进一步了解能听到声音所需要的条件.观察课本上的图3—1—10、图3—1—11开拓学生的知识面,并让学生领会到振动并不一定能感到声音,要感到声音必须要有声源、介质和接收器.三、声音传播的速度提问:田径比赛时发令枪的烟雾和枪声应是同时发生的,为什么远处先看到烟雾后听到枪声?在讨论交流中让学生知道光和声的传播都需要时间,从而引出声速的概念.但光比声传播的速度快得多.因此远处的观测者先看到烟雾后听到枪声.估测声速时可忽略光传播所需要的时间.测出从看见发令枪冒烟到听到枪声所需要的时间,就可估测出声速.这种估测可能会有较大的误差.再让学生想出其他测声速的方案.只要学生说出要测出声速,必须测出声源到接收器的距离和声源振动到被接受器接受所需要的时间,利用v=s/t就可.提问:我们知道气体、液体和固体都可以做介质将声音传播出去,那么声音在不同介质中传播的速度一样吗?请同学们阅读课本P39页有关“几种介质中的声速”的表格,并回答下列思考题:(用多媒体展示)思考题:1.声音在15℃和25℃的空气中传播的速度分别是多大?这说明声速跟什么因素有关?2.声音在15℃的空气和玻璃中传播的速度分别是多大?这说明声速跟什么因素有关?3.对比表中的数据,你还可以发现什么?学生回答:1.15℃时空气中的声速为340m/s,25℃时空气中的声速为346m/s.说明声速跟介质的温度有关.2.15℃时空气中的声速为340m/s,15℃时玻璃中的声速为5000m/s.说明声速跟介质的种类有关.3.声音在固体、液体中比在空气中传播得快.四、人们发声和听声能力人靠声带振动发声.靠声波触动鼓膜引起听觉.物体的振动有快慢,用频率表示.阅读课本弄清:1.频率的概念;2.人们发声频率范围(64~1300HZ);3.人们听觉范围(20~20000HZ);4.超声波和次声波的定义.教师引导归纳要点.课堂演练完成练习册中本课时对应课堂作业部分.例题(多媒体展示)关于声音的产生,下列说法中正确的是()A.一切正在发声的物体都在振动B.只要物体振动,就能发声C.没有发出声音的物体一定没有振动D.物体的振动停止后,还会发出很弱的声音解析:声音由物体的振动产生,一切发声的物体都在振动;振动停止,声音的产生就会停止,故A正确,D不正确;物体在真空环境中振动,是不会发出声音的,故B、C不正确.答案:A【教师结束语】这节课我们学习了声音的产生与传播.通过探究,我们知道一切正在发声的物体都在振动;振动停止,其发声也就停止.明白了声音是靠介质传播的,空气、液体、固体都是能传播声音的介质,由于真空中什么都没有,所以它不能传声.还知道声音在空气中(15℃)的传播速度为340m/s;声音的传播速度与介质的种类有关,还跟介质的温度有关等.最后我们还进一步了解了人们发声频率范围和人们听觉范围.课后作业1.模拟并讨论“隔墙有耳”听声音的原因.2.完成练习册中课后习题,并预习下一节完成练习册中课前预习部分.教学反思1.这节课涉及的内容多,且很零碎,实验又大都与学生的实际生活联系紧密,所以让学生动手比较容易,鼓励学生大胆动手,让学生有个正确学习物理方法的良好开端.但个别实验的演示、观察也出现了一些困难,如声音以声波的形式传播,针对这些较难处理的实验,我们可以通过视频展示从而得到很好的体现.2.在探究声音产生的过程中,教师应注意渗透科学研究方法.①运用比较的方法:如比较物体在发声与未发声时的区别;②运用转化的方法:如由于人眼不容易直接观察到发声体的振动,探究时可借助音叉触及人体面颊时所引起的感觉以及音叉击起的水花来显示音叉发声时在振动;③运用归纳的方法:如通过大量发声现象的归纳,发现发声的物体都在振动.3.教师要引导学生用身边的物品进行实验,对他们进行物理其实就在身边的教育;提倡高科技手段进行教学,使学生充分感受到科技给我们带来的便利.。
《声音的产生与传播》的教案设计《声音的产生与传播》的教案设计作为一位杰出的老师,时常会需要准备好教案,编写教案助于积累教学经验,不断提高教学质量。
写教案需要注意哪些格式呢?以下是小编为大家整理的《声音的产生与传播》的教案设计,希望对大家有所帮助。
《声音的产生与传播》的教案设计篇1教学目标一、知识目标1、通过观察和实验,初步认识声音产生和传播的条件。
2、知道声音是由物体的振动产生的。
3、知道声音传播需要介质,声音在不同介质中传播的速度不同。
二、能力目标1、通过观察和实验,探究声音是如何产生的?声音是如何传播的?从而培养学生初步的研究问题的方法。
2、通过学习活动,锻炼学生初步的观察能力。
三、德育目标1、通过教师、学生的双边教学活动,激发学生的学习兴趣,培养学生对科学的热爱,使学生乐于探索自然现象和日常生活中的物理学道理。
2、注意在活动中培养学生善于与其他同学合作的意识。
教学重点通过观察和实验,探究声音的产生和传播。
教学难点组织、指导学生在探究过程中,仔细观察、认真分析,并能得出正确结论。
教学方法探究法、讨论法、实验法、观察法。
教学用具橡皮筋、塑料尺、军鼓、小提琴、口琴、气球、闹钟、接有抽气机的玻璃罩、实物投影仪、录像带、电视机、录像机。
课时安排1课时教学过程一、创设问题情境,引入新课[师]我们生活的世界充满了各种声音。
优美动听的音乐可以陶冶情操,给人以美的享受,而电锯锯木的声音、砂轮打磨工件的声音使人感到刺耳难听。
在漆黑的夜晚,几声呱呱的蛙声划破了村野广阔的夜空,给宁静的乡村夜色增添了一分美丽。
我们从呱呱坠地的那时起,就无时无刻不在与声(sound)打交道,声音无时不有,无处不在,声音是我们了解周围事物、获取信息的主要渠道。
同学们想知道与声有关的哪些问题呢?[生甲]声音是怎样产生的?[生乙]声音在空气中能传播,在固体、液体中能传播吗?[生丙]声音在真空中能传播吗?[生丁]声音在不同介质中传播的快慢一样吗?[师]同学们对声有这样浓厚的兴趣,这很让我高兴,要想知道这些问题的答案,就需要同学们和老师共同协作,一起做好一系列的探究活动和演示实验。
第1篇一、实验目的1. 通过实验,了解声音的产生、传播和接收过程;2. 掌握声音的基本特性,如频率、波长、振幅等;3. 培养实验操作能力和观察能力。
二、实验原理声音是由物体振动产生的,振动产生的声波在空气中传播,经过人耳接收后,大脑对声音进行处理,从而产生听觉。
本实验通过观察不同物体振动产生的声音,了解声音的产生和传播过程。
三、实验器材1. 音叉;2. 玻璃杯;3. 水;4. 纸团;5. 麦克风;6. 数据采集器;7. 计算器。
四、实验步骤1. 将音叉轻轻敲击,观察音叉振动产生的声音;2. 将玻璃杯装满水,将音叉振动产生的声音传递到玻璃杯中,观察水面振动情况;3. 将纸团放在玻璃杯口,用音叉敲击纸团,观察纸团振动产生的声音;4. 使用麦克风和数据采集器记录不同物体振动产生的声音;5. 分析数据,比较不同物体振动产生的声音特性。
五、实验结果与分析1. 观察到音叉敲击后产生明显的振动,同时发出清脆的声音;2. 当音叉振动产生的声音传递到玻璃杯中时,观察到水面出现波纹,说明声音在水中传播;3. 将纸团放在玻璃杯口,用音叉敲击纸团,观察到纸团振动产生的声音比音叉振动产生的声音小;4. 使用麦克风和数据采集器记录不同物体振动产生的声音,发现不同物体振动产生的声音具有不同的频率和振幅;5. 分析数据,得出以下结论:(1)声音是由物体振动产生的;(2)声音可以在固体、液体和气体中传播;(3)不同物体振动产生的声音具有不同的频率和振幅。
六、实验讨论1. 实验过程中,我们发现声音在固体中传播速度最快,其次是液体,最后是气体。
这是因为固体分子间的距离较小,分子间作用力较大,有利于声音的传播;2. 实验中,我们观察到不同物体振动产生的声音具有不同的频率和振幅。
频率越高,声音越尖锐;振幅越大,声音越响亮;3. 在实验过程中,我们发现声音的传播受到环境因素的影响。
例如,在室内实验时,声音容易受到墙壁的反射和吸收,导致声音减弱。
声音的产生与传播、声音的特征一、声音的产生与传播1.声音产生的条件(1)声音产生的条件声音是由物体的振动产生的。
(2)“放大法”探究声音产生的原因声音是由物体振动产生的,但许多发声体振动不明显,不易观察或找到,必须借助轻小的物体将这样的发声体的振动进行“放大”,才容易找到声源。
如图所示,小纸片在播音的扬声器中或者发声的鼓面上振动。
2.声源(1)发声的物体叫声源。
声源可以是固体、液体和气体。
(2)发生的物体①固体可以发声:用手刮梳子齿时,梳齿振动发声;人在讲话或唱歌时,用手指摸颈前喉头部分,会感到声带在振动,说明人发出的声音是由声带的振动产生的;风吹树叶哗哗响,树叶在振动发声;心脏的跳动声是心脏振动而发出的;用小槌敲击音叉时,用手接触音叉能感觉到音叉在振动,发声的音叉接触水面时会水花四溅,再次说明发声的音叉在振动。
②液体可以发声:溪水哗啦啦地响,说明水振动发声。
③气体可以发声:初春时节,柳树发芽,你可以折一根柳条,把皮和芯拧松,抽出木芯,用刀把嫩皮的两端修齐,就制成了“柳笛”,用力吹,柳笛就发出声响,该声音是由于空气柱的振动而产生的;喇叭能发出声音是由于喇叭内空气柱振动产生的。
3.声音的传播(1)声音传播的方式声音的传播需要物质,物理学中把这种物质叫介质;声音可以在固体、液体和气体中传播,不能在真空中传播。
(2)一般情况下,声音在固体中传得最最快,气体中最慢。
(3)人耳听到声音的条件:声波到达人耳,引起鼓膜振动,人就听到声音。
4.声速(1)声音在空气中的传播速度。
声音在每秒内传播的距离叫声速,单位是m/s ;声速的计算公式是ts v ;声音在15℃的空气中的速度为340m/s 。
(2)回声产生:声音在传播过程中,如果遇到障碍物,就会被反射回来。
利用回声测距。
①回声与原声到达人耳的时间△t :a .当△t >0.1s 时,能区分回声与原声,即能听到回声。
b .当△t <0.1s 回声与原声混在一起使原声加强,不能听到回声。