焊缝计算书
- 格式:docx
- 大小:173.87 KB
- 文档页数:13
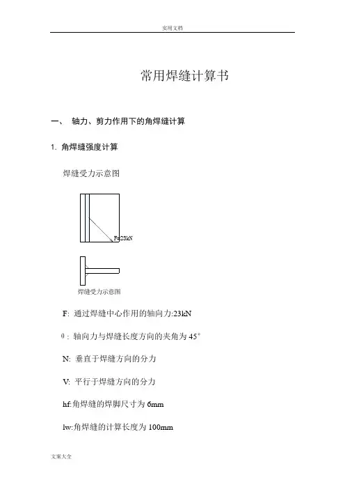
常用焊缝计算书一、 轴力、剪力作用下的角焊缝计算1. 角焊缝强度计算焊缝受力示意图F: 通过焊缝中心作用的轴向力:23kNθ: 轴向力与焊缝长度方向的夹角为45°N: 垂直于焊缝方向的分力V: 平行于焊缝方向的分力hf:角焊缝的焊脚尺寸为6mmlw:角焊缝的计算长度为100mm焊缝受力示意图Af:角焊缝有效截面面积βf:正面角焊缝(端焊缝)的强度设计增大系数,对承受静力荷载和间接承受动力荷载的结构取1.22;对直接承受动力荷载的结构取1.0 fwt:角焊缝的强度设计值取160N/mm2N = F×sinθ= 23×sin45×103=16263.5NV = F×cosθ= 23×cos45×103=16263.5NAf = 0.7×hf×(lw-10)= 0.7×6×(100-10)=378mm2ft=(NAf×βf)2+(VAf)2×0.5=(16263.5378×1.22)2+(16263.5378)2×0.5=27.8158N/mm2≤fwt=160N/mm2焊缝强度满足要求二、 轴力作用下的角钢连接的角焊缝计算1. 角焊缝强度计算焊缝受力示意图N: 通过焊缝中心作用的轴向力:20kNhf:角焊缝的焊脚尺寸为6mm角焊缝采用双不等肢短肢角钢三面围焊连接方式lw1:角钢的肢背焊缝长度90mmlw2:角钢的肢尖焊缝长度75mmb:角钢的肢宽45mmβf:正面角焊缝(端焊缝)的强度设计增大系数,对承受静力荷载和间接承受动力荷载的结构取1.22;对直接承受动力荷载的结构取1.0 fwt:角焊缝的强度设计值取160N/mm 2N3:角钢肢宽分配荷载N3=0.7×hf ×b ×fwt ×βf45m m 焊缝受力示意图=0.7×6×45×160×1.22×10-3=36.8928kNk1 :角钢肢背内力分配系数查表取0.75 k2 :角钢肢尖内力分配系数查表取0.25 N1 :角钢肢背承受的轴心力N1=k1×N/2-0.5×N3=0.75×20/2-0.5×36.8928=-10.9464kN<0 故取0kNN2=k2×N/2-0.5×N3=0.25×20/2-0.5×36.8928=-15.9464kN<0 故取0kN分别计算各条焊缝的强度ft1=N10.7×hf×(lw1-10)=0×1030.7×6×(90-10)=0N/mm2≤fwt=160N/mm2ft2=N20.7×hf×(lw2-10)=0×1030.7×6×(75-10)=0N/mm 2 ≤fwt=160N/mm 2焊缝强度满足要求三、 弯矩轴力剪力作用下的角焊缝计算1. 角焊缝强度计算(1).焊缝受力示意图(2).焊缝形心至竖向焊缝距离x2x2=0.7×hf ×⎝ ⎛⎭⎪⎫2×(L-5)×L-520.7×hf ×()2×(L-5)+B=(120-5)22×(120-5)+80=42.6613x1=L-5-x2=72.3387(3).焊缝几何特征焊缝受力示意图L :焊缝水平长度120mmB :焊缝竖向长度80mmhf:焊缝高度6mmAf:焊缝面积Af=0.7×hf ×[2×(L-5)+B]=0.7×6×[2×(120-5)+80]=1302mm 2Ix:焊缝计算截面对x 轴的惯性矩Ix=⎝ ⎛⎭⎪⎫2×()L-5×⎝ ⎛⎭⎪⎫B 22+112×B 3×0.7×hf =⎝ ⎛⎭⎪⎫2×()120-5×⎝ ⎛⎭⎪⎫8022+112×803×0.7×6 =1.7248e+006mm 4Iy:焊缝计算截面对y 轴的惯性矩Iy=⎝ ⎛⎭⎪⎫2×⎝ ⎛⎭⎪⎫112×(L-5)3+(L-5)×⎝ ⎛⎭⎪⎫x2 - L-522+B ×x22×0.7×hf =⎝ ⎛⎭⎪⎫2×⎝ ⎛⎭⎪⎫112×(120-5)3+(120-5)×⎝ ⎛⎭⎪⎫42.6613 - 120-522+80×42.66132×0.7×6=1.88883e+006mm 4J:焊缝计算截面对形心的惯性矩J=Ix + Iy=3.61363e+006mm 4(4).焊缝应力计算βf:正面角焊缝(端焊缝)的强度设计增大系数,对承受静力荷载和间接承受动力荷载的结构取1.22;对直接承受动力荷载的结构取1.0 fwt:角焊缝的强度设计值取160N/mm 2从焊缝应力分布来看,最危险点为“1”,“2”两点“1”点的焊缝应力:τn1=N Af=10×1031302=7.68049N/mm 2σv1=V Af=10×1031302=7.68049N/mm 2τmx1=M ×ry J=4×40×1063.61363e+006=44.2768N/mmσmy1=M ×x1J=4×72.3387×1063.61363e+006=80.0732N/mm 2σ1=⎝ ⎛⎭⎪⎫σv1+σmy1βf 2+()τn1+τmx12 =⎝ ⎛⎭⎪⎫7.68049+80.07321.222+()7.68049+44.27682 =88.7321N/mm 2 ≤fwt=160N/mm 2 “2”点的焊缝应力: σn2=N Af=10×1031302=7.68049N/mm 2 τv2=V Af=10×1031302=7.68049N/mm 2σmx2=M ×ry J=4×40×1063.61363e+006=44.2768N/mmτmy2=M ×x2J=4×42.6613×1063.61363e+006=47.2227N/mm 2σ2=⎝ ⎛⎭⎪⎫σn2+σmx2βf 2+()τv2-τmy22 =⎝ ⎛⎭⎪⎫7.68049+44.27681.222+()7.68049-47.22272 =58.1147N/mm 2 ≤fwt=160N/mm 2 所以,焊缝强度满足要求。
完全焊透的对接焊缝和T形连接焊缝设计计算书Ⅰ.设计依据:《钢结构设计手册上册》(第三版)《钢结构设计规范》 GB 50017-2003Ⅱ.计算公式和相关参数的选取方法一、焊缝质量等级的确定方法:焊缝应根据结构的重要性、荷载特性、焊缝形式、工作环境以及应力状态等情况,按下述原则分别选用不同的质星等级:1在需要进行疲劳计算的构件中,凡对接焊缝均应焊透,其质缝等级为:1)作用力垂直于焊缝长度方向的横向对接焊缝或T形对接与角接组合焊缝,受拉时应为一级,受压时应为二级;2)作用力平行于焊缝长度方向的纵向对接焊缝应为二级。
2不需要计算疲劳的构件中,凡要求与母材等强的对接焊缝应予焊透,其质量等级当受拉时应不低于二级,受压时宜为二级。
3重级工作制和起重量Q≥50t的中级工作制吊车梁的腹板与上翼缘之间以及吊车衔架上弦杆与节点板之间的T形接头焊缝均要求焊透,焊缝形式一般为对接与角接的组合焊缝.其质量等级不应低于二级。
4不要求焊透的T形接头采用的角焊缝或部分焊透的对接与角接组合焊缝,以及搭接连接采用的角焊缝,其质量等级为:1)对直接承受动力荷载且需要验算疲劳的结构和吊车起重量等于或大于50 t的中级工作制吊一车梁,焊缝的外观质量标准应符合二级;2)对其他结构,焊缝的外观质量标准可为三级。
——(GB50017—2003 7.1.1)二、焊缝连接计算公式1、完全焊透的对接接头和T形接头焊缝计算公式1)在对接接头和T形接头中,垂直于轴心拉力或轴心压力的对接焊缝或对接与角接组合焊缝,其强度应按下式计算:拉应力或压应力:c t wf f tl 或≤=σ ( GB 50017-2003 7.1.2 -1) 参数:N ——轴心拉力和轴心压力(N );w l——焊缝计算长度,为设计长度减2t (有引弧板时可不减)(mm ); t ——对接接头中连接件的较小厚度;T 形接头中为腹板的厚度(mm );w c w t f f 、——对接焊缝的抗拉、抗压强度设计值(查表2-5可得)(N/mm 2);2)在对接接头和T 形接头中,承受弯矩和剪力共同作用的对接焊缝或对接与角接组合焊缝,其正应力和剪应力应分别进行计算。
几种常用焊接焊缝计算书常用焊缝计算书一、轴力、剪力作用下的角焊缝计算1.角焊缝强度计算角焊缝受力示意图如下:通过焊缝中心作用的轴向力为F=23kN,轴向力与焊缝长度方向的夹角为45°,垂直于焊缝方向的分力为N,平行于焊缝方向的分力为V。
角焊缝的焊脚尺寸为6mm,计算长度为100mm,有效截面面积为Af,正面角焊缝的强度设计增大系数βf取1.22.角焊缝的强度设计值fwt取160N/mm2,则根据公式计算得到焊缝强度ft为27.8158N/mm2,小于fwt,满足要求。
二、轴力作用下的角钢连接的角焊缝计算1.角焊缝强度计算角焊缝受力示意图如下:通过焊缝中心作用的轴向力为N=20kN,角焊缝的焊脚尺寸为6mm,角钢的肢宽为45mm。
角焊缝采用双不等肢短肢角钢三面围焊连接方式,角钢的肢背焊缝长度为90mm,肢尖焊缝长度为75mm。
正面角焊缝的强度设计增大系数βf取1.22,角焊缝的强度设计值fwt取160N/mm2.根据公式计算得到角钢肢宽分配荷载N3为36.8928kN,角钢肢背内力分配系数k1查表取0.75,角钢肢尖内力分配系数k2查表取0.25.角钢肢背承受的轴心力N1为0,角钢肢尖承受的轴心力N2为-10.9464kN,取0.经计算,角焊缝强度满足要求。
根据计算结果,角焊缝的强度满足要求。
具体来说,根据弯矩轴力剪力作用下的角焊缝计算,首先需要计算各条焊缝的强度。
针对第一条焊缝N1,其强度计算公式为ft1=0.7×hf×(lw1-10)×103,代入实际参数后得到结果为0N/mm2≤fwt=160N/mm2.同理,对于第二条焊缝N2,其强度计算公式为ft2=0.7×hf×(lw2-10)×103,代入实际参数后得到结果为0N/mm2≤fwt=160N/mm2.因此,可以得出结论:焊缝强度满足要求。
接下来,需要进行焊缝几何特征的计算。
焊缝计算书模板全文共四篇示例,供读者参考第一篇示例:焊缝计算书是焊接人员在进行焊接作业时必备的一份重要文件,它记录了焊接工艺参数、焊接材料、焊接设备等关键信息,用于确保焊接质量,保证焊接结构的安全性。
在焊接行业中,焊缝计算书是一项极为重要的文件,不仅要求内容真实、准确,还要符合相关的国家标准和规范。
焊缝计算书模板是指根据国家标准和规范制定的一种标准格式,用于记录焊接工艺参数和相关信息。
一份良好的焊缝计算书模板应该包含以下内容:一、焊接项目基本信息1. 项目名称:记录焊接项目的名称。
2. 焊接位置:记录焊接的位置,包括平面焊接、立体焊接等。
3. 焊接材质:记录被焊接材料的类型和规格。
4. 焊接工艺:记录采用的焊接方法和工艺。
二、焊接设备和材料1. 焊接机械设备:记录使用的焊接机、电源等设备。
2. 焊接辅助设备:记录使用的焊接辅助设备,如气体保护设备、电焊材料等。
3. 焊接材料:记录使用的焊条、焊丝等焊接材料的品牌和规格。
三、焊接工艺参数1. 焊接电流:记录采用的焊接电流范围。
2. 焊接电压:记录采用的焊接电压范围。
3. 焊接速度:记录焊接的速度。
4. 焊接层次:记录焊接的层数和厚度。
5. 焊接焊缝形式:记录焊缝的形式,如角焊缝、对接焊缝等。
四、焊接质量要求1. 焊缝外观:记录焊缝外观的要求,如焊接接头应无气孔、裂纹等缺陷。
2. 焊接强度:记录焊接接头的强度要求。
3. 焊接尺寸:记录焊缝尺寸的要求。
五、焊接人员1. 焊接工:记录焊接工的姓名和证书编号。
2. 检验员:记录焊接接头的检验人员。
六、审批意见1. 焊接工艺员:记录焊接工艺员的审批意见和签字。
2. 施工单位:记录施工单位的审批意见和签字。
第二篇示例:焊缝计算书是一种用于计算工程焊接设计中焊缝尺寸和螺栓尺寸的文件。
它记录了焊接的相关参数和计算结果,是焊接设计和焊接施工的重要依据。
下面将介绍一份常见的焊缝计算书模板。
焊缝计算书模板项目名称:(填写工程项目名称)工程编号:(填写工程编号)焊缝种类:(填写焊缝的种类,如角焊缝、对接焊缝等)焊接标准:(填写符合的国家标准或行业标准)1. 设计条件1.1 设计载荷:(填写设计载荷,包括静载荷、动载荷或其他特殊载荷)1.2 设计温度:(填写设计温度,考虑气候条件和工作环境)1.3 设计材料:(填写焊接部件的材料,包括母材和焊材)2. 焊缝尺寸计算2.1 计算焊缝厚度:(根据设计载荷和焊接材料计算焊缝的厚度)3.2 螺栓数量计算:(根据设计载荷和螺栓强度计算所需的螺栓数量)4. 焊缝和螺栓的安全性评估4.3 其他特殊载荷安全系数:(根据需要考虑其他特殊载荷)5. 结论根据以上计算,得出焊缝和螺栓的尺寸和数量,并评估其安全性。
完全焊透得对接焊缝与T形连接焊缝设计计算书Ⅰ、设计依据:《钢结构设计手册上册》(第三版)《钢结构设计规范》 GB 50017-2003Ⅱ、计算公式与相关参数得选取方法一、焊缝质量等级得确定方法:焊缝应根据结构得重要性、荷载特性、焊缝形式、工作环境以及应力状态等情况,按下述原则分别选用不同得质星等级:1在需要进行疲劳计算得构件中,凡对接焊缝均应焊透,其质缝等级为:1)作用力垂直于焊缝长度方向得横向对接焊缝或T形对接与角接组合焊缝,受拉时应为一级,受压时应为二级;2)作用力平行于焊缝长度方向得纵向对接焊缝应为二级。
2不需要计算疲劳得构件中,凡要求与母材等强得对接焊缝应予焊透,其质量等级当受拉时应不低于二级,受压时宜为二级。
3重级工作制与起重量Q≥50t得中级工作制吊车梁得腹板与上翼缘之间以及吊车衔架上弦杆与节点板之间得T形接头焊缝均要求焊透,焊缝形式一般为对接与角接得组合焊缝、其质量等级不应低于二级。
4不要求焊透得T形接头采用得角焊缝或部分焊透得对接与角接组合焊缝,以及搭接连接采用得角焊缝,其质量等级为:1)对直接承受动力荷载且需要验算疲劳得结构与吊车起重量等于或大于50 t得中级工作制吊一车梁,焊缝得外观质量标准应符合二级;2)对其她结构,焊缝得外观质量标准可为三级。
——(GB50017—20037.1.1)二、焊缝连接计算公式1、完全焊透得对接接头与T形接头焊缝计算公式1)在对接接头与T形接头中,垂直于轴心拉力或轴心压力得对接焊缝或对接与角接组合焊缝,其强度应按下式计算:参数:N——轴心拉力与轴心压力(N);——焊缝计算长度,为设计长度减2t(有引弧板时可不减)(mm);t ——对接接头中连接件得较小厚度;T形接头中为腹板得厚度(mm);——对接焊缝得抗拉、抗压强度设计值(查表2-5可得)(N/mm2);2)在对接接头与T形接头中,承受弯矩与剪力共同作用得对接焊缝或对接与角接组合焊缝,其正应力与剪应力应分别进行计算。
钢结构焊接计算书
1. 引言
此计算书旨在对钢结构焊接进行计算和设计。
钢结构焊接是一项重要的工程技术,用于连接和加固钢结构的组件。
本计算书将介绍一些基本的焊接计算和设计原则,以确保焊接的强度和可靠性。
2. 焊接材料选择
在进行焊接计算之前,首先需要选择适当的焊接材料。
焊接材料的选择应考虑以下因素:
- 焊接材料的强度和可靠性
- 焊接材料的兼容性
- 焊接材料的成本
3. 焊接强度计算
焊接强度计算是确定焊接接头的强度和可靠性的过程。
以下是一些常见的焊接强度计算原则:
- 考虑焊接材料的强度和断裂韧性
- 确保焊接接头的强度至少满足设计要求
- 考虑焊接材料的热影响区域对强度的影响
4. 焊接设计原则
在进行焊接设计时,应考虑以下原则:
- 确定焊接接头的位置和数量以达到结构强度要求
- 考虑焊接接头的形状和尺寸
- 确保焊接接头的质量和可靠性,包括焊缝的准备和检验
5. 结论
本文档介绍了钢结构焊接计算和设计的基本原则。
在进行钢结构焊接时,应注意选择适当的焊接材料并遵循焊接强度计算和设计原则,以确保焊接的强度和可靠性。
请根据具体的工程要求和实际情况进行计算和设计。
“计算书大师”软件使用教程软件使用教程之之角钢节点板焊缝角钢节点板焊缝计算计算1、软件简介计算书大师软件(Calculation Sheets Master ),英文简称CSM ,是一款服务于现场工程技术人员的计算软件,该软件将工程计算分解为一个个计算单元,比如对一个砼结构进行计算,往往需要计算配筋,砼局部承压,砼冲切,轴心受压,偏心受压等等计算,故分别对该计算单元进行编程实现,使其按照规范的要求进行计算并自动生成word 版本计算书。
通过将各个计算单元的计算书整合到一个文件中即生成了标准的计算书。
通过计算单元的划分使得本软件能够适用于现场施工的各种情况。
另外本软件还提供快速化的规范查询办法,对部分规范中参数采用数据库自动查表的办法实现,省去了查询相关规范和书籍的麻烦,是现场工程技术人员的好帮手,为工程技术人员快速化决策提供了有力的技术支撑。
CSM 软件由石家庄铁道大学2010届毕业生胡同学开发,在开发的过程中得到了石家庄铁道大学硕士生导师、博士--黄教授的大力支持,同时得到相关同学的帮助,在此对他们表示感谢!喜欢请购买正版,谢谢! /2、软件功能介绍2.1角钢节点板焊缝角钢节点板焊缝计算功能计算功能2.1.1开发目的在路桥施工现场,钢结构是经常需要设计的结构形式,钢结构的连接在实际施工中往往采用焊缝连接,对焊缝进行设计计算,是保证节点强度、结构安全的必要措施。
为了快速、方便、准备地进行该项设计计算,并生成word 版本计算书,特开发该项计算功能以减轻技术人员的劳动强度。
2.1.2软件界面如下图所示2.1.3软件界面说明软件界面主要提供相关参数的输入,要使用好本软件,关键是明白相关参数的含义。
本焊缝计算功能根据《钢结构设计规范(GB50017-2003)》中的相关规定进行计算。
为了可以更好的理解相关参数,请查考《钢结构》(第二版)张志国、张庆芳主编,中国铁道出版社。
下面简要介绍程序界面中参数的含义:1)角焊缝强度设计值fw:单击“查表”按钮,弹出“查表对话框”根据实际采用的焊条查出焊缝强度设计值。
计算书设计:校对:审核:批准:目录1 基本参数 (1)1.1 幕墙所在地区 (1)1.2 地面粗糙度分类等级 (1)1.3 抗震设防 (1)2 幕墙转接件焊缝计算 (1)2.1 基本参数: (1)2.2 荷载标准值计算 (2)2.3 焊缝计算 (2)2.4 焊缝特性参数计算 (3)2.5 焊缝校核计算 (3)玻璃幕墙转接件焊缝设计计算书1 基本参数1.1幕墙所在地区**地区;1.2地面粗糙度分类等级幕墙属于外围护构件,按《建筑结构荷载规范》(GB50009-2001)A类:指近海海面和海岛、海岸、湖岸及沙漠地区;B类:指田野、乡村、丛林、丘陵以及房屋比较稀疏的乡镇和城市郊区;C类:指有密集建筑群的城市市区;D类:指有密集建筑群且房屋较高的城市市区;依照上面分类标准,本工程按B类地形考虑。
1.3抗震设防按《建筑工程抗震设防分类标准》,建筑工程应分为以下四个抗震设防类别:1.特殊设防类:指使用上有特殊设施,涉及国家公共安全的重大建筑工程和地震时可能发生严重次生灾害等特别重大灾害后果,需要进行特殊设防的建筑,简称甲类;2.重点设防类:指地震时使用功能不能中断或需尽快恢复的生命线相关建筑,以及地震时可能导致大量人员伤亡等重大灾害后果,需要提高设防标准的建筑,简称乙类;3.标准设防类:指大量的除1、2、4款以外按标准要求进行设防的建筑,简称丙类;4.适度设防类:指使用上人员稀少且震损不致产生次生灾害,允许在一定条件下适度降低要求的建筑,简称丁类;在维护结构抗震设计计算中:1.特殊设防类,应按高于本地区抗震设防烈度提高一度的要求加强其抗震措施,同时,应按批准的地震安全性评价的结果且高于本地区抗震设防烈度的要求确定其地震作用;2.重点设防类,应按高于本地区抗震设防烈度一度的要求加强其抗震措施,同时,应按本地区抗震设防烈度确定其地震作用;3.标准设防类,应按本地区抗震设防烈度确定其抗震措施和地震作用;4.适度设防类,应按本地区抗震设防烈度确定其抗震措施和地震作用;根据国家规范《建筑抗震设计规范》(GB50011-2001 2008版),唐山地区地震基本烈度为:8度,地震动峰值加速度为0.2g,由于本工程是标准设防类,因此实际抗震计算中的水平地震影响系数最大值应按本地区抗震设防烈度选取,也就是取:αmax=0.16;2 幕墙转接件焊缝计算2.1基本参数:1:计算点标高:100m;2:幕墙立柱跨度:L=5100mm,短跨L1=500mm,长跨L2=4600mm;3:立柱计算间距:B=1400mm;4:立柱力学模型:双跨梁;5:埋件位置:侧埋;6:板块配置:中空玻璃;7:焊缝形式:L型角焊;2.2荷载标准值计算(1)垂直于幕墙平面的分布水平地震作用:q Ek=βEαmax G k/A=5.0×0.16×0.0005=0.0004MPa(2)连接处水平总力计算:对双跨梁,中支座反力R1,即为立柱连接处最大水平总力。
重力加速度g=10(1)D300污水管自重F1=2.66kg/mx1mx10=(2)假设污水管内装满污水,自重F2=3.14x(D/2)^2X1mx1000kg/m3X10=(3)横向吊装槽钢自重F3=10Kg/mx0.59mx10=(4)纵向槽钢自重F4=10Kg/mx1mx10=(5)固定的三道角钢自重F5=11.1Kg/mx1.722mx10=(6)三道扁钢自重F6=1.1Kg/mx2.74mx10=(7)加强钢板F7=0.1mx0.3mx0.01mx7800Kg/m3=钢板自重G3=F7=2.34横向吊装槽钢自重换算集中力G2=F3=59.00角钢吊装自重力G1=G4=钢板自重M3=横向吊装槽钢自重换算集中力M2=角钢吊装自重力M1=角钢吊装自重力M4=弯矩叠加M合=剪力叠加V合=M0=V0=假定焊缝高度hf=6mm 1.2tmin=8.4mm1.5*(tmax)^0.5= 4.743416mm4.73<6<8.4 满足要求。
G1+G2+G3+G4=考虑桥梁震动影响,将恒载当成活载计算,活载安全系r=1.4460466.161562.512、焊缝有效截面的几何参数托架焊缝计算书1、结构自重取一段吊架作为计算段,一段为1m。
结构自重对焊接点A的弯矩M合:(F1+F2+F4+F5+F6)/2=一、横向槽钢与预埋钢板的焊接强度验算G3*150mm=G2*295mm=G1*502.5mm=G4*87.5mm=M1+M2+M3+M4=结构自重对焊接点A的剪力V合:计算有效长度Lw=Aw=惯性矩Iw=截面模量Ww=弯矩产生的应力σM=剪力产生的应力σv=组合:(σM2+σv2)^0.5=V=F1+F2+F4+0.49*10*10+F6=912.5983NM=V*207.5=189364.2N.mm焊缝计算长度Lw=55mm Af=0.7*6*3*55=693mm2Ix=2*0.7*6*55*37.5*37.5=649687.5mm4Iy=2*0.7*6*55^3/12=116462.5mm4Ip=Ix+Iy=766150mm4剪力产生的应力σv=V/Af= 1.32N/mm2弯矩产生的应力τrx=M*37.5/Ip=9.27N/mm2弯矩产生的应力τry=M*37.5/Ip=9.27N/mm2组合:((τrx2+(τry+σv)2)^0.5=11.0146N/mm2<160N.MM 满足要求。
焊缝计算书模板一、工程概况本工程为XXX项目,位于XXX,主要涉及钢结构焊接施工。
本次计算书主要针对钢结构梁、柱等主要构件的焊缝进行计算。
二、焊缝类型及参数1. 焊缝类型:对接焊缝、角焊缝2. 焊缝参数:焊缝长度、焊缝厚度、焊接电流、焊接电压、焊接速度等三、焊缝承载能力计算1. 对接焊缝承载能力计算公式:承载能力 = 焊接材料强度× 焊缝截面积× 焊接系数其中,焊接材料强度根据焊接材料的质量证明书确定;焊缝截面积根据焊缝的实际尺寸计算;焊接系数根据焊接工艺确定。
2. 角焊缝承载能力计算公式:承载能力 = 焊接材料强度× 焊缝有效截面积× 焊接系数其中,焊缝有效截面积根据角焊缝的实际尺寸计算;其他参数同对接焊缝承载能力计算。
四、焊缝长度及数量计算1. 对接焊缝长度及数量计算公式:焊缝长度 = 钢材长度 / (钢板宽度× 钢板厚度× 钢板数量) × (钢板宽度 + 钢板厚度) × 2 × N其中,钢材长度根据设计要求确定;钢板宽度、厚度根据实际采购的钢板尺寸确定;钢板数量根据实际需要确定;N为焊缝数量。
2. 角焊缝长度及数量计算公式:焊缝长度 = 钢材长度 / (角钢边长× 角钢数量) × (角钢边长 + 角钢厚度) × N其中,钢材长度根据设计要求确定;角钢边长、厚度根据实际采购的角钢尺寸确定;角钢数量根据实际需要确定;N为焊缝数量。
五、结论通过上述计算,得出各构件所需的焊缝长度及数量,并以此为依据进行施工安排。
同时,施工过程中应严格控制焊接质量,确保焊缝的承载能力满足设计要求。
“梁箱形柱外隔板焊缝铰接”节点计算书一. 节点基本资料设计依据:《钢结构连接节点设计手册》(第二版)节点类型为:梁箱形柱外隔板焊缝铰接节点内力采用:梁端节点力采用设计方法为:常用设计梁截面:H-390*198*6*8,材料:Q235柱截面:BOX-400*16,材料:Q235梁H-390*198*6*8,材料:Q235节点示意图如下:二. 荷载信息设计内力:组合工况内力设计值组合工况1 0.0 35.4 否组合工况2 0.0 41.4 是三. 验算结果一览焊缝应力(MPa) 164 最大178 满足焊脚高度(mm) 4 最大7 满足焊脚高度(mm) 4 最小4 满足综合应力(MPa) 115 最大178 满足焊脚高度(mm) 5.00 最大7.20满足焊脚高度(mm) 5.00 最小4.74 满足剪应力(MPa) 31.1 最大167 满足正应力(MPa) 0 最大413 满足四. 梁柱角焊缝验算1 角焊缝受力计算控制工况:组合工况2,N=0 kN;V x=41.4 kN;M y=0 kN·m;2 梁柱角焊缝承载力计算焊缝受力:N=0kN;V=41.4kN;M=16.146kN·m为地震组合工况,取连接焊缝γRE=0.9焊脚高度:h f=4mm;角焊缝有效焊脚高度:h e=2×0.7×4=5.6 mm双侧焊缝,单根计算长度:l f=334-2×4=326mm3 焊缝承载力验算强度设计值:f=160N/mm^2A=l f*h e=326×5.6×10^-2=18.26 cm^2W=l f^2*h e/6=326^2×5.6/6×10^-3=99.19 cm^3σM=|M|/W=|16.15|/99.19×10^3=162.8 N/mm^2τ=V/A=41.4/18.26×10=22.68 N/mm^2正面角焊缝的强度设计值增大系数:βf=1综合应力:σ=[(σM/βf)^2+τ^2]^0.5=[(162.8/1)^2+22.68^2]^0.5=164.3 N/mm^2≤160/0.9=177.8,满足4 角焊缝构造检查最大焊脚高度:6×1.2=7mm(取整)4≤7,满足!最小焊脚高度:6^0.5×1.5=4mm(取整)4 >= 4,满足!五. 梁与连接板角焊缝强度验算1 角焊缝受力计算控制工况:组合工况2,N=0 kN;V x=41.4 kN;M y=0 kN·m;2 梁腹角焊缝基本参数焊缝群分布和尺寸如下图所示:角焊缝焊脚高度:h f=5 mm;有效高度:h e=3.5 mm焊缝受力:N=0kN;V x=0kN;V y=41.4kN;M x=0kN·m;M y=0kN·m;T=16.15kN·m为地震组合工况,取连接焊缝γRE=0.93 角焊缝强度验算有效面积:A=16 cm^2形心到左下角距离:C x=49.71 mm;C y=175 mm对形心惯性矩: I x=2354 cm^4;I y=34.84 cm^4对形心极惯性矩: Iρ=I x+I y=2354+34.84=2389 cm^4以左下角点为第一点逆时针编号,各角点应力:Vy作用下:τvy=σvy=V y/A=41.4/16×10=25.88 MPaVx作用下:τvx=σvx=V x/A=0/16×10=0 MPaT作用下各点应力:σty1=-T*C x/Iρ=(-16.15)×49.71/2389×10^2=(-33.59) MPaσty2=T*(B-C x)/Iρ=16.15×(60-49.71)/2389×10^2=6.954 MPaσty3=-σty2=(-6.954) MPa;σty4=-σty1=33.59 MPaσtx1=-T*(H-C y)/Iρ=(-16.15)×(340-175)/2389×10^2=(-111.5) MPaσtx2=-σtx1=111.5 MPa;σtx3=-σtx1=111.5 MPa;σtx4=-σtx2=(-111.5) MPa 各角点平面内最大综合应力:σ//1={[(σvx+σtx1)/βf]^2+(τy+σty1)^2}^0.5={[(0-111.5)/1.22]^2+(25.88-33.59)^2}^0.5=91.72 MPaσ//2={[min(|σvy+σty2|,|σvx+σtx2|)/βf]^2+max(|τy+σty2|,|τx+σtx2|)^2}^0.5 ={[min(|25.88+6.954|,|0+111.5|)/1.22]^2+max(|25.88+6.954|,|0+111.5|)^2}^0.5=114.7 MPaσ//3={[min(|σvy+σty3|,|σvx+σtx3|)/βf]^2+max(|τy+σty3|,|τx+σtx3|)^2}^0.5 ={[min(|25.88-6.954|,|0+111.5|)/1.22]^2+max(|25.88-6.954|,|0+111.5|)^2}^0.5=112.6 MPaσ//4={[(σvx+σtx4)/βf]^2+(τy+σty4)^3}^0.5={[(0-111.5)/1.22]^2+(25.88+33.59)^2}^0.5=109 MPa最大综合应力:σm=max(σ//1,σ//2,σ//3,σ//4)=114.7 MPa≤160/0.9=177.8,满足4 角焊缝构造检查角焊缝连接板最小厚度:T min=6 mm构造要求最大焊脚高度:h fmax=1.2*T min=7.2 mm≥5,满足腹板角焊缝连接板最大厚度:T max=10 mm构造要求最小腹板焊脚高度:h fmin=1.5*T max^0.5=4.743 mm≤5,满足六. 梁腹净截面承载力验算1 梁腹净截面抗剪验算控制工况:组合工况2,V x=41.4 kN;腹板净高:h0=390-8-8-5×21.5=266.5 mm腹板剪应力:τ=1.2*V/(h0*T w)=1.2×4.14e+004/(266.5×6)=31.07≤125/0.75=166.7,满足2 梁腹净截面抗弯验算无偏心弯矩作用,抗弯应力为0,满足!。
钢结构连接计算书
一、连接件类别:
焊缝连接中的直角焊缝
二、计算公式:
1,在通过焊缝形心的拉力,压力或剪力作用下的焊缝强度按下式计算:
2,在其它力或各种综合力作用下,f,f共同作用处。
式中──对接焊缝强度
N──构件轴心拉力或轴心压力,取 N=3430N;
l w──对接焊缝或角焊缝的计算强度,取l w=200mm;
──作用力与焊缝方向的角度=0度;
t──在对接接头中为连接件的最小厚度;在T形接头中为腹板的厚度,取 t=
15mm;
f──按焊缝有效截面(h e l2)计算,垂直于焊缝长度方向的应力;
h e──角焊缝的有效厚度,对直角焊缝等于0.7h f=3.5mm f;
h f──较小焊脚尺寸,取 h f=5mm;
t──正面角焊缝的强度设计值增大系数;对承受静荷载或间接承受动力荷载结构取1.22,
对直接承受动荷载结构取1.0;
f──按焊缝有效截面计算,沿焊缝长度方向的剪应力;
f f w──角焊缝的强度设计值。
三、计算结果:
1, 正应力f=N×sin(γ * PI / 180)/(l w×h e)=3430×sin(0.000)/(200×
3.5)=0.00N/mm2;
2, 剪应力f=N×cos(γ * PI / 180)/(l w×h e)=3430×cos(0.000)/(200×3.5)=4.90N/mm2;
3, 综合应力 [(f/t)2+f2]1/2=8.49N/mm2;
结论:力平行于焊缝长度,计算得出的剪应力小于或等于对接焊缝的抗拉抗压强度设计值
f t w=185N/mm2,所以满足要求!。
常用焊缝计算书一、轴力、剪力作用下的角焊缝计算1.角焊缝强度计算焊缝受力示意图F: 通过焊缝中心作用的轴向力:23kNθ: 轴向力与焊缝长度方向的夹角为45°N: 垂直于焊缝方向的分力V: 平行于焊缝方向的分力hf:角焊缝的焊脚尺寸为6mmlw:角焊缝的计算长度为100mmAf:角焊缝有效截面面积βf:正面角焊缝端焊缝的强度设计增大系数,对承受静力荷载和间接承受动力荷载的结构取;对直接承受动力荷载的结构取fwt:角焊缝的强度设计值取160N/mm2N = F×sinθ= 23×sin45×103=V = F×cosθ= 23×cos45×103=Af = ×hf×lw-10= ×6×100-10=378mm2ft=错误!×=错误!×=mm2≤fwt=160N/mm2焊缝强度满足要求二、轴力作用下的角钢连接的角焊缝计算1.角焊缝强度计算焊缝受力示意图N: 通过焊缝中心作用的轴向力:20kNhf:角焊缝的焊脚尺寸为6mm角焊缝采用双不等肢短肢角钢三面围焊连接方式 lw1:角钢的肢背焊缝长度90mmlw2:角钢的肢尖焊缝长度75mmb:角钢的肢宽45mmβf:正面角焊缝端焊缝的强度设计增大系数,对承受静力荷载和间接承受动力荷载的结构取;对直接承受动力荷载的结构取fwt:角焊缝的强度设计值取160N/mm2N3:角钢肢宽分配荷载N3=×hf×b×fwt×βf=×6×45×160××10-3=k1 :角钢肢背内力分配系数查表取k2 :角钢肢尖内力分配系数查表取N1 :角钢肢背承受的轴心力N1=k1×N/×N3=×20/×=<0 故取0kNN2=k2×N/×N3=×20/×=<0 故取0kN分别计算各条焊缝的强度ft1=错误!=错误!=0N/mm2≤fwt=160N/mm2ft2=错误!=错误!=0N/mm2≤fwt=160N/mm2焊缝强度满足要求三、弯矩轴力剪力作用下的角焊缝计算1.角焊缝强度计算1.焊缝受力示意图2.焊缝形心至竖向焊缝距离x2x2=错误!=错误!=x1=L-5-x2=3.焊缝几何特征L :焊缝水平长度120mmB :焊缝竖向长度80mmhf:焊缝高度6mmAf:焊缝面积Af=×hf×2×L-5+B=×6×2×120-5+80=1302mm2Ix:焊缝计算截面对x轴的惯性矩Ix=错误!××hf=错误!××6=+006mm4Iy:焊缝计算截面对y轴的惯性矩Iy=错误!××hf=错误!××6=+006mm4J:焊缝计算截面对形心的惯性矩J=Ix + Iy=+006mm44.焊缝应力计算βf:正面角焊缝端焊缝的强度设计增大系数,对承受静力荷载和间接承受动力荷载的结构取;对直接承受动力荷载的结构取fwt:角焊缝的强度设计值取160N/mm2从焊缝应力分布来看,最危险点为“1”,“2”两点“1”点的焊缝应力:τn1=错误!=错误!=mm2σv1=错误!=错误!=mm2τmx1=错误!=错误!=mm2σmy1=错误!=错误!=mm2σ1=错误!=错误!=mm2≤fwt=160N/mm2“2”点的焊缝应力:σn2=错误!=错误!=mm2τv2=错误!=错误!=mm2σmx2=错误!=错误!=mm2τmy2=错误!=错误!=mm2σ2=错误!=错误! =mm2≤fwt=160N/mm2所以,焊缝强度满足要求。
焊缝群计算书==================================================================== 计算软件:MTS钢结构设计系列软件MTSTool v2.0.1.6计算时间:2014年11月15日11:06:18==================================================================== 一. 基本资料截面类型为:RECT-80*80-Q235连接方式为:连接方式:采用四面围焊角焊缝,焊脚高度6 mm连接板厚度为:12mm焊缝高度为:6mm内力值为:N=120kN. V x=80kN.二. 角焊缝验算焊缝群分布和尺寸如下图所示:角焊缝焊脚高度:h f=6 mm;有效高度:h e=4.2 mm焊缝受力:N=120kN;V x=80kN;V y=0kN;M x=0kN·m;M y=0kN·m;T=0kN·m未直接承受动力荷载,取正面角焊缝强度设计值增大系数βf=1.221 角焊缝强度验算有效面积:A=14.146 cm2Vx作用下:τvx=σvx=V x/A=80/14.146×10=56.555 MPa角点平面内综合应力:σ//=|τvx|=56.555 MPa轴力下正应力:σN=N/A=120/14.146×10=84.832 MPa角点平面外正应力:σ⊥=|σN|=84.832 MPa角点最大综合应力:σm=[(σ⊥/βf)2+σ//2]0.5=[(84.832/1.22)2+56.5552}0.5=89.63 MPa≤160,满足2 角焊缝构造检查角焊缝连接板最小厚度:T min=8 mm构造要求最大焊脚高度:h fmax=1.2*T min=9.6 mm≥6,满足腹板角焊缝连接板最大厚度:T max=12 mm构造要求最小腹板焊脚高度:h fmin=1.5*T max0.5=5.196 mm≤6,满足。
“梁箱柱全焊刚接”节点计算书一. 节点基本资料设计依据:《钢结构连接节点设计手册》(第二版)节点类型为:梁箱柱全焊刚接节点内力采用:梁端节点力采用设计方法为:常用设计梁截面:H-500*200*10*16,材料:Q235柱截面:BOX-600*400*16,材料:Q235梁H-500*200*10*16,材料:Q235节点示意图如下:二. 荷载信息设计内力:组合工况内力设计值组合工况1 200.0 20.0 100.0 否三. 验算结果一览焊缝应力(MPa) 30.6 最大160 满足焊脚高度(mm) 5 最大12 满足焊脚高度(mm) 5 最小5 满足最大拉应力(MPa) 97.9 最大215 满足最大压应力(MPa) -35.4 最小-215满足综合应力(MPa) 55.7 最大160 满足焊脚高度(mm) 5.00 最大12.0 满足焊脚高度(mm) 5.00 最小4.74 满足剪应力(MPa) 5.95 最大125 满足正应力(MPa) 0 最大310 满足四. 梁柱角焊缝验算1 角焊缝受力计算控制工况:组合工况1,N=200 kN;V x=20 kN;M y=100 kN·m;截面腹板面积:A w=468×10/100=46.8 cm^2截面翼缘面积:A f=200×16×2/100=64 cm^2腹板轴力分担系数:ρw=46.8/(46.8+64)=0.422383截面腹板分担轴力:N w=0.422383×200=84.4765 kN2 梁柱角焊缝承载力计算焊缝受力:N=84.4765kN;V=20kN;M=0kN·m焊脚高度:h f=5mm;角焊缝有效焊脚高度:h e=2×0.7×5=7 mm双侧焊缝,单根计算长度:l f=415-2×5=405mm3 焊缝承载力验算强度设计值:f=160N/mm^2A=l f*h e=405×7×10^-2=28.35 cm^2σN=|N|/A=|84.48|/28.35×10=29.8 N/mm^2τ=V/A=20/28.35×10=7.055 N/mm^2正面角焊缝的强度设计值增大系数:βf=1综合应力:σ=[(σN/βf)^2+τ^2]^0.5=[(29.8/1)^2+7.055^2]^0.5=30.62 N/mm^2≤160,满足4 角焊缝构造检查最大焊脚高度:10×1.2=12mm(取整)5≤12,满足!最小焊脚高度:10^0.5×1.5=5mm(取整)5 >= 5,满足!五. 梁柱对接焊缝验算1 对接焊缝受力计算控制工况:组合工况1,N=200 kN;V x=20 kN;M y=100 kN·m;截面腹板面积:A w=468×10/100=46.8 cm^2截面翼缘面积:A f=200×16×2/100=64 cm^2腹板轴力分担系数:ρw=46.8/(46.8+64)=0.4224截面翼缘分担轴力:N f=(1-0.4224)×200=115.5 kN2 对接焊缝承载力计算六. 梁与连接板角焊缝强度验算1 角焊缝受力计算控制工况:组合工况1,N=200 kN;V x=20 kN;M y=100 kN·m;截面腹板面积:A w=468×10/100=46.8 cm^2截面翼缘面积:A f=200×16×2/100=64 cm^2腹板轴力分担系数:ρw=46.8/(46.8+64)=0.4224截面腹板分担轴力:N w=0.4224×200=84.48 kN腹板塑性截面模量:I w==8542 cm^4翼缘塑性截面模量:I f==3.749e+004 cm^4翼缘弯矩分担系数:ρf=3.749e+004/(8542+3.749e+004)=0.8145>0.7,翼缘承担全部截面弯矩腹板焊缝承担弯矩:M w=0 kN·m2 梁腹角焊缝基本参数焊缝群分布和尺寸如下图所示:角焊缝焊脚高度:h f=5 mm;有效高度:h e=3.5 mm焊缝受力:N=0kN;V x=84.48kN;V y=20kN;M x=0kN·m;M y=0kN·m;T=0kN·m3 角焊缝强度验算有效面积:A=12.95 cm^2Vy作用下:τvy=V y/A=20/12.95×10=15.44 MPaVx作用下:σvx=V x/A=84.48/12.95×10=65.23 MPa最大综合应力σmax=[(σvx/βf)^2+τy^2]^0.5=[(65.23/1.22)^2+15.44^2]^0.5=55.66 MPa≤160,满足4 角焊缝构造检查角焊缝连接板最小厚度:T min=10 mm构造要求最大焊脚高度:h fmax=1.2*T min=12 mm≥5,满足采用低氢碱性焊条,腹板角焊缝最小焊脚高度按连接板最小厚度计算构造要求最小腹板焊脚高度:h fmin=1.5*T min^0.5=4.743 mm≤5,满足七. 梁腹净截面承载力验算1 梁腹净截面抗剪验算控制工况:组合工况1,V x=20 kN;腹板净高:h0=500-16-16-3×21.5=403.5 mm腹板剪应力:τ=1.2*V/(h0*T w)=1.2×2e+004/(403.5×10)=5.948≤125,满足2 梁腹净截面抗弯验算无偏心弯矩作用,抗弯应力为0,满足!。
计算书设计:校对:审核:批准:目录1 基本参数 (1)1.1 幕墙所在地区 (1)1.2 地面粗糙度分类等级 (1)1.3 抗震设防 (1)2 幕墙转接件焊缝计算 (1)2.1 基本参数: (1)2.2 荷载标准值计算 (2)2.3 焊缝计算 (2)2.4 焊缝特性参数计算 (3)2.5 焊缝校核计算 (3)玻璃幕墙转接件焊缝设计计算书1 基本参数1.1 幕墙所在地区**地区;1.2 地面粗糙度分类等级幕墙属于外围护构件,按《建筑结构荷载规范》(GB50009-2001)A类:指近海海面和海岛、海岸、湖岸及沙漠地区;B类:指田野、乡村、丛林、丘陵以及房屋比较稀疏的乡镇和城市郊区;C类:指有密集建筑群的城市市区;D类:指有密集建筑群且房屋较高的城市市区;依照上面分类标准,本工程按B类地形考虑。
1.3 抗震设防按《建筑工程抗震设防分类标准》,建筑工程应分为以下四个抗震设防类别:1.特殊设防类:指使用上有特殊设施,涉及国家公共安全的重大建筑工程和地震时可能发生严重次生灾害等特别重大灾害后果,需要进行特殊设防的建筑,简称甲类;2.重点设防类:指地震时使用功能不能中断或需尽快恢复的生命线相关建筑,以及地震时可能导致大量人员伤亡等重大灾害后果,需要提高设防标准的建筑,简称乙类;3.标准设防类:指大量的除1、2、4款以外按标准要求进行设防的建筑,简称丙类;4.适度设防类:指使用上人员稀少且震损不致产生次生灾害,允许在一定条件下适度降低要求的建筑,简称丁类;在维护结构抗震设计计算中:1.特殊设防类,应按高于本地区抗震设防烈度提高一度的要求加强其抗震措施,同时,应按批准的地震安全性评价的结果且高于本地区抗震设防烈度的要求确定其地震作用;2.重点设防类,应按高于本地区抗震设防烈度一度的要求加强其抗震措施,同时,应按本地区抗震设防烈度确定其地震作用;3.标准设防类,应按本地区抗震设防烈度确定其抗震措施和地震作用;4.适度设防类,应按本地区抗震设防烈度确定其抗震措施和地震作用;根据国家规范《建筑抗震设计规范》(GB50011-20012008版),唐山地区地震基本烈度为:8度,地震动峰值加速度为0.2g,由于本工程是标准设防类,因此实际抗震计算中的水平地震影响系数最大值应按本地区抗震设防烈度选取,也就是取:αmax=0.16;2 幕墙转接件焊缝计算2.1 基本参数:1:计算点标高:100m;2:幕墙立柱跨度:L=5100mm,短跨L1=500mm,长跨L2=4600mm;3:立柱计算间距:B=1400mm;4:立柱力学模型:双跨梁;15:埋件位置:侧埋;6:板块配置:中空玻璃;7:焊缝形式:L型角焊;2.2 荷载标准值计算(1)垂直于幕墙平面的分布水平地震作用:q Ek=βEαmax G k/A=5.0×0.16×0.0005=0.0004MPa(2)连接处水平总力计算:对双跨梁,中支座反力R1,即为立柱连接处最大水平总力。
重庆华润中心一期塔楼幕墙施工工程A 标段(A区院落,T2\T3塔楼)T2\T3塔楼埋板与转接件焊缝设计计算书上海旭博幕墙装饰工程有限公司2014-5-4目录第1节计算说明 (2)1.结构设计综述: (2)2.计算对象: (2)第2节 T2塔楼标准层埋板处焊缝 (3)第3节高区焊缝连接节点计算 (5)1.连接计算二 (6)2.连接计算五 (8)第4节 T3塔楼埋板处焊缝计算 (10)1第1节计算说明1.结构设计综述:此处选择T2塔楼以及T3塔楼埋板和转接件之间的焊缝进行计算,计算数据均来自于重庆华润中心一期塔楼幕墙施工工程A标段(A区院落,T2\T3塔楼)设计计算书。
2.计算对象:此部分计算对象包括T2塔楼标准层埋板处焊缝T2塔楼高区幕墙埋板处焊缝T3塔楼标准层埋板处焊缝第2节 T2塔楼标准层埋板处焊缝 焊缝处所受最大支反力为 剪力: V y =RFy =2545.1 N 轴力: N =RFz =10378 N弯矩为:Mx =V ×L =2545.1×272=692267.2 N ×mm埋板处焊缝截面图焊缝采用角焊缝,两个L 型转接件单边焊接,焊脚尺寸为6mm ,由于焊接的不规则,设计的焊缝长度每边减少10mm ,E43型焊条现场手工焊接,焊缝质量等级为三级,其抗拉、抗剪强度设计值均为:ftb =160 N/mm 2。
该节点上转接件的根部焊缝处的最大外荷载大小为: 剪力V =2545.1 N 轴力: N =10378 N弯矩为:Mx =692267.2 N ×mm 则焊缝的强度为: 正应力: σ=N/2A =10378/1316型材X 轴主惯性距: 122.030cm4 X 轴的惯性距: 122.185cm4型材Y 轴主惯性距: 287.170cm4 Y 轴的惯性距: 287.015cm4型材X 轴上抗弯距: 41.847cm3 X 轴下抗弯距: 18.797cm3型材Y 轴左抗弯距: 29.132cm3 Y 轴右抗弯距: 29.936cm3型材X 轴的面积矩: 17.746cm3型材Y 轴的面积矩: 26.884cm3 型材面积:13.160cm2=7.9 N/mm2弯曲应力:σ=M/Wx=692267.2/41847=16.54 N/mm2因此应力σ=7.9+16.54=24.44 N/mm2 < ftb=215 N/mm2剪应力:τ=V/A=2545.1/1316=1.93 N/mm2 < fvb=125 N/mm2所以单面焊两边,焊脚尺寸为6mm的L型焊缝满足要求!第3节高区焊缝连接节点计算根据前节计算所得支点反力,综合选取上述所有连接处框中最不利的连接节点的支点进行计算。
连接节点示意图此处的计算对象所对应的节点中,取各方向反力的最大值作为计算数据。
提取主竖框(长竖框)支座反力:NODE FX FY FZ1 10791. 2906.9 -0.84148E-152 9413.8 -0.27179E-15提取钢竖框支座反力:NODE FX FY FZ 14 16618.02 -0.10602E-16 4 13367.36 3601.7 0.48352E-17 所以作用在该类节点上的最大外荷载大小为:计算二处:水平方向RFx =13367.36 N竖直方向RFz =3601.7 N计算五处:此处载荷来自计算三处的力通过转接件传递。
即计算三水平方向RFx =16618.02 N 在计算五处转接件根部产生的弯矩,由此可得此处受力:弯矩Mz=16618.02×152=3655964.4N ·mm 1. 连接计算二计算二处:水平方向RFx =13367.36 N竖直方向RFz =3601.7 N2.1 转接件根部焊缝的计算焊缝截面图外荷载通过连接螺栓传递给角钢根部焊缝,其根部焊缝承受正应型材X 轴主惯性距: 389.387cm4 X 轴的惯性距: 389.387cm4型材Y 轴主惯性距: 2062.937cm4 Y 轴的惯性距: 2062.937cm4型材X 轴上抗弯距: 71.843cm3 X 轴下抗弯距: 71.843cm3型材Y 轴左抗弯距: 169.060cm3 Y 轴右抗弯距: 169.060cm3型材X 轴的面积矩: 41.135cm3型材Y 轴的面积矩: 99.069cm3 型材面积: 20.160cm2 喷涂周长: 20.840cm力和剪应力。
此处角钢采用尺寸为100×80×6 mm的不等肢角钢,根部焊缝采用单边角焊缝,焊脚尺寸为6mm,其设计时按有效尺寸保守计算,每条焊缝长度减去10mm,焊接有效厚度按0.7倍的焊脚尺寸,即4.2mm 计算,E43型焊条现场手工焊接,焊缝质量等级为三级,其抗拉、抗剪强度设计值均为:ftb=160 N/mm2。
该节点上转接件的根部焊缝处的最大外荷载大小为:剪力V=RFy=3601.7 N正应力N=RFx=13367.36 N弯矩Mx=V×L=3601.7×72=259322.4 N×mm式中:L——受力点到焊缝中心的垂直距离则焊缝的强度为:正应力:σ=N/A+Mx/Wx=13367.36/2016+259322.4/71843=10.24 N/mm2 < ftb=160 N/mm2剪应力:τ=V/A=3601.7/2016=1.79 N/mm2 < fvb=160 N/mm2所以三边焊缝,焊脚尺寸为6mm焊缝强度满足要求!2. 连接计算五计算示意图计算五处:弯矩Mz=16618.02×152=3655964.4N ·mm根部焊缝强度计算一侧焊缝截面参数型材X 轴主惯性距: 125.289cm4 X 轴的惯性距: 125.289cm4型材Y 轴主惯性距: 173.343cm4 Y 轴的惯性距: 173.343cm4型材X 轴上抗弯距: 29.273cm3 X 轴下抗弯距: 29.273cm3型材Y 轴左抗弯距: 35.830cm3 Y 轴右抗弯距: 35.830cm3型材X 轴的面积矩: 16.721cm3型材Y 轴的面积矩: 19.320cm3 型材面积: 10.394cm2此处根部焊缝只承受弯矩。
M=5404300 N×mm,由于此处只承受弯矩,因此,此弯矩作用于在截面上,此处钢矩管采用截面尺寸为100×80×4 mm,根部焊缝采用角焊缝,四面围焊,焊脚尺寸为4mm,有限焊接厚度按照0.7h ef计算,即按照焊接厚度2.8mm,E43型焊条现场手工焊接,焊缝质量等级为三级,其抗拉、抗剪强度设计值均为:ftb=160 N/mm2。
该节点上转接件的根部焊缝处的最大外荷载大小为:弯矩:M=3655964 N×mm则焊缝的强度为:正应力:σ=My/Wy=3655964.4/35836=102.02 N/mm2 < ftb=160 N/mm2所以四面围焊,焊脚尺寸为4mm的焊缝强度满足要求!第4节 T3塔楼埋板处焊缝计算根据前节竖框计算所得支点反力,综合选取竖框中最不利的连接节点进行计算,此处节点位于158.8m标高墙角处。
竖框连接节点示意图此处的计算对象所对应的节点中,取各方向反力的最大值作为计算数据。
竖框支点支反力:NODE FX FY2 -11083 3570.014 31993.所以作用在竖框连接处上的最大外荷载大小为:作用在竖框主支点连接节点处上的最大外荷载大小为:水平方向RFy1=11083 N竖直方向RFz1=3570 N作用在竖框辅助支点连接节点处上的最大外荷载大小为:水平方向RFy2=31993 N上连接点转接件根部焊缝强度计算焊缝截面参数外荷载通过10#槽钢转接件递给其根部焊缝,其根部焊缝承受正应力,剪应力和弯曲应力。
根部焊缝采用角焊缝,焊脚尺寸为5mm ,截面如图,对起弧段减去10mm 长度,焊接厚度按照0.7倍焊脚设计, E43型焊条现场手工焊接,焊缝质量等级为三级,其抗拉、抗剪强度型材X 轴主惯性距: 46.690cm4X 轴的惯性距: 46.690cm4型材Y 轴主惯性距: 74.770cm4Y 轴的惯性距: 74.770cm4型材X 轴上抗弯距: 16.978cm3X 轴下抗弯距: 16.978cm3型材Y 轴左抗弯距: 19.908cm3Y 轴右抗弯距: 13.366cm3型材X 轴的面积矩: 9.435cm3型材Y 轴的面积矩: 10.953cm3型材面积: 8.225cm2设计值均为:ftb=160 N/mm2。
该节点上转接件的根部处的最大外荷载大小为:拉力:N=RFy1=3579 N剪力:V=RFz1=11083 N弯矩:M=RFz1×L=3570×135=481950 N·mm其中:L---螺栓中心到焊缝处的距离则转接件根部的强度为:正应力:σ正=N/A=3579/822.5=4.35 N/mm2弯曲应力:σ弯=M/Wy=481950/19908=24.21 N/mm2所以:截面应力σ=σ正+σ弯=28.56 < ftb=160 N/mm2剪应力:τ=V/A=11083/822.5=13.47 N/mm2 < fvb=160 N/mm2所以三面围焊,焊接高度5mm满足设计要求。