统计学思考题
- 格式:doc
- 大小:60.50 KB
- 文档页数:4
统计学思考题一、名词解释1.参数:描述总体特征的概括性数字度量,是研究者想要了解的总体的某种特征值。
所关心的参数主要有总体均值、标准差、总体比例等。
总体参数通常用希腊字母表示2.残差:因变量的观测值与根据估计的回归方程求出的预测值之差,用e表示。
反映了用估计的回归方程去预测而引起的误差,可用于确定有关误差项ε的假定是否成立3.标准分数:变量值与其平均数离差除以标准差后的值就是标准分数也称标准化值或z分数。
P874.次序统计量:一组样本观测值X1,X2,…,X n由小到大的排序X(1)≤X(2)≤…≤ X (i)≤…≤ X(n)后,称X(1),X(2),…,X(n)为次序统计量。
中位数、分位数、四分位数等都是次序统计量5.β错误:原假设为伪是没有拒绝,犯这种错误的概率用表示,所以也称β错误或取伪错误6.α错误:原假设为真时拒绝原假设,犯这种错误的概率用α表示,所以也被称为α错误或弃真错误。
7.多元回归方程:描述因变量y 的平均值或期望值如何依赖于自变量x1,x2,…,x k的方程。
多元线性回归方程的形式为E( y ) = β+ β1 x1+ β2 x2+…+ βk x k8.多元回归模型:描述因变量y 如何依赖于自变量x1, x2,…, x k和误差项ε的方程,称为多元回归模型。
其一般形式为:E( y ) = β+ β1 x1+ β2 x2+…+ βk x k + ε9.多重判定系数:是多元回归中的回归平方和占总平方和的比例,它是度量多元回归方程拟合程度的一个统计量,反映了在因变量y的变差中被估计的回归方程所解释的比例。
10.F分布:设随机变量Y与Z相互独立,且Y与Z分别服从于自由度为m和n的2χ分布,随机变量X有如下表达式:F=nY/mZ,则称X服从于第一自由度为m,第二自由度为n的F分布,记作X~F(m,n)11.方差分析:检验各个总体均值是否相等来判断分类型自变量对数值型因变量是否有显著影响。
统计学课后思考题答案统计学课后思考题答案统计学课后思考题答案~~ 来源: 张倩倩Orange的日志在百度文库上下载下来的,奉献给同胞们~统计课后思考题答案第一章思考题1.1什么是统计学统计学是关于数据的一门学科,它收集,处理,分析,解释来自各个领域的数据并从中得出结论。
1.2解释描述统计和推断统计描述统计;它研究的是数据收集,处理,汇总,图表描述,概括与分析等统计方法。
推断统计;它是研究如何利用样本数据来推断总体特征的统计方法。
1.3统计学的类型和不同类型的特点统计数据;按所采用的计量尺度不同分;(定性数据)分类数据:只能归于某一类别的非数字型数据,它是对事物进行分类的结果,数据表现为类别,用文字来表述;(定性数据)顺序数据:只能归于某一有序类别的非数字型数据。
它也是有类别的,但这些类别是有序的。
(定量数据)数值型数据:按数字尺度测量的观察值,其结果表现为具体的数值。
统计数据;按统计数据都收集方法分;观测数据:是通过调查或观测而收集到的数据,这类数据是在没有对事物人为控制的条件下得到的。
实验数据:在实验中控制实验对象而收集到的数据。
统计数据;按被描述的现象与实践的关系分;截面数据:在相同或相似的时间点收集到的数据,也叫静态数据。
时间序列数据:按时间顺序收集到的,用于描述现象随时间变化的情况,也叫动态数据。
1.4解释分类数据,顺序数据和数值型数据答案同1.31.5举例说明总体,样本,参数,统计量,变量这几个概念对一千灯泡进行寿命测试,那么这千个灯泡就是总体,从中抽取一百个进行检测,这一百个灯泡的集合就是样本,这一千个灯泡的寿命的平均值和标准差还有合格率等描述特征的数值就是参数,这一百个灯泡的寿命的平均值和标准差还有合格率等描述特征的数值就是统计量,变量就是说明现象某种特征的概念,比如说灯泡的寿命。
1.6变量的分类变量可以分为分类变量,顺序变量,数值型变量。
变量也可以分为随机变量和非随机变量。
经验变量和理论变量。
思考题(仅供参考)部分题目超出范围。
同学们仅作上课讲授过的题目即可二、判断题1、对于定性变量不能确定平均数.( )2、根据组距式数列计算的平均数、标准差等都是近似值.( )3、任何平均数都受变量数列中的极端值的影响.( )4、中位数把变量数列分成了两半,一半数值比它大,一半数值比它小.( )5、任何变量数列都存在众数.( )6、如果x <Me<M0,则变量分布存在右偏.( )7、若比较两个变量分布平均数代表性的高低,则方差或标准差大的平均数的代表性差.( )8、只要变量分布具有相同的标准差就会有相同的分布形状.( )9、在统计学实际应用中,调和平均数与算术平均数的计算形式虽然不同,但计算结果及其意义是一样的.( )10.各标志值平方和的算术平均数公式为 ( )11.各个变量值对其算术平均数的离差绝对值之和等于零。
( )12.计算加权算术平均数时,其权数必须是各组的次数或比率。
( )13.计算数值平均数时,要求资料中的各项数值必须大于零。
( )14.根据分组资料计算的算术平均数,只是一个近似值。
( )15.权数的绝对数越大,对算术平均数的影响也就越大。
( )16.组距数列条件下,众数的大小主要取决于众数组相邻两小次数多少的影响。
( )17.两个企业比较,若B A B A x x σσ>>,”,由此可以肯定B 企业生产的均衡性比A 企业好。
( )18.对于分组资料,若不同时期相比,各组平均数均程度不同地上升,则总平均数一定上升。
( )19.n 个同性质独立变量和的方差等于各个变量方差之和。
( )20.n 个同性质独立变量平均数的方差等于各变量方差的平均数。
( )21.变量的方差等于变量平均数的平方减变量平方的平均数。
( )22、峰态一词是由统计学家Galton 于1905年首次提出的。
它是对数据分布平峰或尖峰程度的测度。
( )三、选择题1、某工厂新工人月工资400元,工资总额为200000元,老工人月工资800元,工资总额80000元,则总平均工资为( )A 、 600元B 、 533.33元C 、466.67元D 、 500元2、标志变异指标是反映同质总体的( ).A 、集中程度B 、离中程度C 、一般水平D 、变动程度3、权数对算术平均数的影响作用,实质上取决于( )A 、作为权数的各组单位数占总体单位数比重的大小B 、各组标志值占总体标志总量比重的大小C 、标志值本身的大小D 、标志值数量的多少4、对于不同水平的总体不能直接用标准差比较其标志变动度,这时需分别计算各自的( )来比较A.标准差系数B.平均差C.全距D.均方差5、统计学中最重要的离散指标是( ).A 、平均差B 、全距C 、标准差D 、变异系数6、离散指标中受极端值影响最大的是( )A 、平均差B 、全距C 、标准差D 、方差7、假如学生的考试成绩用优秀、良好、中等、及格和不及格来表示,则全班考试成绩的水平高低应该用什么平均数来说明?( )A 、算术平均数B 、众数C 、众数或中位数D 、中位数8、若两个变量数列的标准差相等且计量单位相同,但平均数不相等,则( )A 、平均数大者代表性强B 、平均数小者代表性强C 、两个平均数的代表性一样D 、无法判断哪个平均数的代表性强9、某企业有A 、B 两个车间,去年A 车间人均产量3.6万件,B 车间人均产量3.5万件.今年A 车间人数增加6%,B 车间增加8%.如果两个车间的人均产量都保持不变,则该企业今年总的人均产量与去年相比( )A 、上升B 、下降C 、不变D 、不能确定如何变化10、已知某变量分布属于钟形分布且M0=900,Me=930,则( )A 、x <900B 、900<x < 930C 、x >930D 、x =91511.受极大值影响较大的平均数是( )。
《统计学》课后思考题《统计学》课后思考题第⼀章导论1、解释描述统计和推断统计描述统计:研究的是数据收集、处理、汇总、图表描述、概括与分析等统计⽅法。
推断统计:研究如何利⽤样本数据来推断总体特征的统计⽅法。
2、统计数据可分为哪⼏个类型?不同类型的数据各有什么特点?3、举例说明总体、样本、参数、统计量、变量这⼏个概念总体:所研究的全部元素的集合,其中的每⼀个元素称为个体。
eg.要检验⼀批灯泡的使⽤寿命,这批灯泡构成的集合就是总体。
样本:从总体中抽取的⼀部分元素的集合。
eg.从⼀批灯泡中随机抽取100个,这100个灯泡就构成了⼀个样本。
参数:研究者想要了解的总体的某种特征值。
eg.总体平均数⽤µ表⽰,总体标准差⽤σ表⽰。
统计量:根据样本数据计算出来的⼀个量。
eg.样本标准差⽤s表⽰变量:说明现象某种特征的概念。
eg.商品销售额、受教育程度等第三章数据的图表展⽰1、分类数据和顺序数据的整理和图⽰⽅法各有哪些分类数据整理:频数、⽐例、百分⽐、⽐率图⽰:条形图、帕累托图、饼图、环形图顺序数据整理:累计频数、累计频率(累计百分⽐)图⽰:累计频数分布图和累计频率分布图分类数据的整理和图⽰⽅法同样适⽤于顺序数据2、茎叶图与直⽅图相⽐有什么优点?它们的应⽤场合是什么?茎叶图是由“茎”和“叶”两部分组成的、反映原始数据分布的图形,其图形是由数字组成的。
通过茎叶图,可以看数据的分布形状及数据的离散状况。
与直⽅图相⽐,茎叶图既能给出数据的分布状况,⼜能给出⼀个原始数值,即保留了原始数据的信息。
⽽直⽅图不能给出原始数值。
在应⽤⽅⾯,直⽅图⼀般适⽤于⼤批量数据,茎叶图通常适⽤于⼩批量数据。
第四章数据的概括性度量1、⼀组数据的分布特征可以从哪⼏个⽅⾯进⾏测度?⼀是分布的集中趋势,反映各数据向其中⼼值靠拢或聚集的程度;⼆是分布的离散程度,反映各数据远离其中⼼值的趋势;三是分布的形状,反映数据分布的偏态和峰态。
2、简述众数、中位数和平均数的特点和应⽤场合(1)众数特点:是⼀组数据分布的峰值,不受极端值影响。
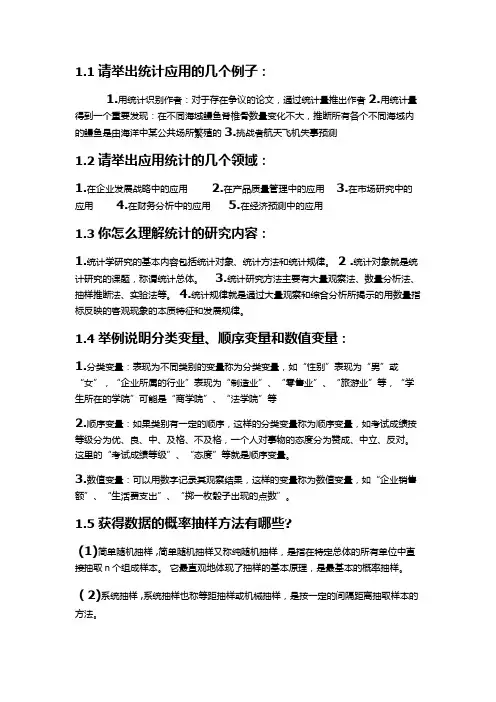
1.1请举出统计应用的几个例子:1。
用统计识别作者:对于存在争议的论文,通过统计量推出作者 2.用统计量得到一个重要发现:在不同海域鳗鱼脊椎骨数量变化不大,推断所有各个不同海域内的鳗鱼是由海洋中某公共场所繁殖的3。
挑战者航天飞机失事预测1。
2请举出应用统计的几个领域:1.在企业发展战略中的应用2。
在产品质量管理中的应用3。
在市场研究中的应用 4.在财务分析中的应用 5.在经济预测中的应用1.3你怎么理解统计的研究内容:1。
统计学研究的基本内容包括统计对象、统计方法和统计规律. 2 .统计对象就是统计研究的课题,称谓统计总体。
3。
统计研究方法主要有大量观察法、数量分析法、抽样推断法、实验法等。
4.统计规律就是通过大量观察和综合分析所揭示的用数量指标反映的客观现象的本质特征和发展规律。
1.4举例说明分类变量、顺序变量和数值变量:1.分类变量:表现为不同类别的变量称为分类变量,如“性别”表现为“男”或“女”,“企业所属的行业”表现为“制造业”、“零售业"、“旅游业"等,“学生所在的学院”可能是“商学院"、“法学院"等2。
顺序变量:如果类别有一定的顺序,这样的分类变量称为顺序变量,如考试成绩按等级分为优、良、中、及格、不及格,一个人对事物的态度分为赞成、中立、反对。
这里的“考试成绩等级”、“态度"等就是顺序变量。
3。
数值变量:可以用数字记录其观察结果,这样的变量称为数值变量,如“企业销售额"、“生活费支出”、“掷一枚骰子出现的点数”。
1。
5获得数据的概率抽样方法有哪些?(1)简单随机抽样,简单随机抽样又称纯随机抽样,是指在特定总体的所有单位中直接抽取n个组成样本。
它最直观地体现了抽样的基本原理,是最基本的概率抽样。
(2)系统抽样,系统抽样也称等距抽样或机械抽样,是按一定的间隔距离抽取样本的方法.(3)分层抽样,分层抽样也叫分类抽样,就是先将总体的所有单位依照一种或几种特征分为若干个子总体,每一个子总体即为一类,然后从每一类中按简单随机抽样或系统随机抽样的办法抽取一个子样本,称为分类样本,它们的集合即为总体样本。
统计学第一章思考题及习题第一章思考题及习题:?单选题:?1.在统计学的形成和发展过程中,首先将古典概率论引入社会经济现象研究的学者是( A)。
?A.阿道夫・凯特勒B.威廉・配第C.约翰・格朗特D.赫尔曼・康令B.构成总体的单位,必须是不同的?2. 在确定统计总体时必须注意()A。
?A. 构成总体的单位,必须是同质的?C.构成总体的单位,不能有差异D.构成总体的单位,必须是不相干的单位?3.一个统计总体(D)。
?A.只能有一个标志 B.只能有一个指标 C.可以有多个标志D.可以有多个指标?4.在某地区2021年GDP和人均GDP资料中,属于下面哪一种类统计指标(B)。
?A.客观指标和主观指标 B.数量指标和质量指标?C.时期指标和时点指标 D.实体指标和行为指标?5.对某市高等学校科研所进行调查,统计总体是(D)。
?A.某市所有的高等学校B.某一高等学校科研所?C.某一高等学校D. 某市所有高等学校科研所?6.要了解某市国有工业企业设备情况,则统计总体是(?)。
?A.该市全部国有工业企业B.该市每一个国有工业企业?C.该市国有工业企业的全部设备D.该市国有工业企业的每一台设备?7.有200个公司全部职工每个人的工资资料,如要调查这200个公司职工的工资水平情况,则统计总体为(A)。
?A.200个公司的全部职工工资 B.200个公司 C.200个公司职工的全部工资 D.200个公司每个职工的工资?8.下列标志中属品质标志的是(A)?A.性别B.年龄C.商品价格D.工业企业的总产值?9.某企业职工人数为1200人,这里的“职工人数1200人”是(C)。
?A.标志B.变量C.指标D.标志值?10.某班四名学生统计学考试成绩分别为70分、80分、86分和95分,这四个数字是(B)。
?A.标志B.标志值C.指标D.变量?11.工业企业的职工人数、职工工资是(D)。
?D.前者是离散型变量,后者是连续型变量?A.连续型变量B.离散型变量C.前者是连续型变量,后者是离散型变量?多选题:?1.对某市工业生产进行调查,得到以下资料,其中的统计指标是(BCE)。
f l f 2…仁45.用水平法计算的平均发展速度推算,可使 ()A. 推算的期末水平等于实际期末水平B. 推算的各期水平等于实际各期水平C. 推算的各期实际水平之和等于实际各期水平之和D. 推算的各期定基发展速度等于实际的各期定基发展速度 6•增长量( )第4章时间序列一、单项选择题: 1.动态数列中,每项指标数值可以相加的是 () A.时期数列 B. 时点数列 C.相对数动态数列 D. 平均数动态数列 2. 序时平均数与一般平均数的共同点是 ( )A. 两者均反映同一总体的一般水平B. 都反映现象的一般水平 C •两者均可消除现象波动的影响 D.共同反映同质总体在不同时间上的一般水平 3. 为便于对比分析,要求时点数列指标数值间的时间间隔 () A.必须连续 B. 最好连续C. 必须相等D. 最好相等4.已知某银行1999年上半年现金库存额如下:求该银行上半年平均现金库存额应采用的公式是 ()A. aB.C. a a 2 ■...引2 2n -1 a ia 2f la 2a 3n -4a nD. aC.可以是正数,也可以是负数D.以上说法都不正确7. 在统计分析中,通常将所研究的那一时期的指标水平称为 ( ) A. 报告期水平 B. 基期水平 C. 计划期水平 D. 核算期水平 8. 动态数列中的各期指标 ( )A. 计算方法和计量单位应该一致B. 计算方法应该一致,计量单位可以不一致C. 计算方法不一定一致,但计量单位必须一致D. 计算方法和计量单位都不一定一致9. 当时期数列分析的目的侧重于研究某现象在各时期发展水平的累计总和时, 应采用( )A. 算术平均法计算平均发展速度B. 调和平均法计算平均发展速度C. 累计法计算平均发展速度 D •水平法计算平均发展速度10. 将某一项指标在不同时间上的数值,按其时间先后顺序排列成的数列,11. 绝对数动态数列是动态数列的14. 用来进行比较的基础时期的发展水平称为 A.只能是正数B. 只能是负数称为A. 分配数列B. 次数数列C. 变量数列D. 动态数列A. 派生数列B.般数列C.基础数列D.品质数列12. 序时平均数是根据( )计算的。
第一章总论思考题:1.什么是统计,一般有几种理解?2.什么是标志和指标,两者之间有何区别与联系?3.为什么说统计是认识社会的有力武器?4.统计工作包括几个步骤,它们各是什么?5.什么是统计指标,它具有哪些特点?6.举例说明总体、总体单位、标志、指标、指标体系、变异、变量。
第二章统计调查思考题1.什么是统计调查方案?统计调查方案包括哪些内容?2.什么是普查?什么是统计报表?两者有何区别?3.什么是重点调查?如何选择重点单位?第三章统计整理思考题1、什么是统计整理?应按怎样的步骤进行?2、什么是统计分组?它有什么作用?以一实例说明统计分组应遵循的原则。
3、什么是分布数列?它有哪几种?怎样编制分布数列?它有哪些表示方法?4、什么是统计汇总?它有哪几种组织形式和具体技术方法?5、统计表是怎样构成的?编制统计表时应注意哪些问题?习题(51页)6、某班组20名工人的资料如下:要求:(1)按性别、文化程度和技术等级分别编制分布数列;(2)按组距20—30,30—40,40—50,50岁以上分组编制组距数列解:(1)某班组工人性别情况表某班组工人文化程度情况表某班组工人技术等级情况表(2)某班组工人年龄分布表7、某车间50名工人工资如下:(单位:元)380 390 400 410 420 460 470 910 600 960 560 560 570 570 580 430 480 690 590 590 560 550 550 530 520 520 490 600 620 620 860 790 780 680 700 720 650 630 640 630 830 810 750 680 680 750 650 660 660 880 要求:(1)按组距50元编制变量数列(2)按组距100元编制变量数列(3)比较上述两种分组哪种更合适解:(1)按组距50元编制变量数列某车间工人工资分布表(2)按组距100元编制变量数列某车间工人工资分布表(3)按100元分组更合适8、设有甲、乙两个企业某年末有关资料如下:要求:设计一张主词按甲、乙企业分组,宾词作复合设计的统计表,表明甲、乙企业的职工总数和不同工龄中的男、女人数。
统计课后思考题答案统计课后思考题答案第一章思考题1.1什么是统计学统计学是关于数据的一门学科它收集处理分析解释来自各个领域的数据并从中得出结论。
1.3解释描述统计和推断统计描述统计它研究的是数据收集处理汇总图表描述概括与分析等统计方法。
推断统计它是研究如何利用样本数据来推断总体特征的统计方法。
1.5解释分类数据顺序数据和数值型数据统计数据按所采用的计量尺度不同分定性数据分类数据只能归于某一类别的非数字型数据它是对事物进行分类的结果数据表现为类别用文字来表述定性数据顺序数据只能归于某一有序类别的非数字型数据。
它也是有类别的但这些类别是有序的。
定量数据数值型数据按数字尺度测量的观察值其结果表现为具体的数值。
统计数据按统计数据都收集方法分观测数据是通过调查或观测而收集到的数据这类数据是在没有对事物人为控制的条件下得到的。
实验数据在实验中控制实验对象而收集到的数据。
统计数据按被描述的现象与实践的关系分截面数据在相同或相似的时间点收集到的数据也叫静态数据。
时间序列数据按时间顺序收集到的用于描述现象随时间变化的情况也叫动态数据。
1.6举例说明总体样本参数统计量变量这几个概念对一千灯泡进行寿命测试那么这千个灯泡就是总体从中抽取一百个进行检测这一百个灯泡的集合就是样本这一千个灯泡的寿命的平均值和标准差还有合格率等描述特征的数值就是参数这一百个灯泡的寿命的平均值和标准差还有合格率等描述特征的数值就是统计量变量就是说明现象某种特征的概念比如说灯泡的寿命。
1.7变量的分类变量可以分为分类变量顺序变量数值型变量。
变量也可以分为随机变量和非随机变量。
经验变量和理论变量。
1.8举例说明离散型变量和连续性变量离散型变量只能取有限个值取值以整数位断开比如“企业数”连续型变量取之连续不断不能一一列举比如“温度”。
1.8统计应用实例人口普查商场的名意调查等。
1.9统计应用的领域经济分析和政府分析还有物理生物等等各个领域。
第二章思考题2.4自填式面访式和电话式各自的长处和弱点自填式优点 1调查组织者管理容易2成本低可进行大规模调查3对被调查者可选择方便时间答卷减少回答敏感问题压力。
思考题(仅供参考)部分题目超出范围。
同学们仅作上课讲授过的题目即可 二、判断题1、对于定性变量不能确定平均数.( )2、根据组距式数列计算的平均数、标准差等都是近似值.( )3、任何平均数都受变量数列中的极端值的影响.( )4、中位数把变量数列分成了两半,一半数值比它大,一半数值比它小.( )5、任何变量数列都存在众数.( )6、如果x <Me<M0,则变量分布存在右偏.( )7、若比较两个变量分布平均数代表性的高低,则方差或标准差大的平均数的代表性差.( )8、只要变量分布具有相同的标准差就会有相同的分布形状.( )9、在统计学实际应用中,调和平均数与算术平均数的计算形式虽然不同,但计算结果及其意义是一样的.( )10.各标志值平方和的算术平均数公式为 ( )11.各个变量值对其算术平均数的离差绝对值之和等于零。
( ) 12.计算加权算术平均数时,其权数必须是各组的次数或比率。
( ) 13.计算数值平均数时,要求资料中的各项数值必须大于零。
( ) 14.根据分组资料计算的算术平均数,只是一个近似值。
( ) 15.权数的绝对数越大,对算术平均数的影响也就越大。
( )16.组距数列条件下,众数的大小主要取决于众数组相邻两小次数多少的影响。
( ) 17.两个企业比较,若B A B A x x σσ>>,”,由此可以肯定B 企业生产的均衡性比A 企业好。
( )18.对于分组资料,若不同时期相比,各组平均数均程度不同地上升,则总平均数一定上升。
( )19.n 个同性质独立变量和的方差等于各个变量方差之和。
( )20.n个同性质独立变量平均数的方差等于各变量方差的平均数。
( )21.变量的方差等于变量平均数的平方减变量平方的平均数。
( )22、峰态一词是由统计学家Galton于1905年首次提出的。
它是对数据分布平峰或尖峰程度的测度。
()三、选择题1、某工厂新工人月工资400元,工资总额为200000元,老工人月工资800元,工资总额80000元,则总平均工资为()A、 600元B、元 C 、元 D、 500元2、标志变异指标是反映同质总体的().A、集中程度B、离中程度C、一般水平D、变动程度3、权数对算术平均数的影响作用,实质上取决于()A、作为权数的各组单位数占总体单位数比重的大小B、各组标志值占总体标志总量比重的大小C、标志值本身的大小D、标志值数量的多少4、对于不同水平的总体不能直接用标准差比较其标志变动度,这时需分别计算各自的()来比较A.标准差系数B.平均差C.全距D.均方差5、统计学中最重要的离散指标是().A、平均差B、全距C、标准差D、变异系数6、离散指标中受极端值影响最大的是()A、平均差B、全距C、标准差D、方差7、假如学生的考试成绩用优秀、良好、中等、及格和不及格来表示,则全班考试成绩的水平高低应该用什么平均数来说明()A、算术平均数B、众数C、众数或中位数D、中位数8、若两个变量数列的标准差相等且计量单位相同,但平均数不相等,则()A、平均数大者代表性强B、平均数小者代表性强C、两个平均数的代表性一样D、无法判断哪个平均数的代表性强9、某企业有A 、B 两个车间,去年A 车间人均产量万件,B 车间人均产量万件.今年A 车间人数增加6%,B 车间增加8%.如果两个车间的人均产量都保持不变,则该企业今年总的人均产量与去年相比( )A 、上升B 、下降C 、不变D 、不能确定如何变化 10、已知某变量分布属于钟形分布且M0=900,Me=930,则( ) A 、x <900 B 、900<x < 930 C 、x >930 D 、x =915 11.受极大值影响较大的平均数是( )。
1.1请举出统计应用的几个例子:1.用统计识别作者:对于存在争议的论文,通过统计量推出作者2.用统计量得到一个重要发现:在不同海域鳗鱼脊椎骨数量变化不大,推断所有各个不同海域内的鳗鱼是由海洋中某公共场所繁殖的3.挑战者航天飞机失事预测1.2请举出应用统计的几个领域:1.在企业发展战略中的应用2.在产品质量管理中的应用3.在市场研究中的应用4.在财务分析中的应用5.在经济预测中的应用1.3你怎么理解统计的研究内容:1.统计学研究的基本内容包括统计对象、统计方法和统计规律。
2 .统计对象就是统计研究的课题,称谓统计总体。
3.统计研究方法主要有大量观察法、数量分析法、抽样推断法、实验法等。
4.统计规律就是通过大量观察和综合分析所揭示的用数量指标反映的客观现象的本质特征和发展规律。
1.4举例说明分类变量、顺序变量和数值变量:1.分类变量:表现为不同类别的变量称为分类变量,如“性别”表现为“男”或“女”,“企业所属的行业”表现为“制造业”、“零售业”、“旅游业”等,“学生所在的学院”可能是“商学院”、“法学院”等2.顺序变量:如果类别有一定的顺序,这样的分类变量称为顺序变量,如考试成绩按等级分为优、良、中、及格、不及格,一个人对事物的态度分为赞成、中立、反对。
这里的“考试成绩等级”、“态度”等就是顺序变量。
3.数值变量:可以用数字记录其观察结果,这样的变量称为数值变量,如“企业销售额”、“生活费支出”、“掷一枚骰子出现的点数”。
1.5获得数据的概率抽样方法有哪些?(1)简单随机抽样 ,简单随机抽样又称纯随机抽样,是指在特定总体的所有单位中直接抽取n个组成样本。
它最直观地体现了抽样的基本原理,是最基本的概率抽样。
(2)系统抽样 ,系统抽样也称等距抽样或机械抽样,是按一定的间隔距离抽取样本的方法。
(3)分层抽样 ,分层抽样也叫分类抽样,就是先将总体的所有单位依照一种或几种特征分为若干个子总体,每一个子总体即为一类,然后从每一类中按简单随机抽样或系统随机抽样的办法抽取一个子样本,称为分类样本,它们的集合即为总体样本。
一、填空题1.总量指标是计算()和()的基础。
总量指标按反映现象总体的内容不同可分为()和();按其反映的时间状况不同可分为()和()。
2.总量指标的计量单位有()、()和()三种形式。
3.相对指标数值有()和()两种形式。
()是一种抽象化的数值,多以()、()、()、()或()表示。
4.积累额与消费额的比例为1/3,则积累额占国民经济收入使用额的25%,前者为()相对指标,后者为()相对指标。
5.强度相对指标数值大小有正指标和负指标之分,如果与现象发展程度或密度成正比例,则称之为(),反之则称之为()。
6.某产品单位成本水平计划降低3.5%,实际降低5.5%,则计划完成程度为()。
7.相对指标中分子分母不能互换的有()、()和()。
8.实物单位有()、()和()。
9.按水平法计算计划完成程度的公式为();按累计法计算计划完成程度的公式为()。
10.结构相对数是()与()对比的结果。
二、单项选择题1.牲畜以头为计量单位,这种计量单位属于()A、自然单位B、度量衡单位C、劳动单位D、货币单位2.下列属于总量指标的是()A、出勤率B、合格率C、人均产粮D、工人人数3.汽车按辆/吨位为计量单位称为()A、双重单位B、度量衡单位C、复合单位D、实物单位4.把基数抽象为1000计算出来的相对数叫()A、百分数B、倍数C、成数D、千分数5.某企业某月产品销售额为20万元,月末库存商品为30万元,这两个总量指标是()A、时期指标B、时点指标C、前者为时期指标,后者为时点指标D、前者为时点指标,后者为时期指标6.结构相对数指标计算公式中的分子和分母()A、只能同是总体单位数B、只能同是总体标志数值C、可以同是总体单位数,也可以同是总体标志数值D、可以一个是总体单位数,另一个是总体标志数值。
7.某厂1999年完成产值200万元,2001年计划增长10%,实际完成231万元,则超额完成计划()A、15.5%B、5.5%C、115.5%D、5%8.某企业计划产值比上年提高10%,实际提高了15%,则计划完成程度为()A、150%B、5%C、4.56%D、104.55%9.计算计划完成程度时,分子和分母的数值()A、只能是平均数B、只能是相对数C、只能是绝对数D、既可以是绝对数,也可以是相对数或平均数10.用累计法检查五年计划的执行情况适用于()A、规定计划期初应达到的水平B、规定计划期内某一时期应达到的水平C、规定计划期末应达到的水平D、规定五年累计应达到的水平三、多项选择题1.分子分母可以互换的相对指标有()A、强度相对指标B、计划完成程度相对指标C、比较相对指标D、结构相对指标E、动态相对指标2.对某地区居民的粮食消费情况进行研究时()A、居民的粮食消费总量是单位总量指标、时期指标B、居民的“人口数”和“粮食消费总量”都是时期指标C、居民的粮食消费总量是总体标志总量、时期指标D、该地区居民人口数是总体标志总量、时期指标E、该地区居民人口数是总体单位总量、时点指标3.相对指标的数值表现形式是()A、绝对数B、无名数C、有名数D、平均数E、上述情况都存在4、比较相对指标可用于()A、不同时期的比较B、不同国家、地区、单位间的比较C、实际水平与计划水平的比较D、落后水平和先进水平的比较E、实际水平与标准水平的比较5.在相对指标中,属于不同总体数值对比的指标有()A、比较相对指标B、强度相对指标C、动态相对指标D、结构相对指标E、比例相对指标6.下列指标中的强度相对指标有()A、工人劳动生产率B、人口死亡率C、人均国民生产总值D、人均粮食消费量E、人均粮食占有量7.下列指标中的结构相对指标是()A、2000年全地区人均粮食产量386公斤B、2000年某地区农业生产总值比1999年增加4%C、2000年某地区国有企业职工占职工总人数的73%D、2000年某地区积累率为30%E、2000年某地区固定资产投资总额为1999年的2倍8.下列统计指标为总量指标的有()A、人口密度B、工资总额C、物资库存量D、人均国民生产总值E、货物周转量9.下列统计指标属于时期指标的有()A、职工人数B、工业总产值C、人口死亡数D、粮食总产值E、铁路货物周转量10、一个地区一定时期的商品零售额属于()A、时点指标B、时期指标C、总量指标D、质量指标E、数量指标四、计算题1.广州市零售商业网点1978年1847个,1994年106114个,平均人口1978年278.85万人,1994年376.5万人,试分别计算零售商业网密度的正指标和逆指标。
1.时期指标与时点指标有何异同?2.简要说明平均指标与变异指标在说明同质总体特征方面的联系和区别。
3.动态数列有哪些作用?4.什么是同度量因素?同度量因素在统计指数中有何作用?5.简述统计工作,统计资料和统计科学的关系。
6.重点调查中的重点单位的含义是什么?重点调查有什么优点?7.试述统计分组在统计整理中的重要性?8.正确运用平均指标应遵循哪些原则?1.答:时期指标与时点指标都是总量指标,均表示现象的总量。
两者的区别表现在:(1)时期指标反映现象在一段时期内发展过程的总数量,时点指标表示现象处在某一时刻上的状态;(2)时期指标可以累计相加,时点指标则不能;(3)时期指标数值的大小与计算时期的长短有直接关系,时点指标的数值大小与时间间隔长短没有直接关系。
2.答:平均指标与变异指标都是用来说明同质总体数量方面的特征的指标,不同的是平均指标是反映总体数量分配方面集中程度的指标,而变异指标是反映离中程度的指标。
数列中有变异,就会有集中,而变异指标又恰是以平均指标为中心计算的,所以平均指标与变异指标即相互联系又有区别。
3.答:(1)它可描述被研究现象的发展过程和结果;(2)它为分析被研究现象的发展速度、趋势和规律,提供最基本的统计数字,以便进行趋势预测;(3)将不同地区、国家的同一现象,或将两个以上相关现象,在同一历史时期的动态数列进行对比,可分析它们变化中的数量关系或是否协调。
4.答:在计算总指数时,为了解决复杂社会经济现象总体中,各个要素不能直接相加,而使用的媒介因素,统计中称这个因素为同度量因素。
同度量因素在计算总指数中除了具有同度量因素的作用外,还具有权数的作用。
5答:统计资料、统计工作和统计科学有着密切联系。
统计工作的成果是统计资料。
统计科学是统计工作实践经验的理论概括和科学总结,它来源于统计实践,又高于统计实践,指导统计实践。
6答:重点调查中的重点单位是从现象数量方面考虑的,即这些单位的标志值之和占总体全部单位该标志总量的绝大部分。
思考题:1、什么是统计学?怎样理解统计学与统计数据的关系?答:⑴统计学是一门收集、整理、显示和分析统计数据的科学,其目的是探索数据的内在的数量规律性;⑵统计学是由收集、整理、显示和分析统计数据的方法组成的,这些方法来源于对统计数据的研究,目的也在于对统计数据的研究;⑶离开了统计数据,统计方法乃至统计学就失去其存在的意义。
2、简要说明统计数据的来源。
答:(1)统计数据来源于直接获取的数据和间接获取的数据;(2)直接获取的数据来自于直接组织的调查、观察和科学试验;(3)间接获取的数据来源于报纸、杂志、统计年鉴、网络或从调查公司或数据库公司等处购买。
3、简要说明抽样误差和非抽样误差。
答:(1)非抽样误差是由于调查过程中各有关环节工作失误造成的。
它包括调查方案中有关规定或解释不明确所导致的填报错误、抄录错误、汇总错误,不完整的抽样框导致的误差,调查中由于被调查者不回答产生的误差等。
从理论上看,这类误差是可以避免的;(2)抽样误差是利用样本推断总体时产生的误差。
抽样误差对任何一个随机样本来讲都是不可避免的,可以计量,可以控制。
4、怎样理解均值在统计学中的地位?答:(1)反映了一组数据的中心点或代表值,是数据误差互相抵消后的客观事物必然性数量特征的一种反映;(2)是统计分布的均衡点;(3)任何统计推断和分析都离不开均值。
5、解释洛伦茨曲线及其用途。
答:(1)洛伦茨曲线是累积次数分配曲线,“二八原理”和收入分配公式绘制;(2)用于描述收入和财富分配性质。
6、简述基尼系数的使用。
答:基尼系数用于反应收入分配的变化情况,取值在0~1之间①基尼系数小于0.2,表明分配平均;②在0.2~0.4之间,分配比较适当;③0.4 是收入分配不公平的警戒线,超过0.4,收入分配不公平。
7、一组数据的分布特征可以从哪几个方面进行测度?答:可以从三个方面测度:⑴分布的集中趋势反映的是数据一般水平的代表值或者数据分布的中心值;⑵分布的离散程度反映的是分布离散和差异程度;⑶分布的偏态与峰度反映数据的分布形态是否对称、偏斜的程度以及分布的扁平程度。
统计学思考题(2009级金融学双学位班)(2010至2011年学年第二学期)1、简述数据的度量尺度与数据的作用。
计量尺度;(1)定类尺度:计量层次最低,只能对事物进行平行的分类和分组,各组各类之间的关系是系列的或平行的。
各类别可以指定数字代码表示;使用时必须符合类别穷尽和互斥的要求。
仅具有=或不等于的数学特征。
(2)定序尺度:对事物分类的同时给出各类别的顺序;比定尺度精确,未测出类别之间的准确差值;数据表现为“类别”,但有序。
具有大于或小于的数学特征。
(3)定距尺度:对事物的准确测度;比定序尺度精确;数据表现为“数据”;没有绝对零点;具有+或—的数学特性。
(4)定比尺度:对事物的准确测度;与定距尺度处于同一层次;数据表现为“数值”;没有绝对零点;具有乘或除的数学特征。
数据的作用:统计学是一门收集整理显示和分析统计数据的科学,其目的是探索数据内在的数量规律性,可见数据是统计学的灵魂和基础。
没有较好的统计数据,在好的统计方法或高明的统计学家也难有所作为那。
一切的统计工作都是在围着数据进行。
数据不单单是指数字,而且还包括事物的类型,当然这些事物类型也可用一定的数字代码来表示。
为统计学提供了研究对象,通过对数据的收集整理分析,可以探寻导数据反映出来的内在数量规律性,达到对客观事物的科学认识,从而为我们的各种实践领域提供决策依据。
2、从随机试验角度说明什么是不确定性。
随时事件与必然现象确定性相对应。
生活中还存在随机现象,如抛出一枚硬币得到正面还是反面,商场每天的顾客数和销售额。
这种随机现象有一个共同点就是,在一定条件下可能出现这种结果也可能出现另外一种结果,出现哪种结果纯属偶然,完全随机会而定。
人们事先并不确定哪种结果会出现,这种特点就是统计学中的不确定性。
对随机现象虽然很难用一个确定的公式来描述其变化特征,但不确定性中蕴含着规律性,为研究这种规律性就要先获取有关信息,这就需要我们进行有关随机试验,随机试验需满足三个条件:1)试验可现在相同条件下重复进行,2)每次试验的结果不止一个,但试验的所有可能结果在试验之前是明确可知的;3)每次试验只能观察到可能结果之中的一个,但在试验结束之前不能肯定该次试验出现哪个结果。
统计学思考题第一章导论1、统计数据可分为哪几种类型?不同类型的数据各有什么特点?按照所采用的计量尺度的不同,可以将统计数据分为分类数据、顺序数据和数值型数据。
按照统计数据的收集方法,可以将其分为观测数据和实验数据。
按照被描述的现象与时间的关系,可以将统计数据分为截面数据和时间序列数据。
分类数据是只能归于某一类别的非数字型数据,它是对事物进行分类的结果,数据表现为类别,是用文字来表述的。
顺序数据是只能归于某一有序类别的非数字型数据。
顺序数据虽然也是类别,但这些类别是有序的,是用文字来表述的。
数值型数据是按数字尺度测量的观察值,其结果表现为具体的数值。
现实中处理的大多数都是数值型数据。
2、解释分类数据、顺序数据和数值数据的意义。
对分类数据,我们通常计算出各组的频数或频率,计算其众数和异众比率,进行列联表分析和x2检验等;对顺序数据,可以计算其中位数和四分位差,计算等级相关系数等;对数值型数据,可以用更多的统计方法进行分析,如计算各种统计量,进行参数估计和检验等3、举例说明总体、样本、参数、统计量、变量这几个概念。
总体:是包含所研究的全部个体的集合,它通常由所研究的一些个体组成。
如多个企业构成的集合,多个居民户构成的集合,多个人构成的集合样本:是从总体中抽出的一部分元素的集合。
如从一批灯泡中随机抽取100个,这100个灯泡就构成了一个样本。
参数:是用来描述总体特征的概括性数字度量,它是研究者想要了解的总体的某种特征值。
在统计中,总体参数通常用希腊字母表示,如,总体平均数用u(miu)表示,总体标准差用(sigma)表示,总体比例用(pai)表示,等。
统计量:是用来描述样本特征的概括性数字度量,它是根据样本数据计算出来的一个量,由于抽样是随机的,因此统计量是样本的函数。
样本统计量通常用英文字母来表示。
如,样本平均数用(x-bar)表示,样本标准车用s表示,样本比例用p表示,等。
变量:是说明现象某种特征的概念。
第一章复习思考题与练习题:一、思考题1.统计的基本任务是什么?2.统计研究的基本方法有哪些?3.如何理解统计总体的基本特征。
4.试述统计总体和总体单位的关系。
5.标志与指标有何区别何联系。
二、判断题1、社会经济统计的研究对象是社会经济现象总体的各个方面。
()2、在全国工业普查中,全国企业数是统计总体,每个工业企业是总体单位。
()3、总体单位是标志的承担者,标志是依附于单位的。
()4、数量指标是由数量标志汇总来的,质量指标是由品质标志汇总来的。
()5、全面调查和非全面调查是根据调查结果所得的资料是否全面来划分的()。
三、单项选择题1、社会经济统计的研究对象是()。
A、抽象的数量关系B、社会经济现象的规律性C、社会经济现象的数量特征和数量关系D、社会经济统计认识过程的规律和方法2、某城市工业企业未安装设备普查,总体单位是()。
A、工业企业全部未安装设备B、工业企业每一台未安装设备C、每个工业企业的未安装设备D、每一个工业3、标志是说明总体单位特征的名称,标志有数量标志和品质标志,因此()。
A、标志值有两大类:品质标志值和数量标志值B、品质标志才有标志值C、数量标志才有标志值D、品质标志和数量标志都具有标志值4、统计规律性主要是通过运用下述方法经整理、分析后得出的结论()。
A、统计分组法B、大量观察法C、综合指标法D、统计推断法5、指标是说明总体特征的,标志是说明总体单位特征的,所以()。
A、标志和指标之间的关系是固定不变的B、标志和指标之间的关系是可以变化的C、标志和指标都是可以用数值表示的D、只有指标才可以用数值表示答案:二、 1.× 2.× 3.√ 4.× 5.×三、 1.C 2.B 3.C 4.B 5.B第四章一、复习思考题1.什么是平均指标?平均指标可以分为哪些种类?2.为什么说平均数反映了总体分布的集中趋势?3.为什么说简单算术平均数是加权算术平均数的特例?4.算术平均数的数学性质有哪些?5.众数和中位数分别有哪些特点?6.什么是标志变动度?标志变动度的作用是什么?7.标志变动度可分为哪些指标?它们分别是如何运用的?8.平均数与标志变动度为什么要结合运用?二、练习题要求:试用次数权数计算该村居民平均月收入水平。
思考题:1、什么是统计学?怎样理解统计学与统计数据的关系?答:⑴统计学是一门收集、整理、显示和分析统计数据的科学,其目的是探索数据的内在的数量规律性;⑵统计学是由收集、整理、显示和分析统计数据的方法组成的,这些方法来源于对统计数据的研究,目的也在于对统计数据的研究;⑶离开了统计数据,统计方法乃至统计学就失去其存在的意义。
2、简要说明统计数据的来源。
答:(1)统计数据来源于直接获取的数据和间接获取的数据;(2)直接获取的数据来自于直接组织的调查、观察和科学试验;(3)间接获取的数据来源于报纸、杂志、统计年鉴、网络或从调查公司或数据库公司等处购买。
3、简要说明抽样误差和非抽样误差。
答:(1)非抽样误差是由于调查过程中各有关环节工作失误造成的。
它包括调查方案中有关规定或解释不明确所导致的填报错误、抄录错误、汇总错误,不完整的抽样框导致的误差,调查中由于被调查者不回答产生的误差等。
从理论上看,这类误差是可以避免的;(2)抽样误差是利用样本推断总体时产生的误差。
抽样误差对任何一个随机样本来讲都是不可避免的,可以计量,可以控制。
4、怎样理解均值在统计学中的地位?答:(1)反映了一组数据的中心点或代表值,是数据误差互相抵消后的客观事物必然性数量特征的一种反映;(2)是统计分布的均衡点;(3)任何统计推断和分析都离不开均值。
5、解释洛伦茨曲线及其用途。
答:(1)洛伦茨曲线是累积次数分配曲线,由(美)洛伦茨(,依据(意)帕累托(V.Pareto)的“二八原理”和收入分配公式绘制;(2)用于描述收入和财富分配性质。
6、简述基尼系数的使用。
答:基尼系数用于反应收入分配的变化情况,取值在0~1之间①基尼系数小于0.2,表明分配平均;②在0.2~0.4之间,分配比较适当;③0.4 是收入分配不公平的警戒线,超过0.4,收入分配不公平。
7、一组数据的分布特征可以从哪几个方面进行测度?答:可以从三个方面测度:⑴分布的集中趋势反映的是数据一般水平的代表值或者数据分布的中心值;⑵分布的离散程度反映的是分布离散和差异程度;⑶分布的偏态与峰度反映数据的分布形态是否对称、偏斜的程度以及分布的扁平程度。
8、简述频率与概率的关系。
答:①频率反映的是某一事物出现的频繁程度;②概率是指事件在一次试验中发生的可能性;③当观察次数n很大时,频率与概率非常接近。
9、概率的三种定义各有什么应用场合。
答:⑴古典概率实验的基本事件总数有限,每个基本事件出现的可能性相同;⑵统计概率实验的基本事件总数有限,每个基本事件出现的可能性不完全相同;⑶主观概率随机事件发生的可能性既不能通过等可能事件个数来计算,也不能根据大量重复试验的频率来估计。
10、概率密度函数和分布函数的联系与区别表现在哪些方面?答:(1)联系:概率密度函数的积分是分布函数,分布函数的导数是概率密度函数;(2)区别:概率密度函数的函数值是某点的概率密度,分布函数的函数值表示某个区间的概率。
11、离散型随机变量和连续型随机变量的概率分布的描述有些什么不同?答:⑴离散型随机变量的概率分布可以用表格、函数或图形等形式来表现。
最常见的离散型随机变量的概率分布是二项分布,此外还有伯松分布、超几何分布;⑵连续型随机变量的概率分布可以用概率密度和分布函数以及对应的曲线图来表示。
最常见的连续型随机变量的概率分布有正态分布、均匀分布等。
12、正态分布所描述的随机现象有什么特点?为什么许多随机现象服从或近似服从正态分布?答:⑴正态分布所描述的随机现象的特点:①对称的分布;②中间多两端少;⑵许多随机现象的分布都会有集中趋势和离散趋势,即现象的分布表现为中间多两端少的特点,这种分布与正态分布十分贴近。
13、解释总体分布、样本分布和抽样分布的含义。
答:①总体分布是指总体的全部观察值形成的分布;②样本分布是指一个样本的所有观察值形成的分布;③抽样分布就是由样本观察值计算的统计量的概率分布。
14、解释中心极限定理的含义。
答:⑴样本来自于任意总体,样本容量充分大;⑵当样本容量充分大时,样本均值的抽样分布近似于一个均值x μμ=和方差22x n σσ= 的正态分布。
15、简述评价估计量好坏的标准答:①无偏性 估计量抽样分布的数学期望等于被估计的总体参数;②有效性 无偏估计量与总体参数的离散程度;③相合性 随着样本容量的增大,估计量与总体参数的接近程度。
16、解释置信水平的含义。
答:⑴对总体参数进行区间估计时给定的一个概率值;⑵反应总体参数包括在置信区间的概率。
17、简述样本容量与置信水平、总体方差、允许误差的关系。
答:①样本容量与置信水平成正比;②样本容量与总体方差成正比;③样本容量与允许误差成反比。
18、第Ⅰ类错误和第Ⅱ类错误分别是指什么?它们发生的概率大小之间存在怎样的关系? 答:⑴第Ⅰ类错误是指当原假设为真时拒绝原假设所犯的错误; ⑵第Ⅱ类错误是指当原假设为假时没有拒绝原假设所犯的错误;⑶两类错误的概率之间的关系:α 增大时,β 减小;β 增大时,α 减小。
19、什么是显著性水平?它对于假设检验决策的意义是什么?答:(1)显著性水平是指假设检验中犯的第Ⅰ类错误的概率,记为α;(2)显著性水平α所围成的区域成为拒绝域;(3)检验统计量落在拒绝域则拒绝原假设的概率,是人们事先指定的犯第Ⅰ类错误概率α的最大允许值。
20、分别列出小样本情形下总体均值左侧检验、右侧检验及双侧检验的拒绝域。
答:(1)方差已知 左侧检验为(-∞,-z α),右侧检验为(z α,+∞),双侧检验为(-∞,-z α/2)⋃(z α/2,+∞);(2)方差未知 左侧检验为(-∞,-t α),右侧检验为(t α,+∞),双侧检验为(-∞,-t α/2)⋃(t α/2,+∞)。
21、什么是统计上的显著性?答:(1)由于随机因素的作用,点估计量与假设的总体参数出现差异是可以理解的;(2)点估计量与假设的总体参数出现较小差异是大概率事件,出现过大差异是小概率事件;(3)在一次试验中,点估计量与假设的总体参数出现差异过大是不正常的,这就是统计上的显著性。
22、方差分析中有哪些基本假定?答:①每个总体都应服从正态分布;②各个总体的方差σ2必须相同;③观测值是独立的。
23、简述方差分析的基本思想。
答:①将观测值之间的差异分为两类:组内误差和组间误差;②组内误差只包含随机误差,组间误差既包括随机误差,也包括系统误差;③衡量组内误差与组间误差的大小,推断观测值之间差异产生的原因。
24、方差分析包括哪些类型?它们有何区别?答:⑴主要是两种类型:单因素反差分析和双因素方差分析,双因素方差分析又分为无交互作用和有交互作用的方差分析两类;⑵区别之一是考虑因素的数目不同;⑶区别之二是两个因素是否有交互作用。
25、解释方差分析中的水平项平方和、误差项平方和的含义。
答:⑴水平项误差平方和是各组平均值与总平均值的误差平方和,反映各总体的样本均值之间的差异程度;⑵误差项平方和是每个水平或组的各个样本数据与其组平均值误差的平方和,反映了每个样本各观测值的离散状况即反映随机误差的大小26、解释试验、试验设计、试验单元的含义?答:(1)试验是指收集样本数据的过程;(2)试验设计是研究如何科学地安排试验,使人们能用尽可能少的试验获得尽可能多的信息;(3)试验单元是指接受“处理”的对象或实体。
27、简述相关分析与回归分析的联系。
答:(1)具有共同的研究对象,都是对变量间相关关系的分析,两者可以相互补充;(2)只有当变量间存在相当程度的相关关系时,进行回归分析去寻找变量间相关的具体数学形式才有实际的意义;(3)相关分析中相关系数的确定建立在回归分析的基础上。
28、简述相关分析与回归分析的区别。
答:(1)相关分析是用一定的数量指标度量变量间相互联系的方向和程度,回归分析是寻找变量间联系的具体数学形式,是要根据自变量的固定值去估计和预测因变量的平均值;(2)相关分析对称的对待相互联系的变量,不考虑二者的因果关系;回归分析对变量的处理是不对称的,必须明确划分自变量和因变量;(3)相关分析的两个变量均视为随机变量;回归分析中通常假定自变量为取固定值的非随机变量,因变量为随机变量。
29、什么是随机误差项和残差?它们之间的区别是什么?答:⑴随机误差项是指因变量的观测值i Y 与其相应的条件期望值(|)i E Y X 的偏差;⑵残差是指因变量的实际样本观测值i y 与样本条件期望ˆi y的偏差。
⑶随机误差不能直接观测,残差可以直接计算。
30、什么是总体回归函数和样本回归函数?它们之间的主要区别是什么?答:⑴总体回归函数是指总体因变量的条件期望表示为自变量的某种函数;⑵样本回归函数是指把因变量的样本条件期望表示为自变量的某种函数⑶它们的主要区别是总体回归函数是确定的,样本回归函数随样本波动而变化。
31、为什么在对参数进行最小二乘估计时,要对模型提出一些基本的假定?答:①基本假定有:零期望值、同方差、无自相关、随机扰动与自变量不相关、正态性等假定; ②在基本假定满足的条件下,回归系数的最小二乘估计是最佳线性无偏估计;③如果多次进行估计值计算,或者是扩大样本容量进行估计值计算,按最佳估计方式计算的估计值接近真实值的可能性最大。
32、为什么对计算的样本相关系数还要进行检验?答:(1)样本相关系数是根据从总体中抽取的随机样本的观测值计算出来的,它只是对总体相关系数 的估计;(2)样本相关系数是随抽样而变动的随机变量,必需对估计的样本相关系数是否为抽样的偶然结果做出判断。
33、为什么用可决系数能够度量回归方程对样本数据的拟合程度?答:(1)回归方程是通过对样本数据拟合而得到,在散点图上,样本回归线与样本观测值总是一定程度上存在或正或负的偏离,即拟合的优劣程度;(3)可决系数表示回归平方和占总离差平方和的比重;(4)如果样本回归线对样本观测值拟合程度越好,各样本观测点与回归线靠得越近,由样本回归作出解释的离差平方和在总离差平方和中占的比重也将越大,反之拟合程度越差,这部分占的比重越小;34、利用回归方程作经济预测的基本条件和前提是什么?答:(1)变量分为因变量和解释变量两类,它们之间存在因果关系;(2)建立的回归方程通过各项统计检验,并且在经济上有实际意义;(3)影响经济现象的因素及条件始终保持不变。
35、为什么对用回归方程计算的预测值要作区间估计?答:(1)由样本回归函数计算的ˆf y 只是对y f 的平均值做的点估计;(2)回归方程中ˆα和ˆβ是随机变量,因而ˆf y 也是随机变量;(3)对平均值的点估计ˆf y不一定等于因变量预测值的真实个别值y f ,需要对y f 可能的置信区间作出预测。
36、对回归系数显著性作t 检验的基本思想是什么?答:(1)回归分析中,最基本的是简单线性回归,人们最关心的是自变量x 对因变量y 是否有显著线性影响;(2)回归系数显著性检验的原假设是H 0:β=0,若不拒绝原假设,表明x 对y 没有显著的线性影响,若拒绝原假设,表明x 对y 存在显著的线性影响;(3)随机扰动项u i 的方差σ2未知,且样本量较小,统计量ˆˆ()Se ββ服从t 分布,只能采用t 检验法进行双侧检验。