商场总值班管理制度
- 格式:doc
- 大小:319.00 KB
- 文档页数:7
商场运营部总值班制度为合理按排商场运营部工作人员的作息时间,加强商厦运营管理工作,根据商厦运营人员的编制,设立运营部总值班制度,特对总值班人员工作的目的性、总值班工作的职责和程序、总值班人员应变和处置事故的能力进行明确,规定如下;一、总值班人员及时间按排:1、运营部总值班人员由运营体系主管级以上人员参加,节假日总值班由运营部高管参加,每天一人,轮流负责夜间营业时间及节假日值班的职责,值班表由运营部制定,每月底下发次月总值班表。
2、运营部总值班人员的值班时间为中午12:00—2:30分,晚上18:30—20:30。
值班人员交接班时必须签注交接班双方的姓名、时间以及上一班次未尽事宜需要下一班次继续完成的工作内容。
二、总值班人员职责:1、总值班接班后既担负起商厦总指挥的责任,负责协调、处理各项事物,遇有突发事件,按下列原则进行果断处置:---水灾、断电、火险、治安:立即拨打物业部电话,通知物业部值班人员,同时立即报告公司最高领导,未影响商厦正常经营的事故,按程序报告相关部门后,无须向公司领导汇报;给商厦造成较大影响或损失的事故必须立即报告公司领导。
---治安:因(偷、盗、抢破坏性滋事):立即通知安保部值班人员并向公司领导汇报,事件的处理及结果由安保部逐级向领导请示、汇报;--- 顾客纠纷:通知责任事故楼层或由客服部来处理,已造成围观的,迅速引致非营业区域处理;---其他:其他未尽事项,总值班自行处理后,不影响正常经营和未造成不良后果的,必须在总值日志上记录,无须上报公司领导;自行处理不了的事件或虽经处理仍给公司带来不良后果的,必须立即上报公司领导。
2、总值班人员负责配合物业部安保人员当日营业打烊后的清场工作。
3、值班期间不得外出会客、饮酒;因工作需要外出会客、就餐必须就近,并置手机和对讲机开启状态及非屏蔽环境,同时必须向主管领导请假并知会商场部当班督导。
4、详细准确填写总值班日志,特殊事件必须有文字说明。
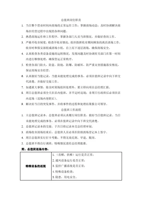
总值班岗位职责1.当日整个营业时间内商场的正常运作工作;掌握商场动态;及时协调解决商场在经营过程中出现的各种问题。
2.熟悉商场运作和工作程序,掌握各部门人员当班情况,并做好查岗工作。
3.严格开收市制度,检查开收市情况,组织指挥收市期间顾客的离店清场工作,收市时和保安部组成清场小组,自上而下逐层清场,确保商场安全。
4.认真检查各类设备设施的运转情况,发现问题及时协调有关部门在第一时间内进行维修处理,确保营运正常秩序。
5.检查各部门防火,防盗,防抢,防爆,防破坏,防严重灾害措施落实情况,保证商场安全经营。
6.认真做好当值记录,当值未能处理完成的事务,必须在值班记录中向下班交代清楚,并做好交接工作。
7.如遇重大事情,除及时到场组织处理外,要立即向项目总经理汇报。
8.周日总值班必须全天在店内值班,并不定时巡场;非周日行政班后必须在店内巡场(巡场内容附后)。
9.解决好当日的突发事件,并将事件的过程和处理结果报公司领导。
总值班工作流程1.立总值班记录本。
总值班必须认真履行岗位职责,做好当日值班记录。
当日未能处理完成的事务,必须在值班记录中向下班交代清楚。
2.总值班记录本的交接,于次日将记录本交总经理审阅。
3.商场收市清场结束后,总值班人员必须在防损清场登记本上签字。
4.周日总值班实行打卡考勤,不得无故迟到,早退,脱岗。
5.总值班不得自行调班,特殊情况需经总经理批准。
附。
总值班巡场内容:撤场工作流程(一)无欠款情况撤场1.商户提出撤场申请或我司因某些原因要求商户撤场。
2.由营运部向商户发出《解除租赁合同的通知》,确认撤场具体时间。
3.在商户收到《解除租赁合同的通知》后,由营运部与商户协调,与之解除《租赁合同解除协议书》。
4.营运部必须在商户撤场一周前将《撤场审批表》上报审批,并跟进审批进度,须在七个工作日内审批完成。
5.《撤场审批表》经审批后,原件传财务室作结算(其中租赁保证金部分暂不退还),财务部,运营部各留存一份备案。
商场总值班的管理制度商场总值班的管理制度范本商场总值班的管理制度11、值班人员应每天19:50按时到岗,次日凌晨8:00离岗,不得迟到早退。
2、值班人员要服从值班领导安排,坚守岗位,不得擅离职守,按规定在警戒地点执勤(财务室、值班室),配合带班领导做好夜间巡视检查工作。
3、值班领导对警卫每夜进行4 次夜间巡查。
巡查范围:院内、商场门前、营业厅、后库房、重点部位等,发现可疑情况应及时处理,并报告单位领导,特殊情况可直接拨打公安机关电话报警。
4、值班人员要认真做好交接班记录,填写值班日志,在本值班日处理不完的,要在值班记录上说明并做好交接工作。
5、值班人员要熟悉了解单位带班领导姓名和联系电话。
6、值班人员要按时开启单位有关技防设施,技防设施发生故障时要及时报告单位主管领导。
红外线报警系统开启时间:每天晚20:15次日早晨6:30。
7、值班人员如遇急事不能到岗,必须向值班领导请假,并找王经理替班。
值班人员在值班期间不得饮酒,并保持手机24小时开机。
8、值班人员违反夜间值班管理制度,将依据有关规定进行处罚。
此规定自2012年12月2日起执行。
商场总值班的管理制度2为进一步加强对值班工作的领导和管理,进一步规范值班人员行为,确保值班工作的有效进行,特制定本制度。
一、值班人员的主要职责负责解答投诉、咨询的一般性问题;负责接听、记录电话,接待来访人员;负责其他临时交办的工作;负责处理突发事件:二、值班人员应提前做好值班准备工作,不得迟到、早退;当日不能值班者经值班负责人批准可提前调换,并由值班负责人报带班领导。
三、对来电、来访人员提出的问题,要及时解答;不能当时解答的问题,要及时查询或与相关人员沟通后再做答复;对反映的疑难问题要详细做好记录,经整理后转交有关科室或办公室。
四、值班人员要认真受理和解答来电、来访所反映的问题,不得敷衍推诿。
在受理来电、来访过程中要热情、周到、耐心、细致,使用规范用语,克服急躁情绪,杜绝过激言语。
百货店管理制度一、总值班制度为了加强营运管理,完善公司对卖场的全面规范要求,能及时、准确、圆满地处理卖场当天发生的各类事件,公司要求实行总值班制度,具体如下:一、担任总值班人员资历要求:店长、副店长、店长助理、营运经理、副经理、主任及职能部门负责人(必须熟悉商场全面运作和各部门工作程序)二、总值班必备用须设立总值班记录本(总值班日志);须配备总值班人员专用对讲机,以保持联络畅通;总值班人员必须配备手机,且应按公司要求保持24小时开机。
三、总值班职责每日晨会前从店办文员处领取对讲机和总值班本,检查开市情况;掌握各部门营运管理人员当班情况,并做好查岗工作;负责当日整个营业时间内商场正常工作的开展;掌握动态及时协调解决卖场在经营过程中出现的各种问题;认真检查各类设备、设施的运转情况,发现问题及时协调,有关部门在第一时间内进行维修处理,确保正常营业的秩序;检查各部门防火、防盗、防抢、防爆、防破坏、防严重灾害等措施落实情况,保证商场安全经营;在授权总值时间内依据公司《商品退换货签批权限》和《商品折扣权限规定》行使退换货和商品折扣职能。
解决好当日突发事件,并将事件过程在值班本上做好记录;如遇重大事情,除及时到现场组织处理外,还要第一时间向店领导汇报(必要时同时向总经理汇报);收市时和保全部及各楼层当班管理人员组成清场小组,自上而下逐层组织收市清场,确保商场安全;卖场收市清场后,必须在防损清场本上签字确认;认真做好当班记录,当班未能处理完的事务,必须在值班记录中向下一班交代清楚,并做好交接工作;清市完毕后,总值班本和总值对讲机交给保全部,次日店办文员上班前取回。
次日晨会前将值班记录本交店领导审阅,必须向店领导汇报前一天的重要工作,并做好需跟进工作的交接。
四、总值班人员排班的要求周六/周日总值班必须是各分店店长、副店长、店长助理及A级经理级别的管理人员;非周六/周日总值班人员可由营运经理、副经理、主任、职能部门经理(必须熟悉商场的全面运作和各部门工作程序)担当,主管协助;总值班排班表由人事部负责编制,报店领导审核后,于每月28日下午18时前下发并报人力资源部;总值班人员不得自行调班,特殊情况需经店领导批准并在店人事部门备案(变动情况店人事部门须及时上报人力资源部)。
欧泰购物广场总值班管理制度一、总值班岗位职责:1. 当日整个营业时间内商场的正常运作工作;掌握商场动态;及时协调解决商场在经营过程中出现的各种问题。
2. 熟悉商场运作和工作程序,掌握各部门人员当班情况,并做好查岗工作。
3. 严格开收市制度,检查开收市情况,组织指挥收市期间顾客的离店清场工作,收市时和安保一起清场,自上而下逐层清场,确保商场安全。
4. 认真检查各类设备设施的运转情况,发现问题及时协调有关部门在第一时间内进行维修处理,确保营运正常秩序。
5. 检查各部门防火,防盗,防抢,防爆,防破坏,防严重灾害措施落实情况,保证商场安全经营。
6. 认真做好当值记录,当值未能处理完成的事务,必须在值班记录中向下班交代清楚,并做好交接工作。
7. 如遇重大事情,除及时到场组织处理外,要立即向总经理汇报。
8. 解决好当日的突发事件,并将事件的过程和处理结果在值班登记簿上记录清楚。
二、总值班工作流程1. 设立总值班记录本。
总值班必须认真履行岗位职责,做好当日值班记录。
当日未能处理完成的事务,必须在值班记录中向下班交代清楚。
2. 总值班记录本的交接,于次日将记录本需要解决的问题与次日值班人员进行对接。
3. 商场收市清场结束后,总值班人员必须在清场登记本上签字。
4. 总值班不得自行调班,特殊情况需经综合部报备批准。
附:总值班巡场检查内容:公共区域:(从安全运行、外观效果、清洁等要素巡视)1、(直梯,扶梯)运行是否正常;2、内外LED大屏系统、广告位、灯箱是否正常;3、消防设备和监控设备运行及值班人员检查;4、卖场范围内安全监督及隐患排查(用电安全、安全隐患等);5、收银员、安保、导购员工作状况的监督和检查;6、广播播音效果(促销内容,背景音乐,播音次数,音量等)。
7、卫生间卫生(是否有异味);8、卖场环境卫生:商场整体环境卫生(包括天花、地面、墙面、玻璃橱窗、绿化等);9、外广场:卫生、大楼亮化、发光字、灯箱等租赁区域:(主要是外租柜台的检查)1、店里以及店面橱窗及展示台清洁。
商场运营部总值班制度第一篇:商场运营部总值班制度商场运营部总值班制度为合理按排商场运营部工作人员的作息时间,加强商厦运营管理工作,根据商厦运营人员的编制,设立运营部总值班制度,特对总值班人员工作的目的性、总值班工作的职责和程序、总值班人员应变和处置事故的能力进行明确,规定如下;一、总值班人员及时间按排:1、运营部总值班人员由运营体系主管级以上人员参加,节假日总值班由运营部高管参加,每天一人,轮流负责夜间营业时间及节假日值班的职责,值班表由运营部制定,每月底下发次月总值班表。
2、运营部总值班人员的值班时间为中午12:00—2:30分,晚上18:30—20:30。
值班人员交接班时必须签注交接班双方的姓名、时间以及上一班次未尽事宜需要下一班次继续完成的工作内容。
二、总值班人员职责:1、总值班接班后既担负起商厦总指挥的责任,负责协调、处理各项事物,遇有突发事件,按下列原则进行果断处置:---水灾、断电、火险、治安:立即拨打物业部电话,通知物业部值班人员,同时立即报告公司最高领导,未影响商厦正常经营的事故,按程序报告相关部门后,无须向公司领导汇报;给商厦造成较大影响或损失的事故必须立即报告公司领导。
---治安:因(偷、盗、抢破坏性滋事):立即通知安保部值班人员并向公司领导汇报,事件的处理及结果由安保部逐级向领导请示、汇报;---顾客纠纷:通知责任事故楼层或由客服部来处理,已造成围观的,迅速引致非营业区域处理;---其他:其他未尽事项,总值班自行处理后,不影响正常经营和未造成不良后果的,必须在总值日志上记录,无须上报公司领导;自行处理不了的事件或虽经处理仍给公司带来不良后果的,必须立即上报公司领导。
2、总值班人员负责配合物业部安保人员当日营业打烊后的清场工作。
3、值班期间不得外出会客、饮酒;因工作需要外出会客、就餐必须就近,并置手机和对讲机开启状态及非屏蔽环境,同时必须向主管领导请假并知会商场部当班督导。
4、详细准确填写总值班日志,特殊事件必须有文字说明。
XX广场购物中心总值班管理制度(草案)一.总值班人员为部门主管级(含)以上职务人员二.总值班岗位职责1.当日整个营业时间内商场的正常运作工作;掌握商场动态;及时协调解决商场在经营过程中出现的各种问题。
2.熟悉商场运作工作及工作程序,抽查各部门人员当班情况,并做好查岗工作。
3.严格开闭店制度,抽查开闭店情况。
4.抽查各类设备设施的运转情况,发现问题及时协调有关部门第一时间内进行维修处理,确保营运正常秩序。
5.抽查各部门防火/防盗/防抢/防爆/防破损/防严重灾害措施落实情况,保证商场安全经营。
6.认真做好当值记录,当值未能处理完成的事务,必须在值班记录中向下班次交代清楚,并做好交接工作。
7.如遇重大事件,除及时到场组织处理外,要立即向总经理汇报。
8.解决好当日的突发事件,并将事件的过程和处理结果报告公司领导。
9.总值班班次安排(待定)三.总值班工作流程1.建立总值班记录本。
总值班必须认真履行岗位职责,做好当日值班记录。
当日未能处理完成对事务,必须在值班记录中向下班次交代清楚。
2.总值班应对记录本做好交接,并于每周一将记录本交总经理审阅。
3.总值班实行打卡考勤,不得无故迟到,早退,脱岗。
总值班经理提前一天至综合部领取总值班对讲机。
4.总值班不得自行调班,特殊情况需提前报备并经总经理批准。
5.总值班巡场频次不得少于2次,每次间隔时间不少于2小时。
总值班经理联合各部门值班经理,对现场部门日常巡查表点位进行重点巡查;如现场发现问题,要求相关部门值班经理现场解决并将解决结果反馈给总值班经理;若暂时无法解决的,由总值班形成总值记录,相关部门跟进反馈;四.总值班工作时间:周末及节假日,上午09:00——下午18:00五.总值班记录本(详见附表)。
XX广场购物中心总值班管理制度第一篇:XX广场购物中心总值班管理制度XX广场购物中心总值班管理制度(草案)一.总值班人员为部门主管级(含)以上职务人员二.总值班岗位职责1.当日整个营业时间内商场的正常运作工作;掌握商场动态;及时协调解决商场在经营过程中出现的各种问题。
2.熟悉商场运作工作及工作程序,抽查各部门人员当班情况,并做好查岗工作。
3.严格开闭店制度,抽查开闭店情况。
4.抽查各类设备设施的运转情况,发现问题及时协调有关部门第一时间内进行维修处理,确保营运正常秩序。
5.抽查各部门防火/防盗/防抢/防爆/防破损/防严重灾害措施落实情况,保证商场安全经营。
6.认真做好当值记录,当值未能处理完成的事务,必须在值班记录中向下班次交代清楚,并做好交接工作。
7.如遇重大事件,除及时到场组织处理外,要立即向总经理汇报。
8.解决好当日的突发事件,并将事件的过程和处理结果报告公司领导。
9.总值班班次安排(待定)三.总值班工作流程1.建立总值班记录本。
总值班必须认真履行岗位职责,做好当日值班记录。
当日未能处理完成对事务,必须在值班记录中向下班次交代清楚。
2.总值班应对记录本做好交接,并于每周一将记录本交总经理审阅。
3.总值班实行打卡考勤,不得无故迟到,早退,脱岗。
总值班经理提前一天至综合部领取总值班对讲机。
4.总值班不得自行调班,特殊情况需提前报备并经总经理批准。
5.总值班巡场频次不得少于2次,每次间隔时间不少于2小时。
总值班经理联合各部门值班经理,对现场部门日常巡查表点位进行重点巡查;如现场发现问题,要求相关部门值班经理现场解决并将解决结果反馈给总值班经理;若暂时无法解决的,由总值班形成总值记录,相关部门跟进反馈;四.总值班工作时间:周末及节假日,上午09:00——下午18:00五.总值班记录本(详见附表)第二篇:酒店总值班经理管理制度酒店总值班经理管理制度一、建立总值班制度的目的酒店是一个24小时不间断向宾客提供安全和服务保障的特殊行业,来不得一点大意。
销售行业值班管理制度一、制度目的为规范销售行业值班管理,提高值班效率和服务质量,保障公司正常运营秩序,特制订本管理制度。
二、适用范围本管理制度适用于公司销售部门值班人员。
三、值班安排1. 按照公司制定的值班轮班表安排值班人员,确保每个时间段都有人员在岗值班。
2. 值班人员应提前15分钟到岗,接班人员应准时到岗,并进行交接班手续。
3. 值班人员应遵守值班规定,不能私自离岗,正在值班期间不得进行私人交流、打游戏等无关工作。
4. 如有临时事务需要调整值班安排,需提前请假并经相关主管批准。
四、值班内容1. 值班人员需在规定时间内处理公司来电、来访等相关事务,负责受理客户咨询、投诉等问题。
2. 值班人员应保持电话畅通,及时接听公司来电,并做好电话记录、处理相关信息。
3. 值班人员需熟悉公司业务流程,能够及时解答客户咨询,并准确传达相关信息。
4. 值班人员需及时汇报重要信息或问题,并协助解决问题,确保公司运营顺畅。
五、值班记录1. 值班人员需在岗期间做好值班记录,记录客户咨询内容、处理情况等相关信息。
2. 值班记录应及时填写、整理,并留存备查,确保信息的及时性和准确性。
3. 值班记录涉及机密信息的,应妥善保管,不得外泄。
六、值班纪律1. 值班人员应遵守公司规定的工作纪律,不得迟到早退、私自离岗、偷懒等违纪行为。
2. 值班人员需保持个人形象良好,着装整洁、言谈举止得体。
3. 值班期间不得在工作场所低头玩手机、聊天等影响工作效率的行为。
七、值班考核1. 公司将定期对值班人员进行考核,根据考核结果进行奖惩,确保值班工作的质量和效率。
2. 值班人员需认真对待考核工作,配合公司的各项工作要求,努力提升自身综合素质。
八、值班奖惩1. 公司将按照相关规定对值班人员进行表彰、奖励,鼓励值班人员勤奋工作、积极进取。
2. 对于违纪、失职、疏忽等行为的值班人员,公司将依据公司规定进行惩罚,或甚至取消其值班资格。
九、附则1. 本管理制度由公司销售部门负责执行,并不定期进行修订。
百货商场总值班制度
百货商场总值班制度
百货商场变配电室值班制度提要:值班时间内必须认真监视并注意设备有无异常情况,一旦发现有异常情况应立即采取措施及时报告主管,确保安全
更多精品来自保安
1、变配电室值班人员必须持证上岗,安全保护措施齐全,非本室人员不准进入变配电室。
2、变配电室实行24小时运行值班制度,值班人员按值班表轮流值班。
3、认真执行配电室各项安全运行管理规定,认真巡视设备,记录各种运行数据。
4、对当班发生的系统故障进行处理,需要另行安排时间进行维护的设备应向下一班负责人和专业主管报告。
5、值班时间内必须认真监视并注意设备有无异常情况,一旦发现有异常情况应立即采取措施及时报告主管,确保安全。
6、春、冬季值班人员对变压器的巡视查看每班不低于1次,夏、秋季每天巡视查看不低于2次,并认真填写巡视检查结果。
7、值班人员每日对高、低压配电柜的`巡视、检查应不低于3次,并认真填写设备运行数据。
8、运行值班人员应熟悉百货高低压配电系统和末端各用户的负荷情况,随时准备对突发事件进行处理。
9、市网停电时值班人员应及时报告主管,并与供电部门取得联系。
10、运行过程中分路开关跳闸应先查原因,如一时查不清,可试送一次,若不成功则不能再送,一定要查出原因排除故障后才能再送。
如不能及时处理应立即报告工程部经理。
11、系统和设备在运行和检修时,应挂上相应的警示牌,严防误操作,确保人身、设备安全。
12、值班人员每天必须打扫室内卫生,保持室内整洁。
商场总值管理制度一、总值时间及排班1、值班时间:2、排班:详见排班表。
二、总值工作职责1、在总值班期间为商场第一责任人。
2、代表公司最高领导及各部门领导行使职权。
3、协调各部门间的突发性问题,保证营业期间所有经营活动的正常开展。
4、保证所有突发事件的快速处理。
5、保证所有公共设施的正常运转。
6、保证商业运行中各部门信息的畅通。
7、监督商业运营所涉及职能部门的在岗率。
8、检查、发现、反映商业经营中存在的问题。
三、总值工作内容(一)外场巡视1、LOGO、广告、灯箱等户外设施(夜间亮化)。
2、商场各出入口、天台卫生及安全情况。
(二)内场巡视1、设施设备运作情况:照明、空调、电梯、广播。
2、各部门人员在岗情况:营运、工程、安管、保洁。
3、场内卫生环境。
4、灯箱、广告、展架及其他宣传物品。
5、紧急疏散通道、楼梯畅通情况。
6、商家营业情况。
7、临时及促销活动现场秩序监管。
(三)其他工作1、监督营运、工程及安保做好商场闭店工作。
2、接受和处理商场内外部顾客投诉。
3、及时处理各种突发事件,将处理过程及结果做好记录;重大事件及时上报总经理,并协助处理。
四、总值工作纪律1、值班人员按时上岗并打卡考勤,不得迟到早退,如有特殊情况需与他人换班需提前告知总经办;当班期间保证手机畅通。
2、值班期间不允许私自外出,如有特殊情况需经上级批准且有相关人员到岗替岗后方可外出,同时需将联络方式及大体回来时间告知相关人员及部门。
3、值班期间不得少于3次巡检次数,并做好每次巡检记录。
4、详细准确填写值班日志,明确工作交接事宜。
值班人员于当天下班前将值班日志发送至总值工作群中。
商场总值班管理制度第一章总则为了规范商场值班管理工作,提高商场安全运行水平,确保商场正常营业秩序,特制定本制度。
第二章值班组织架构1.商场总值班由商场管理部门负责组织实施,设总值班长一名,副总值班长若干名,同时设有值班人员。
值班长由商场管理部门领导任命,负责商场整体值班工作的协调与管理。
2.商场总值班设在商场管理部门办公室,值班室内设有工作人员接待室、指挥中心、紧急调度室以及其他配套设施。
第三章值班制度1.商场总值班长负责商场整体值班工作的协调与管理,全面负责商场的日常安全管理工作。
2.商场总值班长应按照值班计划,严格执行值班制度,确保24小时不间断的值班工作进行。
3.商场总值班长应对商场各项设施设备的运行情况进行监控,确保商场正常运营。
4.商场总值班长应及时报告商场发生的紧急情况,及时组织应急处置工作。
5.商场总值班长应对值班人员进行培训,提高值班人员的应急处置能力和协调能力。
第四章值班工作流程1.商场总值班长应按照值班计划,准时到岗,接受交接班工作。
2.商场总值班长接班后应与前一班值班长进行工作交接,了解商场运营情况和存在的问题。
3.商场总值班长应对商场的安全设施进行检查,并指导值班人员做好安全巡查工作。
4.商场总值班长应密切关注商场运营情况,及时处理商场发生的突发事件,并上报相关部门。
5.商场总值班长应做好值班记录工作,准确记录商场各项运营情况和发生的事件,便于分析与总结。
第五章值班责任1.商场总值班长对商场的整体安全管理负有直接责任,应确保商场的正常运营。
2.商场总值班长应承担商场突发事件的应急处置责任,及时组织相关部门开展应急处置工作。
3.商场总值班长应对值班人员进行监督和指导,确保值班工作的规范进行。
4.商场总值班长应定期对商场的值班工作进行评估,及时发现问题并提出改进建议。
5.商场总值班长应对商场的值班工作进行总结,提出经验和教训,为商场的安全管理工作提供参考。
第六章值班纪律1.商场总值班长及值班人员在工作期间应恪守岗位,认真履行职责,不得私自离岗。
第一章总则第一条为确保购物中心正常运行,维护消费者权益,保障商户利益,提高购物中心管理水平,特制定本制度。
第二条本制度适用于购物中心内所有值班人员,包括但不限于安保、客服、清洁等岗位。
第三条值班人员应严格遵守本制度,切实履行岗位职责,确保购物中心安全、有序、整洁。
第二章值班职责第四条值班人员应按照规定的值班时间到岗,不得迟到、早退或擅自离岗。
第五条值班人员应熟悉购物中心内各区域、商户及设施设备的基本情况,了解购物中心各项规章制度。
第六条值班人员应做好下列工作:1. 维护购物中心内秩序,保障消费者、商户及员工的人身和财产安全;2. 监督商户遵守购物中心各项规章制度,及时制止违规行为;3. 协助商户处理突发事件,确保购物中心正常运行;4. 保持购物中心内环境卫生,做好清洁工作;5. 接待消费者咨询、投诉,提供热情、周到的服务;6. 完成上级领导交办的其他工作。
第三章值班时间与交接班第七条值班时间为每日8小时,分早、中、晚三个班次。
第八条值班人员应按时交接班,交接班时,交班人员应将当班期间的工作情况、存在问题及注意事项等向接班人员交代清楚。
第九条交接班过程中,如遇特殊情况,接班人员应立即向值班主管汇报。
第四章值班纪律第十条值班人员应保持良好的工作态度,服从管理,不得在工作时间内闲聊、玩手机、打瞌睡等。
第十一条值班人员应保持仪容仪表整洁,着装规范,佩戴值班证。
第十二条值班人员不得在值班期间饮酒、吸烟、赌博等。
第五章奖励与处罚第十三条对表现突出、成绩显著的值班人员,给予表彰和奖励。
第十四条对违反本制度,影响购物中心正常运行的值班人员,视情节轻重给予警告、记过、降职、辞退等处罚。
第十五条对违反国家法律法规的,移交相关部门处理。
第六章附则第十六条本制度由购物中心管理部门负责解释。
第十七条本制度自发布之日起施行。
购物中心值班管理制度范本第一章总则第一条为加强购物中心值班管理,保障购物中心安全、有序、高效运营,特制定本制度。
xxxx 总值班管理办法版本号:V1. 0 受控编号:BN- G M-S000主办单位:xxxx 集团营运中心审批:年月日实施日期:年月日密级:■秘密□机密□绝密修订记录(修订要点详见末页)修订前编号/版本号修订后编号/版本号修订前总页数(含附件)修订后总页数(含附件)修订日期共 0 页共 0 页共 0 页共 0 页共 0 页共 0 页共 0 页共 0 页共 0 页共 0 页目录1 . 目的 (1)2 . 适用范围 (1)3 . 术语定义 (1)4 . 职责权限 (1)5 . 主要内容 (1)5 .1 作业流程 (4)5 .2 管理规定 (6)6 . 相关文件 (9)6 .1 附属文件 (12)6 .2 6 .2 关联文件 (13)7 . 其他 (13)8 . 修订记录 (13)总值班管理办法1. 目的加强营运管理,确保及时、有效地处理商场内发生的各类突发异常事件,确保良好的购物环境,特制定本文件。
2. 适用范围适用于 xxxx 集团所运营管理的商业项目。
3. 术语定义总值班:为保证商业项目正常运行和安全管理,在项目总经理或主责部门负责人不在岗的情况下,由部门负责人及以上人员担任值班总负责人,对项目经营行为、设备设施运行情况进行检查及突发事件处理的值班制度。
4. 职责权限4. 1 项目综合部:4. 1. 1 每月 25 日完成编排次月《总值班表》并经店总审批后,1/13报总部运营中心备案。
4. 1. 2 督促责任部门跟进总值发现的问题。
4. 1. 3 每周一完成编制上周《总值问题周报表》并经店总审批后,报总部运营中心备案。
4. 1. 4 组织召开专题讨论会,研究制订改进措施。
4. 2 总值人员:4. 2. 1 负责值班期间商场各类突发事件的协调、指挥和处理。
4. 2. 2 巡视各个楼层,对商场服务、环境及安全事宜监督指导。
4. 2. 3 负责值班期间本部门及跨楼层、跨部门的工作协调,确保营业正常有序。
总值班制度值班制度范本1. 概述本制度为了保障组织正常运转,确保各项工作有人负责和监督,制定了总值班制度。
2. 目的该制度的目的是确保组织中有专人负责24小时值班工作,做好安全防范、应急处理和日常工作的协调。
3. 范围本制度适用于组织内所有成员,包括管理人员和普通员工。
4. 职责(1) 管理人员:负责制定值班表,分配值班任务,监督检查值班人员的工作情况。
(2) 值班人员:按照值班表规定的时间和要求,负责24小时内的值班工作,包括接听电话、处理突发事件、报告和记录工作情况等。
5. 值班安排(1) 确定值班周期:根据组织需要,制定值班周期,一般为一周或一个月。
(2) 编制值班表:由管理人员根据组织的工作安排和人员实际情况,编制值班表,并及时通知值班人员。
(3) 值班交接:值班人员必须准时到岗,与前一班值班人员进行交接,确保工作的连贯性和流程顺畅。
6. 值班工作内容(1) 接听电话:值班人员需一直保持手机畅通,并负责接听来电、处理来访事项,特别是紧急情况的处理。
(2) 突发事件处理:值班人员需及时响应和处理突发事件,如火灾、事故、设备故障等,必要时向主管人员汇报并采取相应的应急措施。
(3) 工作记录:值班人员需要详细记录和汇报当班期间的工作情况,包括接待来访人员、处理的事项、重要电话记录等,以备后续追溯和参考。
7. 值班待遇(1) 周末和节假日值班人员按照相关法律法规的要求给予相应的加班及休假待遇。
(2) 值班人员完成当班任务后,可以适当获得管理层的表扬或奖励。
8. 纪律要求(1) 值班人员必须严格按时到岗,不能早退,不能私自请假。
(2) 值班人员必须服从管理人员的指挥和安排,保持工作纪律和工作秩序。
(3) 值班人员在服务过程中应保持礼貌、耐心和高效,处理问题时要客观、公正和保密。
9. 责任追究对于违反值班制度和规定的行为,管理人员有权采取相应的纪律处分和奖惩措施。
10. 附则本制度的解释权在组织管理人员手中,并可随时修订或终止。
商场人员总值班制度1总值班制度为了加强营运管理,完善公司对卖场的全面规范要求,能及时、准确、圆满地处理卖场当天发生的各类事件,公司实行总值班制度,具体如下:一、担任总值班人员资历要求:总经理、副总经理、营运部经理、保卫部经理及各职能部门负责人(必须熟悉商场全面运作和各部门工作程序)。
二、总值班必备用品1.设立总值班记录本(总值班日志);2.商场须配备总值班人员专用对讲机,以保持联络畅通;3.总值班人员要求保持24小时开机。
三、总值班职责1.每日晨会前从指定地点领取对讲机和总值班日志本,检查开店情况;2.掌握各部门营运管理人员及夜班保安当班情况,并做好查岗工作;3.负责当日整个营运时间内商场的正常工作;掌握动态及时协调解决卖场在经营过程中出现的各种问题;4.认真检查各类设备、设施的运转情况,发现问题及时协调有关部门在第一时间内进行维修处理,确保营业的正常秩序;5.检查各部门防火、防盗、防抢、防爆、防破坏、防严重灾害等措施落实情况,保证商场安全经营;6.在授权总值时间内依据公司《商品退换货签批权限》行使退换货职能;7.解决好当日突发事件,并将事件过程在日志本上做好记录;8.如遇重大事情,除及时到现场组织处理外,还要第一时间向总经理汇报;9.闭店时和安保部门及各楼层当班管理人员组成清场小组,自上而下逐层组织闭店清场,确保商场安全;卖场闭店清场后,必须在安保清场本上签字确认;10.认真做好当班记录,当班未能处理完的事务,必须在值班记录中向下一班交代清楚,并做好交接工作;11.次日晨会前将值班记录本交总经理审阅,必须向总经理汇报前一天的重要工作,把总值班记录移交下一值班者之手。
四、总值班人员排班的要求1.周六/周日总值班必须是经理级别以上的管理人员;2.非周六/周日总值班人员可由职能部门负责人(必须熟悉商场的全面运作和各部门工作程序)担当;3.总值班排班表(附后)由管理部负责编制;4.总值班人员不得自行调班,特殊情况需经总经理批准并备案。
商场总值班管理制度总值班管理制度一、目的为保障晚间和节假日的正常经营管理,特设总值班管理制度,在晚间和节假日承担相应管理责任,以确保各级各部门管理有序,各项工作正常开展。
二、适用范围公司所有部门。
三、总值班及楼层值班管理人员角色和职责1、总值班的角色总值班代表总经理处理购物中心晚间及节假日营运期间发生的各类突发事件,各楼层值班管理人员需配合好总值班,做好各项工作,以维持晩间和节假日购物中心的正常营运秩序,提高工作质量和效率。
2、总值班的主要职责2.1应准时到岗到位,按规定时间值班,不得中途离岗或随意外出,保持手机的实时联系畅通,巡查不少于2次,并填写《总值班日志》;2.2督导各楼层值班管理人员的值班巡场工作,检查各岗位员工在岗情况,保证各楼层营业工作的正常运转;2.3实地检査购物中心环境、大众区域设施设备、安全情况、餐饮后厨、店肆仓库、主力店区域安全营运情况及装修现场安全情况等;2.4掌握公司消防保卫防暴等各项应急预案,处理各类突发事件。
遇重大突发事件及险情,须及时至事发现场担任总指挥,做好组织指挥工作,并立即向分管领导直至总经理汇报;2.5处置惩罚晚间楼层办理人员无法处置惩罚的顾客投诉,及时到达投诉现场,并积极协调沟通,非其职权能够处置惩罚的紧张事件,应第一时间请示总经理并依照总经理指示,本着“顾客至上、让顾客满意”的原则,在规定时间内快速处置惩罚顾客投诉,争取做到“顾客投诉不过夜”。
确无法当日解決的,做好投诉记录注销并移交营运部分,须于越日跟踪投诉处置惩罚情況直至投诉处置惩罚完毕;2.6监督闭店检查,监督主力店“三关一闭”情况;2.7楼层值班人员清场后向总值班签退,总值班向晚间值班保安主管/领班签退。
3、楼层值班管理人员晚间值班的主要职责3.1营运专员为晩间其所在楼层的值班经理。
营运专员晚间原则上不得在办公室勾留,应走动式办理巡视楼层环境、人员、安全等情况,随时处置惩罚卖场问题,并保持手机实时联系畅通;。
商场总值班管理制度-标准化文件发布号:(9556-EUATWK-MWUB-WUNN-INNUL-DDQTY-KII
总值班管理制度
一、目的
为保障晚间和节假日的正常经营管理,特设总值班管理制度,在晚间和节假日承担相应管理责任,以确保各级各部门管理有序,各项工作正常开展。
二、适用范围
公司所有部门。
三、总值班及楼层值班管理人员角色和职责
1、总值班的角色
总值班代表总经理处理购物中心晚间及节假日营运期间发生的各类突发事件,各楼层值班管理人员需配合好总值班, 做好各项工作, 以维持晩间和节假日购物中心的正常营运秩序, 提高工作质量和效率。
2、总值班的主要职责
2.1应准时到岗到位,按规定时间值班,不得中途离岗或随意外出,保持手机的实时联系畅通,巡查不少于2次,并填写《总值班日志》;
2.2督导各楼层值班管理人员的值班巡场工作,检查各岗位员工在岗情况, 保证各楼层营业工作的正常运转;
2.3 实地检査购物中心环境、公共区域设施设备、安全情况、餐饮后厨、店铺仓库、主力店区域安全营运情况及装修现场安全情况
等;
2.4 掌握公司消防保卫防暴等各项应急预案, 处理各类突发事件。
遇重大突发事件及险情,须及时至事发现场担任总指挥,做好组织指挥工作,并立即向分管领导直至总经理汇报;
2.5处理晚间楼层管理人员无法处理的顾客投诉,及时到达投诉现场,并积极协调沟通, 非其职权能够处理的重要事件,应第一时间请示总经理并按照总经理指示,本着“顾客至上、让顾客满意”的原则,在规定时间内快速处理顾客投诉,争取做到“顾客投诉不过夜”。
确无法当日解決的, 做好投诉记录登记并移交营运部门,须于次日跟踪投诉处理情況直至投诉处理完毕;
2.6 监督闭店检查,监督主力店“三关一闭”情况;
2.7楼层值班人员清场后向总值班签退, 总值班向晚间值班保安主管/领班签退。
3、楼层值班管理人员晚间值班的主要职责
3.1营运专员为晩间其所在楼层的值班经理。
营运专员晚间原则上不得在办公室逗留,应走动式管理巡视楼层环境、人员、安全等情况,随时处理卖场问题,并保持手机实时联系畅通;
3.2在值班时间内, 楼层值班负责本楼层购物中心纪律、卫生情况及顾客投诉的处理, 对发生的违纪行为作出及时纠正和适当的处罚, 对安全保卫、公共区域设设施备运转等方面出现的问题及时联系相关部门, 尽快解決, 并认真做好相关记录,需次日解决的,做好相关交接工作。
对无法解决的,及时通知总值班交由总值班进行处理;
3.3 熟悉掌握消防保卫防暴应急预案相关内容,遇到突发事件或险情,能及时冷静做应急处理。
发生较严重状況(如停电)或其他无法自行解决的问题时应立即向总值班汇报;
3.4 楼层值班和保安员共同执行打烊清场工作,认真检查本楼层水、电、气、通道以及保安人员的到位情况,确保购物中心晚间安全。
清场完毕后, 到总服务台向总值班签退。
四、注意事项
1、各部门经理及主管承担总值班职能,行政人事部负责编排总值班«值班表»;
2、总值班时间周一至周五:17:30(根据常日班下班时间调整)-打烊清场结束,节假日:9:00(根据常日班上班时间调整)-打烊清场结束。
当值人须准时至总服务台做好签到,并填写«总值班日志»(详见附件),如遇特殊情况需换班,提前报备至行政人事部;
3、根据实际营运需要, 原则上周一至周四由职能部门经理、主管负责值班;周五至周日由营运部门经理、主管负责值班;
4、当班营运专员担任本部门值班,值班前至总服务台做好签到, 值班地点为购物中心现场。
五、附则:本制度由行政人事部制定,解释权归行政人事部,自发布之日起执行。
附件:《总值班日志》
总值班日志(1)
值班记录人:年月日星期天气
当值保安领班姓名/电话:(总台填写)
总值班日志(2)。