SG-A054通风与空调设备安装工程检验批质量验收记录
- 格式:doc
- 大小:128.00 KB
- 文档页数:4
通风与空调设备安装检验批质量验收记录一、工程概况项目名称:XX大厦空调系统安装工程验收单位:XX施工队质检单位:XX监理公司日期:XXXX年XX月XX日二、验收内容本次验收主要针对通风与空调设备的安装质量进行检查,包括以下方面:1.通风系统:通风管道的布置、连接、支架、防火、保温等。
2.空调系统:空调主机、空调末端设备、空气处理机组等。
三、现场情况安装现场整齐有序,施工人员佩戴安全帽和工作服,工具清晰摆放,施工区域划分明确。
四、验收过程1.通风系统-检查通风管道的规格、型号是否符合设计要求。
-检查管道的连接处是否牢固,无渗漏现象。
-检查管道的支架安装是否合理,稳固。
-检查防火处理是否符合规范,防火隔断是否完善。
-检查管道的保温是否齐全、无松动、无损坏。
2.空调系统-检查空调主机的型号、规格是否符合设计要求。
-检查空调末端设备(风口、风阀等)的安装是否垂直平整,连接牢固。
-检查空调末端设备的调节阀、风门等元件是否正常开启、关闭。
-检查空气处理机组的过滤器、冷却器、加湿器等元件是否干净、无积尘、无损坏。
五、验收结果1.通风系统-通风管道的规格、型号符合设计要求,安装连接牢固,无渗漏现象。
-管道的支架安装合理,稳固。
-防火处理符合规范,防火隔断完善。
-管道的保温齐全,无松动、无损坏。
2.空调系统-空调主机型号、规格符合设计要求。
-空调末端设备安装垂直平整,连接牢固。
-空调末端设备的调节阀、风门等元件正常开启、关闭。
-空气处理机组的过滤器、冷却器、加湿器等元件干净、无积尘、无损坏。
六、存在问题与整改措施1.通风系统存在局部管道连接处存在渗漏现象,需要重新进行检查和修复。
整改措施:施工队将局部管道连接处重新进行检查、密封,确保无渗漏。
2.空调末端设备中的一些风口安装不垂直。
整改措施:施工队将该风口进行调整,确保垂直安装。
七、验收结论本次通风与空调设备安装质量验收合格,符合设计要求和相关规范要求。
八、附录1.相关设计图纸和技术规范文件。
通风与空调设备安装检验批质量验收记录一、检验概述本次检验是针对通风与空调设备的安装进行的质量验收。
本项工程的主要目标是确保通风与空调设备的安装质量符合相关规范和要求,并且能够正常运行、达到预期效果。
二、检验范围本次检验的范围包括以下几个方面:1.通风与空调设备的安装位置是否合理;2.通风与空调设备的固定方式是否牢固;3.通风与空调设备的接口连接是否严密可靠;4.通风与空调设备的电气连接是否正确;5.通风与空调设备的运行是否正常。
三、检验过程1. 安装位置检验根据设计图纸和相关规范要求,核对通风与空调设备的安装位置是否与设计一致,并且符合相关要求。
检查主要包括以下几个方面:•通风与空调设备的安装高度是否符合要求;•通风与空调设备与其他设备之间的间距是否符合要求;•通风与空调设备的进风口和出风口是否合理设置。
2. 固定方式检验检查通风与空调设备的固定方式是否牢固,并且能够确保设备的稳定运行。
主要包括以下几个方面:•检查设备的支撑架是否牢固可靠;•检查设备的悬吊装置是否符合要求;•检查设备的连接件是否牢固。
3. 接口连接检验检查通风与空调设备的接口连接是否严密可靠,确保设备之间的连接不会出现松动或漏风等情况。
主要包括以下几个方面:•检查设备的接口连接是否使用合适的密封材料;•检查设备的接口连接是否紧固可靠;•检查设备的接口连接是否无漏风现象。
4. 电气连接检验检查通风与空调设备的电气连接是否正确,确保设备能够正常供电,运行稳定。
主要包括以下几个方面:•检查设备的电源线是否正确连接;•检查设备的接地线是否正确连接;•检查设备的电气控制系统是否正常工作。
5. 运行检验启动通风与空调设备,观察设备的运行情况,并进行必要的调试。
主要包括以下几个方面:•检查设备的风量是否满足要求;•检查设备的噪音是否在允许范围内;•检查设备的温度控制是否准确。
四、检验结果经过以上的检验,通风与空调设备的安装质量是否符合要求,具体结果如下:1.安装位置检验:合格;2.固定方式检验:合格;3.接口连接检验:合格;4.电气连接检验:合格;5.运行检验:合格。
、通风与空调工程系统调试检验批质量验收记录(一)通风与空调工程系统调试检验批质量验收记录一、前言为确保通风与空调工程系统的正常运行,特进行调试检验批质量验收,记录如下。
二、系统介绍该通风与空调工程系统主要包含以下部分:1.送风系统:由送风机、空气管道、风口和风阀等组成。
2.排风系统:由排风机、排风管道和排风口等组成。
3.空调系统:由冷水机组、冷却塔、冷冻水管道、末端机组和水泵等组成。
4.新风系统:由新风机、新风管道、氧气管道和过滤器等组成。
三、质量验收过程1.送风系统1.1 检查送风机的电机运转是否正常。
1.2 检查空气管道的密封性是否符合规定要求。
1.3 检查风口和风阀的定位是否准确、开启是否平稳。
1.4 测试送风系统的送风量是否符合规定值。
1.5 检查送风系统的噪声是否在规定范围内。
2.排风系统2.1 检查排风机的电机运转是否正常。
2.2 检查排风管道的密封性是否符合规定要求。
2.3 检查排风口的定位是否准确、开启是否平稳。
2.4 测试排风系统的排风量是否符合规定值。
2.5 检查排风系统的噪声是否在规定范围内。
3.空调系统3.1 检查冷水机组的运转是否正常。
3.2 检查冷却塔的冷却效果是否满足规定要求。
3.3 检查冷冻水管道的密封性是否符合规定要求。
3.4 测试末端机组的冷却量是否符合规定值。
3.5 检查水泵的运转是否正常。
3.6 检查空调系统的带载运行数据是否符合规定范围。
4.新风系统4.1 检查新风机的电机运转是否正常。
4.2 检查新风管道的密封性是否符合规定要求。
4.3 检查氧气管道和过滤器的运转是否正常。
4.4 测试新风系统的新风量是否符合规定值。
4.5 检查新风系统的噪声是否在规定范围内。
四、结果分析经过以上检验,该通风与空调工程系统各项指标均符合规定要求,运行平稳、噪声低,符合质量验收标准。
五、结论该通风与空调工程系统调试检验批质量验收合格,可以正常使用。
同时,需要每年进行定期的检测和维护,确保系统运行的稳定性和安全性。
空调设备安装检验批质量验收记录一、验收单位:(填写单位名称)二、工程名称:(填写工程名称)三、安装单位:(填写安装单位名称)六、安装合同号:(填写合同号)七、安装地址:(填写安装地址)一、安装质量检查项目及结果:1.设备型号和规格是否与合同要求一致:(填写检查结果)2.设备的安装位置是否符合设计要求:(填写检查结果)3.空调室内外机的安装是否稳固可靠:(填写检查结果)4.室内外机之间的连线是否正确:(填写检查结果)5.冷气管道的连接是否严密,无泄漏现象:(填写检查结果)6.冷气管道的敷设是否符合规范要求:(填写检查结果)7.冷气管道的隔热措施是否有效:(填写检查结果)8.室内机的安装高度是否合适:(填写检查结果)9.空调设备的接地是否符合规定:(填写检查结果)10.冷凝水排放管道的设置是否正确:(填写检查结果)11.其他(如电气连接、防护设施等)是否符合要求:(填写检查结果)二、安装质量验收意见:根据以上安装质量检查结果,我单位对空调设备安装质量进行评估如下:1.安装质量良好,符合合同要求。
2.安装质量基本合格,符合大部分合同要求,但存在少量不符合规定的情况,需要整改。
3.安装质量不合格,不符合合同要求,需要整改。
三、整改要求:对于存在不合格或部分不合格的地方,安装单位需要立即进行整改,并在(填写整改时间)之前完成整改工作。
整改完成后,需向验收单位提交整改报告和相关证明材料。
四、安装质量验收结果:1.安装质量良好,符合合同要求,继续进入下一阶段工程。
2.安装质量基本合格,符合大部分合同要求,但需要整改,整改合格后进入下一阶段工程。
3.安装质量不合格,需要整改,整改合格后方可进入下一阶段工程。
五、备注:请安装单位和验收单位主要负责人签字确认:安装单位(盖章):验收单位(盖章):负责人签字:负责人签字:。
通风与空调节能工程检验批质量验收记录一、项目基本情况项目名称:通风与空调节能工程项目地址:XXX区XXX路XXX号验收时间:XXXX年X月X日二、质量验收内容根据通风与空调节能工程设计文件,合同要求及有关规范,对工程的质量进行全面检查和验收。
1.设备安装质量检验:a.检查设备的安装基座、膨胀螺栓、安装间隙等是否符合设计要求;b.检查设备的连接管道、接头、套管等是否焊接牢固、安装正确;c.检查设备的电源、信号线连接是否正确,是否存在短路、漏电等情况;d.检查设备的油液、气体等介质的供给管道是否密封良好,无泄漏现象。
2.管道系统质量检验:a.检查管道材料及配件的型号、规格是否符合设计要求;b.检查管道的焊接、螺纹连接是否牢固,是否存在裂纹、漏气现象;c.检查管道的支撑、固定是否牢固可靠,是否存在松动、变形等情况;d.检查管道的绝热层是否均匀、紧密,是否存在脱落、破损等现象。
3.控制系统质量检验:a.检查控制设备的型号、规格是否符合设计要求;b.检查控制设备的接线是否正确,是否存在接触不良、线路松动等现象;c.检查控制系统的程序和参数是否正确设置,是否能实现预期的控制功能;d.检查控制系统的运行记录、报警记录等是否能正常存储、查询。
4.试运行情况检验:a.根据设计要求、工艺流程等标准,对通风与空调节能设备进行试运行;b.检查设备运行时的温度、湿度、气流速度等参数是否符合设计要求;c.检查设备运行时的噪音、振动等是否超过规定的标准值;d.检查设备运行时的能耗,与设计要求进行对比分析。
三、质量验收结论1.设备安装质量检验结论:符合设计要求,合格。
2.管道系统质量检验结论:符合设计要求,合格。
3.控制系统质量检验结论:符合设计要求,合格。
4.试运行情况检验结论:设备运行稳定,各项参数指标符合设计要求,合格。
四、质量问题及整改要求根据质量验收过程中发现的问题,提出以下整改要求:1.设备安装中存在部分连接螺栓松动的情况,要求进行紧固处理。
SG-A054
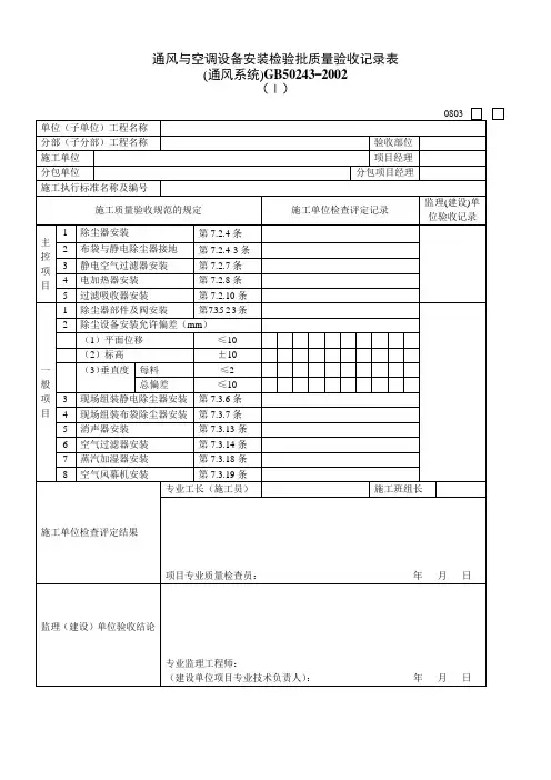
通风与空调设备安装工程检验批质量验收记录
(空调系统)
工程名称分项工程名称通风空调
验收部位 1 施工单位
项目负责人专业工长施工班组长施工执行标准及编号
质量验收规范的规定施工单位检查评定记录监理(建设)单位验收记录
主控项目1.通风机的安装7.2.1条
2.通风机安全措施7.2.2条
3.空调机组的安装7.2.3条
4.静电空气过滤器安装7.2.7条
5.电加热器的安装7.2.8条
6.干蒸汽加湿器的安装
7.2.9条
一般项目1.通风机的安装7.3.1条
2.组合式空调机组的安装7.
3.2条
3.现场组装的空气处理室安装7.3.3条
4.单元式空调机组的安装7.3.4条
5.消声器的安装7.3.13条
6.风机盘管机组的安装
7.3.15条
7.粗效、中效空气过滤器的
安装
7.3.4条
质量验收规范的规定施工单位检查评定记录监理(建设)单位验收记录
一般项目8.空气风幕机的安装7.3.19条
9.转轮式换热器安装7.3.16条10转轮去湿器安装7.3.17条11.蒸汽加湿器安装7.3.18条
施工单位检查
评定结果
项目专业质量检查员:项目专业质量(技术)负责人:年月日
监理(建设)
单位验收结论
监理工程师(建设单位项目技术负责人):年月日
四川省建设厅制。
空调系统施工检验批质量验收记录(最新版)一、项目概况项目名称:空调系统施工检验批质量验收记录编制日期:[填写日期]二、检查内容1. 空调系统安装质量检查2. 冷却剂添加和泄漏检查3. 控制系统功能性能检查4. 空调设备外观检查5. 安装材料和工艺验收三、检查结果1. 空调系统安装质量检查结果:- 检查了所有的空调设备安装工艺和连接方式,均符合相关标准和规范要求。
- 检查了空调风管安装质量,包括风管尺寸、密封性和保温等,均合格。
- 检查了空调末端设备安装,如风口、调节阀等,均安装正确且连接牢固。
2. 冷却剂添加和泄漏检查结果:- 检查了冷却剂的添加量和品质,均符合规范要求。
- 使用压力检测设备对空调系统进行了泄漏检查,未发现泄漏情况。
3. 控制系统功能性能检查结果:- 检查了空调系统的自动调节、温度控制、湿度控制等功能,均正常运行。
- 测试了空调系统的时序控制,各个设备的启停和调节都符合设计要求。
4. 空调设备外观检查结果:- 检查了空调设备的外观质量和喷涂效果,均符合要求。
5. 安装材料和工艺验收结果:- 验收了所有空调系统安装所使用的材料,符合标准要求。
- 检查了施工过程中的工艺控制,如焊接、防腐处理等,均符合相关要求。
四、验收结论本次空调系统施工检验批质量验收结果良好,各项检查内容均合格。
现确认该项目空调系统施工符合相关标准和规范要求,具备投入使用的条件。
五、附件- 空调系统施工检验照片- 冷却剂添加记录- 控制系统功能性能测试报告- 安装材料和工艺验收报告以上文档为空调系统施工检验批质量验收记录的最新版。
如有疑问,请及时联系。
通风与空调设备安装检验批质量验收记录一、引言通风与空调设备是建筑物中维持室内空气质量的重要设备。
为了确保设备的安装质量和运行效果,进行质量验收是十分必要的。
本文档记录了通风与空调设备安装质量验收的过程和结果。
二、验收标准根据相关国家标准和设计要求,通风与空调设备的安装质量验收应包括以下内容: 1. 设备的基础和支架安装是否符合要求; 2. 设备的连接管道、风道及绝缘材料是否符合要求; 3. 设备与电源的连接是否正确可靠; 4. 设备的控制系统是否正常运行; 5. 设备的性能参数是否符合设计要求; 6. 设备的安全保护装置是否完好有效;7. 设备的噪音和振动是否在规定范围内;8. 设备的外观是否整洁、无损坏。
三、验收过程1. 设备基础和支架安装验收检查通风与空调设备的基础和支架是否符合设计要求和相关标准。
包括支架的固定是否牢固、基础的平整度是否合理等。
2. 连接管道、风道及绝缘材料验收检查设备的连接管道、风道及绝缘材料的安装是否符合要求。
包括管道的连接是否紧密、绝缘材料的覆盖是否完整等。
3. 设备与电源连接验收检查设备与电源的连接是否正确可靠。
包括电源线的接线是否规范、接线盒的密封是否良好等。
4. 控制系统验收测试设备的控制系统是否正常运行。
包括设备的启停、温度调节、风量调节等功能是否正常。
5. 性能参数验收测试设备的性能参数是否符合设计要求。
包括设备的制冷/制热效果、换气量等参数是否达标。
6. 安全保护装置验收检查设备的安全保护装置是否完好有效。
包括温度保护器、过载保护装置等是否能够正常工作。
7. 噪音和振动验收测试设备的噪音和振动是否在规定范围内。
通过测量设备的噪声水平和振动幅度来评估其运行状态。
8. 外观验收检查设备的外观是否整洁、无损坏。
包括设备表面是否存在划痕、变形等问题。
四、验收结果经过以上的验收过程,我们对通风与空调设备的安装质量进行了全面的评估。
根据检查结果,设备的安装质量符合设计要求和相关标准,各项性能指标均达到预期要求。
SG-A054通风与空调设备安装工程检验批质量验收记录(空调系统)工程名称分项工程名称通风空调验收部位1层②—⑥轴线施工单位项目负责人专业工长施工班组长施工执行标准及编号质量验收规范的规定施工单位检查评定记录监理(建设)单位验收记录主控项目1.通风机的安装7.2.1条风机的出口正确,叶轮旋转平稳,地脚螺栓无松动1层②—⑥轴线经旁站验收,符合要求2.通风机安全措施7.2.2条传动装置外露部位及通大气的进、出口,已装设防护罩3.空调机组的安装7.2.3条型号规格、进出方向及漏风量检测符合规定4.静电空气过滤器的安装7.2.7条5.电加热器的安装7.2.8条与钢架的绝热层及法兰垫片材质符合规定;金属外壳接地良好6.干蒸汽加湿器的安装7.2.9条蒸汽喷管方向正确一般项目1.通风机的安装7.3.1条叶轮与机壳位置正确;叶轮与筒体间隙均匀,减振器及支架安装符合规定经旁站检查及验收,一般项目合格,检查符合设计和要求2.组合式空调机组的安装7.3.2条3.现场组装的空气处理室安装7.3.3条4.单元式空调机组的安装7.3.4条室外机和空调机组安装牢固、可靠,符合环境卫生法规的规定;室内机的位置正确、水平,冷凝水排放畅通。
管道穿墙处严密,机组管道连接严密、无渗漏5.消声器的安装7.3.13条安装的位置、方向正确,与风管连接严密,组件的固定牢固6.风机盘管机组的安装7.3.15条单机三速试运转及水压试验合格;支、吊架安装正确、牢固;与风管、回风箱或风口的连接严密、可靠7.粗效、中效空气过滤器的安装7.3.14条SG—A054续四川省建设厅制SG—A054填写说明一、本表适用于通风空调工程中工作压力不大于5 kPa的通风机与空调设备安装质量的检验和验收。
二、检验批的划分:空调系统检验批的质量验收应以区域或各个独立的系统来划分。
三、主控项目:1.设备应有装箱清单、设备说明书、产品合格证和产品性能检测报告等。
2.安装前,建设、监理、施工和厂家代表应开箱检查,并形成验收文字记录。
通风与空调子分部工程质量验收记录一、验收目的:二、验收原则:1.合规性原则:验收过程需按照相关设计要求、技术标准和规范进行,确保工程的合规性。
2.实用性原则:工程验收需确保工程设施的可靠性、安全性和实用性,符合使用需求。
3.可维护性原则:工程验收需保证工程设施可方便的进行维护和使用,确保设施的可持续运营。
三、验收内容:1.材料验收:对工程所使用的材料进行检查,包括通风管道、空调设备、风口、风机等材料的材质、规格、数量是否符合设计要求,是否有质量问题。
2.施工质量验收:对通风与空调工程的施工质量进行检查,包括通风管道的连接是否紧密、牢固,管道的漏风情况、管道悬挂支架是否运用到位等;空调设备的安装是否牢固、位置是否合理;风口和风机的安装是否符合要求等。
3.管道防腐处理:对通风管道的防腐处理进行检查,确保通风管道的反腐蚀工程符合规定要求。
4.工程安全性检查:对通风与空调工程的安全性进行检查,包括设备的接地情况、电气线路的绝缘性、防火隔离措施等,确保施工质量符合安全要求。
5.系统功能测试:对通风与空调系统进行功能性测试,包括风机的启停情况、风口的开闭情况、空调设备的制冷、制热效果等,以确保系统的正常运行和工作效果。
四、验收结果及结论:根据以上验收内容及过程,对通风与空调子分部工程进行综合评价,以下为评价结论:1.合格验收:工程的材料、施工质量、防腐处理、工程安全性和系统功能测试符合设计要求和相关标准的要求,可以正常投入使用。
2.不合格验收:工程的材料、施工质量、防腐处理、工程安全性和系统功能测试未符合设计要求和相关标准的要求,存在严重的质量问题,需要整改达到要求方可使用。
五、不合格处理:对于不合格的验收结果,应按照相关规定进行整改,并进行复验,确认整改后的工程符合设计要求和相关标准要求方可接受。
六、验收记录:对于通风与空调子分部工程的质量验收,需详细记录下来,包括验收时间、验收人员、验收内容、验收结果等,以备后续的使用和维护工作。
通风与空调设备安装工程检验批质量验收记录一、项目基本情况项目名称:XXX通风及空调设备安装工程施工单位:XXX建筑工程有限公司项目地点:XXX市验收日期:年月日二、验收范围本次通风及空调设备安装工程包括通风系统和空调系统的安装工作的全面验收,包括设备安装、管道敷设、电气连接、调试等方面的检验。
三、完成情况本次通风及空调设备安装工程已按照合同要求完成,施工单位已完成所有工程任务。
具体完成情况如下:1.通风系统安装1.1通风设备安装情况所有通风设备包括风管、排风机、送风机等均安装到位,与机房、走道等建筑物组织结构连接良好。
1.2风管敷设情况风管敷设符合设计要求,风管与建筑物墙面、天花板等之间留有适当的间隙,连接紧密且防水处理到位。
1.3风机安装情况通风设备中的风机安装稳定可靠,紧固件固定牢固,无松动现象。
2.空调系统安装2.1空调设备安装情况空调设备安装到位,设备防护措施到位,符合相关规范和安装要求。
2.2管道敷设情况冷却水、冷冻水、制冷剂等供水和回水管道有序敷设,管道连接紧密,无渗漏现象。
2.3电气连接情况空调设备的电气连接按照规范要求进行,电气线路设置合理,连接牢固。
四、质量评定经检验,通风与空调设备安装工程符合相关规范和设计要求,质量合格。
五、存在问题及处理意见在验收过程中,发现以下问题:1.部分风管连接处未进行密封处理,需要进行修补;2.有些冷却水管道的保温层存在破损现象,需要更换;3.部分空调设备接线不规范,需要整理和调试。
对于以上问题,建议施工单位尽快进行整改和修复,并在整改完成后重新通知验收单位进行复验。
六、总结本次通风与空调设备安装工程的验收工作圆满完成,施工单位已达到设计要求并按时交付。
在验收过程中,及时发现并处理了一些问题,为后续的设备运行维护提供了基础。
七、附件1.图纸设计及批准文件2.完工照片3.设备设施说明书签名:。
空调设备安装工程检验批质量验收记录1. 概述本文档记录了空调设备安装工程的检验批质量验收情况。
通过对安装工程进行质量验收,旨在确保设备安装符合相关标准,达到预期要求。
2. 验收内容本次验收主要包括以下内容:- 设备安装位置是否合理、稳固;- 设备连接是否牢固、紧密;- 设备管路、电缆布置是否符合要求;- 设备接地是否良好;- 设备调试、试运行是否正常;- 其他与设备安装质量相关的要求。
3. 验收过程3.1 验收人员本次验收由以下人员参与:- 业主代表;- 项目负责人;- 监理工程师;- 安装工程师。
3.2 验收步骤本次验收按照以下步骤进行:1. 检查设备安装位置及固定情况;2. 检查设备连接情况,包括螺栓紧固、密封等;3. 检查管路、电缆布置情况,包括走向、施工质量等;4. 检测设备接地情况,包括接地电阻测试等;5. 进行设备调试、试运行,检测设备运行状态及性能;6. 根据详细检查记录和实测数据,评估安装质量是否符合要求;7. 记录并整理验收结果和问题项。
4. 验收结果本次验收结果如下:- 设备安装位置正确,固定稳固;- 设备连接牢固,无漏气、漏水等现象;- 管路、电缆布置符合要求,走向清晰、施工质量良好;- 设备接地良好,接地电阻满足标准;- 设备调试、试运行正常,运行状态稳定,性能良好。
5. 问题记录在本次验收中发现了以下问题:1. 设备A的连接螺栓松动,需要重新紧固;2. 设备B的管路存在漏水现象,需要进行修复;3. 设备C的电缆布置不符合要求,需要重新布置。
6. 改进措施针对以上问题,制定了以下改进措施:1. 重新紧固设备A的连接螺栓,并加固固定;2. 修复设备B的管路漏水问题,确保密封性;3. 重新布置设备C的电缆,符合相关要求。
7. 签字本次验收记录由以下人员签字确认:- 业主代表:(签名)- 项目负责人:(签名)- 监理工程师:(签名)- 安装工程师:(签名)8. 备注(添加备注内容,如其他特殊情况说明等)。
通风与空调工程系统调试检验批质量验收记录工程地址:XXX省XXX市XXX区XXX街X号一、项目概况XXX大厦通风与空调工程系统是一项重要的建筑设备工程,旨在维持大厦内部空气的流通和温度的调节,以提供舒适的室内环境。
本次工程的设计、施工、调试均按照相关标准和规范进行,以确保系统的安全运行和有效性。
二、工程范围本次通风与空调工程系统调试检验批质量验收涵盖以下内容:1.通风系统调试与检验2.空调系统调试与检验3.空调配管及维护检验三、质量验收内容本次质量验收的主要内容有:1.通风系统调试与检验记录2.空调系统调试与检验记录3.空调配管及维护检验记录4.系统安全性能测试报告四、质量验收程序1.施工单位按照设计方案进行系统调试和检验,并记录所检验项目的结果。
2.监理单位进行系统调试和检验结果的审核,核对其中是否存在问题。
3.监理单位对系统安全性能进行测试,并记录测试结果。
4.监理单位组织验收单位对调试和检验记录进行审核,确认质量合格。
1.通风系统调试与检验记录施工单位已完成通风系统的调试与检验,并记录了以下项目的结果:(1)通风系统风速和风量调整情况;(2)通风系统噪音水平检测结果;(3)通风系统温度调节效果及回风温度检测结果;(4)通风系统过滤器的清洁度检测结果。
2.空调系统调试与检验记录施工单位已完成空调系统的调试与检验,并记录了以下项目的结果:(1)空调系统制冷和制热效果检测结果;(2)空调系统湿度调节效果检测结果;(3)空调系统制冷剂的充注量及压力检测结果;(4)空调系统外部机组的噪音水平检测结果。
3.空调配管及维护检验记录施工单位已完成空调配管及维护的检验,并记录了以下项目的结果:(1)空调冷水和热水管路的密封性检测结果;(2)空调系统管路的绝缘性检测结果;(3)空调系统阀门的通畅性和密封性检测结果;(4)空调系统水泵的运行情况和噪音水平检测结果。
4.系统安全性能测试报告经由监理单位进行系统安全性能测试,并记录了以下项目的结果:(1)系统电气设备及线路的安全性能测试结果;(2)系统机械设备的安全性能测试结果;(3)系统防火性能测试结果;(4)系统漏电保护装置的测试结果。
SG-A054
通风与空调设备安装工程检验批质量验收记录
(空调系统)
工程名称分项工程名称通风空调
验收部位1层②—⑥轴线施工单位
项目负责人专业工长施工班组长施工执行标准及编号
质量验收规范的规定施工单位检查评定记录监理(建设)单位
验收记录
主控项目1.通风机的安装7.2.1条
风机的出口正确,叶轮旋转平稳,地
脚螺栓无松动
1层②—⑥轴线经旁站验收,
符合要求
2.通风机安全措施7.2.2条
传动装置外露部位及通大气的进、出
口,已装设防护罩
3.空调机组的安装7.2.3条
型号规格、进出方向及漏风量检测符
合规定
4.静电空气过滤器的安装7.2.7条
5.电加热器的安装7.2.8条
与钢架的绝热层及法兰垫片材质符合
规定;金属外壳接地良好
6.干蒸汽加湿器的安装7.2.9条蒸汽喷管方向正确
一般项目1.通风机的安装7.3.1条
叶轮与机壳位置正确;叶轮与筒体间
隙均匀,减振器及支架安装符合规定
经旁站检查及验收,一般项目
合格,检查符合设计和要求2.组合式空调机组的安装7.3.2条
3.现场组装的空气处理室安装7.3.3条
4.单元式空调机组的安装7.3.4条
室外机和空调机组安装牢固、可靠,
符合环境卫生法规的规定;室内机的
位置正确、水平,冷凝水排放畅通。
管道穿墙处严密,机组管道连接严密、
无渗漏
5.消声器的安装7.3.13条
安装的位置、方向正确,与风管连接
严密,组件的固定牢固
6.风机盘管机组的安装7.3.15条
单机三速试运转及水压试验合格;支、
吊架安装正确、牢固;与风管、回风
箱或风口的连接严密、可靠
7.粗效、中效空气过滤器的安
装
7.3.14条
SG—A054续
四川省建设厅制
SG—A054填写说明
一、本表适用于通风空调工程中工作压力不大于5 kPa的通风机与空调设备安装质量的检验和验收。
二、检验批的划分:空调系统检验批的质量验收应以区域或各个独立的系统来划分。
三、主控项目:
1.设备应有装箱清单、设备说明书、产品合格证和产品性能检测报告等。
2.安装前,建设、监理、施工和厂家代表应开箱检查,并形成验收文字记录。
3.风机型号、规格应符合规定,出口方向正确,叶轮旋转平稳,停机后不应每次停留在同一位置上,固定通风机的地脚螺栓应拧紧,并有防松动措施。
4.通风机传动装置的外露部位以及直通大气的进、出口,装设防护罩(网)。
5.空调机组型号、规格、方向和技术参数符合要求。
四、一般项目:
1.通风机叶轮转子与机壳的组装位置应正确;叶轮进风口插入风机机壳进风口的深度符合规定。
2.现场组装的轴流风机叶片安装角度应一致,达到在同一平面内运转。
3.安装隔振器的地面平整,各隔振器承受荷载均匀。
4.风机的隔振钢支、吊架结构和尺寸符合规定,焊接牢固,焊缝饱满均匀。
5.消声器应保持干净,无油污和浮尘,消声器安装位置、方向正确,与风管的连接应严密,无损坏与受潮,两组同类型消声器不宜直接串联,消声器、消声弯管设独立支、吊架。
6.风机盘管机组的安装,在安装前进行单机三速试运转及水压检漏试验,机组设独立支、吊架,安装的位置、高度及坡度正确,固定牢固,机组与风管、回风箱或风口的连接应严密、可靠。
7.空气风幕机的安装,位置、方向应正确,且牢固可靠。