标准配电室验收规范
- 格式:doc
- 大小:70.50 KB
- 文档页数:2
配电室验收规范配电室验收规范一、验收前的准备工作1. 验收前,应向施工单位了解配电室工程的施工计划和施工进度,确定验收的时间和地点。
2. 需要进行配电室验收的文件材料应该具备完整,包括施工图纸、设计文件、设备进货验收记录等。
3. 验收前,应对配电室设备进行清洗、检查和试运行,确保设备运行良好。
4. 验收前,配电室内的消防设施应检查并确保其正常工作。
5. 配电室验收应有足够的人员参与,包括建设、设计、监理等各方。
二、配电室用户验收检查项目1. 配电柜的设备规格和品牌是否符合设计要求,设备标志、编号和物料清单是否正确。
2. 设备运行是否稳定,电流电压是否正常,设备运行声音是否正常。
3. 配电柜的开关是否灵活可靠,指示灯是否齐全有效。
4. 配电室内的电缆线路是否清晰可辨,排列有序,线路标识是否完整,并与设计图纸一致。
5. 配电室的照明是否明亮,照明设备是否符合消防规定,安全使用。
6. 配电室内的地面、墙面、天花板等装饰材料是否完整、平整、美观,无明显破损和污渍。
7. 配电室做好防火、防雷、防盗等安全措施,是否符合相关规范和要求。
三、配电室设计验收检查项目1. 配电室架构是否符合相关规范和设计要求,设备安装位置是否合理、牢固。
2. 配电柜和线路的布局是否合理,是否能够方便观察、操作和维护。
3. 配电室内的温度、湿度、通风情况是否满足设备要求,是否采取了相应的调节措施。
4. 配电柜的接地是否符合规范,设备、线缆等是否有安全接地,防止触电危险。
5. 配电室内的墙壁、天花板、地面等装饰材料是否符合防火要求,防火隔离措施是否完善。
6. 配电室的维护通道是否畅通,是否能够方便对设备进行检修和维护。
四、配电室验收结果处理1. 如果全部项目符合要求,那么验收结果应为合格,可以正常使用。
2. 如果存在部分项目不符合要求,可以要求施工单位进行整改,并重新验收。
3. 如果存在重大问题或无法整改的问题,可以要求施工单位重新设计和施工,直至符合要求为止。
居配工程开闭所、配电室土建验收标准1.总述1.1.根据政府有关居住区配电工程文件要求,居住区开发单位需承担规划红线内配电设施土建工程。
为了规范和指导居配工程中配电设施用房(开闭所、配电室)土建的交付验收工作,明确开发单位与供电公司的工作界面,特制订本验收标准。
1.2.居住区开发单位需承担的土建工程包括:开闭所、配电室的主体建筑、门、窗、室内照明、通风系统(含变压器通风及风管)、空调系统、排水、消防、工器具室(安全器具室柜、安全用具、模拟图板等)、封堵、门禁、消防报警、水位报警装置的材料及施工。
规划红线内的高低压电缆沟道、桥架、排管、接地网及接地装置、SF6泄漏报警装置的土建施工(电力电缆管材、接地装置材料、SF6泄漏报警装置由供电公司提供)。
如政府部门对土建工程范围另有调整,按照最新要求实施。
以下内容除特别注明外,均由开发单位负责采购并实施。
2.验收依据2.1.经供电公司生产部门审定的本居住区配电工程项目土建设计图纸(要求)。
2.2.设计中未明确的项目,按照《居住区供配电设施建设标准》(DGJ32/J11-2005)、《电力用户业扩工程技术规范》(DB32/T1008-2007)及江苏省电力公司《配电网技术导则实施细则(试行)》、江苏省电力公司《新建居住区供配电设施规划设计导则》、国家《电力设施抗震设计规范》(GB50260)、国家《火力发电厂与变电站设计防火规范》(GB50229)等相关标准执行。
3.土建交付条件3.1.开发单位完成所承担土建工程范围的内所有工作。
3.2.土建交付资料完成。
交付资料应包括:规划红线图,土建竣工图纸,土建监理资料。
3.3.开发单位将有关土建交付资料提前三个工作日送供电公司配电运检工区。
4.验收原则及方法4.1.原则上居住区内同期项目的开闭所、配电室应作为一个验收批次进行验收。
4.2.验收由供电公司配电运检工区组织,小区开发单位、土建施工单位、电气施工单位参加。
4.3.验收应采用现场测量、交接试验、外观验收、自检报告等方式进行。
配电箱验收标准配电箱是电力系统中的重要设备,其安全性和可靠性对电力系统的正常运行起着至关重要的作用。
为了确保配电箱的质量和安全性,对其进行验收是必不可少的。
下面将介绍配电箱验收标准,以供参考。
首先,对于配电箱的外观和安装情况需要进行检查。
配电箱应该安装在通风良好、干燥、无腐蚀性气体的场所,箱体应无变形、开裂、漏水等情况,箱门应能灵活开合,锁紧可靠,箱体表面应无明显损坏和腐蚀。
同时,配电箱的安装应符合相关标准,固定牢固,无松动现象,接地良好。
其次,对于配电箱的内部结构和元器件需要进行全面检查。
首先要检查箱内的电缆布线是否整齐、有序,各电缆应有固定夹持装置,不得有松动现象。
其次,要检查配电箱内的断路器、熔断器、接触器等元器件的型号、规格是否符合设计要求,是否安装正确、接线牢固。
还要检查配电箱内的继电器、计量表、电压表、电流表等仪表的安装位置和精度是否符合要求。
另外,对于配电箱的接地保护措施也是需要重点检查的内容。
配电箱应有良好的接地装置,接地电阻应符合规定,接地线应有良好的接地连接,无断裂、腐蚀等情况。
同时,应检查配电箱的绝缘性能,绝缘电阻应符合规定,无漏电现象。
最后,对于配电箱的运行性能和安全保护功能需要进行全面测试。
应对配电箱进行负载测试,确保其运行稳定,无异常声响、发热等情况。
同时,还要测试配电箱的短路保护、过载保护等安全保护功能,确保其能够及时、准确地切断电源,保障电力系统的安全运行。
综上所述,配电箱的验收标准涉及外观、安装、内部结构、元器件、接地保护、运行性能等多个方面,需要全面、细致地进行检查和测试,以确保配电箱的质量和安全性。
只有经过严格的验收,配电箱才能投入正常使用,为电力系统的稳定运行提供可靠保障。
配电室验收需要注意的事项
配电室验收需要注意的事项包括:
1. 配电室入口设置警示标志,以提醒人员注意危险,并明确禁止进入未经授权的人员。
2. 检查配电室地面是否平整、无滑动、无积水、无杂物等情况,确保人员安全。
3. 确保配电室存在可靠的通风、排气系统,以确保空气质量和温度适宜。
4. 配电室应保持良好的通风、保持干燥,并备有专人管理,以确保安全。
5. 配电室要有合理的布局,保证空间的利用率,便于操作和维修。
6. 配电室内的设备应布置整齐,方便检修和清理故障。
同时要有完整的配件和备品备件,以应对突发情况。
7. 电缆布线要符合规范,避免过度交叉和交叉的热能影响,降低故障率,保证设备的可靠运行。
8. 在电缆测试中,需要测试电缆的导通、绝缘电阻、电感和电容等,以确保电缆性能良好。
9. 在设备测试中,需要关注设备的绝缘性能、接线端子的连接性能、开关的动作性能和防护等级的测试等,以确保设备的可靠性能。
10. 在测试过程中,需要注意防潮、防火、防爆、防雷等问题。
测试过程中应保证测试仪器精确度,以确保测试数据的正确性。
Q/GDW 02北京市电力公司企业标准Q/GDW 02 1 3703--2010配电网开闭站、配电室施工及验收规范2010-10-15 发布2010-10-15 实施北京市电力公司发布目录前言 (II)1总则 (1)2施工工艺 (3)3施工验收 (21)附录 A(规范性附录)物资统一招标设备到货检测实施办法 (46)附录 B(规范性附录)业扩招标设备到货检测实施办法 (48)附录 C(资料性附录)设备到货检测原则、检测项目及执行标准的说明 (50)I前言制定本标准的目的是健全企业标准体系,提高企业标准化管理水平,进一步规范和加强北京市电力公司配网设备施工验收管理工作。
本标准根据国家、北京市及行业相关技术标准制定。
本标准参编部门、单位:生产技术部本标准主要起草人:陈国峰、陈光华、郭鹏武、李华春、张文新、李明春、王明春、冯成、李振广、李赛本标准主要审核人:牛进苍、郭建府、刘磊、周作春、魏世岭本标准批准人:刘润生本标准由公司生产技术部负责解释。
本标准由发展策划部企业管理处负责标准化归口管理。
IIQ / GDW 02 1 3703—2010 1总则1.1概述a)本规范规定了开闭站、配电室施工及验收工作的工艺要求和工作流程。
b)本规范适用于北京市电力公司新建或改建开闭站、配电室的施工和验收工作,用于各供电公司对开闭站、配电室的施工过程进行监督管理,用于配电运行人员进行开闭站、配电室的验收工作。
凡接入北京电网由北京市电力公司运行管理的开闭站、配电室施工和验收,均应执行本规范。
用户自行管理的配电室可参照执行。
c)各电气安装单位、监理单位和运行单位除执行本规范外,还应执行国家和行业的有关规定。
1.2基本原则1.2.1施工、监理单位资质审查原则施工单位企业资质应满足承揽的工程等级,管理人员及特殊工种(如安装电工、焊工、电缆工、起重吊装工和电气调试人员等)应按照相关规定持证上岗。
监理单位企业资质应满足承揽的工程等级,所配备的监理人员应满足工程专业特点的需要,且应持证上岗。
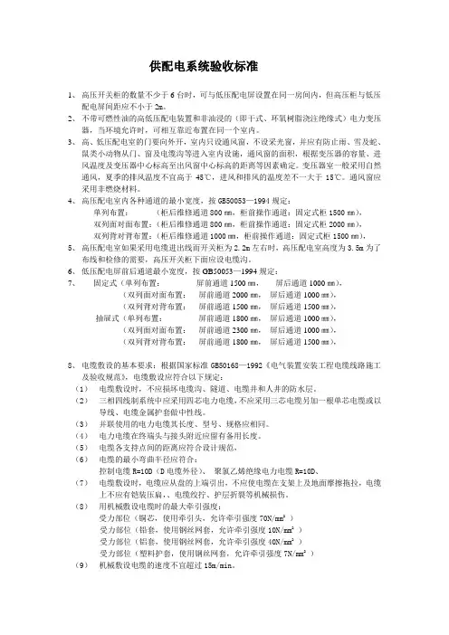
竭诚为您提供优质文档/双击可除供配电验收规范篇一:供配电系统验收标准供配电系统验收标准1、高压开关柜的数量不少于6台时,可与低压配电屏设置在同一房间内,但高压柜与低压配电屏间距应不小于2m。
2、不带可燃性油的高低压配电装置和非油浸的(即干式、环氧树脂浇注绝缘式)电力变压器,当环境允许时,可相互靠近布置在同一个室内。
3、高、低压配电室的门要向外开,室内只设通风窗,不设采光窗,并应有防止雨、雪及蛇、鼠类小动物从门、窗及电缆沟等进入室内设施,通风窗的面积,根据变压器的容量、进风温度及变压器中心标高至出风窗中心标高的距离等因素确定。
变压器室一般采用自然通风,夏季的排风温度不宜高于45℃,进风和排风的温度差不一大于15℃。
通风窗应采用非燃烧材料。
4、高压配电室内各种通道的最小宽度,按gb50053—1994规定:单列布置:(柜后维修通道800㎜,柜前操作通道:固定式柜1500㎜),双列面对面布置:(柜后维修通道800㎜,柜前操作通道:固定式柜2000㎜),双列背对背布置:(柜后维修通道1000㎜,柜前操作通道:固定式柜1500㎜),5、高压配电室如果采用电缆进出线而开关柜为2.2m左右时,高压配电室高度为3.5m为了布线和检修的需要,高压开关柜下面应设电缆沟。
6、低压配电屏前后通道最小宽度,按gb50053—1994规定:7、固定式(单列布置:屏前通道1500㎜,屏后通道1000㎜),(双列面对面布置:屏前通道2000㎜,屏后通道1000㎜),(双列背对背布置:屏前通道1500㎜,屏后通道1500㎜),抽屉式(单列布置:屏前通道1800㎜,屏后通道1000㎜),(双列面对面布置:屏前通道2300㎜,屏后通道1000㎜),(双列背对背布置:屏前通道1800㎜,屏后通道1500㎜),8、电缆敷设的基本要求:根据国家标准gb50168—1992《电气装置安装工程电缆线路施工及验收规范》,电缆敷设应符合以下规定:(1)电缆敷设时,不应损坏电缆沟、隧道、电缆井和人井的防水层。
备注:类别属于一类的验收项目不具备者,验收人员可拒绝参与验收。
二类的验收项目不合格者,验收人员可拒绝送电。
三类的验收项目不合格者,验收人员可在整改完成合格后或在特殊情况下可给予送电,限5日内整改完毕。
【开闭所、配电室、箱式变、环网开关柜】验收规范表
备注:类别属于一类的验收项目不具备者,验收人员可拒绝参与验收。
二类的验收项目不合格者,验收人员可拒绝送电,整改完成合格后送电。
三类的验收项目不合格者,验收人员可在整改完成合格后或在特殊情况下可给予送电,限5日内整改完毕
备注:类别属于一类的验收项目不具备者,电气安装单位可不进场施工。
二类的验收项目不合格者,电气安装单位可以进场施工,但必须在工程送电前整改合格.。
附录三:
配电电房标准化配置表。
备注:类别属于一类的验收项目不具备者,验收人员可拒绝参与验收。
二类的验收项目不合格者,验收人员可拒绝送电。
三类的验收项目不合格者,验收人员可在整改完成合格后或在特殊情况下可给予送电,限5日内整改完毕。
【开闭所、配电室、箱式变、环网开关柜】验收规范表
备注:类别属于一类的验收项目不具备者,验收人员可拒绝参与验收。
二类的验收项目不合格者,验收人员可拒绝送电,整改完成合格后送电。
三类的验收项目不合格者,验收人员可在整改完成合格后或在特殊情况下可给予送电,限5日内整改完毕
备注:类别属于一类的验收项目不具备者,电气安装单位可不进场施工。
二类的验收项目不合格者,电气安装单位可以进场施工,但必须在工程送电前整改合格.。
附录三:
配电电房标准化配置表。
配电箱验收标准
配电箱是电力系统中的重要组成部分,它承担着电能分配、控制和保护的功能。
在使用配电箱之前,必须进行验收,以确保其符合相关标准和要求,保障电力系统的安全稳定运行。
下面将介绍配电箱验收的标准和要求。
首先,配电箱的外观应该符合国家标准,表面不应有损坏、变形、腐蚀等情况。
箱体应具有足够的机械强度和绝缘性能,能够承受正常运行和短时过载的影响。
箱门、箱盖应能够灵活开合,连接可靠,不得出现松动、脱落或卡滞现象。
其次,配电箱内部的元器件应符合相关标准和规定,包括断路器、接触器、熔
断器、电流互感器等。
这些元器件应具有可靠的断路、过载和短路保护功能,能够确保电路的安全运行。
此外,配电箱内部的接线应整齐、牢固,不得出现错位、短路、接触不良等情况。
在验收过程中,还需要对配电箱的接地情况进行检查。
配电箱应具有良好的接
地装置,接地电阻应符合规定,确保在发生漏电等故障时能够及时将电流导入地下,避免对人身和设备造成伤害。
此外,配电箱的环境条件也需要符合相关要求。
箱体应能够防尘、防潮、防腐蚀,能够在恶劣的环境条件下正常运行。
配电箱的安装位置应合理,通风良好,便于操作和维护。
最后,配电箱的验收还需要对其运行性能进行测试。
包括负载开关试验、漏电
保护试验、短路保护试验等,确保配电箱在正常运行和故障情况下能够及时、可靠地进行保护和操作。
总之,配电箱的验收是电力系统安全运行的重要环节,只有经过严格的验收和
测试,才能确保其在日常运行中能够可靠、安全地工作。
希望相关人员能够严格按照配电箱验收标准进行操作,确保电力系统的安全稳定运行。
供配电系统验收标准1、高压开关柜的数量不少于6台时,可与低压配电屏设置在同一房间内,但高压柜与低压配电屏间距应不小于2m。
2、不带可燃性油的高低压配电装置和非油浸的(即干式、环氧树脂浇注绝缘式)电力变压器,当环境允许时,可相互靠近布置在同一个室内。
3、高、低压配电室的门要向外开,室内只设通风窗,不设采光窗,并应有防止雨、雪及蛇、鼠类小动物从门、窗及电缆沟等进入室内设施,通风窗的面积,根据变压器的容量、进风温度及变压器中心标高至出风窗中心标高的距离等因素确定。
变压器室一般采用自然通风,夏季的排风温度不宜高于45℃,进风和排风的温度差不一大于15℃。
通风窗应采用非燃烧材料。
4、高压配电室内各种通道的最小宽度,按GB50053—1994规定:单列布置:(柜后维修通道800㎜,柜前操作通道:固定式柜1500㎜),双列面对面布置:(柜后维修通道800㎜,柜前操作通道:固定式柜2000㎜),双列背对背布置:(柜后维修通道1000㎜,柜前操作通道:固定式柜1500㎜),5、高压配电室如果采用电缆进出线而开关柜为2.2m左右时,高压配电室高度为3.5m为了布线和检修的需要,高压开关柜下面应设电缆沟。
6、低压配电屏前后通道最小宽度,按GB50053—1994规定:7、固定式(单列布置:屏前通道1500㎜,屏后通道1000㎜),(双列面对面布置:屏前通道2000㎜,屏后通道1000㎜),(双列背对背布置:屏前通道1500㎜,屏后通道1500㎜),抽屉式(单列布置:屏前通道1800㎜,屏后通道1000㎜),(双列面对面布置:屏前通道2300㎜,屏后通道1000㎜),(双列背对背布置:屏前通道1800㎜,屏后通道1500㎜),8、电缆敷设的基本要求:根据国家标准GB50168—1992《电气装置安装工程电缆线路施工及验收规范》,电缆敷设应符合以下规定:(1)电缆敷设时,不应损坏电缆沟、隧道、电缆井和人井的防水层。
(2)三相四线制系统中应采用四芯电力电缆,不应采用三芯电缆另加一根单芯电缆或以导线、电缆金属护套做中性线。
附件居配工程开关站、配电室土建验收标准1.总述1.1.根据供配电相关技术标准及政府有关居住区配电工程管理规定,为规范和指导居配工程中配电设施用房(开关站、配电室)土建的交付验收工作,明确开发单位与供电公司的工作界面,特制订本验收标准。
1.2.居住区开发单位需承担的土建工程包括:开关站、配电室的主体建筑、门、窗、室内照明、通风系统(含变压器通风及风管)、空调系统、排水、消防、降噪、除湿、工器具室(安全工具柜、安全用具、模拟图板等)、封堵、门禁、消防报警、水位报警装置的材料及施工。
规划红线内的高低压电缆沟道、桥架、排管、接地网及接地装置、SF6泄漏报警装置的土建施工(电力电缆管材、接地装置材料、SF6泄漏报警装置由供电公司提供)。
如政府部门对土建工程范围另有调整,按照最新要求实施。
以下内容除特别注明外,均由开发单位负责采购并实施。
2.验收依据2.1.土建竣工图纸。
2.2.国家《电力设施抗震设计规范》(GB50260)、国家《火力发电厂与变电站设计防火规范》(GB50229)、《建筑地基基础工程施工质量验收规范》(GB50202)、《居住区供配电设施建设标准》(DGJ32/J11-2005)、《电力用户业扩工程技术规范》(DB32/T1008-2007)及江苏省电力公司《配电网技术导则实施细则(试行)》、江苏省电力公司《新建居住区供配电设施规划设计导则》等相关标准最新版本执行。
3.报验条件3.1.开发单位完成所承担土建工程范围的内所有工作。
3.2.开发单位完成土建交付资料。
交付资料应包括:居住区规划平面图、土建竣工图纸及有关测试报告、土建监理资料。
3.3.开发单位将有关土建交付资料提前三个工作日送供电公司。
4.验收原则4.1.同期项目的开关站、配电室应作为一个验收批次进行验收。
4.2.验收由供电公司组织,居住区开发单位、土建施工单位、监理单位、电气施工单位参加。
4.3.验收应采用现场测量、交接试验、外观验收、自检报告等方式进行。
高压配电室工程交付验收标准
高压配电室工程交付验收标准主要包括以下方面:
1.设计文件和施工图纸的审核:验收前需要对设计文件和施工图纸进行审核,确保其符合相关标准和规范,且满足工程要求。
2.工程质量验收:对高压配电室的各项工程质量进行验收,包括土建工程、电气工程、通风与空调工程、给排水工程等。
3.设备安装验收:对高压配电室内各种设备的安装质量进行验收,包括变压器、开关柜、电力电容器等。
4.系统调试和测试:对高压配电室内各种电气系统进行调试和测试,确保其正常运行和符合相关标准和规范。
5.安全检查:对高压配电室内的安全设施和防护措施进行检查,确保其符合相关标准和规范,能够保障人员和设备的安全。
6.竣工验收报告:验收合格后,需要编制竣工验收报告,对工程的质量、安全、环保等方面进行全面评估。
需要注意的是,高压配电室工程的交付验收标准可能会因地区、行业和项目的不同而有所差异,具体的验收标准应该根据当地的法规和标准来确定。
在进行高压配电室工程交付验收时,应该严格按照相关标准和规范的要求进行验收,确保工程的质量和安全。
配电验收管理制度第一章总则第一条为了加强对配电系统验收工作的管理,规范验收程序,确保验收质量,提高验收效率,根据国家有关法律法规,结合本单位实际情况,制定本制度。
第二条本制度适用于本单位配电系统(含发电、变电和配电设施)的新建、改建、扩建、维修等工程验收。
第三条配电验收管理制度的目的是规范配电系统验收工作,确保工程建设质量和验收效果。
第二章配电验收的组织和领导第四条配电系统的工程建设和验收由本单位规划和建设部门负责,配合相关部门和单位开展工作。
第五条配电验收工作由工程建设部门统一组织、领导和协调。
第六条配电验收工作组织机构设置包括:配电验收领导小组、配电验收办公室等。
第七条配电验收领导小组成员包括本单位领导和相关部门主要负责人。
第八条配电验收办公室是配电验收工作的具体执行单位,负责具体组织、协调和指导验收工作。
第三章配电系统验收的程序第九条建设单位完成施工后,由施工单位出具竣工验收报告,申请配电系统验收。
第十条配电系统验收前,建设单位需向配电验收办公室提交相关资料,包括但不限于:项目概况、施工记录、验收报告等。
第十一条配电系统验收按照项目实际情况进行,包括外观检查、设备运行检查、系统功能测试等。
第十二条配电系统验收由配电验收办公室指定专业人员负责,验收人员需具备相关资质和经验。
第四章配电系统验收的标准和要求第十三条配电系统验收参照国家相关标准和规范执行,确保工程建设质量和验收标准。
第十四条配电系统验收要求设备安装符合规范要求、设备调试合格、系统运行稳定等。
第十五条配电系统验收要求验收报告真实、准确,验收结论明确、客观。
第五章配电系统验收的结果和处理第十六条配电系统验收结果根据实际情况分为合格、不合格和待处理三种情况。
第十七条配电系统验收合格后,颁发验收合格证书,方可使用,不合格的需按要求进行整改后再次验收。
第十八条配电系统验收不合格后,建设单位需按照规定要求进行整改,并重新申请验收。
第十九条配电系统验收待处理时,需制定整改方案和计划,并按照计划进行整改后重新验收。
配电箱验收标准
配电箱是电力系统中的重要设备,其验收标准的制定和执行对于保障电力系统的安全运行至关重要。
配电箱验收标准是指在配电箱安装结束后,对其进行检查、测试和评定的一套规范和标准。
本文将从配电箱验收标准的制定、执行和注意事项等方面进行详细介绍。
首先,配电箱验收标准的制定是非常重要的。
配电箱验收标准应当参照国家相关标准和规范,结合具体的工程实际,制定出适合工程项目的验收标准。
在制定配电箱验收标准时,需要考虑到配电箱的类型、额定电流、额定电压等因素,确保验收标准的科学性和合理性。
其次,配电箱验收标准的执行是关键。
在进行配电箱验收时,应当严格按照制定的验收标准进行,确保每一项验收内容都得到充分的检查和测试。
在验收过程中,要注意对配电箱的外观、内部结构、接线端子、开关设备、保护装置等进行全面的检查,确保其符合验收标准的要求。
另外,配电箱验收过程中需要注意一些细节问题。
首先要确保
验收人员具有相关的资质和经验,能够熟练操作检测设备和工具。
其次,要注意验收过程中的安全问题,严格遵守相关的安全操作规程,确保验收过程的安全性。
最后,对于验收结果要进行详细的记录和归档,确保验收过程的可追溯性和可查性。
总之,配电箱验收标准的制定和执行对于保障电力系统的安全运行至关重要。
只有严格按照标准进行验收,才能有效地发现和排除潜在的安全隐患,确保配电箱的安全可靠运行。
希望本文的介绍能够对配电箱验收标准的制定和执行有所帮助,提高配电箱验收工作的科学性和规范性。
备注:类别属于一类的验收项目不具备者,验收人员可拒绝参与验收。
二类的验收项目不合格者,验收人员可拒绝送电。
三类的验收项目不合格者,验收人员可在整改完成合格后或在特殊情况下可给予送电,限5日内整改完毕。
【开闭所、配电室、箱式变、环网开关柜】验收规范表
备注:类别属于一类的验收项目不具备者,验收人员可拒绝参与验收。
二类的验收项目不合格者,验收人员可拒绝送电,整改完成合格后送电。
三类的验收项目不合格者,验收人员可在整改完成合格后或在特殊情况下可给予送电,限5日内整改完毕
备注:类别属于一类的验收项目不具备者,电气安装单位可不进场施工。
二类的验收项目不合格者,电气安装单位可以进场施工,但必须在工程送电前整改合格.。
附录三:
配电电房标准化配置表。
配电室验收规范配电室验收规范一、前期准备在进行配电室验收前,需要进行充分的前期准备工作,包括以下内容:1. 检查并核对配电室的施工图纸和设计文档,确保配电室建设符合设计要求。
2. 检查并核对配电设备的设备清单和技术参数,确保配电设备的规格和型号符合设计要求。
3. 检查并核对配电室的施工记录和验收报告,确保配电室的施工质量符合要求。
4. 准备相应的验收工具和设备,包括电压表、电流表、感应电压计等。
二、验收工作1. 检查配电室的外观和内部环境,确保配电室的外观整洁、无明显的破损,并且没有积水或明火危险。
2. 检查配电设备的安装情况,包括设备的固定、接线和接地等是否符合规范要求。
3. 检查配电设备的试运行情况,包括设备的开关动作是否正常、操作是否灵活、指示灯是否正常亮起等。
4. 检查配电设备的绝缘状态,使用电压表对设备进行绝缘电阻测试,确保绝缘电阻符合规范要求。
5. 检查配电回路的接线情况,包括线缆的安装、连接头的固定和接线的正确性等。
6. 检查配电回路的保护装置,包括熔断器、断路器等是否可以起到过载和短路保护的作用。
7. 检查配电回路的接地情况,包括导线的规格和材料、接地电阻的测试等是否符合规范要求。
8. 检查配电室的通风设施,包括通风口和通风扇等是否正常运行,并且能够保持配电室内空气的流通和清新。
9. 检查配电室的消防设施,包括灭火器、防火墙等是否齐全、有效,并且可以及时应对火灾风险。
10. 检查配电室的标志和警示标识,确保配电室内的设备和回路能够清晰可见,并且能够提醒人员注意安全。
三、验收文件1. 验收报告:记录配电室验收的过程和结果,包括发现的问题、整改措施等。
2. 施工记录:记录配电室施工的过程和质量情况,包括施工人员、时间、材料等。
3. 设备清单:记录配电设备的型号、规格、数量等。
4. 设备技术参数表:记录配电设备的额定电压、额定电流、绝缘电阻等技术参数。
四、结束工作1. 对发现的问题进行整改,并重新进行验收。
竭诚为您提供优质文档/双击可除供配电验收规范篇一:供配电系统验收标准供配电系统验收标准1、高压开关柜的数量不少于6台时,可与低压配电屏设置在同一房间内,但高压柜与低压配电屏间距应不小于2m。
2、不带可燃性油的高低压配电装置和非油浸的(即干式、环氧树脂浇注绝缘式)电力变压器,当环境允许时,可相互靠近布置在同一个室内。
3、高、低压配电室的门要向外开,室内只设通风窗,不设采光窗,并应有防止雨、雪及蛇、鼠类小动物从门、窗及电缆沟等进入室内设施,通风窗的面积,根据变压器的容量、进风温度及变压器中心标高至出风窗中心标高的距离等因素确定。
变压器室一般采用自然通风,夏季的排风温度不宜高于45℃,进风和排风的温度差不一大于15℃。
通风窗应采用非燃烧材料。
4、高压配电室内各种通道的最小宽度,按gb50053—1994规定:单列布置:(柜后维修通道800㎜,柜前操作通道:固定式柜1500㎜),双列面对面布置:(柜后维修通道800㎜,柜前操作通道:固定式柜2000㎜),双列背对背布置:(柜后维修通道1000㎜,柜前操作通道:固定式柜1500㎜),5、高压配电室如果采用电缆进出线而开关柜为2.2m左右时,高压配电室高度为3.5m为了布线和检修的需要,高压开关柜下面应设电缆沟。
6、低压配电屏前后通道最小宽度,按gb50053—1994规定:7、固定式(单列布置:屏前通道1500㎜,屏后通道1000㎜),(双列面对面布置:屏前通道2000㎜,屏后通道1000㎜),(双列背对背布置:屏前通道1500㎜,屏后通道1500㎜),抽屉式(单列布置:屏前通道1800㎜,屏后通道1000㎜),(双列面对面布置:屏前通道2300㎜,屏后通道1000㎜),(双列背对背布置:屏前通道1800㎜,屏后通道1500㎜),8、电缆敷设的基本要求:根据国家标准gb50168—1992《电气装置安装工程电缆线路施工及验收规范》,电缆敷设应符合以下规定:(1)电缆敷设时,不应损坏电缆沟、隧道、电缆井和人井的防水层。
标准配电室验收规范
[大] [中] [小]
项目标准是否达标存在问题
一、配电室
部分1、配电室门、窗向外开,房顶无漏雨、渗水现象。
防小动物措施完整。
2、配电室内、外照明完好,室内通风良好,符合防火要求,标志明显。
3、配电室卫生环境良好,无杂物,进出线孔洞应封堵完好。
二、户外
高压设施1、架空线路实现绝缘化,导线接头符合施工要求。
2、630kVA及以上容量,户外应装柱上断路器,防雷、防震设施良好。
3、跌落开关安装合理,相间距离不低于0.5米,并采取有效的灭弧措
施。
熔体完整无损伤,与负载相配合,有氧化锌避雷器保护。
4、穿墙套管应涂RTV。
5、直埋电缆走径有明显标志,直埋深度达到规程要求。
三、户内高
低压设施1、高压柜及母线安装端正,牢固,柜门及隔板封闭良好。
2、高压柜充油电气设备无渗油、缺油现象。
3、高、低压柜前配备绝缘板。
4、电缆、保护、变压器电气设备,定期试验报告齐全。
5、变压器音响正常、无杂音、渗油、放电现象,油标管指示正常。
6、配电盘名称、编号齐全、正确、字体正规醒目。
7、各种仪表、指示灯、指示正确。
四、管理
制度1、值班制度
2、交接班制度
3、设备巡视检查制度
4、电气操作制度
5、配电室电气设备负荷检测记录
五、安全
工具1、有专用工具箱定点存放绝缘工器具。
2、绝缘杆、绝缘手套、绝缘靴、高压验电笔、临时接地线齐全合格。
3、各种表示牌合格。
4、应急灯、消防器材合格。
六、技术
管理1、电气一、二次系统结线图正确。
2、供用电合同有效。
3、严格服从电网的调度命令。
4、用电单位执行电价正确,无混接现象。
5、无准私自增容和转供电现象。
6、备用电源及用户自发电在供电部门备案,并安装合格的双投刀闸。
7、用电单位应配备通讯工具。